Abstract
The uncertain population model (UPM), which has been proposed and studied, is a kind of population model driven by a Liu process that can only deal with continuous uncertain population systems. In reality, however, species systems may be suddenly shaken by earthquakes, tsunamis, epidemics, etc. The drastic changes lead to jumps in the population and make the sample path no longer continuous. In order to model the dramatic drifts embedded in an uncertain dynamic population system, this paper proposes a novel uncertain population model with jumps (UPMJ), which is described by a kind of uncertain differential equation with jumps (UDEJ). Then, the distribution function and the stability of solution for UPMJ are discussed based on uncertainty theory. Finally, a numerical example related to the transmission of Ebola virus is given to illustrate the characteristics of the distribution function and the stability of solution for UPMJ.
MSC:
92B05; 92D25; 93D09
1. Introduction
The Malthus population model was proposed in 1798 [1], which describes how a population tends to grow at an exponential rate. The Malthus population model can only describe the population size over a short period of time because the constant growth rate cannot describe the population growth over a long period of time. For example, if the population growth rate is greater than zero, the population will always survive without extinction, which is unrealistic.
In 1923, Wiener [2] defined the Wiener process, which is a kind of random process with stationary and independent normal increments. Ito presented the Ito stochastic differential equation, which is a kind of differential equation driven by the Wiener process [3]. The stochastic population model characterized by Ito stochastic differential equation is path continuous.
In real life, the changes of many stochastic phenomena are discontinuous. The Poisson process is used to describe the stochastic discontinuous dynamic process, as shown in reference [3]. Lévy defined a class of random processes with stationary independent increments and right continuity based on probability measures, which is known as the Lévy process. Both the Wiener process and Poisson process are Lévy processes. Applications of the Lévy process can be found in reference [4].
Although the stochastic population model has been widely used in practice, stochastic population models are applied on the premise that the probability distribution function should be sufficiently close to the actual frequency of events. This requires a lot of sample data. Due to economic and technical reasons, it is sometimes impossible to obtain sample data in practice, so we can only rely on domain experts to estimate the possibilities of events’ occurrence and give their reliabilities. Because people generally overestimate the probability of unlikely events, sometimes if we use probability theory, we might make the wrong decision.
To address this issue, Liu [5] proposed uncertainty theory in 2007, which is a mathematical branch and simulates human uncertainty. In 2008, the uncertain process was introduced to describe the evolution of uncertain quantities. The uncertain differential equation is a kind of differential equation containing uncertain processes. The Liu process is a stable independent incremental process, and plays an essential role in uncertain analysis. There is also a kind of uncertain process with discontinuous path called uncertain renewal process (URP), which is used to characterize the evolution of discontinuous phenomena in an uncertain environment.
Recently, uncertain differential equations have become a main tool to handle uncertain dynamic systems. Lu et al. [6] studied a new stock model under uncertain conditions for the stock market. Shi and Sheng [7] discussed some concepts of stability of backward UDEs. Gu and Zhu [8] proposed a new Adams prediction correction method to solve UDE. Wang and Zhu [9] studied fractional delay differential equations with linear uncertainty. Yao and Liu [10] proposed the moment estimation method for parameter estimation of UDEs. Sheng et al. [11] discussed the principle of minimum noise by using the least square estimation method and obtained the parametric estimation of some special kinds of UDEs. Yao [12] presented a kind of UDE called UDEJ for dealing with discontinuous phenomena. A great number of research achievements have been obtained for UDE, see [13,14,15,16,17,18,19]. Uncertainty theory has been widely used in finance, engineering technology, physics medicine, and other fields.
In recent years, uncertainty theory has also been applied to the study of biological population models. In 2021, Jia and Liu [20] designed an optimal harvesting strategy of an uncertain logistic population model. Deng et al. [21] proved the inverse distribution theorem for the solution of an uncertain age-structured population equation. In 2017, Sheng et al. [22] proposed an UPM with age-structure. In 2020, Zhang and Yang [23] added an uncertain perturbation to the growth rate and obtained an uncertain Malthus population model. However, the above population model only applies to continuous dynamic uncertain systems because it is a kind of UDE driven by a Liu process. In practice, population systems are sometimes subjected to sudden shocks, such as droughts, floods, earthquakes, tsunamis, epidemics, etc. These phenomena can lead to jumps in the population. An UPM driven by a Liu process is no longer suitable for describing such phenomena. Based on this, this paper proposes a novel UPMJ, which is a kind of UDE driven by both a Liu process and an URP. The UPMJ can describe the dramatic drifts embedded in an uncertain population dynamic system.
The rest of this paper is arranged as follows. In Section 2, the UPMJ is developed. In Section 3, the solution of UPMJ is given, and the distribution function of solution is also discussed. In Section 4, we prove that stability of the solution in measure can be derived from stability in p-th moment for UPMJ when t is a finite number. A numerical example related to the transmission of Ebola virus is given to explain the distribution function and the stability of solution for UPMJ in Section 5. Finally, a brief summary is given in Section 6.
2. Uncertain Population Model with Jumps (UPMJ)
Suppose the number of species population at time t is Pt. The Malthus population model is
where b and d are the birth and death rates, respectively, and they are constants. If we write r = b − d, then Equation (1) simplifies to
where r is called the population growth rate. For the given initial value P0, Equation (2) has a solution
Considering the various uncertainties of reality, Zhang and Yang [23] added an uncertain noise to the growth rate as follows
where is the intensity of the noise. The uncertain Malthus population model they presented is as follows
where is a continuous uncertain process called the Liu process, and the noise is an uncertain normal variable with expectation 0 and variance 1. Equation (3) has a solution
In real-world situations, the species system may be subjected to sudden shocks, such as earthquakes, tsunamis, epidemics, etc. The drastic changes lead to jumps in the population, and the sample path becomes no longer continuous. An UDE driven by a Liu process is not appropriate for describing the dynamic process with jumps, while an UDEJ is available to portray such drastic drifts. Based on this, we add two different noises to the birth rate and death rate terms as follows
where and are the intensity of noise 1 and noise 2, respectively.
Case I. Suppose the drastic drifts embedded in the death rate, then noise 2 is characterized by , and noise 1 is characterized by as follows
where is a continuous uncertain process called Liu process, and is a discontinuous uncertain process called URP. Thus, we propose the UPMJ as shown below
For simplicity,
Case II. Suppose the dramatic drifts embedded in the birth rate, then noise 1 is characterized by , and noise 2 is characterized by as follows
In this case, the same model as Equation (5) is obtained. Therefore, in the uncertain environment, UPMJ can be obtained whether the sharp drifts are embedded in the birth rate or the death rate. It is a proper model to deal with the uncertain discontinuous dynamic population system.
3. Solution of UPMJ
In this section, we will further discuss the solution of UPMJ and the distribution function of the solution.
Theorem 1.
Letbe an URP with iid uncertain interarrival times
, and
be a Liu process. Define and for
Suppose and are three given real numbers. If the initial population size is given, then UPMJ
has a solution
Proof.
Note that is path continuous, we discuss differential equation
For any given time , we prove that UDE (7) has a unique solution on the interval Suppose
i.e., . For any , we have . Then, UDE (7) degenerates to
UDE (8) has a solution. in
At the time , a jump occurs. So
On the interval , , and UDE (7) degenerates to
In
UDE (9) has a solution
At the time , a jump occurs. So
Repeating the process,
On
, we obtain , and UDE (7) degenerates to
In
, UDE (10) has a solution
Then, UDE (7) has a unique solution on the interval Thus, UPMJ has a solution
The theorem is proven. □
Lemma 1
(Liu [24]). Let be an uncertain renewal process with iid positive uncertain interarrival times . If is the common regular uncertainty distribution of those interarrival times, then has an uncertainty distribution
where represents the maximal integer less than or equal to
Theorem 2.
Let
be an URP, and
be a Liuprocess.
has an uncertain distribution
, and
has an uncertain distribution
, where . Suppose and are mutually independent uncertain variables. If
, where
then the uncertain variable
has an uncertain distribution
where
Proof.
Because and , increases strictly with respect to and . We have
Then
For any given number , the event
is a polyrectangle. From the polyrectangular theorem [5], we get
The theorem is proven. □
4. Stability Analysis
The stability of solution for UPMJ is of great significance in practice, which implies insensitivity of the uncertain dynamic population system when a small perturbation is added to the initial state. Many concepts of stability for UDEJ have been studied. Up to now, there are mainly six kinds of stability for UDEJ. The stability in measure for UDEJ was first presented by Yao [12]. Subsequently, Ji and Ke [25] investigated almost sure stability for UDEJ. Ma et al. [26] focused on the stability in p-th moment for UDEJ. Liu [27] gave exponential stability for UDEJ. Gao [28] researched the stability in mean for UDEJ. Liu et al. [29] studied a new p-th moment exponential stability for UDEJ.
When , the stability in p-th moment for UDEJ has been studied in reference [26]. By the definition, it can be proven that UPMJ is unstable in the p-th moment. However, in practice, the model is usually applied when t is a finite number. Extending the previous work on the stability of UDEJ, this paper will develop new concepts of stability in the p-th moment and stability in measure for UDEJ when t is a finite number, and the relationship between them is also discussed.
Definition 1.
Supposeis a finite positive number, and. Letandbe solutions of UDEJ
with initial valuesand, respectively. Then we say that UDEJ is stable in p-th moment if
Definition 2.
Supposeis a finite positive number, and. Letandbe solutions of UDEJ
with initial valuesand, respectively. Then we say that UDEJ is stable in measure if for each given number,
Theorem 3.
Suppose is a finite positive number, and. Letandbe solutions of UPMJ
with initial valuesand, respectively. Then UPMJ is stable in p-th moment.
Proof.
The solutions with initial values and are
and
respectively. Since
when and , we can get
According to Definition 1, UPMJ is stable in p-th moment. □
Theorem 4.
Supposeis a finite positive number, and. Letandbe solutions of UPMJ
with initial valuesand, respectively. Then UPMJ is stable in measure.
Proof.
The solutions with initial values and are
and
respectively. Since
when and , we can get
According to Definition 2, UPMJ is stable in measure. □
Next, we prove the stability in measure can be derived from the stability in p-th moment for UPMJ when t is a finite number.
Theorem 5.
Supposeis a finite positive number, and. If UPMJ
is stable in-th moment, then it is stable in measure.
Proof.
By Definition 1, for solutions and with initial values and , respectively, we have
According to Markov inequality, for each given real number , we have
Thus, we can get
for each given real number . The theorem is proven. □
5. A Numerical Example
In this section, a numerical example related to the transmission of Ebola virus is given to explain the distribution function and the stability of solution for UPMJ. Ebola virus is a kind of virulent infectious disease that can cause blood fever in humans and animals and has an unusually high mortality rate. For example, a small city has seen a large number of deaths due to the spread of Ebola virus, and this leads to jumps in the population. The UPMJ proposed in this paper is suitable for dealing with such uncertain dynamic population systems with sharp drift. In Section 5.1 and Section 5.2, we discuss the disturbances on the birth and death rates resulting from the spread of the Ebola virus.
5.1. The Disturbance on Birth Rate
Due to the spread of Ebola virus, the birth rate b is disturbed as follows
where is a Liu process and is the intensity of disturbance. Liu process has an uncertain distribution
Set and . When y falls between and , we get two uncertain distributions of Liu process , as shown in Figure 1. It can be observed in Figure 1 that is a continuous and monotone increasing function. This indicates that the spread of Ebola virus has caused a continuous perturbation on the birth rate.
Figure 1.
Uncertain distribution of Liu process .
5.2. The Disturbance on Death Rate
Due to the spread of Ebola virus, the death rate is disturbed as follows
where is an URP, and is the intensity of disturbance. In the following, the distribution function of URP is discussed.
Assume those interarrival times in Lemma 1 are linear uncertain variables, and they have a same linear uncertainty distribution as follows
Suppose , , , and changes gradually from to , we get the uncertain distribution shown in Figure 2. It can be observed in Figure 2, is not continuous, but is a right continuous and increasing step function. Furthermore, we can see that does not jump at time and it has at most one renewal at a time. This indicates that there are dramatic shifts embedded in the death rate due to the spread of Ebola virus, and these sudden environmental disturbances are discontinuous, causing the distribution function to jump intermittently again and again.
Figure 2.
Uncertain distribution of URP .
Remark 1.
According to the elementary renewal theorem [24], the average renewal number
in the sense of convergence in distribution as.
Remark 2.
According to the elementary renewal theorem [24], ifexists, then
5.3. Uncertain Distribution of Solution
Suppose the people of the small city at time is , and the initial population size is 50,000. The UPMJ related to the transmission of Ebola virus is as follows
Since
for simplicity,
According to Theorem 1, the UPMJ related to the transmission of Ebola virus has a solution
where and are independent uncertain variables. In this section, the distribution function of solution is studied. Parameters concerning UPMJ related to the transmission of Ebola virus including , , , , , , , and are summarized in Table 1.
Table 1.
Model parameter values.
By Theorem 2, the solution has an uncertain distribution
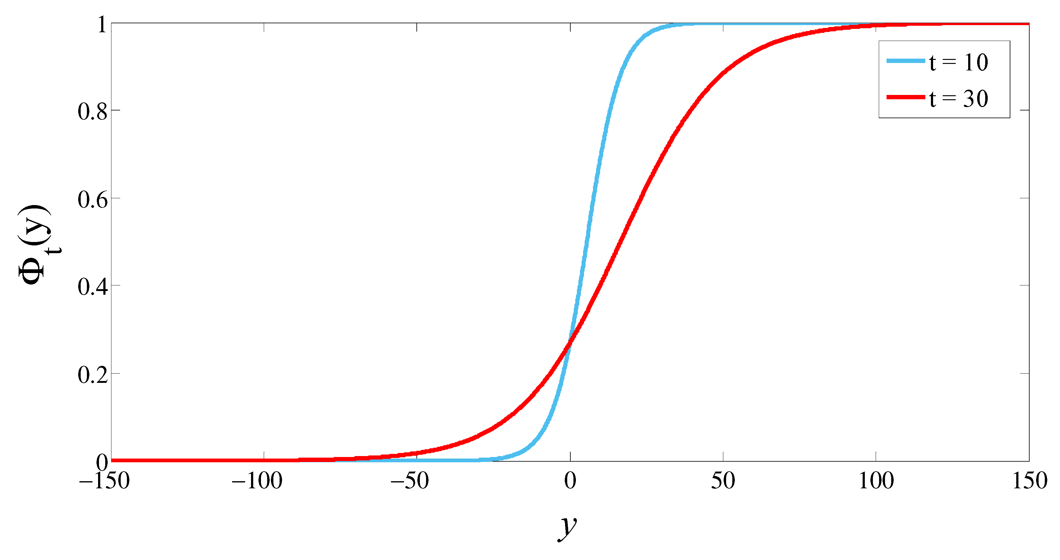
where . When changes gradually from 0 to 120,000, we get the uncertain distribution of solution , as shown in Figure 3. It can be observed that is a continuous and increasing function. Furthermore, Figure 3 indicates that the spread of Ebola virus has caused intermittent pauses in the population.
Figure 3.
Uncertain distribution of solution .
5.4. Stability Analysis of UPMJ
The stability for UPMJ related to the transmission of Ebola virus is of great significance in practice. The UPMJ is stable, meaning that any small changes in the initial value will not result in a substantial effect on the uncertain dynamic population system. Parameters including , , , , , , , and are also shown in Table 1. Let P0 = 50,000 and P0 = 50,500, when ranges gradually from 0 to 120,000, the uncertain distributions of solution are shown in Figure 4. It can be seen that when the initial value increases from 50,000 to 50,500, the uncertain distribution is not sensitive, indicating that the UPMJ under the background of Ebola virus spread is stable. Figure 4 is in line with our expectation, which can provide certain theoretical basis for decision-makers to make decisions.
Figure 4.
Stability of UPMJ related to the transmission of Ebola virus.
6. Conclusions
In this paper, an UPMJ is established to simulate dramatic drifts embedded in an uncertain population dynamic system. In addition, the characteristics of the distribution function and the stability of solution for the UPMJ are illustrated via a numerical example related to the transmission of Ebola virus.
It is obvious that our work is just the first step to study uncertain population systems subjected to sudden shocks. Recently, using mathematical models to solve practical problems has attracted the attentions of more and more scholars. This paper only discusses an UPMJ in an uncertain environment from the theoretical aspect. For future work, applications of the UPMJ could be studied.
In practice, without any historical data, Liu [24] proposed a questionnaire survey method to obtain expert experience data. Then, he proposed the linear interpolation method and Delphi method to obtain the empirical uncertainty distribution according to the obtained expert experience data. The unknown parameters in the empirical uncertainty distribution are estimated by the least square multiplication and moment method.
Of course, the researchers can further study with only a small amount of historical data. Lio and Liu [30] proposed the uncertain maximum likelihood function estimation method to estimate the unknown parameters in the model. The uncertain likelihood function was defined as
where is a vector of unknown parameters, are the observed values of the sample, and is the derivative of the uncertainty distribution function of the sample. According to the theory of uncertain maximum likelihood estimation, the estimation of unknown parameters is given by
Our future work will apply the ideas and methods proposed by Liu [24] and Lio and Liu [30] to study the applications of the UPMJ.
Author Contributions
C.G. analyzed and prepared/edited the manuscript, Z.Z. analyzed and prepared the manuscript, B.L. analyzed and prepared the manuscript. All authors have read and agreed to the published version of the manuscript.
Funding
This work was supported by Fundamental Research Program of Shanxi Province Scientific No. 20210302124310 and Planning Project of Philosophy and Social Science of Shanxi Province No. 2020YJ132.
Institutional Review Board Statement
Not applicable.
Informed Consent Statement
Not applicable.
Data Availability Statement
Not applicable.
Acknowledgments
The authors are grateful to two referees for their careful reading and valuable comments.
Conflicts of Interest
The authors declare no conflict of interest.
References
- Malthus, T. An Essay on the Principle of Population as it Affects the Future Improvement of Society with Remarks on the Speculations of Mr. Godwin, M. Condorcot and Other Writers; J. Johnson: London, UK, 1798. [Google Scholar]
- Wiener, N. Differential space. J. Math. Phys. 1923, 2, 131–174. [Google Scholar] [CrossRef]
- Ito, K. Stochastic differential equations in a differentiable manifold. Nagoya Math. J. 1950, 1, 35–47. [Google Scholar] [CrossRef] [Green Version]
- Jacod, J.; Protter, P. Time reversal on Lévy processes. Ann. Probab. 1988, 16, 620–641. [Google Scholar] [CrossRef]
- Liu, B. Uncertainty Theory, 2nd ed.; Springer: Berlin, Germany, 2007. [Google Scholar]
- Lu, Z.; Yan, H.; Zhu, Y. European option pricing model based on uncertain fractional differential equation. Fuzzy Optim. Decis. Mak. 2019, 18, 199–217. [Google Scholar] [CrossRef]
- Shi, G.; Sheng, Y. Stability in uncertain distribution for backward uncertain differential equation. J. Intell. Fuzzy Sys. 2019, 37, 7103–7110. [Google Scholar] [CrossRef]
- Gu, Y.; Zhu, Y. Adams predictor–corrector method for solving uncertain differential equation. Comput. Appl. Math. 2021, 40, 61. [Google Scholar] [CrossRef]
- Wang, J.; Zhu, Y. Solutions of linear uncertain fractional-order delay differential equations. Soft Comput. 2020, 24, 17875–17885. [Google Scholar] [CrossRef]
- Yao, K.; Liu, B. Parameter estimation in uncertain differential equations. Fuzzy Optim. Decis. Mak. 2020, 19, 1–12. [Google Scholar] [CrossRef]
- Sheng, Y.; Yao, K.; Chen, X. Least squares estimation in uncertain differential equations. IEEE Trans. Fuzzy Syst. 2020, 28, 2651–2655. [Google Scholar] [CrossRef]
- Yao, K. Uncertain differential equation with jumps. Soft Comput. 2015, 19, 2063–2069. [Google Scholar] [CrossRef]
- Yao, K. Uncertain Differential Equation; Springer: Berlin/Heidelberg, Germany, 2016. [Google Scholar]
- Jin, T.; Xia, H.; Gao, S. Reliability analysis of the uncertain fractional-order dynamic system with state constraint. Math. Methods Appl. Sci. 2022, 45, 2615–2637. [Google Scholar] [CrossRef]
- Tao, N.; Zhu, Y. Stability and attractivity in optimistic value for dynamical systems with uncertainty. Int. J. Gen. Syst. 2016, 45, 418–433. [Google Scholar] [CrossRef]
- Shi, G.; Li, X.; Jia, L. Stability in p-th moment of multi-dimensional uncertain differential equation. J. Intell. Fuzzy Syst. 2020, 38, 5267–5277. [Google Scholar] [CrossRef]
- Jia, L.; Sheng, Y. Stability in distribution for uncertain delay differential equation. Appl. Math. Comput. 2019, 343, 49–56. [Google Scholar] [CrossRef]
- Liu, Z.; Yang, Y. Pharmacokinetic model based on multifactor uncertain differential equation. Appl. Math. Comput. 2021, 392, 125722. [Google Scholar] [CrossRef]
- Yao, K.; Ke, H.; Sheng, Y. Stability in mean for uncertain differential equation. Fuzzy Optim. Decis. Mak. 2015, 14, 365–379. [Google Scholar] [CrossRef]
- Jia, L.; Liu, X. Optimal harvesting strategy based on uncertain logistic population model. Chaos Solitons Fractals 2021, 152, 111329. [Google Scholar] [CrossRef]
- Deng, S.; Fei, C.; Mei, C. Age-structured population model under uncertain environment. Soft Comput. 2021, 25, 13411–13423. [Google Scholar] [CrossRef]
- Sheng, Y.; Gao, R.; Zhang, Z. Uncertain population model with age-structure. J. Intell. Fuzzy Syst. 2017, 33, 853–858. [Google Scholar] [CrossRef] [Green Version]
- Zhang, Z.; Yang, X. Uncertain population model. Soft Comput. 2020, 24, 2417–2423. [Google Scholar] [CrossRef]
- Liu, B. Uncertainty Theory: A Branch of Mathematics for Modeling Human Uncertainty; Spring: Berlin/Heidelberg, Germany, 2010. [Google Scholar]
- Ji, X.; Ke, H. Almost sure stability for uncertain differential equation with jumps. Soft Comput. 2016, 20, 547–553. [Google Scholar] [CrossRef]
- Ma, W.; Liu, L.; Zhang, X. Stability in p-th moment for uncertain differential equation with jumps. J. Intell. Fuzzy Syst. 2017, 33, 1375–1384. [Google Scholar] [CrossRef] [Green Version]
- Liu, S. Exponential stability of uncertain differential equation with jumps. J. Intell. Fuzzy Syst. 2019, 37, 6891–6898. [Google Scholar] [CrossRef]
- Gao, R. Stability in mean for uncertain differential equation with jumps. Appl. Math. Comput. 2019, 346, 15–22. [Google Scholar] [CrossRef]
- Liu, S.; Liu, L.; Wang, N.; Zhang, J. The p-th moment exponential stability of uncertain differential equation with jumps. J. Intell. Fuzzy Syst. 2020, 39, 4419–4425. [Google Scholar] [CrossRef]
- Lio, W.; Liu, B. Uncertain maximum likelihood estimation with application to uncertain regression analysis. Soft Comput. 2020, 24, 9351–9360. [Google Scholar] [CrossRef]
Publisher’s Note: MDPI stays neutral with regard to jurisdictional claims in published maps and institutional affiliations. |
© 2022 by the authors. Licensee MDPI, Basel, Switzerland. This article is an open access article distributed under the terms and conditions of the Creative Commons Attribution (CC BY) license (https://creativecommons.org/licenses/by/4.0/).



