Uncertain Population Model with Jumps
Abstract
:1. Introduction
2. Uncertain Population Model with Jumps (UPMJ)
3. Solution of UPMJ
4. Stability Analysis
5. A Numerical Example
5.1. The Disturbance on Birth Rate
5.2. The Disturbance on Death Rate
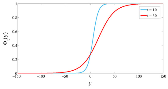
5.3. Uncertain Distribution of Solution
5.4. Stability Analysis of UPMJ
6. Conclusions
Author Contributions
Funding
Institutional Review Board Statement
Informed Consent Statement
Data Availability Statement
Acknowledgments
Conflicts of Interest
References
- Malthus, T. An Essay on the Principle of Population as it Affects the Future Improvement of Society with Remarks on the Speculations of Mr. Godwin, M. Condorcot and Other Writers; J. Johnson: London, UK, 1798. [Google Scholar]
- Wiener, N. Differential space. J. Math. Phys. 1923, 2, 131–174. [Google Scholar] [CrossRef]
- Ito, K. Stochastic differential equations in a differentiable manifold. Nagoya Math. J. 1950, 1, 35–47. [Google Scholar] [CrossRef] [Green Version]
- Jacod, J.; Protter, P. Time reversal on Lévy processes. Ann. Probab. 1988, 16, 620–641. [Google Scholar] [CrossRef]
- Liu, B. Uncertainty Theory, 2nd ed.; Springer: Berlin, Germany, 2007. [Google Scholar]
- Lu, Z.; Yan, H.; Zhu, Y. European option pricing model based on uncertain fractional differential equation. Fuzzy Optim. Decis. Mak. 2019, 18, 199–217. [Google Scholar] [CrossRef]
- Shi, G.; Sheng, Y. Stability in uncertain distribution for backward uncertain differential equation. J. Intell. Fuzzy Sys. 2019, 37, 7103–7110. [Google Scholar] [CrossRef]
- Gu, Y.; Zhu, Y. Adams predictor–corrector method for solving uncertain differential equation. Comput. Appl. Math. 2021, 40, 61. [Google Scholar] [CrossRef]
- Wang, J.; Zhu, Y. Solutions of linear uncertain fractional-order delay differential equations. Soft Comput. 2020, 24, 17875–17885. [Google Scholar] [CrossRef]
- Yao, K.; Liu, B. Parameter estimation in uncertain differential equations. Fuzzy Optim. Decis. Mak. 2020, 19, 1–12. [Google Scholar] [CrossRef]
- Sheng, Y.; Yao, K.; Chen, X. Least squares estimation in uncertain differential equations. IEEE Trans. Fuzzy Syst. 2020, 28, 2651–2655. [Google Scholar] [CrossRef]
- Yao, K. Uncertain differential equation with jumps. Soft Comput. 2015, 19, 2063–2069. [Google Scholar] [CrossRef]
- Yao, K. Uncertain Differential Equation; Springer: Berlin/Heidelberg, Germany, 2016. [Google Scholar]
- Jin, T.; Xia, H.; Gao, S. Reliability analysis of the uncertain fractional-order dynamic system with state constraint. Math. Methods Appl. Sci. 2022, 45, 2615–2637. [Google Scholar] [CrossRef]
- Tao, N.; Zhu, Y. Stability and attractivity in optimistic value for dynamical systems with uncertainty. Int. J. Gen. Syst. 2016, 45, 418–433. [Google Scholar] [CrossRef]
- Shi, G.; Li, X.; Jia, L. Stability in p-th moment of multi-dimensional uncertain differential equation. J. Intell. Fuzzy Syst. 2020, 38, 5267–5277. [Google Scholar] [CrossRef]
- Jia, L.; Sheng, Y. Stability in distribution for uncertain delay differential equation. Appl. Math. Comput. 2019, 343, 49–56. [Google Scholar] [CrossRef]
- Liu, Z.; Yang, Y. Pharmacokinetic model based on multifactor uncertain differential equation. Appl. Math. Comput. 2021, 392, 125722. [Google Scholar] [CrossRef]
- Yao, K.; Ke, H.; Sheng, Y. Stability in mean for uncertain differential equation. Fuzzy Optim. Decis. Mak. 2015, 14, 365–379. [Google Scholar] [CrossRef]
- Jia, L.; Liu, X. Optimal harvesting strategy based on uncertain logistic population model. Chaos Solitons Fractals 2021, 152, 111329. [Google Scholar] [CrossRef]
- Deng, S.; Fei, C.; Mei, C. Age-structured population model under uncertain environment. Soft Comput. 2021, 25, 13411–13423. [Google Scholar] [CrossRef]
- Sheng, Y.; Gao, R.; Zhang, Z. Uncertain population model with age-structure. J. Intell. Fuzzy Syst. 2017, 33, 853–858. [Google Scholar] [CrossRef] [Green Version]
- Zhang, Z.; Yang, X. Uncertain population model. Soft Comput. 2020, 24, 2417–2423. [Google Scholar] [CrossRef]
- Liu, B. Uncertainty Theory: A Branch of Mathematics for Modeling Human Uncertainty; Spring: Berlin/Heidelberg, Germany, 2010. [Google Scholar]
- Ji, X.; Ke, H. Almost sure stability for uncertain differential equation with jumps. Soft Comput. 2016, 20, 547–553. [Google Scholar] [CrossRef]
- Ma, W.; Liu, L.; Zhang, X. Stability in p-th moment for uncertain differential equation with jumps. J. Intell. Fuzzy Syst. 2017, 33, 1375–1384. [Google Scholar] [CrossRef] [Green Version]
- Liu, S. Exponential stability of uncertain differential equation with jumps. J. Intell. Fuzzy Syst. 2019, 37, 6891–6898. [Google Scholar] [CrossRef]
- Gao, R. Stability in mean for uncertain differential equation with jumps. Appl. Math. Comput. 2019, 346, 15–22. [Google Scholar] [CrossRef]
- Liu, S.; Liu, L.; Wang, N.; Zhang, J. The p-th moment exponential stability of uncertain differential equation with jumps. J. Intell. Fuzzy Syst. 2020, 39, 4419–4425. [Google Scholar] [CrossRef]
- Lio, W.; Liu, B. Uncertain maximum likelihood estimation with application to uncertain regression analysis. Soft Comput. 2020, 24, 9351–9360. [Google Scholar] [CrossRef]




| Parameters | Values | Unit | Sources |
|---|---|---|---|
| 50,000 | Person | Assumption | |
| 15 | Month | Assumption | |
| 0.02 | Non-dimensional | Assumption | |
| 0.01 | Non-dimensional | Assumption | |
| 0.01 | Non-dimensional | Assumption | |
| 1 | Non-dimensional | Assumption | |
| 10 | Non-dimensional | Assumption | |
| [–150, 150] | Non-dimensional | Assumption | |
| [0, 15] | Non-dimensional | Assumption |
Publisher’s Note: MDPI stays neutral with regard to jurisdictional claims in published maps and institutional affiliations. |
© 2022 by the authors. Licensee MDPI, Basel, Switzerland. This article is an open access article distributed under the terms and conditions of the Creative Commons Attribution (CC BY) license (https://creativecommons.org/licenses/by/4.0/).
Share and Cite
Gao, C.; Zhang, Z.; Liu, B. Uncertain Population Model with Jumps. Mathematics 2022, 10, 2265. https://doi.org/10.3390/math10132265
Gao C, Zhang Z, Liu B. Uncertain Population Model with Jumps. Mathematics. 2022; 10(13):2265. https://doi.org/10.3390/math10132265
Chicago/Turabian StyleGao, Caiwen, Zhiqiang Zhang, and Baoliang Liu. 2022. "Uncertain Population Model with Jumps" Mathematics 10, no. 13: 2265. https://doi.org/10.3390/math10132265
APA StyleGao, C., Zhang, Z., & Liu, B. (2022). Uncertain Population Model with Jumps. Mathematics, 10(13), 2265. https://doi.org/10.3390/math10132265
