Abstract
In this paper, we will explain the development of a mathematical activity involving narrative and short stories in particular, with the aim of investigating whether it is possible to use the narrative approach to promote the construction of recursive thinking in high school students from a four-year scientific high school (Grades 11 and 12). We present qualitative research based on the networking of two theoretical frameworks used to analyze students’ protocols and the issues surfacing during class discussion: Abstraction in Context (AiC) and Documenting Collective Activity (DCA). In our research, the students, divided into small groups, dealt with a highly immersive “story problem” with the Sierpinski Triangle as its central element. The task was designed to ensure consistency with the story and involved the construction, with GeoGebra 6.0 software, of a fractal city, Fractlandia, with squares and sinkholes. The preliminary results show that the story proposed functioned as a motivation to solve the problem, and the last questions of the task proved the most engaging for the students, mainly because of the connection with the story, and also because they involved some reflection about the behavior to the infinity of the perimeter and the area of the Sierpinski Triangle.
1. Introduction
A story is a particular kind of narrative, commonly known by children, that could be defined as follows.
What is a story? A compact answer is to say that it is a narrative unit that can fix the affective meaning of the elements that compose it. That is, a story is a unit of some particular kind; it has a beginning that sets up a conflict or expectation, a middle that complicates it, and an end that resolves it. The defining feature of stories, as distinct from other kinds of narratives—like arguments, histories, scientific reports—is that they orient our feelings about their contents [1] (p. 20).
Egan observes that the stories that attract children have different characteristics from the ones that engage adults, but all of them have a common trait: their form. In particular, stories attract people’s attention because they end, and they fix a feeling in that moment, providing security and satisfaction [1]. From this definition, we can highlight one of the characteristics of the stories, which is the fact that they “make us feel” [2] (p. 3) and they do it in a particular and unique way. In fact, stories allow feelings to emerge and direct them towards a direction, bringing out the emotional and affective aspects related to the topic considered [1].
The other characteristic expressed in the definition is the structure. It is usually made of a beginning in which everything seems normal, creating the premises for a conflict, a development in which the conflict explodes, and an ending in which a resolution is found. Especially in short stories, we can find the existence of a pact between the reader and the writer, featuring the expectation that, despite the appearance of normality, something is going to happen [3]. In the broad sense, we can consider part of the structure of a story its plot, the presence of a conflict and its resolution, as well as, as already explained, human meaning and wonder [2].
The use of narrative, and therefore of stories, in education has been analyzed thoroughly, and it is a well-known theme in education research [4]. Stories can be used for teaching in many diverse ways, because of their great power to spark and captivate students’ emotion; moreover, stories can reduce anxiety and help in developing students’ memory [2]. In teaching, stories of different kinds are used especially in primary school [5]. In fact, it seems that, for young children in particular, “what is learned within a story is affectively meaningful” [1] (p. 21), because knowing how to feel regarding the subject of the learning process is crucial to make the object itself meaningful. In other words, using stories allows one to make the learning meaningful thanks to the emotional implications of it.
Stories can usually be read on two levels: a more superficial and immediate one and another more subtle, which is gradually explained [3]. This is one of the reasons for which stories are engaging for children: the contents of the stories are articulated but based on strong abstract concepts that the children already know and understand [1].
Stories might seem quite distant from mathematics: Bruner [6] defines two modes of thought, or cognitive functioning, that are complementary but cannot be reduced one to the other. The first one is the paradigmatic or logico-scientific one, which aims at providing a mathematical scheme of description and explanation, using categories and operations. The use of this mode of thought in an imaginative way leads to “good theory, tight analysis, logical proof, sound argument, and empirical discovery guided by reasoned hypothesis” [6] (p. 13). The other mode of thought is the narrative one, which, when used in an imaginative way, produces “good stories, gripping drama, believable (though not necessarily “true”) historical accounts”. However, those two modes of thought might be considered the two extremes of a spectrum rather than two distinct aspects [7], because there are situations in which they seem to alternate and intertwine.
This hypothesis is supported by many different studies in which stories are used effectively in mathematics and science classrooms, in which they are useful to explore and describe complex systems, and even involving technologies [5,7,8,9,10]. One of the advantages of using stories in mathematics lessons is the fact that they can help students to understand concepts and ideas, and are beneficial in the process of problem-solving [2]. Actually, stories are employed in different ways in mathematics classrooms [11]; however, we are going to focus on the so-called “story problems”.
In mathematics education, the expressions “story problems” and “word problems” are often used as synonyms [12], even though Zazkis and Liljedahl [2] argue that word problems are often not real stories because they have been deprived of the emotional aspects that characterize stories and shape the reader’s feelings. Because of this, it might be useful to consider story problems as a particular kind of word problems, as they are solid and coherent from a narrative standpoint, and these characteristics support logical thinking during the process of the representation of the story [5]. In fact, many word problems miss some crucial elements of stories, among which we can mention the temporal dimension and solid characters, or they violate some of the rules of the narration, creating “narrative fractures” in the context [13]. According to Zan, these fractures might hinder a representation of the story capable of supporting the resolution process, and they are originated by problems in the narration itself, such as weak and unclear connections between the parts of the text or unrealistic threads of narration.
We have focused our attention on short stories in particular, which maintain the elements that characterize stories in general but also have some peculiar traits. Two of these are brevity and rigor, and, even though it is not really possible to formalize the genre by giving specific rules, it can be noticed that the predominant aspect in a short story is always the plot [3]. In particular, the characters exist in the short story, but they do not have complete freedom, being only agents of the plot [3].
2. Research Interest and Research Questions
In this paper, we are going to explain the development of a mathematics didactic sequence involving narration, from activity design to the actual experimentation carried out with high school students (from Grade 11 and 12).
Having briefly outlined the state of research regarding the use of stories in mathematics classrooms, we focused our study on the outcome of the use of the narrative approach when used to build a concept or a form of thinking. We chose as the main topic fractals, as they are a mathematical topic often neglected in schools [14]. In fact, the study of fractals is not part of the Italian ministerial curriculum, and is also very little explored in research in Mathematics Education [14]. Fractals are connected to the broader theme of recursion and recursive thinking, and allow the exploration of infinite recursions and particular paradoxes of infinity, such as the zero area paradox that characterizes the Sierpinski triangle [15,16]. In fact, the Sierpinski triangle is a fractal, and it is “the result of an infinite iterative process that begins with an equilateral triangle. At each step of the process, the area of the figure shrinks by a factor of 3/4 and the perimeter grows by a factor of 3/2. Thus, the Sierpinski Triangle has an infinite perimeter and zero area” [16].
The activities involving the construction and analysis of fractals allow students of different school grades to approach and deepen their understanding of such concepts, as well as the idea of infinity [15,16,17,18,19,20,21]. Furthermore, they allow the construction by students of the concept of self-similarity [20].
Moreover, we narrowed our perspective to students in the last years of high school, because, although most of the research about storytelling in mathematics has been done with children from primary schools and kindergartens [5,22,23], there are several studies suggesting that this approach might be fruitful for older students too [4], as for example the DIST-M model, designed for and applied in high school classrooms [8].
Hence, the research questions addressed in this paper are:
- RQ1:
- Is it possible to use the narrative approach to promote the construction of recursive thinking and its implications in students from the last years of high school?
- RQ2:
- If it is possible, how does this process develop?
Obviously, in this paper we present a qualitative study that, given the number of students involved in the sample, allows us to explore the theme and to formulate some initial considerations.
3. Theoretical Background
From the theoretical standpoint, we drew on different frameworks in different parts of the study. In fact, our research comprises two conceptual cores: the construction of the story for the didactic sequence and the analysis of the activity itself and its results. Consequently, we selected two different theoretical frameworks for the two moments.
3.1. Storytelling Framework
The analysis of mathematical word problems led to the development of the Context and Question (C&Q) model (originally “Modello C&D” in Italian) [13] to formulate, construct and examine story problems, avoiding all the possible sources of narrative fracture. Describing the model, Zan states that it could be useful to study story problems because the ones satisfying every characteristic of the model are particular story problems in which the narrative and mathematical aspects are well integrated, called “lined problems”.
These kinds of story problems are considered a sub-category of problems written in text form, but with a narrative approach that directly involves students in the entire process.
A story must not lack a character, a goal that the character wants to achieve, an action to be performed in order to achieve the goal and a specific situation in which the action takes place. The goal to be achieved and thus the question of the story problem must arise naturally from the needs of the protagonist who needs to overcome an obstacle placed before him or her.
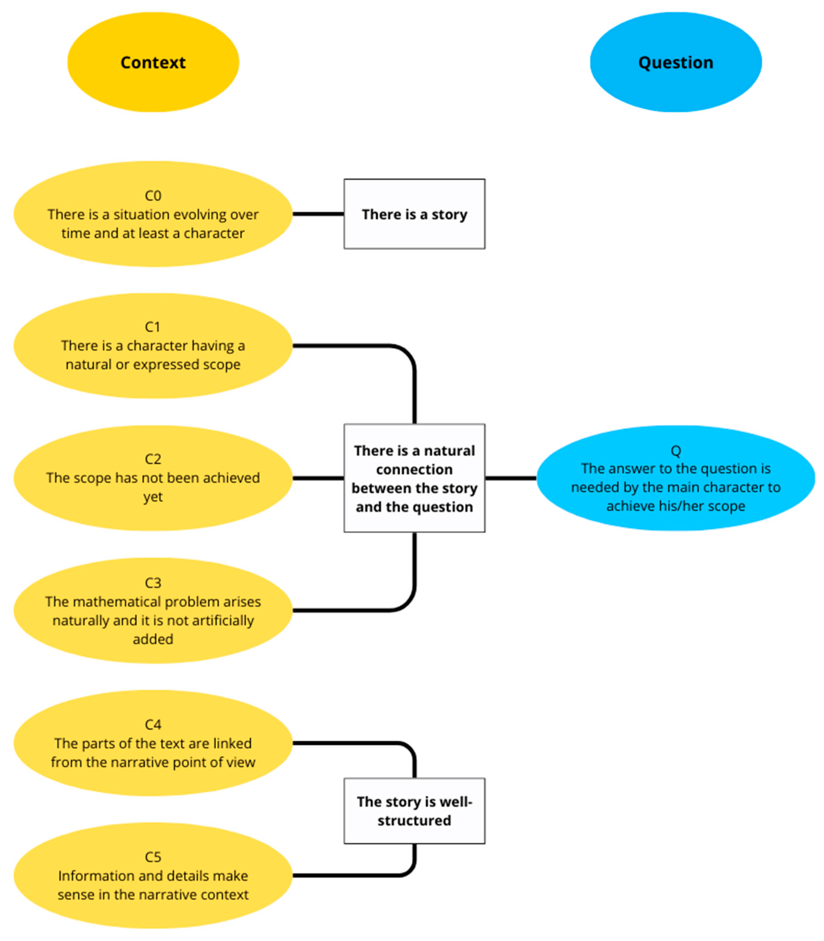
The model, described in Figure 1, is based on the premise that, in order to make the story useful for the comprehension of the problem, it is necessary to provide not only a good structure but also a strong and clear link between the context and the question.
Figure 1.
The C&Q model set out by Zan (translation provided by the authors).
Therefore, the model highlights the central properties of the context and the question, organizing them into three sets. We are now going to describe the properties as they appear in the model and then their organization in sets. The question has only a single property, that is:
- D.
- The answer to the question is needed by the main character to achieve his/her scope.
The context has the following properties:
- C0.
- There is a situation evolving over time and at least one character.
- C1.
- There is a character having a natural or expressed scope.
- C2.
- The scope has not been achieved yet.
- C3.
- The mathematical problem arises naturally, and it is not artificially added.
- C4.
- The parts of the text are linked from the narrative point of view.
- C5.
- Information and details make sense in the narrative context.
The first set (property C0) regards only the context, and it is necessary to ensure that there is a story. The second set (properties D and C1, C2, C3) concerns both the context and the question, and guarantees a natural connection between them. Lastly, the third set (properties C4, C5) is once again only related to context, and confirms that the story is well-structured.
A word problem containing all the described characteristics has no narrative fractures, hence the story triggers a narrative thought that supports the problem-solving process. Instead, if a word problem does not satisfy one or more properties, this implies the presence of a narrative fracture of some kind, and therefore a problematic aspect. We are not going to explain in detail these aspects; for a complete description, see [13].
The model expresses a hierarchy between the properties of a story problem: for instance, the most basic property is the simple presence of the story (C0), without which the analysis cannot continue. Secondly, it is necessary to check that there is a connection between question and context, and this is ensured by verifying the properties C1, D, C2 and C3, strictly in this sequence, and possibly stopping if one of them is not satisfied. Finally, a check to ensure that the context is properly structured from the narrative point of view is needed, and is made based on the properties C4 and C5, which are independent and therefore both necessary.
3.2. Construction of Mathematical Concepts Framework
To theoretically situate and analyze mathematical progress, we considered the networking of two theories [24], Abstraction in Context (AiC) and Documenting Collective Activity (DCA).
The networking of AiC, embodied by the approach of Recognizing, Building, Constructing, and Consolidating (RBC+C) and DCA, has been described in detail in [25,26]. It is useful to look at the learning that takes place in classrooms in which student are used to explain and verbalize their reasoning, and to switch from working in small groups to whole class discussions, the latter intended as defined in [27] (p. 7). Therefore, we considered this networking of theories as a solid and suitable choice to analyze such articulated and complex phenomena as the construction of knowledge and the learning process in the classroom.
Abstraction can be defined as a “process in which students vertically reorganize previously constructed mathematics into a new mathematical structure” [28] (p. 195), and it is characterized by three epistemic actions: Recognizing, Building and Constructing.
Consolidation is an everlasting process through which the students become aware of new constructs, and develop the ability to recognize and use them quickly, confidently and progressively, with more flexibility [29]. The RBC+C model is a model of knowledge construction that focuses on the process of the construction of knowledge in small groups, considering the interaction between group members and the flow of knowledge [30].
The other side of the construction of knowledge is that which occurs in groups and in the whole-class setting. Collective mathematical progress can be described using DCA, the base of which is considering collective activity as a “social phenomenon in which ways of reasoning come to function-as-if shared through interaction” [21]. In the expression “way of reasoning”, the authors include concepts, procedures, interpretations and strategies.
The term “function-as-if-shared” expresses a particular characteristic of the social setting: statements made about it are not deterministic of every member of the group, but the schemes of talking of the individuals suggest that students work and interact “as if” the others in the group hold the same way of reasoning [21]. That is to say that the way of reasoning or some ideas in the classroom discourse function as if they are mathematical truths and there is common agreement about them [30]. These normative ways of reasoning might be very useful as a means to analyze the construction of knowledge of a group or of the whole class, but they might not be suitable for the description of the characteristics of single students in a group [26].
Another concept from DCA that we considered in our analysis is the “knowledge agent”, defined as a student who first proposes an idea in a group situation, such as a whole classroom setting or a small group, which same idea is later developed by one or more other students [30].
The coordination of the two theoretical frameworks allows us to analyze both the situation of the group work and the class discussion; in fact, in this way we can observe the evolution of the ideas from the small group to their becoming normative ways of reasoning for the whole class, and vice versa, highlighting the connection between the constructed knowledge and the ways of reasoning that “functioned-as-if-shared” [21].
4. Methods
4.1. Design of the Didactic Sequence and Analysis of the Construction of the Story
As already described in the research interest and research questions section, we designed a didactic sequence with fractals as the central element. In particular, we selected as a reference the Sierpinski Triangle, a famous fractal that has been shown to be suitable for our activities because of a combination of reasons:
- It is an “accessible mathematical object” [16] (p. 20) because it involves concepts familiar to students, such as equilateral triangles, area and perimeter.
- Its construction by steps is straightforward and easily replicable.
- It is not usually treated in high school, and this aspect might be a reason of interest.
- It might be a good starting point to stimulate discussion about general concepts like infinity or limits.
The didactical aim behind the design of the sequence was to introduce the topic of fractals and the broader theme of recursion to upper secondary school students through a storytelling framework.
With reference to Zan’s C&Q model [12], we created a short story, reflecting the requirements of the model (presence of a situation that evolves over time, presence of a character who has a certain purpose, a problem that arises naturally from the context), with an English translation provided by the authors. The original presented to the students was written in Italian.
Thoughts were running through his head, he had to reach the square where she was waiting for him as soon as he could. But how to find her? It was not an easy task. In Fractlandia everything was in continuous evolution, everything changed and at the same time, everything remained identical to itself.
But there was no more time, he had to hurry! He took one step, then another one and before his eyes a sinkhole opened, then three more. In that same moment he felt like his head was exploding, thoughts were unravelling in his mind like a twisted maze of ideas.
This is an example of a modern short story. We took as reference authors Calvino and Borges, and designed the story to express the theme of recursion in the content as well as in the form of the story. In fact, the story does not have a proper resolution in which the conflict is resolved, because we wanted to suggest the idea of a recursive cycle of events, repeating itself endlessly. The statement “In Fractlandia everything was in continuous evolution, everything changed and at the same time, everything remained identical to itself”, the sinkholes opening after each step of the protagonist, and finally the “twisted maze of ideas”, are all elements that refer to recursion and evoke the idea of steps and actions repeating themselves. These aspects are then made concrete in the steps of the task proposed after the story.
We built the story with reference to the C&Q model [13]: it contains all the elements and characteristics of the story problem even though some of them are more hidden, with respect to the classical story problems proposed in primary school. This is because we had to develop a story problem that could be suitable and attractive for high school students, who usually face fewer activities of this kind. Hence, the story had to be close to their reality and their interests, captivating from the narrative point of view, and not perceivable as childish. Analyzing the story according to the model, the weaker point seems to be C3 (“the mathematical problem arises naturally, and it is not artificially added”). In fact, in our case the mathematical problem is proposed explicitly, question by question, in the steps of the task. Nonetheless, in our opinion, the steps are still part of the story, accentuating the idea of progressive construction and giving to the students the power to intervene in the story operating in the mathematical setting. Thus, under these premises, the mathematical problem is not artificially added.
The story was followed by some other indications, constituting the steps of the task. We used this particular structure to recall the construction, step by step, of the Sierpinski Triangle, the mathematical object considered in the experimentation. The Sierpinski Triangle was, in other words, the concrete evolving setting of the story, and its mathematical properties were the characteristics of the environment that the protagonist had to master to reach his final goal, that is, meeting his lover. The task is reported below in a translation provided by the authors.
| TASK: |
| Build with GeoGebra the city of Fractlandia: |
| Step 0: Build a triangular square with equal sides. |
| Step 1: Mark the medium points of the sides of the triangular square. |
| Draw the triangle having these points as vertices. |
| What kind of triangle is it? |
| Colour it in black: you have just built a sinkhole! |
| Being A the area of the initial triangular square, which is the area of the sinkhole? |
| Which is the area of the remaining triangular squares? |
| Step 2: Repeat step 1 for the remaining triangular squares. |
| How many new sinkholes have you built? |
| Which is the area of the sinkholes you have just built? |
| How much surface left has our protagonist to move? |
| Step 3: Repeat step 2 |
| What is going to happen at the 30th step of our protagonist? |
| And at the nth? |
| If the protagonist walked endlessly, how much surface would he still have left to find his lover? |
| Where should his lover stand to be sure to never fall into a sinkhole? |
The students were called to build the setting of the story throughout its evolution, as it was unraveling before the main character’s eyes. We tried to keep the sense of immersion and to keep the task coherent with the story; from this point of view, although all the questions are embedded in the story, we can highlight that in some of them the mathematical side is nevertheless very clear, and possibly predominant over the story. On the other hand, the last two questions have a deep mathematical meaning and strong implications, but they are formulated to be completely part of the story.
Regarding the mathematical task, students were guided in the step-by-step construction of the Sierpinski Triangle, as shown in Figure 2. For each step, they were asked to calculate the values of the areas of the black and the white parts, with respect to the initial area of the triangle built in step 0. They were guided only in the first three steps, and then they were invited to generalize: in fact, they had to figure out the situation at the 30th step, which could not be computed by hand in a reasonable amount of time. This last question regards the link between the explorative phase represented by the first questions and the real generalization, requested by the question referring to the nth step.
Figure 2.
Students’ construction of the Sierpinski Triangle in small groups.
The concept of something being “recursive” in mathematics appears to be a little vague, but, considering it as “something being defined in terms of itself” [31], it is evident that the construction of the Sierpinski Triangle is recursive, but it is not granted that students will notice it explicitly.
In Table 1, we have summarized the values of the areas requested at each step, from which it is possible to notice a certain regularity, and therefore to deduce a “general rule”. In particular, the total value of the area of the white triangles at each step is of its value at the previous step. By construction, it is obvious, while it is not so evident when only computing the area at each step.
Table 1.
Values of the areas requested at each step of the construction of the Sierpinski Triangle.
The last two questions push students’ reasoning further, questioning the characters’ fate after an infinite number of steps. They were not required to write explicitly any mathematical expression to represent it, because the main focus is the idea.
It is important to bear in mind that, for students, infinite sequences and processes are often difficult to work with, because it is not immediate to establish a connection between formal representation and intuitive knowledge [18]. Therefore, in this case, our goal is to foster students’ intuition of the behavior of the Sierpinski Triangle in terms of area and perimeter to the infinity, which might appear counterintuitive. Generally speaking, to the infinity, the area of the Sierpinski Triangle decreases towards zero, while its perimeter increases towards the infinity, ending up with a figure with an infinite perimeter but without any surface.
4.2. Development of the Experimentation and Methods of Analysis
Moving on to the development of the didactic sequence and the proper experimentation, we involved in the study two classes of a scientific high school (Liceo Scientifico in Italian), with a total of 34 students. They were a Grade 11 and a Grade 12 class, but both were part of an experimentation of four-year high school, which students attend high school for a total of four years instead of the typical five years in Italy, meaning that students in the Grade 12 class were in their last school year. The research with students took place during the last weeks of the school year 2022–2023.
In both classes, we proceeded in the same way. Students were divided into small groups of 4 or 5 randomly chosen people, and they first of all heard the story read from one of the researchers. Then, each group was given the sheet with the story and the tasks, and they were asked to work on them, writing their answers, reasoning and explanation directly on the sheet. Each group also had a school pc on which they had the possibility to work on GeoGebra. Students of both classes, in fact, had experience working with this particular dynamic geometry software, but with different proficiency levels. We decided to include the use of GeoGebra in the activities to facilitate the students, instead of requiring them to draw with paper and pencil to build the Sierpinski Triangle, and above all to allow them to focus on the properties of the fractal using the tools provided by the software (e.g., the computation of the area and perimeter, etc.).
The first part of the didactic sequence took two hours, in which the students worked in groups with the supervision of the researchers but without any intervention on their part. Then, the students participated in a class discussion guided by one of the researchers, in which they were asked to go through the steps of the task and explain their answers and reasoning. In the end, each group turned in their activity sheet on which they had written answers, comments, and everything they wanted to communicate or use during the group work and discussion. All the activities and discussions were carried out in the presence of the two researchers and the mathematical teacher of the class, if they were available to attend.
Finally, each student filled in an online final questionnaire through Google Forms. Here we report some of the questions from the questionnaire, in particular those that are analyzed in the next section:
- How useful was the story to you in answering the questions? Why?
- Did you encounter difficulties in generalizing to the 30th and nth step? Explain which ones and why.
- Did you encounter difficulties dealing with infinity? Explain which ones and why.
- How helpful was it to work in groups to carry out the didactic sequence? Why?
The questionnaire was anonymous and aimed to collect information on various aspects of the didactic sequence (group work, use of the dynamic geometry software, storytelling, generalization, dealing with the infinity, etc.) according to students’ opinions.
The protocols of the groups and students’ answers to the questionnaire have been analyzed qualitatively, together with the notes collected by the researchers during the class discussions. We carried out a textual analysis on the open answers provided by each group, comparing them with the evidence emerging from the class discussions and the answers to the final questionnaire. In particular, when analyzing groups’ protocols, we looked for the possible presence of elements related to the construction of knowledge in small groups according to AiC, namely, signs of the different epistemic actions. We then followed the process of construction of knowledge during the class discussion, paying attention to the students acting as knowledge agents.
5. Preliminary Results
As previously explained, we analyzed students’ protocols and answers to the questionnaire qualitatively, and we related them to the evidence collected during the class discussion. We considered the students as a whole, not distinguishing the two classes; in fact, even if belonging to different grades (respectively, 11 and 12), the students of the two classes had a similar kind of mathematical education and knowledge concerning the topic. They had different teachers, but both classes were used to mathematical discussions, the verbalization of solutions and reasonings, and to working with GeoGebra. During the activities we noticed two differences between the classes that might have had an impact on the results and must be taken into account:
- Students from Grade 12 were generally more inclined towards formalization and seemed more comfortable handling concepts such as the infinity or limits.
- At the same time, they were very competitive, and in some moments the class was polarized and appeared involved in an argument more than in a class discussion.
As previously stated, the recursive structure of the construction of the Sierpinski Triangle is quite subtle: the idea is easy to grasp, but not as immediate to formalize. Regarding this topic, we identified three main lines followed by the groups. Almost half of the groups did not express the areas of the sinkholes and of the triangular squares in terms of the area A of the initial triangle, but only provided a numerical value. This implies that they were not able to make any observation about the regularities of the formal expression of those areas. Nevertheless, almost all of them wrote comments about the relations between the areas (“the area of each new sinkhole is equal to of the area of the previous sinkhole”) and were then able to switch to a formal expression when asked to generalize. In Figure 3, we report an example of students’ answers when asked to describe what will happen on the protagonist’s 30th step: “On the protagonist’s 30th step, new sinkholes will appear, because on each step 3 new sinkholes open. On the first step 1 sinkhole appears (), on the second one (, on the third one ( […]. On the nth step because, like on the 30th step we have to calculate the power of 3 to the number of steps minus 1” (translation provided by the authors). The students that provided this particular answer were from Grade 11, but their answer is paradigmatic of the answers given by all groups (both from Grade 11 and 12) that did not express the required area in terms of the area A of the initial triangle but then switched to a formal expression to generalize.
Figure 3.
Students’ protocol described in the text.
The remaining groups instead used more formal and symbolic language. They were able to express with symbols the areas requested in terms of the area A of the initial triangle. One of those groups stressed that the area requested at each step was equal to of the area requested in the previous step. In other words, they expressed the recursive structure of the construction, and consequently of the areas. An example of this is reported in the protocol in Figure 4, where students, when asked about the value of the area of the sinkholes they had just built, stated that “it is equal to 0.164, that is a quarter of the area of the triangular squares built in the previous step” (translation provided by the authors). The specific value of the area has been calculated by students referring to the specific triangle they had built on GeoGebra.
Figure 4.
Another group of students’ protocol.
This led, in the Grade 11 class, to a deep discussion with the other groups; in fact, each group expressed their ideas as if the premises were commonly known and shared, but in this case their reasonings had different bases. During the class discussion, two groups confronted their solutions, stating that the area requested at step n was, respectively, equal to “the of the area of the previous step” and “ A”. Each group was convinced that their solution was right and refused the solution of the other group. The situation was resolved when a member of the first group acted as a “knowledge agent” for his group, initiating the idea that the two solutions were equivalent, and then, the group was able to elaborate on it, argument, and convince the class of the equivalence of the solutions provided. During this section of the class discussion the reasoning and the reformulation functioned-as-if-shared. This aspect arose in one of the answers to the questionnaire, in particular when a student wrote that it was useful to work in groups “because it allowed us to reconcile different points of view”.
At the end of the discussions, both classes had built shared knowledge regarding recursion and recursive processes. However, from the students’ answers to the final questionnaire, we noticed that many of them did not consider this aspect a focal point of the activity, being concentrated more on the Triangle of Sierpinski and its construction than on the process. Some answers regarding the difficulties in the generalization process mentioned the need to refer to previous steps to do it, which made us hypothesize that students probably still lack awareness of the knowledge they constructed.
The other focus of our analysis was the use of the story given. During the didactic sequence, all the students maintained their connection with the story with the use of the vocabulary introduced (triangular squares, sinkholes, etc.), and did not separate the story from the problem. During the group work and the following discussion, we observed that the story functioned as a motivation to solve the problem: students focused greatly on the last questions that asked how the characters of the story should behave to reach their goal. Another validation of it came from the answers of the questionnaire. The story was considered on average quite useful, and the students that valued it the most all mentioned in the reasons of the rating the fact that it gave information about the steps and the development of new sinkholes. It is worth mentioning that the story was considered more useful by Grade 11 students: the majority of the students from Grade 12 rated it as “not useful at all” or “a little useful” mainly because they viewed it as a mere setting for the mathematical problem. For instance, some students wrote that “[the story is not useful at all] because it does not provide any useful information”, and “[the story is a little useful] because it only introduces the mathematical problem”, while another stated that “[the story is not useful at all] because it confused me and I would have been more concentrated on the problem without it”. Comparing those answers with the notes taken during the class discussion, we observed that the students finding the story not very useful were often the ones that already had familiarity with the concepts treated, while the students that benefitted the most from the narrative approach were the ones with little or no familiarity with them.
Finally, we offer a few remarks about the last questions regarding the behavior of the perimeter and the area to the infinity. As already mentioned, these questions proved to be the most engaging for the students, mainly because of the connection with the story. In general, students encountered some difficulties facing the infinity, but they were able to overcome them. The first source of difficulty seemed the students’ great reliance on what they could see in the figure. This can be helpful in confirming hypotheses made during the first steps of the construction, but not when switching to the infinity. Moreover, many groups, going on with the activities, started discussing their reasonings more and writing them less, resulting in the construction of shared knowledge of which we do not have any kind of written transcription. As expected, all the groups successfully grasped the concept of behavior to the infinity of the perimeter and the area, and developed quite complete ideas, and only a few of them tried to formalize their reasonings.
From the protocols, two issues emerged that we are going to comment on. The first one regards the mistake between “an infinitely small surface” and “a surface that tends to infinity”. One group from the Grade 11 class in particular used the two expressions as synonyms, and the class felt the need to discuss the issue. During the discussion, they converged on the meaning of the two expressions, and in the end, they added them to the common knowledge of the class.
The second issue assumed relevance in the Grade 12 class. During the discussion, the groups had difficulties connecting their intuition to their mathematical knowledge: they reached a symbolic expression to represent the requested area at step n, which was A. Then, some groups asserted that, intuitively, the area was going to tend to 0, to the infinity, but making n tend to the infinity in the symbolic expression, they were concerned that the result might be infinity (“a number elevated to the infinity is equal to infinity”). Another similar example is in the protocol shown in Figure 5, where students write that “the protagonist would have an infinite surface to walk on because ” (translation provided by the authors).
Figure 5.
Students’ protocol answering the second last question.
In this case, one misconception was being institutionalized in the classroom, but, through the discussion, students were able to identify the wrong assumption in their reasoning and to fix their explanation.
6. Discussion and Conclusions
With reference to our research questions, in particular with reference to RQ1, the initial results of our research show that the narrative approach improved student involvement, especially during the construction of the figure, because of the use of the vocabulary introduced (triangular squares, sinkholes, etc.), and this made it possible to maintain a link between the story and the problem.
In accordance with the C&Q model, the story and the task were designed to represent a whole object. Even when questions were asked in the task explicitly, they were always proposed to the students in a strongly narrative form. The individual construction steps were designed to be an integral part of the story itself, to avoid the proposal of an artificial problem. Indeed, it is possible to identify in the story an initial situation that describes the character, his or her position and his or her purpose, and in which a conflict is highlighted. In order to achieve the purpose, the protagonist must face a world that is constantly changing, but at the same time remains identical to itself. In this, students were able to recognize the property of self-similarity that characterizes fractals.
The development of the story takes shape with a complication, which is the part where, because of the sinkholes, the protagonist encounters real difficulty in achieving his goal. In this way we tried to lead the student to visualize area tending to zero and perimeter tending to infinity with an infinite number of steps, using a real human conflict. In the story, however, we did not identify any resolution or coda, precisely because of its recursive nature. In fact, it apparently ends with a description similar to the initial situation, in which lies the possibility of representing the protagonist’s brain as a convoluted labyrinth of ideas.
On the other hand, the story was less useful in the search for regularity, as in this case the students focused essentially on the purely mathematical aspects. This was most evident in the different approach taken by Grade 11 students compared to Grade 12 students. In fact, the latter, being already familiar with concepts such as infinity or the limit behavior of functions, found the narrative aspect less useful, focusing only on the mathematical concepts. Grade 11 students, on the other hand, found the story more useful in approaching the concept of area tending to zero and perimeter tending to infinity. We could argue that, probably, the older students could have benefited more from a different topic, instead of one of which they had already some kind of knowledge.
In accordance with the theoretical frameworks AiC and DCA, we noted that a student acted as a “knowledge agent” for his group and the class; in fact, he activated a new idea in the group, which the group was then able to elaborate on, argue over, and use to convince the class of the equivalence of the solutions provided. During this section of the class discussion, the reasoning and reformulation worked as if they were shared.
Finally, we could see that both classes had built up a shared knowledge of recursion and recursive processes. However, from the students’ answers to the final questionnaire, we noted that many of them did not consider this aspect relevant, being focused more on the Sierpinski Triangle and its construction than on the process. The difficulties that emerged in the generalization process also led us to speculate that the students are probably not yet aware of the knowledge they have constructed.
In conclusion, we would like to highlight some limitations of the study. As previously reported, this is a first qualitative study carried out with the main aim of investigating and exploring the possible use of a narrative approach to promote the construction of recursive thinking in upper secondary school students. Given the small dimension of the sample, we cannot obviously draw general conclusions from the findings of this research; however, the study allows us to give first insights into the theme, which can be deepened with further research.
As a future development, it could be possible to also offer students, as a problem-posing activity, the representation of the protagonist’s confused mind by means of Peano curve construction. In addition, in order to be able to recognize students who agree with their peers without necessarily having developed a deep understanding of the concept, it might be useful to imagine submitting two types of questionnaires: an input and an output.
Author Contributions
Conceptualization, B.N., A.D. and G.B.; Methodology, B.N. and A.D.; Software, B.N. and A.D.; Validation, B.N., A.D. and G.B.; Formal analysis, B.N. and A.D.; Resources, B.N., A.D. and G.B.; Data curation, B.N. and A.D.; Writing—original draft, B.N. and A.D.; Writing—review & editing, G.B. All authors have read and agreed to the published version of the manuscript.
Funding
The APC was funded by EduSpaces-MultiLab of the Faculty of Education of the Free University of Bozen-Bolzano, Project leader, Federico Corni.
Institutional Review Board Statement
The data used in this study were collected and anonymized by the school teachers according to the school policy, and do not allow any conclusions to be drawn about the participating individuals. The procedure complies with the data protection law (GDPR).
Informed Consent Statement
Informed consent was obtained from all the subjects involved in the study.
Data Availability Statement
The data presented in this study are available on request from the corresponding author. The data are not publicly available due to privacy.
Acknowledgments
The paper resulted from a collaboration starting during the BrEW Math 01 (Brixen Education Workshop on Storytelling in STEM disciplines at the crossroads of science and humanities) held at the MultiLab of the Faculty of Education, Free University of Bozen-Bolzano, 8-10/11/2022. We would like to thank the teachers Rosalba Garrisi, Benedetta Luisi, Carmela Pessolano e Vincenzo M. Pinto and their students from the classes 3Q and 4Q (a.s. 2022/2023) of Liceo Scientifico “C. Pisacane”, Padula (Italy), who participated in the experimentation of the activity discussed in this work.
Conflicts of Interest
The authors declare no conflicts of interest.
References
- Egan, K. Supplement to Teaching as Story Telling. Can. J. Educ. Rev. Can. Léducation 1988, 13. [Google Scholar]
- Zazkis, R.; Liljedahl, P. Teaching Mathematics as Storytelling; BRILL: Leiden, The Netherlands, 2009; ISBN 978-90-8790-734-1. [Google Scholar]
- Martínez, G. Borges and Mathematics: Lectures at Malba; Purdue University Press: West Lafayette, IN, USA, 2012; ISBN 978-1-55753-632-7. [Google Scholar]
- Hanne, M.; Kaal, A.A. Looking at Both Narrative and Metaphor in Education. In Narrative and Metaphor in Education: Look Both Ways; Hanne, M., Kaal, A.A., Eds.; Routledge, Taylor & Francis Group: London, UK; New York, NY, USA, 2019; ISBN 978-1-138-31087-2. [Google Scholar]
- Zan, R. The Crucial Role of Narrative Thought in Understanding Story Problems. Didatt. Matematica. Ric. Prat. D’aula 2017, 2, 46–57. [Google Scholar] [CrossRef]
- Bruner, J. Actual Minds, Possible Worlds; Harvard University Press: Cambridge, MA, USA, 1986. [Google Scholar]
- Zabel, J.; Gropengiesser, H. What Can Narrative Contribute to Students’ Understanding of Scientific Concepts, e.g., Evolution Theory? J. Eur. Teach. Educ. Netw. 2015, 10, 136–146. [Google Scholar]
- Albano, G.; Pierri, A. Digital Storytelling in Mathematics: A Competence-Based Methodology. J. Ambient Intell. Humaniz. Comput. 2017, 8, 301–312. [Google Scholar] [CrossRef]
- Albano, G.; Dello Iacono, U.; Fiorentino, G. A Technological Storytelling Approach to Nurture Mathematical Argumentation. In Proceedings of the 12th International Conference on Computer Supported Education, Virtual Event, 2–4 May 2020; SCITEPRESS—Science and Technology Publications: Prague, Czech Republic, 2020; pp. 420–427. [Google Scholar]
- Fuchs, H.U.; Corni, F.; Dumont, E. Narrativity in Complex Systems. In Science|Environment|Health; Zeyer, A., Kyburz-Graber, R., Eds.; Contributions from Science Education Research; Springer International Publishing: Cham, Switzerland, 2021; Volume 10, pp. 31–50. ISBN 978-3-030-75296-5. [Google Scholar]
- Healy, L.; Sinclair, N. If This Is Our Mathematics, What Are Our Stories? Int. J. Comput. Math. Learn. 2007, 12, 3–21. [Google Scholar] [CrossRef]
- Gerofsky, S. A Linguistic and Narrative View of Word Problems in Mathematics Education. Learn. Math. 1996, 16, 36–45. [Google Scholar]
- Zan, R. La dimensione narrativa di un problema: Il modello C&D per l’analisi e la (ri)formulazione del testo. L’insegnamento Mat. Sci. Integr. 2012, 35, 107–126. [Google Scholar]
- Sinclair, N.; Bartolini Bussi, M.G.; de Villiers, M.; Jones, K.; Kortenkamp, U.; Leung, A.; Owens, K. Recent Research on Geometry Education: An ICME-13 Survey Team Report. ZDM Math. Educ. 2016, 48, 691–719. [Google Scholar] [CrossRef]
- Sacristán, A.I. Students’ Shifting Conceptions of the Infinite Through Computer Explorations of Fractals and Other Visual Models. In Proceedings of the 25th Conference of the International Group for the Psychology of Mathematics Education (PME 25), Utrecht, The Netherlands, 11–18 July 2001; Volume 4, pp. 129–136. [Google Scholar]
- Apkarian, N.; Tabach, M.; Dreyfus, T.; Rasmussen, C. The Sierpinski Smoothie: Blending Area and Perimeter. Educ. Stud. Math. 2019, 101, 19–34. [Google Scholar] [CrossRef]
- Zeitler, H. Ein Neues Tetraederfraktal. ZDM Math. Educ. 2000, 32, 38–40. [Google Scholar] [CrossRef]
- Sacristán, A.I. Exploring Infinite Processes through Logo Programming Activities of Recursive and Fractal Figures. In Proceedings of the EUROLOGO Conference, Warsaw, Poland, 27–31 August 2005; Volume 10, pp. 297–306. [Google Scholar]
- Bloch, I.; Gibel, P. Un modèle d’analyse des raisonnements dans les situations didactiques. Étude des niveaux de preuves dans une situation d’enseignement de la notion de limite. Rech. Didact. Mathématiques 2011, 31, 191–228. [Google Scholar]
- Hershkowitz, R.; Dreyfus, T.; Tabach, M. Constructing the Self-Similarity Concept. Int. J. Res. Undergrad. Math. Educ. 2022, 9, 322–349. [Google Scholar] [CrossRef]
- Dreyfus, T.; Apkarian, N.; Rasmussen, C.; Tabach, M. Collective and Individual Mathematical Progress: Layering Explanations in the Case of the Sierpiński Triangle. Int. J. Res. Undergrad. Math. Educ. 2023, 9, 694–722. [Google Scholar] [CrossRef]
- Casey, B.; Erkut, S.; Ceder, I.; Young, J.M. Use of a Storytelling Context to Improve Girls’ and Boys’ Geometry Skills in Kindergarten. J. Appl. Dev. Psychol. 2008, 29, 29–48. [Google Scholar] [CrossRef]
- Mellone, M.; Spadea, M.; Tortora, R. A Story-Telling Approach to the Introduction of the Multiplicative Structure at Kindergarten. Didact. Math. 2013, 35, 51–70. [Google Scholar] [CrossRef]
- Bikner-Ahsbahs, A.; Prediger, S. (Eds.) Networking of Theories as a Research Practice in Mathematics Education; Advances in Mathematics Education; Springer International Publishing: Cham, Switzerland, 2014; ISBN 978-3-319-05388-2. [Google Scholar]
- Tabach, M.; Rasmussen, C.; Dreyfus, T.; Apkarian, N. Towards an Argumentative Grammar for Networking: A Case of Coordinating Two Approaches. Educ. Stud. Math. 2020, 103, 139–155. [Google Scholar] [CrossRef]
- Tabach, M.; Rasmussen, C.; Dreyfus, T.; Hershkowitz, R. Abstraction in Context and Documenting Collective Activity. In Proceedings of the CERME10, Dublin, Ireland, 1–5 February 2017; pp. 2692–2699. [Google Scholar]
- Bartolini Bussi, M.G.; Boni, M.; Ferri, F. Interazione Sociale e Conoscenza a Scuola: La Discussione Matematica; Centro Documentazione Educativa: Modena, Italy, 1995. [Google Scholar]
- Hershkowitz, R.; Schwarz, B.B.; Dreyfus, T. Abstraction in Context: Epistemic Actions. J. Res. Math. Educ. 2001, 32, 195. [Google Scholar] [CrossRef]
- Dreyfus, T. Constructing Abstract Mathematical Knowledge in Context. In Selected Regular Lectures from the 12th International Congress on Mathematical Education; Cho, S.J., Ed.; Springer International Publishing: Cham, Switzerland, 2015; ISBN 978-3-319-17186-9. [Google Scholar]
- Hershkowitz, R.; Tabach, M.; Rasmussen, C.; Dreyfus, T. Knowledge Shifts in a Probability Classroom: A Case Study Coordinating Two Methodologies. ZDM 2014, 46, 363–387. [Google Scholar] [CrossRef]
- León, N. An Epistemological Study of Recursion and Mathematical Induction in Mathematics and Computer Science. In Proceedings of the Eleventh Congress of the European Society for Research in Mathematics Education, Utrecht, The Netherlands, 6–10 February 2019. [Google Scholar]
Disclaimer/Publisher’s Note: The statements, opinions and data contained in all publications are solely those of the individual author(s) and contributor(s) and not of MDPI and/or the editor(s). MDPI and/or the editor(s) disclaim responsibility for any injury to people or property resulting from any ideas, methods, instructions or products referred to in the content. |
© 2024 by the authors. Licensee MDPI, Basel, Switzerland. This article is an open access article distributed under the terms and conditions of the Creative Commons Attribution (CC BY) license (https://creativecommons.org/licenses/by/4.0/).




