Abstract
In the academic context, the use of innovative learning techniques that can have a positive impact in the classroom is becoming increasingly common; gamification is one such technique. This study compared the effects of gamification on engagement, cognition, metacognition, and academic performance when university students used a gamified platform to when they did not in a mathematics course. Using the statistical technique of structural equation modelling (SEM) for both cases, the results show that motivation was the construct with the largest effects, influencing behavioral dissatisfaction, cognition, and metacognition. When students used the gamified platform, motivation influenced behavioral dissatisfaction, which in turn influenced academic performance. On the other hand, when the gamified platform was not used, motivation had a negative effect on academic performance. Therefore, the use of gamification learning strategies can help to reduce student demotivation.
1. Introduction
Currently, gamification is a technique used to support the learning process in educational environments; this is one of the learning techniques whose use is increasing [1]. Gamification seeks to implement elements taken from games in rigid environments that are not originally playful, such as the academic context [2].
Gamification can help generate an impression of autonomy and control in the student, contrary to a conventional game, where the experience is limited only to fun [3]. Consequently, a student must have mastery over gamified activities, since it is through the use of their own resources that they will be able to overcome a challenge in order to obtain a reward [3,4].
Information and communication technologies (ICTs) are considered to support the gamification technique, which can adapt the elements of the game more easily for the academic context [5,6]. In reference to the above, the research by [7], mentions that using game elements digitally increases the degree of student satisfaction and their academic results [8].
Gamification for academic purposes allows the teacher to better plan the learning experience through the use of game elements [9]. Through gamification, the student can visualize him/herself as a player who has to complete a level, which according to [10] and [11], the student will progress to after successfully completing a unit or activity. At the same time, the learning is assessed through a series of game-like experiences.
According to [12], gamification is considered a way to meet the motivation needs that a student must have towards a task. That is, motivation serves as psychological support for gamification [13].
Motivation is a decisive factor when trying to determine academic success [14]; it is known that the pace of the academic cycle decreases, for which it is necessary to implement innovative techniques that avoid this type of situation, such as gamification [15].
Motivation involves a group of beliefs and emotions that are interrelated which guide people’s behavior [16]. In the academic context, motivation promotes the level of commitment that students present in their learning process [17].
According to the theory of self-determination [18], motivation is defined as what stimulates man to perform certain actions, is produced by internal or external factors of the person, which are classified into two categories: intrinsic and extrinsic. Intrinsic motivation is the individual and natural impulse necessary to undertake the search for new possibilities that benefit social and cognitive development; for example, comments on the work conducted, rewards, and positive feedback, generate feelings of competence, thus increasing the internal motivations of the individual [18]. Extrinsic motivation comes from sources that are external to the individual [18]; that is, it leads an individual to be able to perform tasks that reward them or allow them to achieve other objectives. Performance itself is the instrument to reach another end [19,20].
In this same theory, [21] point out that three of the basic psychological needs of an individual (autonomy, social relationships, and competence) infer intrinsic motivation, which motivates the student to carry out their school tasks [18,22]. According to [12], gamification helps to cover these three psychological needs.
The first psychological need, autonomy, is satisfied when the students are allowed to decide the activities in which they want to participate [23]. The second psychological need, social relationships, refers to the need for people to interact with others [18]. By using gamification in social relationships, it is possible to increase the level of motivation of students because they tend to feel better if there is collaborative work between the parties in their learning process in addition to the work assigned by the teacher.
The third psychological need, competence, is covered with the control of one’s own activities when progress indicators such as levels and immediate feedback such as scores are offered [24].
The theory proposed by [25] that authors such as [26] state is that the digital badges (element of mechanical gamification), which used for the accreditation of certain learning, turn out to be elements motivators for the achievement of academic objectives, which develops a spirit of competitiveness, referring to one of the psychological needs of the self-determination theory [22].
The aforementioned is important for the design of a gamified strategy using ICT, since the motivational tools must be considered in advance, to reach the desired behavior of the students [18]. For this reason, game elements must be configured to support student motivation that are oriented towards effort and feedback, which students visualize as achievements and personal improvement before their peers [2].
The most motivated students maintain their commitment over time; whereas, students less motivated show greater disengagement from the academic environment [27]. Behavioral disengagement focuses on factors such as passivity, resignation, withdrawal, mental disengagement, and distraction. It relates to behaving and feeling in a way that suggests a maladaptive motivational state, manifested in student behaviors such as inactivity and withdrawal in their participation in classroom activities [28].
On the contrary, behavioral engagement refers to the initiation of an action; that is, it involves factors such as effort, intent, persistence, intensity, attention, concentration, absorption, and intervention to do homework [23].
Motivation is the main pillar for the implementation of gamification as a strategy that supports learning [13].
Other authors verified that motivation influences engagement or disengagement, and in turn, both can impact the learning process, whether cognitive or metacognitive [29,30,31,32]. In the work of [33], it is proposed that cognitive strategies can be review concepts that elaborate and organize information. Metacognitive strategies are planning, controlling, and regulating activities during the learning process, as well as critical thinking [34,35].
Similarly, [36] argues that metacognitive strategies (self-regulated learning) is a constructive sequence in which learners set objectives, learn, monitor, and regulate their learning, while monitoring their motivation, behavior, and cognition in relation to their goals, thus providing a model of regulation in the learning process [37].
Therefore, it is proposed that a gamification application for teaching can serve as a tool to encourage students’ motivation, and consequently, their engagement and academic performance, especially in mathematics subjects, which are the subjects with the highest failure rate. Thus, the propose of this research was to study the effects of gamification techniques integrated into a platform on students’ motivation, engagement, and performance when working on a thematic unit of mathematics in a university.
Considering that the generations currently studying at the university belong to the technological generation (Generation Z), this encourages technology to be essential in their daily activities and for them to easily adapt to it, which can be an advantage for using gamification as part of the necessary motivation in the learning process [38].
It is an opportunity for the teacher to immerse himself in gamification and later incorporate it into the learning process [39].
Related Works
Given the objective stated above, it is observed that motivation influences behavioral commitment. According to the researchers [40], intrinsic motivation was shown to influence academic engagement. On the contrary, the study by [41] shows that students with a low level of motivation, although they show a great interest in learning the subject, during the study mentioned that they already knew and mastered the topics or that it was not important to them, resulting in less effort to carry out school activities, which suggests that there is also a relationship between motivation and behavioral disaffection.
Likewise, it was found that motivation affects cognition; for example, researchers [42] mention that a high level of motivation interferes so that students have a willingness to develop activities that require cognitive processes.
In this sense, it was verified how motivation has effects on metacognition; for example, in the study by [43], it is stated that intrinsic motivation is linked to the development of summaries and revision to depth of content. Extrinsic motivation was associated with the bibliographic review as a complement to what was learned during the class.
Other researchers found how motivation influences academic performance, [44] reports that intrinsic motivation influences students’ grades due to their individual beliefs about their learning; however, extrinsic motivation can have negative effects [45].
Ref. [46] states that students with a high level of behavioral commitment achieved higher performance in their studies because they organized their way of studying (organizing the content of the subject and organizing study days and hours), suggesting that behavioral engagement affects academic performance.
The same authors [46] mention in their study that students who obtained a low academic performance reported that they did not have a level of behavioral commitment because they did not work with a schedule to develop the activities, they did not follow a specific routine, nor was there active participation, which confirms that there is a relationship between behavioral disengagement and academic performance.
It was also observed that cognition has an impact on academic performance; according to [47], cognition contributed to an increase in students’ academic performance because there was greater participation, a greater degree of responsibility to carry out activities, greater attention span, better level of understanding of the topics, and greater collaborative and individual work.
Cognition is not the only one factor that has effects on academic performance; metacognition also works in this sense, which can be observed in the research by [48], who mentions that students who prepare themselves for their exams with a high degree of depth and mastery, and who use information organization techniques (maps and diagrams), have an academic behavior that will positively affect their school performance.
Therefore, Figure 1 proposes a conceptual model that contemplates the connection between the variables, motivation, behavioral engagement/disengagement, learning strategies (cognitive and metacognitive), and academic performance.
Figure 1.
Conceptual model.
2. Materials and Methods
A quantitative investigation was carried out, since according to [49], it is a structured investigation that seeks to collect and analyze numerical data, with the intention of identifying averages or checking relationships to obtain and quantify results through the use of statistical tools. This research had a causal scope because it involved more than two variables, one of which is the cause of the other.
The study was carried out during the B22 semester from August to December 2022. The students were studying computer systems engineering at a university. Students’ age ranged between 19 and 21 years, and 63 students were men and 9 were women.
The study included an experimental group and a control group. 36 students were obtained for the control group and 36 for the experimental group. Both groups worked with the same thematic unit of the applied calculus subject. The experimental group used the Classcraft gamified platform to develop the activities of the thematic unit, while the control group took their classes in face to face with the corresponding teacher. The academic activities of the thematic unit studied comprised a period of two months.
The thematic unit was organized into theoretical and practical aspects. Concerning the theoretical part, historical questions of calculus, demonstrations of theorems, and presentation of formulas were addressed. Regarding the practical part, examples were presented, making use of the formulas obtained, exercises in class, and four activities that had to be solved by the students. Each activity was complemented by a discussion forum also available on the Classcraft platform.
To solve the exercises, the tools embedded in Classcraft were used, which included a random selector called “wheel of fate” and a questionnaire called “formative reviews” that contained the questions as a “battle” against an enemy. Both the selector and the gamified questionnaire were worked in the classroom for students.
Classcraft was created in 2013 as a web application that allows the implementation of gamification to be involved in the academic environment and contributes to the optimization of teaching [50]. Classcraft is a tool adaptable to different educational environments that allows theoretical–practical classes to be more fun, encouraging student participation in the classroom [51]. This tool allows for modifying the rhythm of the class, contributing to the experience of the students [52].
After the students finished their thematic unit activities on the Classcraft platform, both groups were given two questionnaires: the Motivated Strategies for Learning Questionnaire (MSLQ) (Appendix A) [33] and Student Engagement and Disaffection in School (SED) by the researchers [23] (Appendix B). The MSLQ questionnaire [33] is a self-measure instrument made up of 81 items that make it possible to identify learning strategies and academic motivation. The MSLQ was translated into numerous languages, which allowed a significant number of researchers and teachers to use it for purposes of measuring motivation and learning strategies, which in turn, allowed for verifying the reliability of the instrument [53]. The MSLQ questionnaire guided both intrinsic motivation (IGM) and extrinsic motivation (EGM) towards the goal, and the value of the task (TV), self-efficacy (SE), control of learning beliefs (CLB), and test anxiety (TA).
Cognitive strategies comprised organization (OR), elaboration (EL), and repetition (RE). Metacognitive strategies involved self-regulation (SR) and critical thinking (CT). All items were evaluated on a Likert scale where 1 was the minimum value and 7 was the maximum value. It is worth mentioning that this instrument was applied for validity with the Mexican population [54,55].
The Student Engagement or Disengagement in School (SED) questionnaire [23] was applied. This scale measured behavioral engagement and detachment. Behavioral engagement included involvement (IN), effort (EF), and attention (AT). Behavioral disinterest included distraction (DI), mental detachment (MD), and passivity (PA). In the same way as the MSLQ questionnaire was used in previous studies of [55,56]. It was evaluated on the Likert scale where 1 represented the lowest value and 5 represented the highest value. The control group received the translated and validated versions of both questionnaires. The same validated versions were used for the experimental group; however, a short paragraph was added at the beginning of the survey to remind them that when answering each question of the questionnaires, they should take into account the lessons and activities they developed in the gamified platform.
The final grade was reported by the professor after applying the last exam of the semester and ranged from 0 to 10 points.
For data analysis, the SPSS statistical software was used, where once the data base was obtained using the questionnaires, it was verified that the data presented a normal distribution to apply parametric tests, and it was also verified that the data were homoscedastic (variance constant). Data’ normality was checked by the Shapiro–Wilk test (considered when the sample is less than 100). To verify the homoscedasticity of the data, the Levene test was used.
The two-way parametric ANOVA test was also utilized to contrast the dependent variable (score) against the independent variables of each of the questionnaires that were analyzed at three levels (low, medium, and high).
To prove the associations proposed in the conceptual model, the structural equation modeling (SEM) was applied by the Smartpls version 4 software. The observed variables and the corresponding constructs were analyzed, both of which were obtained in data collection.
The validity and reliability of the instruments were tested, before using the SEM technique. The reliability was checked by Cronbach’s alpha, whose minimum acceptable value is greater than 0.70 [57,58,59]; even for the social sciences, values higher than 0.50 are acceptable [60].
A multicollinearity problem is considered to exist when two or more variables are highly related and the values of variance inflation factor (VIF) is bigger than 5 [61].
The composite reliability (CR) and the average variance extracted (AVE) were used to verify convergent validity. CR values greater than 0.7 and AVE values higher than 0.5 were acceptable [61].
To verify the discriminant validity of the model the Fornell and Larcker [62] criterion was used, which was obtained when the AVE’ square root is greater than the coefficients of the correlations between the others constructs.
3. Results
3.1. Resulting Model When the Classcraft Gamified Platform Was Not Used
The result of the Shapiro–Wilk test is F (65) = 0.851, p = 0.49, which shows that the values follow a normal distribution. Levene test’s results shows that the values are homoscedastic, F (64) = 0.38, p = 0.45.
For the construct validity of the resulting model, the observed variables of test anxiety (TA) from the motivation construct, intrinsic goal motivation (EGM) from the motivation construct, and passivity (PA) from the behavioral disaffection construct were eliminated, and the construct behavioral engagement contains effort (EF), attention (AT) and involvement (IN). The results show acceptable Cronbach’s alpha indices since they were in a range between 0.73 and 0.85. The VIF values were as follows: CLB (2.331), SE (3.458), TV (2.224), IGM (4.149), DI (2.416), ME (2.416), SR (1.344), CT (1.344), EL (1.973), RE (1.974), OR (1.499), and GR (1), if the values were less than 5, as suggested by [61], then collinearity between the variables was not a concern.
The convergent validity of the resulting model was verified as the values of the composite reliability (CR) were between 0.71 and 0.93, and the values of the average of the variance extracted (AVE) were between 0.71 and 0.88; therefore, both for CR as well as for AVE, the values obtained are considered acceptable, as shown in Table 1.
Table 1.
Construct validity through composite reliability and the average of the extracted variance.
The Fornell and Larcker (1981) criterion was utilized to verify discriminant validity, which is presented in Table 2.
Table 2.
Constructs’ discriminant validity when the gamified platform was not used.
Table 2 presents that discriminant validity has been established, as the correlations between the constructs are less than the square root of the AVE value.
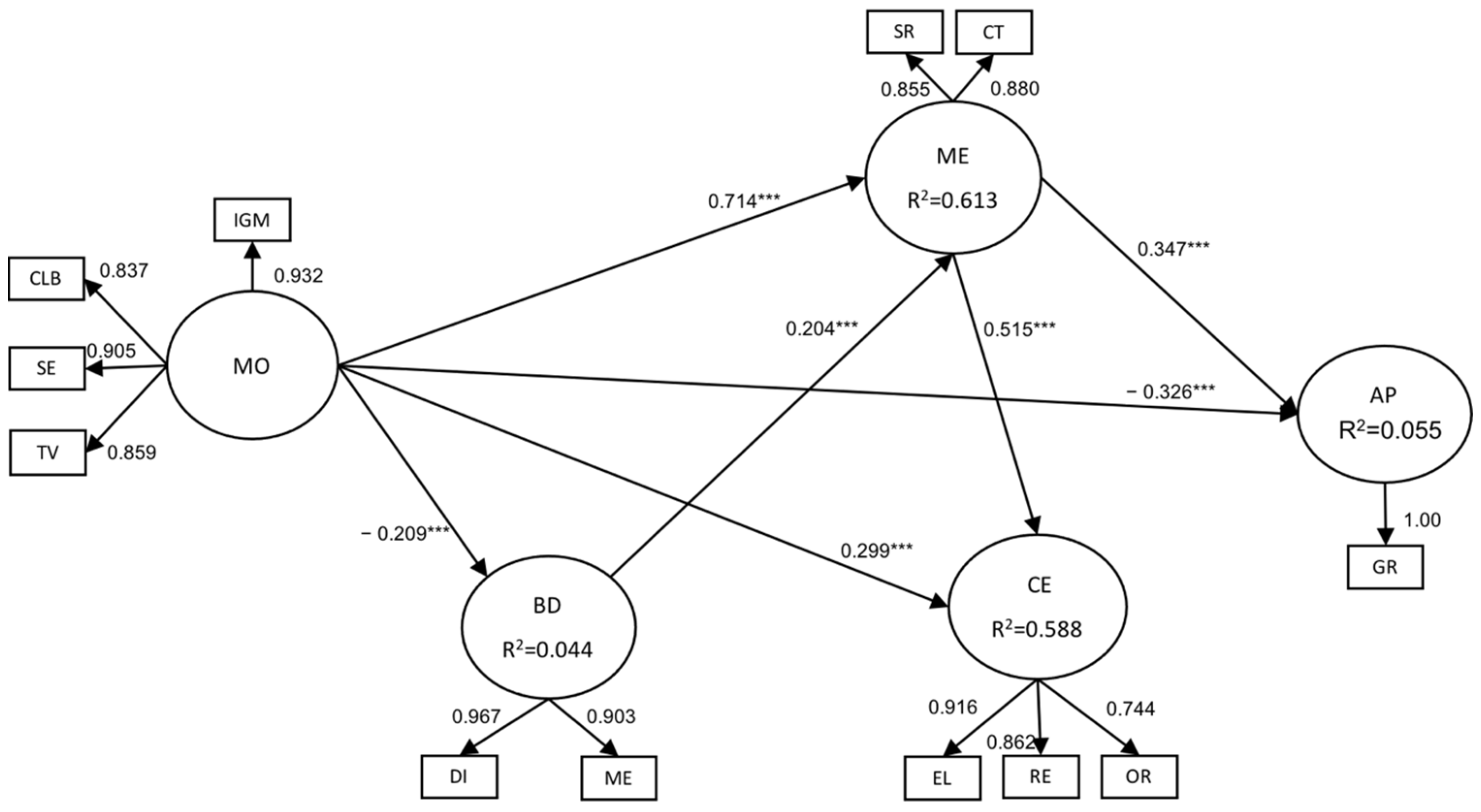
Figure 2 presents the causal model referring to when the sample of students did not use the Classcraft platform when working on the Calculus thematic unit.
Figure 2.
Resulting model obtained when the gamified platform was not used *** p < 0.001. Motivation (MO), behavioral disengagement (BD), metacognitive engagement (ME), cognitive engagement (CE), and academic performance (AP). Intrinsic goal motivation (IGM), task value (TV), control of learning beliefs (CLB), self-efficacy (SE), self-regulation (SR), critical thinking (CT), organization (OR), elaboration (EL), rehearsal (RE), and grade (GR).
3.2. Resulting Model When the Classcraft Gamified Platform Was Used
The result of the Shapiro–Wilk test is F (60) = 0.723, p = 0.40, which shows that the values follow a normal distribution. Levene test shows that the values are homoscedastic, F (65) = 0.38, p = 0.40.
To verify the construct validity of the conceptual model, the observed variables were removed, including test anxiety (TA), control learning beliefs (CLB), and intrinsic goal motivation (IGM), as well as the construct behavioral engagement, which included involvement (IN), effort (EF), and attention (AT). The results show acceptable Cronbach’s alpha indices since they are in a range between 0.73 and 0.85.
Collinearity between the variables was not a problem as the values were less than 5, as suggested by [61], EGM (1.68), SE (2.312), TV (1.787), DI (2.281), ME (2.434), PA (1.175), SR (2.25), CT (2.25), EL (2.138), OR (1.948), RE (1.87), and GR (1).
Composite reliability (CR) and average variance extracted (AVE) were also used to verify convergent validity. The composite reliability was in a range (0.73 and 0.85). The average variance extracted (AVE) was between 0.64 and 0.87, so both are considered acceptable, therefore, the construct validity was achieved, as shown in Table 3.
Table 3.
Composite reliability and the average of the extracted variance to verify construct validity.
Discriminant validity was verified using the Fornell and Larcker [62] criterion, which is presented in Table 4.
Table 4.
Contructs’ discriminant validity of the causal model.
Table 4 presents that discriminant validity has been established, as the correlations between the constructs are less than the square root of the AVE value.
The causal model corresponding to when the sample of students used the Classcraft platform is shown in Figure 3.
Figure 3.
Resulting model obtained from the use of the gamified platform *** p < 0.001. Motivation (MO), behavioral disengagement (BD), metacognitive engagement (ME), cognitive engagement (CE), and academic performance (AP). Extrinsic goal motivation (EGM), self-efficacy (SE), task value (TV), distraction (DI), mentally (ME), passivity (PA), self-regulation (SR), critical thinking (CT), organization (OR), elaboration (EL), rehearsal (RE), and grade (GR).
Parametric tests with two-way ANOVA were performed to analyze the effects of the constructs of the MSLQ and SED questionnaires on the students’ grade. The results show that the variables intrinsic motivation (IGM), extrinsic motivation (EGM), and self-efficacy (SE) were the ones that reported a significant impact. In all cases, post hoc analysis was used by Gabriel’s test.
The IGM, EGM, and SE variables were analyzed at three levels: low, medium, and high, for both cases, when the students worked with the gamified platform and when they did not. For IGM, the value was F (1.28) = 4.58, Sig. = 0.041, 1 − β = 0.46, and f = 0.40. It was found that when the students worked with the gamified platform, they reported a higher level of intrinsic motivation (M = 4.50, Ds = 1.47) than when they did not work with the gamified platform, since a medium level of intrinsic motivation was reported (M = 3.95, Ds = 1.41), next. = 0.040, and 95%CI [−1.09, −0.336].
The same result was observed for EGM; the value of the model was F (1.28) = 4.58, Sig. = 0.041, 1 − β = 0.46, and f = 0.40. It was found that when the students worked with the gamified platform, they reported a higher level of extrinsic motivation (M = 6.14, Ds = 2.02) compared to when they did not work with the gamified platform, where a medium level of intrinsic motivation was reported (M = 4.88, Ds = 1.40), next. = 0.017, 95% CI [−1.49, −0.296].
For SE, the value of the model was F (1.28) = 4.47, Sig. = 0.044, 1 − β = 0.61, and f = 0.40. A low level of self-efficacy (M = 5.61, Ds = 1.64) was observed when the students worked with the gamified platform and a medium level of self-efficacy when the participants did not work with the gamified platform (M = 5.88, Ds = 1.35), as follows = 0.040, 95% CI [−2.31, −2.22].
4. Discussion
The results of the model when students did not use the gamification platform for their learning show an affirmative association between motivation and the constructs of cognition and metacognition, and a negative relationship with behavioral disengagement. This shows that the motivation of the students plays a very important role in their learning.
A component of motivation that showed significant effects was self-efficacy. The research by [47] points out that students who report confidence in themselves (self-efficacy) and in their motivation improve the way they select and use the necessary information to be able to solve mathematical problems more easily, which also influences the use of cognition and metacognition strategies. The information found in this research agrees with these authors since it was also observed how motivation impacted cognition and metacognition. This finding coincides with the research by [63], who found that students who show self-efficacy (motivation) tend to maintain a higher ability to regulate cognitive and metacognitive knowledge [53]. This was also corroborated by applying the ANOVA test, because it showed that the students had a higher level of self-efficacy when they did not use the gamified platform compared to when they used it.
In addition, the resulting model found that metacognition and cognition had a association, which could mean that students who use cognitive strategies such as, organization, elaboration and repetition can also use metacognitive strategies such as critical thinking and self-regulation. Consequently, students can organize their time to develop activities and usage complex mental structures [46].
According to [40], intrinsic motivation has a direct influence on academic engagement; that is, behavioral engagement may vary depending on the value that students place on their education, the learning opportunities with which they count, and to their degree of motivation. It was observed in this model that it had no effects, and it was only distinguished that behavioral disaffection influenced the use of metacognitive strategies. This could imply that students who do not show behavioral commitment can express behavioral disaffection [23] and show behaviors such as distraction, passivity, and mental detachment, so it is evident that this model coincides with the idea that a student who demonstrates low motivation will also demonstrate greater behavioral disaffection [64].
This model found a result contrary to the research of [65], who mention that a high level of motivation in students influences high performance. The finding of this model is that motivation negatively influenced academic performance. This was also shown in [66], who suggested that demotivation can lead to low academic performance.
When the students use the gamified platform in the model, the findings show that motivation influences the constructs of cognition, metacognition, and a negative relationship with behavioral disaffection [23].
A positive association was also detected between the construct of behavioral disaffection and the construct of academic performance. A relationship between the construct of cognition to metacognition was found. Finally, a positive relationship between the metacognition construct and academic performance was found.
The factors that make up the motivation construct and were shown to have the greatest impact were intrinsic motivation [22] and extrinsic motivation. This finding was also confirmed through the results of the ANOVA tests, since the students showed greater intrinsic and extrinsic motivation when using the gamified platform in order to carry out their learning activities than when they did not use it. It is also worth mentioning that intrinsic motivation in relation to academic performance had an arithmetic mean of 4.50 on a scale of 7. Extrinsic motivation had an arithmetic mean of 6.14 on a scale of 7 regarding academic performance.
Therefore, motivation plays an important role in trying to determine academic success [14]. One of the benefits of gamification is to motivate [67], since this learning technique incorporates playful components in order to improve the student’s academic results [68].
Regarding the links among motivation, cognition, metacognition, and academic performance [69], it can be said that motivated students who use cognitive strategies, for example, repetition, elaboration, and organization also use metacognitive strategies such as self-regulation and critical thinking, which influences their grade. This is consistent with the research by [44], who mention that the academic performance of students is enriched when motivation precedes cognitive or metacognitive strategies. The study by [70] also affirms or stipulates that the influence of an appropriate level of motivation generates greater cognitive flexibility, allowing for improvements in memory.
Therefore, it could be argued that motivation plays a crucial role in academic success; this agrees with what is mentioned by authors such as [14], who point out that in the school classroom, the use of innovative learning techniques such as gamification contributes to maintaining an adequate level of motivation [15].
The usage of metacognitive practices that include gamification exercises, and the fact that the random selector (Classcraft tool) was implemented in this study, can support reaching an adequate level of competence and greater interaction in the classroom [71], which in turn allows corroborating facts or situations before accepting any decision [72].
Despite the fact that authors such as [73,74] mention that working with gamified platforms can positively influence the behavioral engagement of students, as it can help to satisfy the basic psychological requisite for autonomy, from the self-determination theory of [22], in this model, and similar to the model when gamification was not used, it was observed that behavioral engagement did not show effects in the model. It was observed that behavioral disengagement influenced academic performance, which could imply that students who presented behavioral disaffection or little behavioral engagement showed little interest in engaging with academic activities [46,75], this could imply that the students surveyed were not fully involved in their learning and showed negative behaviors, for instance, distraction, passivity, and mental detachment; that is, unmotivated students show negative behaviors. As mentioned, an adequate level of motivation can mitigate behavioral disaffection.
The results show that working in a gamified environment contributes to the use of metacognitive strategies, which can also influence academic performance [69]. This was also observed in the findings of [76], who studied the effects of using gamification resources in a calculus course, concluding that there are positive effects regarding motivating students to participate in increasingly complex tasks, such as collaborating in discussion forums and improving the quality of their tasks. In addition, they suggest that academic performance and their level of motivation could increase due to the contact they had with gamification elements. That is, those students who are involved in learning contexts that implement gamification tend to improve their degree of learning, and therefore, their academic performance [77].
5. Conclusions
Although the usage of gamification in the academic context is not an innovative strategy, it became relevant in recent decades thanks to technology. Gamification represents a valuable learning tool for today’s generations, who are used to using digital media. Gamified platforms allow the teacher to use them as a didactic support, as they can strengthen the academic process in a holistic approach.
As university mathematics courses are traditionally taught using a blackboard and textbook, gamification opens up many windows for teachers to engage students in maths.
They are also a support for students, as they can solve learning activities in a more optimistic way, having the opportunity to practice and make mistakes, this creates a more attractive and motivational learning environment, giving them greater confidence to participate and work as a team.
The usage of gamified didactic strategies such as debates in Classcraft has a positive effect on grades; that is, it increases motivation and creates a greater sense of dynamism in the classroom, which contributes to the usage of cognitive practices that can improve their academic achievements, as observed in this study.
Although gamification makes it possible to address common problems in the academic field, such as low motivation and low commitment, mainly from a cognitive perspective, it was observed in this study that motivation did not have a sufficient impact on behavioral engagement and only had negative effects on behavioral disengagement, so proposing and complementing motivational strategies that contribute to students having an adequate level of motivation could mitigate their behavioral disengagement.
The foundation of gamification is motivation, especially when the academic context satisfies their fundamental psychological desires for competence, autonomy and relationships with others, which can be met through gamification.
This study reveals that implementing gamification learning strategies can effectively reduce student demotivation. By leveraging gamified platforms, educators can enhance engagement and foster positive learning outcomes. The findings highlight the importance of innovative techniques such as gamification in optimizing the academic experience and promoting student success.
This study is limited by the small sample size; therefore, it is not possible to generalize the results of this research. This study could be replicated with more groups of students with the intention of comparing these results.
Another limitation was that it was applied to a thematic unit and could be extended to a whole course, including other areas of mathematics.
To enrich the results achieved, this study could be replicated with different gamified tools and their impacts on students’ emotions (positive and negative) investigated.
Author Contributions
Conceptualization, E.A.-G., I.M.G.-L. and E.F.R.-L.; methodology, E.A.-G. and I.M.G.-L.; formal analysis, E.A.-G. and I.M.G.-L.; investigation, E.A.-G. and I.M.G.-L.; resources, E.A.-G. and E.F.R.-L.; writing—original draft preparation, I.M.G.-L. and E.A.-G.; writing—review and editing, E.A.-G. and I.M.G.-L.; supervision, E.A.-G. and E.F.R.-L.; funding acquisition, E.A.-G. and E.F.R.-L. All authors have read and agreed to the published version of the manuscript.
Funding
This research was funded by the Instituto Politécnico Nacional, grant number SIP20230418. The APC was funded by the Instituto Politécnico Nacional.
Institutional Review Board Statement
Not applicable.
Informed Consent Statement
Informed consent was obtained from all subjects involved in the study.
Data Availability Statement
Not applicable.
Acknowledgments
The author would like to thank the Instituto Politécnico Nacional for their support of this research.
Conflicts of Interest
The authors declare no conflict of interest.
Appendix A. MSLQ Questionnarie
- In a class like this, I prefer course material that really challenges me so I can learn new things.
- If I study in appropriate ways, then I will be able to learn the material in this course.
- When I take a test I think about how poorly I am doing compared with other students.
- I think I will be able to use what I learn in this course in other courses.
- I believe I will receive an excellent grade in this class.
- I’m certain I can understand the most difficult material presented in the readings for this course.
- Getting a good grade in this class is the most satisfying thing for me right now.
- When I take a test I think about items on other parts of the test I can’t answer.
- It is my own fault if I don’t learn the material in this course.
- It is important for me to learn the course material in this class.
- The most important thing for me right now is improving my overall grade point average, so my main concern in this class is getting a good grade.
- I’m confident I can learn the basic concepts taught in this course.
- If I can, I want to get better grades in this class than most of the other students.
- When I take tests I think of the consequences of failing.
- I’m confident I can understand the most complex material presented by the instructor in this course.
- In a class like this, I prefer course material that arouses my curiosity, even if it is difficult to learn
- I am very interested in the content area of this course.
- If I try hard enough, then I will understand the course material.
- I have an uneasy, upset feeling when I take an exam.
- I’m confident I can do an excellent job on the assignments and tests in this course.
- I expect to do well in this class.
- The most satisfying thing for me in this course is trying to understand the content as thoroughly as possible.
- I think the course material in this class is useful for me to learn.
- When I have the opportunity in this class, I choose course assignments that I can learn from even if they don’t guarantee a good grade.
- If I don’t understand the course material, it is because I didn’t try hard enough.
- I like the subject matter of this course.
- Understanding the subject matter of this course is very important to me.
- I feel my heart beating fast when I take an exam.
- I’m certain I can master the skills being taught in this class.
- I want to do well in this class because it is important to show my ability to my family, friends, employer, or others.
- Considering the difficulty of this course, the teacher, and my skills, I think I will do well in this class.
- When I study the readings for this course, I outline the material to help me organize my thoughts.
- During class time I often miss important points because I’m thinking of other things. (reverse coded)
- When studying for this course, I often try to explain the material to a classmate or friend.
- I usually study in a place where I can concentrate on my course work.
- When reading for this course, I make up questions to help focus my reading.
- I often feel so lazy or bored when I study for this class that I quit before I finish what I planned to do. (reverse coded)
- I often find myself questioning things I hear or read in this course to decide if I find them convincing.
- When I study for this class, I practice saying the material to myself over and over.
- Even if I have trouble learning the material in this class, I try to do the work on my own, without help from anyone. (reverse coded)
- When I become confused about something I’m reading for this class, I go back and try to figure it out.
- When I study for this course, I go through the readings and my class notes and try to find the most important ideas.
- I make good use of my study time for this course.
- If course readings are difficult to understand, I change the way I read the material.
- I try to work with other students from this class to complete the course assignments.
- When studying for this course, I read my class notes and the course readings over and over again.
- When a theory, interpretation, or conclusion is presented in class or in the readings, I try to decide if there is good supporting evidence.
- I work hard to do well in this class even if I don’t like what we are doing.
- I make simple charts, diagrams, or tables to help me organize course material.
- When studying for this course, I often set aside time to discuss course material with a group of students from the class.
- I treat the course material as a starting point and try to develop my own ideas about it.
- I find it hard to stick to a study schedule. (reverse coded)
- When I study for this class, I pull together information from different sources, such as lectures, readings, and discussions.
- Before I study new course material thoroughly, I often skim it to see how it is organized.
- I ask myself questions to make sure I understand the material I have been studying in this class.
- I try to change the way I study in order to fit the course requirements and the instructor’s teaching style.
- I often find that I have been reading for this class but don’t know what it was all about (reverse coded)
- I ask the instructor to clarify concepts I don’t understand well.
- I memorize key words to remind me of important concepts in this class.
- When course work is difficult, I either give up or only study the easy parts. (reverse coded)
- I try to think through a topic and decide what I am supposed to learn from it rather than just reading it over when studying for this course.
- I try to relate ideas in this subject to those in other courses whenever possible.
- When I study for this course, I go over my class notes and make an outline of important concepts.
- When reading for this class, I try to relate the material to what I already know.
- I have a regular place set aside for studying.
- I try to play around with ideas of my own related to what I am learning in this course.
- When I study for this course, I write brief summaries of the main ideas from the readings and my class notes.
- When I can’t understand the material in this course, I ask another student in this class for help.
- I try to understand the material in this class by making connections between the readings and the concepts from the lectures.
- I make sure that I keep up with the weekly readings and assignments for this course.
- Whenever I read or hear an assertion or conclusion in this class, I think about possible alternatives.
- I make lists of important items for this course and memorize the lists.
- I attend this class regularly.
- Even when course materials are dull and uninteresting, I manage to keep working until I finish.
- I try to identify students in this class whom I can ask for help if necessary.
- When studying for this course I try to determine which concepts I don’t understand well.
- I often find that I don’t spend very much time on this course because of other activities. (reverse coded)
- When I study for this class, I set goals for myself in order to direct my activities in each study period.
- If I get confused taking notes in class, I make sure I sort it out afterwards.
- I rarely find time to review my notes or readings before an exam. (reverse coded)
- I try to apply ideas from course readings in other class activities such as lecture and discussion.
Appendix B. SED Questionnarie
Behavioral Engagement
- I try hard to do well in school.
- In class, I work as hard as I can.
- When I’m in class, I participate in class discussions.
- I pay attention in class.
- When I’m in class, I listen very carefully.
Emotional Engagement
- When I’m in class, I feel good.
- When we work on something in class, I feel interested.
- Class is fun.
- I enjoy learning new things in class.
- When we work on something in class, I get involved.
Behavioral Disaffection
- When I’m in class, I just act like I’m working. (–)
- I don’t try very hard at school. (–)
- In class, I do just enough to get by. (–)
- When I’m in class, I think about other things. (–)
- When I’m in class, my mind wanders. (–)
Emotional Disaffection
- When we work on something in class, I feel bored. (–)
- When I’m doing work in class, I feel bored. (–)
- When my teacher first explains new material, I feel bored. (–)
- When I’m in class, I feel worried. (–)
- When we start something new in class, I feel nervous. (–)
- When I get stuck on a problem, I feel worried. (–)
- When we work on something in class, I feel discouraged. (–)
- Class is not all that fun for me. (–)
- When I’m working on my classwork, I feel mad. (–)
- When I get stuck on a problem, it really bothers me. (–)
- When I can’t answer a question, I feel frustrated. (–)
References
- Bravo, V.; Paredes Perez, M.A.; Pasquel Loarte, L.; Cajas, A. Habilidades Sociales En Engagement y Desempeño Académico En Estudiantes Universitarios. Comuni. Cción Rev. Investig. Comun. Desarro. 2020, 11, 77–88. [Google Scholar] [CrossRef]
- Zichermann, G.; Cunningham, C. Gamification by Design: Implementing Game Mechanics in Web and Mobile Apps; O’Reilly Media: Sebastopol, CA, USA, 2011. [Google Scholar]
- Foncubierta, J.M.; Rodriguez, C. Didáctica de La Gamificación En La Clase de Español; Editorial Edinumen: Madrid, Spain, 2014. [Google Scholar]
- Kapp, K.M. The Gamification of Learning and Instruction: Game-Based Methods and Strategies for Training and Education; Business Book Summary; Wiley: Hoboken, NJ, USA, 2012; ISBN 978-1-118-09634-5. [Google Scholar]
- Simoes, J. A Social Gamification Framework for a K-6 Learning Platform. Comput. Hum. Behav. 2013, 29, 345–353. [Google Scholar] [CrossRef]
- Kapp, K.M. Gamification Designs for Instruction. In Instructional-Design Theories and Models, Volume IV; Routledge: London, UK, 2016; pp. 351–384. [Google Scholar]
- Plass, J.; Hayward, E.; Stein, M.; Perlin, K.; Case, J.; Homer, B.; Okefee, P. The Impact of Individual, Competitive, and Collaborative Mathematics Game Play on Learning, Performance, and Motivation. J. Educ. Psychol. 2013, 105, 1050. [Google Scholar] [CrossRef]
- Auiar-Castillo, L.; Saa-Perez, D.; Perez-Jimeez, R.; Clavijo-Rodriguez, A. Gamification as an Approach to Promote Tourist Recycling Behavior. Sustainability 2019, 11, 2201. [Google Scholar] [CrossRef]
- Boller, S.; Kapp, K. Jogar Para Aprender: Tudo o Que Você Precisa Saber Sobre o Design de Jogos de Aprendizagem Eficazes; DVS Editora: São Paulo, Brazil, 2018; ISBN 85-8289-196-2. [Google Scholar]
- Ames, C.A. Motivation: What Teachers Need to Know. Teach. Coll. Rec. 1990, 91, 409–421. [Google Scholar] [CrossRef]
- Pintrich, P.R. A Motivational Science Perspective on the Role of Student Motivation in Learning and Teaching Contexts. J. Educ. Psychol. 2003, 95, 667–686. [Google Scholar] [CrossRef]
- Rengifo-Millán, M. Calidad En La Educación Superior Desde Las Ciencias Sociales y Administrativas. Rev. Latinoam. Cienc. Soc. Niñez Juv. 2017, 15, 1251–1270. [Google Scholar] [CrossRef]
- Aguiar-Castillo, L.; Guerra-Yánez, V.; Pérez-Jiménez, R. La Gamificación y Su Efecto Sobre El Aprendizaje Profundo: El Ciclo Del Hábito. In Gamificación en el aula; Servicio de Publicaciones y Difusión Científica: Las Palmas, Spain, 2021. [Google Scholar]
- Albrecht, J.R.; Karabenick, S.A. Relevance for Learning and Motivation in Education. J. Exp. Educ. 2018, 86, 1–10. [Google Scholar] [CrossRef]
- Jang, H.; Kim, E.J.; Reeve, J. Longitudinal Test of Self-Determination Theory’s Motivation Mediation Model in a Naturally Occurring Classroom Context. J. Educ. Psychol. 2012, 104, 1175–1188. [Google Scholar] [CrossRef]
- Martin, A.J.; Dowson, M. Interpersonal Relationships, Motivation, Engagement, and Achievement: Yields for Theory, Current Issues, and Educational Practice. Rev. Educ. Res. 2009, 79, 327–365. [Google Scholar] [CrossRef]
- Knapper, C. Editorial. Int. J. Acad. Dev. 2003, 8, 5–9. [Google Scholar] [CrossRef]
- Ryan, R.M.; Deci, E.L. Self-Determination Theory and the Facilitation of Intrinsic Motivation, Social Development, and Well-Being. Am. Psychol. 2000, 55, 68–78. [Google Scholar] [CrossRef] [PubMed]
- Deci, E.L.; Ryan, R.M. Intrinsic Motivation and Self-Determination in Human Behavior; Springer US: Boston, MA, USA, 1985; ISBN 978-1-4899-2273-1. [Google Scholar]
- Eccles, J.S.; Wigfield, A. Motivational Beliefs, Values, and Goals. Annu. Rev. Psychol. 2002, 53, 109–132. [Google Scholar] [CrossRef] [PubMed]
- Ryan, R.M.; Deci, E.L. On Assimilating Identities to the Self: A Self-Determination Theory Perspective on Internalization and Integrity within Cultures; Guilford Press: New York, NY, USA, 2003; pp. 253–272. [Google Scholar]
- Deci, E.L.; Ryan, R.M. Self-Determination Theory: A Macrotheory of Human Motivation, Development, and Health. Can. Psychol./Psychol. Can. 2008, 49, 182–185. [Google Scholar] [CrossRef]
- Skinner, E.; Furrer, C.; Marchand, G.; Kindermann, T. Engagement and Disaffection in the Classroom: Part of a Larger Motivational Dynamic? J. Educ. Psychol. 2008, 100, 765–781. [Google Scholar] [CrossRef]
- Sailer, M.; Hense, J.U.; Mayr, S.K.; Mandl, H. How Gamification Motivates: An Experimental Study of the Effects of Specific Game Design Elements on Psychological Need Satisfaction. Comput. Hum. Behav. 2017, 69, 371–380. [Google Scholar] [CrossRef]
- Pintrich, P.R. A Process-Oriented View of Student Motivation and Cognition. New Dir. Institutional Res. 1988, 1988, 65–79. [Google Scholar] [CrossRef]
- Palazón-Herrera, J. Motivación Del Alumnado de Educación Secundaria a Través Del Uso de Insignias Digitales. Opcion 2015, 31, 1059–1079. [Google Scholar]
- Skinner, E.A. A Guide to Constructs of Control. J. Personal. Soc. Psychol. 1996, 71, 549–570. [Google Scholar] [CrossRef]
- Skinner, E.A.; Schindler, A.; Tschechne, M. Self-Other Differences in Children’s Perceptions about the Causes of Important Events. J. Personal. Soc. Psychol. 1990, 58, 144–155. [Google Scholar] [CrossRef]
- Wang, M.-T.; Eccles, J.S. School Context, Achievement Motivation, and Academic Engagement: A Longitudinal Study of School Engagement Using a Multidimensional Perspective. Learn. Instr. 2013, 28, 12–23. [Google Scholar] [CrossRef]
- Pellas, N. The Influence of Computer Self-Efficacy, Metacognitive Self-Regulation and Self-Esteem on Student Engagement in Online Learning Programs: Evidence from the Virtual World of Second Life. Comput. Hum. Behav. 2014, 35, 157–170. [Google Scholar] [CrossRef]
- Salmela-Aro, K.; Upadyaya, K. School Burnout and Engagement in the Context of Demands-Resources Model. Br. J. Educ. Psychol. 2014, 84, 137–151. [Google Scholar] [CrossRef] [PubMed]
- Acosta-Gonzaga, E. The Effects of Self-Esteem and Academic Engagement on University Students’ Performance. Behav. Sci. 2023, 13, 348. [Google Scholar] [CrossRef] [PubMed]
- Pintrich, P.R.; Smith, D.A.F.; Garcia, T.; Mckeachie, W.J. Reliability and Predictive Validity of the Motivated Strategies for Learning Questionnaire (Mslq). Educ. Psychol. Meas. 1993, 53, 801–813. [Google Scholar] [CrossRef]
- González-Fernández, A.; Revuelta-Domínguez, F.-I.; Fernández-Sánchez, M.R. Models of Instructional Design in Gamification: A Systematic Review of the Literature. Educ. Sci. 2022, 12, 44. [Google Scholar] [CrossRef]
- Rojabi, A.R.; Setiawan, S.; Munir, A.; Purwati, O.; Safriyani, R.; Hayuningtyas, N.; Khodijah, S.; Amumpuni, R.S. Kahoot, Is It Fun or Unfun? Gamifying Vocabulary Learning to Boost Exam Scores, Engagement, and Motivation. Front. Educ. 2022, 7, 939884. [Google Scholar] [CrossRef]
- Pintrich, P.R. A Conceptual Framework for Assessing Motivation and Self-Regulated Learning in College Students. Educ. Psychol. Rev. 2004, 16, 385–407. [Google Scholar] [CrossRef]
- Linnenbrink, E.A.; Pintrich, P.R. The Role of Self-Efficacy Beliefs Instudent Engagement and Learning Intheclassroom. Read. Writ. Q. 2003, 19, 119–137. [Google Scholar] [CrossRef]
- Cerezo, P. La Generación Z y La Información; Revista de Estudios de Juventud: Madrid, Spain, 2016. [Google Scholar]
- Moret, S.G. Los Auténticos Nativos Digitales: ¿estamos Preparados Para La Generación Z? “La Generación Z Desde La Generación Z”. Rev. Estud. Juv. 2016, 114, 157–170. [Google Scholar]
- García-Cano, L.; Colás-Bravo, P. Factores Pedagógicos Asociados Con El Compromiso de Los Universitarios Con Sus Estudios. Form. Univ. 2020, 13, 181–190. [Google Scholar] [CrossRef]
- Redmond, P.; Heffernan, A.; Abawi, L.; Brown, A.; Henderson, R. An Online Engagement Framework for Higher Education. Online Learn. 2018, 22, 183–204. [Google Scholar] [CrossRef]
- Correa Gacitúa, J.P.; Ossa Cornejo, C.J.; Sanhueza Morales, P. Sesgo En Razonamiento, Metacognicion y Motivación al Pensamiento Crítico En Estudiantes de Primer Año Medio de Un Establecimiento de Chillán. Rev. Estud. Exp. Educ. 2019, 18, 61–77. [Google Scholar] [CrossRef][Green Version]
- Jiménez-Reyes, A.; Molina, L.; Lara, M. Asociación Entre Motivación y Hábitos de Estudio En Educación Superior. Rev. Psicol. Educ.-J. Psychol. Educ. 2019, 14, 50. [Google Scholar] [CrossRef]
- Pablo, R.; Eduardo, F.; Narváez, C.; Juan, A. Tipos y Niveles de Motivación Académica, Estrategias de Aprendizaje y Rendimiento Académico En Estudiantes de Plan Común de Carreras de Salud de Una Universidad Privada. Rev. Educ. Cienc. Salud 2020, 17, 1. [Google Scholar]
- González-Benito, A.; Lopez-Martin, E.; Expósito, E.; Moreno-González, E. Motivación Académica y Autoeficacia Percibida y Su Relación Con El Rendimiento Académico En Los Estudiantes Universitarios de La Enseñanza a Distancia. RELIEVE-Rev. Electrónica Investig. Evaluación Educ. 2021, 27, 15. [Google Scholar] [CrossRef]
- Guajardo-Leal, B.; Gallardo Cordova, K. Compromiso, Motivación y Persistencia de Participantes En XMOOC Engagement, Motivation and Persistence of XMOOC Participants. Rev. De Educ. A Distancia 2021, 21, 66. [Google Scholar] [CrossRef]
- Mato-Vázquez, D.; Bellón, E.M.; López-Chao, V. Impacto Del Uso de Estrategias Metacognitivas En La Enseñanza de Las Matemáticas. Perfiles Educ. 2017, 39, 91–111. [Google Scholar] [CrossRef]
- Pekrun, R.; Goetz, T.; Frenzel, A.C.; Barchfeld, P.; Perry, R.P. Measuring Emotions in Students’ Learning and Performance: The Achievement Emotions Questionnaire (AEQ). Contemp. Educ. Psychol. 2011, 36, 36–48. [Google Scholar] [CrossRef]
- Hernández-Sampieri, R.; Mendoza, C. Metodología de La Investigación. Las Rutas Cuantitativa, Cualitativa y Mixta; Editorial Mc Graw Hill Education: Ciudad de México, México, 2018. [Google Scholar]
- Rosero-Guanotásig, D.R.; Medina-Chicaiza, R.P. Gamificación: Estrategia para la enseñanza de operaciones elementales de matemáticas. Epistem. Koin. 2021, 4, 98–121. [Google Scholar]
- Hernández-Durán, N.; Torres-Barreto, M.; Acuña-Rangel, M. Classcraft Como Herramienta Gamificada Para La Enseñanza de Integración de Procesos Con Tecnología Informática. I + D Rev. Investig. 2020, 16, 62–74. [Google Scholar] [CrossRef]
- Mora Márquez, M.; Camacho Torralbo, J. Classcraft: English and Role Play in the Primary School Classroom. Apertura 2019, 11, 56–73. [Google Scholar] [CrossRef]
- Pintrich, P.R.; Garcia, T. Student Goal Orientation and Self-Regulation in the College Classroom; Greenwich: London, UK, 1991; pp. 371–402. [Google Scholar]
- Acosta-Gonzaga, E.; Ramirez-Arellano, A. Scaffolding Matters? Investigating Its Role in Motivation, Engagement and Learning Achievements in Higher Education. Sustainability 2022, 14, 3419. [Google Scholar] [CrossRef]
- Acosta-Gonzaga, E.; Ramirez-Arellano, A. The Influence of Motivation, Emotions, Cognition, and Metacognition on Students’ Learning Performance: A Comparative Study in Higher Education in Blended and Traditional Contexts. SAGE Open 2021, 11, 21582440211027560. [Google Scholar] [CrossRef]
- Acosta-Gonzaga, E.; Ruiz-Ledesma, E.F. Students’ Emotions and Engagement in the Emerging Hybrid Learning Environment during the COVID-19 Pandemic. Sustainability 2022, 14, 236. [Google Scholar] [CrossRef]
- Bonett, D.; Wright, T. Cronbach’s Alpha Reliability: Interval Estimation, Hypothesis Testing, and Sample Size Planning. J. Organ. Behav. 2014, 36, 3–15. [Google Scholar] [CrossRef]
- Tavakol, M.; Dennick, R. Making Sense of Cronbach’s Alpha. Int. J. Med. Educ. 2011, 2, 53–55. [Google Scholar] [CrossRef]
- Toro, R.; Peña-Sarmiento, M.; Avendaño, B.; Mejía Vélez, S.; Bernal-Torres, A. Análisis Empírico Del Coeficiente Alfa de Cronbach Según Opciones de Respuesta, Muestra y Observaciones Atípicas. Rev. Iberoam. Diagnóstico Y Evaluación-E Avaliação Psicológica 2022, 63, 17. [Google Scholar] [CrossRef]
- Celina Oviedo, H.; Campo Arias, A. Aproximación al uso del coeficiente alfa de Cronbach. Rev. Colomb. Psiquiatr. 2005, XXXIV, 572–580. [Google Scholar]
- Hair, J.; Anderson, R.; Black, W. Multivariate Data Analysis, 6th ed.; Pearson Prentice Hall: Upper Saddle River, NJ, USA, 2006. [Google Scholar]
- Fornell, C.; Larcker, D.F. Evaluating Structural Equation Models with Unobservable Variables and Measurement Error. J. Mark. Res. 1981, 18, 39–50. [Google Scholar] [CrossRef]
- Lara Nieto-Márquez, N.; Garcia-Sinausía, S.; Pérez Nieto, M. Relaciones de La Motivación Con La Metacognición y El Desempeño En El Rendimiento Cognitivo En Estudiantes de Educación Primaria. An. Psicol. 2021, 37, 51–60. [Google Scholar] [CrossRef]
- Battal, A.; Kayaduman, H.; Polat, H. The Use of Gamification Elements in an Online Introduction to Programming Course; IGI Global: Hershey, PA, USA, 2023; pp. 284–300. [Google Scholar]
- Tejedor, F.; García-Valcárcel, A. Causas Del Bajo Rendimiento Del Estudiante Universitario (En Opinión de Los Profesores y Alumnos). Propuestas de Mejora En El Marco Del EEES. Rev. Educ. 2007, 342, 443–473. [Google Scholar]
- Castejón, J.L.; Gilar, R.; Miñano, P.; Veas, A. Identificación y Establecimiento de Las Características Motivacionales y Actitudinales de Los Estudiantes Con Rendimiento Académico Menor de Lo Esperado Según Su Capacidad (Underachievement). Eur. J. Educ. Psychol. 2016, 9, 63–71. [Google Scholar] [CrossRef]
- Dicheva, D.; Dichev, C.; Agre, G.; Angelova, G. Gamification in Education: A Systematic Mapping Study. Educ. Technol. Soc. 2015, 18, 75–88. [Google Scholar]
- Sanchez, D.R.; Langer, M.; Kaur, R. Gamification in the Classroom: Examining the Impact of Gamified Quizzes on Student Learning. Comput. Educ. 2020, 144, 103666. [Google Scholar] [CrossRef]
- Martinez, P.; Cassaretto, M.; Tavera-Palomino, M. Variables Predictoras Del Compromiso Laboral y Académico En Trabajadores y Estudiantes de Una Universidad Peruana1. Pensam. Psicológico 2020, 18, 7–19. [Google Scholar] [CrossRef]
- Follmer, D.J.; Sperling, R.A. The Mediating Role of Metacognition in the Relationship between Executive Function and Self-Regulated Learning. Br. J. Educ. Psychol. 2016, 86, 559–575. [Google Scholar] [CrossRef]
- Guadarrama-Cárdenas, M.; Mendoza-Ruiz, M. Implementación de Estrategias Metacognitivas Con Herramientas de Gamificación. Una Experiencia En El Campo Del Desarrollo Humano En El Bachillerato a Distancia de La UAEMéx. Divers. Académica 2022, 2, 116–134. [Google Scholar]
- Castronovo, F.; Van Meter, P.N.; Messner, J.I. Leveraging Metacognitive Prompts in Construction Educational Games for Higher Educational Gains. Int. J. Constr. Manag. 2022, 22, 19–30. [Google Scholar] [CrossRef]
- Ab Rahman, R.; Ahmad, S.; Hashim, U.R. The Effectiveness of Gamification Technique for Higher Education Students Engagement in Polytechnic Muadzam Shah Pahang, Malaysia. Int. J. Educ. Technol. High. Educ. 2018, 15, 41. [Google Scholar] [CrossRef]
- Pettit, R.K.; McCoy, L.; Kinney, M.; Schwartz, F.N. Student Perceptions of Gamified Audience Response System Interactions in Large Group Lectures and via Lecture Capture Technology. BMC Med. Educ. 2015, 15, 92. [Google Scholar] [CrossRef] [PubMed]
- Guajardo-Leal, B.E.; Valenzuela González, J.R.; Scott, J. Student Engagement as Predictor of XMOOC Completion: An Analysis from Five Courses on Energy Sustainability. Online Learn. 2019, 23, 105–123. [Google Scholar] [CrossRef]
- Sousa-Vieira, M.E.; Lopez-Ardao, C.; Fernandez-Veiga, M.; Rodriguez-Rubio, R. Study of the Impact of Social Learning and Gamification Methodologies on Learning Results in Higher Education. Comput. Appl. Eng. Educ. 2022, 31, 131–153. [Google Scholar] [CrossRef]
- Marín, B.; Frez, J.; Cruz-Lemus, J.; Genero, M. An Empirical Investigation on the Benefits of Gamification in Programming Courses. ACM Trans. Comput. Educ. 2019, 19, 1–22. [Google Scholar] [CrossRef]
Disclaimer/Publisher’s Note: The statements, opinions and data contained in all publications are solely those of the individual author(s) and contributor(s) and not of MDPI and/or the editor(s). MDPI and/or the editor(s) disclaim responsibility for any injury to people or property resulting from any ideas, methods, instructions or products referred to in the content. |
© 2023 by the authors. Licensee MDPI, Basel, Switzerland. This article is an open access article distributed under the terms and conditions of the Creative Commons Attribution (CC BY) license (https://creativecommons.org/licenses/by/4.0/).


