A Novel Strategic Approach to Evaluating Higher Education Quality Standards in University Colleges Using Multi-Criteria Decision-Making
Abstract
1. Introduction
2. Literature Review
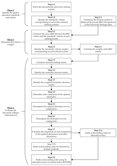
3. The Proposed Strategy
3.1. Phase 1: Identify the Education Quality Standards
3.2. Phase 2: Determine the Criteria Weights
3.3. Phase 3: Rank the University Colleges (Alternatives)
4. Application and Results
4.1. Phase 1: Identifying the Education Quality Standards
4.2. Phase 2: Determining the Criteria Weights
4.3. Phase 3: Ranking the University Colleges (Alternatives)
5. Discussion
6. Conclusions
Author Contributions
Funding
Institutional Review Board Statement
Informed Consent Statement
Data Availability Statement
Acknowledgments
Conflicts of Interest
Appendix A
| Alternatives/Criteria | F1 | F2 | F3 | F4 | F5 | F6 | F7 | F8 | F9 | G1 |
|---|---|---|---|---|---|---|---|---|---|---|
| Max. | Max. | Max. | Max. | Max. | Max. | Min. | Max. | Min. | Max. | |
| A1 | 0.8333 | 0.8182 | 0.6364 | 0.8000 | 0.7500 | 1.0000 | 0.7600 | 1.0000 | 0.5000 | 0.7692 |
| A2 | 0.5833 | 0.6818 | 0.7727 | 0.7000 | 0.5000 | 0.8750 | 0.9500 | 1.0000 | 0.4000 | 0.6923 |
| A3 | 0.6667 | 0.7273 | 0.7273 | 0.9000 | 0.5000 | 1.0000 | 0.4222 | 1.0000 | 0.6667 | 1.0000 |
| A4 | 1.0000 | 1.0000 | 1.0000 | 1.0000 | 1.0000 | 0.8750 | 0.4750 | 1.0000 | 1.0000 | 0.9231 |
| A5 | 0.2500 | 0.1818 | 0.2727 | 0.5000 | 0.4167 | 0.7500 | 0.8636 | 1.0000 | 0.4000 | 0.3846 |
| A6 | 0.4167 | 0.4545 | 0.3636 | 0.6000 | 0.4167 | 0.6875 | 1.0000 | 1.0000 | 0.5000 | 0.3846 |
| Alternatives/Criteria | G2 | G3 | G4 | G5 | G6 | G7 | G8 | G9 | G10 | G11 |
| Max. | Max. | Max. | Max. | Max. | Max. | Max. | Max. | Max. | Max. | |
| A1 | 0.9412 | 0.9231 | 0.9615 | 0.8421 | 1.0000 | 0.2000 | 1.0000 | 0.5143 | 0.5000 | 1.0000 |
| A2 | 1.0000 | 1.0000 | 1.0000 | 0.8947 | 1.0000 | 1.0000 | 1.0000 | 0.5714 | 0.7500 | 1.0000 |
| A3 | 0.8824 | 1.0000 | 0.9615 | 0.9474 | 1.0000 | 1.0000 | 1.0000 | 0.8571 | 0.7500 | 1.0000 |
| A4 | 0.9059 | 0.8462 | 0.8462 | 1.0000 | 1.0000 | 0.2000 | 1.0000 | 1.0000 | 1.0000 | 1.0000 |
| A5 | 0.7647 | 0.8462 | 0.8077 | 0.7368 | 1.0000 | 0.8000 | 1.0000 | 0.3429 | 0.5000 | 1.0000 |
| A6 | 0.7647 | 0.7692 | 0.8718 | 0.7895 | 1.0000 | 0.8000 | 1.0000 | 0.2857 | 0.2500 | 1.0000 |
| Alternatives/Criteria | G12 | G13 | G14 | G15 | G16 | G17 | G18 | G19 | G20 | G21 |
| Max. | Max. | Max. | Max. | Max. | Max. | Max | Max. | Max. | Max. | |
| A1 | 0.8571 | 0.5714 | 1.0000 | 1.0000 | 0.8333 | 1.0000 | 1.0000 | 1.0000 | 1.0000 | 1.0000 |
| A2 | 1.0000 | 0.7143 | 0.4000 | 1.0000 | 1.0000 | 1.0000 | 1.0000 | 1.0000 | 1.0000 | 1.0000 |
| A3 | 0.7619 | 0.7143 | 0.7000 | 1.0000 | 0.6667 | 1.0000 | 1.0000 | 1.0000 | 1.0000 | 1.0000 |
| A4 | 0.9048 | 1.0000 | 0.4000 | 1.0000 | 0.8333 | 1.0000 | 1.0000 | 1.0000 | 1.0000 | 1.0000 |
| A5 | 0.4762 | 0.8571 | 0.2000 | 1.0000 | 1.0000 | 1.0000 | 1.0000 | 1.0000 | 1.0000 | 1.0000 |
| A6 | 0.6190 | 0.2857 | 0.5000 | 1.0000 | 1.0000 | 1.0000 | 1.0000 | 1.0000 | 1.0000 | 1.0000 |
| Alternatives/Criteria | P1 | P2 | P3 | P4 | P5 | P6 | P7 | P8 | P9 | P10 |
| Max. | Max. | Min. | Max. | Max. | Max. | Max. | Max. | Max. | Max. | |
| A1 | 1.0000 | 0.5000 | 0.5000 | 0.7500 | 1.0000 | 0.9474 | 0.3333 | 1.0000 | 1.0000 | 0.5714 |
| A2 | 0.0001 | 1.0000 | 0.1667 | 0.5000 | 1.0000 | 1.0000 | 1.0000 | 1.0000 | 1.0000 | 0.4286 |
| A3 | 0.5000 | 0.7500 | 0.1667 | 0.5000 | 1.0000 | 0.8421 | 1.0000 | 1.0000 | 1.0000 | 0.7143 |
| A4 | 0.8000 | 1.0000 | 0.1667 | 1.0000 | 1.0000 | 0.8105 | 1.0000 | 1.0000 | 1.0000 | 1.0000 |
| A5 | 0.0001 | 0.0000 | 1.0000 | 0.2500 | 1.0000 | 0.8000 | 0.1667 | 1.0000 | 1.0000 | 0.2857 |
| A6 | 0.0001 | 0.0000 | 0.5000 | 0.2500 | 1.0000 | 0.8737 | 0.3333 | 1.0000 | 1.0000 | 0.4286 |
| Alternatives/Criteria | P11 | P12 | P13 | P14 | P15 | P16 | P17 | P18 | P19 | P20 |
| Max. | Max. | Max. | Max. | Max. | Max. | Max. | Max. | Max. | Max. | |
| A1 | 0.4878 | 0.5556 | 0.7500 | 0.2927 | 1.0000 | 1.0000 | 1.0000 | 1.0000 | 1.0000 | 1.0000 |
| A2 | 0.8902 | 1.0000 | 0.5000 | 0.5122 | 1.0000 | 1.0000 | 1.0000 | 1.0000 | 1.0000 | 1.0000 |
| A3 | 0.8049 | 0.8704 | 1.0000 | 0.4634 | 1.0000 | 1.0000 | 1.0000 | 1.0000 | 1.0000 | 1.0000 |
| A4 | 1.0000 | 0.4259 | 0.7500 | 1.0000 | 1.0000 | 1.0000 | 1.0000 | 1.0000 | 1.0000 | 1.0000 |
| A5 | 0.1220 | 0.5556 | 0.2500 | 0.0488 | 1.0000 | 1.0000 | 1.0000 | 1.0000 | 1.0000 | 1.0000 |
| A6 | 0.2683 | 0.5926 | 0.5000 | 0.1220 | 1.0000 | 1.0000 | 1.0000 | 1.0000 | 1.0000 | 1.0000 |
| Alternatives/Criteria | P21 | P22 | P23 | E1 | E2 | E3 | E4 | E5 | ||
| Max. | Max. | Max. | Max. | Max. | Max. | Max. | Max. | |||
| A1 | 1.0000 | 1.0000 | 1.0000 | 1.0000 | 1.0000 | 1.0000 | 0.6957 | 1.0000 | ||
| A2 | 1.0000 | 1.0000 | 1.0000 | 0.8000 | 0.6667 | 0.6000 | 0.2174 | 0.5000 | ||
| A3 | 1.0000 | 1.0000 | 1.0000 | 0.4000 | 0.6667 | 0.8000 | 0.4783 | 1.0000 | ||
| A4 | 1.0000 | 1.0000 | 1.0000 | 0.6000 | 1.0000 | 0.8000 | 1.0000 | 1.0000 | ||
| A5 | 1.0000 | 1.0000 | 1.0000 | 0.8000 | 0.0000 | 0.0000 | 0.0870 | 0.5000 | ||
| A6 | 1.0000 | 1.0000 | 1.0000 | 0.2000 | 0.0000 | 0.0000 | 0.0000 | 0.5000 |
| Alternatives/Criteria | F1 | F2 | F3 | F4 | F5 | F6 | F7 | F8 | F9 | G1 |
|---|---|---|---|---|---|---|---|---|---|---|
| Max. | Max. | Max. | Max. | Max. | Max. | Min. | Max. | Min. | Max. | |
| A1 | 0.0164 | 0.0098 | 0.0125 | 0.0158 | 0.0038 | 0.0051 | 0.0135 | 0.0028 | 0.0025 | 0.0067 |
| A2 | 0.0115 | 0.0082 | 0.0152 | 0.0138 | 0.0025 | 0.0044 | 0.0169 | 0.0028 | 0.0020 | 0.0060 |
| A3 | 0.0131 | 0.0087 | 0.0143 | 0.0177 | 0.0025 | 0.0051 | 0.0075 | 0.0028 | 0.0034 | 0.0087 |
| A4 | 0.0197 | 0.0120 | 0.0197 | 0.0197 | 0.0051 | 0.0044 | 0.0084 | 0.0028 | 0.0051 | 0.0081 |
| A5 | 0.0049 | 0.0022 | 0.0054 | 0.0099 | 0.0021 | 0.0038 | 0.0153 | 0.0028 | 0.0020 | 0.0034 |
| A6 | 0.0082 | 0.0054 | 0.0072 | 0.0118 | 0.0021 | 0.0035 | 0.0177 | 0.0028 | 0.0025 | 0.0034 |
| Alternatives/Criteria | G2 | G3 | G4 | G5 | G6 | G7 | G8 | G9 | G10 | G11 |
| Max. | Max. | Max. | Max. | Max. | Max. | Max. | Max. | Max. | Max. | |
| A1 | 0.0082 | 0.0081 | 0.0084 | 0.0031 | 0.0068 | 0.0025 | 0.0571 | 0.0097 | 0.0342 | 0.0641 |
| A2 | 0.0087 | 0.0087 | 0.0087 | 0.0033 | 0.0068 | 0.0124 | 0.0571 | 0.0108 | 0.0512 | 0.0641 |
| A3 | 0.0077 | 0.0087 | 0.0084 | 0.0035 | 0.0068 | 0.0124 | 0.0571 | 0.0162 | 0.0512 | 0.0641 |
| A4 | 0.0079 | 0.0074 | 0.0074 | 0.0037 | 0.0068 | 0.0025 | 0.0571 | 0.0189 | 0.0683 | 0.0641 |
| A5 | 0.0067 | 0.0074 | 0.0071 | 0.0027 | 0.0068 | 0.0099 | 0.0571 | 0.0065 | 0.0342 | 0.0641 |
| A6 | 0.0067 | 0.0067 | 0.0076 | 0.0029 | 0.0068 | 0.0099 | 0.0571 | 0.0054 | 0.0171 | 0.0641 |
| Alternatives/Criteria | G12 | G13 | G14 | G15 | G16 | G17 | G18 | G19 | G20 | G21 |
| Max. | Max. | Max. | Max. | Max. | Max. | Max | Max. | Max. | Max. | |
| A1 | 0.0121 | 0.0250 | 0.0337 | 0.0134 | 0.0205 | 0.0169 | 0.0028 | 0.0059 | 0.0059 | 0.0254 |
| A2 | 0.0141 | 0.0313 | 0.0135 | 0.0134 | 0.0247 | 0.0169 | 0.0028 | 0.0059 | 0.0059 | 0.0254 |
| A3 | 0.0107 | 0.0313 | 0.0236 | 0.0134 | 0.0164 | 0.0169 | 0.0028 | 0.0059 | 0.0059 | 0.0254 |
| A4 | 0.0127 | 0.0438 | 0.0135 | 0.0134 | 0.0205 | 0.0169 | 0.0028 | 0.0059 | 0.0059 | 0.0254 |
| A5 | 0.0067 | 0.0376 | 0.0067 | 0.0134 | 0.0247 | 0.0169 | 0.0028 | 0.0059 | 0.0059 | 0.0254 |
| A6 | 0.0087 | 0.0125 | 0.0168 | 0.0134 | 0.0247 | 0.0169 | 0.0028 | 0.0059 | 0.0059 | 0.0254 |
| Alternatives/Criteria | P1 | P2 | P3 | P4 | P5 | P6 | P7 | P8 | P9 | P10 |
| Max. | Max. | Min. | Max. | Max. | Max. | Max. | Max. | Max. | Max. | |
| A1 | 0.0148 | 0.0195 | 0.0185 | 0.0142 | 0.0248 | 0.0200 | 0.0031 | 0.0177 | 0.0162 | 0.0222 |
| A2 | 0.0000 | 0.0390 | 0.0062 | 0.0094 | 0.0248 | 0.0211 | 0.0093 | 0.0177 | 0.0162 | 0.0167 |
| A3 | 0.0074 | 0.0293 | 0.0062 | 0.0094 | 0.0248 | 0.0178 | 0.0093 | 0.0177 | 0.0162 | 0.0278 |
| A4 | 0.0118 | 0.0390 | 0.0062 | 0.0189 | 0.0248 | 0.0171 | 0.0093 | 0.0177 | 0.0162 | 0.0389 |
| A5 | 0.0000 | 0.0000 | 0.0369 | 0.0047 | 0.0248 | 0.0169 | 0.0015 | 0.0177 | 0.0162 | 0.0111 |
| A6 | 0.0000 | 0.0000 | 0.0185 | 0.0047 | 0.0248 | 0.0185 | 0.0031 | 0.0177 | 0.0162 | 0.0167 |
| Alternatives/Criteria | P11 | P12 | P13 | P14 | P15 | P16 | P17 | P18 | P19 | P20 |
| Max. | Max. | Max. | Max. | Max. | Max. | Max. | Max. | Max. | Max. | |
| A1 | 0.0137 | 0.0157 | 0.0127 | 0.0066 | 0.0087 | 0.0045 | 0.0087 | 0.0045 | 0.0116 | 0.0028 |
| A2 | 0.0251 | 0.0282 | 0.0085 | 0.0115 | 0.0087 | 0.0045 | 0.0087 | 0.0045 | 0.0116 | 0.0028 |
| A3 | 0.0227 | 0.0245 | 0.0169 | 0.0104 | 0.0087 | 0.0045 | 0.0087 | 0.0045 | 0.0116 | 0.0028 |
| A4 | 0.0282 | 0.0120 | 0.0127 | 0.0225 | 0.0087 | 0.0045 | 0.0087 | 0.0045 | 0.0116 | 0.0028 |
| A5 | 0.0034 | 0.0157 | 0.0042 | 0.0011 | 0.0087 | 0.0045 | 0.0087 | 0.0045 | 0.0116 | 0.0028 |
| A6 | 0.0076 | 0.0167 | 0.0085 | 0.0027 | 0.0087 | 0.0045 | 0.0087 | 0.0045 | 0.0116 | 0.0028 |
| Alternatives/Criteria | P21 | P22 | P23 | E1 | E2 | E3 | E4 | E5 | ||
| Max. | Max. | Max. | Max. | Max. | Max. | Max. | Max. | |||
| A1 | 0.0028 | 0.0141 | 0.0070 | 0.0070 | 0.0028 | 0.0134 | 0.0020 | 0.0162 | ||
| A2 | 0.0028 | 0.0141 | 0.0070 | 0.0056 | 0.0019 | 0.0080 | 0.0006 | 0.0081 | ||
| A3 | 0.0028 | 0.0141 | 0.0070 | 0.0028 | 0.0019 | 0.0107 | 0.0013 | 0.0162 | ||
| A4 | 0.0028 | 0.0141 | 0.0070 | 0.0042 | 0.0028 | 0.0107 | 0.0028 | 0.0162 | ||
| A5 | 0.0028 | 0.0141 | 0.0070 | 0.0056 | 0.0000 | 0.0000 | 0.0002 | 0.0081 | ||
| A6 | 0.0028 | 0.0141 | 0.0070 | 0.0014 | 0.0000 | 0.0000 | 0.0000 | 0.0081 |
| Optimal Alternative/Criteria | F1 | F2 | F3 | F4 | F5 | F6 | F7 | F8 | F9 | G1 |
|---|---|---|---|---|---|---|---|---|---|---|
| Max. | Max. | Max. | Max. | Max. | Max. | Min. | Max. | Min. | Max. | |
| q1 | q2 | q3 | q4 | q5 | q6 | q7 | q8 | q9 | q10 | |
| Qmax | 0.0004 | 0.0001 | 0.0004 | 0.0004 | 0.0000 | 0.0000 | - | 0.0000 | - | 0.0001 |
| Qmin | - | - | - | - | - | - | 0.0003 | - | 0.0000 | - |
| Optimal Alternative/Criteria | G2 | G3 | G4 | G5 | G6 | G7 | G8 | G9 | G10 | G11 |
| Max. | Max. | Max. | Max. | Max. | Max. | Max. | Max. | Max. | Max. | |
| q11 | q12 | q13 | q14 | q15 | q16 | q17 | q18 | q19 | q20 | |
| Qmax | 0.0001 | 0.0001 | 0.0001 | 0.0000 | 0.0000 | 0.0002 | 0.0033 | 0.0004 | 0.0047 | 0.0041 |
| Qmin | - | - | - | - | - | - | - | - | - | - |
| Optimal Alternative/Criteria | G12 | G13 | G14 | G15 | G16 | G17 | G18 | G19 | G20 | G21 |
| Max. | Max. | Max. | Max. | Max. | Max. | Max | Max. | Max. | Max. | |
| q21 | q22 | q23 | q24 | q25 | q26 | q27 | q28 | q29 | q30 | |
| Qmax | 0.0002 | 0.0019 | 0.0011 | 0.0002 | 0.0006 | 0.0003 | 0.0000 | 0.0000 | 0.0000 | 0.0006 |
| Qmin | - | - | - | - | - | - | - | - | - | - |
| Optimal Alternative/Criteria | P1 | P2 | P3 | P4 | P5 | P6 | P7 | P8 | P9 | P10 |
| Max. | Max. | Min. | Max. | Max. | Max. | Max. | Max. | Max. | Max. | |
| q31 | q32 | q33 | q34 | q35 | q36 | q37 | q38 | q39 | q40 | |
| Qmax | 0.0002 | 0.0015 | - | 0.0004 | 0.0006 | 0.0004 | 0.0001 | 0.0003 | 0.0003 | 0.0015 |
| Qmin | - | - | 0.0014 | - | - | - | - | - | - | - |
| Optimal Alternative/Criteria | P11 | P12 | P13 | P14 | P15 | P16 | P17 | P18 | P19 | P20 |
| Max. | Max. | Max. | Max. | Max. | Max. | Max. | Max. | Max. | Max. | |
| q41 | q42 | q43 | q44 | q45 | q46 | q47 | q48 | q49 | q50 | |
| Qmax | 0.0008 | 0.0008 | 0.0003 | 0.0005 | 0.0001 | 0.0000 | 0.0001 | 0.0000 | 0.0001 | 0.0000 |
| Qmin | - | - | - | - | - | - | - | - | - | - |
| Optimal Alternative/Criteria | P21 | P22 | P23 | E1 | E2 | E3 | E4 | E5 | ||
| Max. | Max. | Max. | Max. | Max. | Max. | Max. | Max. | |||
| q51 | q52 | q53 | q54 | q55 | q56 | q57 | q58 | |||
| Qmax | 0.0000 | 0.0002 | 0.0000 | 0.0000 | 0.0000 | 0.0002 | 0.0000 | 0.0003 | ||
| Qmin | - | - | - | - | - | - | - | - |
| Alternatives/Criteria | F1 | F2 | F3 | F4 | F5 | F6 | F7 | F8 | F9 | G1 |
|---|---|---|---|---|---|---|---|---|---|---|
| Max. | Max. | Max. | Max. | Max. | Max. | Min. | Max. | Min. | Max. | |
| u1 | u2 | u3 | u4 | u5 | u6 | u7 | u8 | u9 | u10 | |
| A1Umax | 0.00027 | 0.00010 | 0.00016 | 0.00025 | 0.00001 | 0.00003 | - | 0.00001 | - | 0.00005 |
| A1Umin | - | - | - | - | - | - | 0.00018 | - | 0.00001 | - |
| A2Umax | 0.00013 | 0.00007 | 0.00023 | 0.00019 | 0.00001 | 0.00002 | - | 0.00001 | - | 0.00004 |
| A2Umin | - | - | - | - | - | - | 0.00028 | - | 0.00000 | - |
| A3Umax | 0.00017 | 0.00008 | 0.00021 | 0.00032 | 0.00001 | 0.00003 | - | 0.00001 | - | 0.00008 |
| A3Umin | - | - | - | - | - | - | 0.00006 | - | 0.00001 | - |
| A4Umax | 0.00039 | 0.00014 | 0.00039 | 0.00039 | 0.00003 | 0.00002 | - | 0.00001 | - | 0.00006 |
| A4Umin | - | - | - | - | - | - | 0.00007 | - | 0.00003 | - |
| A5Umax | 0.00002 | 0.00000 | 0.00003 | 0.00010 | 0.00000 | 0.00001 | - | 0.00001 | - | 0.00001 |
| A5Umin | - | - | - | - | - | - | 0.00023 | - | 0.00000 | - |
| A6Umax | 0.00007 | 0.00003 | 0.00005 | 0.00014 | 0.00000 | 0.00001 | - | 0.00001 | - | 0.00001 |
| A6Umin | - | - | - | - | - | - | 0.00032 | - | 0.00001 | - |
| Alternatives/Criteria | G2 | G3 | G4 | G5 | G6 | G7 | G8 | G9 | G10 | G11 |
| Max. | Max. | Max. | Max. | Max. | Max. | Max. | Max. | Max. | Max. | |
| u11 | u12 | u13 | u14 | u15 | u16 | u17 | u18 | u19 | u20 | |
| A1Umax | 0.00007 | 0.00006 | 0.00007 | 0.00001 | 0.00005 | 0.00001 | 0.00325 | 0.00009 | 0.00117 | 0.00411 |
| A1Umin | - | - | - | - | - | - | - | - | - | - |
| A2Umax | 0.00008 | 0.00008 | 0.00008 | 0.00001 | 0.00005 | 0.00015 | 0.00325 | 0.00012 | 0.00263 | 0.00411 |
| A2Umin | - | - | - | - | - | - | - | - | - | - |
| A3Umax | 0.00006 | 0.00008 | 0.00007 | 0.00001 | 0.00005 | 0.00015 | 0.00325 | 0.00026 | 0.00263 | 0.00411 |
| A3Umin | - | - | - | - | - | - | - | - | - | - |
| A4Umax | 0.00006 | 0.00005 | 0.00005 | 0.00001 | 0.00005 | 0.00001 | 0.00325 | 0.00036 | 0.00467 | 0.00411 |
| A4Umin | - | - | - | - | - | - | - | - | - | - |
| A5Umax | 0.00004 | 0.00005 | 0.00005 | 0.00001 | 0.00005 | 0.00010 | 0.00325 | 0.00004 | 0.00117 | 0.00411 |
| A5Umin | - | - | - | - | - | - | - | - | - | - |
| A6Umax | 0.00004 | 0.00005 | 0.00006 | 0.00001 | 0.00005 | 0.00010 | 0.00325 | 0.00003 | 0.00029 | 0.00411 |
| A6Umin | - | - | - | - | - | - | - | - | - | - |
| Alternatives/Criteria | G12 | G13 | G14 | G15 | G16 | G17 | G18 | G19 | G20 | G21 |
| Max. | Max. | Max. | Max. | Max. | Max. | Max. | Max. | Max. | Max. | |
| u21 | u22 | u23 | u24 | u25 | u26 | u27 | u28 | u29 | u30 | |
| A1Umax | 0.00015 | 0.00063 | 0.00113 | 0.00018 | 0.00042 | 0.00029 | 0.00001 | 0.00004 | 0.00004 | 0.00064 |
| A1Umin | - | - | - | - | - | - | - | - | - | - |
| A2Umax | 0.00020 | 0.00098 | 0.00018 | 0.00018 | 0.00061 | 0.00029 | 0.00001 | 0.00004 | 0.00004 | 0.00064 |
| A2Umin | - | - | - | - | - | - | - | - | - | - |
| A3Umax | 0.00012 | 0.00098 | 0.00056 | 0.00018 | 0.00027 | 0.00029 | 0.00001 | 0.00004 | 0.00004 | 0.00064 |
| A3Umin | - | - | - | - | - | - | - | - | - | - |
| A4Umax | 0.00016 | 0.00192 | 0.00018 | 0.00018 | 0.00042 | 0.00029 | 0.00001 | 0.00004 | 0.00004 | 0.00064 |
| A4Umin | - | - | - | - | - | - | - | - | - | - |
| A5Umax | 0.00004 | 0.00141 | 0.00005 | 0.00018 | 0.00061 | 0.00029 | 0.00001 | 0.00004 | 0.00004 | 0.00064 |
| A5Umin | - | - | - | - | - | - | - | - | - | - |
| A6Umax | 0.00008 | 0.00016 | 0.00028 | 0.00018 | 0.00061 | 0.00029 | 0.00001 | 0.00004 | 0.00004 | 0.00064 |
| A6Umin | - | - | - | - | - | - | - | - | - | - |
| Alternatives/Criteria | P1 | P2 | P3 | P4 | P5 | P6 | P7 | P8 | P9 | P10 |
| Max. | Max. | Min. | Max. | Max. | Max. | Max. | Max. | Max. | Max. | |
| u31 | u33 | u33 | u34 | u35 | u36 | u37 | u38 | u39 | u40 | |
| A1Umax | 0.00022 | 0.00038 | - | 0.00020 | 0.00061 | 0.00040 | 0.00001 | 0.00032 | 0.00026 | 0.00049 |
| A1Umin | - | - | 0.00034 | - | - | - | - | - | - | - |
| A3Umax | 0.00000 | 0.00152 | - | 0.00009 | 0.00061 | 0.00045 | 0.00009 | 0.00032 | 0.00026 | 0.00028 |
| A3Umin | - | - | 0.00004 | - | - | - | - | - | - | - |
| A3Umax | 0.00005 | 0.00086 | - | 0.00009 | 0.00061 | 0.00032 | 0.00009 | 0.00032 | 0.00026 | 0.00077 |
| A3Umin | - | - | 0.00004 | - | - | - | - | - | - | - |
| A4Umax | 0.00014 | 0.00152 | - | 0.00036 | 0.00061 | 0.00029 | 0.00009 | 0.00032 | 0.00026 | 0.00151 |
| A4Umin | - | - | 0.00004 | - | - | - | - | - | - | - |
| A5Umax | 0.00000 | 0.00000 | - | 0.00002 | 0.00061 | 0.00029 | 0.00000 | 0.00032 | 0.00026 | 0.00012 |
| A5Umin | - | - | 0.00136 | - | - | - | - | - | - | - |
| A6Umax | 0.00000 | 0.00000 | - | 0.00002 | 0.00061 | 0.00034 | 0.00001 | 0.00032 | 0.00026 | 0.00028 |
| A6Umin | - | - | 0.00034 | - | - | - | - | - | - | - |
| Alternatives/Criteria | P11 | P12 | P13 | P14 | P15 | P16 | P17 | P18 | P19 | P20 |
| Max. | Max. | Max. | Max. | Max. | Max. | Max. | Max. | Max. | Max. | |
| u41 | u42 | u43 | u44 | u45 | u46 | u47 | u48 | u49 | u50 | |
| A1Umax | 0.00019 | 0.00024 | 0.00016 | 0.00004 | 0.00008 | 0.00002 | 0.00008 | 0.00002 | 0.00013 | 0.00001 |
| A1Umin | - | - | - | - | - | - | - | - | - | - |
| A3Umax | 0.00063 | 0.00079 | 0.00007 | 0.00013 | 0.00008 | 0.00002 | 0.00008 | 0.00002 | 0.00013 | 0.00001 |
| A3Umin | - | - | - | - | - | - | - | - | - | - |
| A3Umax | 0.00051 | 0.00060 | 0.00029 | 0.00011 | 0.00008 | 0.00002 | 0.00008 | 0.00002 | 0.00013 | 0.00001 |
| A3Umin | - | - | - | - | - | - | - | - | - | - |
| A4Umax | 0.00079 | 0.00014 | 0.00016 | 0.00051 | 0.00008 | 0.00002 | 0.00008 | 0.00002 | 0.00013 | 0.00001 |
| A4Umin | - | - | - | - | - | - | - | - | - | - |
| A5Umax | 0.00001 | 0.00024 | 0.00002 | 0.00000 | 0.00008 | 0.00002 | 0.00008 | 0.00002 | 0.00013 | 0.00001 |
| A5Umin | - | - | - | - | - | - | - | - | - | - |
| A6Umax | 0.00006 | 0.00028 | 0.00007 | 0.00001 | 0.00008 | 0.00002 | 0.00008 | 0.00002 | 0.00013 | 0.00001 |
| A6Umin | - | - | - | - | - | - | - | - | - | - |
| Alternatives/Criteria | P21 | P22 | P23 | E1 | E2 | E3 | E4 | E5 | ||
| Max. | Max. | Max. | Max. | Max. | Max. | Max. | Max. | |||
| u51 | u52 | u53 | u54 | u55 | u56 | u57 | u58 | |||
| A1Umax | 0.00001 | 0.00020 | 0.00005 | 0.00005 | 0.00001 | 0.00018 | 0.00000 | 0.00026 | ||
| A1Umin | - | - | - | - | - | - | - | - | ||
| A3Umax | 0.00001 | 0.00020 | 0.00005 | 0.00003 | 0.00000 | 0.00006 | 0.00000 | 0.00007 | ||
| A3Umin | - | - | - | - | - | - | - | - | ||
| A3Umax | 0.00001 | 0.00020 | 0.00005 | 0.00001 | 0.00000 | 0.00011 | 0.00000 | 0.00026 | ||
| A3Umin | - | - | - | - | - | - | - | - | ||
| A4Umax | 0.00001 | 0.00020 | 0.00005 | 0.00002 | 0.00001 | 0.00011 | 0.00001 | 0.00026 | ||
| A4Umin | - | - | - | - | - | - | - | - | ||
| A5Umax | 0.00001 | 0.00020 | 0.00005 | 0.00003 | 0.00000 | 0.00000 | 0.00000 | 0.00007 | ||
| A5Umin | - | - | - | - | - | - | - | - | ||
| A6Umax | 0.00001 | 0.00020 | 0.00005 | 0.00000 | 0.00000 | 0.00000 | 0.00000 | 0.00007 | ||
| A6Umin | - | - | - | - | - | - | - | - |
| Alternative/Q | Max. | Min. |
|---|---|---|
| Qk | Qh | |
| 0.16772 | 0.04127 | |
| Uik | Uih | |
| A1 | 0.13377 | 0.02300 |
| A2 | 0.14278 | 0.01806 |
| A3 | 0.14324 | 0.01027 |
| A4 | 0.16010 | 0.01160 |
| A5 | 0.12226 | 0.04001 |
| A6 | 0.11633 | 0.02573 |
| Alternative | Trace | Value | Rank |
|---|---|---|---|
| A1 | tr(T1) | 0.02339 | 4 |
| A2 | tr(T2) | 0.02469 | 2 |
| A3 | tr(T3) | 0.02445 | 3 |
| A4 | tr(T4) | 0.02733 | 1 |
| A5 | tr(T5) | 0.02216 | 5 |
| A6 | tr(T6) | 0.02057 | 6 |
| Alternative | Max. | Min. | Median | Perimeter Similarity | Rank |
|---|---|---|---|---|---|
| Qk | Qh | M | MSi = Mi/M | ||
| 0.16772 | 0.04127 | 0.08636 | |||
| Uik | Uih | Mi | |||
| A1 | 0.13377 | 0.02300 | 0.06787 | 0.78584 | 4 |
| A2 | 0.14278 | 0.01806 | 0.07196 | 0.83322 | 2 |
| A3 | 0.14324 | 0.01027 | 0.07180 | 0.83140 | 3 |
| A4 | 0.16010 | 0.01160 | 0.08026 | 0.92935 | 1 |
| A5 | 0.12226 | 0.04001 | 0.06432 | 0.74480 | 5 |
| A6 | 0.11633 | 0.02573 | 0.05957 | 0.68978 | 6 |
References
- Syed Hassan, S.A.H.; Tan, S.C.; Yusof, K.M. MCDM for Engineering Education: Literature Review and Research Issues. In Proceedings of the Engineering Education for a Smart Society: World Engineering Education Forum & Global Engineering Deans Council 2016, Cham, Switzerland, 7 July 2017; pp. 204–214. [Google Scholar] [CrossRef]
- Jongbloed, B.; Vossensteyn, H.; Management. Keeping up performances: An international survey of performance-based funding in higher education. J. High. Educ. Policy 2001, 23, 127–145. [Google Scholar] [CrossRef]
- Buzzigoli, L.; Giusti, A.; Viviani, A. The evaluation of university departments. A case study for Firenze. Int. Adv. Econ. Res. 2010, 16, 24–38. [Google Scholar] [CrossRef]
- Nazari-Shirkouhi, S.; Mousakhani, S.; Tavakoli, M.; Dalvand, M.R.; Šaparauskas, J.; Antuchevičienė, J. Importance-performance analysis based balanced scorecard for performance evaluation in higher education institutions: An integrated fuzzy approach. J. Bus. Econ. Manag. 2020, 21, 647–678. [Google Scholar] [CrossRef]
- Falch, T.; Iversen, J.M.V.; Nyhus, O.H.; Strøm, B. Quality measures in higher education: Norwegian evidence. Econ. Educ. Rev. 2022, 87, 102235. [Google Scholar] [CrossRef]
- Mandinach, E.B.; Schildkamp, K. Misconceptions about data-based decision making in education: An exploration of the literature. Stud. Educ. Eval. 2021, 69, 100842. [Google Scholar] [CrossRef]
- Du, M. Balanced scorecard in university financial management. In Proceedings of the ICIMTECH 21: The Sixth International Conference on Information Management and Technology, Jakarta, Indonesia, 19–20 August 2021; pp. 1–5. [Google Scholar] [CrossRef]
- Ozsahin, D.U.; Denker, A.; Kibarer, A.G.; Kaba, S. Evaluation of stage IV brain cancer treatment techniques. In Applications of Multi-Criteria Decision-Making Theories in Healthcare and Biomedical Engineering; Elsevier: Amsterdam, The Netherlands, 2021; pp. 59–69. [Google Scholar] [CrossRef]
- Chen, C.-H. A New Multi-criteria Assessment Model Combining GRA Techniques with Intuitionistic Fuzzy Entropy-Based TOPSIS Method for Sustainable Building Materials Supplier Selection. Sustainability 2019, 11, 2265. [Google Scholar] [CrossRef]
- Ibrahim, A.; Surya, R. The implementation of simple additive weighting (SAW) method in decision support system for the best school selection in Jambi. In Proceedings of the Journal of Physics: Conference Series, The 2nd International Conference on Applied Sciences Mathematics and Informatics, Bandar Lampung, Indonesia, 9–11 August 2018; IOP Publishing Ltd.: Bristol, UK, 2019; p. 012054. [Google Scholar] [CrossRef]
- Kraujalienė, L. Comparative Analysis of Multi-Criteria Decision-Making Methods Evaluating the Efficiency of Technology Transfer. Bus. Manag. Educ. 2019, 17, 72–93. Available online: https://www.ceeol.com/search/article-detail?id=80512 (accessed on 7 May 2023). [CrossRef]
- Kabassi, K. Comparing Multi-criteria Decision Making Models for Evaluating Environmental Education Programs. Sustainability 2021, 13, 11220. [Google Scholar] [CrossRef]
- Miç, P.; Antmen, Z.F. A Decision-Making Model Based on TOPSIS, WASPAS, and MULTIMOORA Methods for University Location Selection Problem. SAGE Open 2021, 11, 21582440211040115. [Google Scholar] [CrossRef]
- Thakkar, J.J. Multi-Criteria Decision Making; Springer: Berlin/Heidelberg, Germany, 2021; Volume 336. [Google Scholar]
- Fofan, A.C.; Oliveira, L.A.B.d.; de Melo, F.J.C.; Jerônimo, T.d.B.; de Medeiros, D.D. An integrated methodology using PROMETHEE and Kano’s Model to rank strategic decisions. Eng. Manag. J. 2019, 31, 270–283. [Google Scholar] [CrossRef]
- Su, W.; Zhang, L.; Zhang, C.; Zeng, S.; Liu, W. A Heterogeneous Information-Based Multi-Attribute Decision Making Framework for Teaching Model Evaluation in Economic Statistics. Systems 2022, 10, 86. [Google Scholar] [CrossRef]
- Abdulaal, R.; Bafail, O.A. Two New Approaches (RAMS-RATMI) in Multi-criteria Decision-Making Tactics. J. Math. 2022, 2022, 6725318. [Google Scholar] [CrossRef]
- Furqatovna, O.; Niyozovna, N.; Nutfulloyevna, A. Approaches Aimed at Ensuring a High Quality of Education in the Training of Economists. J. Ethics Divers. Int. Commun. 2022, 2, 78–83. Available online: http://journal.buxdu.uz/index.php/journals_buxdu/article/view/5082/3207 (accessed on 7 May 2023).
- Muller, K.; Scalzo, K.A.; Pickett, A.M.; Dugan, L.; Dubuc, L.; Simiele, D.; McCabe, R.; Pelz, W. Ensuring Online Learning Quality: Perspectives from the State University of New York. Online Learn. 2020, 24, 254–268. Available online: https://files.eric.ed.gov/fulltext/EJ1260305.pdf (accessed on 7 May 2023). [CrossRef]
- Kibik, O.; Nikolaieva, L.; Khaiminova, I.; Bereza, V. The key factors in ensuring the quality of maritime education in Ukraine. In Proceedings of the 6th International Conference on Strategies, Models and Technologies of Economic Systems Management (SMTESM 2019), Khmelnytskyi, Ukraine, 4–6 October 2019; pp. 114–118. [Google Scholar] [CrossRef]
- Dewi, M.P.; Rahmatunnisa, M.; Sumaryana, A.; Kristiadi, J. Ensuring service quality in education for Indonesia’s sustainable education. J. Soc. Stud. Educ. Res. 2018, 9, 65–81. Available online: https://dergipark.org.tr/en/download/article-file/661120 (accessed on 7 May 2023).
- Hladchenko, M. Balanced Scorecard–a strategic management system of the higher education institution. Int. J. Educ. Manag. 2015, 29, 167–176. [Google Scholar] [CrossRef]
- Fijałkowska, J.; Oliveira, C. Balanced scorecard in universities. J. Intercult. Manag. 2018, 10, 57–83. [Google Scholar] [CrossRef]
- Gamal, A.; Soemantri, A.I. The effect of balanced scorecard on the private college performance (Case study at the University of WR Supratman Surabaya). Arch. Bus. Res. 2017, 5, 126–134. [Google Scholar] [CrossRef][Green Version]
- Kiriri, P.N. Management of Performance in Higher Education Institutions: The Application of the Balanced Scorecard (BSC). Eur. J. Educ. 2022, 5, 144–158. Available online: https://files.eric.ed.gov/fulltext/EJ1348803.pdf (accessed on 7 May 2023). [CrossRef]
- Llach, J.; Bagur, L.; Perramon, J.; Marimon, F. Creating value through the balanced scorecard: How does it work? Manag. Decis. 2017, 55, 2181–2199. [Google Scholar] [CrossRef]
- Camilleri, M.A. Using the balanced scorecard as a performance management tool in higher education. Manag. Educ. 2021, 35, 10–21. [Google Scholar] [CrossRef]
- Wijayanti, N.; Setiawan, W.; Sukamto, R. Performance assessment of IT governance with balanced score card and COBIT 4.1 of Universitas Pendidikan Indonesia. In Proceedings of the Journal of Physics: Conference Series, International Seminar on Mathematics, Science, and Computer Science Education (MSCEIS 2016), Bandung, Indonesia, 15 October 2016; IOP Publishing Ltd.: Bristol, UK, 2017; p. 012072. [Google Scholar] [CrossRef]
- Chimtengo, S.; Mkandawire, K.; Hanif, R. An evaluation of performance using the balanced scorecard model for the university of Malawis polytechnic. Afr. J. Bus. Manag. 2017, 11, 84–93. [Google Scholar] [CrossRef]
- Ramísio, P.J.; Pinto, L.M.C.; Gouveia, N.; Costa, H.; Arezes, D. Sustainability Strategy in Higher Education Institutions: Lessons learned from a nine-year case study. J. Clean. Prod. 2019, 222, 300–309. [Google Scholar] [CrossRef]
- Al-Hosaini, F.F.; Sofian, S. A review of balanced scorecard framework in higher education institution (HEIs). Int. Rev. Manag. Mark. 2015, 5, 26–35. Available online: https://dergipark.org.tr/en/download/article-file/366698 (accessed on 7 May 2023).
- Shafii, M.; Rafiei, S.; Abooee, F.; Bahrami, M.A.; Nouhi, M.; Lotfi, F.; Khanjankhani, K. Assessment of Service Quality in Teaching Hospitals of Yazd University of Medical Sciences: Using Multi-criteria Decision Making Techniques. Osong Public Health Res. Perspect. 2016, 7, 239–247. [Google Scholar] [CrossRef]
- Castro-Lopez, A.; Cervero, A.; Galve-González, C.; Puente, J.; Bernardo, A.B. Evaluating critical success factors in the permanence in Higher Education using multi-criteria decision-making. High. Educ. Res. Dev. 2022, 41, 628–646. [Google Scholar] [CrossRef]
- Abbasi, B. Identifying and Ranking of University Strategic Human Resources Management Criteria Based on Multi-criteria Decision Making Methods. Public Adm. Perspaective 2020, 11, 127–147. Available online: https://jpap.sbu.ac.ir/article_96738.html?lang=en (accessed on 7 May 2023).
- Keshavarz-Ghorabaee, M. Assessment of distribution center locations using a multi-expert subjective–objective decision-making approach. Sci. Rep. 2021, 11, 19461. [Google Scholar] [CrossRef] [PubMed]
- Bafail, O.A.; Abdulaal, R.M.S.; Kabli, M.R. AHP-RAPS Approach for Evaluating the Productivity of Engineering Departments at a Public University. Systems 2022, 10, 107. [Google Scholar] [CrossRef]
- Tuan, N.; Hue, T.; Lien, L.; Thao, T.; Quyet, N.; Van, L.; Anh, L. A new integrated MCDM approach for lecturers’ research productivity evaluation. Decis. Sci. Lett. 2020, 9, 355–364. [Google Scholar] [CrossRef]
- Turan, H. Assessment factors affecting e-learning using fuzzy analytic hierarchy process and SWARA. Int. J. Eng. Educ. 2018, 34, 915–923. [Google Scholar]
- Huang, H.C. Designing a knowledge-based system for strategic planning: A balanced scorecard perspective. Expert Syst. Appl. 2009, 36, 209–218. [Google Scholar] [CrossRef]
- Kim, H.-S.; Kim, Y.-G. A CRM performance measurement framework: Its development process and application. Ind. Mark. Manag. 2009, 38, 477–489. [Google Scholar] [CrossRef]
- Varma, S.; Wadhwa, S.; Deshmukh, S. Evaluating petroleum supply chain performance: Application of analytical hierarchy process to balanced scorecard. Asia Pac. J. Mark. Logist. 2008, 20, 343–356. [Google Scholar] [CrossRef]
- Chan, Y.C.L. An analytic hierarchy framework for evaluating balanced scorecards of healthcare organizations. Can. J. Adm. Sci./Rev. Can. Sci. L’administration 2006, 23, 85–104. [Google Scholar] [CrossRef]
- Leung, L.C.; Lam, K.C.; Cao, D. Implementing the balanced scorecard using the analytic hierarchy process & the analytic network process. J. Oper. Res. Soc. 2006, 57, 682–691. [Google Scholar] [CrossRef]
- Fletcher, H.; Smith, D.B. Managing for value: Developing a performance measurement system integrating economic value added and the balanced scorecard in strategic planning. J. Bus. Strateg. 2004, 21, 1–18. [Google Scholar] [CrossRef]
- Reisinger, H.; Cravens, K.S.; Tell, N. Prioritizing performance measures within the balanced scorecard framework. MIR Manag. Int. Rev. 2003, 43, 429–437. [Google Scholar]
- Stewart, R.A.; Mohamed, S. Utilizing the balanced scorecard for IT/IS performance evaluation in construction. Constr. Innov. 2001, 1, 147–163. [Google Scholar] [CrossRef]
- Saaty, R.W. Decision Making in Complex Environment: The Analytic Hierarchy Process (AHP) for Decision Making and the Analytic Network Process (ANP) for Decision Making with Dependence and Feedback; Super Decisions: Pittsburgh, PA, USA, 2003. [Google Scholar]
- Lee, M.C.; Wang, H.W.; Wang, H.Y. A method of performance evaluation by using the analytic network process and balanced score car. In Proceedings of the 2007 International Conference on Convergence Information Technology (ICCIT 2007), Gwangju, Republic of Korea, 21–23 November 2007; pp. 235–240. [Google Scholar] [CrossRef]
- Saaty, T.L.; Vargas, L.G.; Saaty, T.L.; Vargas, L.G. The Analytic Network Process; Springer: Boston, MA, USA, 2013; Volume 195, pp. 1–40. [Google Scholar] [CrossRef]
- Opricovic, S. Multi-Criteria Optimization of Civil Engineering Systems. Ph.D. Thesis, Faculty of Civil Engineering, Belgrade, Serbia, 1998. (In Serbian). [Google Scholar]
- Opricovic, S.; Tzeng, G.-H. Extended VIKOR method in comparison with outranking methods. Eur. J. Oper. Res. 2007, 178, 514–529. [Google Scholar] [CrossRef]
- Yu, P.L. A class of solutions for group decision problems. Manag. Sci. 1973, 19, 936–946. [Google Scholar] [CrossRef]
- Zeleny, M. Multiple criteria decision making: Eight concepts of optimality. Hum. Syst. Manag. 1998, 17, 97–107. [Google Scholar] [CrossRef]
- Opricovic, S.; Tzeng, G.-H. Compromise solution by MCDM methods: A comparative analysis of VIKOR and TOPSIS. Eur. J. Oper. Res. 2004, 156, 445–455. [Google Scholar] [CrossRef]
- Wu, H.-Y.; Lin, Y.-K.; Chang, C.-H. Performance evaluation of extension education centers in universities based on the balanced scorecard. Eval. Program Plan. 2011, 34, 37–50. [Google Scholar] [CrossRef]
- Jassbi, J.; Mohamadnejad, F.; Nasrollahzadeh, H. A Fuzzy DEMATEL framework for modeling cause and effect relationships of strategy map. Expert Syst. Appl. 2011, 38, 5967–5973. [Google Scholar] [CrossRef]
- Ghadikolaei, A.S.; Chen, I.-S.; Akbarzadeh, S.H.Z.Z. Using DEMATEL method for cause and effect relations of BSC in universities of Iran. In Proceedings of the BALCOR 2011, Thessaloniki, Greece, 22–24 September 2011; pp. 333–340. [Google Scholar]
- Shekhovtsov, A.; Sałabun, W. A comparative case study of the VIKOR and TOPSIS rankings similarity. Procedia Comput. Sci. 2020, 176, 3730–3740. [Google Scholar] [CrossRef]
- Perdana, A.; Budiman, A. College Ranking Analysis Using VIKOR Method. J. Comput. Netw. Archit. High Perform. Comput. 2021, 3, 241–248. [Google Scholar] [CrossRef]
- Sunder, M.V.; Antony, J. A conceptual Lean Six Sigma framework for quality excellence in higher education institutions. Int. J. Qual. Reliab. Manag. 2018, 35, 857–874. [Google Scholar] [CrossRef]
- Shanshan, S.; Wenfei, L.; Lijuan, L. Applying lean six sigma incorporated with big data analysis to curriculum system improvement in higher education institutions. Int. J. Syst. Assur. Eng. Manag. 2022, 13, 641–656. [Google Scholar] [CrossRef]
- Laux, C.; Li, N.; Seliger, C.; Springer, J. Impacting big data analytics in higher education through six sigma techniques. Int. J. Product. Perform. Manag. 2017, 66, 662–679. [Google Scholar] [CrossRef]
- THE Times Higher Education. Available online: https://www.timeshighereducation.com/ (accessed on 4 May 2023).
- QS TOPUNIVERSITIES. Available online: https://www.topuniversities.com/ (accessed on 4 May 2023).
- ARWU. Academic Ranking of World Universities. Available online: https://www.shanghairanking.com/ (accessed on 4 May 2023).
- WEB. Webometrics Ranking of World Universities. Available online: https://www.webometrics.info/en (accessed on 4 May 2023).
- UI GreenMetric World University Rankings. Available online: https://greenmetric.ui.ac.id/ (accessed on 4 May 2023).
- Kaplan, R.S.; Norton, D.P. Balanced Scorecard Success: The Kaplan-Norton Collection (4 Books); Harvard Business Review Press: Boston, MA, USA, 2015. [Google Scholar]


| Ranking System | Ranking Standards’ Criteria | Weights |
|---|---|---|
| Times Higher Education World University Rankings (THE) | S1-1 Teaching (the learning environment) | 0.30 |
| S1-2 Research (volume, income, reputation) | 0.30 | |
| S1-3 Citations (research influence) | 0.30 | |
| S1-4 International Outlook (staff, students, research) | 0.075 | |
| S1-5 Industry Income (knowledge transfer) | 0.025 | |
| Total sum | 1 | |
| QS World University Rankings (QS) | S2-1 Academic Reputation | 0.40 |
| S2-2 Employer Reputation | 0.10 | |
| S2-3 Faculty–Student Ratio | 0.20 | |
| S2-4 Citations per Faculty | 0.20 | |
| S2-5 International Faculty Ratio | 0.05 | |
| S2-6 International Student Ratio | 0.05 | |
| Total sum | 1 | |
| Academic Ranking of World Universities (ARWU) | S3-1 Quality of Education (alumni who have won Nobel prizes) | 0.10 |
| S3-2 Quality of Faculty in terms of staff winning Nobel prizes and Highly Cited (HiCi) classified staff | 0.40 | |
| S3-3 Research Output (papers published in N&S and PUB) | 0.40 | |
| S3-4 Per Capita Performance (PCP) | 0.10 | |
| Total sum | 1 | |
| Webometrics Ranking of World Universities (WEB) | S4-1 Visibility | 0.50 |
| S4-2 Transparency (openness) | 0.10 | |
| S4-3 Excellence (scholar) | 0.40 | |
| Total sum | 1 | |
| UI GreenMetrics World University Rankings (UI) | S5-1 Setting and Infrastructure | 0.15 |
| S5-2 Energy and Climate Change | 0.21 | |
| S5-3 Waste | 0.18 | |
| S5-4 Water | 0.10 | |
| S5-5 Transportation | 0.18 | |
| S5-6 Education and Research | 0.18 | |
| Total sum | 1 | |
| XYZ University | S6-1 Curriculum | 0.23 |
| S6-2 Academic Staff | 0.17 | |
| S6-3 Infrastructure | 0.16 | |
| S6-4 E-Services | 0.11 | |
| S6-5 Community Services | 0.10 | |
| S6-6 Library Services | 0.13 | |
| S6-7 Administrative Services | 0.10 | |
| Total sum | 1 |
| Financial Perspective | ||
| F1. Research income per academic staff | F4. Annual budget allocated by the university | F7. Conventional to smart implementation ratio (in %) |
| F2. Total income from contracts with industry | F5. Percentage implementing recycling programs | F8. Water conservation program implementation (Yes/No) |
| F3. The annual revenue from postgraduate programs | F6. Percentage implementing paperless practices | F9. The ratio of surface parking spaces to the building’s overall area |
| Learning and Growth Perspective | ||
| G1. Percentage of operation and maintenance activities of the building during the COVID-19 pandemic | G9. Number of teaching staff (Ph.D. holders) | G17. Percentage satisfied with academic and administrative services provided on the website |
| G2. Percentage of satisfaction from special needs facilities | G10. Number of full professors (excluding retired) | G18. Percentage satisfied with appealing and efficiently arranged website |
| G3. Percentage satisfied with health facilities | G11. Number of Highly Cited (HiCi) academic staff | G19. E-services prompt technical support (Yes/No) |
| G4. Percentage satisfied with security and safety facilities | G12. The number of faculty divided by the number of students | G20. E-services are accessible in different ways (Yes/No) |
| G5. Percentage availability of up-to-date books and journals | G13. Number of staff with an h-index greater than 20 | G21. The website shows the research outcomes by academic staff and students (Yes/No) |
| G6. Availability of E-library (Yes/No) | G14. Percentage of academic staff with foreign citizenship | |
| G7. Rate sufficient places to sit and read (from 1 to 5) | G15. Number of doctoral staff awarded international prizes | |
| G8. Percentage attracting high-caliber teaching staff | G16. Number of staff who earned a Ph.D. from top 100 universities (THEMS ranking) | |
| Internal Processes Perspective | ||
| P1. Percentage of students with foreign citizenship | P9. The proportion of international postgraduate students | P17. Rate the availability of sporting facilities (from 1 to 5) |
| P2. Number of accredited programs internationally | P10. The average number of published papers | P18. Percentage satisfied with medical services |
| P3. Number of accredited programs locally | P11. Number of ISI (Q1) papers published over the last five years | P19. Student’s hostel (Yes/No) |
| P4. The ratio of sustainability courses to total courses/subjects | P12. Number of Scopus (Q1) papers published over the last five years | P20. Friendliness of advising system (Yes/No) |
| P5. Number of Ph.D.s awarded by the college | P13. Average citations per paper annually | P21. Rate the availability of administrative materials for services (from 1 to 5) |
| P6. Percentage of satisfaction with the current academic advising | P14. Number of citations in last five years divided by the number of staff members | P22. Rating of the clarity of administrative guidelines and advice (from 1 to 5) |
| P7. Number of curriculums or programs aligned with requirements of the labor market | P15. Number of certified labs | P23. Number of initiatives during the COVID-19 pandemic |
| P8. The curriculum enhances student skills and self-capabilities (Yes/No) | P16. Rate the availability of catering services (from 1 to 5) | |
| Customer Perspective | ||
| E1. Number of community services related to sustainability | E3. Number of international collaborations | E5. Number of prizes awarded to the college |
| E2. Number of scientific societies | E4. Number of bachelor or master’s students awarded prizes | |
| Financial perspective criteria/scores/weights | ||||||||||||
| Criteria | F1 | F2 | F3 | F4 | F5 | F6 | F7 | F8 | F9 | |||
| 70% | 42.5% | 70% | 70% | 18% | 18% | 63% | 10% | 18% | ||||
| 0.020 | 0.012 | 0.020 | 0.020 | 0.005 | 0.005 | 0.018 | 0.003 | 0.005 | ||||
| Learning and Growth perspective criteria/scores/weights | ||||||||||||
| Criteria | G1 | G2 | G3 | G4 | G5 | G6 | G7 | G8 | G9 | G10 | G11 | G12 |
| 31% | 31% | 31% | 31% | 13% | 24% | 44% | 202.5% | 67% | 242.5% | 227.5% | 50% | |
| 0.009 | 0.009 | 0.009 | 0.009 | 0.004 | 0.007 | 0.012 | 0.057 | 0.019 | 0.068 | 0.064 | 0.014 | |
| Criteria | G13 | G14 | G15 | G16 | G17 | G18 | G19 | G20 | G21 | |||
| 155.5% | 119.5% | 47.5% | 87.5% | 60% | 10% | 21% | 21% | 90% | ||||
| 0.044 | 0.034 | 0.013 | 0.025 | 0.017 | 0.003 | 0.006 | 0.006 | 0.025 | ||||
| Internal processes criteria/scores/weights | ||||||||||||
| Criteria | P1 | P2 | P3 | P4 | P5 | P6 | P7 | P8 | P9 | P10 | P11 | P12 |
| 52.5% | 138.5% | 131% | 67% | 88% | 75% | 33% | 63% | 57.5% | 138% | 100% | 100% | |
| 0.015 | 0.039 | 0.037 | 0.019 | 0.025 | 0.021 | 0.009 | 0.018 | 0.016 | 0.039 | 0.028 | 0.028 | |
| Criteria | P13 | P14 | P15 | P16 | P17 | P18 | P19 | P20 | P21 | P22 | P23 | |
| 60% | 80% | 31% | 16% | 31% | 16% | 41% | 10% | 10% | 50% | 25% | ||
| 0.017 | 0.023 | 0.009 | 0.005 | 0.009 | 0.005 | 0.012 | 0.003 | 0.003 | 0.014 | 0.007 | ||
| Customers’ perspective criteria/scores/weights | ||||||||||||
| Criteria | E1 | E2 | E3 | E4 | E5 | |||||||
| 25% | 10% | 47.5% | 10% | 57.5% | ||||||||
| 0.007 | 0.003 | 0.013 | 0.003 | 0.016 | ||||||||
| Alternative | Alternative Trace | Median Similarity | Majority Index | Rank |
|---|---|---|---|---|
| A1 | 0.02339 | 0.78584 | 0.40856 | 4 |
| A2 | 0.02469 | 0.83322 | 0.60416 | 2 |
| A3 | 0.02445 | 0.83140 | 0.58221 | 3 |
| A4 | 0.02733 | 0.92935 | 1.00000 | 1 |
| A5 | 0.02216 | 0.74480 | 0.23207 | 5 |
| A6 | 0.02057 | 0.68978 | 0.00000 | 6 |
Disclaimer/Publisher’s Note: The statements, opinions and data contained in all publications are solely those of the individual author(s) and contributor(s) and not of MDPI and/or the editor(s). MDPI and/or the editor(s) disclaim responsibility for any injury to people or property resulting from any ideas, methods, instructions or products referred to in the content. |
© 2023 by the authors. Licensee MDPI, Basel, Switzerland. This article is an open access article distributed under the terms and conditions of the Creative Commons Attribution (CC BY) license (https://creativecommons.org/licenses/by/4.0/).
Share and Cite
Makki, A.A.; Alqahtani, A.Y.; Abdulaal, R.M.S.; Madbouly, A.I. A Novel Strategic Approach to Evaluating Higher Education Quality Standards in University Colleges Using Multi-Criteria Decision-Making. Educ. Sci. 2023, 13, 577. https://doi.org/10.3390/educsci13060577
Makki AA, Alqahtani AY, Abdulaal RMS, Madbouly AI. A Novel Strategic Approach to Evaluating Higher Education Quality Standards in University Colleges Using Multi-Criteria Decision-Making. Education Sciences. 2023; 13(6):577. https://doi.org/10.3390/educsci13060577
Chicago/Turabian StyleMakki, Anas A., Ammar Y. Alqahtani, Reda M. S. Abdulaal, and Ayman I. Madbouly. 2023. "A Novel Strategic Approach to Evaluating Higher Education Quality Standards in University Colleges Using Multi-Criteria Decision-Making" Education Sciences 13, no. 6: 577. https://doi.org/10.3390/educsci13060577
APA StyleMakki, A. A., Alqahtani, A. Y., Abdulaal, R. M. S., & Madbouly, A. I. (2023). A Novel Strategic Approach to Evaluating Higher Education Quality Standards in University Colleges Using Multi-Criteria Decision-Making. Education Sciences, 13(6), 577. https://doi.org/10.3390/educsci13060577

