Abstract
The role of home numeracy activities in the development of numeracy skills is receiving growing interest, although some mixed results highlight the need to consider models that include different contextual variables. The present study was aimed at investigating, using a multi-method and multi-informant approach, how parents’ educational levels, parents’ numerical attitudes, home numeracy, and expectations toward their offspring’s numeracy attitudes concurrently predict children’s early numeracy abilities as measured with early numeracy tasks and through teachers’ evaluations. The sample includes 430 preschoolers, their parents, and 56 teachers. The children’s early numeracy competence was assessed using digit recognition and digit-quantity association tasks and via a proxy-report questionnaire administered to their teachers. The parents were then administered a questionnaire investigating their educational levels, home numeracy activities, math attitudes, and expectations toward their child’s numeracy ability. The results of the structural equation models revealed that both children’s performance in numeracy tasks and the teachers’ evaluation of their math skills were directly predicted by their parents’ educational levels. In contrast, the parents’ math attitudes were indirect predictors via the mediation of home numeracy. These results contribute to understanding the relationships between the investigated environmental variables and the children’s early math skills. Additionally, the implications for early family-based interventions are discussed.
1. Introduction
Early numeracy skills have been shown to have a certain degree of continuity with later mathematical development [1,2], which, in turn, is linked to educational success [3,4]. Despite early numeracy represents a multifaced construct, among the primary skills usually included in its evaluation we can find number knowledge (i.e., identifying symbolic numbers) and the ability to establish a correspondence between symbolic numbers and the corresponding quantity via subitizing or counting small sets of objects or pictures (e.g., [5,6,7]). A precocious and preverbal sense of numerical magnitudes, including the ability to quickly understand, approximate, and manipulate numerical quantities [8], is considered part of an innate non-symbolic system of processing numerical representation. Through experience and education, this non-symbolic system is gradually supported by linguistic skills, such as vocabulary and phonological skills [9,10], that sustain the acquisition of a symbolic system that is culturally determined. It has been shown that individual differences in children’s early understandings of magnitudes, represented both non-symbolically (e.g., sets of dots) and symbolically (e.g., Arabic digits), play a key role in their ability to learn arithmetic [11,12,13,14], and, as well, the learning of math concepts might improve symbolic and non-symbolic skills [15,16]. Additionally, general cognitive abilities, such as working memory, short-term memory, processing speed, and the intelligence level, which predict performance in mathematics and other learning skills, can be considered domain-general precursors [17,18]. In addition to these domain-specific and domain-general cognitive predictors of early numeracy and mature math skills, a growing body of evidence suggests that contextual variables, i.e., factors related to the quality of the environment in which the child grows up, can significantly impact the development trajectory of numeracy skills.
Most research has focused on the role of home numeracy activities, defined as parent–child interactions that include experiences with numerical content in daily-life settings. The Home Numeracy model [19,20] distinguishes two types of activities performed by parents: formal and informal. The first refers to parents’ intentional teaching efforts, which focus on counting and teaching numbers or practicing simple sums. Informal activities, instead, refer to parents’ unintended teaching during playful moments, such as playing games with numbers (e.g., card games). Therefore, even if the two types of activities might target similar numeracy skills, they differ in modality and intentions. Other authors also highlighted the importance of “math talk”, which referred to how parents use math or number words in everyday life [21], and it has been reported that intervention directed to parents leads to enhanced home numeracy activities and significant gains in children’s early numerical skills [22].
Although many studies report a significant positive relationship between home numeracy and children’s early numeracy skills, Mutaf-Yıldız et al. [23] found contrasting results in their systematic review, which might be explained considering the types of activities, children’s ages, father vs. mother involvement, and the math outcomes analyzed, suggesting that more research is necessary to draw quantitative conclusions. Additionally, Mutaf-Yıldız et al. [23] reported inconsistent findings regarding the differential role of formal and informal home numeracy on symbolic and non-symbolic numeracy skills.
The issue is further complicated by other environmental variables that might affect the amount and the quality of home numeracy activities and, through either direct or indirect effects, the development of numeracy skills. According to an expanded Home Numeracy Model (HNM) [24], parents’ numeracy expectations, parents’ education (as a proxy of socio-economic status, SES), and parents’ numerical attitudes impact home numeracy activities that, in turn, predict children’s numeracy skills (see below for further description). This model was tested on a sample of 390 Chilean children. However, it has also been underlined [25] that there might be cross-cultural differences in the relationship between contextual variables, home numeracy, and children’s math skills, suggesting the importance of developing culturally sensitive models of early home learning environments. Considering Italy, based on data from the PISA [Programme for International Student Assessment] project [26], the 15-year-old Italian students have the 24th highest performance. It also emerged that, in Italy, SES explains less variance (in math) (11%) compared to the OECD average (14%). This means the relationship between environmental variables and learning outcomes might differ according to the cultural context, and there is a need to collect evidence from diverse countries.
Finally, as evidenced by [23], there might be a variation in the impact of contextual variables and children’s numeracy skills depending on the outcome considered. Although most studies included early numeracy tasks that were directly performed with children, less evidence has been collected considering teacher’s perceptions of children’s numeracy skills, and, to the best of our knowledge, no study directly compared the HNM within a muti-informant approach that included both children’s skills and their teachers’ perceptions. Therefore, in the present study, we tested an enhanced HNM on Italian children, including both fathers’ and mothers’ numerical attitudes, education level, and numeracy expectations concerning home numeracy activity and early numeracy skills as directly tested on children and according to teachers’ perceptions.
Two elements of novelty, compared to previous studies, have been included. The first one is related to applying a multi-informant and multi-method approach, using two outcome variables: teachers’ observations of children’s early numeracy skills collected via a proxy-report questionnaire and a direct assessment of these skills with tasks administered to these children. This procedure would allow for testing the similarities/differences in the pattern of concurrent predictors of early numeracy, considering two measures typically used in research and practice for evaluating children’s abilities. The second element of novelty is related to the attempt to replicate a previously tested model [24] in a sample with different cultural features, namely an Italian sample.
1.1. Home Numeracy and Contextual Variables
1.1.1. Socio-Economic Status (SES)
SES can be broadly defined as the position of individuals on a hierarchy of dimensions that members of society deem salient [27,28]. The operationalization of SES is still under debate and might include education, occupation, income [29], and possessions (e.g., books and personal computers), and, in some cases, the concept extends to cultural and social capital (e.g., relationships). Parental education has been identified as the index with the strongest associations with children’s educational outcomes [30], being strongly correlated with other important SES indicators [27]. A consistent number of studies reported a positive relationship between SES and children’s language development [31] and later academic achievement [32]. There is also some evidence that SES might be related to numeracy and math skills [33,34]. However, less evidence has been collected in this regard and with somehow contrasting results, which in part might be attributed to differences between countries and school systems [35]. In addition, SES disparities are differently related to subcomponents of math skills. In some studies, SES discrepancies were found to have a main effect on verbal aspects of math skills compared to non-symbolic tasks [36,37].
It has been suggested that the association between parental education and composite measures of math skills may be explained by differences in foundational number skills such as the knowledge of number words and cardinality [38]. SES might impact educational opportunities that can be achieved (e.g., availability of number games, quality of schools, etc.), including the quality of the home numeracy environment that, as previously discussed, can play a relevant role in the development of numeracy skills in children. However, home activities may serve as a buffer that promotes resilience in the context of low-SES [39], although literature reports present diverse effect sizes and patterns of moderators [40]. Previous studies already suggested an association between higher SESs and more home numeracy activities [41,42], although others reported opposing patterns, with more home activities in low-SES parents [43] or no effects of SES on home literacy and numeracy [44]. Within the Italian context, [45] reported that home numeracy mediated the relationship between SES and symbolic and non-symbolic early numeracy skills in preschoolers.
1.1.2. Parent’s Attitudes and Expectancies
Parents’ attitudes toward math refer to positive or negative feelings toward math and develop over time [46]. Diverse facets might shape parents’ attitudes, such as previous scholastic success vs. failures in math, and everyday practice with math skills [47]. Recent research in the field of developmental disorders has focused on the intergenerational transmission of cognitive skills in parents and children, with the idea that the cognitive endophenotypes of developmental disorders are shared by affected children and unaffected family members [48]. The evidence in this direction has been found for dyscalculia—i.e., the specific learning disorder affecting mathematics [49,50], and a few studies tried to address the issue of intergenerational transmission of math skills also in typical populations, finding some significant associations between parents and their offspring’s math abilities [51,52]. Beyond directly administering parents with math tasks, a way to have information on their math abilities and attitudes is to ask about them via a self-report. Using questionnaires, a few studies showed that parents’ attitudes toward math are associated with, and predict, their children’s math attitudes as well as their children’s math skills (e.g., [47]).
A similar pattern of results has been found for parents’ expectations, which have been proven to be related to children’s achievements in math [53,54]. Parental expectations can be defined as the highest level that parents think their children can reach regarding specific topics [55]. Regarding expectancies on math skills, parents are usually requested to rate how much they think their children should be proficient in specific math skills [20,24]. A meta-analysis [56] found that parents’ expectations had the strongest relationship with students’ academic achievement, more than other variables of parental involvement such as parental supervision, school contact, time spent doing homework together, etc. In a recent study [24] investigating parental involvement and math development, it was found that parents with more positive numeracy attitudes and higher expectations also reported a higher frequency of formal home numeracy activities, which, in turn, predicted children’s math skills. These results suggest the complex pattern of relationships connecting parental and home-related variables with children’s cognitive skills.
1.2. Multi-Informant and Multi-Method Approach
Empirical studies, as well as clinical practice, have shown the value of using a multi-informant approach when assessing children’s functioning and skills. Screening and diagnostic assessments usually include parental reports because of the many studies that noted that they are highly informative on the strengths and weaknesses of their children and the context in which they are growing [57,58]. Additionally, the key role of teachers as sources of information on their pupils from an early age has been proven [59,60]; also, sometimes, teachers have been shown to be more accurate than parents in assessing cognitive skills [61]. Investigating teachers’ perceptions is also important, considering how they are significantly associated, longitudinally, with children’s academic outcomes, in both literacy and numeracy [62]. However, teachers’ perceptions can be biased, despite the results being mixed: evidence in favor [63] as well as against [64] an underestimation of the academic skills of lower-SES children has been found. Parents’ and teachers’ observations are grounded in different environments (i.e., school and home contexts) and therefore provide partially different but complementary information [65]. This is one of the reasons explaining why reports of parents and teachers usually correlate at low-to-moderate magnitudes [66].
A multi-informant approach is, therefore, particularly important when assessing multiple variables in multiple contexts and when involving young children, such as preschoolers, as a sample. Then, a multi-method approach, pairing questionnaires with direct observations of children’s skills, is a way of investigating complex skills, such as cognitive skills, trying to be as comprehensive as possible. Some studies investigated the role of teachers as informants on children’s cognitive skills, finding that their reports are partially consistent with actual children’s skills [61]. However, their observations can bring additional information on children’s functioning in a specific cognitive area. Therefore, the use of both methods of investigation—cognitive tasks and teachers’ reports on cognitive skills—leads to a more exhaustive picture of these skills.
1.3. The Present Study
The present study uses a multi-informant and multi-method approach for investigating the role of home- and parent-related variables in concurrently predicting the early numeracy skills of preschoolers. In particular, questionnaires directed to parents were used for collecting information on their educational level as a measure of SES, numerical attitudes (separate for mothers and fathers), home numeracy, and expectations toward their offspring’s numeracy attitude. Then, the children were administered tasks assessing early numeracy; children’s numeracy skills were additionally investigated using a proxy-report questionnaire filled in by their kindergarten teachers. Here, we mainly refer to numeracy skills instead of math skills since the focus is on the basic skills of understanding the quantities and knowledge of numbers, in the absence of the concepts of space, measurements, and calculations that are proper of the broader domain of math.
The aim of the study is to evaluate the predicting power of parents’ educational levels, numerical attitudes, expectations, and home numeracy activities toward children’s early numeracy skills measured directly and via the point of view of their teachers. We hypothesized that parents’ educational levels, numerical attitudes, and expectations would play a role in predicting children’s numeracy skills, mainly via the mediation of home numeracy activities [24]. This study is innovative in the way it expands a previous model [24] in a culturally diverse context, namely the Italian one with its peculiar features [26], using a multi-informant (mothers, fathers, children, and teachers) approach and two different measures (tasks and teachers’ observations) of early numeracy. This would add important information, useful for both research and practice, regarding the role of home-related variables in the development of early numeracy, leading to insight into possible home-based interventions for empowering children’s skills.
2. Instruments and Methods
2.1. Participants
The study involved 430 Italian children (males = 55.2%) attending preschool (mean age = 69.92 months ± 3.79, range 57–77 months), their parents, and one teacher for each class involved, for a total of 56 teachers. All the children attended a public all-day preschool program in Italy where the LADA (Laboratory Assessment Learning Disabilities) was running the LOGOS Project project, funded by Municipality of Bologna, which is driven by the goal of early identification numeracy and literacy and skills. None of the children were cared for by Childhood Neuropsychiatry for any range of developmental disorders or sensory or neurological impairments.
The Italian preschool involves children aged from 3 to 6 years and is structured as follows: a three-year program during which no formal instructions relating to math skills are provided. However, the children might be engaged in activities aimed at improving numeracy skills in playful activities. The sample was relatively homogeneous with respect to the educational exposure since, within the project, training on the early numeracy skills was carried out for all teachers.
Written informed consent to participate in this study was provided by the participant’s legal guardian/next of kin, and the project has been approved by the Bioethical Committee of the University of Bologna.
2.2. Instruments
2.2.1. Basic Information
Information relating to SES and parental occupation was collected and evaluated according to the Four Factor Index of Social Status (SES) [67]. For the present study, the indices of Educational Level were used, for which a score from 1 to 7 was assigned.
2.2.2. Home Numeracy Questionnaire
A questionnaire was administered to evaluate the children’s home numeracy activities to be completed together or by the parent who spends more time with the child, usually the mother. A short questionnaire was used so it could be easily filled in by parents to encourage greater adherence to the study [45,68,69,70]. The questionnaire included four questions about computational activities at home, and the answers were on a five-point Likert scale, from “never” to “always”. The questions included both direct (formal) activities [e.g., “How often do you and your child read or write numbers”] and indirect (informal) activities [e.g., “How often do you and your child do simple calculations (2 + 1 = 3) in games or during other daily activities?”]. While formal activities include parents’ explicit teaching, or request of practice, in relation to numerical concepts, informal activities lead to the encounter and practice of numerical concepts not on purpose, but during everyday activities with other aims (e.g., not-numerical games and helping parents with housework) [19,20]. Previous studies [23] reported conflicting results regarding the differential impact of formal and informal activities on early numeracy; in line with this, other studies considered the general Home Learning Environment (HLE) [71] as a unique factor. Additionally, in the questionnaire used for the present study, the four questions were loaded on a single factor (χ2 = 2.518; p = 0.28; CFI = 0.999; TLI = 0.996; and RMSEA = 0.025). For these theoretical and empirical reasons, the four home numeracy activities were considered together, and the sum of the scores (Home Numeracy) was used in the analyses. The maximum score was 20. The Cronbach’s alpha for the scale was 0.77.
2.2.3. Parents’ Expectations Questionnaire
In order to know the expectations of the parents on their children’s numeracy ability, they were provided with a questionnaire to fill in together. The questionnaire consists of 5 items, partially adapted from [20,24], with questions aimed at investigating the importance of their child achieving certain objectives before entering primary school (1. Count to 10, Count to 100, 2. Read printed numbers up to 100, 3. Solve simple sums, e.g., 2 + 2, and 4. Being able to count with dishes). The questionnaire was originally administered to a wider sample (n = 607) and it showed a good fit (χ2 = 146.402; p = 0.000; CFI = 0.906; TLI = 0.812; RMSEA = 0.256). The parents indicated their academic expectations by noting the importance (0 = irrelevant, 4 = extremely important) of children achieving academic benchmarks. The maximum score was 25. The Cronbach’s alpha for this sample is 0.91.
2.2.4. Parent’s Attitudes to Mathematics Questionnaire
In the study, we also assessed the parents’ attitudes toward math with another questionnaire, with statements adapted from previous studies [47] and qualitatively evaluated by teachers and parents regarding their clarity. The questionnaire showed a good fit (Fathers: χ2 = 0.764; p = 0.68; CFI = 1; TLI = 1.007; RMSEA = 0; Mothers: χ2 = 0.764; p = 0.68; CFI = 1; TLI = 1.007; RMSEA = 0). In this case, each parent had to individually answer four questions about their math skills in order to have two separate scores, one for the mothers and one for the fathers. The parents rated their attitudes on the following statements “I enjoy math activities”, “I was good in math in school”, “I did not have difficulties in learning timetables”, and “It’s easy for me to do mental calculations”. The responses were on a 5-point Likert scale (1 = never, 5 = always). The maximum score was 20. The Cronbach’s alpha for this scale is 0.76.
2.2.5. Early Calculation Skills
The Number Sense: A prerequisites battery [72] was used that was suitably adapted to be collectively subjected to children through two paper and pencil tasks.
- Number recognition: the children receive a card with numbers from 1 to 9 randomly distributed on a grid between empty squares. It is similar to a bingo card. The children are required to sign the number read aloud by the experimenter with a different colored pencil for each number. The examiner named five different numbers, after one number as an example, and the score ranged from 0 to 5. The Cronbach’s alpha was 0.89, according to the test manual.
- Digit-quantity association. The children were provided a card similar to the previous task, but the boxes represented sets of elements (bananas from 1 to 9). The examiner showed six different numbers (Arabic format), five test numbers and one as an example, asking the child to choose the set with the corresponding number of bananas. For each digit correctly associated with a quantity, a score of 1 was assigned (range of scores: 0–5). The Cronbach’s alpha was 0.77, according to the test manual.
A variable named early numeracy skills was also calculated as the sum of correct responses for the number recognition and digit-quantity association tests (range 0–10).
2.2.6. Teacher Questionnaire
Children’s early numeracy competence was also assessed with a proxy-report questionnaire administered to their teachers. The items were developed for the purpose of the present study, based on the range of early numeracy skills that are deemed to be adequate for preschoolers based on the Italian curriculum for preschoolers and the previous literature on the main components of early numeracy skills (see introduction). Further, the questions were qualitatively validated by groups of teachers that provided their feedback on the clarity of the items. The questionnaire consists of a total of 20 items, but, for the purposes of the present study, only the 5 items that investigated numeracy skills were considered. The statistical analyses confirmed that the 5 items referred to the early numeracy load on a single factor (χ2 = 6.726; p = 0.24; CFI = 999; TLI = 998; and RMSEA = 0.028). The teachers rated their evaluations of the children’s numeracy skills on a five-point Likert scale from “never/absent” to “always/excellent competence”. For example, to investigate the enumeration, the teacher must answer whether the child is able to list the numerical sequence in stable order (e.g., 1, 2, 3, 4, 5, …). The other skills investigated are: digit-quantity correspondence, counting and cardinality, quantity recognition, and recognition of numbers; these are in line with the literature, which indicates they are important prerequisites for the development of numeracy skills. The Cronbach’s alpha for this scale is 0.89.
2.3. Procedure
Questionnaires on SES and home literacy/numeracy were provided to parents through paper and pencil questionnaires. The teachers were required to complete the questionnaire for each child within a one-month time in order to provide them with the possibility to observe the children’s behavior. Early numeracy tasks were collectively administered to small groups of around 10–12 children in a single session lasting about 20 min. These were paper and pencil tasks, and the collective handover was chosen in cooperation with the schools because it was better suited to the working methods of the children. The children are used to carrying out activities in small groups through paper and pencil tasks on pre-printed cards in their daily school activity. Breaks were allowed if the child showed signs of fatigue. Special attention was applied to ascertaining whether children had correctly understood the instructions; verbal instructions were minimized, and examples for each task were provided.
2.4. Data Analysis
Descriptive statistics and Pearson correlations between the main variables included in the study were performed, considering a p-value of 0.0008 following the Bonferroni correction. Before running a path analysis in Mplus [73], six assumptions must be met. The assumptions can be checked and handled in many statistical packages; in the present study, we used SPSS [74]. All our data were categorical or continuous and within a skew interval suggested by the literature [75]. There were less than 5% of missing data; we imputed them as 999 before running the models, and we kept the same sample size. There were a few outliers, less than 5%, and we deleted them from the analysis. There was no issue of multicollinearity, and none of the latent variables correlated above 0.85. Our sample size meets the criteria of the rule of thumb for a total of 430 participants.
A structural equation model (SEM; e.g., [76]), including CFA and path analysis, was applied using Mplus software [73]. In these models, five latent variables were identified: parent’s education, parent’s skills, parent’s expectations, home numeracy, and teachers’ questionnaire. The children’s skills were determined by the total score of the tasks. A path analysis was used to examine the relationship between these latent dependent variables and the independent variables through the possible mediation of home numeracy. Multiple indices were used to evaluate the models’ fit: chi-square test of model fit (χ2), Root Mean Square Error of Approximation (RMSEA), Comparative Fit Index (CFI), and Tucker-Lewis Index (TLI). A non-significant chi-square test of the model fit, TLI, and CFI values equal to or higher than 0.90 indicate an acceptable model fit; an RMSEA close to 0.08 or lower indicates an acceptable fit [77,78,79].
3. Results
The descriptive statistics are reported in Table 1, whereas Table 2 reports the correlations among the observed variables.
Table 1.
Descriptives of measures included in the study.
Table 2.
Pearson correlations among variables.
All the associations among the variables assessing parents’ educational levels and attitudes were significant and positive, except for the correlation between the fathers’ educational levels and mothers’ math attitudes. The fathers’ educational levels were also the only parent-related variable not associated with home numeracy. The parents’ expectancies were positively associated with home numeracy but not with the parents’ educational levels or attitudes. As for the associations between home-related variables and children’s numeracy ability, some significant correlations were found. The composite score of the two numeracy tasks was positively and significantly associated with the educational level of both parents and with the home numeracy activities. However, separately considering the two tasks, the one driving this association was the number recognition task, whereas the digit-quantity association was not significantly related to the home-related variables after considering the Bonferroni correction. The teachers’ assessment of the child’s numeracy skills was positively associated with the mothers’ educational level, parents’ math attitudes (composite score), and home numeracy. Finally, all the measures of the children’s numeracy ability were significantly and positively correlated.
To better understand the predictive power of the parents’ expectations, education, and skills on children’s numeracy skills and the teacher’s questionnaire, an SEM was performed, which included home numeracy as a potential mediator. The SEM’s fit indices were all acceptable for both models (see Table 3); in Table 4, the mediation patterns are reported.
Table 3.
Fit indices for Model 1 and Model 2.
Table 4.
Mediation indices for Model 1 and Model 2.
3.1. Model 1: Teacher’s Questionnaire on Children’s Numeracy Skills
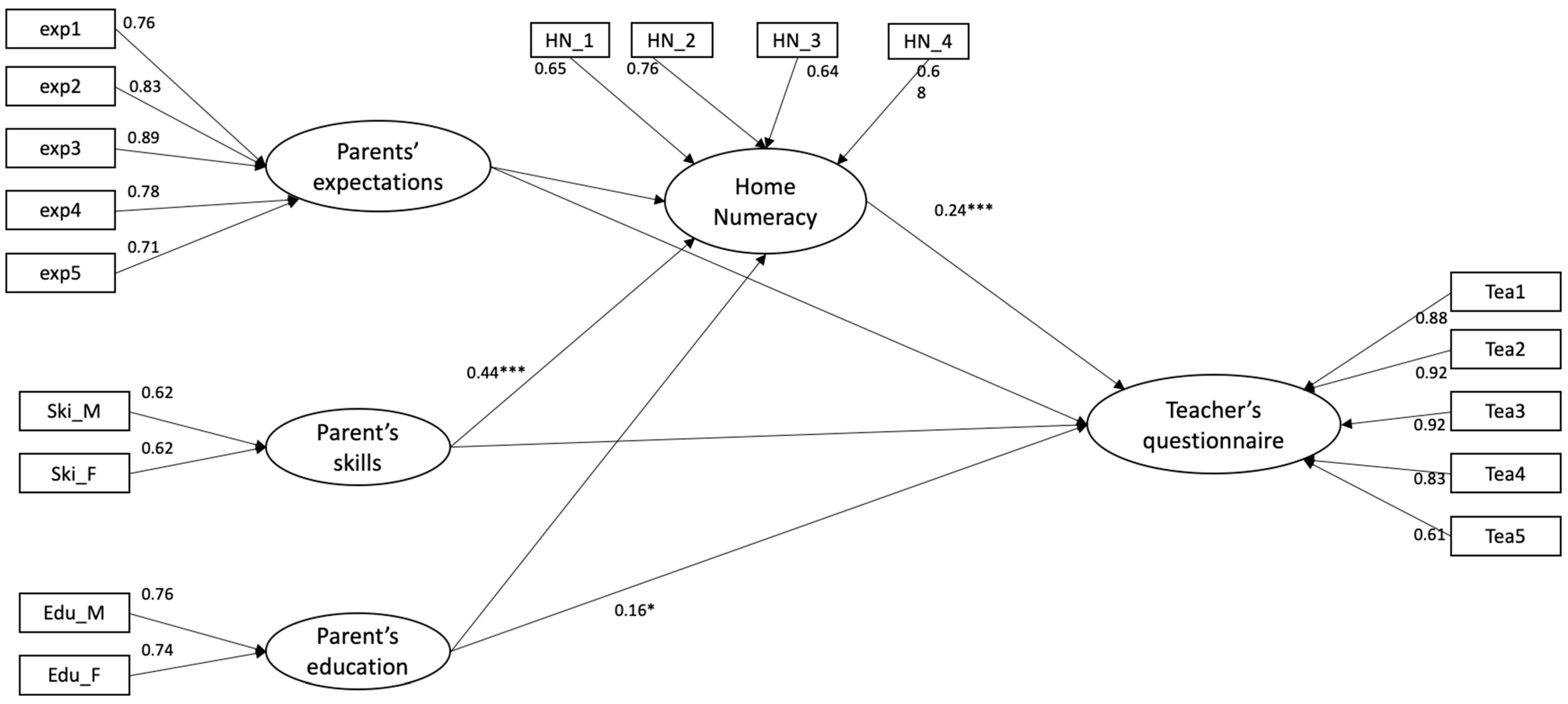
The model’s results are shown in Figure 1.
Figure 1.
Model 1 on the relationships between parents’ variables and teachers’ evaluation of children’s early numeracy skills. (* p < 0.05; *** p< 0.001).
Not all the hypothesized predictors were significant. Home numeracy was the stronger predictor of the teachers’ questionnaire (r = 0.24, p < 0.001), and parent’s education showed a low prediction power (r = 0.16, p < 0.05). All the other paths were not significant.
The prediction of the latent variables on the potential mediator of home numeracy showed that only the parent’s math attitudes could predict the home numeracy activities (r = 0.44, p < 0.001), so we tested the specific indirect effect of the parent’s math attitudes on the teachers’ questionnaire through home numeracy. We found that this effect was significantly different from zero, thus demonstrating a partial mediation.
3.2. Model 2: Children’s Numeracy Skills
A similar pattern to the previous model was found, as shown in Figure 2.
Figure 2.
Model 2 on the relationships between parents’ variables and direct assessment of children’s early numeracy skills. (*** p< 0.001).
Specifically, it maintained the relation that shows home numeracy as the stronger predictor of the dependent variable, children’s skills (r = 0.30, p < 0.001). In this model, the independent variable parent’s education was a significant predictor of the children’s skills (r = 0.28, p < 0.001). Finally, among the independent latent variables, only parent’s skills were significantly related to the potential mediator home numeracy (r = 0.44, p < 0.001); then, we found that there was a specific indirect effect from parent’s skills on the children’s skills through home numeracy that is significantly different from zero, thus demonstrating, in this case, a partial mediation between these variables. As in the previous model, no other path was significant.
4. Discussion
This study was aimed at evaluating the predicting power of parents’ educational levels, numerical attitudes, and expectations on children’s early numeracy skills via the mediation of home numeracy activities. A multi-method (questionnaires and cognitive tasks) and multi-informant (mothers, fathers, teachers, and children) approach were applied. First, we analyzed the main correlations between the variables included in the study; then, two structural equation models were developed: the first considered teachers’ perceptions as the outcome measure, and the second included early numeracy skills directly tested with children.
There were significant correlations between fathers’ and mothers’ educational levels as well as between parents’ attitudes toward math. This pattern, although within a behavioral approach, is in line with the so-called “non-random mating hypothesis” [80], which posits that partners might choose themselves also on the basis of similar cognitive or genetic traits. The parents’ expectancies were related to home numeracy, but there were no significant correlations with their educational level, attitudes toward math, or children’s numeracy skills. This trend is somehow discrepant with previous studies in the literature [56], which found positive associations between parents’ expectancies and children’s skills. Further, home numeracy was significantly related to parents’ educational level and attitudes toward math as well as to children’s skills, either tested directly or indirectly through teachers’ questionnaires. It is worth noting that fathers’ educational level showed the weakest correlation with home numeracy, and statistical significance did not survive after the Bonferroni correction. The composite score of the two numeracy tasks was positively and significantly associated with the educational level of both parents and with the home numeracy activities. However, separately considering the two tasks, the number recognition task showed the strongest correlation, whereas, after considering the Bonferroni correction, the digit-quantity association was not significantly related to the home-related variables. This might suggest that home numeracy mainly impacts the symbolic processing rather than the quantity processing [81,82]. The indirect assessment of children’s numeracy skills through teachers’ questionnaires was positively associated with the mothers’ educational levels, parents’ math attitudes (composite score), and home numeracy. Finally, there were good correlations between the direct and indirect assessment of numeracy skills, suggesting that teachers’ evaluation is a useful tool for the assessment of children’s cognitive skills [61].
To better understand the concurrent predictors and mediation effects between parents’ variables and the direct and indirect assessment of children’s early numeracy skills, we developed two different SEM models. The first included teachers’ evaluation of early numeracy skills as the outcome measure, which is an element of novelty in comparison to past studies, and the second included, as the outcome measure, the total score obtained by the children in the direct assessment of numeracy skills (number recognition and digit-quantity association), in order to test the replication of results from the previous literature on a sample with a different cultural backgrounds, namely Italian. Indeed, the model was similar to that tested by [24], with the parents’ educational levels, parents’ attitudes, and expectancies as independent latent variables and home numeracy as a candidate mediator between the parents’ variables and children’s outcomes.
The two models showed very similar results. In both models, parents’ expectancies did not significantly predict the home numeracy or children’s skills. As previously suggested, this is a contrasting result compared to the past literature [56] and would deserve further investigation. On the one hand, it might be that, in preschool, parents’ expectancies on numeracy skills might not be yet consolidated and might be more focused on children’s social and linguistic competencies. Therefore, it might be that the relationship would emerge with stronger evidence later during primary school, when parents’ expectancies might be more focused on children’s cognitive and learning skills, including math. On the counterpart, some cultural aspects might intervene in explaining cross-country discrepancies. In Italy, for example, it has been shown that mothers spoke more quickly, used a wider vocabulary, and had more utterances than Canadian mothers [83], with a preference for home literacy over home numeracy [45]. In addition, in preschool programs in Italy, there is little focus on early numeracy skills. Therefore, it might be a peculiarity of the Italian context that parents’ expectancies on numeracy are not directly related to the frequency of home numeracy activities and, in turn, to children’s numeracy skills. Conversely, in both models, parents’ attitudes toward math were significant predictors of home numeracy, and a mediation effect emerged either considering teachers’ perceptions of numeracy skills or children’s direct assessment. This is in line with previous studies that suggest how parents’ math skills are related to children’s math skills, but with a stronger role of home numeracy over parents’ math skills in predicting children’s outcomes [51,70].
Finally, the parents’ educational level emerged as a predictor of both the direct and indirect assessment of children’s numeracy skills; the relationship was stronger for children’s direct assessment than for teachers’ questionnaires. This trend is in line with previous studies evidencing a strong relationship between parents’ educational levels and children’s numeracy skills [41,84], although it does not reply to [45]’s finding of a mediation effect of home numeracy on the relationship between SES and children’s numeracy skills. In this study, in line with [24], we included only the parents’ educational levels as a proxy of SES instead of the combined scores of the educational level and occupation. Therefore, there is a need for further studies that investigate in greater detail the role of single subcomponents of SES (including the distinct role of fathers and mothers) over a set of children’s numeracy skills.
The present study has some limitations that need to be acknowledged, and that would deserve further investigation to increase the results’ generalizability. First, we included a limited set of early numeracy tasks in children, and both the tasks administered included a symbolic component. Although these tasks have been selected as being representative of numeracy skills according to the literature, a wider set of experimental tasks, including symbolic and non-symbolic tasks (e.g., a dots comparison task), would better allow for an understanding of the differential contributions of parents’ variables on children’s early numeracy skills. In particular, separately considering the single numeracy skills as outcomes of a model, and not a single composite numeracy score, would add important details to this branch of research. Secondly, our study considers the concurrent predictors, but a longitudinal perspective would allow us to better understand the causal pathways. In addition, the issue of the assessment of SES has been limited in the present study to parental education, but more dimensions should be included in further studies to better understand the role of each component. Beyond SES, another group of environmental variables that could potentially improve the model predicting children’s early numeracy is including teaching-related factors, such as teaching strategies, teachers’ math talk, and teachers’ attitudes, which may have an effect on children’s learning trajectories [85,86]. Additionally, the present study did not investigate the differential role of formal and informal home numeracy activities, which, despite contrasting evidence, might have distinctive effects on children’s early numeracy skills. Finally, social desirability might have an impact on parents’ reports on home numeracy activities and expectancies. However, our study was mainly directed toward the relationship amongst variables rather than on the estimation of single scales, and the scores did not suffer from ceiling effects.
Despite these limitations, the present study offers an original contribution with respect to the previous literature on three main points. First, it adopted a multi-informant perspective, including teachers’ evaluation and the direct assessment of children’s early numeracy skills. The results suggest that teachers’ evaluation constitutes a reliable index of children’s skills and showed the same pattern of predictors as direct assessment. This can be a useful outcome that might increase the use of teachers’ evaluation of numeracy skills and conduct large-scale studies on the early development of numeracy skills, including screening for early difficulties. Additionally, the involvement of teachers might raise awareness toward the development of didactic strategies for early numeracy skills. Secondly, the study highlighted that home numeracy mediates the relationship between parents’ math attitudes and children’s skills. This might have practical implications for increasing parents’ intervention programs aimed at fostering home numeracy practices that might reduce the negative impact of poor attitudes and/or low SES. Finally, the study was conducted in Italy, offering new perspectives on cross-cultural differences in the relationship between environmental variables and children’s early numeracy skills. In particular, parents’ expectations of numeracy skills might depend on didactic curricula in preschool programs and on cultural aspects.
In summary, the present study reinforces the idea that home numeracy significantly relates to children’s early numeracy skills, but the relationship is shaped by other contextual variables such as parents’ math attitudes and educational levels. Further, teachers’ evaluation of children’s early numeracy skills might be a reliable tool for future studies. Finally, more studies addressing cross-cultural differences in the relationship between contextual variables and children’s cognitive and learning skills will allow us to better comprehend how environmental and cultural factors shape cognition and development.
Author Contributions
Conceptualization, P.B. and V.T.; methodology, P.B., V.T. and D.C.; formal analysis, D.C. and V.T.; investigation, B.P. and A.A.; resources, P.B; data curation, V.R.; writing—original draft preparation, P.B., V.R. and V.T.; writing—review and editing, P.B., V.R., A.A., B.P., D.C. and V.T. All authors have read and agreed to the published version of the manuscript.
Funding
Municipality of Bologna, “Convenzione per la definizione di attività di ricerca e progettazione volte alla definizione di un sistema di percorsi di qualificazione dell’offerta formativa delle scuole dell’infanzia e per la formazione di personale educativo e docente, A.A. 2021/2022”.
Institutional Review Board Statement
The study was conducted in accordance with the Declaration of Helsinki, and approved by the Bioethics Committee University of Bologna Prot. 322431, 27 December 2021.
Informed Consent Statement
Informed consent was obtained from all subjects involved in the study.
Data Availability Statement
The data presented in this study are available on request from the corresponding author.
Conflicts of Interest
The authors declare no conflict of interest.
References
- Passolunghi, M.C.; Lanfranchi, S. Domain-specific and domain-general precursors of mathematical achievement: A longitudinal study from kindergarten to first grade. Br. J. Educ. Psychol. 2012, 82 Pt 1, 42–63. [Google Scholar] [CrossRef] [PubMed]
- Jordan, N.C.; Kaplan, D.; Ramineni, C.; Locuniak, M.N. Early math matters: Kindergarten number competence and later mathematics outcomes. Dev. Psychol. 2009, 45, 850–867. [Google Scholar] [CrossRef]
- Aubrey, C.; Godfrey, R.; Dahl, S. Early mathematics development and later achievement: Further evidence. Math Ed. Res. J. 2006, 18, 27–46. [Google Scholar] [CrossRef]
- Engle, P.L.; Black, M.M.; Behrman, J.R.; De Mello, M.C.; Gertler, P.J.; Kapiriri, L.; Martorell, R.; Young, M.E. School readiness and later achievement [published correction appears in Dev. Psychol. 2008, 44, 232]. Dev. Psychol. 2007, 43, 1428–1446. [Google Scholar] [CrossRef]
- Devlin, D.; Moeller, K.; Sella, F. The structure of early numeracy: Evidence from multi-factorial models. Trends Neurosci. Educ. 2022, 26, 100171. [Google Scholar] [CrossRef] [PubMed]
- Purpura, D.J.; Lonigan, C.J. Informal numeracy skills: The structure and relations among numbering, relations, and arithmetic operations in preschool. Am. Educ. Res. J. 2013, 50, 178–209. [Google Scholar] [CrossRef]
- Purpura, D.J.; Lonigan, C.J. Early numeracy assessment: The development of the preschool early numeracy scales. Early Educ. Dev. 2015, 26, 286–313. [Google Scholar] [CrossRef]
- Dehaene, S. The Number Sense: How the Mind Creates Mathematics. Br. J. Educ. Stud. 1997, 47, 201–203. [Google Scholar]
- Bonifacci, P.; Tobia, V.; Bernabini, L.; Marzocchi, G.M. Early Literacy and Numeracy Skills in Bilingual Minority Children: Toward a Relative Independence of Linguistic and Numerical Processing. Front. Psychol. 2016, 7, 1020. [Google Scholar] [CrossRef]
- Purpura, D.J.; Ganley, C.M. Working memory and language: Skill-specific or domain-general relations to mathematics? J. Exp. Child Psychol. 2014, 122, 104–121. [Google Scholar] [CrossRef] [PubMed]
- Halberda, J.; Mazzocco, M.M.; Feigenson, L. Individual differences in non-verbal number acuity correlate with maths achievement. Nature 2008, 455, 665–668. [Google Scholar] [CrossRef]
- Holloway, I.D.; Ansari, D. Mapping numerical magnitudes onto symbols: The numerical distance effect and individual differences in children’s mathematics achievement. J. Exp. Child Psychol. 2009, 103, 17–29. [Google Scholar] [CrossRef]
- Schneider, M.; Beeres, K.; Coban, L.; Merz, S.; Susan Schmidt, S.; Stricker, J.; De Smedt, B. Associations of non-symbolic and symbolic numerical magnitude processing with mathematical competence: A meta-analysis. Dev. Sci. 2017, 20, e12372. [Google Scholar] [CrossRef]
- Tobia, V.; Bonifacci, P.; Marzocchi, G.M. Concurrent and longitudinal predictors of calculation skills in preschoolers. Eur. J. Psychol. Educ. 2016, 31, 155–174. [Google Scholar] [CrossRef]
- Castronovo, J.; Göbel, S.M. Impact of high mathematics education on the number sense. PloS ONE 2012, 7, e33832. [Google Scholar] [CrossRef]
- Piazza, M.; Pica, P.; Izard, V.; Spelke, E.S.; Dehaene, S. Education enhances the acuity of the nonverbal approximate number system. Psychol. Sci. 2013, 24, 1037–1043. [Google Scholar] [CrossRef]
- Passolunghi, M.C.; Mammarella, I.C.; Altoe, G. Cognitive abilities as precursors of the early acquisition of mathematical skills during first through second grades. Dev. Neuropsychol. 2008, 33, 229–250. [Google Scholar] [CrossRef] [PubMed]
- Bonifacci, P.; Trambagioli, N.; Bernabini, L.; Tobia, V. Home activities and cognitive skills in relation to early literacy and numeracy: Testing a multifactorial model in preschoolers. Eur. J. Psychol. Educ. 2022, 37, 681–705. [Google Scholar] [CrossRef]
- LeFevre, J.; Skwarchuk, S.; Smith-Chant, B.L.; Fast, L.A.; Kamawar, D.; Bisanz, J. Home numeracy experiences and children’s math performance in the early school years. Can. J. Behav. Sci. 2009, 41, 55–66. [Google Scholar] [CrossRef]
- Skwarchuk, S.L.; Sowinski, C.; LeFevre, J.A. Formal and informal home learning activities in relation to children’s early numeracy and literacy skills: The development of a home numeracy model. J. Exp. Child Psychol. 2014, 121, 63–84. [Google Scholar] [CrossRef] [PubMed]
- Braham, E.J.; Libertus, M.E.; McCrink, K. Children’s spontaneous focus on number before and after guided parent-child interactions in a children’s museum. Dev. Psychol. 2018, 54, 1492–1498. [Google Scholar] [CrossRef] [PubMed]
- Niklas, F.; Schneider, W. Casting the die before the die is cast: The importance of the home numeracy environment for preschool children. Eur. J. Psychol. Educ. 2014, 29, 327–345. [Google Scholar] [CrossRef]
- Mutaf-Yıldız, B.; Sasanguie, D.; De Smedt, B.; Reynvoet, B. Probing the Relationship Between Home Numeracy and Children’s Mathematical Skills: A Systematic Review. Front. Psychol. 2020, 11, 2074. [Google Scholar] [CrossRef]
- Susperreguy, M.I.; Douglas, H.; Xu, C.; Molina-Rojas, N.; LeFevre, J.A. Expanding the Home Numeracy Model to Chilean children: Relations among parental expectations, attitudes, activities, and children’s mathematical outcomes. Early Child Res. Q 2020, 50 Pt 3, 16–28. [Google Scholar] [CrossRef]
- Susperreguy, M.I.; Jiménez Lira, C.; LeFevre, J.A. Cross-Cultural Comparisons of Home Numeracy and Literacy Environments: Canada, Mexico, and Chile. Educ. Sci. 2022, 12, 62. [Google Scholar] [CrossRef]
- OECD. PISA 2018 Results (Volume II): Where All Students Can Succeed; PISA, OECD Publishing: Paris, France, 2019. [Google Scholar] [CrossRef]
- Sirin, S.R. Socioeconomic status and academic achievement: A meta-analytic review of research. Rev. Educ. Res. 2005, 75, 417–453. [Google Scholar] [CrossRef]
- Bollen, K.A.; Glanville, J.L.; Stecklov, G. Socio-economic status and class in studies of fertility and health in developing countries. Annu. Rev. Sociol. 2001, 27, 153–185. [Google Scholar] [CrossRef]
- Brese, F.; Mirazchiyski, P. Measuring students’ family background in large-scale international education studies. In Issues and Methodologies in Large Scale Assessments; Special Issue 2; IERI Monograph Series; IERI: Hamburg, Germany, 2013. [Google Scholar]
- Davis-Kean, P.E. The influence of parent education and family income on child achievement: The indirect role of parental expectations and the home environment. J. Family Psychol. 2005, 19, 294–304. [Google Scholar] [CrossRef] [PubMed]
- Hoff, E. Interpreting the early language trajectories of children from low-SES and language minority homes: Implications for closing achievement gaps. Dev. Psychol. 2013, 49, 4–14. [Google Scholar] [CrossRef]
- Suggate, S.; Schaughency, E.; McAnally, H.; Reese, E. From infancy to adolescence: The longitudinal links between vocabulary, early literacy skills, oral narrative, and reading comprehension. Cogn. Dev. 2018, 47, 82–95. [Google Scholar] [CrossRef]
- Duncan, G.J.; Magnuson, K.A. The Nature and Impact of Early Achievement Skills, Attention Skills, and Behavior Problems; Russell Sage: New York, NY, USA, 2011; pp. 47–69. [Google Scholar]
- Reardon, S.F.; Portilla, X.A. Recent Trends in Income, Racial, and Ethnic School Readiness Gaps at Kindergarten Entry. AERA Open 2016, 2, 1058–1075. [Google Scholar] [CrossRef]
- Baird, K. Class in the classroom: The relationship between school resources and math performance among low socio-economic status students in 19 rich countries. Educ. Econ. 2012, 20, 484–509. [Google Scholar] [CrossRef]
- Jordan, N.C.; Levine, S.C. Socioeconomic variation, number competence, and mathematics learning difficulties in young children. Dev. Disabil. Res. Rev. 2009, 15, 60–68. [Google Scholar] [CrossRef]
- Jordan, N.C.; Huttenlocher, J.; Levine, S.C. Differential calculation abilities in young children from middle- and low-income families. Dev. Psychol. 1992, 28, 644–653. [Google Scholar] [CrossRef]
- Slusser, E.; Ribner, A.; Shusterman, A. Language counts: Early language mediates the relationship between parent education and children’s math ability. Dev. Sci. 2019, 22, e12773. [Google Scholar] [CrossRef] [PubMed]
- Benzies, K.; Mychasiuk, R. Fostering family resiliency: A review of the key protective factors. Child Fam. Soc. Work 2009, 14, 103–114. [Google Scholar] [CrossRef]
- Inoue, T.; Manolitsis, G.; de Jong, P.F.; Landerl, K.; Parrila, R.; Georgiou, G.K. Home Literacy Environment and Early Literacy Development Across Languages Varying in Orthographic Consistency. Front. Psychol. 2020, 11, 1923. [Google Scholar] [CrossRef]
- De Florio, L.; Beliakoff, A. Socio-economic status and preschoolers’ mathematical knowledge: The contribution of home activities and parent beliefs. Early Educ. Dev. 2015, 26, 319–341. [Google Scholar] [CrossRef]
- Elliott, L.; Bachman, H.J. How Do Parents Foster Young Children’s Math Skills? Child Dev. Perspect. 2018, 12, 16–21. [Google Scholar] [CrossRef]
- Silinskas, G.; Leppänen, U.; Aunola, K.; Parrila, R.; Nurmi, J.E. Predictors of mothers’ and fathers’ teaching of reading and mathematics during kindergarten and Grade 1. Learn Instr. 2010, 20, 61–71. [Google Scholar] [CrossRef]
- De Keyser, L.; Bakker, M.; Rathé, S.; Wijns, N.; Torbeyns, J.; Verschaffel, L.; De Smedt, B. No Association Between the Home Math Environment and Numerical and Patterning Skills in a Large and Diverse Sample of 5- to 6-year-olds. Front. Psychol. 2020, 11, 547626. [Google Scholar] [CrossRef]
- Bonifacci, P.; Compiani, D.; Affranti, A.; Peri, B. Home Literacy and Numeracy Interact and Mediate the Relationship Between Socio-Economic Status and Early Linguistic and Numeracy Skills in Preschoolers. Front. Psychol. 2021, 12, 662265. [Google Scholar] [CrossRef] [PubMed]
- Ma, X.; Kishor, N. Attitude towards self, social factors, and achievement in mathematics: A meta-analytic review. Edu. Psychol. Rev. 1997, 9, 89–121. [Google Scholar] [CrossRef]
- Mohr-Schroeder, M.J.; Jackson, C.; Cavalcanti, M.; Jong, C.; Craig Schroeder, D.; Speler, L.G. Parents’ attitudes toward mathematics and the influence on their students’ attitudes toward mathematics: A quantitative study. School Sci. Math 2017, 117, 214–222. [Google Scholar] [CrossRef]
- Caspi, A.; Moffitt, T.E. Gene-environment interactions in psychiatry: Joining forces with neuroscience. Nat. Rev. Neurosci. 2006, 7, 583–590. [Google Scholar] [CrossRef] [PubMed]
- American Psychiatric Association. Diagnostic and Statistical Manual of Mental Disorders (DSM-5®); American Psychiatric Association: Washington, DC, USA, 2013. [Google Scholar]
- Desoete, A.; Praet, M.; Titeca, D.; Ceulemans, A. Cognitive phenotype of mathematical learning disabilities: What can we learn from siblings? Res. Dev. Disabil. 2013, 34, 404–412. [Google Scholar] [CrossRef]
- Bernabini, L.; Tobia, V.; Bonifacci, P. Intergenerational features of math skills: Symbolic and non-symbolic magnitude comparison and written calculation in mothers and children. J. Cogn. Dev. 2021, 22, 149–167. [Google Scholar] [CrossRef]
- Braham, E.J.; Libertus, M.E. Intergenerational associations in numerical approximation and mathematical abilities. Dev. Sci. 2017, 20, e12436. [Google Scholar] [CrossRef]
- Areepattamannil, S.; Khine, M.S.; Melkonian, M.; Welch, A.G.; Al Nuaimi, S.A.; Rashad, F.F. International note: Are Emirati parents’ attitudes toward mathematics linked to their adolescent children’s attitudes toward mathematics and mathematics achievement? J. Adolesc. 2015, 44, 17–20. [Google Scholar] [CrossRef]
- Froiland, J.M.; Davison, M.L. The longitudinal influences of peers, parents, motivation, and mathematics course-taking on high school math achievement. Learn Individ. Differ. 2016, 50, 252–259. [Google Scholar] [CrossRef]
- Yamamoto, Y.; Holloway, S.D. Parental expectations and children’s academic performance in sociocultural context. Educ. Psychol. Rev. 2010, 22, 189–214. [Google Scholar] [CrossRef]
- Fan, X.; Chen, M. Parental involvement and students’ academic achievement: A meta-analysis. Educ. Psychol. Rev. 2001, 13, 1–22. [Google Scholar] [CrossRef]
- Kennedy, J.; Brown, T.; Chien, C.W. Motor skill assessment of children: Is there an association between performance-based, child-report, and parent-report measures of children’s motor skills? Phys. Occup. Ther. Pediatr. 2012, 32, 196–209. [Google Scholar] [CrossRef]
- Goodman, R. Psychometric properties of the strengths and difficulties questionnaire. J. Am. Acad. Child Adolesc. Psychiatry 2001, 40, 1337–1345. [Google Scholar] [CrossRef] [PubMed]
- Konold, T.R.; Jamison, K.R.; Stanton-Chapman, T.L.; Rimm-Kaufman, S.E. Relationships among informant-based measures of social skills and student achievement: A longitudinal examination of differential effects by sex. Appl. Dev. Sci. 2010, 14, 18–34. [Google Scholar] [CrossRef]
- Nolan, E.E.; Gadow, K.D.; Sprafkin, J. Teacher reports of DSM-IV ADHD, ODD, and CD symptoms in schoolchildren. J. Am. Acad. Child Adolesc. Psychiatry 2001, 40, 241–249. [Google Scholar] [CrossRef] [PubMed]
- Tobia, V.; Bonifacci, P.; Bernabini, L.; Marzocchi, G.M. Teachers, not parents, are able to predict time processing skills in preschoolers. Br. J. Dev. Psychol. 2019, 37, 519–534. [Google Scholar] [CrossRef]
- Baker, C.N.; Tichovolsky, M.H.; Kupersmidt, J.B.; Voegler-Lee, M.E.; Arnold, D.H. Teacher (mis) perceptions of preschoolers’ academic skills: Predictors and associations with longitudinal outcomes. J. Edu. Psychol. 2015, 107, 805–820. [Google Scholar] [CrossRef]
- Ready, D.D.; Wright, D.L. Accuracy and inaccuracy in teachers’ perceptions of young children’s cognitive abilities: The role of child background and classroom context. Am. Educ. Res. J. 2011, 48, 335–360. [Google Scholar] [CrossRef]
- Kaiser, J.; Möller, J.; Helm, F.; Kunter, M. Das Schülerinventar: Welche Schülermerkmale die Leistungsurteile von Lehrkräften beeinflussen. Z. Erziehwiss 2015, 18, 279–302. [Google Scholar] [CrossRef]
- Rescorla, L.A.; Bochicchio, L.; Achenbach, T.M.; Ivanova, M.Y.; Almqvist, F.; Begovac, I.; Bilenberg, N.; Bird, H.; Dobrean, A.; Verhulst, F.C.; et al. Parent-teacher agreement on children’s problems in 21 societies. J. Clin. Child Adolesc. Psychol. 2014, 43, 627–642. [Google Scholar] [CrossRef] [PubMed]
- De Los Reyes, A.; Augenstein, T.M.; Wang, M.; Thomas, S.A.; Drabick, D.A.; Burgers, D.E.; Rabinowitz, J. The validity of the multi-informant approach to assessing child and adolescent mental health. Psychol. Bull. 2015, 141, 858–900. [Google Scholar] [CrossRef]
- Hollingshead, A.B. Four factor index of social status. Yale J. Sociol. 2011, 8, 21–51. [Google Scholar]
- Stephenson, J.; Strange, V.; Allen, E.; Copas, A.; Johnson, A.; Bonell, C.; RIPPLE Study Team. The long-term effects of a peer-led sex education programme (RIPPLE): A cluster randomised trial in schools in England. PLoS Med. 2008, 5, e224. [Google Scholar] [CrossRef] [PubMed]
- Manolitsis, G.; George, K.G.; Niki, T. Examining the effects of home literacy and numeracy environment on early reading and math acquisition. Early Child Res. Q 2013, 28, 692–703. [Google Scholar] [CrossRef]
- Bernabini, L.; Tobia, V.; Guarini, A.; Bonifacci, P. Predictors of Children’s Early Numeracy: Environmental Variables, Intergenerational Pathways, and Children’s Cognitive, Linguistic, and Non-symbolic Number Skills. Front. Psychol. 2020, 11, 505065. [Google Scholar] [CrossRef]
- Visser, M.M.; Juan, A.L.; Hannan, S.M. Early learning experiences, school entry skills and later mathematics achievement in South Africa. S. Afr. J. Childhood Educ. 2019, 9, a597. [Google Scholar] [CrossRef]
- Tobia, V.; Bonifacci, P.; Marzocchi, G.M. SNUP—Senso del Numero: Prerequisiti; Hogrefe Editore: Firenze, Italy, 2018. [Google Scholar]
- Muthén, L.K.; Muthén, B.O. (1998–2017). Mplus User’s Guide, 6th ed.; Muthén & Muthén: Los Angeles, CA, USA, 2010. [Google Scholar]
- IBM Corp. IBM SPSS Statistics for Windows; Version 22.0; IBM Corp.: Armonk, NY, USA, 2013. [Google Scholar]
- Kim, H.Y. Statistical notes for clinical researchers: Assessing normal distribution (2) using skewness and kurtosis. Restor. Dent. Endod. 2013, 38, 52–54. [Google Scholar] [CrossRef]
- Kline, R.B. Principles and Practice of Structural Equation Modeling, 3rd ed.; Guilford Press: New York, NY, USA, 2010. [Google Scholar]
- Browne, M.W.; Cudeck, R. Alternative ways of assessing model fit. In Testing Structural Equation Models; Bollen, K.A., Long, J.S., Eds.; Sage: Newbury Park, CA, USA, 1993; pp. 136–162. [Google Scholar]
- Hu, L.T.; Bentler, P.M. Cutoff criteria for fit indexes in covariance structure analysis: Conventional criteria versus new alternatives. Struct. Equ. Modeling 1999, 6, 1–55. [Google Scholar] [CrossRef]
- Marsh, H.W.; Balla, J.R.; McDonald, R.P. Goodness-of-fit indexes in confirmatory factor analysis: The effect of sample size. Psychol. Bull. 1988, 103, 391–410. [Google Scholar] [CrossRef]
- Van Bergen, E.; Van der Leij, A.; De Jong, P.F. The intergenerational multiple deficit model and the case of dyslexia. Front. Hum. Neurosci. 2014, 8, 346. [Google Scholar] [CrossRef] [PubMed]
- Mutaf Yildiz, B.; Sasanguie, D.; De Smedt, B.; Reynvoet, B. Investigating the relationship between two home numeracy measures: A questionnaire and observations during Lego building and book reading. Br. J. Dev. Psychol. 2018, 36, 354–370. [Google Scholar] [CrossRef] [PubMed]
- Mutaf Yıldız, B.; Sasanguie, D.; De Smedt, B.; Reynvoet, B. Frequency of Home Numeracy Activities Is Differentially Related to Basic Number Processing and Calculation Skills in Kindergartners. Front. Psychol. 2018, 9, 340. [Google Scholar] [CrossRef] [PubMed]
- Girolametto, L.; Bonifacio, S.; Visini, C.; Weitzman, E.; Zocconi, E.; Pearce, P. Mother-child interactions in Canada and Italy: Linguistic responsiveness to late-talking toddlers. Int. J. Lang. Commun. Disord. 2002, 37, 153–171. [Google Scholar] [CrossRef]
- Elliott, L.; Bachman, H.J. SES disparities in early math abilities: The contributions of parents’ math cognitions, practices to support math, and math talk. Dev. Rev. 2018, 49, 1–15. [Google Scholar] [CrossRef]
- Cooke, A.; Bruns, J. Early childhood educators’ issues and perspectives in mathematics education. In Contemporary Research and Perspectives on Early Childhood Mathematics Education; Springer: Cham, Switzerland, 2018; pp. 267–289. [Google Scholar] [CrossRef]
- Klibanoff, R.S.; Levine, S.C.; Huttenlocher, J.; Vasilyeva, M.; Hedges, L.V. Preschool children’s mathematical knowledge: The effect of teacher “math talk”. Dev. Psichol. 2006, 42, 59–69. [Google Scholar] [CrossRef]
Disclaimer/Publisher’s Note: The statements, opinions and data contained in all publications are solely those of the individual author(s) and contributor(s) and not of MDPI and/or the editor(s). MDPI and/or the editor(s) disclaim responsibility for any injury to people or property resulting from any ideas, methods, instructions or products referred to in the content. |
© 2023 by the authors. Licensee MDPI, Basel, Switzerland. This article is an open access article distributed under the terms and conditions of the Creative Commons Attribution (CC BY) license (https://creativecommons.org/licenses/by/4.0/).

