Abstract
In spite of its strong increase and relevant position in the evolution of international maritime routes, the global livestock trade is still a poorly treated topic in the maritime business domain of research. Aiming to cover this gap, the authors are focused on revealing the livestock logistics technology in intermodal transports, approaching both equipment reliability and operation flow design, applying the business processes modeling method to map the most relevant stages in animals’ port operation, transfer, and maritime transportation. This paper examines the intricate logistics of maritime livestock transportation through a case study on the Port of Midia, administrated by the Constanța Maritime Port Administration, one of Romania’s primary export hubs for livestock operations, using BPM software, seeking to identify the most important deficiencies and alternatives in improving the technical and technological effectiveness. Key findings indicate that improving ramp availability, automating document verification, and implementing RFID-based animal tracking systems could significantly enhance operational efficiency. By integrating workflow models, real-time monitoring, and simulation-based optimization, the study offers a comprehensive framework for streamlining multimodal livestock transportation. The implications extend to policymakers, port authorities, and logistics operators, emphasizing the necessity of digital transformation, regulatory harmonization, and technological integration in livestock maritime transportation. This research contributes to the expansion of intermodal transportation studies, providing practical recommendations for enhancing livestock logistics efficiency while ensuring compliance with European animal welfare regulations. The findings pave the way for further research into AI-driven risk assessments, smart logistics solutions, and sustainable livestock transportation alternatives.
1. Introduction and Literature Review
The global livestock trade is increasing yearly with consistency, being mostly oriented toward maritime shipping as a transportation alternative, especially for port-to-port transfers, toward those regions facing shortages. Countries with robust agricultural sectors are using ships to export livestock to markets like the Middle East, North Africa, or South Asia, where cultural and economic factors drive a strong demand for live animals, making this type of transportation a relevant stream of intermodal service, with a stringent need for specific study and modeling (European Commission, 2023b).
Maritime livestock transportation presents unique challenges, including the ethical imperative of ensuring animal welfare. Inadequate handling or conditions can cause stress, injury, or even death. According to the guidelines issued by the European Commission, livestock transportation must comply with strict welfare standards, ensuring access to food, water, and adequate conditions. These regulations are crucial for maintaining the integrity of the logistics chain and minimizing stress on animals during transportation (European Commission, 2023a). To this end, adherence to international standards, such as EU Regulation (EC) No. 1/2005, is crucial. This regulation sets strict requirements for space, food, water, and ventilation to minimize animal suffering during transportation. Considering the case study of the Black Sea coast, particularly the Constanța Port from Romania, approached in the present article, the National Sanitary Veterinary and Food Safety Authority (ANSVSA) is responsible for enforcing these regulations and ensuring compliance (ANSVSA, 2023).
Transportation logistics for livestock ask for careful planning to reduce stress and injury risks, which can adversely impact not only the animals’ health but ultimately the quality of the meat as final product. As Knowles et al. (2014) demonstrate, compliance with the established welfare standards will not only provide benefits for animals’ well-being but will also ensure the economic viability of the livestock operations. In this context, the maritime livestock transportation should not just be considered a sum of logistic operations but should also comprise in its analytical perspective a highly regulated process within the agricultural export sector, connected to a complex matrix of supply chains (Miranda-De La Lama et al., 2014). The logistics chain for transporting livestock is complex, involving multiple stages and transportation modes, such as road-to-sea transfer, using seamless coordination to maintain animal welfare from origin to destination. For example, the livestock transportation from Romanian farms in the Black Sea region to the Middle East ports requires careful planning and synchronization between road haulers, port operators, and maritime shipping companies. Ports equipped with specialized facilities for handling live animals, such as the Port of Midia on the Romanian Black Sea Coast analyzed in the case study (Website of Port of Midia, 2025; Website of Constanta Port Administration, 2025), play an essential role in ensuring that all welfare standards are met during the handling, loading, transit, and unloading operations.
Although not often approached in multimodal transportation research, several studies have been conducted so far in the area of multimodal livestock operation, identified and valued by the authors in the present case study approach, such as the following:
- A study was conducted at Fremantle Port, Western Australia, one of the largest live animal export hubs, and explored the impact of sea transportation on livestock welfare (Padalino & Tarrant, 2018). The authors found that high levels of animal stress and mortality were recorded due to long maritime journeys to the Middle East, suggesting that implementing better ventilation, automated feeding systems, and stress monitoring may significantly improve welfare conditions. The study suggested shortening transit times and improving vessel design to minimize animal losses, underscoring the necessity of animal welfare reforms in multimodal livestock transportation and emphasizing vessel modifications and improved transit management (Padalino & Tarrant, 2018).
- A case study on Cartagena Port, Spain, examined the integration of digital tracking technologies in livestock export logistics (Gonzalez-Feliu et al., 2021) and found that the use of IoT sensors to track temperature, humidity, and hydration levels may reduce the mortality rates by 15%. In addition, the authors suggested that implementing blockchain technology enhanced traceability and compliance with EU transportation regulations and demonstrated how digital transformation in livestock logistics can enhance both efficiency and regulatory compliance, reducing animal stress and mortality rates (Gonzalez-Feliu et al., 2021).
- Another study was conducted in Brazil, a major livestock exporter, where the authors approached the environmental and welfare challenges associated with long-distance maritime transportation from Santos Port (Kumar et al., 2019). The authors found that delayed port handling led to overcrowding and prolonged wait times, increasing heat stress in animals, and suggested the implementation of predictive logistics using AI models to forecast delays and dynamically adjust transportation schedules. The study also highlighted the need for improved water supply systems and automated feeding solutions onboard livestock vessels (Kumar et al., 2019).
Consequently, this paper aims to cover an existing gap in the professional literature in transportation sciences, analyzing the intricate logistics technology and operations of maritime livestock transports. For this purpose, the authors have used as a sample a case study undertaken on Midia Port (administrated by the Constanța Maritime Port Administration), one of Romania’s primary export hubs for livestock operations, relevant for the Black Sea region (i.e., https://www.midia-international.ro, accessed on 4 January 2025), counting a volume of more than 800,000 capita/handled per year, which represents more than 100 livestock ships/year (Website of Port of Midia, 2025; Website of Constanta Port Administration, 2025). By evaluating the logistic technology and the reliability of the exploited equipment and facilities, this study aims to understand the challenges and critical points in the livestock transportation chain, contributing by the modeling method to an overall assessment of compliance and efficiency of livestock transportation business processes.
2. Research Gaps and Study Objectives
A recent report issued by the European Court of Auditors highlights the key challenges regarding the transportation of living animals, including the fragmented national regulations and the insufficient dedicated infrastructure (European Court of Auditors, 2023). The integration of the best uniform practices across Europe can significantly improve logistics efficiency and animal welfare. The aforementioned report emphasizes that the economic incentives often overshadow animal welfare considerations, leading to prolonged transportation times and inadequate conditions. These findings underscore the necessity for stringent enforcement of welfare standards and the adoption of alternative practices, such as transporting animal products instead of living animals, in order to mitigate the welfare risks (European Court of Auditors, 2023). Moreover, long-distance transportation of livestock poses significant welfare challenges, including dehydration, fatigue, and thermal stress. According to Padalino and Tarrant (Padalino & Tarrant, 2018), implementing robust welfare measures and contingency protocols is critical for maintaining animal health during extended journeys, including cases of transportation at sea where the voyage duration exceeds 1–2 weeks.
In this context, identifying a gap in research and related professional domains regarding this topic, the authors have aimed to analyze the logistic framework revealing the operational particularities of livestock intermodal transportation, with a focus on logistics flow efficiency, its compliance with welfare standards, and its correlation with equipment reliability and related risk mitigation. The research has been applied to a case study of living livestock intermodal transportation from Romania, specifically through the Port of Midia administrated by the Port of Constanta on the western Black Sea coast, considered a critical node in the regional export network.
Recent studies demonstrate the potential of digital simulation tools, such as Aura Portal Helium Modeler, in optimizing logistics chains. For instance, similar tools have been used to identify delays and improve coordination in multimodal transportation systems (Popa & Goia, 2024). The application of modeling tools, such as Aura Portal Helium Modeler, facilitates a comprehensive analysis of the logistics chain. By simulating each stage of the transportation process along the intermodal flow, these tools can identify potential bottlenecks and inefficiencies. Implementing such technological solutions enables stakeholders to proactively address issues, thereby enhancing operational efficiency and ensuring compliance with welfare standards. By employing advanced modeling and simulation techniques using Aura Portal Helium Modeler, the study aims to provide an in-depth understanding of the transportation chain using the example of transporting from Romanian Port of Midia farms to specific markets in the Middle East.
The modeling process incorporates all stages of the logistics chain, examining road-to-port and port-to-vessel transitions, and the collaboration between key stakeholders such as haulers, port operators, and shipping companies. The study will investigate the alignment of Port Midia’s operations with European Union regulations, notably Regulation (EC) No. 1/2005, which governs the welfare of animals during transportation. Using the simulation framework, the study will identify compliance risks, bottlenecks, and inefficiencies while proposing strategies for improvement. Consequently, the research will seek to evaluate the equipment reliability and operational efficiency using mathematical models like the stress-strength and damage-endurance models (Modarres et al., 2020). Simulating these processes in Aura Portal Helium Modeler allows for the identification of critical equipment vulnerabilities that could affect safety and welfare. In addition, the risk assessment will address potential delays, environmental challenges, and resource allocation strategies, ensuring a robust analysis of the logistics chain.
This comprehensive approach to modeling and simulation aims to reveal inefficiencies, uneven workload distributions, unnecessary costs, and other critical issues. Through scenario-based simulations, the study seeks to propose actionable insights that enhance the welfare of livestock and streamline operations. Ultimately, the findings will serve as a foundation for developing the best practices in intermodal livestock transport, offering valuable guidance to policymakers, operators, and animal welfare advocates.
The main research gap covered by this study is the lack of detailed analysis and process optimization methods in livestock maritime transportation, which has traditionally been overshadowed by broader logistics and port efficiency studies. While maritime freight logistics have been extensively studied, the transportation of live animals remains a relatively unexplored niche within intermodal transportation research. In this perspective, the article examines port operations, logistics flows, and compliance with welfare regulations, providing a detailed breakdown of each operational phase involved in livestock transportation from farms to port and ship.
Referring to the identified research gaps, the authors have determined a lack of digital process modeling in livestock transportation operations, as the existing literature is primarily focused on manual logistics management without integrating business process modeling (BPM) or digital workflow simulations. Therefore, the study applies Aura Portal Helium Modeler, a BPM tool, to simulate livestock transportation operations, identifying inefficiencies, bottlenecks, and potential optimizations. Moreover, most previous research on livestock transportation does not incorporate equipment reliability analysis to assess the performance and risks of handling machinery, and the authors have identified an inadequate consideration of equipment reliability and risk management.
In addition, in the literature review, the authors determined that there is an insufficient focus on regulatory and welfare compliance in port operations, as the research on livestock transportation regulations mainly covers legislative aspects rather than practical compliance in port operations. Thus, this study bridges the gap by examining regulatory enforcement at the Port of Midia, focusing on EU Regulation (EC) No. 1/2005 for animal welfare in transportation.
While general logistics studies discuss supply chain inefficiencies, there is little research offering data-driven, scenario-based optimizations for livestock transportation workflows. By using simulation-based process optimization, the study identifies key bottlenecks (e.g., delays in loading operations, insufficient infrastructure, and administrative inefficiencies) and proposes technological solutions like RFID tracking, real-time monitoring, and automation of administrative tasks. The fragmented approach in previous research does not provide an integrated framework for optimizing logistics efficiency, regulatory compliance, and welfare conditions in multimodal livestock transportation.
To overcome the identified problems, the authors have sought to fill a critical research gap by combining business process modeling, risk analysis, and logistics optimization techniques to improve livestock intermodal transportation efficiency. This study combines logistics flow analysis, regulatory review, and digital process modeling to create a comprehensive framework for enhancing efficiency in maritime livestock transportation. It contributes to the field by offering practical, technology-driven recommendations to address welfare concerns, regulatory compliance issues, and logistical inefficiencies in seaborne livestock transport—an area that has been understudied despite its economic and ethical significance.
3. Research Method
Recent advancements in BPM tools development, such as cloud-based modeling and integration with IoT systems, have enhanced this technique’s ability to effectively simulate the complex logistics operations (De Luzi et al., 2024). By enabling real-time optimization and predictive analysis, Aura Portal Helium Modeler leverages these advancements, making it particularly suitable for multimodal transportation systems analysis. The integration with IoT facilitates real-time data collection and monitoring, ensuring that the simulation reflects dynamic operational conditions.
Studies have shown that applying BPM in logistics can reduce operational inefficiencies by up to 25% and improve compliance rates by 30% (WorldRef, 2024). These outcomes are aligned with the present study objectives of enabling the optimization of intermodal livestock transportation operations while ensuring regulatory compliance and animals’ welfare.
The present study applies the business process management (BPM) methodology to design and simulate a workflow model for the intermodal transportation and operation of livestock, taking as a sample the Port of Midia from Romania, in the Black Sea region. The modeling process is carried out using a free licensed software, namely Aura Portal Helium Modeler, a state-of-the-art digital business platform that simplifies the creation and execution of complex operational workflows without requiring programming expertise, just prior solid knowledge of business process modeling and notation theory (https://www.auraquantic.com/products/features/business-process-management-bpm, accessed on 5 December 2024). By leveraging this software, the study’s major goal is to develop a robust representation of the multimodal logistics chain, encompassing “road-to-port” and “port-to-vessel” transitions (Laguna & Marklund, 1998).
Aura Portal Helium Modeler is a free licensed software on the BPM module and provides a versatile framework for businesses of all scales, accommodating a vast range of processes and users. The platform facilitates the automation of critical organizational functions and enhances the integration of advanced simulation tools for the purpose of analyzing and optimizing the logistics operations. This capability is particularly advantageous for investigating intricate logistics systems from a qualitative perspective, where the identification of bottlenecks, inefficiencies, and compliance risks is significantly relevant (Popa & Goia, 2024).
By combining BPM methodologies with Aura Portal, various scenarios within the livestock transportation process can be simulated. These simulations allow the examination of the impact of factors such as equipment reliability, environmental risks, and stakeholder cooperation on both logistics performance and animal well-being (Lindsay et al., 2003). By replicating real-world conditions in a controlled digital environment, areas for improvement can be identified, leading to the development of more effective and safe cautious transportation practices.
4. Case Study: Intermodal Livestock Operation in the Black Sea Region
4.1. Case Study Assumptions
Recent studies have highlighted the critical role of mitigating stress in livestock transportation to ensure animal welfare and compliance with international standards. Practices such as minimizing waiting times, ensuring adequate feeding schedules, and providing suitable handling conditions have shown significant positive impact on reducing stress levels during transportation. These measures contribute to both operational efficiency and animal welfare, particularly in complex logistic chains along which multiple stakeholders are involved (Bhatt et al., 2021). Best practices for loading and unloading livestock emphasize the importance of creating safe and efficient processes to minimize risks and ensure compliance with welfare standards. Streamlined procedures, careful handling, and the use of standardized methodologies can significantly reduce the likelihood of injuries or delays, improving both animal welfare and operational performance (University of Wisconsin-Madison Safety Department, 2021).
The case study examines the livestock operation in the Port of Midia (Romania), located on the Black Sea coastline, approximately 13.5 nm N of Constanta (Romania). It is one of the satellite ports of Constanta and was designed and built to serve the adjacent industrial and petrochemical facilities. The N and S breakwaters have a total length of 6.97 m. The port covers 833.9 ha, of which 233.7 ha is land and 600.1 ha is water. There are 14 berths (11 operational berths and three berths belong to Constanta Shipyard) with a total length of 2.24 km. After dredging operations are performed, the port depths are increased to 9 m at crude oil discharging berths 1–4, allowing access to tankers having 8.5 m maximum draught and 20,000 dwt. For the case study, the authors collected technical and operational details regarding the livestock from the field through in-person visits, by courtesy of the Port of Constanta Authority (that is the administrative authority for the Port of Midia) and with the support of the “COMAGRA” Ltd. Port Operator (location address: Navodari, Portului Street, 2nd Floor, Constanta County, Romania, GPS coordinates: 44.3500°/28.6666°). The livestock terminal is located on berths 5–8, with a length of 637.6 m, 9 m max depth.
The case study considers the transshipment of 15,000 sheep aboard the vessel “Jersey”, which operates under a Togo flag of convenience. Built in Japan in 1977, the ship has a gross tonnage of 2924, a net tonnage of 1468, and a deadweight capacity of 2522 metric tons. Measuring 77 m in length and 13 m in width, the vessel is equipped with a freshwater tank holding 685 metric tons and offers 4100 square meters of storage space tailored for livestock. The authors explore the logistic efforts required to maintain the welfare of the animals throughout the voyage route, emphasizing the importance of legal compliance, effective resource management, and efficient processes in achieving successful intermodal transportation operations.
Loading operations in the Black Sea Port of Midia prioritize efficiency and animal welfare. As calculated by the authors with the courtesy of Port of Midia authorities (Constanta Port Administration), the entire process takes about 3 days, as follows: livestock transportation from farms to the port consumes 24 h, loading onto the vessel takes 18 h, and feed, bedding, and welfare tasks take 8 h. Administrative formalities with authorities (Border Police, Romanian Naval Authority, Customs, Veterinary Directorate) require in practice 2 h. Vessel port operations, including docking and departure, take 2 h in total.
The sheep are transported from various farms across Romania heading to the Port of Midia using trucks capable of carrying 300 animals each. At the destination, each truck is unloaded within approximately 3 h, allowing a steady flow of three trucks per hour. Once they arrive in the port of operations, animals may be temporarily housed in a shelter equipped for this purpose before being transferred to the vessel. The logistics chain is supported by specialized equipment, including cranes, forklifts, and telescopic handlers, ensuring that the operations are conducted smoothly and in compliance with regulatory standards.
The transportation of food, water, and bedding is a critical component of the operation. A total of 240 metric tons of food is loaded onboard, calculated at a daily consumption of 2 kilos per animal for the eight-day journey, with the period including one day for loading, six days of maritime transit to Aqaba Port in Jordan, and one day for unloading. Additionally, 10 metric tons of sawdust are loaded as bedding material for the animals. The ship takes on 650 cubic meters of freshwater in the Port of Midia, sufficient to meet the daily requirement of 4 to 6 L per animal as stipulated by Regulation (EC) No. 1/2005. The freshwater loading process is completed within 14 h, facilitated by the port’s water supply system with a flow rate of 46.5 cubic meters per hour.
4.2. Operational and Technical Analysis of Intermodal Livestock Operations
The logistic support of transfer operations relies on the Port of Midia’s infrastructure, which includes a loading ramp, weighing station, and heavy-duty handling equipment. The primary crane, capable of lifting 15 metric tons, can complete four cycles per hour, with each cycle processing up to four tons of feed or bedding. This system efficiently handles one-ton bags. A dedicated team of eight persons oversees the loading process, ensuring adherence to welfare standards throughout the operation. To efficiently and compliantly provision the resources for livestock transportation, specialized equipment should be used. High-capacity centrifugal pumps (i.e., the reliable Grundfos CR model or equivalent) facilitate freshwater provisioning, delivering a consistent 46.5 cubic meters per hour. These pumps are seamlessly integrated with the port’s water distribution infrastructure, ensuring swift and uninterrupted transfer to the ship’s freshwater tanks.
Cranes with a 15-ton lifting capacity, such as Liebherr LHM 420, are employed to handle feed and bedding materials. These cranes demonstrate high operational efficiency, achieving up to four cycles per hour while effectively handling bulk materials packaged in one-ton bags. In addition, forklifts, such as the JCB 930 with a 3-ton capacity, and telescopic handlers, such as the Genie GTH-4013, are used in a coordinated manner to facilitate the seamless handling and transportation of materials between storage areas, staging points, and the ship’s designated stowage compartments.
Furthermore, adjustable loading ramps incorporating hydraulic lift systems facilitate the effectiveness of livestock handling operations, accommodating the variations in truck bed heights with the ship deck levels and ensuring smooth animal transfer while adhering to stringent welfare standards. The ramps are equipped with anti-slip surfaces, side barriers, and integrated check points for inspection to prevent accidents and to guarantee the safety of animal handling throughout the loading process.
By integrating these specialized facilities, equipment, and infrastructure, bunkering, water, and feed supply processes would be optimized to meet operational efficiency targets together with the regulatory compliance imperative, providing a robust framework for maritime livestock logistics.
As considered in the present case study, the transportation of 15,000 sheep to Port Midia for onward shipment to Aqaba, Jordan, represents a complex logistical operation, requiring a precise coordination of resources and infrastructure. In order to constitute the intermodal consignment batches, the animals are collected from multiple locations across Romania (e.g., Sibiu, Constanța, Piatra Neamț, Bihor, or Cluj), covering distances ranging from 45 km to 700 km. To achieve this, a total of 50 trucks, each with a capacity of 300 animals, are used to transport the livestock safely and efficiently in the port of origin area. The logistic plan ensures the controlled arrival of these trucks at the port, minimizing waiting times and facilitating continuous unloading operations. By maintaining this sequence, the operation avoids the congestion and ensures the timely handling of all batches of animals in the port of operation.
Upon arrival at Port Midia, on the “Comagra” terminal (berths 5–8) for transshipment, the animals are handled using specialized equipment to facilitate the loading process onto the vessel “Jersey” by a Liebherr LHM 420 crane, which, with its 124-ton capacity and 48 m lift height, is a key asset, capable of performing four operations per hour and lifting up to 16 tons in that timeframe. Moreover, based on a multicriteria decision-making process, considering the reliability and friability variables, the authors have justified the selection of the Liebherr LHM 420 crane by rigorous engineering analysis, using both stress-strength and damage-endurance modeling methods, conducted in the next sub-chapter. The results from below demonstrate the exceptional potential of this equipment, with a reliability score exceeding 0.85 on both alternatives. This, coupled with the crane’s proven ability to withstand repetitive loading cycles, confirms its suitability for the demanding loading operation. The Liebherr LHM 420 crane is designed to handle up to 16 tons per cycle, completing four cycles per hour. This equates to a throughput of 64 tons per hour, ensuring timely completion of critical tasks like simultaneous feed and bedding material loading. The crane’s advanced hydraulic system and precise controls enable smooth maneuvering of bulk bags and other heavy materials, reducing downtime and mitigating risks associated with handling inefficiencies. Furthermore, the selection of the Liebherr LHM 420 is justified by its proven performance in demanding maritime environments. Its design features, such as extended reach and adaptable load charts, contribute to operational flexibility. This aligns with the stringent requirements of livestock handling operations, where time constraints and welfare considerations necessitate reliable, high-performance equipment. By integrating the findings from reliability modeling into the equipment selection process, this study underscores the strategic importance of deploying machinery that ensures both operational compliance and enhanced logistical efficiency.
Two forklifts, each with a lifting capacity of 2.5 tons, provide additional support for smaller material handling tasks. These tasks are carried out concurrently with the loading of feed, water, and bedding essential for the animals’ well-being during their eight-day sea voyage. The effective utilization of port equipment guarantees that animals, feed, and supplies are loaded within the allotted timeframe, ensuring compliance with animal welfare regulations and operational schedules.
This integrated approach aims to ensure seamless movement of livestock from the pick-up points of origin farms to the destination ships of operation. By effectively coordinating the transportation schedules, employing a fleet of 50 trucks, optimizing equipment usage, and adhering to regulatory standards, this operation could demonstrate the viability of large-scale multimodal livestock transportation while prioritizing animal welfare and supply chain efficiency. Through strict adherence to legal standards and based on the usage of cutting-edge equipment and infrastructure, the exemplified operation demonstrates efficiency and high welfare standards within the international livestock trade. The meticulous planning and execution at the Port of Midia underscore the critical importance of synchronized logistics in ensuring the successful execution of multimodal transportation.
Large-scale livestock transportation operations rely heavily on the reliability and risk management of handling equipment to ensure seamless logistical execution. The complex nature of managing live animals, coupled with the intensive operational demands of port infrastructure, necessitates advanced modeling tools to evaluate the equipment performance under various conditions. To exemplify the impact of the decision-making process on intermodal process operations, the authors have applied two mathematical models, stress-strength and damage-endurance, respectively (Modarres et al., 2020; Abadi et al., 2023), to assess the reliability of handling equipment used at Port Midia in the case of a consignment batch of 15,000 sheep. These models provided valuable insights regarding the equipment’s capacity to withstand operational stresses and its long-term durability, enabling effective risk management and strategic maintenance planning. By applying these models to key equipment such as cranes, forklifts, and telescopic handlers, the probability of equipment failure may be assessed, identifying potential technical weaknesses. The stress-strength model focuses on the probability that a piece of equipment’s resistance exceeds the applied operational stress, providing a measure of reliability during peak activity. In parallel, the damage-endurance model evaluates the accumulation of wear and tear over time, estimating the operational lifespan of equipment under regular use. Together, these methodologies may contribute to the optimization of equipment performance, ensuring that logistical processes will remain uninterrupted and aligned with the welfare and safety requirements of live animal transportation. This approach not only supports efficient operations at the Port of Midia but also establishes a framework for assessing the reliability of critical infrastructure in similar logistical contexts.
The workflow model, designed using Aura Portal Helium Modeler, offers a comprehensive depiction of the livestock transportation operation, structured into three primary phases: road transport, port handling, and vessel loading. Each phase is meticulously divided into specific tasks with clearly allocated resources to ensure thorough planning and smooth execution:
The operation uses a fleet of 50 trucks for road transport, with real-time monitoring implemented to prevent disruptions. Contingency protocols are in place to address potential delays or mechanical failures, ensuring timely arrival at the port. At the port, a structured queuing system facilitates efficient unloading, complemented by temporary housing for animals. Parallel operations, such as loading feed and water, are executed to optimize time and resource utilization. Vessel loading involves critical tasks such as inspecting and aligning loading ramps, continuous equipment monitoring, and final safety checks, ensuring a smooth and uninterrupted loading process.
Advanced mathematical modeling techniques, such as stress-strength and damage-endurance analyses, validate the exceptional reliability of the Liebherr LHM 420 crane. With a failure probability of less than 0.01 per operational hour and a reliability score surpassing 0.85, the crane is perfectly suited for demanding operations, including lifting large quantities of bulk feed and bedding materials. Its high throughput and precision in load handling significantly enhance the efficiency of port handling and vessel loading activities, ensuring that strict timelines are consistently met. This model underscores the integration of robust equipment reliability, resource optimization, and proactive management strategies to ensure seamless execution across all phases of livestock transportation logistics. It serves as a practical template for similar complex logistical operations. By aligning the findings from mathematical modeling with operational workflow requirements, this study validates the Liebherr LHM 420 crane as the optimal choice for ensuring efficiency, compliance, and animal welfare throughout the livestock transportation operation.
5. Modeling of Livestock Intermodal Operations Using Aura Portal Helium Modeler: Research Hypothesis and Identification of Critical Variables in the Logistics Chain
This study uses Aura Portal Helium Modeler, the free licensed software version (https://www.auraquantic.com, accessed on 5 December 2024), to create a detailed representation of the logistics involved in the intermodal consignment of 15,000 sheep from pick-up Romanian origin farms to Port Midia and onto the vessel “Jersey” for maritime transportation to Aqaba, Jordan. The process is structured into two phases, each stage encompassing key tasks, decision points, and monitoring mechanisms to ensure efficiency and compliance with animal welfare regulations. The model highlights the sequential flow of operations, the interaction of various stakeholders, and the integration of contingency plans to address potential challenges.
5.1. Workflow Modeling of Intermodal Livestock Operations Using Aura Portal Helium Modeler
The first phase centers on the overland transportation of livestock from pick-up originated farms toward the Port of Midia. Trucks are dispatched, and their progress is meticulously monitored throughout the journey. Real-time collected data are utilized to assess the road conditions, enabling the prompt identification and mitigation of any significant delays through the deployment of backup vehicles to maintain the established schedule. The condition of the trucks is also rigorously evaluated, and mechanical issues are promptly flagged for swift resolution, facilitating the deployment of replacement vehicles as needed. As the trucks approach the Port of Midia, animals undergo thorough inspections to ensure compliance with health and welfare standards. Any deviations necessitate corrective actions, such as veterinary interventions, while compliant shipments proceed directly to the unloading stage at the port.
Upon arrival at the “Comagra” berth in the Port of Midia, operations flow to the second phase, encompassing the animals’ discharge from trucks and their subsequent preparation for vessel loading. Trucks are systematically queued, and animals are temporarily housed in designated shelters when immediate loading is not feasible. Inspections by customs, veterinary, and port authorities are conducted with the highest diligence to ensure the timely completion of all formalities within the allotted two-hour timeframe. Any delays encountered at this stage are promptly communicated to port operators to facilitate adjustments to the loading schedule. Concurrently, the loading of feed provisions and water onboard the ship is meticulously executed. The synchronization of these tasks is paramount, ensuring that all essential supplies, including 240 tons of provisions and 650 cubic meters of water, are loaded in tandem with the animals. Weather conditions are continuously monitored to ensure safe handling, with operations suspended in the event of adverse environmental factors such as high winds or heavy rain.
This phase is concluded with the actual transhipment of animals onboard the vessel. This process commences with the meticulous alignment and inspection of the loading ramps to verify their structural integrity and compliance with the safety standards. Animals are then carefully moved from holding areas or directly from the trucks onboard the ship under the vigilant supervision of handlers who prioritize their welfare throughout the process. The equipment employed for loading, including ramps and cranes, is continuously monitored for functionality. Any equipment malfunctions are immediately addressed through the deployment of backup resources, minimizing delays. Once all animals are successfully loaded, a final comprehensive inspection is conducted to validate the completeness and safety of the boarding operation. The ship’s readiness for departure is confirmed only after all discrepancies are resolved, ensuring that the animals, feed provisions, and water are securely in place before the commencement of the sea voyage.
This comprehensive workflow model, developed using Aura Portal Helium Modeler, ensures that every stage of the transhipment and intermodal transportation process is clearly defined and efficiently executed. By integrating real-time monitoring, decision points, and fail-safe measures, the model provides a robust framework for managing the complexities of livestock transportation. It emphasizes regulatory compliance, animal welfare, and operational efficiency, making it a valuable tool for optimizing large-scale logistics operations. The structured yet adaptable approach demonstrated in this model highlights its applicability to similar transportation scenarios, offering a replicable solution for seamless and compliant logistics management.
To preserve model applicability while maintaining a generalized approach, the workflow simulation for livestock transportation was developed using standardized practices observed across similar logistics operations. Data for the model, including activity durations, equipment performance, and operational costs, was collected from multiple livestock export operations in the region. These inputs were synthesized into statistically relevant averages to ensure the model’s accuracy and reliability.
The simulation framework relies on a pre-defined livestock transportation workflow, encompassing key stages such as road transport, port handling, and vessel loading. Each stage was analyzed to map the flow of animals and materials, from origin farm dispatch to final placement aboard the vessel. This discrete sequential approach considers critical variables such as resource allocation, equipment reliability, and transit times, ensuring that the model captures the complexities of real-world operations.
For road transport, variables such as truck availability, travel times, and contingencies for delays or mechanical issues were incorporated. Port handling processes were modeled with a focus on resource utilization, queuing systems, and synchronization of feed, water, and animal loading. Finally, ship’s loading operations were detailed to include equipment allocation and inspection protocols. This structured simulation aims to provide a replicable and adaptable model for understanding and further optimizing the livestock logistics operations and logistics flow.
5.2. Detailed Breakdown of Livestock Intermodal Transportation and Operation Processes
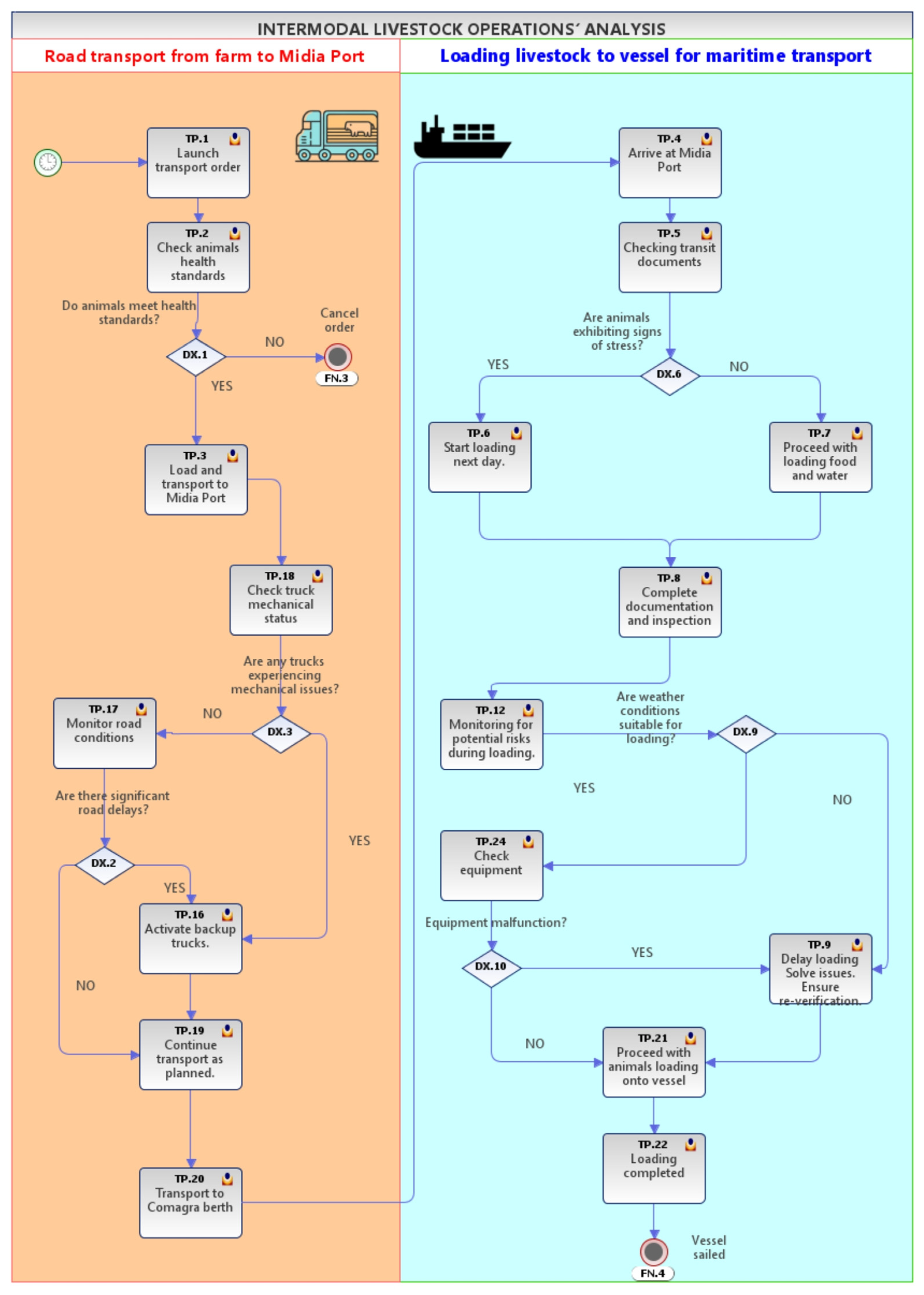
The logistics flow of intermodal transportation of 15,000 sheep from Romanian farms to the vessel “Jersey” at the Port of Midia has been modeled in Figure 1 as a sequence of interdependent phases, each capturing critical operational steps to ensure efficiency and compliance with animal welfare standards. This structured approach allows for a clear understanding of the process and highlights the resources, challenges, and outcomes associated with each stage.
Figure 1.
Intermodal livestock logistic operations: process flow from road transportation to vessel loading.
As depicted in Figure 1, Phase A—“Road-to-Port” begins with the trucks’ arrival at the port, each carrying approximately 300 sheep. Upon arrival, the trucks are directed to designated unloading bays, where hydraulic ramps equipped with anti-slip surfaces and side barriers facilitate the safe transfer of animals. The unloading process is carefully supervised by professional handlers to ensure that the sheep are moved smoothly and with minimal stress to temporary shelters. These shelters serve as holding areas, allowing the animals to recover from transportation and undergo preliminary health checks. This phase is designed to maximize throughput efficiency, with each truck requiring approximately 3 h for unloading. With three unloading bays operating simultaneously, the entire batch of 50 trucks is processed within less than three hours.
While the unloading operations are underway, veterinary inspections assisted by handlers assess the health of the animals to ensure compliance with welfare regulations. The inspections are conducted systematically to identify any signs of distress, injury, or illness. If non-conformities are detected, corrective measures, such as isolation or treatment, are promptly implemented. This phase runs concurrently with the unloading process, leveraging parallel operations to optimize time and resources. By the end of this phase, animals are cleared for transfer to port.
Phase B—“Port-to-Vessel” represents a crucial stage in which livestock are safely and efficiently loaded onto the ship. Hydraulic ramps, designed specifically to accommodate the movement of livestock, enable the seamless transfer of animals from trucks to the vessel. Operating at maximum efficiency, these ramps maintain a steady and controlled flow, reducing congestion and minimizing the stress of the animals. Skilled handlers oversee the process, ensuring that the sheep are placed into their designated compartments in full compliance with animal welfare regulations. With three ramps functioning simultaneously, the loading process is completed effectively within 18 h, with a flow of approximately four sheep/minute/ramp.
In parallel with the livestock loading, essential supplies such as feed provision, bedding, and freshwater are transferred to the ship. Bulk materials are handled using the Liebherr LHM 420 crane, while high-capacity centrifugal pumps ensure the efficient transfer of freshwater. These logistic activities are synchronized with the livestock loading to guarantee the timely availability of all resources.
This phase also involves completing necessary administrative procedures, including inspections by customs, veterinary, and port authorities. These processes are meticulously managed to avoid delays and ensure a smooth clearance. Once all formalities are finalized, the vessel is prepared for departure.
This comprehensive overview highlights the complexity of managing multiple interdependent operations while maintaining strict adherence to welfare and regulatory standards. By incorporating real-time monitoring, streamlined decision-making, and optimized resource allocation, the structured workflow ensures the effective execution of all tasks. This model offers a reliable framework for managing similar large-scale livestock logistics operations.
Once the process model was designed in Aura Portal Helium Modeler, a simulation was conducted to analyse the total time of operation and the total cost for dispatching 15,000 sheep. The simulation leverages statistical and operational data to replicate the real logistics of intermodal livestock transport, focusing on critical stages such as unloading, inspections, loading livestock, and provisioning supplies. By integrating these parameters, the model evaluates the efficiency and resource utilization of each process and identifies potential areas for optimization. The visual representation depicted in Figure 2 illustrates the configured parameters before initiating the simulation. Within the simulation process, a total of 50 processes are modeled, corresponding to the 50 trucks transporting 15,000 sheep to Port Midia. Up to 15 processes are configured to run simultaneously, enabling the parallel execution of critical tasks such as truck unloading, veterinary inspections, and preparing the animals for vessel loading.
Figure 2.
Simulation parameters setup: processes, calendar, cost, and resource overview.
The operational calendar panel reflects a continuous 24 h workday, ensuring that port operations proceed uninterrupted until the successful completion of all assigned tasks. This parameter is critical in ensuring that the entire logistics process, from transportation to the port and loading onboard the vessel, is completed within the three-day timeframe. The calendar also indicates the maximum duration of the simulation, set at 3 days, with the actual process durations revealed dynamically as the simulation progresses. Cost analysis indicates an expected expenditure of €3500, with deviations from real costs displayed dynamically during the simulation.
Throughout the simulation, the model provides visual feedback via a color-coded status system, which helps monitor the progress and performance of tasks. A green hue signifies that an object has completed its assigned tasks within the anticipated timeframe, orange indicates completion within an alert period, and red highlights delays or deviations beyond the projected schedule. This feature allows for real-time adjustments to resource allocation and process prioritization, ensuring optimal efficiency across all operations. Upon completion of the simulation, the temporal and financial parameters validate the model’s accuracy in reflecting actual operational conditions, providing a comprehensive analysis of logistics performance and cost efficiency.
As illustrated in Figure 3, the simulation provides a comprehensive visualization of the livestock logistics process, highlighting both its strengths and the potential areas for improvement. The model reflects 50 processes, corresponding to the number of trucks transporting livestock, with a maximum of 15 processes running simultaneously. This setup ensures a high level of parallelism for tasks such as truck unloading, veterinary inspections, and vessel loading. The total duration of the simulated operation is 3 days and 16 h, slightly exceeding the planned timeframe. This extension is attributed to the bottlenecks in certain critical tasks, as indicated by the yellow and red alerts identified in the simulation results. These alerts signal delays or inefficiencies that require further investigation and optimization to improve overall performance.
Figure 3.
Process execution—simulation diagram. (colour significance: red colour—alarm, process with deviations; orange colour—alert, process under attention; green colour: no deviation, clear process).
5.3. Identified Issues and Bottlenecks Within the Designed Model Workflow
5.3.1. Red Alerts: Critical Delays
- TP. 7—Proceed with loading of food and water supplies
- This stage includes preparing and loading the required food and water supplies for animals before the vessel departure. The three red alerts indicate significant delays due to resource shortages or, alternatively, due to poor task scheduling. Ensuring the timely availability of additional equipment and assigning additional personnel for this particular process could help resolve these issues to increase the level of efficiency. The existence of external port operators for leasing additional resources in the port area could be an operational strategy to be followed in such risk scenarios. This measure is a matter of port administration and could be enforced by the strategic dialog between the operators and the port authorities.
- TP. 21—Proceed with animals’ transshipment onboard the ship
- This critical stage involves the transhipment of the animals onboard the vessel while assuring full compliance with the welfare standards. The three red alerts suggest severe delays caused by insufficient ramp availability or lack of effective coordination. Optimizing ramp utilization and improving task sequencing can mitigate these delays. Automatic systems for guiding the load flow on the ramp, with automatic counting devices per capita, could mitigate the risks. In addition, the usage of RFID (Radio Frequency Identification Devices) tools installed for each animal integrated in the marking system could improve the monitoring of the transhipment flow, with a timely response for setting up the speed of charging, consequently with monitoring of welfare parameters during boarding but also during the entire process of transportation.
5.3.2. Yellow Alerts: Opportunities for Improvement
- TP.5—Checking transit documents
- This stage involves verifying all transit documents required before loading onboard the ship. The six yellow alerts suggest delays caused by the high volume of documents and by the manual nature of the process fulfilled at the port gates. Implementing automated tools for document verification could significantly reduce processing time and improve efficiency. In addition, implementing a pre-verification stage of preliminary drafts before arrival, like in other cargo cases, could be a solution for the port administration to improve the competitivity of services.
- TP.12—Monitoring for potential risks during loading onboard the ship
- During this stage, risks related to the loading process are continuously monitored. The six yellow alerts indicate inefficiencies caused by insufficient procedures or inadequate equipment. Strengthening monitoring protocols and introducing advanced tools for monitoring could reduce the delays and improve safety measures. As suggested for TP.21 improvement, it is highly recommended that RFID (Radio Frequency Identification Devices) tools be implemented in the marking system and the real-time monitoring of each capita, during the handling, boarding, and transportation operations. The collected data can offer practical ways for both improving the logistics flow and for monitoring well-being parameters, demonstrating a certain quality and overcoming other risks during the entire chain of processes, including illness, weight loss, or animal stress.
- TP.18—Check of truck mechanical status
- This stage involves inspecting the mechanical condition of trucks before unloading operations. The six yellow alerts highlight delays caused by monitoring the trucks with mechanical issues. Conducting preventive inspections before trucks arrive at the port could minimize disruptions and improve process flow within the port area. In addition, proper coordination among the land transportation fleet vehicles would permit the redistribution of access rights, once the mechanical incidents are identified, just to avoid dead times in the discharge queue. Here, the integration of intermodal operators in a common platform for cargo dispatch is a priority, bringing effective solutions for facilitating the transportation.
- TP.16—Activate backup trucks
- Activating backup trucks is necessary to replace unavailable or malfunctioning vehicles in the case of a risk scenario occurrence. The two yellow alerts point to minor delays in activating these vehicles, possibly due to insufficient preparation. Better planning and pre-scheduling of backup trucks could address this issue.
- TP. 22—Loading completed
- This stage signifies the completion of loading animals for transhipment onboard the vessel. Despite the task being completed, two yellow alerts indicate minor inefficiencies, likely caused by resource underutilization or insufficient coordination between handling team members leading to the process of the closure of boarding documents not being timely concluded. Streamlining the loading process and allocating additional resources in the documents’ automatization processes could address these issues.
5.3.3. Cost Analysis and Budget Considerations
Running all processes, the simulation scenario has revealed a total operational cost of €4038.25, exceeding the expected budget of €3500 by approximately €538.25. This overrun is primarily due to unexpected delays identified in the logistics flow and to the additional resource requirements in the discharging, handling, transhipment, and transportation phases. The findings emphasize the importance of contingency budgeting and proactive risk management in future operations.
5.4. Process Bottlenecks Analysis in Livestock Logistics Operation Flow and Concluding Insights Resulting from Aura Portal Simulation
The Aura Portal software simulation revealed critical bottlenecks and inefficiencies within the livestock logistics process, emphasizing the importance of targeted optimization strategies on both the company and port authority levels. These bottlenecks, highlighted by red and yellow alerts in the simulation, represent areas where delays or inefficiencies may occur, potentially impacting the overall logistics workflow during the livestock operation. The red alerts indicate critical issues that require immediate attention to ensure smooth operations. These include delays in food and water provisioning, as well as inefficiencies during the final loading phase of the livestock onto the vessel. Such critical delays suggest inadequate resource allocation and overlapping dependencies in key tasks. Addressing these issues will involve improved task scheduling, increased ramp availability, technical measures, and enhancing communication between operational team members.
The yellow alerts, while less severe, pinpoint moderate inefficiencies that, if left unresolved, could cascade into larger disruptions. These alerts reflect issues such as prolonged document verification times, insufficient risk monitoring during transhipment operations, and delays in truck inspections. Additionally, the activation of backup trucks and task completion processes were identified as areas requiring improved coordination and preparedness. Automating repetitive tasks, such as document checks, and streamlining pre-departure inspections could reduce delays and optimize resource utilization. By addressing these bottlenecks, the simulation may provide a clear path for implementing process improvements. Strategies such as integrating real-time monitoring tools (based on RFID monitoring technologies), automating critical procedures, and enhancing pre-planning protocols can significantly improve efficiency. Furthermore, regular reviews of simulation outputs and performance data will ensure that the process remains adaptable to evolving logistical demands.
The Aura Portal simulation demonstrates its value as a decision-making tool, offering actionable insights that enable continuous improvement. By leveraging these insights to optimize operational workflows, the livestock logistics process can achieve greater efficiency, reduce costs, and ensure timely delivery, all while maintaining the highest standards of safety and animal welfare.
6. Solutions for Livestock Logistics Workflow Optimization: Conclusions and Recommendations
The simulation conducted using Aura Portal software identifies key inefficiencies and bottlenecks in the livestock logistics process, highlighting the need for targeted strategies to improve operational performance across all stages. Through a thorough analysis of simulation outcomes and the application of tailored solutions, the workflow achieves greater efficiency, ensuring that the tasks are completed on time while maintaining effective cost management.
A significant challenge arose from the food and water supply for the livestock due to overlapping tasks and resource constraints. To address this, the authors have recommended the implementation of a combined approach considering an increased number of personnel and automated feeding and water systems to accelerate the process and reduce the reliance on manual labor. In addition, scheduling these activities during less critical periods may further streamline operations, shortening the queue blockages.
Delays in the livestock loading phase were attributed to limited ramp availability and coordination challenges. To mitigate these, the authors have suggested that upgrading ramp systems or adding an additional ramp to increase throughput, correlated with RFID monitoring devices, may offer a smart basis for implementing smart boarding technologies for animals. A centralized digital coordination system could therefore be implemented to optimize resource allocation and prevent bottlenecks. Focused training programs for handlers can also enhance the efficiency of logistics processes.
Administrative delays in document verification were addressed by automating the process through a digital system, streamlining workflow and eliminating repetitive manual tasks. A dedicated team, supported by these tools, can improve the handling of document processing.
To enhance risk monitoring during the loading phase, IoT-based sensors and AI-driven monitoring systems are recommended to identify anomalies and generate proactive alerts. This reduces reliance on manual inspections, improving both speed and accuracy while maintaining compliance with animal welfare standards.
Truck inspections also present opportunities for improvement through a proactive vehicle management strategy. Mechanical inspections conducted at departure points ensure that only roadworthy trucks arrive at the port. Equipping port teams with diagnostic tools reduces inspection time upon arrival. Additionally, scheduling backup trucks in advance and using automated alert systems for their deployment ensure readiness and eliminate delays caused by vehicle unavailability.
Overall coordination across all tasks and processes requires the implementation of a real-time digital platform. This system may provide a centralized view of task progress, with the dynamics of resource allocation focused on high-priority tasks, preventing conflicts or idle time. It proves particularly effective during critical stages like livestock loading and provisioning, ensuring seamless integration of operations.
These optimization strategies may reduce the total duration of the logistics process to the planned three days, with all tasks achieving “green” status as shown in Figure 4. Then, operational costs will stabilized within the allocated budget of €3500, avoiding the overruns observed in the simulation, having the basics of model optimization by either adding additional resources (additional workforce) or reducing the timing of processing for critical tasks (i.e., identified in the sub-chapter above) by adopting intelligent technologies. The integration of automation, advanced monitoring tools, and strategic resource allocation establishes a robust framework for continuous improvement. This approach ensures that the livestock logistics workflow not only meets but exceeds operational and welfare standards, setting a benchmark for future operations.
Figure 4.
Optimized process execution: all stages achieving green status through implemented strategies.
The successful implementation of optimization strategies has resulted in a fully optimized livestock logistics workflow, as reflected in the simulation outcomes from Figure 4. All stages of the process now achieve green status, demonstrating that critical delays and inefficiencies have been effectively resolved. The operated adjustments, including resource allocation, task prioritization, and process automation, have aligned the operation within the planned timeframe of 3 days, while maintaining compliance with the allocated budget of €3500.
This result underscores the importance of proactive planning and targeted interventions in addressing bottlenecks. The introduction of automated tools for document verification, real-time monitoring of tasks, and enhanced ramp utilization may streamline operations and reduce manual dependencies. By addressing key areas of inefficiency, such as food and water provisioning and vehicle management, the workflow has transitioned into a seamless and highly efficient process.
The Aura Portal simulation has demonstrated its value as a decision-making tool, offering actionable insights that guided the optimization process. Moving forward, the integration of these measures ensures that the livestock logistics workflow remains adaptable, cost-effective, and aligned with welfare and operational standards. This success not only highlights the effectiveness of the applied strategies but also sets a benchmark for future simulations and real-world operations. By leveraging the insights gained from this simulation, future processes can continue to be improved, ensuring that the livestock logistics workflow remains a model of efficiency and reliability. The commitment to continuous optimization and innovation reinforces the ability to meet evolving demands while maintaining the highest levels of performance and compliance.
7. Conclusions and Future Research
The present study on multimodal livestock operations offers several significant insights into the optimization of maritime livestock transportation. The research fills a crucial gap in business process modeling (BPM) for livestock logistics, an area that has historically received limited attention compared to general freight transportation. The major findings and their significance may be outlined as following:
- Operational bottlenecks and infrastructure deficiencies—the study identifies key inefficiencies in ramp availability, administrative processes, and infrastructure reliability that hinder smooth livestock transportation operations. Administrative delays in document verification slow down throughput, suggesting the need for digital automation to enhance operational flow.
- Application of business process modeling for efficiency enhancement—by utilizing Aura Portal Helium Modeler, the study demonstrates how BPM-driven simulations can identify and rectify inefficiencies in logistics chains. Workflow optimization through real-time monitoring and simulation reduces delays and enhances resource utilization.
- Equipment reliability and risk management—the study considers previous research in stress-strength and damage-endurance modeling to evaluate the performance of critical port machinery, such as the Liebherr LHM 420 crane. Results indicate a reliability score exceeding 0.85, demonstrating that strategic investments in high-quality equipment reduce downtime and operational risks.
- Integration of technological solutions in livestock transport—the authors suggests that RFID tracking, automated administrative processing, and real-time data collection can enhance logistics efficiency and compliance with EU animal welfare regulations. These technologies can improve the accuracy of transit documentation, minimize delays, and facilitate seamless coordination between transportation stakeholders.
- Regulatory compliance and animal welfare considerations—the study reinforces the importance of EU Regulation (EC) No. 1/2005, which mandates adequate food, water, and space for livestock during transportation. Compliance remains a significant challenge, requiring continuous monitoring and regulatory harmonization across different jurisdictions.
Overall, the findings underscore that process automation, digital tracking systems, and optimized resource allocation can significantly improve livestock logistics while ensuring ethical and regulatory compliance. The research provides a data-driven framework that port authorities, logistics operators, and policymakers can implement to enhance multimodal livestock transportation operations.
While the study provides a solid foundation for optimizing maritime livestock transport, several areas remain open for further exploration. Future research can expand upon the findings by integrating emerging technologies, comparative port studies, and predictive logistics modeling. Using the major findings of the study and the literature review conclusions, the findings may pave the way for future research efforts in the following directions:
- Machine learning for predictive logistics and risk mitigation by applying machine learning (ML) algorithms can improve predictive risk assessment in logistics. ML models could forecast equipment failures, administrative bottlenecks, or regulatory compliance risks based on historical data. Studies such as Zhang et al. (2020) have demonstrated that AI-driven predictive analytics can reduce transit delays and optimize port resource allocation.
- Comparative analysis of alternative ports suggest that future research should compare the efficiency of different ports in livestock transport, assessing factors such as infrastructure availability, regulatory adherence, equipment reliability, or operational costs. As an example, the study conducted by Gonzalez-Feliu et al. (2021), comparing the Port of Midia with ports in Spain, Australia, or Brazil, could provide best practices for optimizing livestock export hubs (Gonzalez-Feliu et al., 2021).
- The impact of IoT-based smart logistics systems foresees that Internet of Things (IoT) sensors could be integrated into livestock transportation systems to provide real-time tracking of animal welfare parameters (e.g., temperature, hydration levels, and movement). Studies such as that conducted by Kumar et al. have shown that IoT-enabled logistics can reduce stress-related losses in livestock transportation and improve regulatory compliance (Kumar et al., 2019).
- Policy analysis on alternative transportation methods is significantly relevant given the animal welfare concerns associated with long-distance livestock transport, and future research may explore alternative models, such as processing meat products locally instead of exporting live animals and hybrid transportation solutions (e.g., combining maritime transportation with short-haul air freight for livestock). Studies like that by Padalino and Tarrant (2018) suggest that reducing voyage duration significantly improves animal welfare outcomes (Padalino & Tarrant, 2018).
- Blockchain for supply chain transparency in livestock transportation could be explored as a solution for ensuring traceability in livestock logistics. Research in agricultural supply chain management indicates that blockchain-led transparency reduces fraud, enhances regulatory compliance, and builds consumer trust (Caro et al., 2018).
- Applying digital twin modeling in multimodal livestock transportation is a promising avenue for enhancing operational efficiency and animal welfare. Research into AI-based predictive logistics, blockchain integration, and cross-port DT comparisons can further advance livestock transportation technology in the coming years (Zhang et al., 2020; Uhlemann et al., 2017). Digital twin models can integrate IoT-based sensors to track parameters such as temperature and humidity inside livestock containers, hydration levels to prevent dehydration, or stress levels (via movement and behaviour monitoring). Moreover, in ports like Midia (Romania), Fremantle (Australia), and Cartagena (Spain), digital twin models could monitor port equipment performance (e.g., cranes, ramps, water provisioning systems) and simulate alternative logistics flows to improve efficiency or ensure regulatory compliance by digitally tracking animal welfare conditions at every transportation stage.
From a legal framework perspective, the present study aims to provide substantial policy implications for regulatory bodies, port administrations, and logistics operators, highlighting several deficiencies in infrastructure, process efficiency, and regulatory compliance in maritime livestock transport that may require policy changes and operational best practices at national and international levels. The research findings indicate regulatory gaps in real-time monitoring of animal welfare conditions during intermodal transportation. Therefore, the policymakers should update EU Regulation (EC) No. 1/2005 to require digital tracking systems (e.g., RFID tags, IoT sensors) on all livestock shipments to monitor temperature, hydration levels, and stress factors (European Commission, 2023b). Mandatory risk assessments should be introduced to evaluate transportation bottlenecks, delays, and compliance issues before shipments leave the port, and policy updates should be promoted, foreseeing the integration of AI-driven predictive models to forecast logistical bottlenecks and compliance risks and the implementation of higher penalties for regulatory non-compliance, including delayed inspections or failure to meet welfare standards.
From an operational perspective, the study identified major inefficiencies in administrative processes and port infrastructure that contribute to delays in livestock handling. Port authorities should automate document verification, integrate real-time logistics monitoring, and increase ramp availability to reduce animal waiting times. In the port administration, automated document processing tools should be implemented, such as AI-based document scanning, for faster customs clearance and health certification.
The findings from the Port of Midia case study provide critical insights into the need for policy reform and administrative modernization in multimodal livestock operations. These insights should guide regulatory updates, infrastructure investments, and the adoption of smart logistics technologies. Policymakers must prioritize updating EU regulations to mandate digital tracking and AI-driven risk assessments, reforming port administration practices to improve efficiency and compliance and developing international agreements to harmonize global livestock transportation standards. These policy recommendations will ensure that livestock transportation remains efficient, humane, and sustainable, aligning with economic, ethical, and environmental considerations.
In conclusion, this research aimed to contribute to the expansion of intermodal transportation studies, providing practical recommendations for enhancing livestock logistics efficiency while ensuring compliance with European animal welfare regulations. The findings suggested above may pave the way for further research into AI-driven risk assessments, smart logistics solutions, and sustainable livestock transportation alternatives.
8. Authors’ Contributions and Conflicts of Interest
The major contributions brought by the authors in the article are in reference to the business process modeling in designing and simulating the intermodal processes using a specialized BPM software, proving the reliability of smart and intelligent tools in increasing the logistics process efficiency. The case study approaches a neglected subject in intermodal transportation, related to livestock transhipment, through which the authors contribute to the existing collection of intermodal case studies, depicting in a discrete manner and under a unitary workflow model each occurring process from technical, technological, and operational perspectives. In addition, the authors have sought to combine the technical references with operational considerations within the logistics processes, identifying new criteria in decision-making processes for equipment reliability and risk management of handling equipment to ensure seamless logistical execution.
Author Contributions
Conceptualization, C.P., O.S. and I.G.; methodology, C.P., O.S. and I.G.; software, C.P., O.S. and I.G.; validation, C.P., O.S. and I.G.; formal analysis, C.P., O.S. and I.G.; investigation, C.P., O.S. and I.G.; resources, C.P., O.S. and I.G.; data curation, C.P., O.S. and I.G.; writing—original draft preparation, C.P., O.S. and I.G.; writing—review and editing, C.P., O.S. and I.G.; visualization, C.P., O.S. and I.G.; supervision, C.P.; project administration, C.P.; funding acquisition, C.P., O.S. and I.G. All authors have read and agreed to the published version of the manuscript.
Funding
This research received no external funding.
Informed Consent Statement
Not applicable.
Data Availability Statement
The original contributions presented in this study are included in the article. Further inquiries can be directed to the corresponding authors.
Conflicts of Interest
The authors declare no conflicts of interest.
References
- Abadi, A., Hamidreza, R., Herrmann, F., Jeffrey, E., Modarres, M., & Mohammad, M. (2023). Measuring and indexing the durability of electrical and electronic equipment. Sustainability, 15, 14386. [Google Scholar] [CrossRef]
- ANSVSA. (2023). Regulatory compliance for livestock transport in Romania. National Sanitary Veterinary and Food Safety Authority. [Google Scholar]
- Bhatt, N., Hossain, M., & Khan, M. A. (2021). A detailed review of transportation stress in livestock and its mitigation techniques. International Journal of Livestock Research, 11(1), 30–41. [Google Scholar] [CrossRef]
- Caro, M. P., Ali, M. S., Vecchio, M., & Giaffreda, R. (2018). Blockchain-based traceability in Agri-Food supply chain management. Future Generation Computer Systems, 86, 366–373. [Google Scholar]
- De Luzi, F., Leotta, F., Marrella, A., & Mecella, M. (2024). On the interplay between business process management and internet-of-things: A systematic literature review. Business & Information Systems Engineering. [Google Scholar]
- European Commission. (2023a). Animal transport guides. Available online: https://food.ec.europa.eu/animals/animal-welfare/eu-animal-welfare-legislation/animal-welfare-during-transport/animal-transport-guides_en (accessed on 4 January 2025).
- European Commission. (2023b). Council Regulation (EC) No 1/2005 of 22 December 2004 on the protection of animals during transport and related operations and amending Directives 64/432/EEC and 93/119/EC and Regulation (EC) No 1255/97. European Commission Directorate-General for Health and Food Safety. Available online: https://eur-lex.europa.eu/eli/reg/2005/1/oj. (accessed on 4 January 2025).
- European Court of Auditors. (2023). Transport of live animals in the EU: Challenges and opportunities. Available online: https://www.eca.europa.eu/Lists/ECADocuments/RV-2023-03/RV-2023-03_RO.pdf (accessed on 4 January 2025).
- Gonzalez-Feliu, J., Semet, F., & Routhier, J. L. (2021). Sustainable freight transport: Methods and applications. Transportation Research Part E: Logistics and Transportation Review, 145, 102110. [Google Scholar]
- Knowles, T. G., Warriss, P. D., & Brown, S. N. (2014). Transport of livestock: Welfare and quality. Meat Science, 98(4), 469–477. [Google Scholar]
- Kumar, S., Park, J., & Subramaniam, V. (2019). IoT-based livestock management systems: Challenges and future directions. Computers and Electronics in Agriculture, 157, 24–35. [Google Scholar]
- Laguna, M., & Marklund, J. (1998). Business process modeling, simulation and design (3rd ed.). CRC Press. [Google Scholar]
- Lindsay, A., Downs, D., & Lunn, K. (2003). Business processes—Attempts to find a definition. Information and Software Technology Journal, 45(15), 1015–1019. [Google Scholar] [CrossRef]
- Miranda-De La Lama, G. C., Villarroel, M., & Maria, G. (2014). Livestock transport from the perspective of the pre-slaughter logistic chain: A review. Meat Science, 98(1), 9–20. [Google Scholar] [CrossRef] [PubMed]
- Modarres, M., Kaminskiy, M., & Krivtsov, V. (2020). Reliability engineering and risk analysis: A practical guide. CRC Press. [Google Scholar]
- Padalino, B., & Tarrant, P. V. (2018). Animal welfare concerns in long-distance livestock transport. Journal of Animal Science, 96(7), 3014–3025. [Google Scholar]
- Popa, C., & Goia, I. (2024). The modelling of cargo transshipment operations using the business process modelling tools. Scientific Journal of Silesian University of Technology. Series Transport, 124, 159–171. [Google Scholar] [CrossRef]
- Uhlemann, T. H. J., Lehmann, C., & Steinhilper, R. (2017). Digital twin and its implications for manufacturing. Procedia CIRP, 61, 335–340. [Google Scholar] [CrossRef]
- University of Wisconsin-Madison Safety Department. (2021). Procedures for loading, transporting, and unloading cattle and swine. Available online: https://safety.cals.wisc.edu/wp-content/uploads/sites/325/2021/11/Ch.-5-Procedures-for-Loading-Transporting-and-Unloading-Cattle-and-Swine.pdf (accessed on 4 January 2025).
- Website of Constanta Port Administration. (2025). Available online: https://www.portofconstantza.com (accessed on 4 January 2025).
- Website of Port of Midia. (2025). Available online: https://www.midia-international.ro (accessed on 4 January 2025).
- WorldRef. (2024). Overcoming supply chain management inefficiencies, operational bottlenecks, and compliance complexities. Available online: https://insights.worldref.co/supply-chain-management-inefficiencies/?utm_source=chatgpt.com (accessed on 4 January 2025).
- Zhang, Y., Zhao, X., & Wang, H. (2020). AI-driven predictive analytics in port logistics: A case study approach. Maritime Policy & Management, 47(5), 562–577. [Google Scholar]
Disclaimer/Publisher’s Note: The statements, opinions and data contained in all publications are solely those of the individual author(s) and contributor(s) and not of MDPI and/or the editor(s). MDPI and/or the editor(s) disclaim responsibility for any injury to people or property resulting from any ideas, methods, instructions or products referred to in the content. |
© 2025 by the authors. Licensee MDPI, Basel, Switzerland. This article is an open access article distributed under the terms and conditions of the Creative Commons Attribution (CC BY) license (https://creativecommons.org/licenses/by/4.0/).



