Multimodal Livestock Operations Analysis Using Business Process Modeling: A Case Study of Romanian Black Sea Ports
Abstract
1. Introduction and Literature Review
- A study was conducted at Fremantle Port, Western Australia, one of the largest live animal export hubs, and explored the impact of sea transportation on livestock welfare (Padalino & Tarrant, 2018). The authors found that high levels of animal stress and mortality were recorded due to long maritime journeys to the Middle East, suggesting that implementing better ventilation, automated feeding systems, and stress monitoring may significantly improve welfare conditions. The study suggested shortening transit times and improving vessel design to minimize animal losses, underscoring the necessity of animal welfare reforms in multimodal livestock transportation and emphasizing vessel modifications and improved transit management (Padalino & Tarrant, 2018).
- A case study on Cartagena Port, Spain, examined the integration of digital tracking technologies in livestock export logistics (Gonzalez-Feliu et al., 2021) and found that the use of IoT sensors to track temperature, humidity, and hydration levels may reduce the mortality rates by 15%. In addition, the authors suggested that implementing blockchain technology enhanced traceability and compliance with EU transportation regulations and demonstrated how digital transformation in livestock logistics can enhance both efficiency and regulatory compliance, reducing animal stress and mortality rates (Gonzalez-Feliu et al., 2021).
- Another study was conducted in Brazil, a major livestock exporter, where the authors approached the environmental and welfare challenges associated with long-distance maritime transportation from Santos Port (Kumar et al., 2019). The authors found that delayed port handling led to overcrowding and prolonged wait times, increasing heat stress in animals, and suggested the implementation of predictive logistics using AI models to forecast delays and dynamically adjust transportation schedules. The study also highlighted the need for improved water supply systems and automated feeding solutions onboard livestock vessels (Kumar et al., 2019).
2. Research Gaps and Study Objectives
3. Research Method
4. Case Study: Intermodal Livestock Operation in the Black Sea Region
4.1. Case Study Assumptions
4.2. Operational and Technical Analysis of Intermodal Livestock Operations
5. Modeling of Livestock Intermodal Operations Using Aura Portal Helium Modeler: Research Hypothesis and Identification of Critical Variables in the Logistics Chain
5.1. Workflow Modeling of Intermodal Livestock Operations Using Aura Portal Helium Modeler
5.2. Detailed Breakdown of Livestock Intermodal Transportation and Operation Processes
5.3. Identified Issues and Bottlenecks Within the Designed Model Workflow
5.3.1. Red Alerts: Critical Delays
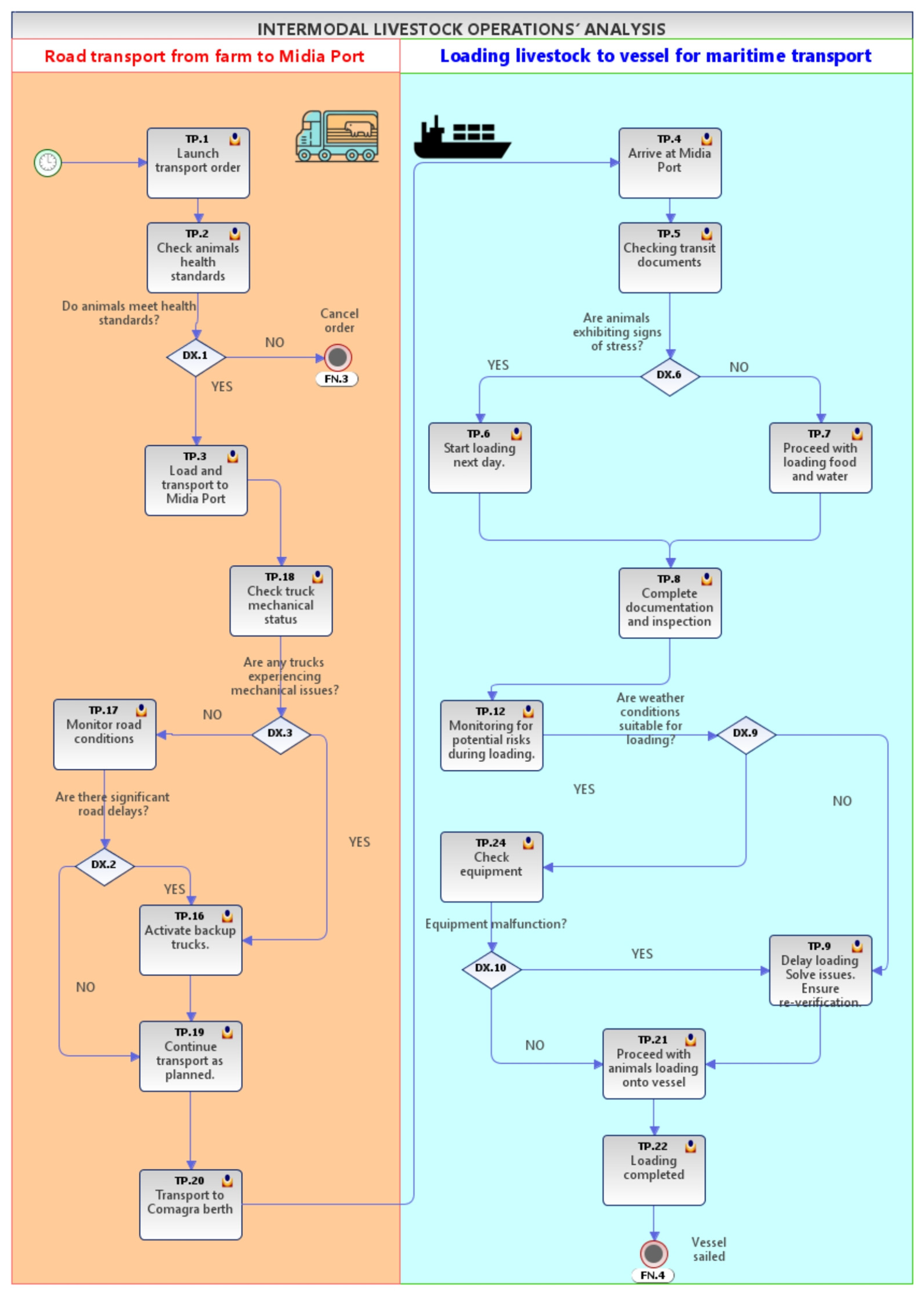
- TP. 7—Proceed with loading of food and water supplies
- This stage includes preparing and loading the required food and water supplies for animals before the vessel departure. The three red alerts indicate significant delays due to resource shortages or, alternatively, due to poor task scheduling. Ensuring the timely availability of additional equipment and assigning additional personnel for this particular process could help resolve these issues to increase the level of efficiency. The existence of external port operators for leasing additional resources in the port area could be an operational strategy to be followed in such risk scenarios. This measure is a matter of port administration and could be enforced by the strategic dialog between the operators and the port authorities.
- TP. 21—Proceed with animals’ transshipment onboard the ship
- This critical stage involves the transhipment of the animals onboard the vessel while assuring full compliance with the welfare standards. The three red alerts suggest severe delays caused by insufficient ramp availability or lack of effective coordination. Optimizing ramp utilization and improving task sequencing can mitigate these delays. Automatic systems for guiding the load flow on the ramp, with automatic counting devices per capita, could mitigate the risks. In addition, the usage of RFID (Radio Frequency Identification Devices) tools installed for each animal integrated in the marking system could improve the monitoring of the transhipment flow, with a timely response for setting up the speed of charging, consequently with monitoring of welfare parameters during boarding but also during the entire process of transportation.
5.3.2. Yellow Alerts: Opportunities for Improvement
- TP.5—Checking transit documents
- This stage involves verifying all transit documents required before loading onboard the ship. The six yellow alerts suggest delays caused by the high volume of documents and by the manual nature of the process fulfilled at the port gates. Implementing automated tools for document verification could significantly reduce processing time and improve efficiency. In addition, implementing a pre-verification stage of preliminary drafts before arrival, like in other cargo cases, could be a solution for the port administration to improve the competitivity of services.
- TP.12—Monitoring for potential risks during loading onboard the ship
- During this stage, risks related to the loading process are continuously monitored. The six yellow alerts indicate inefficiencies caused by insufficient procedures or inadequate equipment. Strengthening monitoring protocols and introducing advanced tools for monitoring could reduce the delays and improve safety measures. As suggested for TP.21 improvement, it is highly recommended that RFID (Radio Frequency Identification Devices) tools be implemented in the marking system and the real-time monitoring of each capita, during the handling, boarding, and transportation operations. The collected data can offer practical ways for both improving the logistics flow and for monitoring well-being parameters, demonstrating a certain quality and overcoming other risks during the entire chain of processes, including illness, weight loss, or animal stress.
- TP.18—Check of truck mechanical status
- This stage involves inspecting the mechanical condition of trucks before unloading operations. The six yellow alerts highlight delays caused by monitoring the trucks with mechanical issues. Conducting preventive inspections before trucks arrive at the port could minimize disruptions and improve process flow within the port area. In addition, proper coordination among the land transportation fleet vehicles would permit the redistribution of access rights, once the mechanical incidents are identified, just to avoid dead times in the discharge queue. Here, the integration of intermodal operators in a common platform for cargo dispatch is a priority, bringing effective solutions for facilitating the transportation.
- TP.16—Activate backup trucks
- Activating backup trucks is necessary to replace unavailable or malfunctioning vehicles in the case of a risk scenario occurrence. The two yellow alerts point to minor delays in activating these vehicles, possibly due to insufficient preparation. Better planning and pre-scheduling of backup trucks could address this issue.
- TP. 22—Loading completed
- This stage signifies the completion of loading animals for transhipment onboard the vessel. Despite the task being completed, two yellow alerts indicate minor inefficiencies, likely caused by resource underutilization or insufficient coordination between handling team members leading to the process of the closure of boarding documents not being timely concluded. Streamlining the loading process and allocating additional resources in the documents’ automatization processes could address these issues.
5.3.3. Cost Analysis and Budget Considerations
5.4. Process Bottlenecks Analysis in Livestock Logistics Operation Flow and Concluding Insights Resulting from Aura Portal Simulation
6. Solutions for Livestock Logistics Workflow Optimization: Conclusions and Recommendations
7. Conclusions and Future Research
- Operational bottlenecks and infrastructure deficiencies—the study identifies key inefficiencies in ramp availability, administrative processes, and infrastructure reliability that hinder smooth livestock transportation operations. Administrative delays in document verification slow down throughput, suggesting the need for digital automation to enhance operational flow.
- Application of business process modeling for efficiency enhancement—by utilizing Aura Portal Helium Modeler, the study demonstrates how BPM-driven simulations can identify and rectify inefficiencies in logistics chains. Workflow optimization through real-time monitoring and simulation reduces delays and enhances resource utilization.
- Equipment reliability and risk management—the study considers previous research in stress-strength and damage-endurance modeling to evaluate the performance of critical port machinery, such as the Liebherr LHM 420 crane. Results indicate a reliability score exceeding 0.85, demonstrating that strategic investments in high-quality equipment reduce downtime and operational risks.
- Integration of technological solutions in livestock transport—the authors suggests that RFID tracking, automated administrative processing, and real-time data collection can enhance logistics efficiency and compliance with EU animal welfare regulations. These technologies can improve the accuracy of transit documentation, minimize delays, and facilitate seamless coordination between transportation stakeholders.
- Regulatory compliance and animal welfare considerations—the study reinforces the importance of EU Regulation (EC) No. 1/2005, which mandates adequate food, water, and space for livestock during transportation. Compliance remains a significant challenge, requiring continuous monitoring and regulatory harmonization across different jurisdictions.
- Machine learning for predictive logistics and risk mitigation by applying machine learning (ML) algorithms can improve predictive risk assessment in logistics. ML models could forecast equipment failures, administrative bottlenecks, or regulatory compliance risks based on historical data. Studies such as Zhang et al. (2020) have demonstrated that AI-driven predictive analytics can reduce transit delays and optimize port resource allocation.
- Comparative analysis of alternative ports suggest that future research should compare the efficiency of different ports in livestock transport, assessing factors such as infrastructure availability, regulatory adherence, equipment reliability, or operational costs. As an example, the study conducted by Gonzalez-Feliu et al. (2021), comparing the Port of Midia with ports in Spain, Australia, or Brazil, could provide best practices for optimizing livestock export hubs (Gonzalez-Feliu et al., 2021).
- The impact of IoT-based smart logistics systems foresees that Internet of Things (IoT) sensors could be integrated into livestock transportation systems to provide real-time tracking of animal welfare parameters (e.g., temperature, hydration levels, and movement). Studies such as that conducted by Kumar et al. have shown that IoT-enabled logistics can reduce stress-related losses in livestock transportation and improve regulatory compliance (Kumar et al., 2019).
- Policy analysis on alternative transportation methods is significantly relevant given the animal welfare concerns associated with long-distance livestock transport, and future research may explore alternative models, such as processing meat products locally instead of exporting live animals and hybrid transportation solutions (e.g., combining maritime transportation with short-haul air freight for livestock). Studies like that by Padalino and Tarrant (2018) suggest that reducing voyage duration significantly improves animal welfare outcomes (Padalino & Tarrant, 2018).
- Blockchain for supply chain transparency in livestock transportation could be explored as a solution for ensuring traceability in livestock logistics. Research in agricultural supply chain management indicates that blockchain-led transparency reduces fraud, enhances regulatory compliance, and builds consumer trust (Caro et al., 2018).
- Applying digital twin modeling in multimodal livestock transportation is a promising avenue for enhancing operational efficiency and animal welfare. Research into AI-based predictive logistics, blockchain integration, and cross-port DT comparisons can further advance livestock transportation technology in the coming years (Zhang et al., 2020; Uhlemann et al., 2017). Digital twin models can integrate IoT-based sensors to track parameters such as temperature and humidity inside livestock containers, hydration levels to prevent dehydration, or stress levels (via movement and behaviour monitoring). Moreover, in ports like Midia (Romania), Fremantle (Australia), and Cartagena (Spain), digital twin models could monitor port equipment performance (e.g., cranes, ramps, water provisioning systems) and simulate alternative logistics flows to improve efficiency or ensure regulatory compliance by digitally tracking animal welfare conditions at every transportation stage.
8. Authors’ Contributions and Conflicts of Interest
Author Contributions
Funding
Informed Consent Statement
Data Availability Statement
Conflicts of Interest
References
- Abadi, A., Hamidreza, R., Herrmann, F., Jeffrey, E., Modarres, M., & Mohammad, M. (2023). Measuring and indexing the durability of electrical and electronic equipment. Sustainability, 15, 14386. [Google Scholar] [CrossRef]
- ANSVSA. (2023). Regulatory compliance for livestock transport in Romania. National Sanitary Veterinary and Food Safety Authority. [Google Scholar]
- Bhatt, N., Hossain, M., & Khan, M. A. (2021). A detailed review of transportation stress in livestock and its mitigation techniques. International Journal of Livestock Research, 11(1), 30–41. [Google Scholar] [CrossRef]
- Caro, M. P., Ali, M. S., Vecchio, M., & Giaffreda, R. (2018). Blockchain-based traceability in Agri-Food supply chain management. Future Generation Computer Systems, 86, 366–373. [Google Scholar]
- De Luzi, F., Leotta, F., Marrella, A., & Mecella, M. (2024). On the interplay between business process management and internet-of-things: A systematic literature review. Business & Information Systems Engineering. [Google Scholar]
- European Commission. (2023a). Animal transport guides. Available online: https://food.ec.europa.eu/animals/animal-welfare/eu-animal-welfare-legislation/animal-welfare-during-transport/animal-transport-guides_en (accessed on 4 January 2025).
- European Commission. (2023b). Council Regulation (EC) No 1/2005 of 22 December 2004 on the protection of animals during transport and related operations and amending Directives 64/432/EEC and 93/119/EC and Regulation (EC) No 1255/97. European Commission Directorate-General for Health and Food Safety. Available online: https://eur-lex.europa.eu/eli/reg/2005/1/oj. (accessed on 4 January 2025).
- European Court of Auditors. (2023). Transport of live animals in the EU: Challenges and opportunities. Available online: https://www.eca.europa.eu/Lists/ECADocuments/RV-2023-03/RV-2023-03_RO.pdf (accessed on 4 January 2025).
- Gonzalez-Feliu, J., Semet, F., & Routhier, J. L. (2021). Sustainable freight transport: Methods and applications. Transportation Research Part E: Logistics and Transportation Review, 145, 102110. [Google Scholar]
- Knowles, T. G., Warriss, P. D., & Brown, S. N. (2014). Transport of livestock: Welfare and quality. Meat Science, 98(4), 469–477. [Google Scholar]
- Kumar, S., Park, J., & Subramaniam, V. (2019). IoT-based livestock management systems: Challenges and future directions. Computers and Electronics in Agriculture, 157, 24–35. [Google Scholar]
- Laguna, M., & Marklund, J. (1998). Business process modeling, simulation and design (3rd ed.). CRC Press. [Google Scholar]
- Lindsay, A., Downs, D., & Lunn, K. (2003). Business processes—Attempts to find a definition. Information and Software Technology Journal, 45(15), 1015–1019. [Google Scholar] [CrossRef]
- Miranda-De La Lama, G. C., Villarroel, M., & Maria, G. (2014). Livestock transport from the perspective of the pre-slaughter logistic chain: A review. Meat Science, 98(1), 9–20. [Google Scholar] [CrossRef] [PubMed]
- Modarres, M., Kaminskiy, M., & Krivtsov, V. (2020). Reliability engineering and risk analysis: A practical guide. CRC Press. [Google Scholar]
- Padalino, B., & Tarrant, P. V. (2018). Animal welfare concerns in long-distance livestock transport. Journal of Animal Science, 96(7), 3014–3025. [Google Scholar]
- Popa, C., & Goia, I. (2024). The modelling of cargo transshipment operations using the business process modelling tools. Scientific Journal of Silesian University of Technology. Series Transport, 124, 159–171. [Google Scholar] [CrossRef]
- Uhlemann, T. H. J., Lehmann, C., & Steinhilper, R. (2017). Digital twin and its implications for manufacturing. Procedia CIRP, 61, 335–340. [Google Scholar] [CrossRef]
- University of Wisconsin-Madison Safety Department. (2021). Procedures for loading, transporting, and unloading cattle and swine. Available online: https://safety.cals.wisc.edu/wp-content/uploads/sites/325/2021/11/Ch.-5-Procedures-for-Loading-Transporting-and-Unloading-Cattle-and-Swine.pdf (accessed on 4 January 2025).
- Website of Constanta Port Administration. (2025). Available online: https://www.portofconstantza.com (accessed on 4 January 2025).
- Website of Port of Midia. (2025). Available online: https://www.midia-international.ro (accessed on 4 January 2025).
- WorldRef. (2024). Overcoming supply chain management inefficiencies, operational bottlenecks, and compliance complexities. Available online: https://insights.worldref.co/supply-chain-management-inefficiencies/?utm_source=chatgpt.com (accessed on 4 January 2025).
- Zhang, Y., Zhao, X., & Wang, H. (2020). AI-driven predictive analytics in port logistics: A case study approach. Maritime Policy & Management, 47(5), 562–577. [Google Scholar]




Disclaimer/Publisher’s Note: The statements, opinions and data contained in all publications are solely those of the individual author(s) and contributor(s) and not of MDPI and/or the editor(s). MDPI and/or the editor(s) disclaim responsibility for any injury to people or property resulting from any ideas, methods, instructions or products referred to in the content. |
© 2025 by the authors. Licensee MDPI, Basel, Switzerland. This article is an open access article distributed under the terms and conditions of the Creative Commons Attribution (CC BY) license (https://creativecommons.org/licenses/by/4.0/).
Share and Cite
Popa, C.; Stefanov, O.; Goia, I. Multimodal Livestock Operations Analysis Using Business Process Modeling: A Case Study of Romanian Black Sea Ports. Economies 2025, 13, 69. https://doi.org/10.3390/economies13030069
Popa C, Stefanov O, Goia I. Multimodal Livestock Operations Analysis Using Business Process Modeling: A Case Study of Romanian Black Sea Ports. Economies. 2025; 13(3):69. https://doi.org/10.3390/economies13030069
Chicago/Turabian StylePopa, Catalin, Ovidiu Stefanov, and Ionela Goia. 2025. "Multimodal Livestock Operations Analysis Using Business Process Modeling: A Case Study of Romanian Black Sea Ports" Economies 13, no. 3: 69. https://doi.org/10.3390/economies13030069
APA StylePopa, C., Stefanov, O., & Goia, I. (2025). Multimodal Livestock Operations Analysis Using Business Process Modeling: A Case Study of Romanian Black Sea Ports. Economies, 13(3), 69. https://doi.org/10.3390/economies13030069

