Abstract
In this study, we present a comprehensive analysis to examine the resilience of tourism in Vietnam since the Doi Moi period. Using an augmented Solow framework, data from 1986 to 2020, and the ARDL approach, we estimate the long-run and short-run effects, whilst accounting for model-specific structural breaks. To provide stronger validation and robustness of the results, we estimate eight models under four cases. We start with the base model, which includes tourism and capital (in per worker terms), and then augment it with factors that are carefully identified from the literature. The additional factors include urbanisation, financial development, trade openness, foreign direct investment (FDI), information and communication technology (ICT), and natural resources. We find that capital accumulation and tourism (in per worker terms) remain positive drivers of growth in all the estimations. Results from alternative models also highlight the pro-growth effects of urbanisation, financial development, and trade openness. A positive association between carbon emissions and economic growth is also noted, indicating the existing production–consumption setup, the pace of environmental harvesting, and the weak decoupling effects that could lead to negative externality in the long run. Factors like technology, natural resource rents, and FDI show negative effects on growth as well. Moreover, by examining the causality dynamics, the study further contributes to broader policy discussion. Hence, policies targeted to promote the growth process, and the advancement of the economy, should continue supporting capital accumulation, tourism development, urbanisation, financial development, and international trade. However, future economic policies should cautiously address emissions, natural resource use, and re-evaluate the gains from foreign direct investment (FDI) to ensure growth remains sustainable. With tourism and capital accumulation at the core of this study, the findings of this study are intended to generate deeper policy discussions on resource allocations and the need to harness and/or rely on contemporary sources of growth to promote the sustainable development of Vietnam.
1. Introduction
Tourism remains a pivotal part of economic growth for many developing and emerging countries (Singh & Alam, 2024), including Vietnam. Our study on the resilience of tourism on Vietnam’s economic growth aligns with Sustainable Development Goal (SDG) 8, which aims to “promote sustained, inclusive, and sustainable economic growth, full and productive employment, and decent work for all”.1 The effective and efficient operation of many sectors and industries in an economy is necessary to support employment, income, and sustainable growth—and SDG 8 provides the path to achieving this. One of the critical pillars of growth and development in SDG 8 is its focus on tourism, recognising tourism as the fastest-growing industry worldwide. Specifically, SDG 8.9 emphasises the importance of deriving maximum benefits from tourism, whilst ensuring the sector remains sustainable and resilient. Accordingly, the goal targets that “by 2030, [every country should] devise and implement policies to promote sustainable tourism that creates jobs and promotes local culture and products”.2
As part of the broader socio-economic contribution of tourism, the goal emphasises the importance of sustainable practices within the sector. It underscores that sustainable tourism should be integrated with other key elements of socio-economic development such as trade openness, natural resource management, environmental protection, investment in infrastructure, cultural diversity, community development, capacity building, financial development, and access to finance. With this backdrop, our study focuses on the emerging economy of Vietnam, whereby we situate the study within the SDG 8. We show that tourism is central to the economic growth of Vietnam.
Since the Doi Moi reform period (1986), the economy of Vietnam has experienced rapid economic growth, averaging around 5.2% (T. C. Hoang et al., 2019). In 1986, the GDP of Vietnam was around USD 26.3 billion, whereas in 2023, the figure stood at USD 430 billion, which was at least 16 times more than the GDP in 1986. An even greater increase was noted in per capita GDP. By 2023, GDP per capita was 58 times more than that of the Doi Moi period. In 1986, the share of value added of agriculture, industry, and services was generally even, with 38.1%, 28.9%, and 33.6%, respectively. However, in 2023, a remarkable shift was noted between the shares of agriculture and services, at 8.8% and 62.3%, respectively.
The reasons for the country’s rapid growth, among other things, were the country’s ability to create and make use of its comparative advantages—cheap labour cost, productive workforce, strategic location, large consumer market, urbanisation, and foreign direct investment—which were well noted, even some three decades ago, to support tourism demand (Jansen-Verbeke & Go, 1995). Historically, Vietnam’s tourism sector has undergone various reforms even before Doi Moi. The first historic milestone was the Decree No. 26 in 1960. This was initiated by the Vietnam Tourism Company (under the auspices of the Ministry of Foreign Trade) (Jansen-Verbeke & Go, 1995). Tourism development has been especially accelerated after the liberation of southern Vietnam, which opened more space for tourism in various provinces and cities, and this led to greater expansion across the nation (Trang et al., 2014; T. T. P. Hoang, 2023). After Doi Moi, in 1992, the Vietnam National Administration of Tourism was established as part of Decree No. 05 to promote tourism development, and subsequently, the Socialist Republic of Vietnam (government of Vietnam) made significant policy adjustments in strategic direction. In 2017, the Political Bureau Resolution No. 08-NQ/TW was issued to promote tourism as the main economic sector to attract investment, improve material and technical facilities, develop tourism infrastructure, and diversify and promote new tourism-related products (World Bank, 2019).
The tourism sector has witnessed impressive expansion and development in all aspects. Tourist accommodation establishments nationwide experienced significant progress, with just 350 establishments and 16,700 rooms in 1990, to 30,000 establishments with 650,000 rooms in 2019. International travel businesses grew from a mere four enterprises in 1990 to 2667 firms nationwide in 2019. Moreover, the international visitor arrival to Vietnam in the 1990s was 250,000. However, in 2019, the number reached above 18 million tourists, placing Vietnam among the top international tourism destinations by the United Nations World Tourism Organization.
Furthermore, Vietnam ranked 32/120 globally and 3rd in the region for its natural and cultural resources. In terms of the travel and tourism development index (TTDI), Vietnam ranked 52/117 in 2021 (moving from 60th position in 2019) (World Economic Forum, 2022), and 63/140 in 2019 in terms of the competitiveness index (TTCI), which is an improvement from 69/140. According to the World Economic Forum (2019), Vietnam has improved its ranking in terms of price competitiveness (22/140), natural resources (35/140), and cultural resources and business travel (29/140) (World Economic Forum, 2019). The revenues from international tourism have significantly increased since 2000, contributing to its GDP an average of 3.5% per annum (World Bank, 2023). Despite the difficulties due to the COVID-19 pandemic, Vietnam’s tourism sectors bounced back quickly. According to the General Statistics Office of Vietnam, the country received 12.6 million tourists in 2023 which was 3–4 times more than 2022, and about 70% of 2019 (pre-COVID period). It was also noted that during the outbreak of COVID-19, the economy of Vietnam remained resilient, due to strong economic fundamentals and robust and decisive government policies and measures that were initiated.
Urbanisation, including infrastructure development, has been a notable feature of Vietnam’s development since 1986 (World Bank, 2020, p. 12). According to the National Statistics Office of Vietnam, the urban population in 1986 was 11.7 million (20 percent of the population), whereas this figure was 37.1 million in 2022 (37.3 percent of the population). Currently, the urban economy contributes to around 70% of Vietnam’s GDP. The government aims to have at least five cities of international standard by 2045. By 2025, the goal is to build an urban system that is integrated with sensitivity to climate change, natural disasters, and epidemics, and realise an increase in the urbanisation rate to at least 45%, contributing 75% of the GDP. To cement these goals, the government has issued an action programme in line with Politburo Decision No. 06-NQ/TW, with an added focus on progressing investment in natural resource management and an increase in urbanisation.
Other developments in Vietnam include greater integration in the global economy, growth in foreign direct investment, financial development, natural resource use, and control of emission rates. Vietnam has pledged to significantly reduce greenhouse gas emissions by 2030. The country is carefully liberalising trade, initiating new agreements to forge greater international partnerships amidst experiencing an increase in the inflow of foreign direct investment (FDI), and is making progress in terms of the digitalisation of the economy.
In addition to the vast literature on sources of economic growth, country-specific historical developments can provide deeper (and realistic) insights on key sectors influencing its economic progress. Accordingly, noting the country-specific developments and the broader literature, we consider the contributions of relevant factors on the economic growth of Vietnam, with capital accumulation and tourism (per worker) as key variables of the base model. This study uses the augmented Solow (1956) framework. We take an exploratory approach to examine the magnitude and directional effects of tourism, and capital per worker in the base model, which is then extended with other variables. Noting the plausible endogeneity between variables, we further examine the causality dynamics. The study presents a comprehensive search for the drivers of growth, and the results are expected to contribute to tourism viz. growth-focused policy discussions. Hence, the study contributes to the literature on country-specific growth studies as follows: Firstly, by stacking tourism against other carefully selected factors (urbanisation, trade openness, FDI, financial development, information and communication technology (ICT), natural resources, and carbon emissions), we present an approach to test the resilience and force of tourism. Secondly, by using the augmented Solow-type framework, with capital and labour stocks, we consider other factors as part of technological progress. Hence, by applying the reduced-form equations (cf. Kumar & Stauvermann, 2014), we estimate each variable’s magnitude conservatively, ensuring that the capital share aligns with the growth theory, which underscores that the bulk of the growth effects stem from capital accumulation (Bosworth & Collins, 2008). Thirdly, our analysis also captures individual drivers in a single study that were previously examined as separate studies. Fourthly, our study accounts for structural breaks and shows that such breaks are model-specific. Moreover, we apply the auto-regressive distributed lag (ARDL) procedure, which is a robust method for small samples and suitable for endogenous variables. By including an additional factor in our base model, our approach acts both as a sensitivity and a robustness test for the tourism–growth relationship, whilst noting the plausible importance of these factors (c.f. Kalnins & Hill, 2025). In total, we estimate eight specifications with four cases each (hence, 32 regressions). Finally, noting the plausible dependency between factors, we estimate causality results for additional insights.
2. Literature Review and Hypotheses
2.1. Tourism and Economic Growth
Tourism: The seminal study by Balaguer and Cantavella-Jordá (2002) is foundational in formalising the tourism-led growth hypothesis (TLGH), linking tourism to economic growth. Derived from the export-led growth hypothesis, TLGH suggests economic growth is driven by expanding tourism. Since then, numerous studies have explored this relationship, using different methodologies and case studies (Pablo-Romero & Molina, 2013; Brida et al., 2020; Nunkoo et al., 2020; Fonseca & Sánchez-Rivero, 2019a, 2019b; Comerio & Strozzi, 2019; Chingarande & Saayman, 2018; Li et al., 2018; Brida et al., 2016a, 2016b; Seetanah et al., 2017; Castro-Nuño et al., 2013; Adamou & Clerides, 2010). Most studies support TLGH, showing positive and significant effects of tourism on growth, though results vary with different variables like country data, methodologies, and time spans. Recent studies introduce non-linear and non-parametric analyses, presenting new findings that sometimes contradict traditional models (J. Zhang & Cheng, 2019; Eyuboglu & Eyuboglu, 2019; Gül & Özer, 2018; Karimi, 2018; Bella, 2018; Chiang et al., 2017; Brida et al., 2015; Kumar & Stauvermann, 2016; Wu et al., 2016). Panel data studies, despite their limitations, highlight the importance of considering country-specific dynamics (De Vita & Kyaw, 2017; Chiu & Yeh, 2017; Tang & Tan, 2015, 2018; Fahimi et al., 2018; Škrinjarić, 2019; Sokhanvar et al., 2018; Muslija et al., 2017; Risso, 2018). These studies analyse tourism’s importance using either international tourist arrivals, tourist spending, or tourist arrivals per citizen, hence noting different results due to the different measures of tourism development (Rosselló-Nadal & He, 2020). Another empirical strand of the literature tends to address heterogeneity in the relationship between tourism and economic growth by using symbolic time series analyses (Brida, 2008; Cristelli et al., 2015). They find similar dynamics when countries are put into specific groups, thus emphasizing the need for models to be tailored to specific groups.
Additionally, tourism and growth-related studies have focused on additional dimensions like sustainability (Z. Liu, 2003), globalisation (Haini et al., 2023; Song et al., 2018), energy (J. Zhang & Zhang, 2021), institutions (Adedoyin et al., 2022), emissions (L. Zhang & Gao, 2016), and urbanisation (cf. Raihan et al., 2022). Tourism affects the quality and availability of the natural environment for local users. On the one hand, at a regional level, tourism’s revenue can be directed towards nature conservation, water management, and waste management. On the other hand, tourism activities can have a negative impact on the natural environment, exacerbating environmental problems caused by additional emissions and waste (Neto, 2003).
Studies on the tourism–growth nexus are numerous, with results generally supporting a positive relationship between the two (Pablo-Romero & Molina, 2013; Ahmad et al., 2020; Alcalá-Ordóñez & Segarra, 2023; Alcalá-Ordóñez et al., 2024). Recent studies, such as C.-V. Nguyen (2024), use panel data and ordinary least squares, fixed effects, and random effects to examine the effect of tourism on the economic growth of selected Southeast Asian countries, including Vietnam. Using a single model, the author included air transport, foreign direct investment (FDI), trade openness, and renewable energy as independent variables. The study notes, inter alia, a negative effect of visitor arrival on economic growth. This result contradicts the findings of Trang et al. (2014), who support the tourism-led growth hypothesis, and Kumar’s (2014) study, which reports a positive effect of tourism on growth in the short term only, and a bidirectional causality between the two variables. In a district-level analysis, H. T. T. Hoang et al. (2014) linked tourism and natural resources in Sa Pa (Vietnam). Their findings revealed a net decrease of forest in the early periods (1993–2006), followed by a reversing trend in the later periods (2006–2014), implying that more tourism activities tend to lower dependency on natural resource use. Noting the consensus on the tourism–growth nexus, we hypothesise the following in our base model:
H1:
Tourism and economic growth are positively linked.
2.2. Other Explanatory Variables
Natural Resource Use: Based on a one-sector endogenous growth model, in which renewable natural resources are a factor of production and a measure of environmental quality, Chambers and Guo (2009) show that sustained economic growth and a constant level of environmental quality may coexist. The growth rate of output and the steady-state level of natural-resource utilisation in production are positively related.
Empirical studies on natural resource–growth links are mixed. Examining the nexus in Xinjiang Province (China) between 1994–2009, X. Zhang et al. (2011) note a positive association between coal resources (a proxy for natural resources) and economic growth; however, oil and gas resources exhibited a negative effect. In the case of Iran, Ahmed et al. (2016) estimate that a 1% increase in natural resources decreased growth by 0.47%. Recent studies like Ridzuan et al. (2021) analyse the relationship between multiple factors, influencing growth. Their sample included Thailand, Singapore, Malaysia, Brunei, the Philippines, Vietnam, Cambodia, and Indonesia from 2000 to 2016, and the method applied was a static panel regression analysis. They found, inter alia, a positive association between natural resources and growth. T. K. Tran et al. (2023) explore the nexus between emissions, natural resources, and growth for Vietnam. Their study considered a sample from 1986 to 2020 and was based on the Bayesian ARDL technique. However, F. Liu et al. (2023) report that natural resources have a negative and significant impact on long-term growth, although in the short term, the relationship was not statistically significant. The authors also note that although Vietnam has abundant natural resources (such as coal, oil, gas, and minerals), the country should not be over-reliant on them, and the country should consider diversifying economic activities in other sectors. Hence, we hypothesise that the following:
H2:
Extending the base model with natural resource rent: natural resource rent and economic growth are negatively linked.
Urbanisation: Black and Henderson (1999) are among the first to develop a model that explores how urbanisation impacts the efficiency of the growth process and how growth determines the patterns of urbanisation. They underline the importance of localised information spillovers and human capital accumulation in enhancing endogenous growth. Furthermore, Brunt and Garcia-Penalosa (2022) develop a model suggesting that when rural workers move to cities, increasing urbanisation leads to technological change and productivity growth.
Several studies have noted a positive association between urbanisation and economic growth (Friedmann, 2006; Kumar & Kumar, 2013; Bertinelli & Black, 2004; Stauvermann et al., 2024 and the references therein). However, some studies contend mixed effects of urbanisation on growth due to factors like government policy, institutions, and infrastructure investments (Chen et al., 2014; Turok & McGranahan, 2019). In the case of Vietnam, Ha et al. (2019) analyse the relationship between urbanisation and income inequality using provincial-level data, showing that, in the long run, urbanisation reduces income inequality. In a recent study on Vietnam, Stauvermann et al. (2024) show that urbanisation has a positive effect on economic growth, and in terms of causality, capital accumulation and economic growth cause urbanisation. Hence, we hypothesise the following:
H3:
Extending the base model with urbanisation: urbanisation and economic growth are positively linked.
FDI: The FDI–growth nexus has been widely studied, with mixed outcomes. On a positive note, it is argued that FDI supports greater technology, capital innovation, managerial skills, knowledge transfers, and employment, which are necessary for growth (X. Liu et al., 2009; Iamsiraroj & Ulubaşoğlu, 2015; El Menyari, 2021). However, FDI can have a negative effect on economic growth. The growth-retarding effect can arise due to high amounts of profit repatriated to the home country. Productivity can decline as a result of using outdated technology, exploitation of cheap labour, heavy extraction of natural and valuable resources, including raw materials, and lax government policies (Emako et al., 2022).
Studies linking tourism-related FDI and growth in country-specific contexts (e.g., Sanford & Dong, 2000) find supporting evidence of FDI-led tourism development. Studies reporting insignificant (Temiz & Gökmen, 2014) or negative effects of FDI (Sokhanvar & Jenkins, 2022a) explain that the outcome is because multinational firms require special benefits like preferential tax treatment, or because of relaxed policies on profit repatriation from host country governments, and/or a low economic rate of return on (inefficient) investment. Moreover, when technology and skill transfer to domestic firms is weak, it is argued that the net gains from FDI become negative (Sokhanvar & Jenkins, 2022b). In support of positive effects of FDI on growth, El Menyari (2021) report that, in the case of Morocco (from 1983 to 2018), non-tourism FDI had a positive effect, whereas tourism-focused FDI exerted a negative effect. Considering Estonia as a case study, Sokhanvar and Jenkins (2022a) conclude that both FDI and tourism positively influenced growth over the period 1995–2019. For Vietnam, H. T. T. Tran and Hoang’s (2019) report that although FDI has a positive association with real GDP, it does not support capital stock, implying that FDI tends to crowd out domestic investment opportunities. At a provincial level, B. Le et al. (2021) analyse the effect of FDI on growth for Binh Dinh Province (in Vietnam) from 1997 to 2019. They report that growth causes FDI with no evidence of FDI supporting growth, arguing that this could be due to the lack of human capital and infrastructure development necessary for FDI to flourish.
Accordingly, we hypothesise the following:
H4:
Extending the base model with FDI: FDI and economic growth are negatively linked.
Financial Development: Bagehot (1873) was the first to emphasise the role of financial institutions in economic growth. Schumpeter (1934) also highlighted the outstanding importance of financial institutions for economic growth. Roubini and Sala-i-Martin (1992) developed a model to examine how government policies that limit financial sector activities negatively influence economic growth. The authors argue that such policies distort resource allocation and reduce investment efficiency, emphasising that lifting financial repression can lead to superior economic performance and more liberalised financial systems increase economic growth.
Anwar and Nguyen’s (2011) study on financial development and growth in 61 provinces in Vietnam, for the period 1996–2006, found a positive association between the two variables. They note that technology gaps negatively influenced growth, whereas trade openness had a positive but insignificant effect. Kumar (2014) examines the relationship between tourism, ICT, financial development, and growth in Vietnam from 1980 to 2010. Using an augmented Solow (1956) framework, the study found a long-term positive effect of capital, tourism, technology, and financial development, and in the short term, only technology and tourism were positive. The positive role of ICT was also emphasised in another study by Kumar and Vu (2014). With a similar focus, Rasool et al. (2021) analyse BRICS countries over the period 1995–2015 using a panel ARDL method. They highlighted long-term positive associations between tourism and growth, and between financial development and economic growth. Studies arriving at negative or insignificant effects of financial development on growth generally attribute the results to poor economic performance and an underdeveloped financial system (Nili & Rastad, 2007; Bui, 2019). In the case of Vietnam, Bui (2019), using quarterly data from Q3-2004 to Q4-2018, finds an insignificant relationship in the long run and in the short run, and a negative lagged effect. Moreover, Ho et al. (2021) consider five ASEAN (Association of Southeast Asian Nations) countries (Indonesia, Philippines, Malaysia, Singapore, Thailand, and Vietnam) from 1995 to 2019. They note a positive but statistically insignificant effect of financial development. Drawing insights from these studies, we hypothesise that the following:
H5:
Extending the base model with financial development: financial development and economic growth are positively linked.
Emissions: Several studies consider ‘bad outputs’ (like carbon and nitrogen emissions) as traditional inputs in the production process (Baumol & Oates, 1988). Emissions as an input factor are treated as a measure of environmental resource extraction (Cropper & Oates, 1992) or harvesting environment to generate output. Hence, an increase in the level of pollution can reduce the regenerative and pollution-absorbing capacity of the environment (Bovenberg & Smulders, 1996). Similar arguments are presented by other studies which have included emissions as an input factor in the production function (Tzouvelekas et al., 2007; Xepapadeas et al., 2007; Xepapadeas & Vouvaki, 2009). These studies argue that reducing emissions will reduce outputs because efforts to reduce emissions will shift resources into abatement efforts, and, hence, fewer inputs will be available for the production of goods. Moreover, emissions can enter the production function via their influence on productivity growth, as illustrated by Kumar and Stauvermann (2019), where they introduce an endogenous growth model considering greenhouse gas (GHG) emissions. In their model, GHG emissions lower economic growth by increasing the costs associated with environmental degradation and health impacts. The model suggests that higher GHG emissions lead to negative externalities, which, in turn, reduce overall productivity, the efficiency of the economy, and its growth rate.
T. K. Tran et al. (2023) examined the nexus between emissions, natural resources, and growth for Vietnam. Their study considered a sample from 1986 to 2020 and was based on the Bayesian ARDL technique. Inter alia, they found that methane emissions (a proxy for environmental damages) exerted a positive effect on growth. In another study, T. T. H. Le et al. (2022) examined the non-linear contribution of emissions on the economic growth of Vietnam over the same sample period. They note that a 1 percent increase in CO2 emissions, increases economic growth by 0.66 percent, whereas a 1 percent decrease in emissions lowers output growth by 0.21 percent. The study confirms a general positive association between emissions and growth. Based on the above studies, we hypothesise that the following:
H6:
Extending the base model with carbon (CO2) emissions: there is a positive relationship between economic growth and CO2 emissions.
ICT: According to Helpman and Trajtenberg (1994), information and communication technology (ICT) plays a crucial role as a general-purpose technology (GPT). GPTs, like ICT, drive economic growth through successive improvements and investments in complementary inputs. Particularly, ICT improves productivity, innovation, and efficiency across various sectors, leading to cycles of productivity growth. At the beginning, the adoption of ICT may result in slow growth as industries adjust, but as complementary technologies and skills develop, the economy experiences accelerated growth. Kenny (2003) notes that the effect of the internet (a proxy for technology) can be negative due to lower investments in, and adoption, creation, and unproductive use of technology—and the effect is more pronounced in developing countries, which import technology from developed countries (K. M. Vu, 2011).
Indicators used to proxy ICT are generally based on communication mediums such as telecommunication, internet, broadband, and mobile phones (Thompson & Garbacz, 2007; K. M. Vu, 2011; K. Vu et al., 2020, and the references therein). Earlier studies using these indicators (Hardy, 1980; Röller & Waverman, 2001; Madden & Savage, 1998) report a positive link between technology and economic activities, whereas a few studies (Garbacz & Thompson, 2007; Dewan & Kraemer, 2000) confirm positive effects in developed and advanced economies (early adopters and exporters of technology), and either negative or non-significant effects in some less-developed countries. In the case of Vietnam, while some early studies (Kumar, 2014; Kumar & Vu, 2014) found a positive link between ICT (measured by telecommunications and internet use, respectively) and economic growth, recent studies like L. P. Nguyen and Pham (2020), which used ICT exports and imports to proxy for technology and a sample of 21 countries in the Asia-Pacific (including Vietnam), obtained a negative (positive) relationship between ICT imports (exports) and GDP per capita. Moreover, using ten ASEAN countries (including Vietnam) and a sample from 2000–2020, D. V. A. Nguyen (2023) estimates a negative association between fixed telephone subscriptions and economic growth, and a positive effect of mobile subscriptions, fixed broadband, and internet use. Accordingly, we hypothesise that the following:
H7:
Extending the base model with ICT: there is a positive link between ICT and economic growth.
Trade Openness (TO): Rivera-Batiz and Romer (1991a, 1991b) use the endogenous growth model developed by Romer (1986, 1987, 1990) to analyse the effect of international trade on growth. The first model investigates the impact of economic integration between similar, developed economies on global growth rates. The authors conclude that economic integration, achieved through increased trade in goods or idea flows, leads to higher worldwide growth rates because integration encourages the exploitation of increasing returns to scale in the research and development (R&D) sector. Furthermore, more integrated economies will experience faster technological progress and productivity growth. The second model examines how trade restrictions impact global growth by analysing three effects: integration, redundancy, and allocation. The authors show that trade restrictions that reduce integration generally slow down growth (integration effect), that trade restrictions that create redundant efforts in R&D also slow down growth (redundancy effect), and that, depending on circumstances, the allocation of resources due to trade restrictions can either speed up or slow down growth (allocation effect). However, both models highlight the importance of trade and economic integration in fostering innovation and long-term economic growth.
Recent empirical studies on Vietnam, like Ho et al. (2021), emphasise the importance of including trade openness when examining economic growth in Vietnam. A. Nguyen et al. (2021) examine the relationship between trade openness and economic growth in six ASEAN countries, including Vietnam. They note that the relationship between trade openness and economic growth is linear. In another study, M.-L. T. Nguyen and Bui (2021) use annual data on Vietnam over the period 1986–2020 to examine the relationship between trade openness and economic growth. While these studies (Ho et al., 2021; A. Nguyen et al., 2021) do not account for capital and labour stock in their growth model, they conclude that trade openness positively influences economic growth. Hence, we hypothesis the following:
H8:
Extending the base model with trade openness: there is a positive link between trade openness and economic growth.
In our study, from a macro-economic perspective and a well-established framework (Solow, 1956), we empirically show that tourism is an important and robust contributor to growth in Vietnam. Moreover, underscoring the country’s commitment to the sustainable development goals, this study presents a timely contribution to the literature on sustainable tourism and economic growth by comprehensively analysing the strength of tourism in relation to other plausible factors influencing economic growth. From the recent literature on growth, we note that a host of factors can explain growth; however, the magnitude and direction of the effects of certain factors can be country specific. Considering the progress of tourism in Vietnam, we hypothesise that tourism is a positive (and resilient) driver of economic growth. We evaluate this (base) hypothesis by incorporating additional variables like urbanisation, FDI, trade openness, ICT, financial development, and natural resources within an augmented Solow framework, whilst accounting for model-specific structural breaks.
3. Data and Methods
Our theoretical setup follows a Cobb–Douglas, Solow-type framework for country-specific growth-related studies (c.f. Rao, 2010). In the model, labour and capital are treated as endogenous factors, with technology (sometimes referred to as residual or total factor productivity) as an exogenous factor. By incorporating other plausible growth-influencing factors, our aim is to endogenise some part of the technology component. By unpacking the technology factor, we aim to explain the sources of growth generated by these factors, in addition to the contribution of capital per worker. Subsequently, we specify the initial model as follows:
where Y = aggregate real income, K = the real capital stock, L = labour, and , the total factor productivity (tfp), is the technology parameter; and are the respective shares of capital and labour. Assuming constant returns to scale, , we write (1) in per worker terms as follows:
where and . By augmenting technology with additional factors, we assume that evolves as follows:
where is the exogenous rate of Harrod-neutral technical progress, represents the visitor arrivals (tourism) per worker, i.e., , (for the base model I), and , where consists of additional factors that are used in each extended model. Hence, we account for natural resource use (nat) (in model II), urbanisation (urb) (in model III), foreign direct investment (fdi) (in model IV), financial development (fdv) (in model V), carbon dioxide emissions (CO2) (in model VI), information and communications technology (ict) (in model VII), and trade openness (trd) (in model VIII); and denote the respective elasticity coefficient of tourism, and the elasticity coefficient of each factor from the set z, with respect to output. Moreover, our methodology draws insights from Kalnins and Hill (2025) which recommends, inter alia, the importance of sensitivity/robustness in empirical analysis. Subsequently, by including an additional plausible growth-influencing factor in addition to capital per worker in the model, we also examine the robustness of the tourism–growth relationship.
3.1. ARDL Bounds Approach
For ARDL, with insights from Irfan et al. (2023), we specify the long run (base model) as follows:
and the general form of the extended model is specified as follows:
where is constant; , , and are the coefficients of lagged estimates of , , , and ; and and are the error terms. From (4), the long-run coefficients are as follows: , , and , and considering (5), we include , where .
Next, we formulate the base model (from (4)) for the distributed lagged specification with structural breaks:
and for extended model specification, we have the following:
where refers to the model-specific break in the output per worker series. In the long run, the base model is specified as follows:
and the extended model as follows:
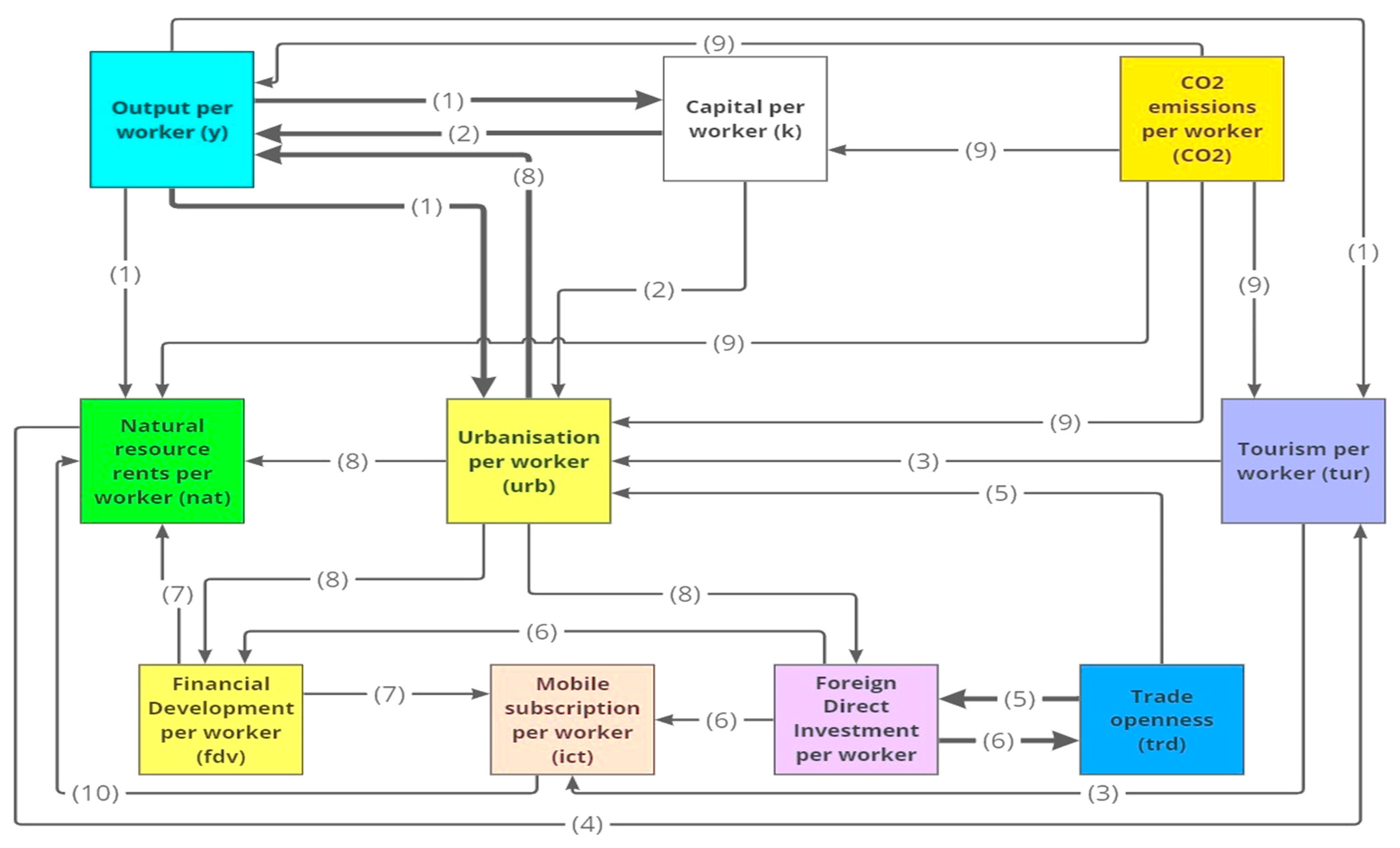
where and are constant, are the capital shares (coefficient of capital stock per worker), , are the elasticities of tourism or more precisely elasticity of visitor arrivals with respect to real income, and represents the respective elasticity of variables , used in the extended model; and are the error terms, respectively. A summary of variables and definitions are provided in Table 1. In Figure 1, we provide a visual framework undertaken for the empirical analyses.
Table 1.
Summary description of variables.
Figure 1.
Conceptual framework for modelling and estimation. Source: authors’ own construction.
The ARDL approach offers a systematic and dynamic procedure to examine cointegration between variables (Pesaran et al., 2001). The method does not require classification of I(1) and I(0) variables, although the highest order of integration should be I(1); hence the need to examine the unit root. Additionally, the unit root properties can provide useful information on the optimal lag-lengths for causality analysis (Toda & Yamamoto, 1995). Furthermore, structural breaks can influence the result of the ARDL approach (Hansen, 2001). Adjusting or revising the base model with different explanatory variables can yield a distinct set of structural break period(s), which can influence the cointegration results. Hence, although a tedious exercise, we recommend that structural breaks are carefully identified and included in examining cointegration. The respective series break period dummy B is examined in the preliminary stages of the analysis for its significance level, and if the break period is significant and/or improves cointegration, it is included in the final estimations. The wide application of the ARDL method, including technical setup and hypothesis testing are comprehensively covered in the literature (c.f. Dimitraki & Win, 2021).
In any case, it must be noted that the computed F-statistics and choice of the upper and the lower critical bounds are dependent on sample size, model specification, structural break dummy, and the lag-length. In our case, we estimate the base model (Equation (4)) and the extended model (Equation (5)). For example, to compute the F-statistics in the base model, we conduct the following steps: First, we estimate Equation (4) using the ordinary least squares (OLS) technique. Next, to examine a long-run relationship, we restrict all the estimated coefficients of lagged-level variables to zero and perform hypothesis tests. We examine the F-statistics where the null hypothesis of no cointegration () is examined against the alternative hypothesis of a long-run relationship (). If the F-statistic is above the respective upper critical bound, then the null hypothesis of no cointegration is rejected. In the case where the F-statistics is below the lower bounds, the null hypothesis is accepted (no cointegration). However, if the F-statistics is within the upper and lower bounds, the outcome becomes inconclusive. A similar procedure is applied for the extended models. We use EViews 13 to compute the relevant F-statistics and the F-bounds. The respective model is validated by testing for normality based on Jarque–Bera (JB) statistics, for serial correlation based on the Breusch–Godfrey LM test, for homoscedasticity based on the Breusch–Pagan–Godfrey test, and for correct functional form (linearity) based on the Ramsey reset test. To examine that the parameters of the model are stable over time, we review the plots of cumulative sum (CUSUM) and CUSUM of squares (CUSUMQ), respectively, ensuring that the plots are within the given bounds.
3.2. The Toda–Yamamoto Approach to Granger Non-Causality
For causality estimation, we adopt the approach of Toda and Yamamoto (1995), which has been widely used (Uzar & Eyuboglu, 2019). The causality model is specified as a vector autoregressive (VAR) system:3
where is a vector of other variables (as defined earlier), and, in this case, the i and j denote the respective lags applied in the causality analysis.
The test requires the determination of optimum lags in the VAR system based on the lag-length test. For a well specified VAR to detect causality, it is important that there is no serial correlation in the residuals (based on the autocorrelation test). Moreover, we need to ensure that all inverse roots, , are within the unit circle, i.e., , to confirm robust causality results (Uzar & Eyuboglu, 2019). If any correction is necessary, this can be performed with lags of the variables as exogenous variables, where is the maximum order of integration. Given that we are examining causality between 10 factors, we keep the number of lags, k, to two, which also includes the , and where necessary (to rectify issues of serial correlation and instances of ), we can increase the lags to and include structural dummies, respectively.
3.3. Data Description
All data were extracted from the World Development Indicators (World Bank, 2023) for the period 1986–2020. The real GDP is in constant 2015 USD (Y). To ensure consistency in base year, we rebased the CPI from 2010 to 2015 and used it to adjust other variables, which originally were based on the year 2010. The capital stock (K) is computed by application of the perpetual inventory method, where , is 1.2 times the real GDP of 1986, the depreciation rate, , and is the investment measured by gross fixed capital formation at constant 2015 USD. Moreover, the data for investment were available from 1994–2020, hence, we applied the exponential growth formula to estimate investment for 1986–1993 as follows: , where is the average growth of investments, I, over the period 1986–1993 (Kumar & Stauvermann, 2014).
Similarly, foreign direct investment (net inflows—FDI) as a percent of GDP and financial development or financial depth (measured by domestic credit to private sector as a percent of GDP—FDV) were converted into constant 2015 USD (see O’Toole & Newman, 2017) to obtain the respective values in absolute terms. The number of workers (L) was computed from the employment to population ratio (15+ as a percent of total population, based on ILO estimate) data from 1992–2020, and the remaining employment data (from 1986–1991) were estimated using the average growth rate of employment (−0.0018).
Data on visitor arrivals (TUR) were available from 1995 to 2020, and we sourced some data from an earlier publication of The New York Times. From The New York Times, it was noted that visitor arrivals to Vietnam (TUR) in 1986 and 1993 were 20,000 (McDowell, 1994) and 670,000 (Shenon, 1994), respectively. We computed the annualized growth rate over these two years, which was ,4 which is applied in the exponential growth rate formula as follows: (c.f. Kumar & Stauvermann, 2023), with the computed growth rate to estimate the data between 1987–1992, and 1994.
Urbanisation (URB) is based on the number of urban residents, determined by the ratio of urban population to total population (Fan et al., 2019; Hong & Cong, 2024). Trade openness as a percent of GDP is also converted to constant 2015 USD (TRD). ICT is proxied by the number of mobile cellular subscriptions (ICT). The data on mobile cellular subscription were available from 1992–2022, so, we applied the exponential growth formula to back-estimate (1986–1991) data for mobile subscriptions with an average growth rate of 0.4018 (see Kumar & Stauvermann, 2023). Data on natural resource rent (NAT) as a percent of GDP were available from 1986–2021, and these was converted into constant 2015 USD. We proxy pollution/emission using CO2 emission data in kilo-tonnes (c.f. Acheampong, 2018; T. T. H. Le et al., 2022). Finally, each variable is divided by the labour stock to convert it into per worker terms. Hence, as described in Table 1, the variables y, k, tur, urb, nat, ict, fdv, CO2, and trd are calculated as, Y/L, K/L, TUR/L, URB/L, NAT/L, ICT/L, FDV/L, CO2/L, and TRD/L, respectively. The plots of each variable, the descriptive statistics, and the correlation matrix are presented in Figure 2 and Table 2 (panel a and panel b), respectively. For regression analysis all the variables are transformed into natural logarithm (ln). The EViews 13 software was used for estimation.
Figure 2.
Graph of all the variables in per worker terms (1986–2020).
Table 2.
Descriptive statistics and correlation matrix.
4. Results
4.1. Unit Root Analysis
The results of the unit root test (Appendix A, Table A1) confirm that all variables are I(1) stationary. Next, we explored the structural breaks using three tests: the Zivot and Andrews’ (2002), Perron’s (1989, 2006) single break test, and the Bai and Perron’s (1998, 2003) multiple break test, respectively; additionally, we considered the options of with and without trend. The results are provided in Table A2 (Appendix A). We found that break periods vary between the different tests. Hence, to determine the suitability of the breaks, initially, we included them in the regression analysis and then refined the estimation by excluding the insignificant breaks (above the 10 percent level). Although a tedious process, given the numerous estimations to examine, the final model for cointegration and subsequent analysis accounts only for significant break periods. Therefore, in each model (Models I–VIII) we have a specific set of breaks, based on the model-specificity and the significance level.
The cointegration results are presented in Table 3 and Table 4 (below). We investigated four cases (Case II, III, IV, and V) of cointegration from the refined results. The breaks for the base model are years 1999, 2004, 2008, and 2013. In the base model (Model I), we noted that for all four cases (see notes in Table 3) the F-values exceed the upper critical bounds (at the 1 percent level), implying that there is a strong long-run association between output, capital, and tourism, in per worker terms. Similarly, in the extended models, we found that different (statistically significant) break periods influence cointegration. These estimations included models with natural resource rents, Model II; urbanisation, Model III; FDI, Model IV (see Table 3); financial development, Model V; CO2, Model VI; ICT, Model VII; and trade openness, Model VIII (Table 4)—in all these estimations, and cases II–V, we noted that cointegration remains strong.
Table 3.
Cointegration coefficients and break periods for Models I–IV.
Table 4.
Cointegration coefficients and break periods for Models V–VIII.
4.2. Long- and Short-Run Analysis
The long-run and short-run results of each model, under the four cases, are presented in panel A and panel B of Table 5, Table 6, Table 7, Table 8, Table 9, Table 10, Table 11 and Table 12, respectively. Before discussing the long- and short-run results, we examined the diagnostics (see Appendix C in the respective Table A11, Table A12, Table A13, Table A14, Table A15, Table A16, Table A17 and Table A18). In all four cases, presented in Appendix C (Table A11, Table A12, Table A13, Table A14, Table A15, Table A16, Table A17 and Table A18), we noted that the diagnostic tests generally support the absence of bias in the model due to serial correlation, functional form normality, and heteroscedasticity. Moreover, from cumulative sum (CUSUM) and cumulative sum of squares (CUSUMQ) plots, we noted a general stability in the parameters of the model. Further support for the stability of the model is noted from the error-correction terms (ECTs), which confirm convergence to long-run equilibrium. As noted, the respective ECT has the correct (negative) sign and is within the required range (between 0 and −1).
4.2.1. Model I—Base Model (With Capital per Worker and Tourism)
According to the base model (Table 5—Model I), tourism is positive and statistically significant in the long-run, contributing about 0.03 percent to the output; hence, we do not reject H1. Moreover, the capital stock is positive and significant. The capital share ranges from 0.35 (with trend) to 0.64 (without trend). In the short-run (Appendix B, Table A3), the two period’s lagged output per worker values are positive and significant, implying that lag-one and lag-three output growth influence the current growth. However, in the short-run dynamic model, a mixed effect of short-run capital per worker and the structural breaks, and no effect from tourism per worker, are noted. Specifically, model-specific break periods 1999 and 2013 have positive effects, whereas the break periods 2004 and 2008 have negative effects on short-run growth.
Table 5.
Long-run—base model with capital per worker and tourism (Model I).
Table 5.
Long-run—base model with capital per worker and tourism (Model I).
| Variables | Case II | Case III | Case IV | Case V |
|---|---|---|---|---|
| 0.63495 *** (0.0185) | 0.6350 *** (0.0185) | 0.3464 ** (0.1697) | 0.3464 ** (0.1697) | |
| 0.0268 *** (0.0089) | 0.0268 *** (0.009) | 0.0247 *** (0.0081) | 0.0247 *** (0.0081) | |
| Constant | 2.3017 (0.1619) | - | - | - |
| Trend | - | - | 0.0232 (0.0133) | - |
Notes: ( ) contains standard error; *** and ** indicate significance at 1% and 5% levels, respectively. Source: authors’ own computation.
4.2.2. Model II—With Capital per Worker, Tourism, and Natural Resource Rent
From the long-run estimations (Table 6—Model II), we noted a consistent positive effect of capital and tourism, with the latter contributing to output per worker by about 0.04 percent, which supports H1. The capital share is between 0.62 (without trend) and 0.81 (with trend). However, we obtained a negative (and significant) effect of natural resource rent (0.03%), implying that, ceteris paribus, a 1% increase in the use of natural resources reduces economic growth by 0.03%; hence, we do not reject H2.
In the short run (Appendix B, Table A4), the effect of the previous period’s output per worker and capital per worker (including current period) are consistent with the base model (Model I). Furthermore, we noted mixed effects of tourism and natural resource rents. The current period’s tourism and natural resource rents have positive effects, whereas the respective factors from the previous three periods have negative effects on output per worker. In this model, the break periods (2002, 2013, and 2014) exert positive effects on short-run growth.
Table 6.
Long-run extended model—with capital per worker, tourism, and natural resource rents (Model II).
Table 6.
Long-run extended model—with capital per worker, tourism, and natural resource rents (Model II).
| Case II | Case III | Case IV | Case V | |
|---|---|---|---|---|
| Variables | Coefficient | Coefficient | Coefficient | Coefficient |
| 0.6181 *** (0.0181) | 0.6181 *** (0.0181) | 0.8091 ** (0.3273) | 0.8091 ** (0.3273) | |
| 0.0377 *** (0.0114) | 0.0377 *** (0.0114) | 0.0406 *** (0.013) | 0.0406 *** (0.013) | |
| −0.0261 ** (0.0111) | −0.0261 ** (0.0111) | −0.0328 * (0.0165) | −0.0328 * (0.0165) | |
| Constant | 2.6819 *** (0.2226) | - | - | - |
| Trend | - | - | −0.0152 (0.0262) | - |
Notes: ( ) contains standard error; ***, **, and * indicate significance at 1%, 5%, and 10% levels, respectively. Source: authors’ own computation.
4.2.3. Model III—With Capital per Worker, Tourism, and Urbanisation
In Table 7—Model III, we noted a consistent positive effect of tourism and capital (in per worker terms) in the long run (reconfirming H1). Moreover, urbanisation (urban population per worker) is significant and positive. Hence, a 1 percent increase in urbanisation contributes about 1.3 percent to the long-run growth, indicating a significant ‘scale-up’ effect of urban development. This result duly supports H3. The short-run lag effects (Appendix B, Table A5) of the output are positive and significant, whereas the effects of capital are mixed. This is observed from the immediate positive coefficient of the output variable, and the negative coefficients of the lagged output variables. The break periods of 1995 and 2008 have positive effects whereas the period 2002 has a negative effect.
Table 7.
Long-run extended model—with capital per worker, tourism, and urbanisation (Model III).
Table 7.
Long-run extended model—with capital per worker, tourism, and urbanisation (Model III).
| Case II | Case III | Case IV | Case V | |
|---|---|---|---|---|
| Variables | Coefficient | Coefficient | Coefficient | Coefficient |
| 0.2708 *** (0.0576) | 0.2708 *** (0.0576) | 0.1556 (0.0983) | 0.1556 (0.0983) | |
| 0.0365 *** (0.0085) | 0.0365 *** (0.0085) | 0.0276 *** (0.008) | 0.0276 *** (0.008) | |
| 1.3319 *** (0.1717) | 1.3319 *** (0.1717) | 1.2042 *** (0.1169) | 1.2042 *** (0.1169) | |
| Constant | 0.6473 *** (0.1625) | - | - | - |
| Trend | - | - | 0.0130 ** (0.0057) | - |
Notes: ( ) contains standard error; *** and ** indicate significance at 1% and 5% levels, respectively. Source: authors’ own computation.
4.2.4. Model IV—With Capital per Worker, Tourism and FDI
In Table 8—Model IV, capital is positive and consistent with the earlier estimations. Again, the tourism per worker is positive and statistically significant (not rejecting H1). However, we noted a negative effect of FDI in the long run, hence, not rejecting H4. From the long-run results, we noted that a 1 percent increase in FDI per worker reduces output per worker by 0.05%, indicating a growth-retarding effect from FDI. In the short-run results (Appendix B, Table A6), the coefficient of the lagged output variable is positive, indicating the current period’s growth is dependent on the previous period’s economic performance. The net effect of capital (considering current and lagged periods) is positive. However, in Cases II and III, we noted that the short-run effect of FDI is negative, and the break period of 1996 also exerts negative effects on the output. The negative association between FDI and economic growth is consistent with previous studies (B. Le et al. 2021; L. T. H. Nguyen, 2022). It has been noted that FDIs in Vietnam are mainly in labour- and resource-intensive industries, characterised by dependence on imported inputs, cheap labour force, and low spill-over of knowledge and technology to domestic firms.5
Table 8.
Long-run extended model—with capital per worker, tourism, and FDI (Model IV).
Table 8.
Long-run extended model—with capital per worker, tourism, and FDI (Model IV).
| Case II | Case III | Case IV | Case V | |
|---|---|---|---|---|
| Variables | Coefficient | Coefficient | Coefficient | Coefficient |
| 0.5536 *** (0.035) | 0.5536 *** (0.035) | 0.3031 * (0.1624) | 0.3031 * (0.1624) | |
| 0.1462 *** (0.0448) | 0.1462 *** (0.0448) | 0.1387 *** (0.0264) | 0.1387 *** (0.0264) | |
| −0.0535 *** (0.0169) | −0.0535 *** (0.0169) | −0.0521 *** (0.0101) | −0.0521 *** (0.0101) | |
| Constant | 3.6989 *** (0.5262) | - | - | - |
| Trend | - | - | 0.0196 (0.0127) | - |
Notes: ( ) contains standard error; *** and * indicate significance at 1% and 10% levels, respectively. Source: authors’ own computation.
4.2.5. Model V—With Capital per Worker, Tourism, and Financial Development
With the inclusion of financial development (measured by domestic credit), we found that financial development is statistically significant in Cases I and II. Moreover, the positive contribution of financial development (about 0.06 percent to the long-run output) is consistent with previous studies on Vietnam (Anwar & Nguyen, 2011; Kumar, 2014; Ridzuan et al., 2021). However, it contradicts the findings of a few recent studies (Bui, 2019; Ho et al., 2021), which use different modelling frameworks and measures of financial development (for example, stock market indices and broad money) (Table 9). Accordingly, noting the positive association between financial development an economic growth, we do not reject H5. Also, noting that tourism remains positive in all the cases, although it is not statistically significant within the 1–10 percent level, the results weakly support H1. As expected, the capital per worker is positive and statistically significant. In the short run (Appendix B, Table A7), we note consistent results for capital and the lagged output as the earlier estimations. We found that the lagged output had positive effects on the current period’s output. The lag-one and lag-three effects of capital are positive, whereas the lag-two effect is negative, indicating the mixed-effect of capital accumulation in the short run. Interestingly, we note that tourism is positive and significant, but financial development, although positive, is insignificant up to lag-one periods, and is negative in up to lag-three periods, implying a generally mixed result in the short run. Moreover, the structural break periods of 2004 and 2008 are negatively associated with output, whereas the period 2014 has a positive association.
Table 9.
Long-run extended model—with capital per worker, tourism, and financial development (Model V).
Table 9.
Long-run extended model—with capital per worker, tourism, and financial development (Model V).
| Case II | Case III | Case IV | Case V | |
|---|---|---|---|---|
| Variables | Coefficient | Coefficient | Coefficient | Coefficient |
| 0.5613 *** (0.0624) | 0.5613 *** (0.0624) | 1.0048 * (0.5683) | 1.0048 * (0.5683) | |
| 0.0182 (0.0119) | 0.0182 (0.0119) | 0.0295 (0.0229) | 0.0295 (0.0229) | |
| 0.0640 * (0.0346) | 0.0640 * (0.0346) | 0.0603 (0.0672) | 0.0603 (0.0672) | |
| Constant | 2.4973 *** (0.3242) | - | - | - |
| Trend | - | - | −0.0361 (0.0426) [−0.8464] {0.4048} | - |
Notes: ( ) contains standard error; *** and * indicate significance at 1% and 10% levels, respectively. Source: authors’ own computation.
4.2.6. Model VI—With Capital per Worker, Tourism, and CO2 Emission
From Table 10, the long-run coefficient of capital per worker is positive in all cases, where it is significant in Cases II and III. Tourism is positive and significant in all cases (reconfirming H1). We found a positive effect of CO2 (emissions) on output in all cases, although the coefficient is only significant in just two cases (Cases III and IV) out of the four that were analysed. While our results coincide with recent studies like T. T. H. Le et al. (2022) and T. K. Tran et al. (2023) on the emission–growth relationship, after accounting for key variables like capital and tourism (in per worker terms) and the structural breaks, in terms of magnitude, we noted a relatively lesser effect of CO2 on growth. We find that in the long run, a 1 percent increase in CO2 emissions contributes about 0.11 percent to the long-run output. Based on the positive link between CO2 and economic growth, we do not reject H6. In the short run (Appendix B, Table A8), the effects of output (lagged-effect) and capital are consistent with the earlier estimations, and we note that CO2 is positive but not statistically significant. The break periods of 2004 and 2008 have negative effects, whereas 2013 has a positive effect on the short-run output.
Table 10.
Long-run extended model—with capital per worker, tourism, and CO2 emission (Model VI).
Table 10.
Long-run extended model—with capital per worker, tourism, and CO2 emission (Model VI).
| Case II | Case III | Case IV | Case V | |
|---|---|---|---|---|
| Variables | Coefficient | Coefficient | Coefficient | Coefficient |
| 0.5574 *** (0.076) | 0.5574 *** (0.076) | 0.2847 (0.2161) | 0.2847 (0.2161) | |
| 0.0370 *** (0.0118) | 0.0370 *** (0.0118) | 0.0397 *** (0.0117) | 0.0397 *** (0.0117) | |
| 0.0831 (0.0632) | 0.0831 (0.0632) | 0.1186 ** (0.0566) | 0.1186 ** (0.0566) | |
| Constant | 3.6061 *** (1.0817) | - | - | - |
| Trend | - | - | 0.0188 (0.0156) | - |
Notes: ( ) contains standard error; *** and ** indicate significance at 1% and 5% levels, respectively. Source: authors’ own computation.
4.2.7. Model VII—With Capital per Worker, Tourism, and ICT
The long-run effect of capital and tourism is positive, which is consistent with the earlier estimations (reconfirming H1). However, we found that the coefficient of ICT (measured by mobile subscription) is negative, implying that a 1 percent increase in mobile subscription reduces growth by, at most, 0.03 percent (Table 11). This result contradicts the earlier studies by Kumar and Vu (2014) and Kumar (2014), which used internet usage (1980–2012) and telecommunication lines (1980–2010), respectively, as proxies of ICT and noted positive effects. Noting the results obtained in this study, we reject H7. The short-run effects (Appendix B, Table A9) of lagged output are consistent with previous estimations. Moreover, capital has mixed effects—it has a positive effect in the current and lag-two periods, and a negative effect in lag-one and lag-three periods. The short-run effect of tourism is positive, although for ICT, we noted mixed effects—the current and lag-three periods are negative whereas the lag-one and lag-two effects are positive. Several break periods were noted to influence this relationship. The years 1995, 2002, and 2014 have positive effects, whereas 1996, 2004, and 2008 have negative effects.
Table 11.
Long-run extended model—with capital per worker, tourism, and ICT (Model VII).
Table 11.
Long-run extended model—with capital per worker, tourism, and ICT (Model VII).
| Case II | Case III | Case IV | Case V | |
|---|---|---|---|---|
| Variables | Coefficient | Coefficient | Coefficient | Coefficient |
| 0.7361 *** (0.0148) | 0.7361 *** (0.0148) | 1.0467 *** (0.2351) | 1.0467 *** (0.2351) | |
| 0.0269 *** (0.0059) | 0.0269 *** (0.0059) | 0.0357 *** (0.0085) | 0.0357 *** (0.0085) | |
| −0.0218 *** (0.0033) | −0.0218 *** (0.0033) | −0.0288 *** (0.0042) | −0.0288 *** (0.0042) | |
| Constant | 1.4087 *** (0.1299) | - | - | - |
| Trend | - | - | −0.0225 (0.0176) | - |
Notes: ( ) contains standard error; *** indicates significance at 1% level. Source: authors’ own computation.
4.2.8. Model VIII—With Capital per Worker, Tourism, and Trade Openness
In Model VIII (Table 12), we noted that in the long run, the effects of capital accumulation, tourism, and trade openness are positive and significant in all the cases (confirming H1 and H8, respectively). Therefore, a 1 percent increase in capital, tourism, and trade openness contributes about 0.54%, 0.06%, and 0.05–0.09%, respectively, to the output. The positive results coincide with some recent studies (Ho et al., 2021; A. Nguyen et al., 2021; L. T. H. Nguyen, 2022), although they contradict the findings of Ridzuan et al. (2021). Short-run effects of lagged output are consistent with the earlier estimations. Moreover, the net effect of capital per worker is positive. In the short run, we noted mixed effects of tourism (Appendix B, Table A10), although the net effect of tourism is positive. Similar to the long-run results, we found that the short-run effect of trade openness is positive.
In summary, based on our modelling framework, we find that capital share varies across models and methods (Cases II–IV). Nevertheless, in most cases, the capital share coincides with the stylised value of one-third (Models I, III, IV, VI and VIII), which is consistent and typical for many developing countries (Bosworth & Collins, 2008). Interesting to note is that the elasticity of output with respect to tourism (i.e., the contribution of tourism to growth) is consistent across most of the models, including the base model (Models I, III, VI, VII and VIII). We note that a 1 percent increase in tourism (visitor arrival) increases output by at least 0.03 percent. A similar (positive) magnitude for tourism was obtained in an earlier study (c.f. Kumar, 2014); however, it was based on a smaller sample size (1980–2010), and the coefficient was not statistically significant. The next section discusses the causality results.
Table 12.
Long-run extended model—with capital per worker, tourism, and trade openness (Model VIII).
Table 12.
Long-run extended model—with capital per worker, tourism, and trade openness (Model VIII).
| Case II | Case III | Case IV | Case V | |
|---|---|---|---|---|
| Variables | Coefficient | Coefficient | Coefficient | Coefficient |
| 0.5418 *** (0.0196) | 0.5418 *** (0.0196) | 0.2492 (0.1966) | 0.2492 (0.1966) | |
| 0.0554 *** (0.0172) | 0.0554 *** (0.0172) | 0.0313 * (0.0186) | 0.0313 * (0.0186) | |
| 0.0478 *** (0.0252) | 0.0478 *** (0.0252) | 0.0929 *** (0.033) | 0.0929 *** (0.033) | |
| Constant | 2.7788 *** (0.2219) | - | - | - |
| Trend | - | - | 0.0227 (0.0152) | - |
Notes: ( ) contains standard error; *** and * indicate significance at 1% and 10% levels, respectively. Source: authors’ own computation.
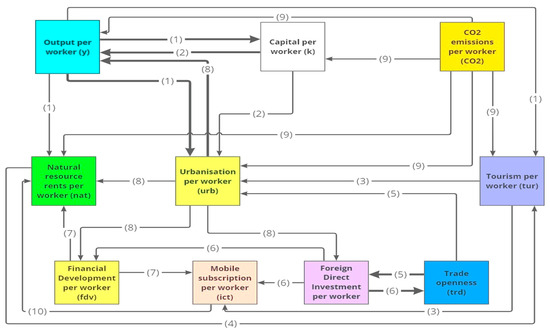
4.3. Causality
The causality underscores the predictive powers of two variables under examination. To ensure robust causality results, based on the Toda and Yamamoto (1995) procedure, we examined the inverse roots. We noted that they are within the unit circle (Figure A1, Appendix C), duly supporting the reliability of the results. Based on the level of statistical significance within the 1–10 percent level, we highlighted the bidirectional causality between the respective variables, X and Y, implying that both X and Y variables can predict each other (X←→Y); and the unidirectional causality from one variable (X) to the other (Y), implying that X causes Y (X→Y), i.e., X is an important variable (driver) for predicting Y.
The results are presented in Table 13. In terms of bidirectional (mutually reinforcing) causality, we found two-way causality between output per worker and capital per worker; between FDI and trade openness; and between output per worker and urbanisation. The results imply that both economic growth and capital accumulation can predict each other. Our results contradict the findings of Minh and Van (2023), which report absence of causality between capital, labour, and GDP. Also, the causality results confirm that FDI, trade openness, urbanisation, and economic growth are mutually reinforcing; hence, they can predict each other. The results on bidirectional causality between trade openness, urbanisation, and economic growth for Vietnam coincide with the findings of Vo et al. (2023).
Table 13.
Causality results.
On the unidirectional causality, we noted that capital accumulation, trade openness, and tourism cause urbanisation, implying that these variables have greater predictive powers for the rate of urbanisation. Moreover, we confirmed a unidirectional causality from urbanisation to natural resource use, FDI inflows, and financial development, implying that models to forecast variables like natural resource use, FDI inflows, and financial development should incorporate urbanisation. Hong and Cong (2024) noted that for Vietnam, urbanisation is a positive driver of FDI inflows, duly emphasizing the importance of carefully designing urban planning and strategies to promote investment.
Furthermore, FDI causes financial development and ICT, indicating the importance of FDI in predicting the latter two variables, and the importance of technology-focussed FDI. Also, we noted that natural resources cause tourism development, and tourism development and financial development cause ICT. Also, financial development, urbanisation, and ICT cause natural resource use, implying that these variables are significant in predicting natural resource use.
Interestingly, we found that CO2 causes output (economic growth), capital accumulation, tourism development, natural resource use, and urbanisation, implying that carbon emissions are a critical driver in predicting economic growth, investment, tourism development, natural resource use, and urbanisation. While these results are consistent with the findings of Minh et al. (2023), who noted that CO2 causes urbanisation and economic growth, the latter study found a bidirectional causality between CO2 and FDI as well. Moreover, A. Nguyen et al. (2021) found a reverse causality, i.e., that economic growth causes emissions in Vietnam.
The above causality results are summarised in a flow diagram noted in Figure 3.
Figure 3.
The arrows → indicate causality, for example, (1) indicates output causing capital (in per worker terms), and (2) indicates capital causing output (in per worker terms); the thick arrows indicate bi-directional causality, and the thin arrows indicate unidirectional causality. Source: Authors’ own representation based on causality analysis. The colored boxes are just for ease of readability of variables and does not have any special meaning.
5. Discussion
In this study, we have empirically showed the significant role of tourism in Vietnam’s economy. On policy deliberations, we note several ongoing initiatives of the government to boost productivity and growth in the sector. In 2019, the Vietnamese government provided USD 1.32 billion for infrastructure development at major tourist destinations and spent USD 12.9 million on promotional activities. The government published a master plan for tourism from 2021 to 2030, and a vision up to 2045. According to the plan, tourism shall become a “spearhead” economic sector, with the objective of increasing the value added by tourism to 8–9% and 13–14% of GDP in 2025 and 2030, respectively. To promote greater tourism activities and visitor interests, as of 2023, the government of Vietnam has relaxed its visa restrictions for 13 more countries (Germany, France, Italy, Spain, the UK, Russia, Japan, Republic of Korea, Denmark, Sweden, Norway, Finland, and Belarus).6 Additionally, part of the tourism-related sustainability plan is that from 2030 onwards, tourism-related businesses will use and distribute only recyclable bags, thereby minimising plastic wastes.
Our findings contribute to the insights on country-focused policymaking with respect to tourism and resource development to support economic growth. Foremost, the findings of this study support the current strategic focus of Vietnam’s policymakers, who aim to promote tourism as one of the main economic sectors of the country. In other words, it reconfirms the role of tourism as a significant driving force of the economy. Further developments in tourism could include improving tourism facilities and infrastructure, diversifying and promoting tourism-related products and services (such as medical, education, business and conferences, leisure, etcetera), developing and strengthening human capital in the tourism and hospitality sector, and increasing efforts on marketing Vietnam’s tourism sector internationally.
A well-rounded pro-growth policy dialogue on tourism should include discussions on capital accumulation (investment), urban development, use of natural resources, exploration and integration of frontier technology with financial development, foreign direct investments, trade relations, and emissions. For instance, to obtain greater exposure to global markets, the tourism industry should be digitalised with world-class technology. Development policies should extend to green and nature-based tourism activities and investments.
An important positive factor noted in our analysis is urbanisation. Although Vietnam has been urbanising, the rate of urbanisation is low compared to other emerging economies like China. Hence, urban development with a priority on eco-friendly and green development would promote sustainable growth and tourism in the country. Moreover, for Vietnam to remain internationally competitive, it should focus on products in which it has a comparative advantage, and which are in high demand in the global market.
Moreover, although we note a strong uptake of mobile technology, to ensure greater productivity and efficiency gains and greater inclusiveness, mobile technology can be integrated efficiently with various services including banking and finance. It is also important to ensure that technology (ICT) reaches a substantial size and mass to realise significant economic gains. Technology-led policies should ensure that both rural and urban areas have access to relevant and equally affordable technology. Additionally, to scale up gains from technology, public–private partnerships (both domestic and international) can be initiated, with greater support for investment in ICT-related infrastructure and human capital (which includes technology-related literacy and education), and the adoption of innovative technology with the objective of shifting economic activities to more digitally enhanced and highly-productive levels (Karaman Aksentijević et al., 2021). On technology-related FDIs, production and assembly of semiconductor components should be encouraged, provided they support local employment, human capital development, and create positive spillovers on domestic firms, in terms of skill transfer and productivity growth.
Noting a moderate growth in the urban population to support agricultural production, investment in agricultural technology to enhance productivity should be a key priority. Additionally, ensuring minimum barriers to trade with ongoing participation in bilateral and multilateral trade agreements can be considered in trade dialogues.
The financial sector is an important contributor of growth in the economy. The forward-looking growth agenda should incorporate recent advancement in the financial sector, which includes cost-effective and efficient payment systems. The recent developments in cross-border payments based on digital ledger technology, financial regulations surrounding financial sector stability, and greater financial inclusion should be considered in policy discussions to further revolutionise the financial sector.
Moreover, for Vietnam to reduce GHG emissions it should take advantage of the increasing competition from China, the US, and the European Union (EU) and avoid investing in the so-called “key” industries that will be excessively subsidised by China, the EU, and the US in the coming years, if not decades. These are mainly industries associated with green technologies such as solar cell production, electric storage technologies, electric cars, hydrogen technologies, etcetera. This makes sense for three reasons. Firstly, noting the uncertainty surrounding industries is important because no government really knows what the key industries in the future will be like. To avoid bad investments, a careful assessment should be taken before embarking in these industries. Secondly, it is questionable whether Vietnamese companies can compete successfully in the absence of subsidies against companies from the countries which strongly subsidise these industries. Thirdly, it is advisable to import these highly subsidised technologies and goods, and reorientate resources to existing productive sectors like tourism, finance, and trade activities. It is an economic fact that importers benefit from lower prices of goods and services, which are subsidised abroad. The fact that trade surpluses may turn out to be lower than expected, however, should not be a deterrent, as trade surpluses would otherwise create an appreciation pressure on the Vietnamese Dong, which would have a detrimental effect on the competitiveness of the Vietnamese tourism industry. To summarise, the Vietnamese economy should try to take maximum advantage of the subsidy race between the US, EU, and China to reduce GHG emissions and to bolster the Vietnamese tourism industry.
Policies to attract foreign direct investment should focus on high value-added firms, green technology, green production facilities, and employment creation with positive spillovers to domestic firms and consumers. On natural resource consumption, with rapid urbanisation and industrialisation, it has been noted that there is a need for clear regulations regarding the use of land and other resources in urban planning (World Bank, 2020). Hence, careful policy proposals should be sustainable; that is, the strategies for long-term growth should consider both alternative sources and ensure that these sources complement and advance tourism development. Economic diversification policies should include reducing reliance on the heavy use of natural resources. Urban development policies should promote environmental protection, cleaner towns and cities, and user-friendly and pedestrian-friendly transportation facilities, including roads and walkways.
Furthermore, we have considered carbon emissions as an input factor in the production function (Kalaitzidakis et al., 2018) and noted a positive association with economic growth. While we note that the existing level of carbon emissions supports economic growth, striking a careful balance between existing levels of emissions and green-growth policies should be promoted to support the government’s efforts to reduce carbon emissions by 2030 and beyond. Such findings imply that environmental harvesting supports economic growth (Bovenberg & Smulders, 1996); however, this may come at a cost, in terms of a reduction in the regenerative and pollution-absorbing capacity of the environment. Noting this complexity, we should neither support nor argue for high rates of emissions (harvesting environment) to achieve economic growth. Quite the contrary. Based on the data and relationship, we argue that emissions can be an indicator of production setup and the level of resource extraction feeding into productivity and growth. It is plausible that with rapid urbanisation, tourism activities, natural resource use, or any other development activities for that matter (financial development or international trade), if not carefully structured and engineered, can give rise to waste as by-products, which include CO2 emissions and greater damage to the natural environment. Therefore, future studies can analyse CO2 as an output variable and explore the impact on the natural environment. Some studies have approached this by exploring the presence of the Kuznets curve (Shahbaz et al., 2019).
Another crucial point to note (which is not a justification to promote pollution) is that Vietnam is an emerging economy and in its initial stages of growth (compared to developed countries), hence, the growth saturation effect has not kicked in yet. Any increase in emissions thus reflects the speeding-up of economic growth (of course at the cost of harvesting the natural environment). Hence, having a positive relationship or causality is not a surprising result. Our results, at best, show that, based on the historical data and the production and consumption setup, the long-run trajectory is indicative of a strong coupling effect (or weak decoupling) between emissions and growth. However, if economic growth is the main objective, holding all other things constant, then we would expect to see an upward trend in energy intensity and, hence, negative externalities affecting society in the long run (where health problems due to emissions, environmental degradation, depletion of resources, and waste) could even lower the level of productivity. Therefore, economic growth should be supported by sustainable approaches to production and consumption, which include the use of renewable energy sources, proper waste management, greener production, and efficient use of resources.
6. Conclusions
In this paper, we conducted a comprehensive study on tourism and growth in Vietnam. Usually, from the literature, it is noted that tourism–growth country-specific studies focus on just one aspect (cf. Kumar, 2014; Kumar & Vu, 2014), and exclude the possibility of other sources of growth; this fails to confirm if tourism remains a robust driver of growth when stacked against other plausible factors, whilst accounting for structural breaks. In this study, we applied a reduced-form model based on the Solow (1956) framework and then extended the models with other plausible factors.
The results indicate that tourism is a critical driver of economic growth in Vietnam. In addition to capital accumulation and tourism, the findings also confirm that other factors influence growth. Among the positive factors are urbanisation, trade openness, financial development, and carbon emissions. However, there are some factors, like natural resource rents, FDI, and ICT, which are found to have a long-run growth-retarding effect. Moreover, from this study, we highlight the importance of model-specific structural breaks when examining cointegration. We showed that structural breaks can be model-specific and that carefully incorporating the breaks can strengthen cointegration and provide further insights. Our approach, and the subsequent results, contribute both to empirical strategy and policy deliberations.
Nevertheless, we acknowledge some limitations of the study. We acknowledge that the findings are based on data from Vietnam, and therefore, we cannot generalise the outcomes, especially the resilience of the tourism sector and pivotal roles of other sources of growth to other countries in the region. Hence, future studies could consider replicating and presenting an in-depth analysis of other countries for comparison. Moreover, because countries tend to differ in terms of resources and levels of development, it is important to consider and evaluate country-specific plausible growth factors. In the quest to identify country-specific sources of growth, future studies may focus on a diverse set of factors to highlight uniqueness and relevance, hence making a direct comparison with this study difficult.
Moreover, our sample size of 35 years (1986–2020) for country-specific analysis can be considered small. Moreover, due to missing data on some variables, we have resorted to interpolation methods and alternative sources (in the case of tourism data) to ensure consistency of the sample; however, having consistent data or availability of data from a single authoritative source may provide different results. In our modelling framework, we did not distinguish between human capital and physical capital. Future research could draw ideas from Collins et al. (1996) to decompose the two. Additionally, alternative approaches, including examination of non-linearities and/or considering other countries for comparative analysis, can be considered. Finally, we also acknowledge that other factors, like skills, research and development, culture, and education can influence and shape the trajectory of long-run economic growth; however, these are not captured in this analysis.
Author Contributions
Conceptualization, R.R.K. and P.J.S.; methodology, R.R.K.; software, R.R.K.; validation, R.R.K. and P.J.S.; formal analysis, R.R.K. and P.J.S.; investigation, R.R.K. and P.J.S.; resources, R.R.K., P.J.S. and L.T.M.D.; data curation, R.R.K.; writing—original draft preparation, R.R.K., P.J.S. and L.T.M.D.; writing—review and editing, R.R.K., P.J.S. and L.T.M.D.; visualization, R.R.K. and P.J.S.; project administration and supervision, R.R.K., P.J.S. and L.T.M.D. All authors have read and agreed to the published version of the manuscript.
Funding
This research received no external funding.
Informed Consent Statement
Not Applicable.
Data Availability Statement
At the time of the study, the raw data used were publicly available, and the respective sources are provided in the paper. The approaches undertaken to handle missing data are also explained in the paper. Please refer to Section 3.3.
Acknowledgments
All the authors would like to sincerely thank the editor and the anonymous reviewers for their comments and feedback on the paper. Peter Josef Stauvermann also thanks Changwon National University for funding his ongoing research activities for the period 2024–2025. The usual disclaimer applies.
Conflicts of Interest
The authors declare no conflict of interest.
Appendix A
Table A1.
Unit root test.
Table A1.
Unit root test.
| Variables | ADF | PP | KPSS | |||
|---|---|---|---|---|---|---|
| Level | 1st Diff. | Level | 1st Diff. | Level | 1st Diff. | |
| −0.5209 [1] | −3.6682 [0] *** | 0.31802 [4] | −3.6532 [3] *** | 0.6957 [5] * | 0.09474 [4] *** | |
| 0.5269 [0] | −2.5762 [0] * | 0.28691 [4] | −2.5867 [1] * | 0.69698 [5] * | 0.12870 [4] *** | |
| −1.9336 [0] B | −3.1244 [0] B | −1.8906 [2] B | −3.2035 [2] *,B | 0.71238 [4] * | 0.6013 [3] * | |
| 1.3506 [0] | −2.8346 [0] * | 0.84549 [4] | −2.5497 [2] | 0.69441 [5] | 0.15673 [4] *** | |
| −1.6885 [0] | −5.4066 [0] *** | −1.6472 [2] | −5.3892 [3] *** | 0.38424 [5] ** | 0.44140 [3] ** | |
| 1.1000 [0] B | −4.0900 [4] **,B | 0.4772 [3]B | −3.5542 [1] **,B | 0.1981 [4] **,B | 0.1229 [3] **,B | |
| −1.6745 [0] | −5.0144 [0] *** | −1.6505 [1] | −5.0422 [2] *** | 0.6769 [5] * | 0.3357 [2] *** | |
| −2.7673 [1] B | −6.4505 [0] ***,B | −7.7743 [2] *** | −9.6635 [2] *** | 0.5303 [4] * | 0.4455 [4] ** | |
| 1.2661 [0] | −4.0687 [0] *** | 1.0085 [2] | −4.0844 [2] *** | 0.6768 [5] * | 0.2729 [2] *** | |
| −1.9852 [0] | −5.4644 [0] *** | −2.0066 [1] | −5.4630 [1] *** | 0.7845 [4] | 0.32397 [7] *** | |
Note: Unit root test is based on intercept only, except where ‘B’ is indicated. B indicates unit root based on intercept and trend option. The choice of B is to ensure that the level series is tested conservatively; ***, ** and * indicate the series is stationarity at 1%, 5% and 10%, respectively. Source: authors’ own computation.
Table A2.
Structural break test—dependent var. = .
Table A2.
Structural break test—dependent var. = .
| Test Type | Break Period | t-Stat. |
|---|---|---|
| ZA (Constant) | 2000 | −5.3029 [3] ** |
| ZA (Trend) | 2004 | −4.7090 [4] * |
| ZA (Constant + Trend) | 2000 | −5.2820 [3] ** |
| Perron (Constant) | 2000 | −4.9923 [3] * |
| Perron (Trend) | 2003 | −3.6407 [3] |
| Perron (Constant + Trend) | 2000 | −5.0214 [3] |
| BP (Const) | 1995, 2002, 2013 | (CV = 11.14) |
| BP (Trend) | 1991, 1999, 2008 | (CV = 11.14) |
| BP (Const + Trend) | 1991, 1996, 2009, 2004, 2014 | (CV = 15.29) |
Notes: ZA = Zivot and Andrews (2002); Perron (1989); BP = Bai and Perron (2003) and the break test is significant at 5% level. Null Hypothesis: series has a unit root with structural break; ** and * indicate rejection of null hypothesis at 5% and 10% level, respectively. Source: authors’ own computation.
Appendix B
Table A3.
Short-run model—with capital per worker and tourism (Base Model).
Table A3.
Short-run model—with capital per worker and tourism (Base Model).
| Variables | Case II | Case III | Case IV | Case V |
|---|---|---|---|---|
| −0.6475 *** (0.0573) | −0.6475 *** (0.0673) | −0.6498 *** (0.0604) | −0.6498 *** (0.0624) | |
| 0.8903 *** (0.0927) | 0.8903 *** (0.1017) | 0.7619 *** (0.0895) | 0.7619 *** (0.0925) | |
| 0.1080 (0.1022) | 0.1080 (0.1093) | 0.0379 (0.0987) | 0.0379 (0.1187) | |
| 0.3325 *** (0.0677) | 0.3325 *** (0.0704) | 0.2678 *** (0.0637) | 0.2678 *** (0.0679) | |
| 1.1086 *** (0.0894) | 1.1086 *** (0.1212) | 1.0501 *** (0.1066) | 1.0501 *** (0.1096) | |
| −0.6021 *** (0.1344) | −0.6021 *** (0.1381) | −0.4131 *** (0.1294) | −0.4131 *** (0.1355) | |
| 0.4450 *** (0.1193) | 0.4450 *** (0.1635) | 0.5418 *** (0.1518) | 0.5418 *** (0.1624) | |
| 0.0159 *** (0.0034) | 0.0159 *** (0.0036) | 0.0195 *** (0.0034) | 0.0195 *** (0.0064) | |
| −0.0084 ** (0.0031) | −0.0084 ** (0.0034) | −0.0029 (0.0032) | −0.0029 (0.0042) | |
| −0.0093 ** (0.0036) | −0.0093 ** (0.0037) | −0.0127 *** (0.0035) | −0.0127 ** (0.0061) | |
| 0.0118 *** (0.0037) | 0.0118 *** (0.0041) | 0.0046 (0.0035) | 0.0046 (0.0042) | |
| - | 1.4903 *** (0.1502) | 2.7416 *** (0.2504) | 2.7416 *** (0.259) | |
| - | - | - | 0.0151 *** (0.0017) | |
| R-Square | 0.944 | 0.944 | 0.954 | 0.954 |
| Adj. R-Square | 0.917 | 0.912 | 0.927 | 0.923 |
| S.E. of regress. | 0.004 | 0.005 | 0.004 | 0.004 |
| Sum Sq. resid. | 0.000 | 0.000 | 0.000 | 0.000 |
| Log likelihood | 130.465 | 130.465 | 133.415 | 133.415 |
| F-stat. | 33.964 | 29.333 | 35.845 | 31.128 |
| Mean dep. Var. | 0.054 | 0.054 | 0.054 | 0.054 |
| S.D. dependent var. | 0.016 | 0.016 | 0.016 | 0.016 |
| Akaike info. Cr. | −7.707 | −7.643 | −7.833 | −7.769 |
| Schwarz Cr. | −7.199 | −7.088 | −7.278 | −7.167 |
| Hannan–Quinn cr. | −7.542 | −7.462 | −7.652 | −7.573 |
Notes: ( ) contains standard error; *** and ** indicate significance at 1% and 5% levels, respectively. N/A—not applicable. Source: authors’ own computation.
Table A4.
Short-run model—with capital per worker, tourism, and natural resource rents (Model II).
Table A4.
Short-run model—with capital per worker, tourism, and natural resource rents (Model II).
| Case II | Case III | Case IV | Case V | |
|---|---|---|---|---|
| −0.7066 *** (0.0495) | −0.7066 *** (0.056) | −0.7313 *** (0.0566) | −0.7313 *** (0.0603) | |
| 0.4908 *** (0.0706) | 0.4908 *** (0.0772) | 0.5411 *** (0.0754) | 0.5411 *** (0.0791) | |
| 0.0286 (0.0809) | 0.0286 (0.0871) | 0.0690 (0.0859) | 0.0690 (0.0904) | |
| 0.2439 *** (0.0606) | 0.2439 *** (0.0733) | 0.3054 *** (0.0707) | 0.3054 *** (0.0745) | |
| 1.0983 *** (0.0655) | 1.0983 *** (0.0851) | 1.1474 *** (0.0849) | 1.1474 *** (0.0899) | |
| −0.3661 *** (0.1050) | −0.3661 *** (0.1134) | −0.4804 *** (0.1075) | −0.4804 *** (0.1128) | |
| 0.2518 ** (0.1118) | 0.2518 * (0.1188) | 0.1768 (0.1158) | 0.1768 (0.1215) | |
| −0.1639 * (0.0827) | −0.1639 (0.1264) | −0.2443 * (0.1222) | −0.2443 * (0.1317) | |
| 0.0144 *** (0.0020) | 0.0144 *** (0.0026) | 0.0146 *** (0.0025) | 0.0146 *** (0.0028) | |
| −0.0278 *** (0.0041) | −0.0278 *** (0.0047) | −0.0301 *** (0.0047) | −0.0301 *** (0.0049) | |
| −0.0197 *** (0.0035) | −0.0197 *** (0.0039) | −0.0199 *** (0.0038) | −0.0199 *** (0.0044) | |
| −0.0106 ** (0.0039) | −0.0106 ** (0.0041) | −0.0104 ** (0.0040) | −0.0104 ** (0.0045) | |
| 0.0129 *** (0.0028) | 0.0129 *** (0.0033) | 0.0121 *** (0.0032) | 0.0121 *** (0.0035) | |
| 0.0402 *** (0.0042) | 0.0402 *** (0.0044) | 0.0436 *** (0.0045) | 0.0436 *** (0.0047) | |
| 0.0275 *** (0.0038) | 0.0275 *** (0.0041) | 0.0286 *** (0.0040) | 0.0286 *** (0.0043) | |
| 0.0172 *** (0.0037) | 0.0172 *** (0.0039) | 0.0176 *** (0.0038) | 0.0176 *** (0.0041) | |
| 0.0067 *** (0.0017) | 0.0067 *** (0.002) | 0.0045 *** (0.0019) | 0.0045 *** (0.0032) | |
| 0.0077 ** (0.0035) | 0.0077 * (0.0044) | 0.0076 * (0.0043) | 0.0076 (0.0049) | |
| 0.0091 ** (0.0036) | 0.0091 ** (0.0040) | 0.0106 ** (0.0040) | 0.0106 ** (0.0043) | |
| - | 1.8882 *** (0.1444) | 1.0578 *** (0.0773) | 1.0578 *** (0.0835) | |
| - | - | - | −0.0111 *** (0.0010) | |
| R-squared | 0.986 | 0.986 | 0.986 | 0.986 |
| Adjusted R-squared | 0.965 | 0.961 | 0.963 | 0.959 |
| S.E. of regression | 0.003 | 0.003 | 0.003 | 0.003 |
| Sum squared resid. | 0.000 | 0.000 | 0.000 | 0.000 |
| Log likelihood | 151.665 | 151.665 | 152.358 | 152.358 |
| F-statistic | 46.404 | 40.298 | 42.167 | 36.417 |
| Mean dep. Var. | 0.054 | 0.054 | 0.054 | 0.054 |
| S.D. dependent var. | 0.016 | 0.016 | 0.016 | 0.016 |
| Akaike info. Cr. | −8.559 | −8.495 | −8.539 | −8.475 |
| Schwarz Cr. | −7.680 | −7.569 | −7.614 | −7.503 |
| Hannan–Quinn cr. | −8.273 | −8.193 | −8.238 | −8.158 |
Notes: ( ) contains standard error; ***, **, and * indicate significance at 1%, 5%, and 10% levels, respectively. Source: authors’ own computation.
Table A5.
Short-run model—with capital per worker, tourism, and urbanisation (Model III).
Table A5.
Short-run model—with capital per worker, tourism, and urbanisation (Model III).
| Case II | Case III | Case IV | Case V | |
|---|---|---|---|---|
| −0.7111 *** (0.0307) | −0.7111 *** (0.0331) | −0.8651 *** (0.0523) | −0.8651 *** (0.0560) | |
| 0.7427 *** (0.0508) | 0.7427 *** (0.0540) | 0.7675 *** (0.0467) | 0.7675 *** (0.0487) | |
| 0.1307 ** (0.0464) | 0.1307 ** (0.0478) | 0.1463 ** (0.0580) | 0.1463 ** (0.0611) | |
| 0.3523 *** (0.0363) | 0.3523 *** (0.0373) | 0.3240 *** (0.0371) | 0.3240 *** (0.0385) | |
| 0.3203 *** (0.0827) | 0.3203 *** (0.0932) | 0.2713 ** (0.1008) | 0.2713 ** (0.1061) | |
| 0.1753 (0.1048) | 0.1753 (0.108) | 0.1266 (0.0916) | 0.1266 (0.1020) | |
| −0.3187 *** (0.0649) | −0.3187 *** (0.0733) | - | - | |
| - | - | 0.0227 *** (0.0015) | 0.0227 *** (0.0017) | |
| −0.0018 (0.0027) | −0.0018 (0.0028) | |||
| −0.0061 ** (0.0025) | −0.0061 ** (0.0026) | |||
| 0.9093 *** (0.0910) | 0.9093 *** (0.0939) | 0.8304 *** (0.0960) | 0.8304 *** (0.1006) | |
| −1.1255 *** (0.1165) | −1.1255 *** (0.1200) | −1.0858 *** (0.1186) | −1.0858 *** (0.1266) | |
| - | - | −0.3410 *** (0.0997) | −0.3410 *** (0.1128) | |
| 0.0066 *** (0.0018) | 0.0066 *** (0.0021) | 0.0136 *** (0.0025) | 0.0136 *** (0.0027) | |
| −0.0083 *** (0.0015) | −0.0083 *** (0.0016) | −0.0087 *** (0.0017) | −0.0087 *** (0.0026) | |
| 0.0196 *** (0.0015) | 0.0196 *** (0.0020) | 0.0117 *** (0.0018) | 0.0117 *** (0.0026) | |
| - | 0.4603 *** (0.0205) | 1.5366 *** (0.0933) | 1.5366 *** (0.0994) | |
| - | - | - | 0.0112 *** (0.0008) | |
| R-squared | 0.987 | 0.987 | 0.989 | 0.989 |
| Adjusted R-squared | 0.979 | 0.978 | 0.979 | 0.977 |
| S.E. of regression | 0.002 | 0.002 | 0.002 | 0.002 |
| Sum squared resid. | 0.000 | 0.000 | 0.000 | 0.000 |
| Log likelihood | 152.439 | 152.439 | 156.156 | 156.156 |
| F-statistic | 126.471 | 109.830 | 93.335 | 81.668 |
| Mean dep. Var. | 0.054 | 0.054 | 0.054 | 0.054 |
| S.D. dependent var. | 0.016 | 0.016 | 0.016 | 0.016 |
| Akaike info. Cr. | −9.061 | −8.996 | −9.042 | −8.978 |
| Schwarz Cr. | −8.505 | −8.395 | −8.302 | −8.191 |
| Hannan–Quinn cr. | −8.880 | −8.800 | −8.801 | −8.721 |
Notes: ( ) contains standard error; *** and ** indicate significance at 1% and 5% levels, respectively. Source: authors’ own computation.
Table A6.
Short-run model—with capital per worker, tourism, and FDI (Model IV).
Table A6.
Short-run model—with capital per worker, tourism, and FDI (Model IV).
| Case II | Case III | Case IV | Case V | |
|---|---|---|---|---|
| −0.1824 *** (0.0161) | −0.1824 *** (0.0198) | −0.2835 *** (0.0251) | −0.2835 *** (0.0260) | |
| 0.4805 *** (0.0561) | 0.4805 *** (0.0597) | 0.3414 *** (0.062) | 0.3414 *** (0.0672) | |
| 1.1999 *** (0.0726) | 1.1999 *** (0.0943) | 1.1867 *** (0.0816) | 1.1867 *** (0.0884) | |
| −0.6057 *** (0.0766) | −0.6057 *** (0.0973) | −0.3334 *** (0.0984) | −0.3334 *** (0.117) | |
| - | - | 0.0268 *** (0.0027) | 0.0268 *** (0.003) | |
| - | - | −0.0068 (0.0043) | −0.0068 (0.0045) | |
| - | - | −0.0073 (0.0045) | −0.0073 (0.0046) | |
| −0.0144 *** (0.0014) | −0.0144 *** (0.0014) | - | - | |
| −0.0159 *** (0.0021) | −0.0144 *** (0.0014) | −0.0192 *** (0.0034) | −0.0192 *** (0.0046) | |
| - | −0.0159 *** (0.0023) | 1.5152 *** (0.1321) | 1.5152 *** (0.1381) | |
| - | - | - | 0.0055 *** (0.0005) | |
| R-squared | 0.932 | 0.932 | 0.949 | 0.949 |
| Adjusted R-squared | 0.919 | 0.916 | 0.931 | 0.928 |
| S.E. of regression | 0.004 | 0.005 | 0.004 | 0.004 |
| Sum squared resid. | 0.001 | 0.001 | 0.000 | 0.000 |
| Log likelihood | 135.210 | 135.210 | 136.417 | 136.417 |
| F-statistic | 73.739 | 59.173 | 53.075 | 45.126 |
| Mean dep. Var. | 0.054 | 0.054 | 0.054 | 0.054 |
| S.D. dependent var. | 0.016 | 0.016 | 0.015 | 0.015 |
| Akaike info. Cr. | −7.831 | −7.770 | −7.964 | −7.901 |
| Schwarz Cr. | −7.559 | −7.453 | −7.551 | −7.443 |
| Hannan–Quinn cr. | −7.739 | −7.664 | −7.827 | −7.749 |
Notes: ( ) contains standard error; *** indicates significance at 1% level. Source: authors’ own computation.
Table A7.
Short-run model—with capital per worker, tourism, and financial development (Model V).
Table A7.
Short-run model—with capital per worker, tourism, and financial development (Model V).
| Case II | Case III | Case IV | Case V | |
|---|---|---|---|---|
| −0.6523 *** (0.0596) | −0.6523 *** (0.062) | −0.5717 *** (0.0561) | −0.5717 *** (0.0646) | |
| 0.9486 *** (0.0812) | 0.9486 *** (0.0868) | 1.0462 *** (0.0898) | 1.0462 *** (0.0955) | |
| 0.0880 (0.0776) | 0.0880 (0.0811) | 0.1146 (0.1178) | 0.1146 (0.1262) | |
| 0.4167 *** (0.0582) | 0.4167 *** (0.0607) | 0.5606 *** (0.0777) | 0.5606 *** (0.0817) | |
| 0.9993 *** (0.0778) | 0.9993 *** (0.1057) | 1.0100 *** (0.1084) | 1.0100 *** (0.1173) | |
| −0.9686 *** (0.1207) | −0.9686 *** (0.1269) | −1.2862 *** (0.1411) | −1.2862 *** (0.1488) | |
| 0.7109 *** (0.1245) | 0.7109 *** (0.1368) | 0.6939 *** (0.1728) | 0.6939 *** (0.1813) | |
| - | - | −0.2042 (0.1382) | −0.2042 (0.1511) | |
| 0.0120 *** (0.0021) | 0.0120 *** (0.0025) | 0.0128 *** (0.0026) | 0.0128 *** (0.0029) | |
| 0.0122 *** (0.0035) | 0.0122 *** (0.0046) | 0.0142 *** (0.0049) | 0.0142 *** (0.0053) | |
| 0.0095 *** (0.0036) | 0.0095 *** (0.0045) | 0.0101 *** (0.0050) | 0.0101 *** (0.0053) | |
| - | - | 0.0060 *** (0.0044) | 0.0060 *** (0.005) | |
| 0.0028 (0.0073) | 0.0028 (0.0081) | −0.0017 (0.0087) | −0.0017 (0.0092) | |
| 0.0125 (0.0076) | 0.0125 (0.0081) | 0.0299 *** (0.0081) | 0.0299 *** (0.0089) | |
| −0.0172 ** (0.0073) | −0.0172 ** (0.0079) | −0.0166 * (0.0083) | −0.0166 * (0.0089) | |
| −0.0334 *** (0.0068) | −0.0334 *** (0.0075) | −0.0312 *** (0.0081) | −0.0312 *** (0.0088) | |
| −0.0253 *** (0.0026) | −0.0253 *** (0.0029) | −0.0311 *** (0.0033) | −0.0311 *** (0.0038) | |
| −0.0117 ** (0.0041) | −0.0117 ** (0.0046) | −0.0017 (0.0042) | −0.0017 (0.0045) | |
| 0.0188 *** (0.0034) | 0.0188 *** (0.0037) | 0.0243 *** (0.0041) | 0.0243 *** (0.0060) | |
| - | 1.6289 *** (0.1544) | −0.2185 *** (0.0293) | −0.2185 *** (0.0314) | |
| - | - | - | −0.0206 *** (0.0025) | |
| R-squared | 0.977 | 0.977 | 0.981 | 0.981 |
| Adjusted R-squared | 0.951 | 0.947 | 0.948 | 0.942 |
| S.E. of regression | 0.003 | 0.004 | 0.004 | 0.004 |
| Sum squared resid. | 0.000 | 0.000 | 0.000 | 0.000 |
| Log likelihood | 144.149 | 144.149 | 146.951 | 146.951 |
| F-statistic | 37.166 | 32.481 | 29.579 | 25.546 |
| Mean dep. Var. | 0.054 | 0.054 | 0.054 | 0.054 |
| S.D. dependent var. | 0.016 | 0.016 | 0.016 | 0.016 |
| Akaike info. Cr. | −8.203 | −8.139 | −8.190 | −8.126 |
| Schwarz Cr. | −7.417 | −7.306 | −7.265 | −7.154 |
| Hannan–Quinn cr. | −7.947 | −7.867 | −7.889 | −7.809 |
Notes: ( ) contains standard error; ***, **, and * indicate significance at 1%, 5%, and 10% levels, respectively. Source: authors’ own computation.
Table A8.
Short-run model—with capital per worker, tourism, and CO2 (Model VI).
Table A8.
Short-run model—with capital per worker, tourism, and CO2 (Model VI).
| Case II | Case III | Case IV | Case V | |
|---|---|---|---|---|
| −0.5629 *** (0.0498) | −0.5629 *** (0.0669) | −0.5765 *** (0.0561) | −0.5765 *** (0.0579) | |
| 0.7716 *** (0.0902) | 0.7716 *** (0.1005) | 0.6536 *** (0.0939) | 0.6536 *** (0.0965) | |
| −0.1427 (0.0944) | −0.1427 (0.0970) | −0.1862 ** (0.0886) | −0.1862 * (0.0919) | |
| 0.2528 *** (0.0657) | 0.2528 *** (0.0681) | 0.1959 *** (0.0656) | 0.1959 *** (0.0676) | |
| 0.9713 *** (0.0858) | 0.9713 *** (0.1192) | 0.9340 *** (0.1055) | 0.9340 *** (0.1138) | |
| −0.7578 *** (0.1357) | −0.7578 *** (0.1410) | −0.5795 *** (0.1280) | −0.5795 *** (0.1340) | |
| 0.4432 *** (0.1205) | 0.4432 *** (0.1431) | 0.4601 *** (0.1384) | 0.4601 *** (0.1472) | |
| 0.0264 *** (0.0168) | 0.0264 (0.0180) | 0.0263 (0.0171) | 0.0263 (0.0176) | |
| 0.0182 (0.0110) | 0.0182 (0.0130) | - | - | |
| −0.0118 *** (0.0026) | −0.0118 *** (0.0027) | −0.0091 *** (0.0026) | −0.0091 *** (0.0040) | |
| −0.0153 *** (0.0037) | −0.0153 *** (0.0039) | −0.0184 *** (0.0039) | −0.0184 *** (0.0044) | |
| 0.0101 *** (0.0034) | 0.0101 *** (0.0038) | 0.0056 *** (0.0034) | 0.0056 *** (0.0043) | |
| - | 2.0300 *** (0.2342) | 3.3099 *** (0.3177) | 3.3099 *** (0.3278) | |
| - | - | - | 0.0109 *** (0.0011) | |
| R-squared | 0.951 | 0.951 | 0.952 | 0.952 |
| Adjusted R-squared | 0.923 | 0.919 | 0.925 | 0.920 |
| S.E. of regression | 0.004 | 0.004 | 0.004 | 0.004 |
| Sum squared resid. | 0.000 | 0.000 | 0.000 | 0.000 |
| Log likelihood | 132.486 | 132.486 | 132.812 | 132.812 |
| F-statistic | 33.659 | 29.230 | 34.411 | 29.883 |
| Mean dep. Var. | 0.054 | 0.054 | 0.054 | 0.054 |
| S.D. dependent var. | 0.016 | 0.016 | 0.016 | 0.016 |
| Akaike info. Cr. | −7.773 | −7.709 | −7.794 | −7.730 |
| Schwarz Cr. | −7.218 | −7.107 | −7.239 | −7.128 |
| Hannan–Quinn cr. | −7.592 | −7.513 | −7.613 | −7.534 |
Notes: ( ) contains standard error; ***, **, and * indicate significance at 1%, 5%, and 10% levels, respectively. Source: authors’ own computation.
Table A9.
Short-run model—with capital per worker, tourism, and information and communication technology (Model VII).
Table A9.
Short-run model—with capital per worker, tourism, and information and communication technology (Model VII).
| Case II | Case III | Case IV | Case V | |
|---|---|---|---|---|
| −0.9713 *** (0.0308) | −0.9713 *** (0.0325) | −0.9593 *** (0.0345) | −0.9593 *** (0.0368) | |
| 0.5188 *** (0.0303) | 0.5188 *** (0.0323) | 0.5920 *** (0.0303) | 0.5920 *** (0.0333) | |
| −0.3516 *** (0.0286) | −0.3516 *** (0.0311) | −0.3016 *** (0.0300) | −0.3016 *** (0.0321) | |
| 0.2455 *** (0.0175) | 0.2455 *** (0.0192) | 0.3167 *** (0.0252) | 0.3167 *** (0.0271) | |
| 0.9923 *** (0.0359) | 0.9923 *** (0.0435) | 0.9812 *** (0.0408) | 0.9812 *** (0.0438) | |
| −0.8058 *** (0.0396) | −0.8058 *** (0.0438) | −1.0427 *** (0.0422) | −1.0427 *** (0.0448) | |
| 0.9862 *** (0.0459) | 0.9862 *** (0.0537) | 0.7902 *** (0.0478) | 0.7902 *** (0.0507) | |
| - | - | −0.1438 *** (0.0439) | −0.1438 ** (0.0466) | |
| 0.0147 *** (0.0007) | 0.0147 *** (0.0009) | 0.0167 *** (0.0009) | 0.0167 *** (0.0010) | |
| −0.0119 *** (0.0017) | −0.0119 *** (0.0019) | −0.0177 *** (0.0019) | −0.0177 *** (0.0021) | |
| −0.0386 *** (0.0017) | −0.0386 *** (0.0018) | −0.0462 *** (0.0018) | −0.0462 *** (0.0020) | |
| 0.0055 *** (0.0022) | 0.0055 *** (0.0027) | - | - | |
| −0.0039 *** (0.0013) | −0.0039 *** (0.0013) | −0.0040 *** (0.0012) | −0.0040 *** (0.0013) | |
| 0.0380 *** (0.0014) | 0.0380 *** (0.0015) | 0.0417 *** (0.0015) | 0.0417 *** (0.0016) | |
| 0.0148 *** (0.0013) | 0.0148 *** (0.0014) | 0.0176 *** (0.0017) | 0.0176 *** (0.0018) | |
| −0.0226 *** (0.0016) | −0.0226 *** (0.002) | −0.0169 *** (0.0017) | −0.0169 *** (0.0023) | |
| 0.1069 *** (0.0042) | 0.1069 *** (0.005) | 0.1049 *** (0.0035) | 0.1049 *** (0.0045) | |
| −0.0197 *** (0.0033) | −0.0197 *** (0.0041) | −0.0119 *** (0.0029) | −0.0119 *** (0.0032) | |
| 0.0200 *** (0.0011) | 0.0200 *** (0.0012) | 0.0156 *** (0.0011) | 0.0156 *** (0.0014) | |
| −0.0147 *** (0.0014) | −0.0147 *** (0.0015) | −0.0184 *** (0.0013) | −0.0184 *** (0.0014) | |
| −0.0161 *** (0.0015) | −0.0161 *** (0.0017) | −0.0125 *** (0.0015) | −0.0125 *** (0.0019) | |
| 0.0077 *** (0.0013) | 0.0077 *** (0.0014) | 0.0097 *** (0.0015) | 0.0097 *** (0.0017) | |
| - | 1.3683 *** (0.0463) | −0.6573 *** (0.0255) | −0.6573 *** (0.0270) | |
| - | - | - | −0.0216 *** (0.0009) | |
| R-squared | 0.998 | 0.998 | 0.999 | 0.999 |
| Adjusted R-squared | 0.995 | 0.995 | 0.995 | 0.995 |
| S.E. of regression | 0.001 | 0.001 | 0.001 | 0.001 |
| Sum squared resid. | 0.000 | 0.000 | 0.000 | 0.000 |
| Log likelihood | 185.681 | 185.681 | 187.664 | 187.664 |
| F-statistic | 316.401 | 271.201 | 308.259 | 261.553 |
| Mean dep. Var. | 0.054 | 0.054 | 0.054 | 0.054 |
| S.D. dependent var. | 0.016 | 0.016 | 0.016 | 0.016 |
| Akaike info. Cr. | −10.625 | −10.560 | −10.688 | −10.623 |
| Schwarz Cr. | −9.653 | −9.542 | −9.670 | −9.560 |
| Hannan–Quinn cr. | −10.308 | −10.228 | −10.356 | −10.277 |
Notes: ( ) contains standard error; *** and ** indicate significance at 1% and 5% levels, respectively. Source: authors’ own computation.
Table A10.
Short-run model—with capital per worker, tourism, and trade openness (Model VIII).
Table A10.
Short-run model—with capital per worker, tourism, and trade openness (Model VIII).
| Case II | Case III | Case IV | Case V | |
|---|---|---|---|---|
| −0.7002 *** (0.1285) | −0.7002 *** (0.1334) | −0.8134 *** (0.1364) | −0.8134 *** (0.1429) | |
| 0.9820 *** (0.1352) | 0.9820 *** (0.1406) | 1.0826 *** (0.1309) | 1.0826 *** (0.1445) | |
| −0.3778 *** (0.1369) | −0.3778 *** (0.1425) | −0.4156 *** (0.1309) | −0.4156 *** (0.1386) | |
| 1.1080 *** (0.0847) | 1.1080 *** (0.0899) | 0.9924 *** (0.0829) | 0.9924 *** (0.0914) | |
| −0.8080 *** (0.1863) | −0.8080 *** (0.1946) | −0.7886 *** (0.1786) | −0.7886 *** (0.1864) | |
| 1.0028 *** (0.2185) | 1.0028 *** (0.2286) | 1.1039 *** (0.2153) | 1.1039 *** (0.2335) | |
| 0.2359 * (0.1178) | 0.2359 * (0.1281) | 0.2816 ** (0.1203) | 0.2816 ** (0.1249) | |
| 0.0146 *** (0.0030) | 0.0146 *** (0.0033) | 0.0115 *** (0.0032) | 0.0115 *** (0.0034) | |
| −0.0065 (0.0066) | −0.0065 (0.0070) | −0.0069 (0.0064) | −0.0069 (0.0067) | |
| −0.0142 ** (0.0052) | −0.0142 ** (0.0056) | −0.0183 ** (0.0052) | −0.0183 ** (0.0055) | |
| 0.0117 ** (0.0047) | 0.0117 ** (0.0050) | 0.0093 * (0.0046) | 0.0093 (0.0056) | |
| 0.0742 *** (0.0146) | 0.0742 *** (0.0151) | 0.0911 *** (0.0156) | 0.0911 *** (0.0170) | |
| 0.0042 (0.0096) | 0.0042 (0.0100) | −0.0031 (0.0078) | −0.0031 (0.0082) | |
| 0.0294 *** (0.0085) | 0.0294 *** (0.0088) | 0.0269 *** (0.0079) | 0.0269 *** (0.0087) | |
| 0.0126 *** (0.0042) | 0.0126 ** (0.0051) | 0.0063 (0.0047) | 0.0063 (0.0050) | |
| 0.0082 (0.0049) | 0.0082 (0.0053) | −0.0006 (0.0043) | −0.0006 (0.0049) | |
| - | 1.9457 *** (0.3716) | 3.5394 *** (0.5945) | 3.5394 *** (0.6214) | |
| - | - | - | 0.0184 *** (0.0033) | |
| R-squared | 0.969 | 0.969 | 0.974 | 0.974 |
| Adjusted R-squared | 0.938 | 0.933 | 0.944 | 0.940 |
| S.E. of regression | 0.004 | 0.004 | 0.004 | 0.004 |
| Sum squared resid. | 0.000 | 0.000 | 0.000 | 0.000 |
| Log likelihood | 139.429 | 139.429 | 142.151 | 142.151 |
| F-statistic | 31.062 | 27.179 | 32.566 | 28.461 |
| Mean dep. Var. | 0.054 | 0.054 | 0.054 | 0.054 |
| S.D. dependent var. | 0.016 | 0.016 | 0.016 | 0.016 |
| Akaike info. Cr. | −7.963 | −7.899 | −8.074 | −8.010 |
| Schwarz Cr. | −7.223 | −7.112 | −7.288 | −7.177 |
| Hannan–Quinn cr. | −7.722 | −7.642 | −7.818 | −7.738 |
Notes: ( ) contains standard error; ***, **, and * indicate significance at 1%, 5%, and 10% levels, respectively. Source: authors’ own computation.
Appendix C. Diagnostic Tests
Table A11.
Model I: with capital per worker and tourism (Base Model).
Table A11.
Model I: with capital per worker and tourism (Base Model).
| Serial Correlation (Breusch–Godfrey LM test) | F(2,15) = 3.133 {0.073} * | F(2,15) = 3.133 {0.073} * | F(2,14) = 1.2315 {0.3216} | F(2,14) = 1.2315 {0.3216} |
| Functional Form (Ramsey RESET Test) | F(1,16) = 1.020 {0.3275} | F(1,16) =1.020 {0.3275} | F(1,15) = 0.0008 {0.9776} | F(1,15) = 0.0008 {0.9775} |
| Normality (Jarque–Bera) | JB = 0.903 {0.637} | JB = 0.903 {0.637} | JB = 0.344 {0.842} | JB = 0.344 {0.842} |
| Heteroscedasticity (Breusch–Pagan–Godfrey) | F(13,17) = 0.5310 {0.8741} | F(13,17) = 0.5310 {0.8741} | F(14,16) = 6637 {0.7768} | F(14,16) = 0.6637 {0.7768} |
| CUSUM | ![]() | ![]() | ![]() | ![]() |
| CUSUMSQ | ![]() | ![]() | ![]() | ![]() |
Notes: { } contains p-values; * indicates significance at 10% level. Source: authors’ own computation.
Table A12.
Model II: with capital per worker, tourism, and natural resource rent.
Table A12.
Model II: with capital per worker, tourism, and natural resource rent.
| Serial Correlation (Breusch–Godfrey LM test) | F(2,6) = 0.1620 {0.8540} | F(2,6) = 0.1620 {0.8540} | F(2,5) = 0.9891 {0.4346} | F(2,5) = 0.9891 {0.4346} |
| Functional Form (Ramsey RESET Test) | F(1,16) = 1.020 {0.3275} | F(1,16) = 1.020 {0.3275} | F(1,6) = 1.7182 {0.2379} | F(1,6) = 1.7182 {0.2379} |
| Normality (Jarque–Bera) | JB = 0.903 {0.637} | JB = 0.903 {0.637} | JB = 1.2933 {0.524} | JB = 1.2933 {0.524} |
| Heteroscedasticity (Breusch–Pagan–Godfrey) | F(22,8) = 0.7440 {0.7256} | F(22,8) = 0.7440 {0.7256} | F(23,7) = 0.8173 {0.6698} | F(23,7) = 0.8173 {0.6698} |
| CUSUM | ![]() | ![]() | ![]() | ![]() |
| CUSUMSQ | ![]() | ![]() | ![]() | ![]() |
Note: { } contains p-values. Source: authors’ own computation.
Table A13.
Model III: with capital per worker, tourism, and urbanisation.
Table A13.
Model III: with capital per worker, tourism, and urbanisation.
| Serial Correlation (Breusch–Godfrey LM test) | F(2,13) = 5.3628 {0.0200} ** | F(2,13) = 5.3628 {0.0200} ** | F(2,9) = 2.6504 {0.1244} | F(2,9) = 2.6504 {0.1244} |
| Functional Form (Ramsey RESET Test) | F(1,14) = 0.2306 {0.6385} | F(1,14) = 0.2306 {0.6385} | F(1,10) = 0.2721 {0.6133} | F(1,10) = 0.2721 {0.6133} |
| Normality (Jarque–Bera) | JB = 0.5763 {0.7496} | JB = 0.5763 {0.7496} | JB = 3.0696 {0.2155} | JB = 3.0696 {0.2155} |
| Heteroscedasticity (Breusch–Pagan–Godfrey) | F(15,15) = 1.3370 {0.2904} | F(15,15) = 1.3370 {0.2904} | F(19,11) = 0.9820 {0.5325} | F(19,11) = 0.9820 {0.5325} |
| CUSUM | ![]() | ![]() | ![]() | ![]() |
| CUSUMQ | ![]() | ![]() | ![]() | ![]() |
Notes: { } contains p-values; ** indicates significance at 5% level. Source: authors’ own computation.
Table A14.
Model IV: with capital per worker, tourism and FDI.
Table A14.
Model IV: with capital per worker, tourism and FDI.
| Serial Correlation (Breusch–Godfrey LM test) | F(2,21) = 2.4370 {0.1117} | F(2,21) = 2.4370 {0.1117} | F(2,17) = 2.3869 {0.1220} | F(2,17) = 2.3869 {0.1220} |
| Functional Form (Ramsey RESET Test) | F(1,14) = 0.2306 {0.6385} | F(1,14) = 0.2306 {0.6385} | F(1,18) = 2.1364 {0.1611} | F(1,18) = 2.1364 {0.1611} |
| Normality (Jarque–Bera) | JB = 0.5763 {0.7496} | JB = 0.5763 {0.7496} | JB = 1.1944 {0.5503} | JB = 1.1944 {0.5503} |
| Heteroscedasticity (Breusch–Pagan–Godfrey) | F(9,23) = 0.2092 {0.9902} | F(9,23) = 0.2092 {0.9902} | F(12,19) = 0.5796 {0.8323} | F(12,19) = 0.5796 {0.8323} |
| CUSUM | ![]() | ![]() | ![]() | ![]() |
| CSUMSQ | ![]() | ![]() | ![]() | ![]() |
Note: { } contains p-values. Source: authors’ own computation.
Table A15.
Model V with capital per worker, tourism, and financial development.
Table A15.
Model V with capital per worker, tourism, and financial development.
| Serial Correlation (Breusch–Godfrey LM test) | F(2,8) = 0.0547 {0.9471} | F(2,8) = 0.0547 {0.9471} | F(2,5) = 0.8470 {0.4822} | F(2,5) = 0.8470 {0.4822} |
| Functional Form (Ramsey RESET Test) | F(1,14) = 0.2306 {0.6385} | F(1,14) = 0.2306 {0.6385} | F(1,6) = 0.1228 {0.7380} | F(1,6) = 0.1228 {0.7380} |
| Normality (Jarque–Bera) | JB = 5.7741 {0.056} * | JB = 5.7741 {0.056} * | JB = 5.9060 {0.0522} * | JB = 5.9060 {0.0522} * |
| Heteroscedasticity (Breusch–Pagan–Godfrey) | F(20,10) = 0.6609 {0.7937} | F(20,10) = 0.6609 {0.7937} | F(23,7) = 0.8399 {0.6533} | F(23,7) = 0.8399 {0.6533} |
| CUSUM | ![]() | ![]() | ![]() | ![]() |
| CUSUMSQ | ![]() | ![]() | ![]() | ![]() |
Notes: { } contains p-values; * indicates significance at 10% level. Source: authors’ own computation.
Table A16.
Model VI: with capital per worker, tourism, and CO2.
Table A16.
Model VI: with capital per worker, tourism, and CO2.
| Serial Correlation (Breusch–Godfrey LM test) | F(2,13) = 4.0524 {0.0429} ** | F(2,13) = 4.0524 {0.0429} ** | F(2,13) = 2.2649 {0.1432} | F(2,13) = 2.2649 {0.1432} |
| Functional Form (Ramsey RESET Test) | F(1,14) = 0.0026 {0.9597} | F(1,14) = 0.0026 {0.9597} | F(1,14) = 1.8326 {0.1973} | F(1,14) = 1.8326 {0.1973} |
| Normality (Jarque–Bera) | JB = 2.0897 {0.3518} | JB = 2.0897 {0.3518} | JB = 1.6056 {0.4481} | JB = 1.6056 {0.4481} |
| Heteroscedasticity (Breusch–Pagan–Godfrey) | F(15,15) = 0.5986 {0.8345} | F(15,15) = 0.5986 {0.8345} | F(15,15) = 0.7119 {0.7407} | F(15,15) = 0.7119 {0.7407} |
| CUSUM | ![]() | ![]() | ![]() | ![]() |
| CSUMSQ | ![]() | ![]() | ![]() | ![]() |
Notes: { } contains p-values; ** indicates significance at 5%, level. Source: authors’ own computation.
Table A17.
Model VII: with capital per worker, tourism, and information and communication technology.
Table A17.
Model VII: with capital per worker, tourism, and information and communication technology.
| Serial Correlation (Breusch–Godfrey LM test) | F(2,4) = 13.3742 {0.0169} ** | F(2,4) = 13.3742 {0.0169} ** | F(2,3) = 10.4321 {0.0446} ** | F(2,3) = 10.4321 {0.0446} ** |
| Functional Form (Ramsey RESET Test) | F(1,5) = 0.7317 {0.4301} | F(1,5) = 0.7317 {0.4301} | F(1,4) = 2.0888 {0.2219} | F(1,4) = 2.0888 {0.2219} |
| Normality (Jarque–Bera) | JB = 0.8808 {0.6438} | JB = 0.8808 {0.6438} | JB = 1.6056 {0.4481} | JB = 1.6056 {0.4481} |
| Heteroscedasticity (Breusch–Pagan–Godfrey) | F(24,6) = 0.4058 {0.9467} | F(24,6) = 0.4058 {0.9467} | F(25,5) = 1.9958 {0.2275} | F(25,5) = 1.9958 {0.2275} |
| CUSUM | ![]() | ![]() | ![]() | ![]() |
| CSUMSQ | ![]() | ![]() | ![]() | ![]() |
Notes: { } contains p-values; ** indicates significance at 5% level. Source: authors’ own computation.
Table A18.
Model VIII: with capital per worker, tourism, and trade openness.
Table A18.
Model VIII: with capital per worker, tourism, and trade openness.
| Serial Correlation (Breusch–Godfrey LM test) | F(2,9) = 1.8241 {0.2162} | F(2,9) = 1.8241 {0.2162} | F(2,3) = 10.4321 {0.0446} | F(2,3) = 10.4321 {0.0446} |
| Functional Form (Ramsey RESET Test) | F(1,10) = 2.4439 {0.1490} | F(1,10) = 2.4439 {0.1490} | F(1,4) = 2.0888 {0.2219} | F(1,4) = 2.0888 {0.2219} |
| Normality (Jarque–Bera) | JB = 2.3595 {0.3073} | JB = 2.3595 {0.3073} | JB = 1.6056 {0.4481} | JB = 1.6056 {0.4481} |
| Heteroscedasticity (Breusch–Pagan–Godfrey) | F(19,11) = 0.5264 {0.8943} | F(19,11) = 0.5264 {0.8943} | F(25,5) = 1.9958 {0.2275} | F(25,5) = 1.9958 {0.2275} |
| CUSUM | ![]() | ![]() | ![]() | ![]() |
| CSUMSQ | ![]() | ![]() | ![]() | ![]() |
Note: { } contains p-values. Source: authors’ own computation.
Figure A1.
Inverse roots of AR characteristics polynomial. Source: authors’ estimation based on causality test.
Figure A1.
Inverse roots of AR characteristics polynomial. Source: authors’ estimation based on causality test.

Notes
| 1 | https://sdgs.un.org/goals/goal8 (accessed on 11 October 2023). |
| 2 | https://sustainabledevelopment.un.org/topics/sustainabletourism (accessed on 11 October 2023). |
| 3 | https://davegiles.blogspot.com/2011/04/testing-for-granger-causality.html (accessed on 11 October 2023). |
| 4 | Please note that the extrapolated number of visitor arrivals is not too far from what was noted by Sadi and Henderson (2001) where they noted the visitor arrival from a local newspaper (The Saigon Times) for 1988, 1994, and 1996 as 92,500, 1,018,000, and above 1.5 million. Based on the available data from the New York Times, and a growth rate of 0.55107, our estimates for 1988 and 1994 are 60,212 and 1,162,519, respectively. |
| 5 | https://tapchitaichinh.vn/tac-dong-cua-dau-tu-truc-tiep-nuoc-ngoai-doi-voi-tang-truong-kinh-te-o-viet-nam-1074329.html (accessed on 11 October 2023). |
| 6 | The temporary stay duration increases to 45 days for citizens of 13 countries entering Vietnam (https://vietnam.travel/plan-your-trip/visa-requirements#:~:text=to%2045%20days.-,Vietnam%20visa%20exemption,%2C%20Thailand%2C%20Chile%2C%20Panama (accessed on 11 October 2023)). |
References
- Acheampong, A. (2018). Economic growth, CO2 emissions and energy consumption: What causes what and where? Energy Economics, 74, 677–692. [Google Scholar] [CrossRef]
- Adamou, A., & Clerides, S. (2010). Prospects and limits of tourism led growth: The international evidence. Review of Economic Analysis, 3, 287–303. [Google Scholar] [CrossRef]
- Adedoyin, F. F., Erum, N., & Bekun, F. V. (2022). How does institutional quality moderates the impact of tourism on economic growth? Startling evidence from high earners and tourism-dependent economies. Tourism Economics, 28(5), 1311–1332. [Google Scholar] [CrossRef]
- Ahmad, N., Menegaki, A. N., & Al-Muharrami, S. (2020). Systematic literature review of tourism growth nexus: An overview of the literature and a content analysis of 100 most influential papers. Journal of Economic Surveys, 34(5), 1068–1110. [Google Scholar] [CrossRef]
- Ahmed, K., Mahalik, M. K., & Shahbaz, M. (2016). Dynamics between economic growth, labor, capital and natural resource abundance in Iran: An application of the combined cointegration approach. Resources Policy, 49, 213–221. [Google Scholar] [CrossRef]
- Alcalá-Ordóñez, A., & Segarra, V. (2023). Tourism and economic development: A literature review to highlight main empirical findings. Tourism Economics. [Google Scholar] [CrossRef]
- Alcalá-Ordóñez, A., Brida, J. G., & Cárdenas-García, P. J. (2024). Has the tourism-led growth hypothesis been confirmed? Evidence from an updated literature review. Current Issues in Tourism, 27(22), 3571–3607. [Google Scholar] [CrossRef]
- Anwar, S., & Nguyen, L. P. (2011). Financial development and economic growth in Vietnam. Journal of Economics and Finance, 35, 348–360. [Google Scholar] [CrossRef]
- Bagehot, W. (1873). Lombard street: A description of the money market (1962th ed.). Richard D. Irwin. [Google Scholar]
- Bai, J., & Perron, P. (1998). Estimating and testing linear models with multiple structural changes. Econometrica, 66(1), 47. [Google Scholar] [CrossRef]
- Bai, J., & Perron, P. (2003). Computation and analysis of multiple structural change models. Journal of Applied Econometrics, 18(1), 1–22. [Google Scholar] [CrossRef]
- Balaguer, J., & Cantavella-Jordá, M. (2002). Tourism as a long-run economic growth factor: The Spanish case. Applied Economics, 34, 877–884. [Google Scholar] [CrossRef]
- Baumol, W. J., & Oates, W. E. (1988). The theory of environmental policy. Cambridge University Press. [Google Scholar]
- Bella, G. (2018). Estimating the tourism induced environmental Kuznets curve in France. Journal of Sustainable Tourism, 26(12), 2043–2052. [Google Scholar] [CrossRef]
- Bertinelli, L., & Black, D. (2004). Urbanization and growth. Journal of Urban Economics, 56(1), 80–96. [Google Scholar] [CrossRef]
- Black, D., & Henderson, V. (1999). A theory of urban growth. Journal of Political Economy, 107(2), 252–284. [Google Scholar] [CrossRef]
- Bosworth, B., & Collins, S. M. (2008). Accounting for growth: Comparing China and India. Journal of Economic Perspectives, 22(1), 45–66. [Google Scholar] [CrossRef]
- Bovenberg, A. L., & Smulders, S. A. (1996). Transitional impacts of environmental policy in an endogenous growth model. International Economic Review, 37, 861–893. [Google Scholar] [CrossRef]
- Brida, J. G. (2008). The dynamic regime concept in Economics. International Journal of Economic Research, 5(1), 55–76. [Google Scholar]
- Brida, J. G., Cortes-Jimenez, I., & Pulina, M. (2016a). Has the tourism-led growth hypothesis been validated? A literature review. Current Issues in Tourism, 19(5), 394–430. [Google Scholar] [CrossRef]
- Brida, J. G., Gómez, D. M., & Segarra, V. (2020). On the empirical relationship between tourism and economic growth. Tourism Management, 81, 104131. [Google Scholar] [CrossRef]
- Brida, J. G., Lanzilotta, B., & Pizzolon, F. (2016b). Dynamic relationship between tourism and economic growth in MERCOSUR countries: A nonlinear approach based on asymmetric time series models. Economics Bulletin, 36(2), 879–894. [Google Scholar]
- Brida, J. G., Lanzilotta, B., Pereyra, J. S., & Pizzolon, F. (2015). A nonlinear approach to the tourism-led growth hypothesis: The case of the MERCOSUR. Current Issues in Tourism, 18(7), 647–666. [Google Scholar] [CrossRef]
- Brunt, L., & Garcia-Penalosa, C. (2022). Urbanisation and the onset of modern economic growth. Economic Journal, 132, 512–545. [Google Scholar] [CrossRef]
- Bui, T. N. (2019). The role of financial development in the Vietnam economy. WSEAS Transactions on Business and Economics, 16, 471–476. [Google Scholar]
- Castro-Nuño, M., Molina-Toucedo, J. A., & Pablo-Romero, M. P. (2013). Tourism and GDP: A meta-analysis of panel data studies. Journal of Travel Research, 52(6), 745–758. [Google Scholar] [CrossRef]
- Chambers, D., & Guo, J.-T. (2009). Natural resources and economic growth: Theory and evidence. Annals of Economics and Finance, 10(2), 367–389. [Google Scholar]
- Chen, M., Zhang, H., Liu, W., & Zhang, W. (2014). The global pattern of urbanization and economic growth: Evidence from the last three decades. PLoS ONE, 9(8), e103799. [Google Scholar] [CrossRef]
- Chiang, G. N., Sung, W. Y., & Lei, W. G. (2017). Regime-switching effect of tourism specialization on economic growth in Asia Pacific countries. Economies, 5(3), 23. [Google Scholar] [CrossRef]
- Chingarande, A., & Saayman, A. (2018). Critical success factors for tourism-led growth. International Journal of Tourism Research, 20(6), 800–818. [Google Scholar] [CrossRef]
- Chiu, Y. B., & Yeh, L. T. (2017). The threshold effects of the tourism-led growth hypothesis: Evidence from a cross-sectional model. Journal of Travel Research, 56(5), 625–637. [Google Scholar] [CrossRef]
- Collins, S. M., Bosworth, B. P., & Rodrik, D. (1996). Economic growth in East Asia: Accumulation versus assimilation. Brookings Papers on Economic Activity, 1996(2), 135–203. [Google Scholar] [CrossRef]
- Comerio, N., & Strozzi, F. (2019). Tourism and its economic impact: A literature review using bibliometric tools. Tourism Economics, 25(1), 109–131. [Google Scholar] [CrossRef]
- Cristelli, M., Tacchella, A., & Pietronero, L. (2015). The heterogeneous dynamics of economic complexity. PLoS ONE, 10(2), e0117174. [Google Scholar] [CrossRef]
- Cropper, M. L., & Oates, W. E. (1992). Environmental economics: A survey. Journal of Economic Literature, 30(2), 675–740. [Google Scholar]
- De Vita, G., & Kyaw, K. S. (2017). Tourism specialization, absorptive capacity, and economic growth. Journal of Travel Research, 56(4), 423–435. [Google Scholar] [CrossRef]
- Dewan, S., & Kraemer, K. L. (2000). Information technology and productivity: Evidence from country-level data. Management Science, 46(4), 548–562. [Google Scholar] [CrossRef]
- Dimitraki, O., & Win, S. (2021). Military expenditure economic growth nexus in Jordan: An application of ARDL Bound test analysis in the presence of breaks. Defence and Peace Economics, 32(7), 864–881. [Google Scholar] [CrossRef]
- El Menyari, Y. (2021). Effect of tourism FDI and international tourism to the economic growth in Morocco: Evidence from ARDL bound testing approach. Journal of Policy Research in Tourism, Leisure and Events, 13(2), 222–242. [Google Scholar] [CrossRef]
- Emako, E., Nuru, S., & Menza, M. (2022). The effect of foreign direct investment on economic growth in developing countries. Transnational Corporations Review, 14(4), 382–401. [Google Scholar] [CrossRef]
- Eyuboglu, S., & Eyuboglu, K. (2019). Tourism development and economic growth: An asymmetric panel causality test. Current Issues in Tourism, 23(6), 659–665. [Google Scholar] [CrossRef]
- Fahimi, A., Saint Akadiri, S., Seraj, M., & Akadiri, A. C. (2018). Testing the role of tourism and human capital development in economic growth. A panel causality study of micro states. Tourism Management Perspectives, 28, 62–70. [Google Scholar] [CrossRef]
- Fan, P., Ouyang, Z., Nguyen, D. D., Nguyen, T. T. H., Park, H., & Chen, J. (2019). Urbanization, economic development, environmental and social changes in transitional economies: Vietnam after Doimoi. Landscape and Urban Planning, 187, 145–155. [Google Scholar] [CrossRef]
- Fonseca, N., & Sánchez-Rivero, M. (2019a). Granger causality between tourism and income: A meta-regression analysis. Journal of Travel Research, 59(4), 642–660. [Google Scholar] [CrossRef]
- Fonseca, N., & Sánchez-Rivero, M. (2019b). Significance bias in the tourism-led growth literature. Tourism Economic, 26(1), 137–154. [Google Scholar] [CrossRef]
- Friedmann, J. (2006). Four theses in the study of China’s urbanization. International Journal of Urban and Regional Research, 30(2), 440–451. [Google Scholar] [CrossRef]
- Garbacz, C., & Thompson, H. G., Jr. (2007). Demand for telecommunication services in developing countries. Telecommunications Policy, 31(5), 276–289. [Google Scholar] [CrossRef]
- Gül, H., & Özer, M. (2018). Frequency domain causality analysis of tourism and economic activity in Turkey. European Journal of Tourism Research, 19, 86–97. [Google Scholar] [CrossRef]
- Ha, N. M., Le, N. D., & Trung-Kien, P. (2019). The impact of urbanization on income inequality: A study in Vietnam. Journal of Risk and Financial Management, 12(3), 146. [Google Scholar] [CrossRef]
- Haini, H., Loon, P. W., Yong, S. K., & Husseini, S. (2023). Does social globalization affect the relationship between international tourism and economic growth? Journal of Travel Research, 63(1), 252–269. [Google Scholar] [CrossRef]
- Hansen, B. (2001). The new econometrics of structural change: Dating breaks in US labour productivity. Journal of Economic Perspectives, 15(4), 117–128. [Google Scholar] [CrossRef]
- Hardy, A. (1980). The role of the telephone in economic development. Telecommunications Policy, 4(4), 278–286. [Google Scholar] [CrossRef]
- Helpman, E., & Trajtenberg, M. (1994). A time to and a time to reap: Growth based on general purpose technologies (NBER Working paper no 4854). NBER. [Google Scholar]
- Ho, Chi, Pham, N., & Nguyen, K. (2021). Economic growth, financial development, and trade openness of leading countries in ASEAN. The Journal of Asian Finance, Economics and Business, 8(3), 191–199. [Google Scholar]
- Hoang, H. T. T., Vanacker, V., Van Rompaey, A., Vu, K. C., & Nguyen, A. T. (2014). Changing human–landscape interactions after development of tourism in the northern Vietnamese Highlands. Anthropocene, 5, 42–51. [Google Scholar] [CrossRef]
- Hoang, T. C., Black, M. C., Knuteson, S. L., & Roberts, A. P. (2019). Environmental pollution, management, and sustainable development: Strategies for Vietnam and other developing countries. Environmental Management, 63, 433–436. [Google Scholar] [CrossRef] [PubMed]
- Hoang, T. T. P. (2023). The role of foreign direct investment in boosting tourism development: A study of Vietnam for 1990–2020 interval. In A. T. Nguyen, T. T. Pham, J. Song, Y.-L. Lin, & M. C. Dong (Eds.), Contemporary economic issues in Asian countries proceeding of CEIAC 2022 (Volume 1, pp. 59–72). Springer. [Google Scholar] [CrossRef]
- Hong, N. N., & Cong, B. T. (2024). Exploring the nexus between dimensions of spatial structure and foreign direct investment: A case study of Vietnam. Habitat International, 149, 103114. [Google Scholar] [CrossRef]
- Iamsiraroj, S., & Ulubaşoğlu, M. A. (2015). Foreign direct investment and economic growth: A real relationship or wishful thinking? Economic Modelling, 51, 200–213. [Google Scholar] [CrossRef]
- Irfan, M., Ullah, S., Razzaq, A., Cai, J., & Adebayo, T. S. (2023). Unleashing the dynamic impact of tourism industry on energy consumption, economic output, and environmental quality in China: A way forward towards environmental sustainability. Journal of Cleaner Production, 387, 135778. [Google Scholar] [CrossRef]
- Jansen-Verbeke, M., & Go, F. (1995). Tourism development in Vietnam. Tourism Management, 16(4), 315–321. [Google Scholar] [CrossRef]
- Kalaitzidakis, P., Mamuneas, T. P., & Stengos, T. (2018). Greenhouse emissions and productivity growth. Journal of Risk and Financial Management, 11(3), 38. [Google Scholar] [CrossRef]
- Kalnins, A., & Hill, K. P. (2025). The VIF score. What is it good for? Absolutely nothing. Organizational Research Methods, 28(1), 58–75. [Google Scholar] [CrossRef]
- Karaman Aksentijević, N., Ježić, Z., & Zaninović, P. A. (2021). The effects of information and communication technology (ICT) use on human development—A macroeconomic approach. Economies, 9(3), 128. [Google Scholar] [CrossRef]
- Karimi, M. S. (2018). The linkage between tourism development and economic growth in Malaysia: A nonlinear approach. International Economic Journal, 32(1), 53–65. [Google Scholar] [CrossRef]
- Kenny, C. (2003). The Internet and economic growth in less-developed countries: A case of managing expectations? Oxford Development Studies, 31(1), 99–113. [Google Scholar] [CrossRef]
- Kumar, R. R. (2014). Exploring the role of technology, tourism and financial development: An empirical study of Vietnam. Quality & Quantity, 48(5), 2881–2898. [Google Scholar]
- Kumar, R. R., & Kumar, R. (2013). Exploring the developments in urbanisation, aid dependency, sectoral shifts and services sector expansion in Fiji: A modern growth perspective. Global Business and Economics Review, 159(4), 371–395. [Google Scholar] [CrossRef]
- Kumar, R. R., & Stauvermann, P. J. (2014). Exploring the effects of remittances on Lithuanian economic growth. Engineering Economics, 25(3), 250–260. [Google Scholar] [CrossRef][Green Version]
- Kumar, R. R., & Stauvermann, P. J. (2016). The linear and non-linear relationship between of tourism demand and output per worker: A study of Sri Lanka. Tourism Management Perspectives, 19, 109–120. [Google Scholar] [CrossRef]
- Kumar, R. R., & Stauvermann, P. J. (2019). The Effects of a Revenue-Neutral Child Subsidy Tax Mechanism on Growth and GHG Emissions. Sustainability, 11(9), 2585. [Google Scholar] [CrossRef]
- Kumar, R. R., & Stauvermann, P. J. (2023). Tourism and economic growth in the Pacific region: Evidence from five small island economies. Journal of the Asia Pacific Economy, 28(3), 894–921. [Google Scholar] [CrossRef]
- Kumar, R. R., & Vu, H. T. T. (2014). Exploring the nexus between ICT, remittances and economic growth: A study of Vietnam. Journal of Southeast Asian Economies, 31(1), 104–120. [Google Scholar] [CrossRef]
- Le, B., Ngo, T. T. T., Nguyen, N. T., & Nguyen, D. T. (2021). The relationship between foreign direct investment and local economic growth: A case study of Binh Dinh Province, Vietnam. The Journal of Asian Finance, Economics and Business, 8(4), 33–42. [Google Scholar]
- Le, T. T. H., Nguyen, V. C., & Phan, T. H. N. (2022). Foreign direct investment, environmental pollution and economic growth—An insight from non-linear ARDL Co-integration approach. Sustainability, 14(13), 8146. [Google Scholar] [CrossRef]
- Li, K. X., Jin, M., & Shi, W. (2018). Tourism as an important impetus to promoting economic growth: A critical review. Tourism Management Perspectives, 26, 135–142. [Google Scholar] [CrossRef]
- Liu, F., Chen, H., & Zhang, S. (2023). Nexus among corruption, political instability and natural resources on economic recovery in Vietnam. Resources Policy, 85, 103743. [Google Scholar] [CrossRef]
- Liu, X., Shu, C., & Sinclair, P. (2009). Trade, foreign direct investment and economic growth in Asian economies. Applied Economics, 41(13), 1603–1612. [Google Scholar] [CrossRef]
- Liu, Z. (2003). Sustainable tourism development: A critique. Journal of Sustainable Tourism, 11(6), 459–475. [Google Scholar] [CrossRef]
- Madden, G., & Savage, S. J. (1998). CEE telecommunications investment and economic growth. Information Economics and Policy, 10(2), 173–195. [Google Scholar] [CrossRef]
- McDowell, E. (1994). Big-time tourism courts Vietnam. The New York Times. Available online: https://www.nytimes.com/1994/05/26/business/big-time-tourism-courts-vietnam.html (accessed on 11 October 2023).
- Minh, T. B., & Van, H. B. (2023). Evaluating the relationship between renewable energy consumption and economic growth in Vietnam, 1995–2019. Energy Reports, 9, 609–617. [Google Scholar] [CrossRef]
- Minh, T. B., Ngoc, T. N., & Van, H. B. (2023). Relationship between carbon emissions, economic growth, renewable energy consumption, foreign direct investment, and urban population in Vietnam. Heliyon, 9(6), e17544. [Google Scholar] [CrossRef] [PubMed]
- Muslija, A., Satrovic, E., & Erbaş, C. Ü. (2017). Panel analysis of tourism-economic growth nexus. Uluslararası Ekonomik Araştırmalar Dergisi, 3(4), 535–545. [Google Scholar]
- Neto, F. (2003). A new approach to sustainable tourism development: Moving beyond environmental protection. Natural Resources Forum, 27(3), 212–222. [Google Scholar] [CrossRef]
- Nguyen, A., Lu, S., & Nguyen, P. T. T. (2021). Validating and forecasting carbon emissions in the framework of the environmental Kuznets curve: The case of Vietnam. Energies, 14(11), 3144. [Google Scholar] [CrossRef]
- Nguyen, C.-V. (2024). Air transport resilience, tourism and its impact on economic growth. Economies, 12(9), 236. [Google Scholar] [CrossRef]
- Nguyen, D. V. A. (2023). Impacts of information and communication technologies infrastructure development on economic growth: An empirical study of Southeast Asian countries. Science & Technology Development Journal: Economics-Law & Management, 7(2), 4331–4340. [Google Scholar]
- Nguyen, L. P., & Pham, V. H. T. (2020). Trade of ICT products, government, and economic growth: Evidence from East Asia-Pacific region. The Journal of Asian Finance, Economics and Business, 7(8), 175–183. [Google Scholar] [CrossRef]
- Nguyen, L. T. H. (2022). Impacts of foreign direct investment on economic growth in Vietnam. Journal of Economic and Banking Studies, 4, 1–15. [Google Scholar] [CrossRef]
- Nguyen, M.-L. T., & Bui, T. N. (2021). Trade openness and economic growth: A study on Asean-6. Economies, 9(3), 113. [Google Scholar] [CrossRef]
- Nili, M., & Rastad, M. (2007). Addressing the growth failure of the oil economies: The role of financial development. The Quarterly Review of Economics and Finance, 46(5), 726–740. [Google Scholar] [CrossRef]
- Nunkoo, R., Seetanah, B., Jaffur, Z. R. K., Moraghen, P. G. W., & Sannassee, R. V. (2020). Tourism and economic growth: A meta-regression analysis. Journal of Travel Research, 59(3), 404–423. [Google Scholar] [CrossRef]
- O’Toole, C., & Newman, C. (2017). Investment financing and financial development: Evidence from Viet Nam. Review of Finance, 21(4), 1639–1674. [Google Scholar] [CrossRef]
- Pablo-Romero, M. d. P., & Molina, J. A. (2013). Tourism and economic growth: A review of empirical literature. Tourism Management Perspectives, 8, 28–41. [Google Scholar] [CrossRef]
- Perron, P. (1989). The great crash, the oil price shock, and the unit root hypothesis. Econometrica, 57(6), 1361–1401. [Google Scholar] [CrossRef]
- Perron, P. (2006). Dealing with structural breaks. Palgrave Handbook of Econometrics, 1(2), 278–352. [Google Scholar]
- Pesaran, M. H., Shin, Y., & Smith, R. J. (2001). Bounds testing approaches to the analysis of level relationships. Journal of Applied Econometrics, 16(3), 289–326. [Google Scholar] [CrossRef]
- Raihan, A., Muhtasim, D. A., Pavel, M. I., Faruk, O., & Rahman, M. (2022). Dynamic impacts of economic growth, renewable energy use, urbanization, and tourism on carbon dioxide emissions in Argentina. Environmental Processes, 9(2), 38. [Google Scholar] [CrossRef]
- Rao, B. (2010). Estimates of the steady state growth rates for selected Asian countries with an extended Solow model. Economic Modelling, 27(1), 46–53. [Google Scholar] [CrossRef]
- Rasool, H., Maqbool, S., & Tarique, M. (2021). The relationship between tourism and economic growth among BRICS countries: A panel cointegration analysis. Future Business Journal, 7(1), 1–11. [Google Scholar] [CrossRef]
- Ridzuan, A. R., Shaari, M. S., Rosli, A., Jamil, A. R. M., Siswantini, S., Lestari, A., & Zakaria, S. (2021). The nexus between economic growth and natural resource abundance in selected ASEAN countries before pandemic COVID-19. International Journal of Energy Economics and Policy, 11(2), 281–292. [Google Scholar] [CrossRef]
- Risso, W. A. (2018). Tourism and economic growth: A worldwide study. Tourism Analysis, 23(1), 123–135. [Google Scholar] [CrossRef]
- Rivera-Batiz, L. A., & Romer, P. (1991a). Economic integration and endogenous growth. Quarterly Journal of Economics, 106, 531–555. [Google Scholar] [CrossRef]
- Rivera-Batiz, L. A., & Romer, P. (1991b). International trade with endogenous technological change. European Economic Review, 35, 971–1001. [Google Scholar] [CrossRef]
- Röller, L.-H., & Waverman, L. (2001). Telecommunications infrastructure and economic development: A simultaneous approach. American Economic Review, 91(4), 909–923. [Google Scholar] [CrossRef]
- Romer, P. (1986). Increasing returns and long—Run growth. Journal of Political Economy, 93, 1002–1037. [Google Scholar] [CrossRef]
- Romer, P. (1987). Growth based on increasing returns due to Specialization. American Economic Review, 77, 56–62. [Google Scholar]
- Romer, P. (1990). Endogenous technological change. Journal of Political Economy, 128, S71–S102. [Google Scholar] [CrossRef]
- Rosselló-Nadal, J., & He, J. (2020). Tourist arrivals versus tourist expenditures in modelling tourism demand. Tourism Economics, 26(8), 1311–1326. [Google Scholar] [CrossRef]
- Roubini, N., & Sala-i-Martin, X. (1992). Financial repression and economic growth. Journal of Development Economics, 39(1), 5–30. [Google Scholar] [CrossRef]
- Sadi, M. A., & Henderson, J. C. (2001). Tourism and foreign direct investment in Vietnam. International Journal of Hospitality & Tourism Administration, 2(1), 67–90. [Google Scholar]
- Sanford, D. M., Jr., & Dong, H. (2000). Investment in familiar territory: Tourism and new foreign direct investment. Tourism Economics, 6(3), 205–219. [Google Scholar] [CrossRef]
- Schumpeter, J. (1934). The theory of economic development (R. Opie, Trans.). Harvard University Press. (Original work published 1912). [Google Scholar]
- Seetanah, B., Nunkoo, R., Sannassee, R. V., Georges, P., & Jaffur, W. M. Z. R. K. (2017). A meta-analysis of the tourism and economic growth nexus. BEST EN Think Tank XVII: Innovation and Progress in Sustainable Tourism, 180–206. [Google Scholar]
- Shahbaz, M., Haouas, I., & Van Hoang, T. H. (2019). Economic growth and environmental degradation in Vietnam: Is the environmental Kuznets curve a complete picture? Emerging Markets Review, 38, 197–218. [Google Scholar] [CrossRef]
- Shenon, P. (1994). Travel advisory: Correspondent’s report; Vietnam strains to meet—The demands of tourism. The New York Times. Available online: https://www.nytimes.com/1994/12/11/travel/travel-advisory-correspondent-s-report-vietnam-strains-meet-demands-tourism.html (accessed on 11 October 2023).
- Singh, D., & Alam, Q. (2024). Is tourism expansion the key to economic growth in India? An aggregate-level time series analysis. Annals of Tourism Research Empirical Insights, 5(2), 100126. [Google Scholar] [CrossRef]
- Sokhanvar, A., & Jenkins, G. P. (2022a). FDI, tourism, and accelerating the rate of economic growth in Spain. The Journal of International Trade & Economic Development, 31(4), 493–510. [Google Scholar]
- Sokhanvar, A., & Jenkins, G. P. (2022b). Impact of foreign direct investment and international tourism on long-run economic growth of Estonia. Journal of Economic Studies, 49(2), 364–378. [Google Scholar] [CrossRef]
- Sokhanvar, A., Çiftçioğlu, S., & Javid, E. (2018). Another look at tourism-economic development nexus. Tourism Management Perspectives, 26, 97–106. [Google Scholar] [CrossRef]
- Solow, R. (1956). A contribution to the theory of economic growth. The Quarterly Journal of Economics, 70(1), 65–94. [Google Scholar] [CrossRef]
- Song, H., Li, G., & Cao, Z. (2018). Tourism and economic Globalization: An emerging research agenda. Journal of Travel Research, 57(8), 999–1011. [Google Scholar] [CrossRef]
- Stauvermann, P. J., Chand, S. A., Borer, D., & Kumar, R. R. (2024). Relationship between urban development and economic growth in Vietnam: A cointegration analysis with structural breaks. In Smart cities and circular economy (pp. 235–259). Emerald Publishing Limited. [Google Scholar]
- Škrinjarić, T. (2019). Examining the causal relationship between tourism and economic growth: Spillover index approach for selected CEE and SEE countries. Economies, 7(1), 19. [Google Scholar] [CrossRef]
- Tang, C. F., & Tan, E. C. (2015). Tourism-led growth hypothesis in Malaysia: Evidence based upon regime shift cointegration and time-varying Granger causality techniques. Asia Pacific Journal of Tourism Research, 20(Suppl. S1), 1430–1450. [Google Scholar] [CrossRef]
- Tang, C. F., & Tan, E. C. (2018). Tourism-led growth hypothesis: A new global evidence. Cornell Hospitality Quarterly, 59(3), 304–311. [Google Scholar] [CrossRef]
- Temiz, D., & Gökmen, A. (2014). FDI inflow as an international business operation by MNCs and economic growth: An empirical study on Turkey. International Business Review, 23(1), 145–154. [Google Scholar] [CrossRef]
- Thompson, H. G., Jr., & Garbacz, C. (2007). Mobile, fixed line and Internet service effects on global productive efficiency. Information Economics and Policy, 19(2), 189–214. [Google Scholar] [CrossRef]
- Toda, H. Y., & Yamamoto, T. (1995). Statistical inference in vector autoregressions with possibly integrated processes. Journal of Econometrics, 66(1–2), 225–250. [Google Scholar] [CrossRef]
- Tran, H. T. T., & Hoang, H. T. (2019). An investigation into the impacts of FDI, domestic investment capital, human resources, and trained workers on economic growth in Vietnam. In Beyond Traditional Probabilistic Methods in Economics (volume 2, pp. 940–951). Springer International Publishing. Available online: https://link.springer.com/chapter/10.1007/978-3-030-04200-4_69 (accessed on 11 October 2023).
- Tran, T. K., Lin, C., Tu, Y., Duong, N. T., Thi, T. D. P., & Shoh-Jakhon, K. (2023). Nexus between natural resource depletion and rent and COP26 commitments: Empirical evidence from Vietnam. Resources Policy, 85, 104024. [Google Scholar] [CrossRef]
- Trang, N. H. M., Duc, N. H. C., & Dung, N. T. (2014). Research note: Empirical assessment of the tourism-led growth hypothesis—The case of Vietnam. Tourism Economics, 20(4), 885–892. [Google Scholar] [CrossRef]
- Turok, I., & McGranahan, G. (2019). Urbanisation and economic growth: The arguments and evidence for Africa and Asia. Urbanisation, 4(2), 109–125. [Google Scholar] [CrossRef]
- Tzouvelekas, E., Vouvaki, D., & Xepapadeas, A. (2007). Total factor productivity growth and the environment: A case for green growth accounting. Discussion Paper No 206. Beijer International Institute of Ecological Economics. Available online: https://d1wqtxts1xzle7.cloudfront.net/44402248/NDL2007-038-libre.pdf?1459791846=&response-content-disposition=inline%3B+filename%3DTotal_Factor_Productivity_Growth_and_the.pdf&Expires=1737449553&Signature=Dms4wprBw~WoJ12N3Mu-7VQ-uwSc65yeECr4LpHKhi4iSJzsX (accessed on 23 October 2023).
- Uzar, U., & Eyuboglu, K. (2019). The nexus between income inequality and CO2 emissions in Turkey. Journal of Cleaner Production, 227, 149–157. [Google Scholar] [CrossRef]
- Vo, D. H., Ho, C. M., & Vo, A. T. (2023). Trade openness, financial development, and urbanization in the renewable energy-growth-environment nexus. Energy Sources, Part B: Economics, Planning, and Policy, 18(1), 2240784. [Google Scholar] [CrossRef]
- Vu, K. M. (2011). ICT as a source of economic growth in the information age: Empirical evidence from the 1996–2005 period. Telecommunications Policy, 35(4), 357–372. [Google Scholar] [CrossRef]
- Vu, K., Hanafizadeh, P., & Bohlin, E. (2020). ICT as a driver of economic growth: A survey of the literature and directions for future research. Telecommunications Policy, 44(2), 101922. [Google Scholar] [CrossRef]
- World Bank. (2019). Taking stock—Recent economic developments of Vietnam. World Bank. Available online: https://documents1.worldbank.org/curated/pt/821801561652657954/pdf/Taking-Stock-Recent-Economic-Developments-of-Vietnam-Special-Focus-Vietnams-Tourism-Developments-Stepping-Back-from-the-Tipping-Point-Vietnams-Tourism-Trends-Challenges-and-Policy-Priorities.pdf (accessed on 11 October 2023).
- World Bank. (2020). Vietnam’s urbanization at a crossroads: Embarking on an efficient, inclusive, and resilient pathway. World Bank. Available online: http://hdl.handle.net/10986/34761 (accessed on 11 October 2023).
- World Bank. (2023). World development indicators. World Bank. [Google Scholar]
- World Economic Forum. (2019). The travel & tourism competitiveness report 2019 travel and tourism at a tipping point. World Economic Forum. Available online: https://www3.weforum.org/docs/WEF_TTCR_2019.pdf (accessed on 11 October 2023).
- World Economic Forum. (2022). Travel & tourism development index 2021 rebuilding for a sustainable and resilient future—Insight report May 2022. Available online: https://www3.weforum.org/docs/WEF_Travel_Tourism_Development_2021.pdf (accessed on 11 October 2023).
- Wu, P. C., Liu, S. Y., Hsiao, J. M., & Huang, T. Y. (2016). Nonlinear and time-varying growth-tourism causality. Annals of Tourism Research, 59, 45–59. [Google Scholar] [CrossRef]
- Xepapadeas, A., & Vouvaki, D. (2009). Total factor productivity growth when factors of production generate environmental externalities. Available online: https://papers.ssrn.com/sol3/papers.cfm?abstract_id=1398702 (accessed on 8 July 2024).
- Xepapadeas, A., Tzouvelekas, V., & Vouvaki, D. (2007). Total factor productivity growth and the environment: A case for green growth accounting. University of Crete. Available online: https://papers.ssrn.com/sol3/papers.cfm?abstract_id=981133 (accessed on 8 July 2024).
- Zhang, J., & Cheng, L. (2019). Threshold effect of tourism development on economic growth following a disaster shock: Evidence from the wenchuan earthquake, PR China. Sustainability, 11(2), 371. [Google Scholar] [CrossRef]
- Zhang, J., & Zhang, Y. (2021). Tourism, economic growth, energy consumption, and CO2 emissions in China. Tourism Economics, 27(5), 1060–1080. [Google Scholar] [CrossRef]
- Zhang, L., & Gao, J. (2016). Exploring the effects of international tourism on China’s economic growth, energy consumption and environmental pollution: Evidence from a regional panel analysis. Renewable and Sustainable Energy Reviews, 53, 225–234. [Google Scholar] [CrossRef]
- Zhang, X., Gu, S., Wang, X., Wu, H., Zhou, H., & Hu, Y. (2011). Examination of resource curse hypothesis: Mineral resources exploitation and economic growth in Xinjiang Autonomous Region. Chinese Journal of Population Resources and Environment, 9(1), 63–70. [Google Scholar]
- Zivot, E., & Andrews, D. (2002). Further evidence on the great crash, the oil-price shock, and the unit-root hypothesis. Journal of Business & Economic Statistics, 20(1), 25–44. [Google Scholar]
Disclaimer/Publisher’s Note: The statements, opinions and data contained in all publications are solely those of the individual author(s) and contributor(s) and not of MDPI and/or the editor(s). MDPI and/or the editor(s) disclaim responsibility for any injury to people or property resulting from any ideas, methods, instructions or products referred to in the content. |
© 2025 by the authors. Licensee MDPI, Basel, Switzerland. This article is an open access article distributed under the terms and conditions of the Creative Commons Attribution (CC BY) license (https://creativecommons.org/licenses/by/4.0/).


































































