Abstract
The EU energy sector became a very important one as a result of the war in Ukraine. On the other hand, the EU started in defining and implementing new strategies regarding green economy and sustainability. Even though these strategies cover short and medium periods, they have as a main goal the decrease in the EU’s dependence of energy imports. This research is focused on present challenges, risks, and uncertainties related to energy production and consumption in all EU member states. In order to achieve the research objectives, a huge statistical database, which covered 2012–2021, was used. The analysis is based on specific indicators regarding primary energy production; imports and exports; gross available energy; final energy consumption; non-energy consumption; energy dependency; and energy intensity. There are at least three research procedures used in this paper: a meta-analysis, a statistical analysis, and an econometric analysis, as well. Finally, the analysis points out the disparities between member states regarding energetic resources and energy dependency using a new model for quantifying risk factors in the European energy system. Moreover, new public policies are proposed by the authors under a cluster approach of the EU’s regions.
Keywords:
energy security index; regional model of energy security; energy efficiency; regional economic development; economic risks and insecurity JEL Classification:
O13; Q42; R11
1. Introduction
The outbreak of the geo-political conflict in Ukraine in early 2022 changed the European energy situation based on the then existing dependence on imports from Russia. Faced with an unprecedented energy crisis, Europe was faced with the immediate need to implement energy security measures, especially against the backdrop of the inflationary impact of energy prices.
The EU has launched several energy projects aimed at stabilising Europe’s energy space, with the Energy Efficiency Directive (European Commission 2023c) and some aspects of the transition plans to the green economy (European Council 2023) being strengthened in early 2023 in the context of the European Green Pact (European Commission 2023a) and the REPowerEU strategic agreement (European Commission 2022). The main energy policy guidelines aim to reduce final energy consumption in the period 2024–2030 to 1.49% per year, up from the previous period’s targets (International Energy Agency 2022). Other significant issues at the European level are the intensification of efforts for the use of renewable energy, the improvement in energy efficiency, including the energy efficiency of buildings, and, in line with Sustainable Development Goal 7 (SDG 7), a shift towards improving energy intensity as part of energy efficiency. From an industrial point of view, the significant issues are the introduction of energy infrastructure to support the use of renewable energy, the push for the development of new energy technologies, the reduction in the share of polluting vehicles in the total transport fleet, the improvement in energy governance, and the establishment of a single EU energy market.
Green energy cannot exist without traditional energy, and currently the technologies for producing green energy are not advanced enough to meet the full energy demand of society. Traditional energy is still largely used in industry and transport. European targets foresee green energy becoming the main source of energy in the future and traditional energy being phased out, given its negative environmental impact. We believe that a gradual transition to renewables is needed, supported by investment in research and development, improvements in existing technologies, and sustainable energy policies.
In the long term, the EU is committed to the transition to a green economy and climate neutrality. The approach to decarbonisation is centred on the Europe 2020 strategy. The energy system revolution also aims to reduce greenhouse gas emissions in the first phase by 2030 and to achieve climate neutrality (elimination of greenhouse gas emissions) by 2050. Through Energy Roadmap 2050, a series of energy security objectives are proposed, aiming at ensuring the security of energy sources, creating a reliable energy infrastructure, opening European energy markets, developing the next generation of low-carbon technologies, developing the nuclear energy sector and innovative renewable energy technologies (European Commission 2011).
The current context of the outbreak of the energy crisis as an effect of the war in Ukraine is shown in Figure 1.
Figure 1.
Background to the EU27 energy crisis. Source: authors’ contribution.
Under these circumstances, the question arises whether regional disparities can be determined at the EU level, so as to result in energy security risks induced by the current challenges for the development of European industry, regional limitations on the accessibility of energy resources, and the regional level of adaptability to energy security. The research aims to clarify these issues by proposing a new energy security model. The research hypothesis is based on the need to determine the risk factors affecting European energy security in the context of the new geo-political challenges, but also in the context of the transition to green energy.
In this context, the objectives of the present research (whose aim is to determine the risk factors for European energy security and to map regional energy security disparities) are
- The analysis of European energy security and energy sector dynamics through the lens of the transition to green energy.
- The consolidation of a relevant database to study regional energy security disparities.
- Defining, implementing, testing, and validating the new regional energy security model.
- Mapping regional energy security disparities and formulating public policy proposals to mitigate these disparities.
This study continues with the presentation of the literature review, the working methodology, the highlighting of regional disparities in the field in the Results and Discussions section, and the presentation of the research conclusions.
2. Literature Review
There is a real interest in the literature in studying the impact and risks of energy in the context of different socio-economic challenges.
At the EU27 level, the leapfrog energy transition is considered the main ramp towards achieving neutrality regarding gas emissions with a probe effect. Authors such as Rabbi et al. (2022) study the translation process from fossil fuels to renewable energy sources from the perspective of ensuring energy security and reducing dependence on imports in the context of current economic and geo-political challenges. In this sense, the EU strategies regarding new sources of energy production, responsible energy consumption, and sustainability are mentioned. These strategies are studied from the perspective of the member states of Central Europe, the authors concluding that supply diversification, energy savings, and the massive transition to renewable energy can allow the new circular and sustainable European economy to progress. The war in Ukraine forced the EU’s energy policy to quickly focus on energy security and sustainable economy. Giuli and Oberthür (2023) consider that this war has become a “stimulus” for the EU27 towards the rapid implementation and convergence of energy security and climate objectives. Even if the energy transition is a common priority objective of the EU27, there are great disparities related to its implementation, especially in the new member states, where this transition started later. Authors such as Brodny and Tutak (2021) show that sustainable energy development differs significantly in the states of the Visegrad group (V4), the analysis covering the period 2008–2018. A total of 14 socio-economic indicators related to the energy, environment, economy, and social sectors are studied. The econometric analysis leads to the conclusion that the V4 states are very different from each other and from the rest of the EU27 for each of the 14 selected indicators. The Czech Republic has the highest level of sustainable energy security, while Poland is at the opposite pole. The energy transition and sustainability is a research topic addressed by Vujanović et al. (2021), the authors presenting the latest energy and non-polluting technologies capable of increasing energy efficiency. These technologies are able to optimize energy production, transport, and consumption, to stimulate the use of renewable energy sources and to significantly reduce greenhouse gas emissions. Green energy transition in open field agriculture is addressed by Paris et al. (2022), starting from the finding that the annual energy use in open field agriculture in the EU covers 3.7% of the total annual energy consumption in the EU. The share of energy consumption in agriculture is held by the production of fertilizers (50%), followed by diesel (31%), pesticides and seeds (5%), and irrigation, storage, and drying (8%). Based on this structure of energy consumption, the authors propose strategies for the use of renewable energy in agriculture as well as the application of detailed and standardized methodologies for the analysis of energy consumption in agricultural systems. The transition to green energy in the EU is studied by Miłek et al. (2022) through the prism of the challenges related to this process. The analysis covers the period 2012–2020 and takes into account indicators such as green energy production, the share of green energy in total energy production and consumption, the structure of energy generation from renewable sources, and the share of energy from renewable sources in the energy used by the transport sector. Other researchers such as Giampietro and Bukkens (2022) start from official documents on the transition to green energy such as NEXUS (MAGIC), on the basis of which they build three case studies related to the improvement in energy efficiency, liquid biofuels, and the decarbonization of electricity. These case studies cover the energy policies implemented at the European level and find that “a smooth and painless transition to a zero-carbon economy seems unlikely”. The energy transition at the level of EU economic branches and households for the period 2000–2019 is studied by Tutak and Brodny (2022b) based on two clusters: old member states and new member states. With the help of Kohonen artificial neural networks, the authors cost a significant increase in energy consumption from renewable energy sources, but also significant differences between these states. Moreover, the positive impact of green energy consumption on economic growth was highlighted, this impact being much greater in the old EU member states. In a study initiated on the provisions of the European Green Pact, Hainsch et al. (2022) realizes a projection of political decisions and the implementation of new technologies in the field until the horizon of 2050. From the combination of some political, technological, and social elements, the authors find that the high rates of energy consumption from renewable sources support the achievement of the objective of rapid decarbonization in the EU. For this purpose, public policies dedicated to the short term must support the acceleration of the energy transition. According to Renou-Maissant et al. (2022), the energy transition in the EU aims at reducing greenhouse gas emissions, increasing the share of renewable energy, and improving energy efficiency. The authors simultaneously analyse these objectives for the period 2000–2019 and observe a gradual and uneven energy transition at the level of the member states. There are countries such as Germany, Ireland, Belgium, Luxembourg, and the Netherlands that show delays in reaching the objectives of the energy transition. Other authors (Potrč et al. 2021) propose a phased energy transition in the transport and electricity sectors, based on biomass and waste recycling for the production of biofuels and renewable electricity and hydrogen. The authors state that the energy transition in the EU has a significant positive impact on economic, environmental, and social aspects. The energy transition is viewed by Joița et al. (2023) from the perspective of political involvement at the European level through strategies and directives at the EU and Romanian level. According to the authors, current energy security policies aim at environmental and social sustainability.
Energy security is addressed by Streimikiene et al. (2023) in the context in which the EU member states show a strong energy dependence on imports. The authors define the main energy security indicators to propose a framework for evaluating energy security at the EU27 level. The obtained results are analysed at the national level, then at the regional level, in order to highlight the existing disparities in relation to the energy security index. An interesting analysis carried out by Brodny and Tutak (2023) approaches energy security from the point of view of the availability of energy sources at affordable prices and from the point of view of the perspective of sustainable development. If the first approach refers to energy and economic factors, the second also takes into account environmental and social factors. The application of a complex methodology of statistical and econometric research leads to the obtaining of rankings of the countries studied according to each individual approach, by processing statistical data over an 11-year period. For both methods of approach, the Scandinavian countries present the highest level of energy security. Other authors (Esfahani et al. 2021) start from the study of specialized literature to quantify the state of knowledge in the field of energy security measurement. The meta-analysis covers the period 2002–2019 and seven large scientific databases. A total of 34 conceptual models and 104 quantitative and qualitative models were identified, based on which the authors consider that the essential elements of energy security are technology, trade, acceptability, productivity, diversity, equity, availability, governance, and efficiency. In the context of the war in Ukraine, the energy security of Europe is influenced in Al-Saidi’s (2023) opinion by the relationship with the Middle East. In order to support the energy security of the EU by energy exports from the Middle East, long-term strategies for energy cooperation are needed. These strategies must aim, on the one hand, at crude oil prices and, on the other hand, at compensating the EU supply of crude oil. The possible participation of the EU in the exploitation of methane gas from the Middle East should not be omitted either. The link between economic growth and energy security in the EU for the period 2005–2019 is studied by Bigerna et al. (2021) to determine the economic efficiency of energy consumption in the member states. Mathematical modelling based on production functions with multiple outputs leads to the drawing of production frontiers and the effects of inefficiency specific to each EU27 member country. The authors find that renewable energy sources mitigate deviations from the efficient production frontier. After the winter of 2021/2022, the problem of Europe’s energy security is increasingly being raised against the background of the increase in energy prices and the limited supply of gas. Mišík (2022) studies aspects related to decarbonization in direct relation with the energy security of the EU member states (including the external dimension) during the transition period to green energy. Authors such as Mitić et al. (2023) analyse energy security, environmental issues, and job security in eight SE European economies over the period 1995–2019. In the short term, the analysis supports the fact that there is a bidirectional relationship between the work factor, greenhouse gas emissions, and the amount of available energy. In addition, there is also a unidirectional causal relationship between the amount of available energy, the labour factor, and GDP. An interesting scientific study correlates energy security with supranational strategies and policies at the EU level over a period of 11 years (Ionescu et al. 2022). The authors thus study renewable energy at the regional level under the impact of the pandemic and the economic crisis and delineate clusters of energy sustainability. Moreover, a new statistical model of the seasonality of energy sustainability is proposed, based on which EU energy policies and strategies can be adjusted until 2050. An interesting initiative in the field of ensuring energy independence analysed by Tutak and Brodny (2022a) is the Three Seas Initiative, which was joined by Austria; Bulgaria; Croatia; Czech Republic; Estonia; Hungary; Latvia; Lithuania; Poland; Romania; Slovakia; and Slovenia. The analysis covers the period 2009–2019 and aims to quantify the state of energy security of the states mentioned above with the help of modelling 17 indicators chosen according to the priorities of the EU energy policy. The analysis reveals that Austria ranks first in terms of energy security, with Poland and Bulgaria at the opposite pole. On the other hand, geographic proximity alone, without solidarity measures, is inadequate to ensure the resilience of the European energy system. On the other hand, Sesini et al. (2022) express the fact that solidarity measures are more effective than strategic gas storage and lead to a longer survival time for regional groups and to a reduction in system costs. The security of the energy balance of the EU for the period 2004–2018 is studied by Rokicki and Perkowska (2021) with the help of a meta-analysis and Eurostat data. The statistical and econometric analyses led to the conclusion that the European demand for energy and the energy imports of the EU member states depend on the economic situation, with imports showing a lower volatility than exports.
Energy efficiency from the perspective of energy losses in Europe is the subject of a study carried out by Wołowiec et al. (2022) based on an extensive meta-analysis, covering 32 European countries for the period 1990–2019. The regression analysis and the normality tests of the residuals lead to the conclusion that an increase in energy losses from all sources by 1% causes an increase in energy consumption by 17.16% in Europe. On the other hand, there are great disparities between European states regarding energy efficiency and energy losses, which makes it necessary to define and implement a new strategy to reduce energy losses. Increasing energy efficiency can only be achieved through significant investments. In this sense, Dell’Anna (2021) carries out a study on the impact of investments on the energy sector in Italy with the help of an Input–Output analysis. The authors focus on renewable energy sources (wind, photovoltaic, hydroelectric, and geothermal) and refer to the national investment plan in the field until 2040. The economic efficiency analysis shows that the performance of non-renewable energy systems (especially photovoltaic systems) is affected by their primary component costs, which come mostly from imports. The development of strategies in the field of European energy efficiency policy is a complex process analysed by Economidou et al. (2022) based on the documents of the national strategies of the EU member states for the period 2007–2020. The authors emphasize the importance that must be given to the integration of energy efficiency in the broader framework of climate policy. The implementation of the European Directive on energy efficiency is studied in a critical manner by Dunlop and Völker (2023) from the perspective of how this efficiency is measured. According to the authors, the measurement of energy efficiency must also take into account political, societal, and environmental aspects. As noted by von Malmborg (2023), energy efficiency must be the fundamental principle of policy, planning, and major investment decisions. This principle is strongly linked to two others, namely profitability and consumer protection. Authors such as Dunlop and Völker (2023) study the changes made to the Energy Efficiency Directive in the period 2016–2018 based on an extensive meta-analysis. It is considered that the conceptualization and measurement of energy efficiency must take into account technical, political, societal, and environmental aspects and have as its purpose the improvement in energy governance at the national and European level. With the help of a primary energy factor, Balaras et al. (2023) analyses the improvement in efficiency in the generation of electricity from renewable sources in accordance with the provisions of the Energy Efficiency Directive of 2018. The analysis covers the national energy efficiency plans of all EU member states and offers two case studies for the economies of Greece and Poland.
Current economic development must ensure sustainability. In this context, energy security also aims to create new energy development concepts. Luty et al. (2023) approaches this aspect from the perspective of objective 7 of the Europe 2030 Agenda in order to highlight the disparities between the EU27 member states in the energy field. The analysis carried out takes into account indicators related to energy demand and the degree of its coverage from renewable sources, energy security, energy dependency, and energy productivity. The results of the analysis indicate the existence of a connection between the level of sustainable energy consumption, energy productivity, and dependence on energy import. Sustainable development is also promoted by the Paris Agreement, which provides for the elimination of greenhouse gas emissions by 2050. Authors such as Bertoldi et al. (2021) review the new European climate and energy strategy for the 2050 horizon and focus on the energy performance of buildings. The authors reveal the challenges related to the financing of comprehensive energy renovations and analyse the strengths and weaknesses of some classical financial instruments (subsidies, taxes, fiscal incentives, and loans). The results of this analysis support the need to promote innovative financing schemes (property tax, invoice financing, mortgages for energy efficiency) and new concepts (the one-stop shop for building renovation and crowdfunding). Renewable energy communities can play an important role in achieving the sustainability of European society. In the opinion of Ceglia et al. (2022), these communities must be analysed from a social, economic, and technical point of view and the categories of end users must be taken into account (simple users, the energy sharing system, and the energy community). The potential of hydrogen in European decarbonization is quantified by Seck et al. (2022) by optimizing costs, with the help of three models: the classic one, one based on investments in new technologies, and one dedicated to the evaluation of hydrogen. Among these models, the one based on hydrogen is the most efficient, the hydrogen being obtained through renewable technologies and with low carbon emissions. In the opinion of Zastempowski (2023), an essential element in achieving the sustainability of the EU economy is represented by eco-innovations capable of increasing the share of renewable energy sources to the detriment of fossil fuel sources. With the help of logistic regression, the author studies the factors that determine the creation of eco-innovations and the impact of these innovations at the level of 13 EU member states. The analysis takes into account seven specific indicators related to energy costs, current and anticipated environmental regulations and taxes at the European level, government subsidies in the field, market demand, and the environment. Energy sustainability from the perspective of SDG7 at the level of 26 EU states is treated by Bąk et al. (2022) for the period 2010–2020. The authors classify the EU member states according to the efficient use of the energy indicator and highlight the great disparities between the states in relation to this indicator. A major challenge for energy sustainability in the EU is represented by greenhouse gas emissions. Scarlat et al. (2022) use a model that quantifies specific indicators related to energy production sources, energy transmission channels, and electricity trade and highlight the major disparities that appear between member states in relation to these indicators. The effect of energy use, economic growth, and renewable energy on carbon emissions in the European Union is the subject of a study carried out by Deka et al. (2023) for the period 1990–2019. The research conclusions show that renewable energy reduces carbon emissions and can significantly contribute to economic growth. Renewable energy sources are used by Carfora et al. (2022) to model EU energy import demand. The analysis starts from the structure of the energy market in the EU and continues with the quantification of the impact of renewable energy sources in reducing energy dependence in EU countries. A total of 26 member states are analysed for the period 2007–2016, and the results obtained describe a large margin of heterogeneity between the member states in terms of energy input and output flows. Energy system models and their impact on sustainability are presented by Talens Peiró et al. (2022) in the context of the Green Deal. The authors consider four technologies for obtaining energy related to wind turbines and solar photovoltaic panels. The analysis concludes that the most environmentally friendly technologies are dual-feed gearbox induction generator turbines and cadmium telluride photovoltaic panels.
Energy poverty in the EU represents an inconvenient topic to analyse. However, authors such as Papantonis et al. (2022) highlight situations in which households cannot afford the social and material levels required for energy services. As a result, the analysis focuses on the current challenges related to the implementation of energy efficiency policies in the European private housing sector, starting from a consistent meta-analysis, continuing with an EU-wide survey. The main conclusion of the analysis is the need to improve energy efficiency and combat energy poverty. The EU’s renewable energy production capacity and the factors that determine energy consumption are studied by Puertas and Marti (2022) at the level of 30 European states for the period 2010–2019. Following the analysis, the states in the sample are grouped into clusters with situations as follows: a favourable, fairly favourable, rather unfavourable, or unfavourable situation. The leaders of renewable energy production in Europe are Sweden, Austria, and the Netherlands. The war in Ukraine contributed to the disruption of the European Union’s energy supply. In this context, McWilliams et al. (2023) evaluate the validity of alternative EU energy supply sources, especially natural gas ones. The authors propose the full energy integration of the EU and the urgent implementation of four measures related to “the promotion of all available internal supply capacities in the short term, the real reduction of energy demand at the level of each member state, the consecration of cross-border flows and the functioning of the European energy trade and protecting the most vulnerable consumers.” Other authors, De Rosa et al. (2022), focus on assessing the impact of power outages or shortages on national security. They consider that the risks in this field depend on the infrastructure, energy technologies, environment, market, and social and geo-political evolution. The authors find that import dependence reduces the energy security of the EU by 30%. Anghelache et al. (2023) consider that in the next 41 years, oil, natural gas, and coal will run out at the current level of consumption, and the EU will face another big challenge related to energy poverty. The reorientation of production towards renewable energy sources is made difficult in the opinion of the authors by the multiple crises we are facing at the regional and global level, a fact that determines the oscillating trend of production from renewable energy sources. There are opinions according to which, at least in the short term, Europe will remain dependent on Russian gas. Aitken and Ersoy (2023) underline the possibility that Europe will enter shortages under the conditions in which inflation will grow uncontrollably. As a result, the expansion of renewable energy sources becomes essential, but it must be achieved under the conditions of the already established sustainability objectives. A partial solution to this challenge is the European investments in renewable sources in developing countries that are trade partners of the EU. Authors such as Muhammad et al. (2023) draw attention to the fact that in 2022, approximately 11.8% of European citizens were poor in energy. Energy poverty is related to renewable energy and the level of income per inhabitant. The authors carry out an analysis at the level of all EU member states for the period 2005–2018 and highlight the fact that during the early transition period to green energy, energy prices increase, leading to energy poverty.
The implementation of green energy is closely linked to the Sustainable Development Goals (SDGs) on energy and the environment, both directly and indirectly. Rasoulinezhad and Taghizadeh-Hesary (2022) conducted a study using the STIRPAT (stochastic impact by regression on population, affluence, and technology) model to investigate the correlation between CO2 emissions, energy efficiency, the green energy index (GII), and green finance in the top ten economies promoting green finance. The results of the study indicate that green bonds are an effective means of promoting green energy initiatives and achieving a substantial reduction in CO2 emissions and there is no direct link between these variables in the immediate period. In order to achieve sustainable economic expansion in relation to environmental concerns, governments should adopt favourable laws that provide a forward-looking perspective, thus stimulating private involvement in financing investments in green energy projects.
According to the authors Olabi and Abdelkareem (2022), renewable energy sources offer the most cost-effective solution for replacing fossil fuels, which are limited in supply and have negative environmental consequences. The widespread adoption of renewables faces a number of limitations starting with government restrictions and continuing with technological impediments and economic obstacles. Overcoming these obstacles would require the implementation of new legislation to promote the widespread adoption of renewable energy sources, the development of efficient renewable energy harvesting equipment, the encouragement of technological progress to increase the efficiency and economic viability of renewable energy processes, and the limitation of the growth of CO2 emissions.
Renewable energy has emerged as a key option to address both the energy crisis and environmental problems. In a recent study, the authors Li et al. (2022) consider that in order to achieve sustainable development, it is important to implement policies and measures that increase energy efficiency and reduce greenhouse gas emissions. The study presents the international situation of energy development by collecting research results from leading statistical departments and authoritative institutions in the European Union, the United States, Australia, India, and Brazil. The authors conducted an analysis of the development trajectory of wind, solar, biomass, geothermal, ocean, and hydrogen energy and suggested that China should formulate its own trajectory for sustainable energy progress based on global development practices.
The authors Østergaard et al. (2022) review the current status of renewable energy research on renewable energy technologies, the contribution of renewable energy sources to achieving Sustainable Development Goals, the progress of research on the sustainability of renewable energy systems, and the incorporation of renewable energy technologies into low-carbon energy systems. The authors’ analysis provides a comprehensive overview and summary of several issues related to renewable resources and technologies, with a focus on the assessment of wind and wave energy resources, heating and cooling systems, solar energy, renewable energy fuels, and integrated energy systems.
Research by the authors Allegretti et al. (2024) shows that the use of renewable energy is critical to building a sustainable future, with estimates that it will increase from its current level of 11% to 28% of total global primary energy consumption by 2050. However, several sources have the potential to make a greater contribution to a sustainable future, even within the renewable energy domain. The research provides an overview of the proportional distribution, growth rate, primary consumption sectors, greenhouse gas emissions, global warming potential (GWP), sustainability, and job production for primary renewables. The study ranks the renewable sources that contribute most to a sustainable future, assessing sources according to their GWP (global warming potential) values, renewability, and clean job production. The results of the study indicate that bioenergy makes the largest contribution, followed by solar, geothermal, wind, hydro, and marine energy sources. The authors believe that all renewables are capable of contributing to a sustainable future, with each country having to choose the optimal mix of options to convert natural energy flows into electricity, heat, fuel, and biomass.
Germany occupies an important position within the European Union and is very capable of helping other countries to achieve their sustainability goals. The authors Pata et al. (2023) through a recent study analyse the impact of renewable energy intensity and renewable energy share on environmental sustainability and the load capacity factor (LCF) in Germany between 1970 and 2018 using an autoregressive distributed lag model, taking into account the impact of the Kyoto Protocol, included as a binary variable. The study realises for the first time the effects of renewable energy sources on Germany’s carbon footprint, in particular, in terms of intensity and proportion. Empirical results indicate that economic expansion has a more pronounced effect on decreasing the local carbon footprint (LCF) during the initial phases of economic development compared to later periods. Consequently, the environmental Kuznets curve hypothesis is valid in Germany. A 1% increase in renewable energy intensity has no statistically significant impact on LCF. These findings indicate that the German government should use strategies such as human capital development and increasing the share of renewable energy as policy instruments to achieve the Sustainable Development Goals.
The energy sanctions imposed by the EU and Russia in the energy trade affected the supply of energy not only at the level of the European continent. Chen et al. (2023) analyse six scenarios of the evolution of this trade at the regional and global level with the help of the CGE model. Following the analysis, it is found that the energy sanctions will cause economic damages in the amount of 1.5% of the EU27 GDP, against the background of the increase in the inflation rate, while the EU’s energy imports will be diverted to markets outside of Russia, against the background of increasing social instability and decreasing total energy production.
The analysis of specialized literature supports the necessity and opportunity of this scientific approach, in the sense of clarifying some theoretical and methodological approaches related to energy security in the EU, creating a model for quantifying energy security and formulating new proposals for public policies in the field.
The authors’ study aims to present in a regional manner the new challenges of energy security at the European level in the perspective of the transition to the green economy. In this sense, we believe that this paper will contribute to the shaping of regional energy security disparities and will highlight the main directions for improving public policies in order to achieve energy security goals in light of the transition to green energy. This paper will contribute to a better understanding of energy issues in Europe, thus improving the literature of the field.
3. Methodology
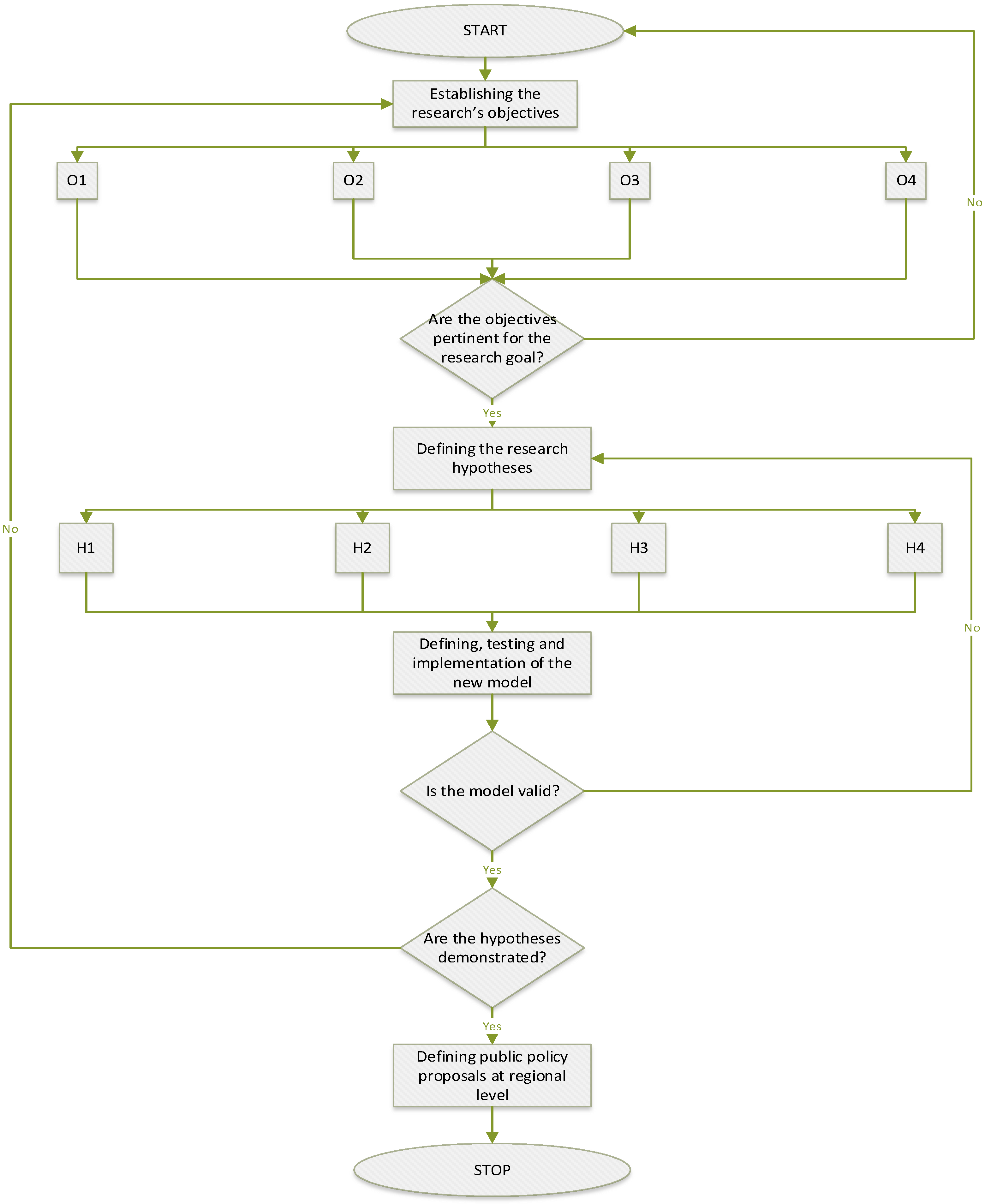
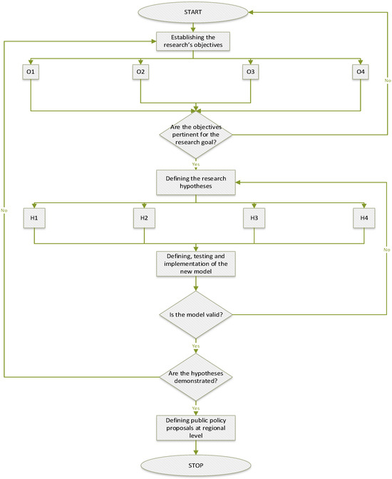
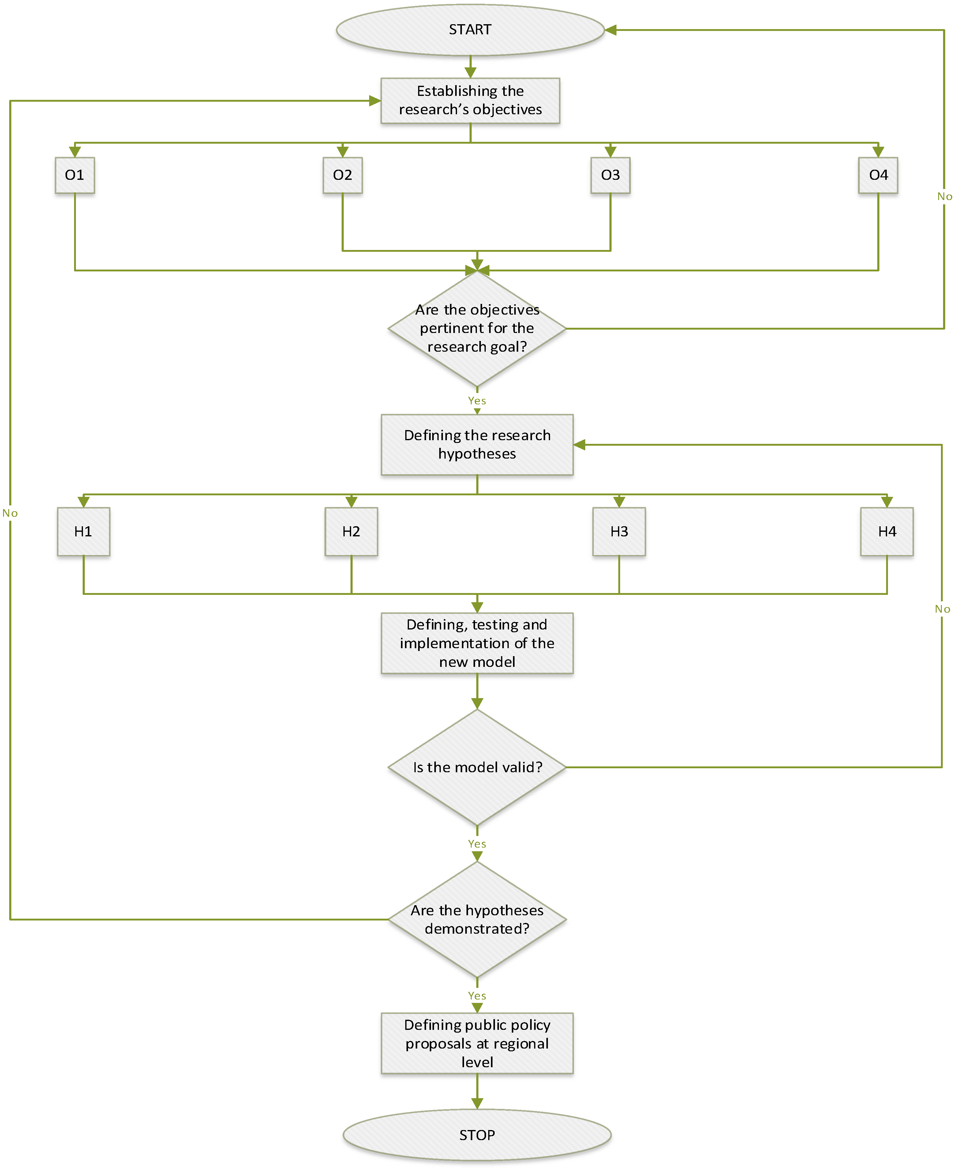
In order to achieve the research objectives, the following logical algorithm was adopted (see Figure 2):
Figure 2.
Scientific research algorithm. Source: authors’ contribution.
From Figure 2, it can be seen that the working hypotheses preceding the modelling are defined after reviewing and validating the working objectives, and they will be demonstrated after modelling. The following working hypotheses were defined:
H1.
Increasing industrialisation is an energy security risk that manifests itself in the form of increased energy import dependence.
H2.
Regions with significant energy resources show the lowest exposure to energy risk.
H3.
Regions with significant energy resources show the highest level of energy security.
H4.
Energy intensity contains a residual energy security risk.
Energy security is a complex concept that involves various factors such as gross available energy, total energy supply, final energy consumption, energy intensity, and primary energy production. These variables are important for ensuring that a country or region can meet its energy needs without interruption or dependence on external sources.
In developing the regional energy security models (for quantifying risk factors in the European energy system), we used specific indicators for the period 2012–2021, using Eurostat statistical data (Eurostat 2023a). The regional approach focused on the macro-regions mapped at the European level for the interconnection of national energy systems (European Commission 2023b), targeting three major regions as follows (see Figure 3):
Figure 3.
Map of EU27 energy regions. Source: authors’ contribution.
The new energy security model uses multiple linear regression (GoCardless 2021) to quantify the change in energy availability for final consumption in relation to the change in the regressors (the main energy indicators monitored at the European level). The specific indicators used in the modelling are those presented in Equation (1) of the general model:
where AFC means available for final consumption (% of EU average—dependent variable); GAE is gross available energy (% of EU average—independent variable); TES is total energy supply (% of EU average—independent variable); FEC is final energy consumption (Europe 2020–2030) (% of EU average—independent variable); EI is energy intensity (% of EU average—independent variable); PEP is primary energy production (% of EU average—independent variable); is coefficients (i ); is the residual variable.
The Enter method was applied to test the validity of the variables, and the PEP variable was excluded for reaching the tolerance limit. Consequently, the regional models produced with IBM-SPSS software version 26 using the multiple linear regression method become conformed to the equation system shown below:
where AFC is the dependent variable; GAE, TES, FEC, and EI are independent variables of the regional models.
4. Results and Discussions
From the equations of the regional energy security models, it is found that the level of energy availability for final consumption varies significantly regionally according to regional particularities in terms of economic development, the level of energy resources, energy supply, and a residual influence of energy intensity. Thus, based on the results of the model, we can consider that the level of energy availability is sensitive to the variations of the energy balance in the developed energy-consuming countries (western EU27—R3), while in the other less industrialized regions, these variations influence the energy availability and energy security inversely. These aspects support hypothesis H1. Increasing industrialisation represents an energy security risk that manifests itself in increased energy import dependence (see Figure 4).
Figure 4.
Partial regression plot of the evolution of the dependent variable in relation to the gross available energy indicator at regional level. Source: developed by authors using IBM-SPSS vs. 26.
The regression equation also shows that energy availability is significantly influenced for regions R1 and R2 by the variation of the TES. In the case of highly industrialized countries, energy availability varies inversely with the TES, which validates hypothesis H2. Regions with significant energy resources show the lowest exposure to energy risk (see Figure 5).
Figure 5.
Partial regression plot of the evolution of the dependent variable in relation to the total energy supply indicator at regional level. Source: developed by authors using IBM-SPSS vs. 26.
Regarding the dynamics of the FEC indicator and the impact on energy security, it is observed that the regional patterns converge towards uniformity, with the variations being directly proportional in all cases, with a significant impact of 56% to 84%.
This is based on the balance between energy supply and demand, an essential condition for ensuring energy security, with most national systems being in a situation of ensuring energy resource needs for current demand. It is found that in regions with rich resources (R1—Baltic Lands), the response to the current energy demand can be met on the basis of domestic generation capacities, without overloading imports in the field. This demonstrates hypothesis H3. Regions with significant energy resources show the highest level of energy security (see Figure 6).
Figure 6.
Partial regression plot of the evolution of the dependent variable in relation to the final energy consumption indicator at regional level. Source: developed by authors using IBM-SPSS vs. 26.
Regarding the EI indicator, it has a residual impact on energy availability, with minimal regional variations. This demonstrates hypothesis H4. Energy intensity contains a residual energy security risk (see Figure 7).
Figure 7.
Partial regression plot of the evolution of the dependent variable in relation to the energy intensity indicator at regional level. Source: developed by authors using IBM-SPSS vs. 26.
Model validation was performed using specific multiple linear regression tests. According to the coefficient of determination, the statistical significance of the regional energy security model exceeds 99% in all analysed cases, with the standard error of the estimator tending to 0 (see Table 1).
Table 1.
Model summary.
These aspects demonstrate that the proposed model is representative for all European regions in terms of achieving energy security, the variation of the dependent variable being characterized by regressor variations in a proportion of more than 99%. It can be observed that for the regional model R3, the level of dispersion of the results is higher than for the other regional models, which is proved by the values of the Durbin–Watson statistical test, which indicates a more pronounced rightward accumulation of the dispersion cloud than in the first two cases analysed (models R1 and R2).
From the ANOVA table (Table 2), we observe that the sum of squares is predominantly characterized by the regression squares, the residuals being small with a tendency towards the null boundary, except for the R3 model, where the residuals are larger, with the caveat that the sum of the regression squares is also larger.
Table 2.
ANOVA.
The value of the F function ranks European regional energy security as superior for model R1, good for model R3, and satisfactory for model R2. This classification of regional energy security is an element of originality, as the authors demonstrate the possibility of the regional segregation of energy security using the proposed regional model.
Considering the R1 model as the reference model, we can appreciate that the other two models attach energy security and economic development indices to the regions as shown in Figure 8.
Figure 8.
Regional chart of energy security and economic development indices. Source: developed by authors using IBM-SPSS vs. 26.
The methodology for calculating the indices starts from the assignment of the maximum index value for the most developed region. In this case, for the energy security index and the economic development index, the most developed region is R1. The values of the energy security index were obtained by comparing the statistical scores of the F function with the value of the same function for the most developed region (R1). In the case of the economic development index, the real GDP growth rate—chain-linked volumes percentage change on the previous period source was used (Eurostat 2023b) (see Appendix A). The annual values were centralized using the average at the level of the three regions, after which the algorithm assumed the calculation of the general economic development average based on the annual real GDP growth rates. The values obtained for the three regions were treated as in the case of the energy security index by referring to the most developed region. The distribution is presented in the above Figure 8.
This study provides a comparative SWOT picture of the three regions analysed (Figure 9).
Figure 9.
SWOT analysis of energy security. Source: developed by authors.
It results from the analysis of regional energy security disparities that economic development influences energy security. Efficient management of energy resources is a very important element in the equation of sustainable economic development. It can also contribute to improving the quality of life of citizens. Conversely, a misguided approach to energy security can lead to environmental imbalances and socio-political instability. To reduce these disparities, we formulate the following public policy proposals:
- Increasing the share of renewable energy. This aspect will contribute to the creation of reliable, inexhaustible sources of energy and will reduce the impact of energy production on the environment, supporting the sustainable development objectives assumed at the European level.
- Improving the regional parameters of the energy balance by creating regional partnerships of prosumers and increasing the interconnectivity of energy networks.
- Development of regional energy infrastructures.
- The creation of smart region intraregional terminals.
- Increasing investments in eco-innovations and green energy.
This research is absolutely new and treats in a current way the problem of energy security; through regionalization, it is much easier to monitor, and regional strategies represent an asset both through the financial flexibility of their implementation and through the multiple possibilities of adapting the solutions in the community-level region.
5. Conclusions and Policy Implications
The study carried out by the authors started from an extremely complex issue in the context of the multiple risks and uncertainties generated by the geo-political conflict and the economic crisis. This study answered the research question by clarifying that European regional disparities in energy security can be quantified and risk factors affecting energy security such as lack of sufficient energy infrastructure, insufficient energy innovation, increasing energy needs due to accelerated economic development, energy resource management, and disparities in energy resource availability within the European Union can be determined.
The authors pursued and achieved all the objectives of the research, carrying out the study of the specialized literature through which the current energy security issues and the solutions proposed by the experts were identified. Through the proposed new regional energy security model, the regional staging of energy security in Europe was achieved and the risks that support the energy vulnerability of the regions were identified. In all three regional variants, the model demonstrated its validity, with parametrically significant statistics obtained based on coefficients of determination greater than 99% in all cases.
On the occasion of the ANOVA test, it was demonstrated that for the three regional models, the null hypotheses were responses and the alternative hypotheses were premised based on the corresponding value of the distribution of errors below the chosen significance threshold (α < 0.05).
Energy security indices compared with economic development indices at the regional level allowed the creation of regional energy security profiles, based on the availability of resources, the level of economic development, and the ability to implement new technologies.
Public policy proposals can constitute important guidelines in order to reduce regional energy security disparities and strengthen the community space in this field.
There are limitations on the autocorrelation of the modelled data; the authors identified vulnerabilities resulting from the Durbin–Watson Test and the Autocorrelation Test.
The limits of this study consist in the relatively small number of indicators, the authors proposing on a future occasion to expand the research by introducing more quantitative (macroeconomic indicators) and qualitative variables (the level of technological development, the level of digitization, the professional capacity of human resources).
Green energy cannot exist without traditional energy (which guarantees energy supply in the absence of renewable sources). In this context, another limitation of this study is the holistic approach to energy security and the authors will disseminate a new security index on the renewable energy sector in the future.
This article highlighted the importance of the new challenges for the development of the European energy sector in light of the new orientations of the 2030 Agenda and 2050 Agenda, highlighting existing regional disparities in the European Union. The authors consider that the following research directions could better clarify the future of the energy sector: examining the impact of renewable energy development targets in the European Union and regional disparities affecting the transition to climate neutrality; analysing energy sector development in the digital age from a regional perspective; and investigating sustainable mobility solutions at the European level.
Author Contributions
Conceptualization, M.L.Z., O.R.M., R.I.R., I.O.M. and F.M.; Methodology, O.R.M., S.D., R.I.R. and M.C.O.I.; Software, C.M.E.; Validation, C.M.E., S.D. and I.O.M.; Formal Analysis, M.L.Z., O.R.M., F.M. and C.M.E.; Investigation, R.I.R., I.O.M. and S.D.; Resources, C.M.E., M.C.O.I. and S.D.; Data Curation, R.I.R., M.C.O.I. and I.O.M.; Writing—Original Draft Preparation, M.L.Z., O.R.M., F.M. and R.I.R.; Writing—Review & Editing, I.O.M., C.M.E., M.C.O.I. and S.D.; Visualization, O.R.M., R.I.R. and I.O.M.; Supervision, M.L.Z. and O.R.M.; Project Administration, R.I.R., F.M. and I.O.M. All authors have read and agreed to the published version of the manuscript.
Funding
Open Access funding provided by Dunarea de Jos University of Galati.
Informed Consent Statement
Not applicable.
Data Availability Statement
The data that support the findings of this study is available from the corresponding author upon request.
Conflicts of Interest
The authors declare no conflicts of interest.
Appendix A. Real GDP Growth Rate—Chain-Linked Volumes, Percentage Change on Previous Period Source
| Country | 2012 | 2013 | 2014 | 2015 | 2016 | 2017 | 2018 | 2019 | 2020 | 2021 | 2012–2021 Average |
| Denmark | 0.2 | 0.9 | 1.6 | 2.3 | 3.2 | 2.8 | 2.0 | 1.5 | −2.4 | 6.8 | 1.89 |
| Estonia | 3.2 | 1.5 | 3.0 | 1.9 | 3.2 | 5.8 | 3.8 | 3.7 | −0.6 | 8.0 | 3.35 |
| Latvia | 7.0 | 2.0 | 1.9 | 3.9 | 2.4 | 3.3 | 4.0 | 2.6 | −2.3 | 4.3 | 2.91 |
| Lithuania | 3.8 | 3.6 | 3.5 | 2.0 | 2.5 | 4.3 | 4.0 | 4.6 | 0.0 | 6.0 | 3.43 |
| Poland | 1.5 | 0.9 | 3.8 | 4.4 | 3.0 | 5.1 | 5.9 | 4.5 | −2.0 | 6.9 | 3.40 |
| Finland | −1.4 | −0.9 | −0.4 | 0.5 | 2.8 | 3.2 | 1.1 | 1.2 | −2.4 | 3.2 | 0.69 |
| Sweden | −0.6 | 1.2 | 2.7 | 4.5 | 2.1 | 2.6 | 2.0 | 2.0 | −2.2 | 6.1 | 2.04 |
| Baltic Region GDP Growth Rate (Average) | 1.96 | 1.31 | 2.30 | 2.79 | 2.74 | 3.87 | 3.26 | 2.87 | −1.70 | 5.90 | 2.53 |
| Bulgaria | 0.8 | −0.6 | 1.0 | 3.4 | 3.0 | 2.8 | 2.7 | 4.0 | −4.0 | 7.6 | 2.07 |
| Czechia | −0.8 | 0.0 | 2.3 | 5.4 | 2.5 | 5.2 | 3.2 | 3.0 | −5.5 | 3.6 | 1.89 |
| Greece | −7.1 | −2.5 | 0.5 | −0.2 | −0.5 | 1.1 | 1.7 | 1.9 | −9.0 | 8.4 | −0.57 |
| Croatia | −2.3 | −0.4 | −0.4 | 2.5 | 3.6 | 3.4 | 2.8 | 3.4 | −8.5 | 13.1 | 1.72 |
| Cyprus | −3.4 | −6.6 | −1.8 | 3.4 | 6.6 | 5.7 | 5.6 | 5.5 | −4.4 | 6.6 | 1.72 |
| Hungary | −1.3 | 1.8 | 4.2 | 3.7 | 2.2 | 4.3 | 5.4 | 4.9 | −4.5 | 7.2 | 2.79 |
| Austria | 0.7 | 0.0 | 0.7 | 1.0 | 2.0 | 2.3 | 2.4 | 1.5 | −6.5 | 4.6 | 0.87 |
| Romania | 1.9 | 0.3 | 4.1 | 3.2 | 2.9 | 8.2 | 6.0 | 3.9 | −3.7 | 5.8 | 3.26 |
| Slovenia | −2.6 | −1.0 | 2.8 | 2.2 | 3.2 | 4.8 | 4.5 | 3.5 | −4.3 | 8.2 | 2.13 |
| Slovakia | 1.3 | 0.6 | 2.7 | 5.2 | 1.9 | 2.9 | 4.0 | 2.5 | −3.3 | 4.9 | 2.27 |
| Central Eastern and South Eastern Europe Region GDP Growth Rate (Average) | −1.28 | −0.84 | 1.61 | 2.98 | 2.74 | 4.07 | 3.8 | 3.41 | −5.37 | 7.2 | 1.82 |
| Belgium | 0.7 | 0.5 | 1.6 | 2.0 | 1.3 | 1.6 | 1.8 | 2.3 | −5.4 | 6.3 | 1.27 |
| Germany | 0.4 | 0.4 | 2.2 | 1.5 | 2.2 | 2.7 | 1.0 | 1.1 | −3.7 | 2.6 | 1.04 |
| Ireland | −0.1 | 1.2 | 8.8 | 24.5 | 1.8 | 9.3 | 8.5 | 5.3 | 6.6 | 15.1 | 8.10 |
| Spain | −3.0 | −1.4 | 1.4 | 3.8 | 3.0 | 3.0 | 2.3 | 2.0 | −11.3 | 5.5 | 0.53 |
| France | 0.3 | 0.6 | 1.0 | 1.1 | 1.1 | 2.3 | 1.9 | 1.8 | −7.5 | 6.4 | 0.90 |
| Italy | −3.0 | −1.8 | 0.0 | 0.8 | 1.3 | 1.7 | 0.9 | 0.5 | −9.0 | 7.0 | −0.16 |
| Luxembourg | 1.6 | 3.2 | 2.6 | 2.3 | 5.0 | 1.3 | 1.2 | 2.3 | −0.8 | 5.1 | 2.38 |
| Malta | 4.1 | 5.5 | 7.6 | 9.6 | 3.4 | 10.9 | 6.4 | 6.8 | −8.6 | 11.7 | 5.74 |
| Netherlands | −1.0 | −0.1 | 1.4 | 2.0 | 2.2 | 2.9 | 2.4 | 2.0 | −3.9 | 6.2 | 1.41 |
| Portugal | −4.1 | −0.9 | 0.8 | 1.8 | 2.0 | 3.5 | 2.8 | 2.7 | −8.3 | 5.5 | 0.58 |
| Western Europe Region GDP Growth Rate (Average) | −0.41 | 0.72 | 2.74 | 4.94 | 2.3 | 3.92 | 2.92 | 2.68 | −5.19 | 7.14 | 2.18 |
| Source: Eurostat, Real GDP growth rate—volume (Eurostat 2023b). | |||||||||||
References
- Aitken, Christopher, and Erkal Ersoy. 2023. War in Ukraine: The options for Europe’s energy supply. The World Economy 46: 887–96. [Google Scholar] [CrossRef]
- Allegretti, Gabriela, Marco Antonio Montoya, and Edson Talamini. 2024. Renewable Energy for A Sustainable Future. Edited by Shahryar Jafarinejad and Bryan S. Beckingham. Amsterdam: Elsevier, pp. 1–36. [Google Scholar] [CrossRef]
- Al-Saidi, Mohammad. 2023. White knight or partner of choice? The Ukraine war and the role of the Middle East in the energy security of Europe. Energy Strategy Reviews 49: 101116. [Google Scholar] [CrossRef]
- Anghelache, Constantin, Mădălina G. Anghel, Ștefan V. Iacob, Ion Pârțachi, Irina G. Rădulescu, and Alina G. Brezoi. 2023. Analysis of the Situation of Renewable and Non-Renewable Energy Consumption in the European Union. Energies 16: 1338. [Google Scholar] [CrossRef]
- Bąk, Iwona, Małgorzata Tarczyńska-Łuniewska, Anna Barwińska-Małajowicz, Paweł Hydzik, and Dariusz Kusz. 2022. Is Energy Use in the EU Countries Moving toward Sustainable Development? Energies 15: 6009. [Google Scholar] [CrossRef]
- Balaras, Constantinos A., Elena G. Dascalaki, Ioanna Psarra, and Tomasz Cholewa. 2023. Primary Energy Factors for Electricity Production in Europe. Energies 16: 93. [Google Scholar] [CrossRef]
- Bertoldi, Paolo, Marina Economidou, Valentina Palermo, Benigna Boza-Kiss, and Valeria Todeschi. 2021. How to finance energy renovation of residential buildings: Review of current and emerging financing instruments in the EU. WIREs Energy and Environment 10: e384. [Google Scholar] [CrossRef]
- Bigerna, Simona, Maria Chiara D’Errico, and Paolo Polinori. 2021. Energy security and RES penetration in a growing decarbonized economy in the era of the 4th industrial revolution. Technological Forecasting and Social Change 166: 120648. [Google Scholar] [CrossRef]
- Brodny, Jarosław, and Magdalena Tutak. 2021. The comparative assessment of sustainable energy security in the Visegrad countries. A 10-year perspective. Journal of Cleaner Production 317: 128427. [Google Scholar] [CrossRef]
- Brodny, Jarosław, and Magdalena Tutak. 2023. Assessing the energy security of European Union countries from two perspectives—A new integrated approach based on MCDM methods. Applied Energy 347: 121443. [Google Scholar] [CrossRef]
- Carfora, Alfonso, Rosaria Vega Pansini, and Giuseppe Scandurra. 2022. Energy dependence, renewable energy generation and import demand: Are EU countries resilient? Renewable Energy 195: 1262–74. [Google Scholar] [CrossRef]
- Ceglia, F., P. Esposito, A. Faraudello, E. Marrasso, P. Rossi, and M. Sasso. 2022. An energy, environmental, management and economic analysis of energy efficient system towards renewable energy community: The case study of multi-purpose energy community. Journal of Cleaner Production 369: 133269. [Google Scholar] [CrossRef]
- Chen, Yangyang, Jiexin Jiang, Lei Wang, and Ruisong Wang. 2023. Impact assessment of energy sanctions in geo-conflict: Russian–Ukrainian war. Energy Reports 9: 3082–95. [Google Scholar] [CrossRef]
- De Rosa, Mattia, Kenneth Gainsford, Fabiano Pallonetto, and Donal P. Finn. 2022. Diversification, concentration and renewability of the energy supply in the European Union. Energy 253: 124097. [Google Scholar] [CrossRef]
- Deka, Abraham, Huseyin Ozdeser, and Mehdi Seraj. 2023. The effect of GDP, renewable energy and total energy supply on carbon emissions in the EU-27: New evidence from panel GMM. Environmental Science and Pollution Research 30: 28206–16. [Google Scholar] [CrossRef] [PubMed]
- Dell’Anna, Federico. 2021. Green jobs and energy efficiency as strategies for economic growth and the reduction of environmental impacts. Energy Policy 149: 112031. [Google Scholar] [CrossRef]
- Dunlop, Tessa, and Thomas Völker. 2023. The politics of measurement and the case of energy efficiency policy in the European Union. Energy Research and Social Science 96: 102918. [Google Scholar] [CrossRef]
- Economidou, M., M. Ringel, M. Valentova, L. Castellazzi, P. Zancanella, P. Zangheri, T. Serrenho, D. Paci, and P. Bertoldi. 2022. Strategic energy and climate policy planning: Lessons learned from European energy efficiency policies. Energy Policy 171: 113225. [Google Scholar] [CrossRef]
- Esfahani, Alireza Nasr, Naser Bagheri Moghaddam, Abbas Maleki, and Amir Nazemi. 2021. The knowledge map of energy security. Energy Reports 7: 3570–89. [Google Scholar] [CrossRef]
- European Commission. 2011. Energy Roadmap 2050. Available online: https://energy.ec.europa.eu/system/files/2014-10/roadmap2050_ia_20120430_en_0.pdf (accessed on 15 December 2023).
- European Commission. 2022. REPowerEU: A Plan to Rapidly Reduce Dependence on Russian Fossil Fuels and Fast Forward the Green Transition. Available online: https://ec.europa.eu/commission/presscorner/detail/en/ip_22_3131 (accessed on 11 December 2023).
- European Commission. 2023a. A European Green Deal. Available online: https://commission.europa.eu/strategy-and-policy/priorities-2019-2024/european-green-deal_en (accessed on 15 December 2023).
- European Commission. 2023b. Energy. Available online: https://energy.ec.europa.eu/topics/infrastructure/projects-common-interest/selection-process_en (accessed on 15 December 2023).
- European Commission. 2023c. European Green Deal: EU Agrees Stronger Rules to Boost Energy Efficiency. Available online: https://ec.europa.eu/commission/presscorner/detail/en/IP_23_1581 (accessed on 15 December 2023).
- European Council. 2023. Fit for 55. Available online: https://www.consilium.europa.eu/en/policies/green-deal/fit-for-55-the-eu-plan-for-a-green-transition/ (accessed on 11 December 2023).
- Eurostat. 2023a. Energy Statistics—An Overview. Available online: https://ec.europa.eu/eurostat/statistics-explained/index.php?title=Energy_statistics_-_an_overview (accessed on 11 December 2023).
- Eurostat. 2023b. Real GDP Growth Rate—Volume. Available online: https://ec.europa.eu/eurostat/databrowser/view/TEC00115/default/table?lang=enandcategory=na10.nama10.nama_10_ma (accessed on 11 December 2023).
- Giampietro, Mario, and Sandra G. F. Bukkens. 2022. Knowledge claims in European Union energy policies: Unknown knowns and uncomfortable awareness. Energy Research and Social Science 91: 102739. [Google Scholar] [CrossRef]
- Giuli, Marco, and Sebastian Oberthür. 2023. Third time lucky? Reconciling EU climate and external energy policy during energy security crises. Journal of European Integration 45: 395–412. [Google Scholar] [CrossRef]
- GoCardless. 2021. Multiple Linear Regression (MLR) Definition. Available online: https://gocardless.com/en-us/guides/posts/multiple-linear-regression-mlr-definition/ (accessed on 11 December 2023).
- Hainsch, Karlo, Konstantin Löffler, Thorsten Burandt, Hans Auer, Pedro Crespo del Granado, Paolo Pisciella, and Sebastian Zwickl-Bernhard. 2022. Energy transition scenarios: What policies, societal attitudes, and technology developments will realize the EU Green Deal? Energy 239: 122067. [Google Scholar] [CrossRef]
- International Energy Agency. 2022. Energy Efficiency. Available online: https://www.iea.org/energy-system/energy-efficiency-and-demand/energy-efficiency#tracking (accessed on 11 December 2023).
- Ionescu, Romeo-Victor, Monica Laura Zlati, Valentin-Marian Antohi, Irina Olimpia Susanu, and Nicoleta Cristache. 2022. A new approach on renewable energy as a support for regional economic development among the European Union. Technological Forecasting and Social Change 184: 121998. [Google Scholar] [CrossRef]
- Joița, Diana, Mirela Panait, Carmen-Elena Dobrotă, Alin Diniță, Adrian Neacșa, and Laura E. Naghi. 2023. The European Dilemmaandmdash;Energy Security or Green Transition. Energies 16: 3849. [Google Scholar] [CrossRef]
- Li, Li, Jian Lin, Nianyuan Wu, Shan Xie, Chao Meng, Yanan Zheng, Xiaonan Wang, and Yingru Zhao. 2022. Review and outlook on the international renewable energy development. Energy and Built Environment 3: 139–57. [Google Scholar] [CrossRef]
- Luty, Lidia, Monika Zioło, Wioletta Knapik, Iwona Bąk, and Karol Kukuła. 2023. Energy Security in Light of Sustainable Development Goals. Energies 16: 1390. [Google Scholar] [CrossRef]
- McWilliams, Ben, Giovanni Sgaravatti, Simone Tagliapietra, and Georg Zachmann. 2023. How would the European Union fare without Russian energy? Energy Policy 174: 113413. [Google Scholar] [CrossRef]
- Miłek, Dorota, Paulina Nowak, and Jolanta Latosińska. 2022. The Development of Renewable Energy Sources in the European Union in the Light of the European Green Deal. Energies 15: 5576. [Google Scholar] [CrossRef]
- Mišík, Matúš. 2022. The EU needs to improve its external energy security. Energy Policy 165: 112930. [Google Scholar] [CrossRef]
- Mitić, Petar, Aleksandra Fedajev, Magdalena Radulescu, and Abdul Rehman. 2023. The relationship between CO2 emissions, economic growth, available energy, and employment in SEE countries. Environmental Science and Pollution Research 30: 16140–55. [Google Scholar] [CrossRef]
- Muhammad, Sulaman, Yanchun Pan, Xiao Ke, Mujtaba Hassan Agha, Prasad Siba Borah, and Muhammad Akhtar. 2023. European transition toward climate neutrality: Is renewable energy fueling energy poverty across Europe? Renewable Energy 208: 181–90. [Google Scholar] [CrossRef]
- Olabi, A. G., and Mohammad Ali Abdelkareem. 2022. Renewable energy and climate change. Renewable and Sustainable Energy Reviews 158: 112111. [Google Scholar] [CrossRef]
- Østergaard, Poul Alberg, Neven Duic, Younes Noorollahi, and Soteris Kalogirou. 2022. Renewable energy for sustainable development. Renewable Energy 199: 1145–52. [Google Scholar] [CrossRef]
- Papantonis, Dimitris, Dimitra Tzani, Manon Burbidge, Vassilis Stavrakas, Stefan Bouzarovski, and Alexandros Flamos. 2022. How to improve energy efficiency policies to address energy poverty? Literature and stakeholder insights for private rented housing in Europe. Energy Research and Social Science 93: 102832. [Google Scholar] [CrossRef]
- Paris, Bas, Foteini Vandorou, Athanasios T. Balafoutis, Konstantinos Vaiopoulos, George Kyriakarakos, Dimitris Manolakos, and George Papadakis. 2022. Energy use in open-field agriculture in the EU: A critical review recommending energy efficiency measures and renewable energy sources adoption. Renewable and Sustainable Energy Reviews 158: 112098. [Google Scholar] [CrossRef]
- Pata, Ugur Korkut, Sinan Erdogan, and Burcu Ozcan. 2023. Evaluating the role of the share and intensity of renewable energy for sustainable development in Germany. Journal of Cleaner Production 421: 138482. [Google Scholar] [CrossRef]
- Potrč, Sanja, Lidija Čuček, Mariano Martin, and Zdravko Kravanja. 2021. Sustainable renewable energy supply networks optimization—The gradual transition to a renewable energy system within the European Union by 2050. Renewable and Sustainable Energy Reviews 146: 111186. [Google Scholar] [CrossRef]
- Puertas, Rosa, and Luisa Marti. 2022. Renewable energy production capacity and consumption in Europe. Science of the Total Environment 853: 158592. [Google Scholar] [CrossRef] [PubMed]
- Rabbi, Mohammad F., József Popp, Domicián Máté, and Sándor Kovács. 2022. Energy Security and Energy Transition to Achieve Carbon Neutrality. Energies 15: 8126. [Google Scholar] [CrossRef]
- Rasoulinezhad, Ehsan, and Farhad Taghizadeh-Hesary. 2022. Role of green finance in improving energy efficiency and renewable energy development. Energy Efficiency 15: 14. [Google Scholar] [CrossRef] [PubMed]
- Renou-Maissant, Patricia, Rafik Abdesselam, and Jean Bonnet. 2022. Trajectories for Energy Transition in EU-28 Countries over the Period 2000–19: A Multidimensional Approach. Environmental Modeling and Assessment 27: 525–51. [Google Scholar] [CrossRef]
- Rokicki, Tomasz, and Aleksandra Perkowska. 2021. Diversity and Changes in the Energy Balance in EU Countries. Energies 14: 1098. [Google Scholar] [CrossRef]
- Scarlat, Nicolae, Matteo Prussi, and Monica Padella. 2022. Quantification of the carbon intensity of electricity produced and used in Europe. Applied Energy 305: 117901. [Google Scholar] [CrossRef]
- Seck, Gondia S., Emmanuel Hache, Jerome Sabathier, Fernanda Guedes, Gunhild A. Reigstad, Julian Straus, Ove Wolfgang, Jabir Ouassou, Magnus Askeland, Ida Hjorth, and et al. 2022. Hydrogen and the decarbonization of the energy system in europe in 2050: A detailed model-based analysis. Renewable and Sustainable Energy Reviews 167: 112779. [Google Scholar] [CrossRef]
- Sesini, Marzia, Sara Giarola, and Adam D. Hawkes. 2022. Solidarity measures: Assessment of strategic gas storage on EU regional risk groups natural gas supply resilience. Applied Energy 308: 118356. [Google Scholar] [CrossRef]
- Streimikiene, Dalia, Indre Siksnelyte-Butkiene, and Vidas Lekavicius. 2023. Energy Diversification and Security in the EU: Comparative Assessment in Different EU Regions. Economies 11: 83. [Google Scholar] [CrossRef]
- Talens Peiró, Laura, Nick Martin, Gara Villalba Méndez, and Cristina Madrid-López. 2022. Integration of raw materials indicators of energy technologies into energy system models. Applied Energy 307: 118150. [Google Scholar] [CrossRef]
- Tutak, Magdalena, and Jarosław Brodny. 2022a. Analysis of the level of energy security in the three seas initiative countries. Applied Energy 311: 118649. [Google Scholar] [CrossRef]
- Tutak, Magdalena, and Jarosław Brodny. 2022b. Renewable energy consumption in economic sectors in the EU-27. The impact on economics, environment and conventional energy sources. A 20-year perspective. Journal of Cleaner Production 345: 131076. [Google Scholar] [CrossRef]
- von Malmborg, Fredrik. 2023. First and last and always: Politics of the ‘energy efficiency first’ principle in EU energy and climate policy. Energy Research and Social Science 101: 103126. [Google Scholar] [CrossRef]
- Vujanović, Milan, Qiuwang Wang, Mousa Mohsen, Neven Duić, and Jinyue Yan. 2021. Recent progress in sustainable energy-efficient technologies and environmental impacts on energy systems. Applied Energy 283: 116280. [Google Scholar] [CrossRef]
- Wołowiec, Tomasz, Svitlana Kolosok, Tetiana Vasylieva, Artem Artyukhov, Łukasz Skowron, Oleksandr Dluhopolskyi, and Larysa Sergiienko. 2022. Sustainable Governance, Energy Security, and Energy Losses of Europe in Turbulent Times. Energies 15: 8857. [Google Scholar] [CrossRef]
- Zastempowski, Maciej. 2023. Analysis and modeling of innovation factors to replace fossil fuels with renewable energy sources—Evidence from European Union enterprises. Renewable and Sustainable Energy Reviews 178: 113262. [Google Scholar] [CrossRef]
Disclaimer/Publisher’s Note: The statements, opinions and data contained in all publications are solely those of the individual author(s) and contributor(s) and not of MDPI and/or the editor(s). MDPI and/or the editor(s) disclaim responsibility for any injury to people or property resulting from any ideas, methods, instructions or products referred to in the content. |
© 2024 by the authors. Licensee MDPI, Basel, Switzerland. This article is an open access article distributed under the terms and conditions of the Creative Commons Attribution (CC BY) license (https://creativecommons.org/licenses/by/4.0/).








