Regression-Assisted Ant Lion Optimisation of a Low-Grade-Heat Adsorption Chiller: A Decision-Support Technology for Sustainable Cooling
Abstract
1. Introduction
- To introduce a regression-assisted multi-objective optimisation framework for a single-stage dual-bed adsorption chiller using Ant Lion algorithms.
- To maximise the Coefficient of Performance (COP), cooling capacity (), and waste heat recovery efficiency of the adsorption chiller using the Multi-Objective Ant Lion Optimisation technique.
- To conduct a sensitivity analysis with re-optimisation to determine the impacts of selected decision variables on COP, and and to identify regions of diminishing returns.
2. Materials and Methods
2.1. Overview of the Optimisation Framework
2.2. Technical Characteristics of the Adsorption Chiller System
2.3. Regression-Based Objective Functions (COP, Qcc, ηe)
- 1.
- where
- 2.
- Maximise Cooling Capacity (): Cooling capacity is another primary indicator of adsorption chiller performance. is defined in Equation (3) by [30] as:
- 3.
- Maximise waste heat recovery efficiency (): Effective heat recovery strategies are pivotal in enhancing the overall system performance of ADCs. Following Papoutsis et al., is defined as a cycle-averaged ratio of useful cooling to hot-water heat input according to [29] as Equation (5):
2.4. Ant Lion Optimiser (ALO)
- Here:
- cumulative summation operation
- maximum number of epochs or iterations
- r = the prey’s step during a random walk
- is a stochastic function defined as:where:
- a single step within the iteration of the random walk process
- rand = a randomly generated number with uniform distribution in the interval of [0, 1].
- a matrix for storing the position of each ant
- value of the variable of the ant
- number of ants
- number of variables
- = matrix for saving the fitness of each ant
- value of the variable of the ant
- number of ants
- number of variables
- = matrix holding the positional data for all antlions
- = matrix storing the fitness value of each antlion
- value of the dimension value of the ant
- total number of antlions
- number of variables (dimensions)
- = objective functions
- The ants explore the search space by random movements.
- Random movements are applied to all dimensions of the ants
- These random movements influence the traps set by the antlions
- The size of the traps/pits built by the antlions is proportional to their fitness levels.
- Antlions with large pits have a higher likelihood of trapping ants.
- An elite (fittest) or random antlion is likely to catch an ant in each iteration.
- An adaptive decrease in the range of the ants’ random walks simulates the sliding of the ants towards the antlions.
- An ant becoming fitter than the antlion implies that the ant is captured and drawn beneath the sand by the antlion.
- After capturing the prey at each hunt, the antlion updates its position to align with the prey and digs a pit/trap to improve its chances of catching more prey.
2.4.1. Random Walks of Ants
- = minimum of the random walk of the variable.
- = maximum of the random walk in the variable
- = minimum of the variable at the iteration.
- = maximum of the variable at the iteration.
2.4.2. Building the Trap
2.4.3. Sliding Ants Towards the Antlion
- = minimum variables at iteration.
- = maximum variables at iteration.
- = ratiowhere:
- = current iteration
- = maximum number of iterations
- = constant defined per the current iteration (
2.4.4. Catching the Prey and Rebuilding the Pit
- = current iteration
- = position of the selected antlion at the iteration
- = position of the ant at the iteration
2.4.5. Elitism
- = position of the ant at the iteration
- = random walk around the antlion chosen by the roulette wheel at the iteration
- = random walk around the elite at the iteration
2.5. Single-Objective Optimisation
- = constant value greater than 1
- = number of solutions in the neighbourhood for the ith solution.
2.6. Mathematical Formulation
- COP maximisation:
- Cooling capacity maximisation:
- Waste heat recovery efficiency maximisation:
- [°C]
- [°C]
- [°C]
- [kg s−1]
- [kg s−1]
- [kg s−1]
- [kg s−1]
- [W/K]
- [W/K]
- [W/K]
2.7. Rationale for Selecting MOALO
3. Results
3.1. Single Objective Optimisation
3.1.1. Coefficient of Performance (COP) Maximisation
Setpoints to Target (COP Mode)
Water-Loop Flows Setpoints (COP Mode)
Thermal Conductance (UA) Operational Levers (COP Mode)
- maximise , , or operate closer to high UA values [50].
- Open all HX circuits, balance flows and keep filters clean.
- Defoul evaporator and condenser surfaces on schedule.
- Maintain high tower airflow and adequate cooling water velocity.
Priority When Constrained (Most COP per Effort)
- : lower to make the sink colder and reduce the tower approach to the wet bulb.
- UA: increase all UA through cleaning HX or balancing flow.
- and Push and further. Although this could reduce , it can increase COP when sink and UA are in good shape.
- : Fine-tune . Too low will starve the evaporator duty, and too high will reduce Logarithmic Mean Temperature Difference (LMTD), so it is better to stay near the ALO target of around 1.4 kg s−1.
3.1.2. Cooling Capacity () Maximization
Setpoints to Target ( Mode)
Water-Loop Flows Setpoints ( Mode)
Thermal Conductance (UA) Operational Levers ( Mode)
- maximise , , or operate closer to high UA values [50].
Priority When Constrained (Most kW per Effort)
- UA: increase all UA through cleaning HX or balancing flow.
- and Increase and within limits to enhance the drive heat and increase [47].
- and : Raise and to increase evaporator throughput and lower condenser temperature, respectively. It is advisable to keep close to the ALO target of around 1.4 kg s−1. This can directly increase [49].
3.1.3. Waste Heat Recovery Efficiency () Maximisation
Setpoints to Target ( Mode)
- : reduce toward 65 °C with other favourable settings to increase . However, too low weakens desorption to reduce . This shows that to some extent, “higher is not always better” for and there exists an optimum.
- should be low enough to keep the sink cold and support desorption, but not weaken it (around 22 °C) [60].
- increase to around 20 °C. This will reduce the temperature lift to increase to its optimum [60].
Water-Loop Flows Setpoints ( Mode)
- : aim for moderate to high (2.198–2.20 kg s−1) to sustain desorption at the lower without “over-supplying” heat [47].
- aim for a moderate flow rate (around 1.658 kg s−1), just enough to maintain without increasing the drive heat and number of transfer units (NTU), diminishing returns [61].
- moderate to low (around 1.244 kg s−1) to maintain consistent heat rejection and higher [61].
Thermal Conductance (UA) Operational Levers ( Mode)
- and : Keep and high around 10,000 kW/k. Better HX effectiveness directly relates to increased cooling for the same drive heat, thereby increasing [61].
- Cleaning the condenser, adequate tube/channel velocity and balanced circuits can increase the effectiveness of UA without an excessive increment of the operating values.
Priority When Constrained (Most ηₑ per Unit Drive Heat)
- Enable a lower . Reduce the temperature lift by reducing and increasing [60]. Increasing (within process limits) increases evaporating saturation pressure/temperature to reduce lift. The resulting LMTD is enough to maintain or slightly increase evaporator duty without suppressing .
- Aim for between 65–75 °C at a minimum acceptable . Efficiency has been reported to peak at moderate temperature drives [47].
3.1.4. Conflicts in Single-Objective Optima (ALO)
3.2. Multi-Objective Optimisation
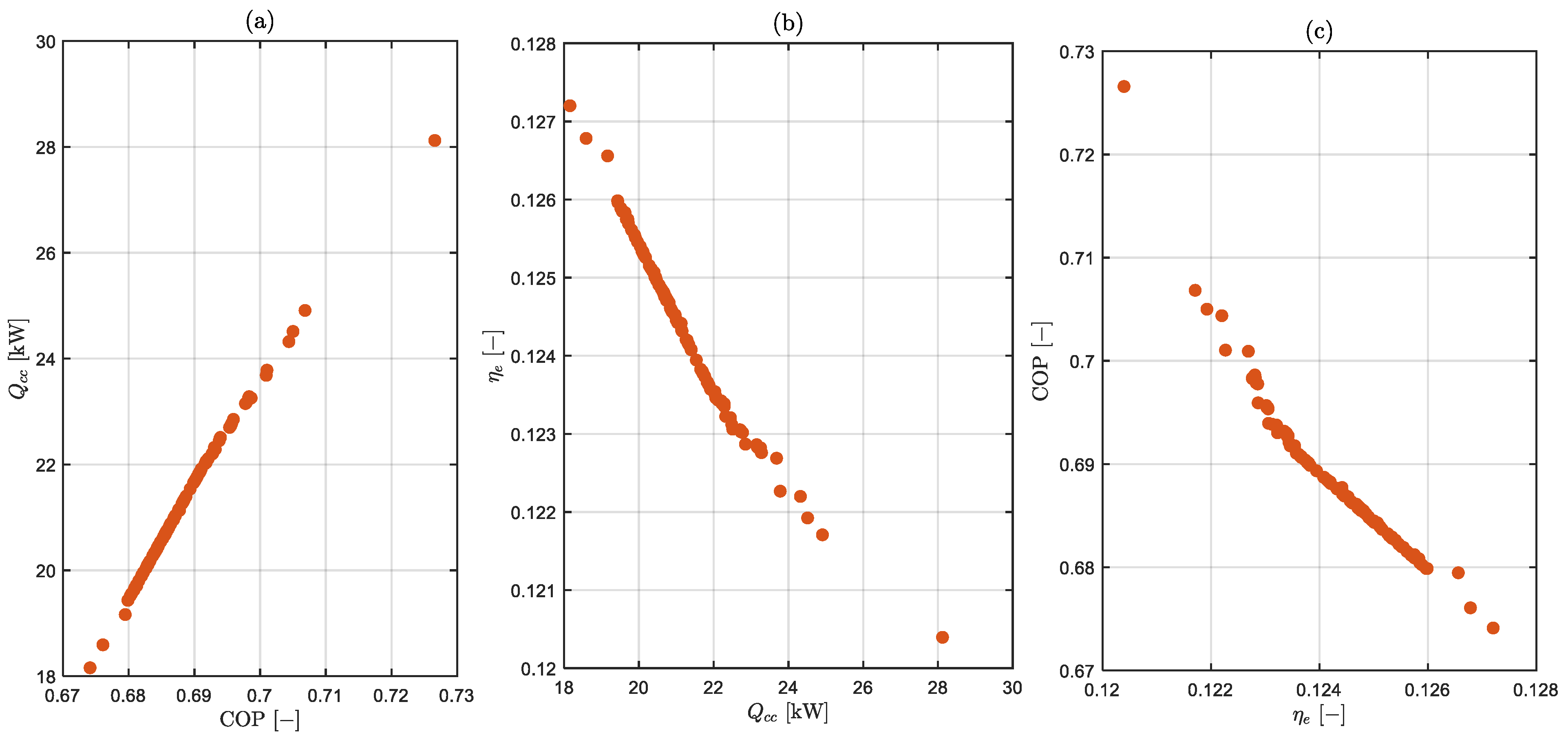
3.2.1. Pairwise Pareto Front Trade-Offs (2-D Projections)
3.2.2. Validation of Objective Models and Pareto-Front Quality
3.2.3. Selecting Pareto-Optimal Solutions and Implementation Considerations
Selecting Pareto-Optimal Solutions for Application Scenarios
- Use practical thresholds to filter the Pareto set. This reduces the many Pareto set points into a manageable subset of feasible candidate solutions.
- Select a preferred solution from the filtered subset based on the stakeholder’s priorities and operating context. That is prioritising higher when cooling demand is dominant, or prioritising higher when waste-heat utilisation is the main objective.
Feasibility of Optimised Parameters and Engineering Implementation
3.3. Sensitivity Analysis
3.3.1. Effects of Varying Hot Water Inlet Temperature
3.3.2. Effects of Varying Cooling Water Inlet Temperature on the Pareto Set
3.3.3. Effects of Varying Chilling Water Inlet Temperature on the Pareto Set
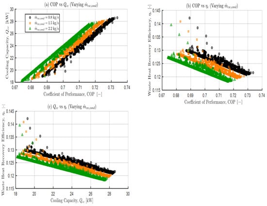
3.3.4. Effects of Varying Hot Water Inlet Mass Flow Rate on the Pareto Set
3.3.5. Effects of Varying Bed Cooling Water Mass Flow Rate on the Pareto Set
3.3.6. Effects of Varying Chilled Water Inlet Mass Flow Rate on the Pareto Set
3.3.7. Effects of Varying Condenser Cooling Water Mass Flow Rate on the Pareto Set
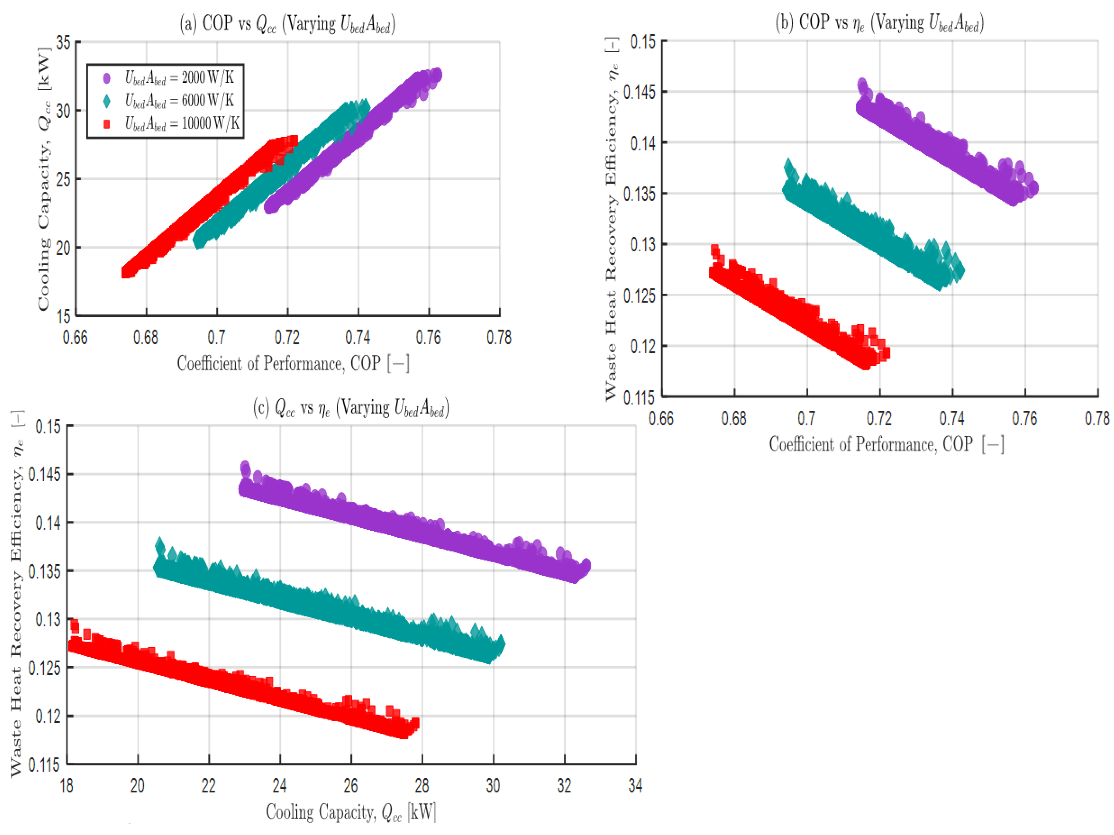
3.3.8. Effects of Varying Bed Overall Conductance on the Pareto Set
3.3.9. Effects of Varying Condenser Overall Conductance on the Pareto Set
3.3.10. Effects of Varying Evaporator Overall Conductance on the Pareto Set
3.4. Critical Assessment of the Proposed Technology
3.4.1. Quantitative Advantages
3.4.2. Disadvantages and Implementation Difficulties
- There is a need for variable-frequency drives (VFDs) and advanced feedback control loops to precisely regulate and maintain flow rates and inlet temperatures near the specified optima to achieve the Pareto-optimal results. This will increase system control complexity and cost compared to operating with a standard on/off valve [102].
- Compared to MVC systems, ADCs have a lower specific cooling power. This means that although the optimised envelope improves the capacity-to-volume ratio for this study, it will be a challenge to apply it to space-constrained applications due to limitations with the physical volume of the silica-gel beds and associated heat exchangers [21].
- Results from the sensitivity analysis show the extreme sensitivity of the proposed framework to cooling water temperature. Performance degrades rapidly if the heat-rejection sink cannot sufficiently sustain low temperatures near the design point (22–30 °C), limiting the applicability of this technology in hot climates where wet bulb temperatures are high or in situations where cooling-tower performance is constrained [103].
3.4.3. Practical Limitations
- The validity of this surrogate model is confined to the explored operating bounds used to generate the underlying data. Thus, experiments and physically constrained models are required outside the specified envelope [104].
- Robust instrumentation and multi-loop implementation of the inlet temperature, mass flow rates and other dominant parameters are necessary before implementation [102].
- Depending on the selected Pareto solution, improving COP or can reduce due to the nature of multi-objective trade-offs. However, in practice, effective UA levels can be attained and sustained by maintaining a stable inlet temperature and cleaning heat-exchanger surfaces.
4. Conclusions
- MOALO produced a set of non-dominated trade-off solutions and identified key decision variables influencing the performance of a single-stage dual-bed ADC. These included inlet temperatures, heat-exchanger thermal conductance terms () and loop and mass flow rates.
- The non-dominated solutions produced by ALO and MOALO provide actionable trade-offs to enhance performance with COP ranging from 0.674–0.716, from roughly 18.3–27.5 kW, and reaching an approximated maximum range of 0.131.
- Relative to the selected benchmark reference point (COP ≈ 0.695 and ≈ 24 kW), the compromise solution corresponds to approximately 16% higher COP and 20% higher .
- Across objectives, , , and heat exchanger conductance ( and ) emerged as the most influential levers within the studied envelope.
- A brief selection guide was provided as a quick reference on how to use the Pareto set: filter solutions using application constraints, then select a context-appropriate trade-off per design priority or a knee/compromise solution when preferences are not explicit.
- Engineering implementation considerations were also clarified: the optimised terms represent lumped heat-transfer capacity () which needs to be checked against feasible component sizing, pressure-drop limits, fouling allowance, and maintainability, while optimised mass-flow rates require verification of pumping power and allowable pressure drop in detailed component design.
- Overall, treating COP, , and as co-equal objectives explicitly capture the design trade-offs between cooling delivery and waste-heat utilisation within the operating envelope of the surrogate models. Thus, the regression-assisted MOALO framework may serve as a useful and practical digital technology for configuring low-grade heat ADCs and could be extended to other sustainable cooling processes.
Limitations and Future Work
Author Contributions
Funding
Institutional Review Board Statement
Informed Consent Statement
Data Availability Statement
Conflicts of Interest
Abbreviations
| ADCs | Adsorption Chillers |
| MVC | Mechanical Vapour Compression |
| COP | Coefficient of Performance |
| GWO | Grey Wolf Optimiser |
| MOGWO | Multi-Objective Grey Wolf Optimizer |
| ALO | Antlion Optimiser |
| MOALO | Multi objective antlion optimiser |
| HFC | Hydrofluorocarbon |
| HCFC | Hydrochlorofluorocarbon |
| RAC | Refrigeration and Air Conditioning |
| GHG | Greenhouse Gas |
| SEER | Seasonal Energy Efficiency Ratio |
| KPI | Key Performance Indicators |
| PSO | Particle Swarm Optimisation |
| half cycle time | |
| cp | Specific heat capacity (kJ·kg−1·K−1) |
| k | Thermal conductivity (W·m−1·K−1) |
| L | Latent heat of vaporisation (kJ·kg−1) |
| Mass flow rate (kg·s−1) | |
| Cooling capacity at the evaporator (kW | |
| t | Time (s) |
| T | Temperature (°C; use K for ΔT) |
| UA | Overall heat conductance (kW·K−1) |
| Hot-water inlet temperature to adsorber/desorber (°C) | |
| Cooling-water inlet temperature to condenser/adsorber (°C) | |
| Chilled-water inlet temperature to evaporator (°C) | |
| Hot-water mass flow rate (kg·s−1) | |
| Cooling-water mass flow rate through beds (kg·s−1) | |
| Chilled-water mass flow rate (kg·s−1) | |
| Cooling-water mass flow rate through condenser (kg·s−1) | |
| Bed heat exchanger conductance (kW·K−1) | |
| Evaporator conductance (kW·K−1) | |
| Condenser conductance (kW·K−1) |
References
- Calvin, K.; Dasgupta, D.; Krinner, G.; Mukherji, A.; Thorne, P.W.; Trisos, C.; Romero, J.; Aldunce, P.; Barrett, K.; Blanco, G.; et al. IPCC, 2023: Climate Change 2023: Synthesis Report. Contribution of Working Groups I, II and III to the Sixth Assessment Report of the Intergovernmental Panel on Climate Change; First; Core Writing Team, Lee, H., Romero, J., Eds.; Intergovernmental Panel on Climate Change (IPCC): Geneva, Switzerland, 2023. [Google Scholar]
- World Health Organization (WHO) Climate Change: Heat and Health (Fact Sheet) WHO. Available online: https://www.who.int/news-room/fact-sheets/detail/climate-change-heat-and-health (accessed on 17 November 2024).
- International Energy Agency (IEA) Staying Cool Without Overheating the Energy System. Available online: https://www.iea.org/commentaries/staying-cool-without-overheating-the-energy-system (accessed on 24 August 2025).
- Randazzo, T.; De Cian, E.; Mistry, M.N. Air Conditioning and Electricity Expenditure: The Role of Climate in Temperate Countries. Econ. Model. 2020, 90, 273–287. [Google Scholar] [CrossRef]
- International Energy Agency World Energy Outlook 2024: Cooling Drives Electricity Demand. Available online: https://iifiir.org/en/news/world-energy-outlook-2024-cooling-drives-electricity-demand-especially-in-developing-countries (accessed on 24 August 2025).
- United Nations World Urbanization Prospects. Available online: https://www.un.org/development/desa/en/news/population/2018-revision-of-world-urbanization-prospects.html? (accessed on 24 August 2025).
- International Energy Agency Global Air Conditioner Stock, 1990–2050: Charts. Available online: https://www.iea.org (accessed on 24 August 2025).
- Moran, M.J.; Shapiro, H.N.; Boettner, D.D.; Bailey, M.B. Fundamentals of Engineering Thermodynamics, 8th ed.; Wiley: Hoboken, NJ, USA, 2014; ISBN 1-118-82044-4. [Google Scholar]
- Kanoglu, M.; Boles, M.A.; Çengel, Y.A. Thermodynamics: An Engineering Approach, 8th ed.; McGraw-Hill Education: New York, NY, USA, 2014; p. 1024. [Google Scholar]
- Graff Zivin, J.; Neidell, M. Temperature and the Allocation of Time: Implications for Climate Change. J. Labor Econ. 2014, 32, 1–26. [Google Scholar] [CrossRef]
- Dupont, J.-L. The Role of Refrigeration in the Global Economy (2019), 38th Note on Refrigeration Technologies; IIF-IIR: Paris, France, 2019. Available online: https://iifiir.org/en/fridoc/the-role-of-refrigeration-in-the-global-economy-2019-142028 (accessed on 24 August 2025).
- World Population Review Air Conditioning Usage by Country 2025. Available online: https://worldpopulationreview.com/country-rankings/air-conditioning-usage-by-country (accessed on 25 August 2025).
- International Energy Agency. The Future of Cooling: Opportunities for Energy-Efficient Air Conditioning. Available online: https://iifiir.org/en/fridoc/the-future-of-cooling-opportunities-for-energy-efficient-air-conditioning-4787 (accessed on 19 August 2025).
- Goetzler, W.; Zogg, R.; Young, J.; Johnson, C. Alternatives to Vapor-Compression HVAC Technology. ASHRAE J. 2014, 56, 12–23. [Google Scholar]
- Goyal, P.; Baredar, P.; Mittal, A.; Siddiqui, A.R. Adsorption Refrigeration Technology—An Overview of Theory and Its Solar Energy Applications. Renew. Sustain. Energy Rev. 2016, 53, 1389–1410. [Google Scholar] [CrossRef]
- Mugnier, D.; Goetz, V. Energy Storage Comparison of Sorption Systems for Cooling and Refrigeration. Sol. Energy 2001, 71, 47–55. [Google Scholar] [CrossRef]
- Alahmer, A.; Ajib, S.; Wang, X. Comprehensive Strategies for Performance Improvement of Adsorption Air Conditioning Systems: A Review. Renew. Sustain. Energy Rev. 2019, 99, 138–158. [Google Scholar] [CrossRef]
- Cui, Y.; Geng, Z.; Zhu, Q.; Han, Y. Review: Multi-Objective Optimization Methods and Application in Energy Saving. Energy 2017, 125, 681–704. [Google Scholar] [CrossRef]
- Mirjalili, S.; Jangir, P.; Saremi, S. Multi-Objective Ant Lion Optimizer: A Multi-Objective Optimization Algorithm for Solving Engineering Problems. Appl. Intell. 2017, 46, 79–95. [Google Scholar] [CrossRef]
- Kwakye-Boateng, P.; Tartibu, L.; Jen, T. Performance Optimization of a Silica Gel–Water Adsorption Chiller Using Grey Wolf-Based Multi-Objective Algorithms and Regression Analysis. Algorithms 2025, 18, 542. [Google Scholar] [CrossRef]
- Kılıç, M. Evaluation of Combined Thermal–Mechanical Compression Systems: A Review for Energy Efficient Sustainable Cooling. Sustainability 2022, 14, 13724. [Google Scholar] [CrossRef]
- AL-Hasni, S.; Santori, G. The Cost of Manufacturing Adsorption Chillers. Therm. Sci. Eng. Prog. 2023, 39, 101685. [Google Scholar] [CrossRef]
- Saini, P.; Weiss, W. Design Guidelines; IEA SHC Task 65; IEA SHC: Kingston, ON, Canada, 2023. [Google Scholar]
- Kuchmacz, J.; Bieniek, A.; Mika, Ł. The Use of Adsorption Chillers for Waste Heat Recovery. Polityka Energetyczna–Energy Policy J. 2019, 22, 89–106. [Google Scholar] [CrossRef]
- Sztekler, K. Optimisation of Operation of Adsorption Chiller with Desalination Function. Energies 2021, 14, 2668. [Google Scholar] [CrossRef]
- SPX Cooling Technologies, Inc. Cooling Tower Energy and Its Management; SPX Cooling Technologies, Inc.: Overland Park, KS, USA, 2016; p. 8.
- Critoph, R.E. Evaluation of Alternative Refrigerant—Adsorbent Pairs for Refrigeration Cycles. Appl. Therm. Eng. 1996, 16, 891–900. [Google Scholar] [CrossRef]
- Miyazaki, T.; Akisawa, A. The Influence of Heat Exchanger Parameters on the Optimum Cycle Time of Adsorption Chillers. Appl. Therm. Eng. 2009, 29, 2708–2717. [Google Scholar] [CrossRef]
- Papoutsis, E.G.; Koronaki, I.P.; Papaefthimiou, V.D. Parametric Study of a Single-Stage Two-Bed Adsorption Chiller. J. Energy Eng. 2017, 143, 04016068. [Google Scholar] [CrossRef]
- El-Sharkawy, I.I.; AbdelMeguid, H.; Saha, B.B. Towards an Optimal Performance of Adsorption Chillers: Reallocation of Adsorption/Desorption Cycle Times. Int. J. Heat Mass Transf. 2013, 63, 171–182. [Google Scholar] [CrossRef]
- Chua, H.T.; Ng, K.C.; Malek, A.; Kashiwagi, T.; Akisawa, A.; Saha, B.B. Multi-Bed Regenerative Adsorption Chiller—Improving the Utilization of Waste Heat and Reducing the Chilled Water Outlet Temperature Fluctuation. Int. J. Refrig. 2001, 24, 124–136. [Google Scholar] [CrossRef]
- Saha, B.B.; Koyama, S.; Lee, J.B.; Kuwahara, K.; Alam, K.C.A.; Hamamoto, Y.; Akisawa, A.; Kashiwagi, T. Performance Evaluation of a Low-Temperature Waste Heat Driven Multi-Bed Adsorption Chiller. Int. J. Multiph. Flow 2003, 29, 1249–1263. [Google Scholar] [CrossRef]
- Khan, M.Z.I.; Saha, B.B.; Alam, K.C.A.; Akisawa, A.; Kashiwagi, T. Study on Solar/Waste Heat Driven Multi-Bed Adsorption Chiller with Mass Recovery. Renew. Energy 2007, 32, 365–381. [Google Scholar] [CrossRef]
- Griffiths, D. Pit Construction by Ant-Lion Larvae: A Cost-Benefit Analysis. J. Anim. Ecol. 1986, 55, 39–57. [Google Scholar] [CrossRef]
- Scharf, I.; Subach, A.; Ovadia, O. Foraging Behaviour and Habitat Selection in Pit-Building Antlion Larvae in Constant Light or Dark Conditions. Anim. Behav. 2008, 76, 2049–2057. [Google Scholar] [CrossRef]
- Mani, M.; Bozorg-Haddad, O.; Chu, X. Ant Lion Optimizer (ALO) Algorithm. In Advanced Optimization by Nature-Inspired Algorithms; Springer: Singapore, 2018; pp. 105–116. [Google Scholar]
- Mirjalili, S. The Ant Lion Optimizer. Adv. Eng. Softw. 2015, 83, 80–98. [Google Scholar] [CrossRef]
- Scharf, I.; Ovadia, O. Factors Influencing Site Abandonment and Site Selection in a Sit-and-Wait Predator: A Review of Pit-Building Antlion Larvae. J. Insect Behav. 2006, 19, 197–218. [Google Scholar] [CrossRef]
- Grzimek, B.; Schlager, N.; Olendorf, D.; McDade, M. Grzimek’s Animal Life Encyclopedia, 2nd ed.; Gale Farmington Hills: Farmington Hills, MI, USA, 2004; Volume 12. [Google Scholar]
- Goodenough, J.; McGuire, B.; Jakob, E. Perspectives on Animal Behavior, 3rd ed.; Wiley: Hoboken, NJ, USA, 2009; p. 544. [Google Scholar]
- Mirjalili, S.; Saremi, S.; Mirjalili, S.M.; Coelho, L.D.S. Multi-Objective Grey Wolf Optimizer: A Novel Algorithm for Multi-Criterion Optimization. Expert Syst. Appl. 2016, 47, 106–119. [Google Scholar] [CrossRef]
- Deb, K.; Pratap, A.; Agarwal, S.; Meyarivan, T. A Fast and Elitist Multiobjective Genetic Algorithm: NSGA-II. IEEE Trans. Evol. Comput. 2002, 6, 182–197. [Google Scholar] [CrossRef]
- Coello, C.A.C.; Pulido, G.T.; Lechuga, M.S. Handling Multiple Objectives with Particle Swarm Optimization. IEEE Trans. Evol. Comput. 2004, 8, 256–279. [Google Scholar] [CrossRef]
- Mirjalili, S. Ant Lion Optimizer (ALO), version 1.0, MATLAB Central File Exchange. 2025. Available online: https://ww2.mathworks.cn/matlabcentral/fileexchange/49920-ant-lion-optimizer-alo (accessed on 19 August 2025).
- Kiplagat, J.K.; Wang, R.Z.; Oliveira, R.G.; Li, T.X.; Liang, M. Experimental Study on the Effects of the Operation Conditions on the Performance of a Chemisorption Air Conditioner Powered by Low Grade Heat. Appl. Energy 2013, 103, 571–580. [Google Scholar] [CrossRef]
- Bhargav, H.; Awasti, S.; Saniyawala, U.; Raulji, A.; Shah, S. A Review on Solar Adsorption Chiller Using Silica Gel Water Mixtures. SSRN Electron. J. 2019. [Google Scholar] [CrossRef]
- Rezk, A.R.M.; Al-Dadah, R.K. Physical and Operating Conditions Effects on Silica Gel/Water Adsorption Chiller Performance. Appl. Energy 2012, 89, 142–149. [Google Scholar] [CrossRef]
- Hua, Z.; Cai, S.; Xu, H.; Li, S.; Tu, Z. Investigating the Performance of Adsorption Chiller Operating under Fluctuating Heat-Source Conditions. Case Stud. Therm. Eng. 2025, 68, 105903. [Google Scholar] [CrossRef]
- Makahleh, F.M.; Badran, A.A.; Attar, H.; Amer, A.; Al-Maaitah, A.A. Modeling and Simulation of a Two-Stage Air-Cooled Adsorption Chiller with Heat Recovery Part II: Parametric Study. Appl. Sci. 2022, 12, 5156. [Google Scholar] [CrossRef]
- Cacciola, G.; Restuccia, G.; van Benthem, G.H.W. Influence of the Adsorber Heat Exchanger Design on the Performance of the Heat Pump System. Appl. Therm. Eng. 1999, 19, 255–269. [Google Scholar] [CrossRef]
- Derrac, J.; García, S.; Molina, D.; Herrera, F. A Practical Tutorial on the Use of Nonparametric Statistical Tests as a Methodology for Comparing Evolutionary and Swarm Intelligence Algorithms. Swarm Evol. Comput. 2011, 1, 3–18. [Google Scholar] [CrossRef]
- Carrasco, J.; García, S.; Rueda, M.M.; Das, S.; Herrera, F. Recent Trends in the Use of Statistical Tests for Comparing Swarm and Evolutionary Computing Algorithms: Practical Guidelines and a Critical Review. Swarm Evol. Comput. 2020, 54, 100665. [Google Scholar] [CrossRef]
- Eftimov, T.; Korošec, P.; Koroušić Seljak, B. A Novel Approach to Statistical Comparison of Meta-Heuristic Stochastic Optimization Algorithms Using Deep Statistics. Inf. Sci. 2017, 417, 186–215. [Google Scholar] [CrossRef]
- Awad, M.; Khanna, R. Multiobjective Optimization. In Efficient Learning Machines; Apress: Berkeley, CA, USA, 2015; pp. 185–208. ISBN 978-1-4302-5989-3. [Google Scholar]
- Emmerich, M.T.M.; Deutz, A.H. A Tutorial on Multiobjective Optimization: Fundamentals and Evolutionary Methods. Nat. Comput. 2018, 17, 585–609. [Google Scholar] [CrossRef] [PubMed]
- Liang, J.; Zhao, W.; Wang, Y.; Ji, X.; Li, M. Effect of Cooling Temperature on the Performance of a Solar Adsorption Chiller with the Enhanced Mass Transfer. Appl. Therm. Eng. 2023, 219, 119611. [Google Scholar] [CrossRef]
- Sah, R.P.; Sur, A.; Sarma, N.D.; Chaurasiya, S.P. Comparative Study on Performances of Waste Heat Driven Adsorption Cooling System Using Silica Gel/Methanol and Silica Gel/Water Working Pair. J. Eur. Syst. Autom. 2024, 57, 1809–1816. [Google Scholar] [CrossRef]
- Pan, Q.W.; Wang, R.Z.; Wang, L.W.; Liu, D. Design and Experimental Study of a Silica Gel-Water Adsorption Chiller with Modular Adsorbers. Int. J. Refrig. 2016, 67, 336–344. [Google Scholar] [CrossRef]
- Chang, W.-S.; Wang, C.-C.; Shieh, C.-C. Experimental Study of a Solid Adsorption Cooling System Using Flat-Tube Heat Exchangers as Adsorption Bed. Appl. Therm. Eng. 2007, 27, 2195–2199. [Google Scholar] [CrossRef]
- Du, S.; Cui, Z.; Wang, R.Z.; Wang, H.; Pan, Q. Development and Experimental Study of a Compact Silica Gel-Water Adsorption Chiller for Waste Heat Driven Cooling in Data Centers. Energy Convers. Manag. 2024, 300, 117985. [Google Scholar] [CrossRef]
- Velte-Schäfer, A.; Laurenz, E.; Füldner, G. Basic Adsorption Heat Exchanger Theory for Performance Prediction of Adsorption Heat Pumps. iScience 2023, 26, 108432. [Google Scholar] [CrossRef]
- Girnik, I.S.; Grekova, A.D.; Gordeeva, L.G.; Aristov, Y.I. Dynamic Optimization of Adsorptive Chillers: Compact Layer vs. Bed of Loose Grains. Appl. Therm. Eng. 2017, 125, 823–829. [Google Scholar] [CrossRef]
- Seyedali, M. Multi-Objective Grey Wolf Optimizer (MOGWO), Version 1.0.0.0, MATLAB Central File Exchange. 2025. Available online: https://ww2.mathworks.cn/matlabcentral/fileexchange/55979-multi-objective-grey-wolf-optimizer-mogwo?s_tid=srchtitle (accessed on 19 August 2025).
- Sosnowski, M. Evaluation of Heat Transfer Performance of a Multi-Disc Sorption Bed Dedicated for Adsorption Cooling Technology. Energies 2019, 12, 4660. [Google Scholar] [CrossRef]
- Alsarayreh, A.A.; Al-Maaitah, A.; Attarakih, M.; Bart, H.-J. Energy and Exergy Analyses of Adsorption Chiller at Various Recooling-Water and Dead-State Temperatures. Energies 2021, 14, 2172. [Google Scholar] [CrossRef]
- Smith, S.; Southerby, M.; Setiniyaz, S.; Apsimon, R.; Burt, G. Multiobjective Optimization and Pareto Front Visualization Techniques Applied to Normal Conducting Rf Accelerating Structures. Phys. Rev. Accel. Beams 2022, 25, 062002. [Google Scholar] [CrossRef]
- Shah, A.; Ghahramani, Z. Pareto Frontier Learning with Expensive Correlated Objectives. In Proceedings of the 33rd International Conference on International Conference on Machine Learning—Volume 48, New York, NY, USA, 19–24 June 2016; JMLR.org: New York, NY, USA, 2016; pp. 1919–1927. [Google Scholar]
- Krzywanski, J.; Sztekler, K.; Bugaj, M.; Kalawa, W.; Grabowska, K.; Chaja, P.R.; Sosnowski, M.; Nowak, W.; Mika, Ł.; Bykuć, S. Adsorption Chiller in a Combined Heating and Cooling System: Simulation and Optimization by Neural Networks. Bull. Pol. Acad. Sci. Tech. Sci. 2021, 69, 137054. [Google Scholar] [CrossRef]
- Wang, R.Z.; Xia, Z.Z.; Wang, L.W.; Lu, Z.S.; Li, S.L.; Li, T.X.; Wu, J.Y.; He, S. Heat Transfer Design in Adsorption Refrigeration Systems for Efficient Use of Low-Grade Thermal Energy. Energy 2011, 36, 5425–5439. [Google Scholar] [CrossRef]
- Chua, H.T.; Ng, K.C.; Wang, W.; Yap, C.; Wang, X.L. Transient Modeling of a Two-Bed Silica Gel–Water Adsorption Chiller. Int. J. Heat Mass Transf. 2004, 47, 659–669. [Google Scholar] [CrossRef]
- Branke, J. Multiobjective Optimization: Interactive and Evolutionary Approaches; Lecture notes in computer science; Springer: Berlin/Heidelberg, Germany, 2008; ISBN 978-3-540-88908-3. [Google Scholar]
- Okokpujie, I.P.; Tartibu, L.K. Modern Optimization Techniques for Advanced Machining: Heuristic and Metaheuristic Techniques; Studies in Systems, Decision and Control; Springer Nature: Cham, Switzerland, 2023; Volume 485, ISBN 978-3-031-35454-0. [Google Scholar]
- Wang, R.; Oliveira, R. Adsorption Refrigeration—An Efficient Way to Make Good Use of Waste Heat and Solar Energy. Prog. Energy Combust. Sci. 2006, 32, 424–458. [Google Scholar] [CrossRef]
- InvenSor GmbH InvenSor LTC 10 e Plus: Adsorption Chiller [Datasheet]. Available online: https://www.aaamachine.com/products/saveenergy/pdf/InvenSor_datasheet_LTC10plus_EN.pdf? (accessed on 19 August 2025).
- InvenSor GmbH InvenSor LTC 90 e Plus [Datasheet]. Available online: https://www.aaasaveenergy.com/products/001/pdf/InvenSor_LTC90_e_plus_datasheet.pdf? (accessed on 19 August 2025).
- Bry-Air Adsorption Chiller Product Range (35–1180 kW). Available online: https://www.bryair.com/technical-articles/adsorption-chillers-for-chemical-industry/? (accessed on 19 August 2025).
- Liu, Y.L.; Wang, R.Z.; Xia, Z.Z. Experimental Performance of a Silica Gel–Water Adsorption Chiller. Appl. Therm. Eng. 2005, 25, 359–375. [Google Scholar] [CrossRef]
- Sowa, M.; Sztekler, K.; Mlonka-Mędrala, A.; Mika, Ł. An Overview of Developments In Silica Gel Matrix Composite Sorbents for Adsorption Chillers with Desalination Function. Energies 2023, 16, 5808. [Google Scholar] [CrossRef]
- Deb, K.; Gupta, S. Understanding Knee Points in Bicriteria Problems and Their Implications as Preferred Solution Principles. Eng. Optim. 2011, 43, 1175–1204. [Google Scholar] [CrossRef]
- Branke, J.; Deb, K.; Dierolf, H.; Osswald, M. Finding Knees in Multi-Objective Optimization. In Parallel Problem Solving from Nature-PPSN VIII; Yao, X., Burke, E.K., Lozano, J.A., Smith, J., Merelo-Guervós, J.J., Bullinaria, J.A., Rowe, J.E., Tiňo, P., Kabán, A., Schwefel, H.-P., Eds.; Lecture Notes in Computer Science; Springer: Berlin/Heidelberg, Germany, 2004; Volume 3242, pp. 722–731. ISBN 978-3-540-23092-2. [Google Scholar]
- Shah, R.K.; Sekulić, D.P. Fundamentals of Heat Exchanger Design, 1st ed.; Wiley: Hoboken, NJ, USA, 2003; ISBN 978-0-471-32171-2. [Google Scholar]
- Angulo, A.; Rodríguez, D.; Garzón, W.; Gómez, D.F.; Al Sumaiti, A.; Rivera, S. Algorithms for Bidding Strategies in Local Energy Markets: Exhaustive Search through Parallel Computing and Metaheuristic Optimization. Algorithms 2021, 14, 269. [Google Scholar] [CrossRef]
- Saltelli, A.; Annoni, P. How to Avoid a Perfunctory Sensitivity Analysis. Environ. Model. Softw. 2010, 25, 1508–1517. [Google Scholar] [CrossRef]
- Campolongo, F.; Cariboni, J.; Saltelli, A. An Effective Screening Design for Sensitivity Analysis of Large Models. Environ. Model. Softw. 2007, 22, 1509–1518. [Google Scholar] [CrossRef]
- Sobol′, I.M. Global Sensitivity Indices for Nonlinear Mathematical Models and Their Monte Carlo Estimates. Math. Comput. Simul. 2001, 55, 271–280. [Google Scholar] [CrossRef]
- Bakker, E.J.; de Boer, R.; Smeding, S.F.; Sijpheer, N.C.; van der Pal, M. Development of an Innovative 2.5 kW Water-Silica Gel Adsorption Chiller. In Thermally Driven Heat Pumps for Cooling; ECN: Berlin, Germany, 2013; pp. 95–101. ISBN 978-3-7983-2596-8. [Google Scholar]
- Myat, A.; Kim Choon, N.; Thu, K.; Kim, Y.-D. Experimental Investigation on the Optimal Performance of Zeolite–Water Adsorption Chiller. Appl. Energy 2013, 102, 582–590. [Google Scholar] [CrossRef]
- Sah, R.P.; Choudhury, B.; Das, R.K. A Review on Adsorption Cooling Systems with Silica Gel and Carbon as Adsorbents. Renew. Sustain. Energy Rev. 2015, 45, 123–134. [Google Scholar] [CrossRef]
- InvenSor GmbH InvenSor Adsorption Chiller LTC 30 e Plus Datasheet. Available online: https://www.aaamachine.com/products/saveenergy/pdf/InvenSor_LTC30_e_plus_datasheet.pdf? (accessed on 19 August 2025).
- Wang, D.C.; Wu, J.Y.; Xia, Z.Z.; Zhai, H.; Wang, R.Z.; Dou, W.D. Study of a Novel Silica Gel–Water Adsorption Chiller. Part II. Experimental Study. Int. J. Refrig. 2005, 28, 1084–1091. [Google Scholar] [CrossRef]
- Freni, A.; Sapienza, A.; Glaznev, I.S.; Aristov, Y.I.; Restuccia, G. Experimental Testing of a Lab-Scale Adsorption Chiller Using a Novel Selective Water Sorbent “Silica Modified by Calcium Nitrate”. Int. J. Refrig. 2012, 35, 518–524. [Google Scholar] [CrossRef]
- Kalawa, W.; Sztekler, K.; Kozaczuk, J.; Mika, Ł.; Radomska, E.; Nowak, W.; Gołdasz, A. The Effect of Nozzle Configuration on Adsorption-Chiller Performance. Energies 2024, 17, 1181. [Google Scholar] [CrossRef]
- Han, B.; Chakraborty, A. Evaluation of Energy Flow, Dissipation and Performances for Advanced Adsorption Assisted Heat Transformation Systems: Temperature-Entropy Frameworks. Energy Convers. Manag. 2021, 240, 114264. [Google Scholar] [CrossRef]
- Sztekler, K.; Kalawa, W.; Mika, Ł.; Sowa, M. Effect of Metal Additives in the Bed on the Performance Parameters of an Adsorption Chiller with Desalination Function. Energies 2021, 14, 7226. [Google Scholar] [CrossRef]
- Pallarès, D.; Johnsson, F. Macroscopic Modelling of Fluid Dynamics in Large-Scale Circulating Fluidized Beds. Prog. Energy Combust. Sci. 2006, 32, 539–569. [Google Scholar] [CrossRef]
- Cao, N.V.; Duong, X.Q.; Lee, W.S.; Park, M.Y.; Chung, J.D.; Hong, H. Effect of Heat Exchanger Materials on the Performance of Adsorption Chiller. J. Mech. Sci. Technol. 2020, 34, 2217–2223. [Google Scholar] [CrossRef]
- Sharafian, A.; Bahrami, M. Assessment of Adsorber Bed Designs in Waste-Heat Driven Adsorption Cooling Systems for Vehicle Air Conditioning and Refrigeration. Renew. Sustain. Energy Rev. 2014, 30, 440–451. [Google Scholar] [CrossRef]
- Kumar, K.A.; Kapilan, N. Studies on the Feasibility of Adsorption Cooling Technologies–A Review. In Proceedings of the International Conference on Thermo-fluids and Energy Systems (ICTES2019), Bengaluru, India, 27–28 December 2019; p. 030019. [Google Scholar]
- Ghafoor, A.; Munir, A. Worldwide Overview of Solar Thermal Cooling Technologies. Renew. Sustain. Energy Rev. 2015, 43, 763–774. [Google Scholar] [CrossRef]
- Ebrahimi, M.; Keshavarz, A. Combined Cooling, Heating and Power Decision-Making, Design and Optimization, 1st ed.; Elsevier: Amsterdam, The Netherlands, 2014; ISBN 978-0-08-099992-0. [Google Scholar]
- Choudhury, B.; Saha, B.B.; Chatterjee, P.K.; Sarkar, J.P. An Overview of Developments in Adsorption Refrigeration Systems towards a Sustainable Way of Cooling. Appl. Energy 2013, 104, 554–567. [Google Scholar] [CrossRef]
- Gürbüz, R. Controlling Flow Rate and Fluid Level by Variable Frequency Drive Unit. Arch. Mech. Eng. 2010, 57, 393–404. [Google Scholar] [CrossRef][Green Version]
- Baker, D.R.; Shryock, H.A. A Comprehensive Approach to the Analysis of Cooling Tower Performance. J. Heat Transf. 1961, 83, 339–349. [Google Scholar] [CrossRef]
- Veza, I.; Spraggon, M.; Fattah, I.M.R.; Idris, M. Response Surface Methodology (RSM) for Optimizing Engine Performance and Emissions Fueled with Biofuel: Review of RSM for Sustainability Energy Transition. Results Eng. 2023, 18, 101213. [Google Scholar] [CrossRef]
- Huda, H.; Handogo, R.; Biyanto, T.R. Cleaning Schedule Operations in Heat Exchanger Networks. MATEC Web Conf. 2018, 156, 07001. [Google Scholar] [CrossRef][Green Version]
- Radhakrishnan, V.R.; Ramasamy, M.; Zabiri, H.; Do Thanh, V.; Tahir, N.M.; Mukhtar, H.; Hamdi, M.R.; Ramli, N. Heat Exchanger Fouling Model and Preventive Maintenance Scheduling Tool. Appl. Therm. Eng. 2007, 27, 2791–2802. [Google Scholar] [CrossRef]
- Caetano, N.R.; Lorenzini, G.; Lhamby, A.R.; Guillet, V.M.M.; Klunk, M.A.; Rocha, L.A.O. Experimental Assessment of Thermal Radiation Behavior Emitted by Solid Porous Material. Int. J. Heat Technol. 2020, 38, 1–8. [Google Scholar] [CrossRef]
















| Variable Description | Symbol | Range | Units |
|---|---|---|---|
| Hot water inlet temperature | 65–95 | °C | |
| Cooling water inlet temperature | 22–36 | °C | |
| Chilled water inlet temperature | 10–20 | °C | |
| Hot water mass flow rate | 0.8–2.2 | kg s−1 | |
| Bed cooling water mass flow rate | 0.8–2.2 | kg s−1 | |
| Chilled water mass flow rate | 0.2–1.4 | kg s−1 | |
| Condenser cooling water mass flow rate | 0.8–2.2 | kg s−1 | |
| Adsorbent bed overall thermal conductance | 2000–10,000 | W/K | |
| Evaporator overall thermal conductance | 2000–10,000 | W/K | |
| Condenser overall thermal conductance | 10,000–24,000 | W/K |
| Optimization Objective | Decision Variable Values (from ALO) | Resulting COP [–] | [kW] | [−] |
|---|---|---|---|---|
| Maximise COP | = 95 °C, = 22 °C, = 20 °C, = 2.20 kg s−1, = 2.2 kg s−1, = 1.4 kg s−1, = 2.2 kg s−1, = 10,000 W/K, = 10,000 W/K, = 24,000 W/K | 0.67412 (best SOO value for this run) | — | — |
| Maximise | = 95 °C, = 22 °C, = 20 °C, = 2.20 kg s−1, = 2.135 kg s−1, = 1.4 kg s−1, = 2.2 kg s−1, = 10,000 W/K, = 10,000 W/K, = 23,999.66 W/K | — | 18.2235 (best SOO value for this run) | — |
| Maximise | = 65 °C, = 22 °C, = 20 °C, = 2.198 kg s−1, = 1.658 kg s−1, = 1.396 kg s−1, = 1.244 kg s−1, = 10,000 W/K, = 10,000 W/K, = 23,738.26 W/K | — | — | 0.11829 (best SOO value for this run) |
| Decision Variable | Symbol | COP | Conflict | ||
|---|---|---|---|---|---|
| Hot-water inlet temperature | ↑ | ↑ | ↓ | ≠ | |
| Cooling-water inlet temperature | ↓ | ↓ | ↓ | ✓ | |
| Chilled-water inlet temperature | ↑ | ↑ | ↑ | ✓ | |
| Hot-water mass flow rate | ↑ | ↑ | ↑ | ✓ | |
| Bed cooling-water mass flow | ↑ | ↑ | ↑ | ✓ | |
| Chilled-water mass flow | ↑ | ↑ | ↑ | ✓ | |
| Condenser cooling-water mass flow | ↑ | ↑ | ↑ | ✓ | |
| Bed overall conductance | ↑ | ↑ | ↑ | ✓ | |
| Evaporator overall conductance | ↑ | ↑ | ↑ | ✓ | |
| Condenser overall conductance | ↑ | ↑ | ↑ | ✓ |
| Hyperparameter | Value |
|---|---|
| Maximum Number of Iterations | 100 |
| Population Size (Number of Ants) | 100 |
| Number of Antlions | 100 |
| Archive Size | 200 |
| Search Space Dimension | 10 |
| Maximum Number of Iterations | 100 |
| Performance Indicator | Baseline Benchmark | This Work (MOALO Compromise) | Conservative Gain (Overall Result) | Key Limitations |
|---|---|---|---|---|
| COP range | Typical around 0.5–0.6 for single-stage silica-gel/water adsorption chillers; upper values ≤ 0.7 reported in manufacturer data [73,74] | Approximately 0.69–0.71 (Pareto set) | ≈+16% against 0.6 | Bounded Pareto envelope: 0.674–0.716; trade-off with ηₑ when pursuing higher COP and Qcc. |
| Laboratory or prototype report 2–10 kW [77]; product class 10 kW [74]; pilot/field 30–105 kW [75]; commercial 35–1180 kW [76] | Approximately 18–27.3 kW (Pareto set) | ≈+20% against 20 Kw | Requires coordinated control of inlet temperatures/flows; capacity gains may come with penalty depending on operating point. | |
| Rarely reported/optimised as a key objective; emphasis typically on COP/capacity [78] | Approximately 0.122–0.123 (envelope 0.118–0.127) | N/A (no common baseline) | Sensitive to sink-side heat rejection and irreversibilities; explicitly treated as a co-equal objective in this work | |
| Operating temperatures | Single-stage silica-gel/water, typical temperature drive 60–95 °C, reviewed chilled-water temperature ranges 10–20 °C [73] | Envelope: = 65–95 °C; ≈ 22 °C; ≈ 20 °C | — | — |
| System scale context | Commercial silica-gel/water ADCs span tens of kW to >1 MW (35–1180 kW line) [76] | This work falls in the low-commercial or high-pilot scale. | — | — |
Disclaimer/Publisher’s Note: The statements, opinions and data contained in all publications are solely those of the individual author(s) and contributor(s) and not of MDPI and/or the editor(s). MDPI and/or the editor(s) disclaim responsibility for any injury to people or property resulting from any ideas, methods, instructions or products referred to in the content. |
© 2026 by the authors. Licensee MDPI, Basel, Switzerland. This article is an open access article distributed under the terms and conditions of the Creative Commons Attribution (CC BY) license.
Share and Cite
Kwakye-Boateng, P.; Tartibu, L.; Tien-Chien, J. Regression-Assisted Ant Lion Optimisation of a Low-Grade-Heat Adsorption Chiller: A Decision-Support Technology for Sustainable Cooling. Technologies 2026, 14, 37. https://doi.org/10.3390/technologies14010037
Kwakye-Boateng P, Tartibu L, Tien-Chien J. Regression-Assisted Ant Lion Optimisation of a Low-Grade-Heat Adsorption Chiller: A Decision-Support Technology for Sustainable Cooling. Technologies. 2026; 14(1):37. https://doi.org/10.3390/technologies14010037
Chicago/Turabian StyleKwakye-Boateng, Patricia, Lagouge Tartibu, and Jen Tien-Chien. 2026. "Regression-Assisted Ant Lion Optimisation of a Low-Grade-Heat Adsorption Chiller: A Decision-Support Technology for Sustainable Cooling" Technologies 14, no. 1: 37. https://doi.org/10.3390/technologies14010037
APA StyleKwakye-Boateng, P., Tartibu, L., & Tien-Chien, J. (2026). Regression-Assisted Ant Lion Optimisation of a Low-Grade-Heat Adsorption Chiller: A Decision-Support Technology for Sustainable Cooling. Technologies, 14(1), 37. https://doi.org/10.3390/technologies14010037
