Petri Nets Applied in Purge Algorithm Analysis for a Rocket Engine Test with Liquid Propellant
Abstract
1. Introduction
- A distinctive resource for assisting the algorithm analysis that is intended to be used in rocket-engine tests.
- The use of Petri Nets in the evaluation process of routines used in a Rocket-Engine Test Bench.
- The introduction of graphical modeling with a mathematical basis for the study of dynamic systems and discrete events applied in the analysis of algorithms dedicated to the purge process.
- The capacity of the simulation of a model through Petri Nets to show anomalies and/or ambiguities arising from the rocket-engine test process in a Test Bench.
- The possibility of modeling and simulating systems that encompass the three main levels of system automation.
- The capacity of evaluating the properties of a system model drafted through Petri Nets and proposing improvements that contribute to making it safer and more robust.
- The possibility of carrying out simulation analysis as well as implementing new resources and functionalities in the architecture used in order to improve the performance of liquid-propellant rocket-engine tests, among other things.
2. Goals
3. Test Bench
4. Purge System
5. Petri Nets
6. Development
6.1. Physical Architecture of the Purging System
6.2. Purge Algorithm
6.3. Model by Petri Nets
6.3.1. First Layer Model
6.3.2. Second Layer Model
6.3.3. Third Layer Model
6.3.4. Complete Model through Petri Nets
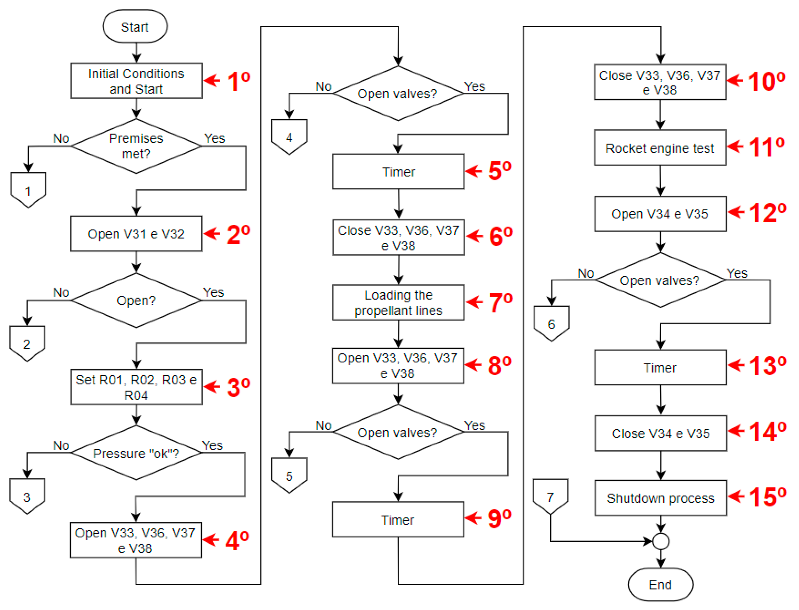
- Initial conditions: indicates that the previous stages for performing the test were met, such as installing the specimen on the gantry, the loading of tanks, the built-in self-test, etc.
- Turn On: command to start the purge process in the automatic mode.
- Turn Off: command to finish the purge algorithm sequence.
- OFF: position that shows the user that the purge system is disabled.
- ON: position that shows the user that the purge system is in operation.
- ON: position to show that the valves are open and the pressure regulators are acting according to the previously parameterized value.
- OFF: position to show that the valves are closed and the pressure regulators are not operating.
6.4. Simulation
7. Results
8. Conclusions
Author Contributions
Funding
Data Availability Statement
Conflicts of Interest
References
- Almeida, D.S. Projeto motor foguete a propelente líquido L75. In Proceedings of the 7th Seminário de Projeto de Pesquisa e Desenvolvimento em Veículos Espaciais e Tecnologia Associadas, São José dos Campos, SP, Brazil, 11–13 September 2013; p. 50. [Google Scholar]
- Nosseir, A.E.S.; Cervone, A.; Pasini, A. Review of State-of-the-Art Green Monopropellants: For Propulsion Systems Analysts and Designers. Aerospace 2021, 8, 20. [Google Scholar] [CrossRef]
- Rahman, S. Liquid Rocket Engines. In Proceedings of the 41st Joint Propulsion Conference, Tuscon, AZ, USA, 10–13 July 2005; p. 57. [Google Scholar]
- Deng, L.; Cheng, Y.; Shi, Y. Fault Detection and Diagnosis for Liquid Rocket Engines Based on Long Short-Term Memory and Generative Adversarial Networks. Aerospace 2022, 9, 399. [Google Scholar] [CrossRef]
- Beck, P. Payload User’s Guide; Rocket Lab: Long Beach, CA, USA, 2018; p. 53. [Google Scholar]
- Palacz, T.; Ciéslik, J. Experimental Study on the Mass Flow Rate of the Self-Pressurizing Propellants in the Rocket Injector. Aerospace 2021, 8, 317. [Google Scholar] [CrossRef]
- Iannetti, A.; Marzat, J.; Piet-Lahnier, H.; Ordonneau, G.; Vingert, L. Fault diagnosis benchmark for a rocket engine demonstrator. Elsevier 2015, 48, 895–900. [Google Scholar] [CrossRef]
- Huang, P.; Wang, T.; Ding, L.; Yu, H.; Tang, Y.; Zhou, D. Comparative Analysis of Real-Time Fault Detection Methods Based on Certain Artificial Intelligent Algorithms for a Hydrogen–Oxygen Rocket Engine. Aerospace 2022, 9, 582. [Google Scholar] [CrossRef]
- Schwabacher, M. Machine Learning for Rocket Propulsion Health Monitoring. SAE Trans. 2005, 114, 1192–1197. [Google Scholar]
- Turner, M.J.L. Rocket and Spacecraft Propulsion: Principles, Practice and New Developments, 3rd ed.; Springer: Chichester, UK, 2009. [Google Scholar]
- Cai, X.; Schild, T.; Kümpel, A.; Müller, D. MODI: A Structured Development Process of Mode-Based Control Algorithms in the Early Design Stage of Building Energy Systems. Buildings 2023, 13, 267. [Google Scholar] [CrossRef]
- Cardoso, J.; Valette, R. Redes de Petri, 1st ed.; UFSC: São Carlos, Brazil, 1997; p. 157. [Google Scholar]
- Li, A.; Li, B.; Gao, M.; Yung, K.L.; Andrew, W.H. Chapter 7— Colored Petri net modeling of the manufacturing processes of space instruments. Aerospace Engineering. In IoT and Spacecraft Informatics; Elsevier: Amsterdam, The Netherlands, 2022; pp. 219–253. [Google Scholar]
- Favaro, L.F.; Junior, P.A.A.M. Análise Pelo Método de Elementos Finitos da Estrutura do Banco de Testes de Motor de Foguete. In Proceedings of the 35th Iberian Latin-American Congress on Computational Methods in Engineering, Fortaleza, Brazil, 23–26 November 2014; p. 15. [Google Scholar]
- Santivañez, J.; Blas, O.; Saenz, C.; Espinoza, L.; Solis, W.; Cornejo, J.; Estela, J. Design of low-cost solid propellant engine test bench and electronic embedded system used for small rockets. In Proceedings of the 2021 International Conference on Electrical, Computer, Communications and Mechatronics Engineering (ICECCME), Mauritius, Mauritius, 7–8 October 2021; p. 6. [Google Scholar]
- Darpa-Defense Advanced Research Projects Agency. Experimental Spaceplane Program Successfully Completes Engine Test Series. Available online: https://www.darpa.mil/news-events/2018-07-10 (accessed on 10 December 2022).
- Pauw, J.D.; Veggi, L.; Wagner, B.; Mondal, J.; Klotz, M. Design Procedure of a Turbopump Test Bench. In Proceedings of the 17th International Symposium on Transport Phenomena and Dynamics of Rotating Machinery (ISROMAC2017), Maui, HI, USA, 16–21 December 2017; p. 12. [Google Scholar]
- Sarotti, C.; Marzat, J.; Piet-Lahanier, H.; Galeotta, M. Cryogenic liquid rocket engine teste beach fault-tolerant control system: Cooling system application. Elsevier 2019, 52, 280–285. [Google Scholar]
- Schäfer, K.; Zimmermann, H. Development and Operational Conditions of VINCI Altitude Simulation Test Bench P4.1. In Proceedings of the 42nd AIAA/ASME/SAE/ASEE Joint Propulsion Conference & Exhibit, Sacramento, CA, USA, 9–12 July 2006. [Google Scholar]
- Murata, T. Petri nets: Properties, analysis and applications. IEEE 1989, 77, 541–580. [Google Scholar] [CrossRef]
- Zhang, Q.; Fan, W.; Wang, K.; Lu, W.; Chi, Y.; Wang, Y. Impact of nozzles on a valveless pulse detonation rocket engine without the purge process. Appl. Therm. Eng. 2016, 100, 1161–1168. [Google Scholar] [CrossRef]
- Deyna, A. (Instituto Nacional de Pesquisas Espaciais). Concepção e Projeto de uma Bancada de Testes Para Injetores de Fluídos Criogênicos em Condições Críticas. 2013. Available online: http://mtc-m21c.sid.inpe.br/col/sid.inpe.br/mtc-m21c/2020/07.14.18.47/doc/Arthur%20Deyna.pdf (accessed on 10 December 2022).
- Barreto, F.M. Uma abordagem baseada em Redes de Petri para modelagem, análise e simulação de cenários de vídeo games singlepauer e multiplayer. Doctoral Thesis, Universidade Federal de Uberlância, Uberlândia, Brazil, 2020. [Google Scholar]
- Pádua, S.I.D.; Silva, A.R.Y.; Porto, A.J.V. O potencial das Redes de Petri em modelagem e análise de processos de negócio. Rev. De Gestão Produção 2004, 11, 109–119. [Google Scholar] [CrossRef]
- Moraes, C.C.; Castrucci, P.L. Engenharia de Automação Industrial, 2nd ed.; LTC: Rio de Janeiro, Brazil, 2018; p. 347. [Google Scholar]
- Bizarria, F.C.P.; Bizarria, J.W.P.; Villani, E.; Rangel, A.P. Redes de Petri aplicadas na análise de sistema de adição de agente oxidante no processo de fabricação de propelente sólido. In Proceedings of the 5th Congresso Nacional de Engenharia Mecânica, Salvador, BH, Brazil, 25–28 August 2008; p. 8. [Google Scholar]
- Bizarria, F.C.P.; Bizarria, J.W.P.; Rosario, J.M. Petri Nets applied to the analysis of algorithm for space vehicles integration tower self-test. Glob. J. Reserches Eng. 2011, 11, 7. [Google Scholar]
- Borges, R.; Santos, E.A.P.; Loures, E.D.F.R.; Romano, C.A. Use of technology in industrial maintenance management: Simulation framework to aid decision making. Rev. Gestão Tecnol. 2022, 22, 225–252. [Google Scholar]
- Bozek, A.; Rak, T.; Rzonca, D. Timed Colored Petri Net-Based Event Generators for Web Systems Simulation. Appl. Sci. 2022, 12, 2385. [Google Scholar] [CrossRef]
- Dechsupa, C.; Vatanawood, W.; Poolsawasdi, W.; Thongtak, A. An Applying Colored Petri Net for Computerized Accounting System and Ledger Accounts Instruction. Computers 2021, 10, 169. [Google Scholar]








































| Name | Description |
|---|---|
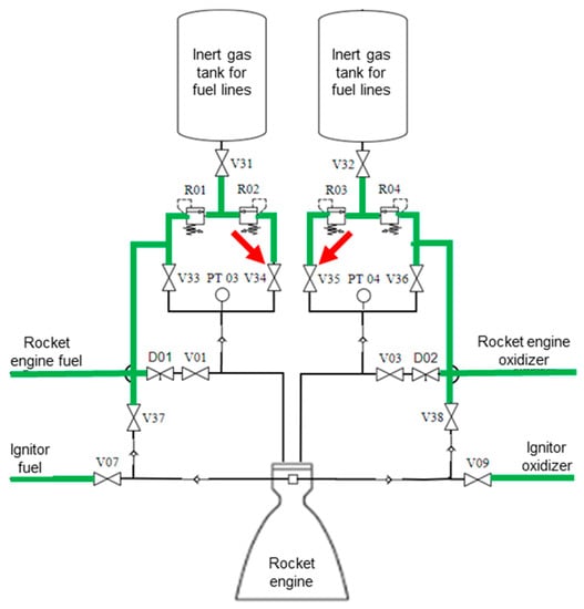
| V01 | Valve applied in controlling the fuel flow supplied to the rocket engine. |
| V03 | Valve applied in controlling the oxidant flow supplied to the rocket engine. |
| V07 | Valve applied in controlling the fuel flow supplied to the engine ignitor. |
| V09 | Valve applied in controlling the oxidant flow supplied to the ignitor. |
| V31 | Valve applied in controlling the inert gas flow of the fuel-lines purge system. |
| V32 | Valve applied in controlling the inert gas flow in the oxidant-lines purge system. |
| V33 | Valve applied in controlling the inert gas flow during the purge process in low pressure of the rocket-engine fuel line. |
| V34 | Valve applied in controlling the inert gas flow during the purge process in high pressure of the rocket-engine fuel line. |
| V35 | Valve applied in controlling the inert gas flow during the purge process in high pressure of the rocket-engine oxidant line. |
| V36 | Valve applied in controlling the inert gas flow during the purge process in low pressure of the rocket-engine oxidant line. |
| V37 | Valve applied in controlling the inert gas flow during the purge process in low pressure of the engine igniter fuel line. |
| V38 | Valve applied in controlling the inert gas flow during the purge process in low pressure of the engine igniter oxidant line. |
| R01 | Regulator applied in the adjustment of the inert-gas low pressure that serves the fuel purge lines of the rocket engine and engine igniter. |
| R02 | Regulator applied in the adjustment of the inert-gas high pressure that serves the rocket-engine fuel purge line. |
| R03 | Regulator applied in the adjustment of the inert-gas high pressure that serves the rocket-engine oxidant purge line. |
| R04 | Regulator applied in the adjustment of the inert-gas low pressure that serves the oxidant purge lines of the rocket engine and engine igniter. |
| PT03 | Inert gas pressure transducer that serves the rocket-engine fuel purge line. |
| PT04 | Inert gas pressure transducer that serves the rocket-engine oxidant purge line. |
| D01 | Valve applied in the fuel drain of the line that serves the rocket engine. |
| D02 | Valve applied in the oxidant drain of the line that serves the rocket engine. |
| Step | Name | Description |
|---|---|---|
| 1st | Initial conditions and start | Process regarding the initial stages, such as the test program selection, tanks supply, specimen assembling, valve testing, and visual inspection, among others, and activating the start command on the HMI—Human–Machine Interface. |
| 2nd | Open V31 and V32 | Process regarding the simultaneous opening of the valves located at the outlet of the tanks, making it possible to load the ducts of the purge system lines with inert gas. |
| 3rd | Set R01, R02, R03, and R04 | Process regarding the inert gas pressure adjustment in the ducts of the purge system lines. |
| 4th | Open V33, V36, V37, and V38 | Process regarding the simultaneous opening of the valves that release the inert gas flow in the last section of the rocket engine propellant and engine ignitor lines, initiating the low-pressure purge. |
| 5th | Timer | Process regarding the programmed control of time for the event contained in the fourth step of the algorithm. |
| 6th | Close V33, V36, V37, and V38 | Process regarding the simultaneous closing of the valves that block the flow of inert gas in the last section of the rocket engine propellant and engine ignitor lines, finalizing the low-pressure purge. |
| 7th | Propellant-lines loading | Process regarding the liquid propellant loading in the ducts that connect the tanks to the rocket engine and the engine ignitor. |
| 8th | Open V33, V36, V37, and V38 | Process regarding the simultaneous opening of the valves that release inert gas flow in the last section of the rocket engine propellant and engine ignitor lines, initiating the low-pressure purge. |
| 9th | Timer | Process regarding the programmed control of time for the event contained in the eighth step of the algorithm. |
| 10th | Close V33, V36, V37, and V38 | Process regarding the simultaneous closing of the valves that block the flow of inert gas in the last section of the rocket engine propellant and engine ignitor lines, finalizing the low-pressure purge. |
| 11th | Rocket engine test | Process related to the specimen hot test. |
| 12th | Open V34 and V35 | Process regarding the simultaneous opening of the valves that release the inert gas flow in the last section of the rocket engine propellant lines, initiating the high-pressure purge. |
| 13th | Timer | Process regarding the programmed control of time for the event contained in the 12th step of the algorithm. |
| 14th | Close V34 and V35 | Process regarding the simultaneous closing of the valves that block the inert gas flow in the last section of the rocket engine propellant lines, finalizing the high-pressure purge. |
| 15th | Shutdown process | Process regarding the shutdown sequence established for elements of the systems and the termination of the rocket-engine test activities in the Test Bench. |
| Property | Description | Results |
|---|---|---|
| Liveliness | Shows that all net transactions may be triggered from a trigger sequence. | All transitions were enabled and triggered during the simulation performed with the model developed through Petri Nets proposed in this work. |
| Conservativeness | Shows the existence of a weighting vector of marks, in which everywhere has an integer and positive number. | During the simulation’s entire performance, the number of tokens remained constant in the Petri Net model proposed for this work. |
| Confusion-type conflict | Shows that multiple transitions connected and enabled on the same input compete for the token contained therein. | In the simulation performed, it was observed that the confusion-type conflict in the model developed through the Petri Nets proposed in this work.These situations were solved with strategic insertions of positions, allowing the correct algorithm to run. |
| Deadlock-type conflict | Shows the stop of all net transitions in a given state. | In the simulations performed, the deadlock-type conflict was not observed in the model developed through the Petri Nets proposed in this work. |
Disclaimer/Publisher’s Note: The statements, opinions and data contained in all publications are solely those of the individual author(s) and contributor(s) and not of MDPI and/or the editor(s). MDPI and/or the editor(s) disclaim responsibility for any injury to people or property resulting from any ideas, methods, instructions or products referred to in the content. |
© 2023 by the authors. Licensee MDPI, Basel, Switzerland. This article is an open access article distributed under the terms and conditions of the Creative Commons Attribution (CC BY) license (https://creativecommons.org/licenses/by/4.0/).
Share and Cite
Bortoloto, E.R.; Bizarria, F.C.P.; Bizarria, J.W.P. Petri Nets Applied in Purge Algorithm Analysis for a Rocket Engine Test with Liquid Propellant. Aerospace 2023, 10, 212. https://doi.org/10.3390/aerospace10030212
Bortoloto ER, Bizarria FCP, Bizarria JWP. Petri Nets Applied in Purge Algorithm Analysis for a Rocket Engine Test with Liquid Propellant. Aerospace. 2023; 10(3):212. https://doi.org/10.3390/aerospace10030212
Chicago/Turabian StyleBortoloto, Evandro Rostirolla, Francisco Carlos Parquet Bizarria, and José Walter Parquet Bizarria. 2023. "Petri Nets Applied in Purge Algorithm Analysis for a Rocket Engine Test with Liquid Propellant" Aerospace 10, no. 3: 212. https://doi.org/10.3390/aerospace10030212
APA StyleBortoloto, E. R., Bizarria, F. C. P., & Bizarria, J. W. P. (2023). Petri Nets Applied in Purge Algorithm Analysis for a Rocket Engine Test with Liquid Propellant. Aerospace, 10(3), 212. https://doi.org/10.3390/aerospace10030212

