A Survey of Trunk Disease Pathogens within Citrus Trees in Iran
Abstract
1. Introduction
2. Results
2.1. Field Survey and Diversity of Disease Symptoms
2.2. Fungal Isolation and Morphological Identification
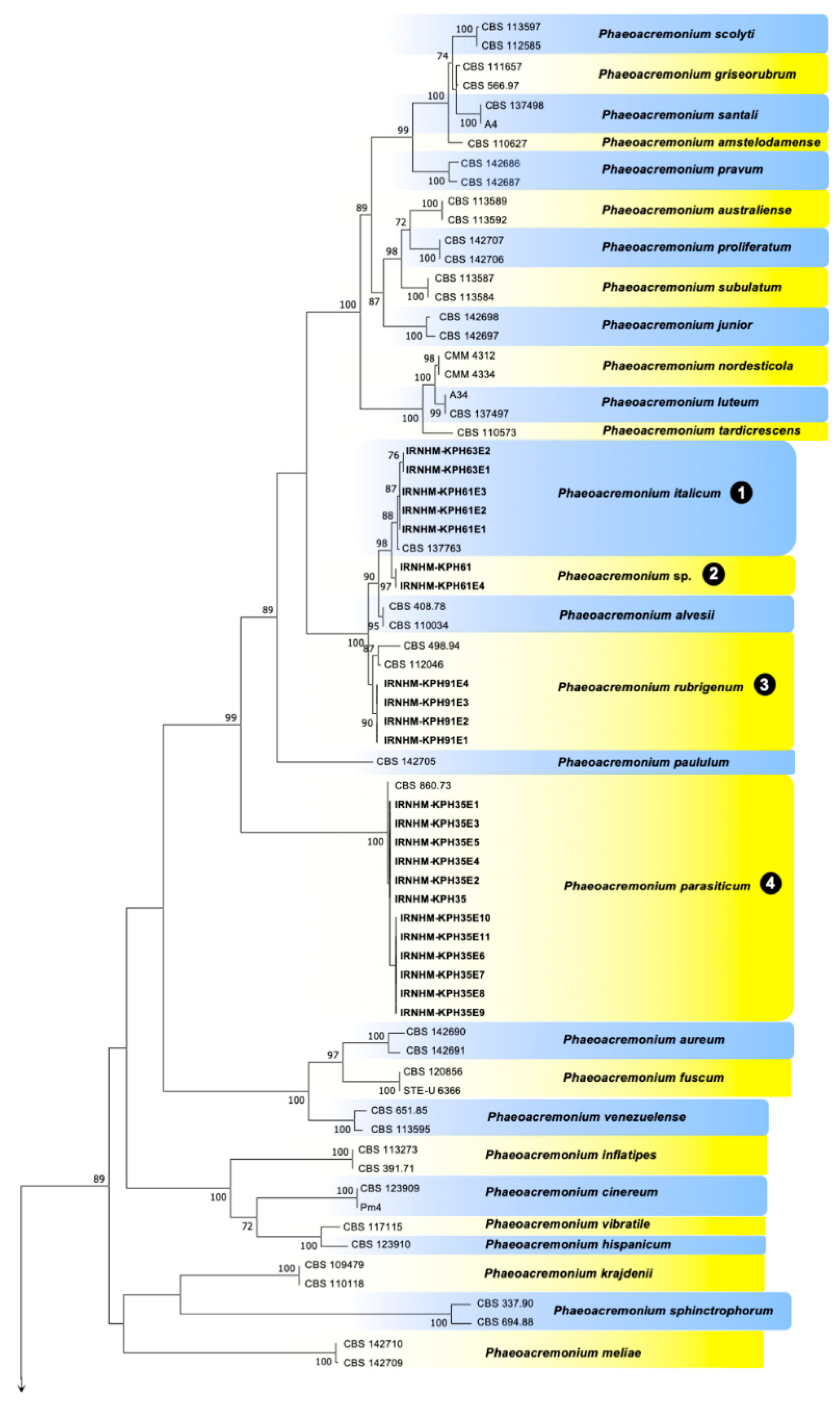
2.3. Molecular Characterization and Phylogenetic Analyses
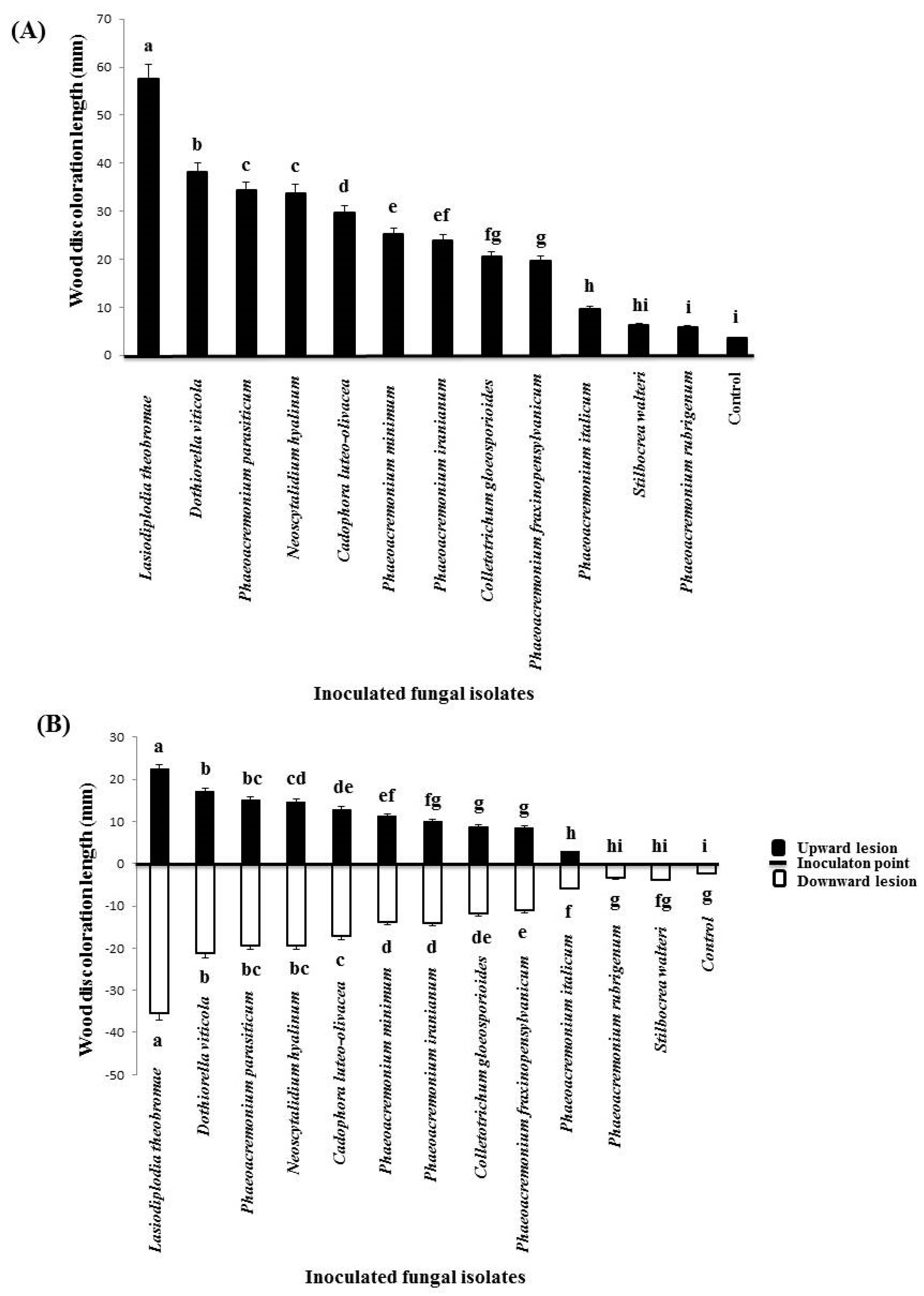
2.4. Pathogenicity Test
3. Discussion
4. Materials and Methods
4.1. Tree Sampling and Fungal Isolation
4.2. Morphological Identification
4.3. DNA Extraction, Amplification, and Sequencing
4.4. Phylogenetic Analysis
4.5. Pathogenicity Tests
Supplementary Materials
Author Contributions
Funding
Conflicts of Interest
References
- FAO. Citrus Fruit Fresh and Processed. Statistical Bulletin. 2016. Available online: http://fao.org/3/a-i8092e.pdf (accessed on 15 May 2020).
- Gramaje, D.; Úrbez-Torres, J.R.; Sosnowski, M.R. Managing grapevine trunk diseases with respect to etiology and epidemiology: Current strategies and future prospects. Plant Dis. 2018, 102, 12–39. [Google Scholar] [CrossRef] [PubMed]
- Gramaje, D.; Baumgartner, K.; Halleen, F.; Mostert, L.; Sosnowski, M.R.; Úrbez-Torres, J.R.; Armengol, J. Fungal trunk diseases: A problem beyond grapevines? Plant Pathol. 2016, 65, 355–356. [Google Scholar] [CrossRef]
- Carter, M.V. The Status of Eutypa Lata as a Pathogen. Monograph, Phytopathological Paper No 32; Commonwealth Agricultural Bureau, International Mycological Institute: Surrey, UK, 1991. [Google Scholar]
- Munkvold, G.P.; Marois, J.J. Eutypa dieback of sweet cherry and occurrence of Eutypa lata perithecia in the central valley of California. Plant Dis. 1994, 78, 200–207. [Google Scholar] [CrossRef]
- Sinclair, W.A.; Lyon, H.H. Diseases of Trees and Shrubs, 2nd ed.; Cornell University Press: Ithaca, NY, USA, 2005; p. 659. [Google Scholar]
- Jurc, D.; Ogris, N.; Slippers, B.; Stenlid, J. First report of Eutypella canker of Acer pseudoplatanus in Europe. Plant Pathol. 2006, 55, 577. [Google Scholar] [CrossRef]
- Úrbez-Torres, J.R.; Adams, P.; Kama, J.; Gubler, W.D. Identification, incidence and pathogenicity of fungal species associated with grapevine dieback in Texas. Am. J. Enol. Vitic. 2009, 60, 497–507. [Google Scholar]
- Reinking, O.A. Philippine economic plant diseases. Philipp. J. Sci. 1918, 13, 165–274. [Google Scholar]
- Rappaz, F. Taxonomie et nomenclature des Diatrypacees a asques octosporees. Mycol. Helv. 1987, 2, 285–648. [Google Scholar]
- Resplandy, R.; Chevaugeon, J.; Delassus, M.; Luc, M. Premiere liste annotee de champignons parasites de plantes cultivees en Cote d’Ivoire. Ann. Epiphyt. 1954, 1, 1–61. [Google Scholar]
- Hanlin, R.T. Index to genera and species of ascomycetes described by A. P. Viegas. Mycotaxon 1992, 43, 207–230. [Google Scholar]
- Trouillas, F.P.; Pitt, W.M.; Sosnowski, M.R.; Huang, R.; Peduto, F.; Loschiavo, A.; Savocchia, S.; Scott, E.S.; Gubler, W.D. Taxonomy and DNA phylogeny of Diatrypaceae associated with Vitis vinifera and other woody plants in Australia. Fungal Divers. 2011, 49, 203–223. [Google Scholar] [CrossRef]
- Mayorquin, J.S.; Wang, D.H.; Twizeyimana, M.; Eskalen, A. Identification, distribution, and pathogenicity of Diatrypaceae and Botryosphaeriaceae associated with citrus branch canker in the southern California desert. Plant Dis. 2016, 2016. 100, 2402–2413. [Google Scholar] [CrossRef]
- Trouillas, F.P.; Urbez-Torres, J.R.; Gubler, W.D. Diversity of Diatrypaceous fungi associated with grapevine canker diseases in California. Mycologia 2010, 102, 319–336. [Google Scholar] [CrossRef] [PubMed]
- Phillips, A.J.L.; Alves, A.; Abdollahzadeh, J.; Slippers, B.; Wingfield, M.J.; Groenewald, J.Z.; Crous, P.W. The Botryosphaeriaceae: Genera and species known from culture. Stud. Mycol. 2013, 76, 51–167. [Google Scholar] [CrossRef] [PubMed]
- Slippers, B.; Boissin, E.; Phillips, A.J.; Groenewald, J.Z.; Lombard, L.; Wingfield, M.J.; Postma, A.; Burgess, T.; Crous, P.W. Phylogenetic lineages in the Botryosphaeriales: A systematic and evolutionary framework. Stud. Mycol. 2013, 76, 31–49. [Google Scholar] [CrossRef] [PubMed]
- Dissanayake, A.J.; Phillips, A.J.L.; Li, X.H.; Hyde, K.D. Botryosphaeriaceae: Current status of genera and species. Mycosphere 2016, 7, 1001–1073. [Google Scholar] [CrossRef]
- Abdollahzadeh, J.; Javadi, A.; Mohammadi Goltapeh, E.; Zare, R.; Phillips, A.J.L. Phylogeny and morphology of four new species of Lasiodiplodia from Iran. Persoonia 2010, 25, 1–10. [Google Scholar] [CrossRef]
- Adesemoye, A.O.; Mayorquin, J.S.; Wang, D.H.; Twizeyimana, M.; Lynch, S.C.; Eskalen, A. Identification of species of Botryosphaeriaceae causing bot gummosis in citrus in California. Plant Dis. 2014, 98, 55–61. [Google Scholar] [CrossRef]
- Linaldeddu, B.T.; Dedda, A.; Scanu, B.; Franceschini, A.; Serra, S.; Berraf-Tebbal, A.; Zouaoui Boutiti, M.; Ben Jamâa, M.L.; Phillips, A.J.L. Diversity of Botryosphaeriaceae species associated with grapevine and other woody hosts in Italy, Algeria and Tunisia, with descriptions of Lasiodiplodia exigua and Lasiodiplodia mediterranea sp. nov. Fungal Divers. 2015, 71, 201–214. [Google Scholar] [CrossRef]
- Coutinho, I.B.L.; Freire, F.C.O.; Lima, C.S.; Lima, J.S.; Gonçalves, F.J.T.; Machado, A.R.; Silva, A.M.S.; Cardoso, J.E. Diversity of genus Lasiodiplodia associated with perennial tropical fruit plants in northeastern Brazil. Plant Pathol. 2017, 66, 90–104. [Google Scholar] [CrossRef]
- Guajardo, J.; Riquelme, N.; Tapia, L.; Larach, A.; Torres, C.; Camps, R.; Besoain, X. First report of Lasiodiplodia theobromae causing bot gummosis in Citrus limon in Chile. Plant Dis. 2018, 102, 818. [Google Scholar] [CrossRef]
- Damm, U.; Mostert, L.; Crous, P.W.; Fourie, P.H. Novel Phaeoacremonium species associated with necrotic wood of Prunus trees. Persoonia 2008, 20, 87–102. [Google Scholar] [CrossRef]
- Cloete, M.; Fourie, P.H.; Damm, U.; Crous, P.W.; Mostert, L. Fungi associated with die-back symptoms of apple and pear trees, a possible inoculum source of grapevine trunk disease pathogens. Phytopathol. Mediterr. 2011, 50, S176–S190. [Google Scholar]
- Gramaje, D.; Agustí-Brisach, C.; Pérez-Sierra, A.; Moralejo, E.; Olmo, D.; Mostert, L.; Damm, U.; Armengol, J. Fungal trunk pathogens associated with wood decay of almond trees on Mallorca (Spain). Persoonia 2012, 28, 1–13. [Google Scholar] [CrossRef] [PubMed]
- Olmo, D.; Gramaje, D.; Agustí-Brisach, C.; Leon, M.; Armengol, J. First report of Phaeoacremonium venezuelense associated with decay of apricot trees in Spain. Plant Dis. 2014, 98, 1001. [Google Scholar] [CrossRef] [PubMed]
- Sami, S.; Mohammadi, H.; Heydarnejad, J. Phaeoacremonium species associated with necrotic wood of pome fruit trees in Iran. J. Plant Pathol. 2014, 96, 487–495. [Google Scholar]
- Hashemi, H.; Mohammadi, H. Identification and characterization of fungi associated with internal wood lesions and decline disease of willow and poplar trees in Iran. For. Pathol. 2016, 46, 341–352. [Google Scholar] [CrossRef]
- Mohammadi, H.; Sharifi, S. Association of Botryosphaeriaceae and Phaeoacremonium species with insect-damaged quince shoots. J. Plant Pathol. 2016, 98, 35–42. [Google Scholar]
- Kazemzadeh Chakusary, M.; Mohammadi, H.; Khodaparast, A. Decline-associated Phaeoacremonium spp. occurring on forest trees in the north of Iran. For. Pathol. 2017, 47, e12368. [Google Scholar] [CrossRef]
- Marin-Felix, Y.; Hernández-Restrepo, M.; Wingfield, M.J.; Akulov, A.; Carnegie, A.J.; Cheewangkoon, R.; Gramaje, D.; Groenewald, J.Z.; Guarnaccia, V.; Halleen, F.; et al. Genera of phytopathogenic fungi: GOPHY 2. Stud. Mycol. 2018, 92, 47–133. [Google Scholar] [CrossRef]
- Gramaje, D.; Mostert, L.; Groenewald, J.Z.; Crous, P.W. Phaeoacremonium: From esca disease to phaeohyphomycosis. Fungal Biol. 2015, 119, 759–783. [Google Scholar] [CrossRef]
- Baloyi, M.A.; Mostert, L.; Halleen, F. Pathogenicity of ten Phaeoacremonium species associated with esca and Petri disease of grapevine. Phytopathol. Mediterr. 2018, 57, 538–546. [Google Scholar]
- Mugnai, L.; Graniti, A.; Surico, G. Esca (black measles) and Brown wood-streaking: Two old and elusive diseases of grapevines. Plant Dis. 1999, 83, 404–416. [Google Scholar] [CrossRef] [PubMed]
- Mohammadi, H.; Banihashemi, Z.; Gramaje, D.; Armengol, J. Fungal pathogens associated with grapevine trunk diseases in Iran. J. Agric. Sci. Technol. 2013, 15, 137–150. [Google Scholar]
- Mohammadi, H.; Banihashemi, Z.; Gramaje, D.; Armengol, J. Characterization of Diplodia seriata and Neofusicoccum parvum associated with grapevine decline in Iran. J. Agric. Sci. Technol. 2013, 15, 603–616. [Google Scholar]
- Soltaninejad, N.; Mohammadi, H.; Massumi, H. Isolation, identification and pathogenicity of Botryosphaeriaceae and Phaeoacremonium species associated with decline of prunus species in Iran. J. Plant Pathol. 2017, 99, 571–581. [Google Scholar] [CrossRef]
- Hashemi, H.; Mohammadi, H.; Abdollahzadeh, J. Symptoms and fungi associated with elm trees decline in Iran. Eur. J. For. Res. 2017, 136, 857–879. [Google Scholar] [CrossRef]
- Panahandeh, S.; Mohammadi, H.; Gramaje, D. Trunk disease fungi associated with Syzygium cumini in Iran. Plant Dis. 2019, 103, 711–720. [Google Scholar] [CrossRef]
- Mostert, L.; Groenewald, J.Z.; Summerbell, R.C.; Gams, W.; Crous, P.W. Taxonomy and pathology of Togninia (Diaporthales) and its Phaeoacremonium anamorphs. Stud. Mycol. 2006, 54, 1–115. [Google Scholar] [CrossRef]
- Van Niekerk, J.M.; Crous, P.W.; Groenewald, J.Z.; Fourie, P.H.; Halleen, F. DNA phylogeny, morphology and pathogenicity of Botryosphaeria species on grapevines. Mycologia 2004, 96, 781–798. [Google Scholar] [CrossRef]
- Harrington, T.C.; McNew, D.L. Phylogenetic analysis places the Phialophora-like anamorph genus Cadophora in the Helotiales. Mycotaxon 2003, 87, e151. [Google Scholar]
- Gramaje, D.; Mostert, L.; Armengol, J. Characterization of Cadophora luteo-olivacea and C. melinii isolates obtained from grapevines and environmental samples from grapevine nurseries in Spain. Phytopathol. Mediterr. 2011, 50, S112–S126. [Google Scholar]
- Mohammadi, H.; Sarcheshmehpour, M.; Mafi, E. Fungal trunk pathogens associated with wood decay of pistachio trees in Iran. Span. J. Agric. Res. 2015, 2, 6. [Google Scholar] [CrossRef]
- Mousavi, M.; Mohammadi, H.; Soltaninejad, N. First report of Phaeoacremonium aleophilum (Ascomycota, Calosphaeriales) on almond and cherry trees in Kerman province. In Proceedings of the 21th Iranian Plant Protection Congress, Urmia, Iran, 23–26 August 2014; p. 28. [Google Scholar]
- Sohrabi, M.; Mohammadi, H. Phaeoacremonium spp. and Pleurostoma richardsiae associated with trunk diseases of almond trees in Iran. In Proceedings of the 3rd Iranian Mycological Congress, University of Kurdistan, Sanandaj, Iran, 26–28 August 2017; p. 51. [Google Scholar]
- Sohrabi, M.; Mohammadi, H. First report of Lasiodiplodia theobromae from almond trees in Iran. In Proceedings of the International Conference on Agricultural Science Medical Plants Traditional Medicine, Payam Noor University, Mashhad, Iran, 14–15 February 2018; pp. 1–11. [Google Scholar]
- Sohrabi, M.; Mohammadi, H. Report on two species of Phaeoacremonium from walnut trees (Juglans regia L.) in Iran. In Proceedings of the 3rd Iranian Mycological Congress, University of Kurdistan, Sanandaj, Iran, 26–28 August 2017; p. 50. [Google Scholar]
- Sohrabi, M.; Mohammadi, H.; Leon, M.; Armengol, J.; Banihashemi, Z. Detection of Phaeoacremonium spp. associated with decline of walnut trees (Juglanconis regia) in Kerman and Fars provinces. In Proceedings of the 4th Iranian Mycological Congress, Sari Agricultural Sciences and Nutural Resources University, Sari, Iran, 26–28 August 2019; p. 61. [Google Scholar]
- Kadkhodahemmatabadi, S. Study of Disease Symptoms and Fungi Associated with Decline of Pomegranate and Fig Trees in Fars and Kerman Provinces. Master’s Thesis, Shahid Bahonar University of Kerman, Kerman, Iran, 2018. [Google Scholar]
- Whitelaw-Weckert, M.A.; Rahman, L.; Appleby, L.M.; Hall, A.; Clark, A.C.; Waite, H.; Hardie, W.J. Co-infection by Botryosphaeriaceae and Ilyonectria spp. fungi during propagation causes decline of young grafted grapevines. Plant Pathol. 2013, 62, 1226–1237. [Google Scholar] [CrossRef]
- Essakhi, S.; Mugnai, L.; Crous, P.W.; Groenewald, J.Z.; Surico, G. Molecular and phenotypic characterization of novel Phaeoacremonium species associated with Petri disease and esca of grapevine. Persoonia 2008, 21, 119–134. [Google Scholar] [CrossRef] [PubMed]
- Raimondo, M.L.; Lops, F.; Carlucci, A. Phaeoacremonium italicum sp nov., a new species associated with esca of grapevine in southern Italy. Mycologia 2014, 106, 1119–1126. [Google Scholar] [CrossRef]
- Úrbez-Torres, J.R.; Haag, P.; Bowen, P.; O’Gorman, D.T. Grapevine trunk diseases in British Columbia: Incidence and characterization of the fungal pathogens associated with esca and Petri diseases of grapevine. Plant Dis. 2014, 98, 469–482. [Google Scholar] [CrossRef] [PubMed]
- Sadeghi, F.; Samsampour, D.; Seyahooei, M.A.; Bagheri, A.; Soltani, J. Diversity and spatiotemporal distribution of fungal endophytes associated with Citrus reticulata cv. Siyahoo. Curr. Microbiol. 2019, 76, 279–289. [Google Scholar] [CrossRef] [PubMed]
- Di Marco, S.; Calzarano, F.; Osti, F.; Mazzullo, A. Pathogenicity of fungi associated with a decay of kiwifruit. Australas. Plant Pathol. 2004, 33, 337–342. [Google Scholar] [CrossRef]
- Spies, C.F.J.; Moyo, P.; Halleen, F.; Mostert, L. Phaeoacremonium species diversity on woody hosts in the Western Cape Province of South Africa. Persoonia 2018, 40, 26–62. [Google Scholar] [CrossRef]
- Nigro, F.; Boscia, D.; Antelmi, I.; Ippolito, A. Fungal species associated with a severe decline of olive in southern Italy. J. Plant Pathol. 2013, 95, 668. [Google Scholar]
- Rumbos, I. Phialophora parasitica, causal agent of cherry dieback. J. Phytopathol. 1986, 117, 283–287. [Google Scholar] [CrossRef]
- Crous, P.W.; Gams, W. Phaeomoniella chlamydospora gen. et comb. nov., a causal organism of Petri grapevine decline and esca. Phytopathol. Mediterr. 2000, 39, 112–188. [Google Scholar]
- Prodi, A.; Sandalo, S.; Tonti, S.; Nipoti, P.; Pisi, A. Phialophora-like fungi associated with kiwifruit elephantiasis. J. Plant Pathol. 2008, 90, 487–494. [Google Scholar]
- Arzanlou, M.; Narmani, A.; Khodaei, S.; Moshari, S. Pome and stone fruit trees as possible reservoir hosts for Phaeoacremonium spp., the causal agents of grapevine esca disease, in Iran. Arch. Phytopathol. Plant Protect. 2014, 47, 717–727. [Google Scholar] [CrossRef]
- Úrbez-Torres, J.R.; Peduto, F.; Vossen, P.M.; Krueger, W.H.; Gubler, W.D. Olive twig and branch dieback: Etiology, incidence, and distribution in California. Plant Dis. 2013, 97, 231–244. [Google Scholar] [CrossRef]
- Hausner, G.; Eyjólfsdóttir, G.; Reid, J. Two additional species of the genus Togninia. Can. J. Bot. 1992, 70, 724–734. [Google Scholar] [CrossRef]
- Calavan, E.C.; Wallace, J.M. Hendersonula toruloidea Nattrass on citrus in California. Phytopathology 1954, 44, 635–639. [Google Scholar]
- Punithalingham, E. Plant diseases attributed to Botryodiplodia theobromae Pat. Bibl. Mycol. 1980, 71, 21–26. [Google Scholar]
- Whiteside, J.O. Dothiorella Gummosis. In Compendium of Citrus Diseases, 1st ed.; Whiteside, J.O., Garnsey, S.M., Timmer, L.W., Eds.; American Phytopathological Society: St. Paul, MN, USA, 1980; p. 14. [Google Scholar]
- Adesemoye, A.O.; Eskalen, A. First report of Spencermartinsia viticola, Neofusicoccum australe, and N. parvum causing branch canker of citrus in California. Plant Dis. 2011, 95, 770. [Google Scholar] [CrossRef]
- Bautista-Cruz, M.A.; Almaguer-Vargas, G.; Leyva-Mir, S.G.; Colinas-León, M.T.; Correia, C.K.; Camacho-Tapia, M.; Robles-Yerena, L.; Michereff, S.J.; Tovar-Pedraza, J.M. Phylogeny, distribution, and pathogenicity of Lasiodiplodia species associated withcankers and dieback symptoms of Persian lime in Mexico. Plant Dis. 2018, 103. [Google Scholar] [CrossRef]
- Hamrouni, N.; Nouri, M.T.; Trouillas, F.P.; Said, A.; Sadfi-Zouaoui, N.; Hajlaoui, M.R. Dothiorella gummosis caused by Dothiorella viticola, first record from citrus in Tunisia. New Dis. Rep. 2018, 38, 10. [Google Scholar] [CrossRef]
- Abdollahzadeh, J.; Javadi, A.; Zare, R.; Phillips, A.J.L. A phylogenetic study of Dothiorella and Spencermatinsia species associated with woody plants in Iran, New Zealand, Portugal and Spain. Persoonia 2014, 32, 1–12. [Google Scholar]
- Abdollahzadeh, J.; Hosseini, F.; Javadi, A. New records from Botryosphaeriaceae (Ascomycota) for mycobiota of Iran. Mycol. Iran. 2014, 1, 43–51. [Google Scholar]
- Polizzi, G.; Aiello, D.; Vitale, A.; Giuffrida, F.; Groenewald, J.Z.; Crous, P.W. First report of shoot blight, canker, and gummosis caused by Neoscytalidium dimidiatum on citrus in Italy. Plant Dis. 2009, 93, 1215. [Google Scholar] [CrossRef]
- Overton, E.B.; Steward, E.L.; Wenner, N.G. Molecular phylogenetics of grapevine decline fungi from Pennsylvania and New York. Phytopathol. Mediterr. 2005, 44, 90–91. [Google Scholar]
- Travadon, R.; Lawrence, D.P.; Rooney-Latham, S.; Gubler, W.D.; Wilcox, W.F.; Rolshausen, P.E.; Baumgartner, K. Cadophora species associated with wood-decay of grapevine in North America. Fungal Biol. 2015, 119, 53–66. [Google Scholar] [CrossRef] [PubMed]
- Spadaro, D.; Pellegrino, C.; Garibaldi, A.; Gullino, M.L. Development of SCAR primers for the detection of Cadophora luteo-olivacea on kiwifruit and pome fruit and of Cadophora malorum on pome fruit. Phytopathol. Mediterr. 2011, 50, 430–441. [Google Scholar]
- De Sousa Santos, M.N. Contribuicão para conhecimento das relacoes Quercus suber–Biscogniauxia mediterranea (syn. Hypoxylon mediterraneum). Silva Lusit. 2003, 11, 21–29. [Google Scholar]
- Vannini, A.; Scarascia Mugnozza, G. Water stress: A predisposing factor in the pathogenesis of Hypoxylon mediterraneum on Quercus cerris. Eur. J. For. Pathol. 1991, 21, 193–201. [Google Scholar] [CrossRef]
- Vannini, A.; Biocca, M.; Paparatti, B. Contributo alla conoscenza del ciclo biologico di Hypoxylon mediterraneum (De Not.) Mill. su Quercus cerris. Inf. Fitopatol. 1996, 56, 53–55. [Google Scholar]
- Læssøe, T.; Scheuer, C.; Granmo, A. Biscogniauxia granmoi (Xylariaceae) in Europe. Österr. Z. Pilzkd. 1999, 8, 139–147. [Google Scholar]
- Vasilyeva, L.N. The taxonomic position of Camarops polysperma (Mont.) J. H. Miller and Biscogniauxia Kuntze in the Far East. Mikol. Fitopatol. 1988, 22, 388–396. [Google Scholar]
- Pouzar, Z. Notes on taxonomy and nomenclature of Nummularia (Pyrenomycetes). Ceska Mykol. 1979, 33, 207–219. [Google Scholar]
- Raimondo, M.L.; Lops, F.; Carlucci, A. Charcoal canker of pear, plum, and quince trees caused by Biscogniauxia rosacearum sp. nov. in Southern Italy. Plant Dis. 2016, 100, 1813–1822. [Google Scholar] [CrossRef]
- Sritharan, T.; Savitri, K.N.; Jayasinghe, L.; Araya, H.; Fujimoto, Y. Isocoumarins and Dihydroisocoumarins from the endophytic fungus Biscogniauxia capnodes isolated from the fruits of Averrhoa carambola. Nat. Prod. Commun. 2019, 14. [Google Scholar] [CrossRef]
- Henriques, J.; Nóbrega, F.; Sousa, E.; Lima, A. Analysis of the genetic diversity and phylogenetic relationships of Biscogniauxia mediterranea isolates associated with cork oak. Phytoparasitica 2016, 44, 19–34. [Google Scholar] [CrossRef]
- Juybari, H.Z.; Tajick Ghanbary, M.A.; Rahimian, H.; Karimi, K.; Arzanlou, M. Seasonal, tissue and age influences on frequency and biodiversity of endophytis fungi of Citrus sinensis in Iran. For. Pathol. 2019, e12559. [Google Scholar] [CrossRef]
- Mirabolfathy, M.; Groenewald, J.Z.; Crous, P.W. The occurrence of charcoal disease caused by Biscogniauxia mediterranea on chestnut-leaved oak (Quercus castaneifolia) in the Golestan Forests of Iran. Plant Dis. 2011, 95, 876. [Google Scholar] [CrossRef]
- Mirabolfathy, M.; Ju, Y.-M.; Hsieh, H.-M.; Rogers, J.D. Obolarina persica sp. nov., associated with dying Quercus in Iran. Mycoscience 2013, 54, 315–320. [Google Scholar] [CrossRef]
- Rostamian, M.; Kavosi, M.R.; Bazgir, E.; Babanezhad, M. First report of Biscogniauxia mediterranea causing canker on wild almond (Amygdalus scoparia). Australas. Plant Dis. Notes 2016, 11, 30. [Google Scholar] [CrossRef]
- Voglmayr, H.; Jaklitsch, W.M. Stilbocrea walteri sp. nov., an unusual species of Bionectriaceae. Mycol. Prog. 2019, 18, 91–105. [Google Scholar] [CrossRef] [PubMed]
- Kinsey, G.C. Phoma pinodella. [Descriptions of Fungi and Bacteria]. IMI Descr. Fungi Bact. 2002, 151, 1505. [Google Scholar]
- Ramos, A.P.; Talhinhas, P.; Sreenivasaprasad, S.; Oliveira, H. Characterization of Colletotrichum gloeosporioides, as the main causal agent of citrus anthracnose, and C. karstii as species preferentially associated with lemon twig dieback in Portugal. Phytoparasitica 2016, 44, 549–561. [Google Scholar] [CrossRef]
- Sutton, B.C. The genus Glomerella and its anamorph Colletotrichum. In Colletotrichum: Biology, Pathology and Control; Bailey, J.A., Jeger, M.J., Eds.; CAB Int.: Wallingford, UK, 1992; pp. 1–26. [Google Scholar]
- Damm, U.; Cannon, P.F.; Woudenberg, J.H.C.; Johnston, P.R.; Weir, B.S.; Tan, Y.P.; Shivas, R.G.; Crous, P.W. The Colletotrichum boninense species complex. Stud. Mycol. 2012, 73, 1–36. [Google Scholar] [CrossRef] [PubMed]
- Lijuan, P.; Youlian, Y.; Kevin, D.H.; Bahkali, A.H.; Zuoyi, L. Colletotrichum species on Citrus leaves in Guizhou and Yunnan provinces, China. Cryptogam. Mycol. 2012, 33, 267–283. [Google Scholar] [CrossRef]
- Taheri, H.; Javan–Nikkhah, M.; Elahinia, S.A.; Khodaparast, S.A.; Golmohammadi, G. Species of Colletotrichum associated with citrus trees in Iran. Mycol. Iran. 2016, 3, 1–14. [Google Scholar]
- Sutton, B.C. The Coelomycetes. Fungi Imperfecti with Pycnidia, Acervuli and Stromata; Commonwealth Mycological Institute: Kew, UK, 1980. [Google Scholar]
- Petrini, O.; Fisher, P.J. A comparative study of fungal endophytes in xylem and whole stem of Pinus sylvestris and Fagus sylvatica. Trans. Br. Mycol. Soc. 1988, 91, 233–238. [Google Scholar] [CrossRef]
- Hormazabal, E.; Piontelli, E. Endophytic fungi from Chilean native gymnosperms: Antimicrobial activity against human and phytopathogenic fungi. World J. Microbiol. Biotechnol. 2009, 25, 813–819. [Google Scholar] [CrossRef]
- Carlucci, A.; Lops, F.; Cibelli, F.; Raimondo, M.L. Phaeoacremonium species associated with olive wilt and decline in southern Italy. Eur. J. Plant Pathol. 2015, 141, 717–729. [Google Scholar] [CrossRef]
- Abdollahi Aghdam, S.; Fotouhifar, K.-B. New reports of endophytic fungi associated with cherry (Prunus avium) and sour cherry (Prunus cerasus) trees in Iran. Mycol. Iran. 2016, 3, 75–85. [Google Scholar]
- Ghobad-Nejhad, M.; Meyn, R.; Langer, E. Endophytic fungi isolated from healthy and declining Persian oak (Quercus brantii) in western Iran. Nova Hedwig. 2018, 107, 273–290. [Google Scholar] [CrossRef]
- Pavlic, D.; Slippers, B.; Coutinho, T.A.; Wingfield, M.J. Botryosphaeriaceae occurring on native Syzygium cordatum in South Africa and their potential threat to Eucalyptus. Plant Pathol. 2007, 56, 624–636. [Google Scholar] [CrossRef]
- Mohali, S.; Slippers, B.; Wingfield, M.J. Pathogenicity of seven species of the Botryosphaeriaceae on Eucalyptus clones in Venezuela. Australas. Plant Pathol. 2009, 38, 135–140. [Google Scholar] [CrossRef]
- Úrbez-Torres, J.R.; Leavitt, G.M.; Guerrero, J.C.; Guevara, J.; Gubler, W.D. Identification and pathogenicity of Lasiodiplodia theobromae and Diplodia seriata, the causal agents of bot canker disease of grapevines in Mexico. Plant Dis. 2008, 92, 519–529. [Google Scholar] [CrossRef]
- Michailides, T.J.; Morgan, D.P.; Felts, D. First report of Botryosphaeria rhodina causing shoot blight of pistachio in California. Plant Dis. 2002, 86, 1273. [Google Scholar] [CrossRef] [PubMed]
- Phillips, A.J.L. The Botryosphaeria Site. 2006. Available online: http://www.crem.fct.unl.pt/botryosphaeria_site (accessed on 29 November 2016).
- Crous, P.W.; Gams, W.; Wingfield, M.J.; Van Wyk, P.S. Phaeoacremonium gen. nov. associated with wilt and decline diseases of woody hosts and human infections. Mycologia 1996, 88, 786–796. [Google Scholar] [CrossRef]
- Boerema, G.H.; Gruyter, J.D.; Noordeloos, M.E.; Hamers, M.E.C. Phoma Identification Manual; CABI Publishing: Wallingford, UK, 2004. [Google Scholar]
- Cai, L.; Hyde, K.D.; Taylor, P.W.J.; Weir, B.S.; Waller, J.; Abang, M.M.; Zhang, J.Z.; Yang, Y.L.; Phoulivong, S.; Liu, Z.Y.; et al. A polyphasic approach for studying Colletotrichum. Fungal Divers. 2009, 39, 183–204. [Google Scholar]
- Aveskamp, M.M.; Verkley, G.J.M.; Gruyter, J.D.; Murace, M.A.; Perelló, A.; Woudenberg, H.C.; Groenewald, J.Z.; Crous, P.W. DNA phylogeny reveals polyphyly of Phoma section Peyronellaea and multiple taxonomic novelties. Mycologia 2009, 101, 363–382. [Google Scholar] [CrossRef]
- Aveskamp, M.M.; de Gruyter, J.; Woudenberg, J.H.C.; Verkley, G.J.M.; Crous, P.W. Highlights of the Didymellaceae: A polyphasic approach to characterise Phoma and related pleosporalean genera. Stud. Mycol. 2010, 65, 1–60. [Google Scholar] [CrossRef]
- Weir, B.S.; Johnston, P.R.; Damm, U. The Colletotrichum gloeosporioides species complex. Stud. Mycol. 2012, 73, 115–180. [Google Scholar] [CrossRef]
- White, T.J.; Bruns, T.; Lee, S.; Taylor, J. Amplification and direct sequencing of fungal ribosomal RNA genes for phylogenetics. In PCR Protocols: A Guide to Methods and Applications; Innis, M.A., Gelfand, D.H., Snisky, J.J., White, T.J., Eds.; Academic: San Diego, CA, USA, 1990; pp. 315–322. [Google Scholar]
- Carbone, I.; Kohn, L.M. A method for designing primer sets for speciation studies in filamentous ascomycetes. Mycologia 1999, 91, 553–556. [Google Scholar] [CrossRef]
- Glass, N.L.; Donaldson, G.C. Development of primer sets designed for use with the PCR to amplify conserved genes from filamentous ascomycetes. Appl. Environ. Microbiol. 1995, 61, 1323–1330. [Google Scholar] [CrossRef] [PubMed]
- O’Donnell, K.; Cigelnik, E. Two divergent intragenomic rDNA ITS2 types within a monophyletic lineage of the fungus Fusarium are nonorthologous. Mol. Phylogenet. Evol. 1997, 7, 103–116. [Google Scholar] [CrossRef]
- Katoh, K.; Toh, H. Parallelization of the MAFFT multiple sequence alignment program. Bioinformatics 2010, 26, 1899–1900. [Google Scholar] [CrossRef] [PubMed]
- Rambaut, A. Sequence Alignment Editor. Version 2.0; University of Oxford: Oxford, UK, 2002. [Google Scholar]
- Swofford, D.L. PAUP* 4.0: Phylogenetic Analysis Using Parsimony (* and Other Methods); Sinauer Associates: Sunderland, MA, USA, 2003. [Google Scholar]
- Kumar, S.; Stecher, G.; Tamura, K. MEGA7: Molecular Evolutionary Genetics Analysis version 7.0 for bigger datasets. Mol. Biol. Evol. 2016, 33, 1870–1874. [Google Scholar] [CrossRef] [PubMed]
- Darriba, D.; Taboada, G.L.; Doallo, R.; Posada, D. jModelTest 2: More models, new heuristics and parallel computing. Nat. Methods 2012, 9, 772. [Google Scholar] [CrossRef]






| Fungal Species | Citrus Species | Total Isolates | |||||
|---|---|---|---|---|---|---|---|
| C. sinensis | C. aurantifolia | C. reticulata | C. limetta | C. aurantium | C. limon | ||
| Phaeoacremonium parasiticum | 1 | 11 | 0 | 0 | 0 | 0 | 12 |
| P. rubrigenum | 0 | 4 | 0 | 0 | 0 | 0 | 4 |
| P. minimum | 0 | 8 | 0 | 0 | 0 | 0 | 8 |
| P. italicum | 0 | 5 | 0 | 0 | 0 | 0 | 5 |
| P. croatiense | 2 | 0 | 0 | 2 | 0 | 0 | 4 |
| P. iranianum | 0 | 0 | 2 | 0 | 0 | 0 | 2 |
| P. fraxinopennsylvanicum | 0 | 0 | 0 | 0 | 1 | 1 | 2 |
| Phaeoacremonium sp. | 0 | 2 | 0 | 0 | 0 | 0 | 2 |
| Cadophora luteo-olivacea | 0 | 0 | 6 | 6 | 0 | 0 | 12 |
| Biscogniauxia mediterranea | 2 | 0 | 0 | 0 | 0 | 0 | 2 |
| Neoscytalidium hyalinum | 0 | 7 | 0 | 7 | 0 | 0 | 14 |
| Dothiorella viticola | 7 | 7 | 0 | 0 | 6 | 0 | 20 |
| Lasiodiplodia theobromae | 7 | 8 | 0 | 0 | 0 | 0 | 15 |
| Colletotrichum gleoesporioides | 8 | 0 | 0 | 10 | 0 | 0 | 18 |
| Colletotrichum boninense | 0 | 0 | 0 | 7 | 0 | 0 | 7 |
| Peyronellea pinodella | 5 | 6 | 0 | 0 | 0 | 0 | 11 |
| Phoma herbarum | 0 | 6 | 0 | 5 | 0 | 0 | 11 |
| Phoma fungicola | 5 | 0 | 5 | 4 | 0 | 0 | 14 |
| Microsphaeropsis olivacea | 6 | 0 | 0 | 0 | 0 | 0 | 6 |
| Stilbocrea walteri | 0 | 3 | 0 | 0 | 1 | 4 | 8 |
| Pestalotiopsis sp. | 4 | 0 | 0 | 0 | 0 | 0 | 4 |
| Fusarium spp. | 2 | 3 | 0 | 1 | 1 | 5 | 12 |
| Paecilomyces spp. | 2 | 3 | 5 | 1 | 3 | 1 | 15 |
| Phoma spp. | 3 | 0 | 0 | 0 | 0 | 0 | 3 |
| Penicillium spp. | 7 | 4 | 9 | 0 | 4 | 5 | 29 |
| Aspergillus spp. | 11 | 10 | 8 | 8 | 3 | 8 | 48 |
| Trichoderma spp. | 5 | 0 | 2 | 5 | 0 | 1 | 13 |
| Alternaria spp. | 3 | 7 | 3 | 10 | 0 | 2 | 25 |
| Total fungal isolates | 80 | 94 | 40 | 66 | 19 | 27 | 326 |
| Total number of trees surveyed | 39 | 57 | 19 | 43 | 18 | 12 | 188 |
| Fungal Isolates | Citrus spp. | GenBank Accession Number | ||
|---|---|---|---|---|
| Phaeoacremonium Species | Code | b-Tubulin | Actin | |
| P. parasiticum | IRNHM-KPH35* | C. aurantifolia | KU737504 | MT127573 |
| IRNHM-KPH35E1 | C. sinensis | MT122909 | MT127574 | |
| IRNHM-KPH35E2 | C. aurantifolia | MT122910 | MT127575 | |
| IRNHM-KPH35E3 | C. aurantifolia | MT122911 | MT127576 | |
| IRNHM-KPH35E4 | C. aurantifolia | MT122912 | MT127577 | |
| IRNHM-KPH35E5 | C. aurantifolia | MT122913 | MT127578 | |
| RNHM-KPH35E6 | C. aurantifolia | MT122914 | MT127579 | |
| IRNHM-KPH35E7 | C. aurantifolia | MT122915 | MT127580 | |
| IRNHM-KPH35E8 | C. aurantifolia | MT122916 | MT127581 | |
| IRNHM-KPH35E9 | C. aurantifolia | MT122917 | MT127582 | |
| IRNHM-KPH35E10 | C. aurantifolia | MT122918 | MT127583 | |
| IRNHM-KPH35E11 | C. aurantifolia | MT122919 | MT127584 | |
| Phaeoacremonium sp. | IRNHM-KPH61 | C. aurantifolia | KU737517 | MT127585 |
| IRNHM-KPH61E4 | C. aurantifolia | MT122920 | MT127586 | |
| P. italicum | IRNHM-KPH61E1 | C. aurantifolia | MT122921 | MT127587 |
| IRNHM-KPH61E2* | C. aurantifolia | MT122922 | MT127588 | |
| IRNHM-KPH61E3 | C. aurantifolia | MT122923 | MT127589 | |
| IRNHM-KPH63E1 | C. aurantifolia | MT122924 | MT127590 | |
| IRNHM-KPH63E2 | C. aurantifolia | MT122925 | MT127591 | |
| P. rubrigenum | IRNHM-KPH91E1 | C. aurantifolia | MT122926 | MT127592 |
| IRNHM-KPH91E2 | C. aurantifolia | MT122927 | MT127593 | |
| IRNHM-KPH91E3 | C. aurantifolia | MT122928 | MT127594 | |
| IRNHM-KPH91E4* | C. aurantifolia | MT122929 | MT127595 | |
| IRNHM-KPH424E1 | C. aurantifolia | MT122930 | MT127596 | |
| IRNHM-KPH424E2 | C. aurantifolia | MT122931 | MT127597 | |
| P. minimum | IRNHM-KPH425E1* | C. aurantifolia | MT122932 | MT127598 |
| IRNHM-KPH425E2 | C. aurantifolia | MT122933 | MT127599 | |
| IRNHM-KPH425E3 | C. aurantifolia | MT122934 | MT127600 | |
| IRNHM-KPH426E1 | C. aurantifolia | MT122935 | MT127601 | |
| IRNHM-KPH428E1 | C. aurantifolia | MT122936 | MT127602 | |
| IRNHM-KPH430E1 | C. aurantifolia | MT122937 | MT127603 | |
| P. iranianum | IRNHM-KZ38E1 | C. reticulata | MT122938 | MT127604 |
| IRNHM-KZ38E2* | C. reticulata | MT122939 | MT127605 | |
| P. croatiense | IRNHM-KPH24E | C. sinensis | MT122940 | MT127606 |
| IRNHM-KZ40E1 | C. limetta | MT122941 | MT127607 | |
| IRNHM-KZ54E1 | C. limetta | MT122942 | MT127608 | |
| IRNHM-KZ63E1 | C. sinensis | MT122943 | MT127609 | |
| P. fraxinopennsylvanicum | IRNHM-KZ73E1* | C. limon | MT122944 | MT127610 |
| IRNHM-KZ73E2 | C. aurantium | MT122945 | MT127611 | |
© 2020 by the authors. Licensee MDPI, Basel, Switzerland. This article is an open access article distributed under the terms and conditions of the Creative Commons Attribution (CC BY) license (http://creativecommons.org/licenses/by/4.0/).
Share and Cite
Espargham, N.; Mohammadi, H.; Gramaje, D. A Survey of Trunk Disease Pathogens within Citrus Trees in Iran. Plants 2020, 9, 754. https://doi.org/10.3390/plants9060754
Espargham N, Mohammadi H, Gramaje D. A Survey of Trunk Disease Pathogens within Citrus Trees in Iran. Plants. 2020; 9(6):754. https://doi.org/10.3390/plants9060754
Chicago/Turabian StyleEspargham, Nahid, Hamid Mohammadi, and David Gramaje. 2020. "A Survey of Trunk Disease Pathogens within Citrus Trees in Iran" Plants 9, no. 6: 754. https://doi.org/10.3390/plants9060754
APA StyleEspargham, N., Mohammadi, H., & Gramaje, D. (2020). A Survey of Trunk Disease Pathogens within Citrus Trees in Iran. Plants, 9(6), 754. https://doi.org/10.3390/plants9060754

