Comparative Physiological and Transcriptomic Characterisation of Two Japonica Rice Cultivars Under Low Nitrogen Stress
Abstract
1. Introduction
2. Results
2.1. Effect of LN on the Root System of Rice Seedlings
2.2. Analysis of Root Enzyme Activities
2.3. RNA Sequencing Analysis
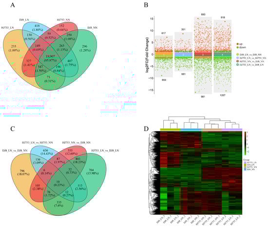
2.4. Analysis of DEGs Within and Between Cultivars Under LN or NN Conditions
2.5. The GO Analysis of the DEGs Within and Between Cultivars Under LN or NN Conditions
2.6. KEGG Analysis of DEGs Within and Between Cultivars Under LN or NN Conditions
2.7. Expression Analysis of Gene Family Members in Metabolic Pathways
3. Discussion
3.1. Root and Physiological Changes in Rice Seedlings Under LN Conditions
3.2. The Expression of Genes Involved in Biological Metabolism Pathways Under LN Conditions
4. Materials and Methods
4.1. Plant Materials and Growth Conditions
4.2. Enzyme Activity Assays
4.3. Determination of N Content
4.4. Total RNA Extraction and Library Preparation
4.5. Transcriptome Sequencing Analysis and qRT-PCR
4.6. Statistical Analysis
5. Conclusions
Supplementary Materials
Author Contributions
Funding
Data Availability Statement
Conflicts of Interest
Abbreviations
| AMT | Ammonium transporter |
| ARF | Auxin response factor |
| CCR | Cinnamoyl-CoA reductase |
| DAO2 | Dioxygenase for auxin oxidation 2 |
| DEG | Differentially expressed gene |
| DEP1 | Dense panicle 1 |
| FPKM | Fragments Per Kilobase of transcript per Million mapped reads |
| GO | Gene Ontology |
| GOGAT | Glutamate synthase |
| GS | Glutamine synthetase |
| IAA | Indole acetic acid |
| KEGG | Kyoto Encyclopedia of Genes and Genomes |
| NLP | Nin-Like protein |
| NR | Nitrate reductase |
| NRT | Nitrate transporter |
| NUE | Nitrogen Use Efficiency |
| PCA | Principal component analysis |
| SAUR | Small auxin-up RNA |
References
- Shrestha, J.; Karki, T.B.; Hossain, M.A. Application of nitrogenous fertilizer in rice production: A review. J. Nepal Agric. Res. Counc. 2022, 8, 16–26. [Google Scholar] [CrossRef]
- Curci, P.L.; Aiese Cigliano, R.; Zuluaga, D.L.; Janni, M.; Sanseverino, W.; Sonnante, G. Transcriptomic response of durum wheat to nitrogen starvation. Sci. Rep. 2017, 7, 1176. [Google Scholar] [CrossRef]
- Meng, L.; Ding, W.; Cai, Z. Long-term application of organic manure and nitrogen fertilizer on N2O emissions, soil quality and crop production in a sandy loam soil. Soil Biol. Biochem. 2005, 37, 2037–2045. [Google Scholar] [CrossRef]
- Liu, Y.; Wang, H.; Jiang, Z.; Wang, W.; Xu, R.; Wang, Q.; Zhang, Z.; Li, A.; Liang, Y.; Ou, S. Genomic basis of geographical adaptation to soil nitrogen in rice. Nature 2021, 590, 600–605. [Google Scholar] [CrossRef] [PubMed]
- Ma, Z.; Guo, D.; Xu, X.; Lu, M.; Bardgett, R.D.; Eissenstat, D.M.; McCormack, M.L.; Hedin, L.O. Evolutionary history resolves global organization of root functional traits. Nature 2018, 555, 94–97. [Google Scholar] [CrossRef] [PubMed]
- Lawlor, D.W. Causes of differences in response of plant species to nitrogen supply and the ecological consequences. In Plant Responses to Air Pollution and Global Change; Springer: Berlin/Heidelberg, Germany, 2005; pp. 63–70. [Google Scholar]
- Wei, J.; Zheng, Y.; Feng, H.; Qu, H.; Fan, X.; Yamaji, N.; Ma, J.F.; Xu, G. OsNRT2.4 encodes a dual-affinity nitrate transporter and functions in nitrate-regulated root growth and nitrate distribution in rice. J. Exp. Bot. 2018, 69, 1095–1107. [Google Scholar] [CrossRef]
- Bao, A.; Liang, Z.; Zhao, Z.; Cai, H. Overexpressing of OsAMT1-3, a high affinity ammonium transporter gene, modifies rice growth and carbon-nitrogen metabolic status. Int. J. Mol. Sci. 2015, 16, 9037–9063. [Google Scholar] [CrossRef]
- Plett, D.C.; Ranathunge, K.; Melino, V.J.; Kuya, N.; Uga, Y.; Kronzucker, H.J. The intersection of nitrogen nutrition and water use in plants: New paths toward improved crop productivity. J. Exp. Bot. 2020, 71, 4452–4468. [Google Scholar] [CrossRef]
- Fan, X.; Lu, C.; Khan, Z.; Li, Z.; Duan, S.; Shen, H.; Fu, Y. Mixed ammonium-nitrate nutrition regulates enzymes, gene expression, and metabolic pathways to improve nitrogen uptake, partitioning, and utilization efficiency in rice. Plants 2025, 14, 611. [Google Scholar] [CrossRef]
- Nazish, T.; Arshad, M.; Jan, S.U.; Javaid, A.; Khan, M.H.; Naeem, M.A.; Baber, M.; Ali, M. Transporters and transcription factors gene families involved in improving nitrogen use efficiency (NUE) and assimilation in rice (Oryza sativa L.). Transgenic Res. 2022, 31, 23–42. [Google Scholar] [CrossRef]
- Liu, X.; Kai, H.; Chu, C. The genetic basis of nitrogen-dependent root system architecture in plants. Front. Agric. Sci. Eng. 2025, 12, 3–15. [Google Scholar]
- Yang, W.; Yoon, J.; Choi, H.; Fan, Y.; Chen, R.; An, G. Transcriptome analysis of nitrogen starvation responsive genes in rice. BMC Plant Biol. 2015, 15, 31. [Google Scholar] [CrossRef]
- Ke, J. Effect of Nitrogen Management on Rice Population Quality and Transcriptomic Analysis of Ear Organs. Master’s Thesis, Anhui Agricultural University, Hefei, China, 2014. [Google Scholar]
- Cai, H.; Lu, Y.; Xie, W.; Zhu, T.; Lian, X. Transcriptome response to nitrogen starvation in rice. J. Biosci. 2012, 37, 731–747. [Google Scholar] [CrossRef]
- Amoah, J.N.; Keitel, C.; Kaiser, B.N. Nitrogen deficiency identifies carbon metabolism pathways and root adaptation in maize. Physiol. Mol. Biol. Plants 2025, 31, 1089–1103. [Google Scholar] [CrossRef] [PubMed]
- Liu, K.; Chen, Y.; Li, S.; Wang, W.; Zhang, W.; Zhang, H.; Gu, J.; Yang, J.; Liu, L. Differing responses of root morphology and physiology to nitrogen application rates and their relationships with grain yield in rice. Crop J. 2023, 11, 618–627. [Google Scholar] [CrossRef]
- Liu, Y.; Hu, B.; Chu, C. Toward improving nitrogen use efficiency in rice: Utilization, coordination, and availability. Curr. Opin. Plant Biol. 2023, 71, 102327. [Google Scholar] [CrossRef]
- Liu, B.; Wu, J.; Yang, S.; Schiefelbein, J.; Gan, Y. Nitrate regulation of lateral root and root hair development in plants. J. Exp. Bot. 2020, 71, 4405–4414. [Google Scholar] [CrossRef]
- Pate, J. Uptake, assimilation and transport of nitrogen compounds by plants. Soil Biol. Biochem. 1973, 5, 109–119. [Google Scholar] [CrossRef]
- Xu, G.; Fan, X.; Miller, A.J. Plant nitrogen assimilation and use efficiency. Annu. Rev. Plant Biol. 2012, 63, 153–182. [Google Scholar] [CrossRef]
- Haefele, S.; Jabbar, S.; Siopongco, J.; Tirol-Padre, A.; Amarante, S.; Cruz, P.S.; Cosico, W. Nitrogen use efficiency in selected rice (Oryza sativa L.) genotypes under different water regimes and nitrogen levels. Field Crops Res. 2008, 107, 137–146. [Google Scholar] [CrossRef]
- Sinha, S.K.; Sevanthi V., A.M.; Chaudhary, S.; Tyagi, P.; Venkadesan, S.; Rani, M.; Mandal, P.K. Transcriptome analysis of two rice varieties contrasting for nitrogen use efficiency under chronic N starvation reveals differences in chloroplast and starch metabolism-related genes. Genes 2018, 9, 206. [Google Scholar] [CrossRef]
- Liu, H.; Gao, X.; Fan, W.; Fu, X. Optimizing carbon and nitrogen metabolism in plants: From fundamental principles to practical applications. J. Integr. Plant Biol. 2025, 67, 1447–1466. [Google Scholar] [CrossRef]
- Muratore, C.; Espen, L.; Prinsi, B. Nitrogen uptake in plants: The plasma membrane root transport systems from a physiological and proteomic perspective. Plants 2021, 10, 681. [Google Scholar] [CrossRef]
- Yan, M.; Fan, X.; Feng, H.; Miller, A.J.; Shen, Q.; Xu, G. Rice OsNAR2. 1 interacts with OsNRT2. 1, OsNRT2. 2 and OsNRT2. 3a nitrate transporters to provide uptake over high and low concentration ranges. Plant Cell Environ. 2011, 34, 1360–1372. [Google Scholar] [CrossRef]
- Feng, H.; Yan, M.; Fan, X.; Li, B.; Shen, Q.; Miller, A.J.; Xu, G. Spatial expression and regulation of rice high-affinity nitrate transporters by nitrogen and carbon status. J. Exp. Bot. 2011, 62, 2319–2332. [Google Scholar] [CrossRef]
- Gaur, V.S.; Singh, U.; Gupta, A.K.; Kumar, A. Influence of different nitrogen inputs on the members of ammonium transporter and glutamine synthetase genes in two rice genotypes having differential responsiveness to nitrogen. Mol. Biol. Rep. 2012, 39, 8035–8044. [Google Scholar] [CrossRef]
- Jagadhesan, B.; Sathee, L.; Meena, H.S.; Jha, S.K.; Chinnusamy, V.; Kumar, A.; Kumar, S. Genome wide analysis of NLP transcription factors reveals their role in nitrogen stress tolerance of rice. Sci. Rep. 2020, 10, 9368. [Google Scholar] [CrossRef] [PubMed]
- Kusano, M.; Tabuchi, M.; Fukushima, A.; Funayama, K.; Diaz, C.; Kobayashi, M.; Hayashi, N.; Tsuchiya, Y.N.; Takahashi, H.; Kamata, A. Metabolomics data reveal a crucial role of cytosolic glutamine synthetase 1; 1 in coordinating metabolic balance in rice. Plant J. 2011, 66, 456–466. [Google Scholar] [CrossRef] [PubMed]
- Yang, X.; Nian, J.; Xie, Q.; Feng, J.; Zhang, F.; Jing, H.; Zhang, J.; Dong, G.; Liang, Y.; Peng, J. Rice ferredoxin-dependent glutamate synthase regulates nitrogen–carbon metabolomes and is genetically differentiated between japonica and indica subspecies. Mol. Plant 2016, 9, 1520–1534. [Google Scholar] [CrossRef] [PubMed]
- Zhang, J.; Zhou, Z.; Bai, J.; Tao, X.; Wang, L.; Zhang, H.; Zhu, J.-K. Disruption of MIR396e and MIR396f improves rice yield under nitrogen-deficient conditions. Natl. Sci. Rev. 2020, 7, 102–112. [Google Scholar] [CrossRef]
- Dong, N.; Lin, H. Contribution of phenylpropanoid metabolism to plant development and plant–environment interactions. J. Integr. Plant Biol. 2021, 63, 180–209. [Google Scholar] [CrossRef] [PubMed]
- Jun, S.; Sattler, S.A.; Cortez, G.S.; Vermerris, W.; Sattler, S.E.; Kang, C. Biochemical and structural analysis of substrate specificity of a phenylalanine ammonia-lyase. Plant Physiol. 2018, 176, 1452–1468. [Google Scholar] [CrossRef] [PubMed]
- Zhou, W.; Liang, X.; Li, K.; Dai, P.; Li, J.; Liang, B.; Sun, C.; Lin, X. Metabolomics analysis reveals potential mechanisms of phenolic accumulation in lettuce (Lactuca sativa L.) induced by low nitrogen supply. Plant Physiol. Biochem. 2021, 158, 446–453. [Google Scholar] [CrossRef]
- Chen, Y.; Bai, Y.; Zhang, Z.; Zhang, Y.; Jiang, Y.; Wang, S.; Wang, Y.; Sun, Z. Transcriptomics and metabolomics reveal the primary and secondary metabolism changes in Glycyrrhiza uralensis with different forms of nitrogen utilization. Front. Plant Sci. 2023, 14, 1229253. [Google Scholar] [CrossRef]
- Pan, J.; Zhao, J.; Liu, Y.; Huang, N.; Tian, K.; Shah, F.; Liang, K.; Zhong, X.; Liu, B. Optimized nitrogen management enhances lodging resistance of rice and its morpho-anatomical, mechanical, and molecular mechanisms. Sci. Rep. 2019, 9, 20274. [Google Scholar] [CrossRef]
- Fu, Y.; Yang, X.; Zhang, Z.; Yuan, S. Synergistic effects of nitrogen metabolites on auxin regulating plant growth and development. Front. Plant Sci. 2022, 13, 1098787. [Google Scholar] [CrossRef]
- Liu, C.; Gu, W.; Liu, C.; Shi, X.; Li, B.; Chen, B.; Zhou, Y. Tryptophan regulates sorghum root growth and enhances low nitrogen tolerance. Plant Physiol. Biochem. 2024, 212, 108737. [Google Scholar] [CrossRef]
- Ma, W.; Li, J.; Qu, B.; He, X.; Zhao, X.; Li, B.; Fu, X.; Tong, Y. Auxin biosynthetic gene TAR2 is involved in low nitrogen-mediated reprogramming of root architecture in A rabidopsis. Plant J. 2014, 78, 70–79. [Google Scholar] [CrossRef]
- Zhao, Y.; Christensen, S.K.; Fankhauser, C.; Cashman, J.R.; Cohen, J.D.; Weigel, D.; Chory, J. A role for flavin monooxygenase-like enzymes in auxin biosynthesis. Science 2001, 291, 306–309. [Google Scholar] [CrossRef]
- Zhao, Y. Essential roles of local auxin biosynthesis in plant development and in adaptation to environmental changes. Annu. Rev. Plant Biol. 2018, 69, 417–435. [Google Scholar] [CrossRef] [PubMed]
- López-Bucio, J.; Cruz-Ramırez, A.; Herrera-Estrella, L. The role of nutrient availability in regulating root architecture. Curr. Opin. Plant Biol. 2003, 6, 280–287. [Google Scholar] [CrossRef] [PubMed]
- Stortenbeker, N.; Bemer, M. The SAUR gene family: The plant’s toolbox for adaptation of growth and development. J. Exp. Bot. 2019, 70, 17–27. [Google Scholar] [CrossRef] [PubMed]
- Korasick, D.A.; Westfall, C.S.; Lee, S.G.; Nanao, M.H.; Dumas, R.; Hagen, G.; Guilfoyle, T.J.; Jez, J.M.; Strader, L.C. Molecular basis for AUXIN RESPONSE FACTOR protein interaction and the control of auxin response repression. Proc. Natl. Acad. Sci. USA 2014, 111, 5427–5432. [Google Scholar] [CrossRef]
- Luo, J.; Zhou, J.; Zhang, J. Aux/IAA gene family in plants: Molecular structure, regulation, and function. Int. J. Mol. Sci. 2018, 19, 259. [Google Scholar] [CrossRef]
- Yoshida, S. Effects of temperature on growth of the rice plant (Oryza sativa L.) in a controlled environment. Soil Sci. Plant Nutr. 1973, 19, 299–310. [Google Scholar] [CrossRef]
- Chen, S.; Zhou, Y.; Chen, Y.; Gu, J. fastp: An ultra-fast all-in-one FASTQ preprocessor. Bioinformatics 2018, 34, i884–i890. [Google Scholar] [CrossRef] [PubMed]







Disclaimer/Publisher’s Note: The statements, opinions and data contained in all publications are solely those of the individual author(s) and contributor(s) and not of MDPI and/or the editor(s). MDPI and/or the editor(s) disclaim responsibility for any injury to people or property resulting from any ideas, methods, instructions or products referred to in the content. |
© 2025 by the authors. Licensee MDPI, Basel, Switzerland. This article is an open access article distributed under the terms and conditions of the Creative Commons Attribution (CC BY) license (https://creativecommons.org/licenses/by/4.0/).
Share and Cite
Zou, Y.; Ren, Y.; Jiang, S.; Zhan, X.; Zhang, P.; Song, S.; Xu, E. Comparative Physiological and Transcriptomic Characterisation of Two Japonica Rice Cultivars Under Low Nitrogen Stress. Plants 2025, 14, 3836. https://doi.org/10.3390/plants14243836
Zou Y, Ren Y, Jiang S, Zhan X, Zhang P, Song S, Xu E. Comparative Physiological and Transcriptomic Characterisation of Two Japonica Rice Cultivars Under Low Nitrogen Stress. Plants. 2025; 14(24):3836. https://doi.org/10.3390/plants14243836
Chicago/Turabian StyleZou, Yu, Yi Ren, Shuxin Jiang, Xinchun Zhan, Peijiang Zhang, Shaojie Song, and Ending Xu. 2025. "Comparative Physiological and Transcriptomic Characterisation of Two Japonica Rice Cultivars Under Low Nitrogen Stress" Plants 14, no. 24: 3836. https://doi.org/10.3390/plants14243836
APA StyleZou, Y., Ren, Y., Jiang, S., Zhan, X., Zhang, P., Song, S., & Xu, E. (2025). Comparative Physiological and Transcriptomic Characterisation of Two Japonica Rice Cultivars Under Low Nitrogen Stress. Plants, 14(24), 3836. https://doi.org/10.3390/plants14243836

