Effect of Biochar and Well-Rotted Manure on Maize Yield in Intercropping Systems Based on High-Throughput Sequencing Technology
Abstract
1. Introduction
2. Results
2.1. Maize Yield in Intercropping Systems
2.2. Composition of the Rhizosphere Nitrogen Pool
2.3. Rhizosphere Potential Activity of Nitrogen-Transforming Enzymes
2.4. Rhizosphere Microbial Structure Composition and Community Distribution
2.5. Rhizosphere Nitrogen-Functional Microbial Networks
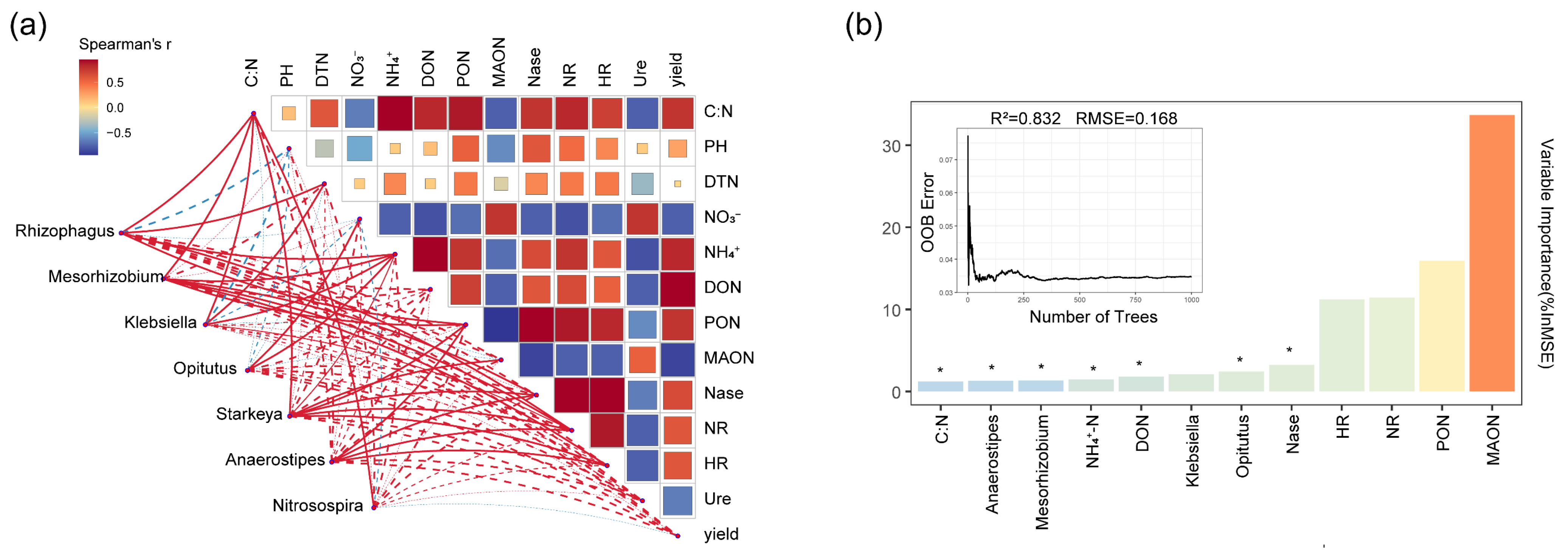
2.6. Correlation Analysis of Nitrogen Components, Nitrogen Metabolism Enzymes, and Nitrogen-Functional Microorganisms in the Rhizosphere
2.7. KEGG Analysis of Nitrogen Metabolism Gene Families and Pathways in the Rhizosphere
3. Discussion
3.1. Biochar and Composted Manure Synergistically Regulated Rhizosphere Nitrogen Dynamics to Enhance Maize Yield
3.2. Biochar and Mature Manure Synergistically Altered Keystone Rare Species Communities to Regulate Rhizosphere Nitrogen Dynamics
3.3. Biochar and Mature Manure Synergistically Altered Nitrogen Metabolic Enzymes and Pathways
4. Materials and Methods
4.1. Experiment Design
4.2. Manure and Biochar
4.3. Soil Sampling Collection and Analysis
4.4. Soil Nutrients and Yield Measurement
4.5. Soil DNA Extraction and PCR Amplification
4.6. Library Generation and Illumina NovaSeq Sequencing
4.7. Data Processing and Analysis
5. Conclusions
Supplementary Materials
Author Contributions
Funding
Data Availability Statement
Acknowledgments
Conflicts of Interest
Abbreviations
| MAON | Mineral-associated organic nitrogen |
| DON | Linear dichroism dissolved organic nitrogen |
| PON | Particulate organic nitrogen |
| DTN | Dissolved total nitrogen |
| HR | Hydroxylamine reductase |
| NR | Nitrate reductase |
| Nase | Nitrogenase |
| Ure | Urease |
References
- Ranum, P.; Pena-Rosas, J.P.; Garcia-Casal, M.N. Global maize production, utilization, and consumption. Ann. N. Y. Acad. Sci. 2014, 1312, 105–112. [Google Scholar] [CrossRef] [PubMed]
- Niu, S.; Yu, L.; Li, J.; Qu, L.; Wang, Z.; Li, G.; Guo, J.; Lu, D. Effect of high temperature on maize yield and grain components: A meta-analysis. Sci. Total Environ. 2024, 952, 175898. [Google Scholar] [CrossRef] [PubMed]
- Nyamayevu, D.; Nyagumbo, I.; Liang, W.-l.; Li, R.-q.; Silva, J.V. Grain and nutritional yield merits of sustainable intensification through maize-legume rotations in land constrained smallholder farms of Malawi. Field Crops Res. 2024, 318, 109565. [Google Scholar] [CrossRef]
- Liu, J.; Yang, W. Soybean maize strip intercropping: A solution for maintaining food security in China. J. Integr. Agric. 2024, 23, 2503–2506. [Google Scholar] [CrossRef]
- Voisin, A.-S.; Salon, C.; Munier-Jolain, N.G.; Ney, B. Quantitative effects of soil nitrate, growth potential and phenology on symbiotic nitrogen fixation of pea (Pisum sativum L.). Plant Soil 2002, 243, 31–42. [Google Scholar] [CrossRef]
- Wani, S.H.; Vijayan, R.; Choudhary, M.; Kumar, A.; Zaid, A.; Singh, V.; Kumar, P.; Yasin, J.K. Nitrogen use efficiency (NUE): Elucidated mechanisms, mapped genes and gene networks in maize (Zea mays L.). Physiol. Mol. Biol. Plants 2021, 27, 2875–2891. [Google Scholar] [CrossRef]
- Yang, S.; Zhao, Y.; Xu, Y.; Cui, J.; Li, T.; Hu, Y.; Qian, X.; Li, Z.; Sui, P.; Chen, Y. Yield performance response to field configuration of maize and soybean intercropping in China: A meta-analysis. Field Crops Res. 2024, 306, 109235. [Google Scholar] [CrossRef]
- Li, C.; Hoffland, E.; Kuyper, T.W.; Yu, Y.; Zhang, C.; Li, H.; Zhang, F.; van der Werf, W. Syndromes of production in intercropping impact yield gains. Nat. Plants 2020, 6, 653–660. [Google Scholar] [CrossRef]
- Raza, M.A.; Cui, L.; Qin, R.; Yang, F.; Yang, W. Strip-width determines competitive strengths and grain yields of intercrop species in relay intercropping system. Sci. Rep. 2020, 10, 21910. [Google Scholar] [CrossRef]
- Tamburini, G.; Bommarco, R.; Wanger, T.C.; Kremen, C.; van der Heijden, M.G.A.; Liebman, M.; Hallin, S. Agricultural diversification promotes multiple ecosystem services without compromising yield. Sci. Adv. 2020, 6, eaba1715. [Google Scholar] [CrossRef]
- Zimmerman, A.R.; Gao, B.; Ahn, M.-Y. Positive and negative carbon mineralization priming effects among a variety of biochar-amended soils. Soil Biol. Biochem. 2011, 43, 1169–1179. [Google Scholar] [CrossRef]
- Clough, T.J.; Condron, L.M.; Kammann, C.; Müller, C. A Review of Biochar and Soil Nitrogen Dynamics. Agronomy 2013, 3, 275–293. [Google Scholar] [CrossRef]
- Gao, S.; DeLuca, T.H.; Cleveland, C.C. Biochar additions alter phosphorus and nitrogen availability in agricultural ecosystems: A meta-analysis. Sci. Total Environ. 2019, 654, 463–472. [Google Scholar] [CrossRef] [PubMed]
- Jeffery, S.; Verheijen, F.G.A.; van der Velde, M.; Bastos, A.C. A quantitative review of the effects of biochar application to soils on crop productivity using meta-analysis. Agric. Ecosyst. Environ. 2011, 144, 175–187. [Google Scholar] [CrossRef]
- Nguyen, T.T.N.; Xu, C.-Y.; Tahmasbian, I.; Che, R.; Xu, Z.; Zhou, X.; Wallace, H.M.; Bai, S.H. Effects of biochar on soil available inorganic nitrogen: A review and meta-analysis. Geoderma 2017, 288, 79–96. [Google Scholar] [CrossRef]
- Berglund, L.M.; DeLuca, T.H.; Zackrisson, O. Activated carbon amendments to soil alters nitrification rates in Scots pine forests. Soil Biol. Biochem. 2004, 36, 2067–2073. [Google Scholar] [CrossRef]
- Song, Y.; Zhang, X.; Ma, B.; Chang, S.X.; Gong, J. Biochar addition affected the dynamics of ammonia oxidizers and nitrification in microcosms of a coastal alkaline soil. Biol. Fertil. Soils 2014, 50, 321–332. [Google Scholar] [CrossRef]
- Wang, Y.; Zhang, Y.; Yang, Z.; Fei, J.; Zhou, X.; Rong, X.; Peng, J.; Luo, G. Intercropping improves maize yield and nitrogen uptake by regulating nitrogen transformation and functional microbial abundance in rhizosphere soil. J. Environ. Manag. 2024, 358, 120886. [Google Scholar] [CrossRef]
- Zhao, X.; Dong, Q.; Han, Y.; Zhang, K.; Shi, X.; Yang, X.; Yuan, Y.; Zhou, D.; Wang, K.; Wang, X.; et al. Maize/peanut intercropping improves nutrient uptake of side-row maize and system microbial community diversity. BMC Microbiol. 2022, 22, 14. [Google Scholar] [CrossRef]
- Zhang, R.; Mu, Y.; Li, X.; Li, S.; Sang, P.; Wang, X.; Wu, H.; Xu, N. Response of the arbuscular mycorrhizal fungi diversity and community in maize and soybean rhizosphere soil and roots to intercropping systems with different nitrogen application rates. Sci. Total Environ. 2020, 740, 139810. [Google Scholar] [CrossRef]
- Willey, R.W.; Osiru, D.S.O. Studies on mixtures of maize and beans (Phaseolus vulgaris) with particular reference to plant population. J. Agric. Sci. 1972, 79, 517–529. [Google Scholar] [CrossRef]
- Barabási, A.-L.; Gulbahce, N.; Loscalzo, J. Network medicine: A network-based approach to human disease. Nat. Rev. Genet. 2011, 12, 56–68. [Google Scholar] [CrossRef] [PubMed]
- Stern, W.R. Nitrogen fixation and transfer in intercrop systems. Field Crops Res. 1993, 34, 335–356. [Google Scholar] [CrossRef]
- Coskun, D.; Britto, D.T.; Shi, W.; Kronzucker, H.J. How Plant Root Exudates Shape the Nitrogen Cycle. Trends Plant Sci. 2017, 22, 661–673. [Google Scholar] [CrossRef]
- Dong, Q.; Zhao, X.; Zhou, D.; Liu, Z.; Shi, X.; Yuan, Y.; Jia, P.; Liu, Y.; Song, P.; Wang, X.; et al. Maize and peanut intercropping improves the nitrogen accumulation and yield per plant of maize by promoting the secretion of flavonoids and abundance of Bradyrhizobium in rhizosphere. Front. Plant Sci. 2022, 13, 957336. [Google Scholar] [CrossRef]
- Zhang, H.Q.; Zhao, X.Q.; Chen, Y.L.; Zhang, L.Y.; Shen, R.F. Case of a stronger capability of maize seedlings to use ammonium being responsible for the higher 15N recovery efficiency of ammonium compared with nitrate. Plant Soil 2019, 440, 293–309. [Google Scholar] [CrossRef]
- Britto, D.T.; Kronzucker, H.J. Ecological significance and complexity of N-source preference in plants. Ann. Bot. 2013, 112, 957–963. [Google Scholar] [CrossRef]
- Zhao, X.Q.; Shen, R.F. Aluminum-Nitrogen Interactions in the Soil-Plant System. Front. Plant Sci. 2018, 9, 807. [Google Scholar] [CrossRef]
- Harvey, O.R.; Herbert, B.E.; Kuo, L.-J.; Louchouarn, P. Generalized Two-Dimensional Perturbation Correlation Infrared Spectroscopy Reveals Mechanisms for the Development of Surface Charge and Recalcitrance in Plant-Derived Biochars. Environ. Sci. Technol. 2012, 46, 10641–10650. [Google Scholar] [CrossRef]
- Montes-Morán, M.A.; Suárez, D.; Menéndez, J.A.; Fuente, E. On the nature of basic sites on carbon surfaces: An overview. Carbon 2004, 42, 1219–1225. [Google Scholar] [CrossRef]
- Sha, Z.; Li, Q.; Lv, T.; Misselbrook, T.; Liu, X. Response of ammonia volatilization to biochar addition: A meta-analysis. Sci. Total Environ. 2019, 655, 1387–1396. [Google Scholar] [CrossRef] [PubMed]
- Yan, B.; Zhang, Y.; Wang, Y.; Rong, X.; Peng, J.; Fei, J.; Luo, G. Biochar amendments combined with organic fertilizer improve maize productivity and mitigate nutrient loss by regulating the C–N–P stoichiometry of soil, microbiome, and enzymes. Chemosphere 2023, 324, 138293. [Google Scholar] [CrossRef] [PubMed]
- Duchene, O.; Vian, J.-F.; Celette, F. Intercropping with legume for agroecological cropping systems: Complementarity and facilitation processes and the importance of soil microorganisms. A review. Agric. Ecosyst. Environ. 2017, 240, 148–161. [Google Scholar] [CrossRef]
- Jensen, E.S.; Carlsson, G.; Hauggaard-Nielsen, H. Intercropping of grain legumes and cereals improves the use of soil N resources and reduces the requirement for synthetic fertilizer N: A global-scale analysis. Agron. Sustain. Dev. 2020, 40, 5. [Google Scholar] [CrossRef]
- Moreau, D.; Bardgett, R.D.; Finlay, R.D.; Jones, D.L.; Philippot, L. A plant perspective on nitrogen cycling in the rhizosphere. Funct. Ecol. 2019, 33, 540–552. [Google Scholar] [CrossRef]
- Zhang, J.; Zhang, L.; Qiu, S. Biochar amendment benefits 15N fertilizer retention and rhizosphere N enrichment in a maize-soil system. Geoderma 2022, 412, 115713. [Google Scholar] [CrossRef]
- Qu, X.; Zhang, J.; Duan, Y.; Zhou, W.; He, P. Optimized fertilization for effective suppression of soil-borne disease: Differential effects on bulk and rhizosphere soils. Field Crops Res. 2025, 322, 109725. [Google Scholar] [CrossRef]
- Che, L.; Cheng, M.; Xing, L.; Cui, Y.; Wan, L. Effects of permafrost degradation on soil organic matter turnover and plant growth. Catena 2022, 208, 105721. [Google Scholar] [CrossRef]
- Bruun, E.W.; Ambus, P.; Egsgaard, H.; Hauggaard-Nielsen, H. Effects of slow and fast pyrolysis biochar on soil C and N turnover dynamics. Soil Biol. Biochem. 2012, 46, 73–79. [Google Scholar] [CrossRef]
- Elzobair, K.A.; Stromberger, M.E.; Ippolito, J.A.; Lentz, R.D. Contrasting effects of biochar versus manure on soil microbial communities and enzyme activities in an Aridisol. Chemosphere 2016, 142, 145–152. [Google Scholar] [CrossRef]
- Boddington, C.L.; Dodd, J.C. The effect of agricultural practices on the development of indigenous arbuscular mycorrhizal fungi. I. Field studies in an Indonesian ultisol. Plant Soil 2000, 218, 137–144. [Google Scholar] [CrossRef]
- Warnock, D.D.; Mummey, D.L.; McBride, B.; Major, J.; Lehmann, J.; Rillig, M.C. Influences of non-herbaceous biochar on arbuscular mycorrhizal fungal abundances in roots and soils: Results from growth-chamber and field experiments. Appl. Soil Ecol. 2010, 46, 450–456. [Google Scholar] [CrossRef]
- Nabi, M. Chapter eleven—Role of microorganisms in plant nutrition and soil health. In Sustainable Plant Nutrition; Aftab, T., Hakeem, K.R., Eds.; Academic Press: Cambridge, MA, USA, 2023; pp. 263–282. [Google Scholar]
- Tyagi, P.; Singh, A.; Saraswat, P.; Chaturvedi, A.; Ranjan, R. Chapter 17—Sustainable agricultural approach to study interaction of plants and microbes. In Plant-Microbe Interaction—Recent Advances in Molecular and Biochemical Approaches; Swapnil, P., Meena, M., Harish, Marwal, A., Vijayalakshmi, S., Zehra, A., Eds.; Academic Press: Cambridge, MA, USA, 2023; pp. 331–361. [Google Scholar]
- Zhang, T.; Yu, L.; Shao, Y.; Wang, J. Root and hyphal interactions influence N transfer by arbuscular mycorrhizal fungi in soybean/maize intercropping systems. Fungal Ecol. 2023, 64, 101240. [Google Scholar] [CrossRef]
- Zeng, H.; Yu, L.; Liu, P.; Wang, Z.; Chen, Y.; Wang, J. Nitrogen fertilization has a stronger influence than cropping pattern on AMF community in maize/soybean strip intercropping systems. Appl. Soil Ecol. 2021, 167, 104034. [Google Scholar] [CrossRef]
- Egbeagu, U.U.; Liu, W.; Zhang, J.; Sun, L.; Bello, A.; Wang, B.; Deng, L.; Sun, Y.; Han, Y.; Zhao, Y.; et al. The activity of ammonia-oxidizing bacteria on the residual effect of biochar-compost amended soils in two cropping seasons. Biochem. Eng. J. 2023, 191, 108778. [Google Scholar] [CrossRef]
- Padhi, S.K.; Tripathy, S.; Mohanty, S.; Maiti, N.K. Aerobic and heterotrophic nitrogen removal by Enterobacter cloacae CF-S27 with efficient utilization of hydroxylamine. Bioresour. Technol. 2017, 232, 285–296. [Google Scholar] [CrossRef]
- Zhang, Y.; Xu, Z.; Li, J.; Liu, D.; Yuan, Y.; Chen, Z.; Wang, G. Cooperation between two strains of Enterobacter and Klebsiella in the simultaneous nitrogen removal and phosphate accumulation processes. Bioresour. Technol. 2019, 291, 121854. [Google Scholar] [CrossRef]
- Mageshwaran, V.; Pandiyan, K. Isolation and Characterization of EnterobacterEnterobacter, Klebsiella, and Clostridium. In Practical Handbook on Agricultural Microbiology; Amaresan, N., Patel, P., Amin, D., Eds.; Springer: New York, NY, USA, 2022; pp. 63–70. [Google Scholar]
- Dunn, M.F. Tricarboxylic acid cycle and anaplerotic enzymes in rhizobia. FEMS Microbiol. Rev. 1998, 22, 105–123. [Google Scholar] [CrossRef]
- Chin, K.-J.; Janssen Peter, H. Propionate Formation by Opitutus terrae in Pure Culture and in Mixed Culture with a Hydrogenotrophic Methanogen and Implications for Carbon Fluxes in Anoxic Rice Paddy Soil. Appl. Environ. Microbiol. 2002, 68, 2089–2092. [Google Scholar] [CrossRef]
- Sun, L.; Zhu, S.; Yang, Z.; Chen, Q.; Liu, H.; Zhang, J.; Hu, G.; Li, S.; Hong, Q. Degradation of monocrotophos by Starkeya novella YW6 isolated from paddy soil. Environ. Sci. Pollut. Res. 2016, 23, 3727–3735. [Google Scholar] [CrossRef]
- Nascimento, Í.V.d.; Fregolente, L.G.; Pereira, A.P.d.A.; Nascimento, C.D.V.d.; Mota, J.C.A.; Ferreira, O.P.; Sousa, H.H.d.F.; Silva, D.G.G.d.; Simões, L.R.; Souza Filho, A.G.; et al. Biochar as a carbonaceous material to enhance soil quality in drylands ecosystems: A review. Environ. Res. 2023, 233, 116489. [Google Scholar] [CrossRef]
- Yang, X.; Sun, Q.; Yuan, J.; Fu, S.; Lan, Y.; Jiang, X.; Meng, J.; Han, X.; Chen, W. Successive corn stover and biochar applications mitigate N2O emissions by altering soil physicochemical properties and N-cycling-related enzyme activities: A five-year field study in Northeast China. Agric. Ecosyst. Environ. 2022, 340, 108183. [Google Scholar] [CrossRef]
- Quilliam, R.S.; DeLuca, T.H.; Jones, D.L. Biochar application reduces nodulation but increases nitrogenase activity in clover. Plant Soil 2013, 366, 83–92. [Google Scholar] [CrossRef]
- Di, W.; Lan, Y.; Chen, W.; Liu, Z.; Gao, J.; Cao, D.; Wang, Q.; Mazhang, C.; An, X. Response of bacterial communities, enzyme activities and dynamic changes of soil organic nitrogen fractions to six-year different application levels of biochar retention in Northeast China. Soil Tillage Res. 2024, 240, 106097. [Google Scholar] [CrossRef]
- Liu, F.; Zhao, Z.; Fernie, A.R.; Zhang, Y. Towards establishing functional nitrogenase activities within plants. Trends Biotechnol. 2025, 43, 2698–2708. [Google Scholar] [CrossRef] [PubMed]
- Rondon, M.A.; Lehmann, J.; Ramírez, J.; Hurtado, M. Biological nitrogen fixation by common beans (Phaseolus vulgaris L.) increases with bio-char additions. Biol. Fertil. Soils 2007, 43, 699–708. [Google Scholar] [CrossRef]
- Ao, Z.; Xia, J.; Seino, H.; Inaba, K.; Takahashi, Y.; Hayakawa, C.; Hirai, H.; Maeda, I. Adaptations of Potential Nitrogenase Activity and Microbiota with Long-Term Application of Manure Compost to Paddy Soil. Environments 2023, 10, 103. [Google Scholar] [CrossRef]
- Stouthamer, A.H. Biochemistry and Genetics of Nitrate Reductase in Bacteria. In Advances in Microbial Physiology; Rose, A.H., Tempest, D.W., Eds.; Academic Press: Cambridge, MA, USA, 1976; Volume 14, pp. 315–375. [Google Scholar]
- Hendrich, M.P.; Petasis, D.; Arciero, D.M.; Hooper, A.B. Correlations of Structure and Electronic Properties from EPR Spectroscopy of Hydroxylamine Oxidoreductase. J. Am. Chem. Soc. 2001, 123, 2997–3005. [Google Scholar] [CrossRef]
- Herrera, J.; Paneque, A.; Maldonado, J.M.; Barea, J.L.; Losada, M. Regulation by ammonia of nitrate reductase synthesis and activity in Chlamydomonas reinhardi. Biochem. Biophys. Res. Commun. 1972, 48, 996–1003. [Google Scholar] [CrossRef]
- Wei, Z.; Senbayram, M.; Zhao, X.; Li, C.; Jin, K.; Wu, M.; Rahman, M.M.; Shan, J.; Yan, X. Biochar amendment alters the partitioning of nitrate reduction by significantly enhancing DNRA in a paddy field. Biochar 2022, 4, 44. [Google Scholar] [CrossRef]
- Krajewska, B. Ureases I. Functional, catalytic and kinetic properties: A review. J. Mol. Catal. B Enzym. 2009, 59, 9–21. [Google Scholar] [CrossRef]
- Czimczik, C.I.; Masiello, C.A. Controls on black carbon storage in soils. Glob. Biogeochem. Cycles 2007, 21, GB3005. [Google Scholar] [CrossRef]
- Geisseler, D.; Horwath, W.R.; Joergensen, R.G.; Ludwig, B. Pathways of nitrogen utilization by soil microorganisms—A review. Soil Biol. Biochem. 2010, 42, 2058–2067. [Google Scholar] [CrossRef]
- Wu, J.; Wang, H.; Li, G.; Hou, F.; Xu, G. Effects of Nitrogen Forms on Soil Enzyme Activities in a Saline-Alkaline Grassland. Ecol. Evol. 2024, 14, e70501. [Google Scholar] [CrossRef] [PubMed]
- Jian, S.; Li, J.; Chen, J.; Wang, G.; Mayes, M.A.; Dzantor, K.E.; Hui, D.; Luo, Y. Soil extracellular enzyme activities, soil carbon and nitrogen storage under nitrogen fertilization: A meta-analysis. Soil Biol. Biochem. 2016, 101, 32–43. [Google Scholar] [CrossRef]
- Wiedner, K.; Schimpf, C.; Polifka, S.; Glaser, B. Effect of biochar fertilizers on amino acid variability of Secale cereale and Lupinus angustifolius. Biochar 2019, 1, 187–201. [Google Scholar] [CrossRef]
- Hütter, R.; Niederberger, P. Biochemical pathways and mechanisms nitrogen, amino acid, and carbon metabolism. Biotechnol. Adv. 1983, 1, 179–191. [Google Scholar] [CrossRef]
- Hu, G.; He, H.; Zhang, W.; Zhao, J.; Cui, J.; Li, B.; Zhang, X. The transformation and renewal of soil amino acids induced by the availability of extraneous C and N. Soil Biol. Biochem. 2016, 96, 86–96. [Google Scholar] [CrossRef]
- Walther, T.C.; Farese, R.V. Lipid Droplets and Cellular Lipid Metabolism. Annu. Rev. Biochem. 2012, 81, 687–714. [Google Scholar] [CrossRef]
- Chen, H.; Zheng, Y.; Zhan, J.; He, C.; Wang, Q. Comparative metabolic profiling of the lipid-producing green microalga Chlorella reveals that nitrogen and carbon metabolic pathways contribute to lipid metabolism. Biotechnol. Biofuels 2017, 10, 153. [Google Scholar] [CrossRef]
- Lin, P.; Liu, S.; Fu, Z.; Luo, K.; Li, Y.; Peng, X.; Yuan, X.; Yang, L.; Pu, T.; Li, Y.; et al. Rhizosphere flavonoids alleviates the inhibition of soybean nodulation caused by shading under maize-soybean strip intercropping. J. Integr. Agric. 2024; Advance online publication. [Google Scholar] [CrossRef]
- Murphy, D.V.; Macdonald, A.J.; Stockdale, E.A.; Goulding, K.W.T.; Fortune, S.; Gaunt, J.L.; Poulton, P.R.; Wakefield, J.A.; Webster, C.P.; Wilmer, W.S. Soluble organic nitrogen in agricultural soils. Biol. Fertil. Soils 2000, 30, 374–387. [Google Scholar] [CrossRef]
- Louca, S.; Parfrey, L.W.; Doebeli, M. Decoupling function and taxonomy in the global ocean microbiome. Science 2016, 353, 1272–1277. [Google Scholar] [CrossRef] [PubMed]
- Nguyen, N.H.; Song, Z.; Bates, S.T.; Branco, S.; Tedersoo, L.; Menke, J.; Schilling, J.S.; Kennedy, P.G. FUNGuild: An open annotation tool for parsing fungal community datasets by ecological guild. Fungal Ecol. 2016, 20, 241–248. [Google Scholar] [CrossRef]
- Chao, A. Nonparametric Estimation of the Number of Classes in a Population. Scand. J. Stat. 1984, 11, 265–270. [Google Scholar]
- Leinster, T.; Cobbold, C.A. Measuring diversity: The importance of species similarity. Ecology 2012, 93, 477–489. [Google Scholar] [CrossRef]
- Barabási, A.-L.; Albert, R. Emergence of Scaling in Random Networks. Science 1999, 286, 509–512. [Google Scholar] [CrossRef]
- Luo, W.; Brouwer, C. Pathview: An R/Bioconductor package for pathway-based data integration and visualization. Bioinformatics 2013, 29, 1830–1831. [Google Scholar] [CrossRef]
- Kanehisa, M.; Furumichi, M.; Tanabe, M.; Sato, Y.; Morishima, K. KEGG: New perspectives on genomes, pathways, diseases and drugs. Nucleic Acids Res. 2017, 45, D353–D361. [Google Scholar] [CrossRef]
- Poisot, T.; Canard, E.; Mouillot, D.; Mouquet, N.; Gravel, D. The dissimilarity of species interaction networks. Ecol. Lett. 2012, 15, 1353–1361. [Google Scholar] [CrossRef]









Disclaimer/Publisher’s Note: The statements, opinions and data contained in all publications are solely those of the individual author(s) and contributor(s) and not of MDPI and/or the editor(s). MDPI and/or the editor(s) disclaim responsibility for any injury to people or property resulting from any ideas, methods, instructions or products referred to in the content. |
© 2025 by the authors. Licensee MDPI, Basel, Switzerland. This article is an open access article distributed under the terms and conditions of the Creative Commons Attribution (CC BY) license (https://creativecommons.org/licenses/by/4.0/).
Share and Cite
Liu, H.; Zhang, W.; Dou, W.; Li, Y.; Shi, G.; Pei, W. Effect of Biochar and Well-Rotted Manure on Maize Yield in Intercropping Systems Based on High-Throughput Sequencing Technology. Plants 2025, 14, 3696. https://doi.org/10.3390/plants14243696
Liu H, Zhang W, Dou W, Li Y, Shi G, Pei W. Effect of Biochar and Well-Rotted Manure on Maize Yield in Intercropping Systems Based on High-Throughput Sequencing Technology. Plants. 2025; 14(24):3696. https://doi.org/10.3390/plants14243696
Chicago/Turabian StyleLiu, Hui, Wenlong Zhang, Wanyu Dou, Yutao Li, Guoxin Shi, and Wei Pei. 2025. "Effect of Biochar and Well-Rotted Manure on Maize Yield in Intercropping Systems Based on High-Throughput Sequencing Technology" Plants 14, no. 24: 3696. https://doi.org/10.3390/plants14243696
APA StyleLiu, H., Zhang, W., Dou, W., Li, Y., Shi, G., & Pei, W. (2025). Effect of Biochar and Well-Rotted Manure on Maize Yield in Intercropping Systems Based on High-Throughput Sequencing Technology. Plants, 14(24), 3696. https://doi.org/10.3390/plants14243696

