Transcriptomic Analyses of Tomato Exhibiting Induced Resistance to Ralstonia solanacearum by Lysobacter enzymogenes JCK1421
Abstract
1. Introduction
2. Results
2.1. Enhanced Disease Resistance to R. solanacearum in Tomato Seedlings by L. enzymogenes JCK1421
2.2. In Vitro Interactions Between L. enzymogenes JCK1421 and Plant Pathogens
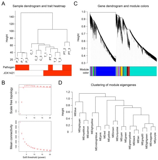
2.3. Overview of RNA-Seq Data from Tomato Plants
2.4. Construction of a Co-Expression Network and Module Detection
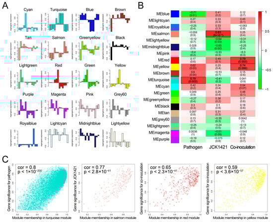
2.5. Co-Expression Modules Correlated with Experimental Traits
2.6. Biological Pathways Enriched in Target Modules
2.7. JCK1421-Associated Defense Mechanisms
2.8. Hub Genes Identified in Target Modules
2.9. RT-qPCR Validation of RNA-Seq Data
3. Discussion
4. Materials and Methods
4.1. Bacterial and Fungal Strains
4.2. In Vitro Interactions Between L. enzymogenes JCK1421 and Plant Pathogens
4.3. Seedling Assay for Enhanced Disease Resistance by L. enzymogenes JCK1421
4.4. RNA Extraction from Tomato Seedlings
4.5. RNA-Seq Library Preparation and Sequencing
4.6. Read Preprocessing, Genome Alignment, and Gene-Level Quantification
4.7. WGCNA-Based Co-Expression Network Analysis
4.8. Pathway Enrichment Analysis
4.9. Protein–Protein Interaction Network and Hub Gene Analysis
4.10. Validation of RNA-Seq Results by Reverse-Transcription Quantitative PCR (RT-qPCR)
4.11. Statistical Analysis
5. Conclusions
Supplementary Materials
Author Contributions
Funding
Data Availability Statement
Conflicts of Interest
References
- Jalmi, S.K.; Sinha, A.K. Ambiguities of PGPR-Induced Plant Signaling and Stress Management. Front. Microbiol. 2022, 13, 899563. [Google Scholar] [CrossRef] [PubMed]
- Wang, X.; Li, Y.; Rensing, C.; Zhang, X. Early Inoculation and Bacterial Community Assembly in Plants: A Review. Microbiol. Res. 2025, 296, 128141. [Google Scholar] [CrossRef]
- Su, F.; Zhao, B.; Dhondt-Cordelier, S.; Vaillant-Gaveau, N. Plant-Growth-Promoting Rhizobacteria Modulate Carbohydrate Metabolism in Connection with Host Plant Defense Mechanism. Int. J. Mol. Sci. 2024, 25, 1465. [Google Scholar] [CrossRef] [PubMed]
- Kumar, A.; Naroju, S.P.; Kumari, N.; Arsey, S.; Kumar, D.; Gubre, D.F.; Roychowdhury, A.; Tyagi, S.; Saini, P. The role of drought response genes and plant growth promoting bacteria on plant growth promotion under sustainable agriculture: A review. Microbiol. Res. 2024, 286, 127827. [Google Scholar] [CrossRef]
- Van Wees, S.C.; Van der Ent, S.; Pieterse, C.M.J. Plant immune responses triggered by beneficial microbes. Curr. Opin. Plant Biol. 2008, 11, 443–448. [Google Scholar] [CrossRef]
- Glazebrook, J. Contrasting Mechanisms of Defense against Biotrophic and Necrotrophic Pathogens. Annu. Rev. Phytopathol. 2005, 43, 205–227. [Google Scholar] [CrossRef]
- Koornneef, A.; Pieterse, C.M.J. Cross-Talk in Defense Signaling. Plant Physiol. 2008, 146, 839–844. [Google Scholar] [CrossRef]
- Lin, L.; Xu, K.W.; Shen, D.Y.; Chou, S.H.; Gomelsky, M.; Qian, G.L. Antifungal Weapons of Lysobacter, a Mighty Biocontrol Agent. Environ. Microbiol. 2021, 23, 5704–5715. [Google Scholar] [CrossRef]
- Xie, Y.; Wright, S.; Shen, Y.; Du, L. Bioactive Natural Products from Lysobacter. Nat. Prod. Rep. 2012, 29, 1277–1287. [Google Scholar] [CrossRef]
- Jochum, C.C.; Osborne, L.E.; Yuen, G.Y. Fusarium Head Blight Biological Control with Lysobacter enzymogenes. Biol. Control 2006, 39, 336–344. [Google Scholar] [CrossRef]
- Li, S.; Jochum, C.C.; Yu, F.; Zaleta-Rivera, K.; Du, L.; Harris, S.D.; Yuen, G.Y. An Antibiotic Complex from Lysobacter enzymogenes Strain C3: Antimicrobial Activity and Role in Plant Disease Control. Phytopathology 2008, 98, 695–701. [Google Scholar] [CrossRef]
- Lin, L.; Yang, Z.X.; Tao, M.; Shen, D.Y.; Cui, C.B.; Wang, P.P.; Wang, L.M.; Jing, M.F.; Qian, G.L.; Shao, X.L. Lysobacter enzymogenes Prevents Phytophthora Infection by Inhibiting Pathogen Growth and Eliciting Plant Immune Responses. Front. Plant Sci. 2023, 14, 1116147. [Google Scholar] [CrossRef]
- Postma, J.; Stevens, L.H.; Wiegers, G.L.; Davelaar, E.; Nijhuis, E.H. Biological Control of Pythium aphanidermatum in Cucumber with a Combined Application of Lysobacter enzymogenes Strain 3.1T8 and Chitosan. Biol. Control 2009, 48, 301–309. [Google Scholar] [CrossRef]
- Harada, K.I.; Suzuki, M.; Kato, A.; Fujii, K.; Oka, H.; Ito, Y. Separation of WAP-8294A Components, a Novel Anti-Methicillin-Resistant Staphylococcus aureus Antibiotic, Using High-Speed Counter-Current Chromatography. J. Chromatogr. A 2001, 932, 75–81. [Google Scholar] [CrossRef] [PubMed]
- Shen, X.; Wang, B.X.; Yang, N.; Zhang, L.L.; Shen, D.Y.; Wu, H.J.; Dong, Y.; Niu, B.; Chou, S.-H.; Puopolo, G.; et al. Lysobacter enzymogenes Antagonizes Soilborne Bacteria Using the Type IV Secretion System. Environ. Microbiol. 2021, 23, 4673–4688. [Google Scholar] [CrossRef] [PubMed]
- Wang, B.; Xu, F.; Zhang, Z.; Shen, D.; Wang, L.; Wu, H.; Yan, Q.; Cui, C.; Wang, P.; Wei, Q.; et al. Type IV Secretion System Effector Sabotages Multiple Defense Systems in a Competing Bacterium. ISME J. 2024, 18, wrae121. [Google Scholar] [CrossRef]
- Liu, K.; McInroy, J.A.; Hu, C.H.; Kloepper, J.W. Mixtures of Plant-Growth-Promoting Rhizobacteria Enhance Biological Control of Multiple Plant Diseases and Plant-Growth Promotion in the Presence of Pathogens. Plant Dis. 2018, 102, 67–72. [Google Scholar] [CrossRef]
- Mandlik, A.; Livny, J.; Robins, W.P.; Ritchie, J.M.; Mekalanos, J.J.; Waldor, M.K. RNA-Seq-Based Monitoring of Infection-Linked Changes in Vibrio cholerae Gene Expression. Cell Host Microbe 2011, 10, 165–174. [Google Scholar] [CrossRef]
- Park, J.; Jeon, H.W.; Jung, H.; Lee, H.-H.; Kim, J.; Park, A.R.; Kim, N.; Han, G.; Kim, J.-C.; Seo, Y.-S. Comparative Transcriptome Analysis of Pine Trees Treated with Resistance-Inducing Substances against the Nematode Bursaphelenchus xylophilus. Genes 2020, 11, 1000. [Google Scholar] [CrossRef]
- Park, J.; Jung, H.; Mannaa, M.; Lee, S.Y.; Lee, H.-H.; Kim, N.; Han, G.; Park, D.-S.; Lee, S.-W.; Lee, S.-W.; et al. Genome-Guided Comparative in Planta Transcriptome Analyses for Identifying Cross-Species Common Virulence Factors in Bacterial Phytopathogens. Front. Plant Sci. 2022, 13, 1030720. [Google Scholar] [CrossRef]
- Conrath, U.; Beckers, G.J.M.; Flors, V.; García-Agustín, P.; Jakab, G.; Mauch, F.; Newman, M.-A.; Pieterse, C.M.J.; Poinssot, B.; Pozo, M.J.; et al. Priming: Getting Ready for Battle. Mol. Plant Microbe Interact. 2006, 19, 1062–1071. [Google Scholar] [CrossRef] [PubMed]
- Suza, W.P.; Staswick, P.E. The Role of JAR1 in Jasmonoyl-L-Isoleucine Production during Arabidopsis Wound Response. Planta 2008, 227, 1221–1232. [Google Scholar] [CrossRef]
- Zhao, X.; He, Y.; Liu, Y.; Wang, Z.; Zhao, J. JAZ Proteins: Key Regulators of Plant Growth and Stress Response. Crop J. 2024, 12, 1505–1516. [Google Scholar] [CrossRef]
- DeFalco, T.A.; Marshall, C.B.; Munro, K.; Kang, H.-G.; Moeder, W.; Ikura, M.; Snedden, W.A.; Yoshioka, K. Multiple Calmodulin-Binding Sites Positively and Negatively Regulate Arabidopsis Cyclic Nucleotide-Gated Channel12. Plant Cell 2016, 28, 1738–1751. [Google Scholar] [CrossRef]
- Sinha, A.K.; Jaggi, M.; Raghuram, B.; Tuteja, N. Mitogen-Activated Protein Kinase Signaling in Plants under Abiotic Stress. Plant Signal. Behav. 2011, 6, 196–203. [Google Scholar] [CrossRef]
- Nawaz, Z.; Kakar, K.U.; Saand, M.A.; Shu, Q.-Y. Cyclic Nucleotide-Gated Ion Channel Gene Family in Rice, Identification, Characterization and Experimental Analysis of Expression Response to Plant Hormones, Biotic and Abiotic Stresses. BMC Genom. 2014, 15, 853. [Google Scholar] [CrossRef] [PubMed]
- Bhar, A.; Chakraborty, A.; Roy, A. The Captivating Role of Calcium in Plant-Microbe Interaction. Front. Plant Sci. 2023, 14, 1138252. [Google Scholar] [CrossRef] [PubMed]
- Weralupitiya, C.; Eccersall, S.; Meisrimler, C.-N. Shared Signals, Different Fates: Calcium and ROS in Plant PRR and NLR Immunity. Cell Rep. 2024, 43, 114910. [Google Scholar] [CrossRef]
- Wurzinger, B.; Mair, A.; Pfister, B.; Teige, M. Cross-Talk of Calcium-Dependent Protein Kinase and MAP Kinase Signaling. Plant Signal. Behav. 2011, 6, 8–12. [Google Scholar] [CrossRef]
- Hamel, L.P.; Nicole, M.C.; Sritubtim, S.; Morency, M.J.; Ellis, M.; Ehlting, J.; Beaudoinc, N.; Barbazukd, B.; Klessige, D.; Leef, J.; et al. Ancient Signals: Comparative Genomics of Plant MAPK and MAPKK Gene Families. Trends Plant Sci. 2006, 11, 192–198. [Google Scholar] [CrossRef]
- Meng, X.; Zhang, S. MAPK Cascades in Plant Disease Resistance Signaling. Annu. Rev. Phytopathol. 2013, 51, 245–266. [Google Scholar] [CrossRef]
- Kumawat, K.C.; Sharma, B.; Nagpal, S.; Kumar, A.; Tiwari, S.; Nair, R.M. Plant Growth-Promoting Rhizobacteria: Salt Stress Alleviators to Improve Crop Productivity for Sustainable Agriculture Development. Front. Plant Sci. 2023, 13, 1101862. [Google Scholar] [CrossRef]
- Zhou, X.; Wang, M.; Yang, L.; Wang, W.; Zhang, Y.; Liu, L.; Chai, J.; Liu, H.; Zhao, G. Comparative Physiological and Transcriptomic Analyses of Oat (Avena sativa) Seedlings under Salt Stress Reveal Salt Tolerance Mechanisms. Plants 2024, 13, 2238. [Google Scholar] [CrossRef]
- Kim, N.; Mannaa, M.; Kim, J.; Ra, J.E.; Kim, S.M.; Lee, C.; Lee, H.H.; Seo, Y.S. The In Vitro and In Planta Interspecies Interactions among Rice-Pathogenic Burkholderia Species. Plant Dis. 2021, 105, 134–143. [Google Scholar] [CrossRef]
- Mannaa, M.; Han, G.; Jeong, T.; Kang, M.; Lee, D.; Jung, H.; Seo, Y.-S. Taxonomy-Guided Selection of Paraburkholderia busanensis sp. nov.: A Versatile Biocontrol Agent with Mycophagy against Colletotrichum scovillei Causing Pepper Anthracnose. Microbiol. Spectr. 2023, 11, e0242623. [Google Scholar] [CrossRef] [PubMed]
- Tomato Genome Consortium. The tomato genome sequence provides insights into fleshy fruit evolution. Nature 2012, 485, 635–641. [Google Scholar] [CrossRef]
- Li, H.; Durbin, R. Fast and accurate short read alignment with Burrows–Wheeler transform. Bioinformatics 2009, 25, 1754–1760. [Google Scholar] [CrossRef]
- Danecek, P.; Bonfield, J.K.; Liddle, J.; Marshall, J.; Ohan, V.; Pollard, M.O.; Whitwham, A.; Keane, T.; McCarthy, S.A.; Davies, R.M.; et al. Twelve years of SAMtools and BCFtools. GigaScience 2021, 10, giab008. [Google Scholar] [CrossRef]
- Liao, Y.; Smyth, G.K.; Shi, W. featureCounts: An efficient general purpose program for assigning sequence reads to genomic features. Bioinformatics 2014, 30, 923–930. [Google Scholar] [CrossRef] [PubMed]
- Langfelder, P.; Horvath, S. WGCNA: An R package for weighted correlation network analysis. BMC Bioinform. 2008, 9, 559. [Google Scholar] [CrossRef] [PubMed]
- Moriya, Y.; Itoh, M.; Okuda, S.; Yoshizawa, A.C.; Kanehisa, M. KAAS: An automatic genome annotation and pathway reconstruction server. Nucleic Acids Res. 2007, 35 (Suppl. S2), W182–W185. [Google Scholar] [CrossRef]
- Szklarczyk, D.; Kirsch, R.; Koutrouli, M.; Nastou, K.; Mehryary, F.; Hachilif, R.; Gable, A.L.; Fang, T.; Doncheva, N.T.; Pyysalo, S.; et al. The STRING database in 2023: Protein–protein association networks and functional enrichment analyses for any sequenced genome of interest. Nucleic Acids Res. 2023, 51, D638–D646. [Google Scholar] [CrossRef]
- Cheng, Y.; Bian, W.; Pang, X.; Yu, J.; Ahammed, G.J.; Zhou, G.; Wang, R.; Ruan, M.; Li, Z.; Ye, Q.; et al. Genome-wide identification and evaluation of reference genes for quantitative RT-PCR analysis during tomato fruit development. Front. Plant Sci. 2017, 8, 1440. [Google Scholar] [CrossRef] [PubMed]
- Lim, J.; Lee, T.H.; Nahm, B.H.; Choi, Y.D.; Kim, M.; Hwang, I. Complete Genome Sequence of Burkholderia glumae BGR1. J. Bacteriol. 2009, 191, 3758–3759. [Google Scholar] [CrossRef]
- Jung, H.; Park, J.; Kim, N.; Seo, Y.-S. Understanding the impact of salt stress on plant pathogens through phenotypic and transcriptomic analysis. Plants 2025, 14, 97. [Google Scholar] [CrossRef] [PubMed]
- Namgung, M.; Lim, Y.-J.; Kang, M.K.; Oh, C.-S.; Park, D.-H. Pseudomonas syringae pv. tomato DC3000 improves Escherichia coli O157:H7 survival in tomato plants. J. Microbiol. Biotechnol. 2019, 29, 1975–1981. [Google Scholar] [CrossRef]
- Jung, B.; Kim, H.E.; Lee, J.; Li, T. Effects of β-estradiol on the phytopathogenic fungus Fusarium graminearum. Plant Pathol. J. 2025, 41, 179–188. [Google Scholar] [CrossRef]
- Choi, J.-H.; Lee, S.; Nah, J.-Y.; Kim, H.-K.; Paek, J.-S.; Lee, S.; Ham, H.; Hong, S.K.; Yun, S.-H.; Lee, T. Species composition of and fumonisin production by the Fusarium fujikuroi species complex isolated from Korean cereals. Int. J. Food Microbiol. 2018, 267, 62–69. [Google Scholar] [CrossRef]
- Kim, G.; Son, D.; Choi, S.; Liu, H.; Nam, Y.; Sang, H. Monitoring of benzimidazole resistance in Botrytis cinerea isolates from strawberry in Korea and development of a detection method for benzimidazole resistance. Plant Pathol. J. 2023, 39, 614–623. [Google Scholar] [CrossRef] [PubMed]





| Feature | Value |
|---|---|
| Organism | Solanum lycopersicum (tomato) |
| Genome source | Sol Genomic Network (SGN) 1 |
| Genome version | SL4.0 |
| Annotation source | International Tomato Annotation Group (ITAG) |
| Annotation version | ITAG4.0 |
| Total scaffold length (bp) | 782,520,033 |
| Number of scaffolds | 13 |
| Scaffold L50 | 6 |
| Scaffold N50 (bp) | 65,269,487 |
| Total contig length (bp) | 782,475,302 |
| Number of contigs | 448 |
| Contig L50 | 37 |
| Contig N50 (bp) | 6,007,830 |
| Total CDS length (bp) | 34,993,605 |
| Module | KEGG ID | KEGG Pathway | Count | p-Value |
|---|---|---|---|---|
| Yellow | map04626 | Plant–pathogen interaction | 12 | 6.56 × 10−8 |
| map04016 | MAPK signaling pathway—plant | 10 | 4.41 × 10−6 | |
| map04912 | GnRH signaling pathway | 4 | 3.13 × 10−5 | |
| map04075 | Plant hormone signal transduction | 9 | 0.0003 | |
| map00592 | alpha-Linolenic acid metabolism | 4 | 0.0036 | |
| map02010 | ABC transporters | 3 | 0.0041 | |
| map00564 | Glycerophospholipid metabolism | 6 | 0.0046 | |
| map04361 | Axon regeneration | 3 | 0.0076 | |
| map00591 | Linoleic acid metabolism | 2 | 0.0087 | |
| map04976 | Bile secretion | 2 | 0.0087 | |
| map05231 | Choline metabolism in cancer | 3 | 0.0125 | |
| map04540 | Gap junction | 2 | 0.0141 | |
| map04910 | Insulin signaling pathway | 3 | 0.0358 | |
| map00565 | Ether lipid metabolism | 2 | 0.0364 | |
| map04024 | cAMP signaling pathway | 2 | 0.0457 | |
| map05235 | PD-L1 expression and PD-1 checkpoint pathway in cancer | 2 | 0.0457 | |
| map05418 | Fluid shear stress and atherosclerosis | 2 | 0.0457 | |
| Red | map04075 | Plant hormone signal transduction | 7 | 0.0001 |
| map04727 | GABAergic synapse | 3 | 0.0004 | |
| map04626 | Plant–pathogen interaction | 5 | 0.0017 | |
| map04814 | Motor proteins | 3 | 0.0028 | |
| map05418 | Fluid shear stress and atherosclerosis | 2 | 0.0126 | |
| map02024 | Quorum sensing | 2 | 0.0223 | |
| map00040 | Pentose and glucuronate interconversions | 2 | 0.0342 | |
| map04621 | NOD-like receptor signaling pathway | 2 | 0.0342 |
| Gene ID | Degree | Module Membership | Symbols | Description | KEGG Pathway |
|---|---|---|---|---|---|
| Solyc02g088090.1.1 | 13 | 0.68 | CALM | Calmodulin | Plant–pathogen interaction |
| Solyc06g005170.3.1 | 11 | 0.95 | MPK3 | Mitogen-activated protein kinase | MAPK signaling pathway |
| Solyc03g117980.3.1 | 9 | 0.93 | RBOH | Respiratory burst oxidase | Plant–pathogen interaction |
| Solyc03g098050.3.1 | 7 | 0.86 | CALM | Calmodulin | Plant–pathogen interaction |
| Solyc08g076930.1.1 | 7 | 0.74 | MYC2 | Transcription factor MYC2 | Plant hormone signal transduction |
| Solyc03g122340.3.1 | 6 | 0.84 | Lipoxygenase D | α-Linolenic acid metabolism | |
| Solyc12g009020.2.1 | 5 | 0.85 | MKK2 | MAP kinase 2 | MAPK signaling pathway |
Disclaimer/Publisher’s Note: The statements, opinions and data contained in all publications are solely those of the individual author(s) and contributor(s) and not of MDPI and/or the editor(s). MDPI and/or the editor(s) disclaim responsibility for any injury to people or property resulting from any ideas, methods, instructions or products referred to in the content. |
© 2025 by the authors. Licensee MDPI, Basel, Switzerland. This article is an open access article distributed under the terms and conditions of the Creative Commons Attribution (CC BY) license (https://creativecommons.org/licenses/by/4.0/).
Share and Cite
Park, J.; Jung, H.; Jeong, T.; Park, A.R.; Mannaa, M.; Lee, D.; Kim, J.-C.; Seo, Y.-S. Transcriptomic Analyses of Tomato Exhibiting Induced Resistance to Ralstonia solanacearum by Lysobacter enzymogenes JCK1421. Plants 2025, 14, 3415. https://doi.org/10.3390/plants14223415
Park J, Jung H, Jeong T, Park AR, Mannaa M, Lee D, Kim J-C, Seo Y-S. Transcriptomic Analyses of Tomato Exhibiting Induced Resistance to Ralstonia solanacearum by Lysobacter enzymogenes JCK1421. Plants. 2025; 14(22):3415. https://doi.org/10.3390/plants14223415
Chicago/Turabian StylePark, Jungwook, Hyejung Jung, Taeho Jeong, Ae Ran Park, Mohamed Mannaa, Duyoung Lee, Jin-Cheol Kim, and Young-Su Seo. 2025. "Transcriptomic Analyses of Tomato Exhibiting Induced Resistance to Ralstonia solanacearum by Lysobacter enzymogenes JCK1421" Plants 14, no. 22: 3415. https://doi.org/10.3390/plants14223415
APA StylePark, J., Jung, H., Jeong, T., Park, A. R., Mannaa, M., Lee, D., Kim, J.-C., & Seo, Y.-S. (2025). Transcriptomic Analyses of Tomato Exhibiting Induced Resistance to Ralstonia solanacearum by Lysobacter enzymogenes JCK1421. Plants, 14(22), 3415. https://doi.org/10.3390/plants14223415

