Lactobacillus-Fermented Centella asiatica Extract Inhibits Airway Inflammation in Cigarette Smoke Extract/LPS-Induced Mice
Abstract
1. Introduction
2. Results
2.1. UPLC Analysis of FCAE Extract
2.2. Effects of FCAE on Expectoration
2.3. Effects of FCAE on Inflammatory Response in Airway Inflammation-Induced COPD Mice
2.4. Effects of FACE on Airway Immune Cell Number in BALF, Lung, MLN, and Peyer’s Patch
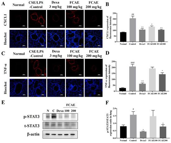
2.5. Effects of FCAE on Expression of Inflammatory Mediators in BALF and Lung
2.6. Effects of FCAE and Constituents on Inflammatory Response in BEAS-2B Cells
3. Discussion
4. Materials and Methods
4.1. Materials
4.2. UPLC Analysis Fermentation and Extraction of Centella asiatica
4.3. UPLC Analysis
4.4. Expectoration Activity
4.5. Airway Inflammatory Animal Experiments
4.6. Bronchoalveolar Lavage Fluid (BALF) and Lung Cell Collection
4.7. Fluorescence-Activated Cell Sorting (FACS) Analysis
4.8. Histopathological Examination
4.9. Enzyme-Linked Immunosorbent Assay (ELISA)
4.10. Quantitative Real-Time RT-PCR Analysis
4.11. Immunohistofluorescence Staining
4.12. Western Blot
4.13. Cell Culture
4.14. Statistical Analysis
5. Conclusions
Supplementary Materials
Author Contributions
Funding
Data Availability Statement
Conflicts of Interest
Abbreviations
| FCAE | Fermented Centella asiatica extract |
| COPD | Chronic Obstructive Pulmonary Disease |
| CSE | Cigarette Smoke Extract |
| LPS | BALF Lipopolysaccharide |
| BALF | Lipopolysaccharide |
| UPLC | Ultra-Performance Liquid Chromatography |
| TNF-α | Tumor Necrosis Factor alpha |
| IL-6 | Interleukin-6 |
| STAT3 | Signal Transducer and Activator of Transcription 3 |
| RANTES | Regulated upon Activation, Normal T Cell Expressed and Presumably Secreted |
| BEAS-2B | Human bronchial epithelial cell line |
References
- Naeem, S.; Wang, F.; Mubarak, R.; Shen, H.; Li, X.; Mommers, I.; Hussain, S.R.; Malik, S.S.; Yu, C.; Hak, E.; et al. Mapping the global distribution, risk factors, and temporal trends of COPD incidence and mortality (1990–2021): Ecological analysis. BMC Med. 2025, 23, 210. [Google Scholar] [CrossRef] [PubMed]
- Papaioannou, A.I.; Hillas, G.; Loukides, S.; Vassilakopoulos, T. Mortality prevention as the centre of COPD management. ERJ Open Res. 2024, 10, 00850–2023. [Google Scholar] [CrossRef] [PubMed]
- Halma, M.; Saleeby, Y.; Tuszynski, J. Herbal Interventions for COPD: Opportunities and Challenges. Front. Pharmacol. 2024, 15, 1437253. [Google Scholar] [CrossRef]
- Rahminiwati, M.; Iswantini, D.; Wahyuni, W.T. Indonesian medicinal plants with anti-inflammatory properties and their potential in COPD management. Pharmacogn. J. 2022, 14, 432–444. [Google Scholar] [CrossRef]
- Xu, X.; Zheng, Y.; Wang, Y. Herbal medicines for COPD: A systematic review and meta-analysis. Front. Pharmacol. 2021, 12, 717570. [Google Scholar] [CrossRef]
- Soeroso, N.N.; Ichwan, M.; Wahyuni, A.S.; Mariedina, C.T.; Pakpahan, Y.A. Bleomycin-induced fibrosis and the effectiveness of Centella asiatica as a treatment. J. Exp. Pharmacol. 2024, 16, 311–320. [Google Scholar] [CrossRef]
- Witkowska, K.; Paczkowska-Walendowska, M.; Garbiec, E.; Cielecka-Piontek, J. Topical application of Centella asiatica in wound healing: Recent insights into mechanisms and clinical efficacy. Pharmaceutics 2024, 16, 1252. [Google Scholar] [CrossRef]
- Wang, C.; Zhao, Y.; Yang, R.; Liu, H. Simultaneous analysis of five triterpenes in Centella asiatica by high performance liquid chromatography with cyclodextrins as the mobile phase additives. Sci. Rep. 2020, 10, 18577. [Google Scholar] [CrossRef]
- Lim, J.; Lee, H.; Hong, S.; Lee, J.; Kim, Y. Comparison of the antioxidant potency of four triterpenes of Centella asiatica against oxidative stress. Antioxidants 2024, 13, 483. [Google Scholar] [CrossRef]
- Jayashree, G.; Kurup Muraleedhara, G.; Sudarslal, S.; Jacob, V.B. Anti-oxidant activity of Centella asiatica on lymphoma-bearing mice. Fitoterapia 2003, 74, 431–434. [Google Scholar] [CrossRef]
- Babu, T.D.; Kuttan, G.; Padikkala, J. Cytotoxic and anti-tumor properties of certain taxa of Umbelliferae with special reference to Centella asiatica (L.) urban. J. Ethnopharmacol. 1995, 48, 53–57. [Google Scholar] [CrossRef]
- Lee, J.W.; Park, H.A.; Kwon, O.K.; Jang, Y.G.; Kim, J.Y.; Choi, B.K.; Lee, H.J.; Lee, S.; Paik, J.H.; Oh, S.R.; et al. Asiatic acid inhibits pulmonary inflammation induced by cigarette smoke. Int. Immuopharmacol. 2016, 39, 208–217. [Google Scholar] [CrossRef]
- Li, Z.; Xiao, X.; Yang, M. Asiatic acid inhibits lipopolysaccharide-induced acute lung injury in mice. Inflammation 2016, 39, 1642–1648. [Google Scholar] [CrossRef] [PubMed]
- Qiu, J.; Yu, L.; Zhang, X.; Wu, Q.; Wang, D.; Wang, X.; Xia, C.; Feng, H. Asiaticoside attenuates lipopolysaccharide-induced acute lung injury via down-regulation of NF-κB signaling pathway. Int. Immunopharmacol. 2015, 26, 181–187. [Google Scholar] [CrossRef] [PubMed]
- Lu, G.X.; Bian, D.F.; Ji, Y.; Guo, J.M.; Wei, Z.F.; Jiang, S.D.; Xia, Y.F.; Dai, Y. Madecassoside ameliorates bleomycin-induced pulmonary fibrosis in mice by downregulating collagen deposition. Phytother. Res. 2014, 28, 1224–1231. [Google Scholar] [CrossRef]
- Carsanba, E.; Pintado, M.; Oliveira, C. Fermentation strategies for production of pharmaceutical terpenoids in engineered yeast. Pharmaceuticals 2021, 14, 295. [Google Scholar] [CrossRef]
- Herman, A.; Herman, A.P. Biological activity of fermented plant extracts for potential dermal applications. Pharmaceutics 2023, 15, 2775. [Google Scholar] [CrossRef]
- Yoon, Y.; Yeun, Y.J.; Lim, K.M.; Hahn, H.J.; Kim, Y.R.; Ahn, K.J.; An., S. Effects of the complex containing Centella asiatica- and folic acid-ferment extracts, acetyl glutamine, and nicotinic acid adenine dinucleotide phosphate on the inhibition of senescence and melanogenesis, promotion of collagen expression, cellular regeneration, and keratinocyte differentiation, and anti-inflammation. Kor. J. Aesthet. Cosmetol. 2013, 11, 675–684. [Google Scholar]
- Oh, Y.C.; Cho, W.K.; Jeong, Y.H.; Im, G.Y.; Yang, M.C.; Ma, J.Y. Fermentation improves anti-inflammatory effect of sipjeondaebotang on LPS-stimulated RAW 264.7 cells. Am. J. Chin. Med. 2012, 40, 813–831. [Google Scholar] [CrossRef]
- Lee, S.; Han, E.H.; Lim, M.K.; Lee, S.H.; Yu, H.J.; Lim, Y.H.; Kang, S. Fermented Platycodon grandiflorum extracts relieve airway inflammation and cough reflex sensitivity in vivo. J. Med. Food 2020, 23, 1060–1069. [Google Scholar] [CrossRef]
- Kim, V.; Criner, G.J. The chronic bronchitis phenotype in chronic obstructive pulmonary disease: Features and implications. Curr. Opin. Pulm. Med. 2015, 21, 133–141. [Google Scholar] [CrossRef]
- Menezes, P.M.N.; Brito, M.C.; de Sá, P.G.S.; Ribeiro, L.A.A.; Rolim, L.A.; Silva, F.S. Analytical and pharmacological validation of the quantification of phenol red in a mouse model: An optimized method to evaluate expectorant drugs. J. Pharmacol. Toxicol. Methods 2019, 98, 106586. [Google Scholar] [CrossRef] [PubMed]
- Dong, S.H.; Liu, Y.W.; Wei, F.; Tan, H.Z.; Han, Z.D. Asiatic acid ameliorates pulmonary fibrosis induced by bleomycin (BLM) via suppressing pro-fibrotic and inflammatory signaling pathways. Biomed. Pharmacother. 2017, 89, 1297–1309. [Google Scholar] [CrossRef] [PubMed]
- Sun, B.; Wu, L.; Wu, Y.; Zhang, C.; Qin, L.; Hayashi, M.; Kudo, M.; Gao, M.; Liu, T. Therapeutic potential of Centella asiatica and its triterpenes. Front. Pharmacol. 2020, 11, 568032. [Google Scholar] [CrossRef] [PubMed]
- Li, L.; Wang, L.; Fan, W.; Jiang, Y.; Zhang, C.; Li, J.; Peng, W.; Wu, C. The application of fermentation technology in traditional Chinese medicine: A review. Am. J. Chin. Med. 2020, 48, 899–921. [Google Scholar] [CrossRef]
- Luo, X.; Dong, M.; Liu, J.; Guo, N.; Li, J.; Shi, Y.; Yang, Y. Fermentation: Improvement of pharmacological effects and applications of botanical drugs. Front. Pharmacol. 2024, 15, 1430238. [Google Scholar] [CrossRef]
- Xie, T.; Luo, G.; Zhang, Y.; Wang, X.; Wang, X.; Wu, M.; Li, G. Rho-kinase inhibitor fasudil reduces allergic airway inflammation and mucus hypersecretion by regulating STAT6 and NF-κB. Clin. Exp. Allergy 2015, 45, 1812–1822. [Google Scholar] [CrossRef]
- Newcomb, D.C.; Boswell, M.G.; Sherrill, T.P.; Polosukhin, V.V.; Boyd, K.L.; Goleniewska, K.; Brody, S.L.; Kolls, J.K.; Adler, K.B.; Peebles, R.S. IL-17A induces signal transducers and activators of transcription-6-independent airway mucous cell metaplasia. Am. J. Respir. Cell Mol. Biol. 2013, 48, 711–716. [Google Scholar] [CrossRef]
- Tang, L.; Chen, Q.; Sun, L.; Zhu, L.; Liu, J.; Meng, Z.; Ni, Z.; Wang, X. Curcumin suppresses MUC5AC production via interfering with the EGFR signaling pathway. Int. J. Mol. Med. 2018, 42, 497–504. [Google Scholar] [CrossRef]
- Jung, M.-A.; Song, H.-K.; Jo, K.; Lee, A.; Hwang, Y.-H.; Ji, K.-Y.; Jung, D.H.; Cai, M.; Lee, J.Y.; Pyun, B.-J.; et al. Gleditsia sinensis Lam. aqueous extract attenuates nasal inflammation in allergic rhinitis by inhibiting MUC5AC production through suppression of the STAT3/STAT6 pathway. Biomed. Pharmacother. 2023, 161, 114482. [Google Scholar] [CrossRef]
- Chung, K.F.; Adcock, I.M. Multifaceted mechanisms in COPD: Inflammation, immunity, and tissue repair and destruction. Eur. Respir. J. 2008, 31, 1334–1356. [Google Scholar] [CrossRef] [PubMed]
- Ochoa, C.E.; Mirabolfathinejad, S.G.; Ruiz, V.A.; Evans, S.E.; Gagea, M.; Evans, C.M.; Dickey, B.F.; Moghaddam, S.J. Interleukin 6, but not T helper 2 cytokines, promotes lung carcinogenesis. Cancer Prev. Res. 2011, 4, 51–64. [Google Scholar] [CrossRef] [PubMed]
- Geraghty, P.; Wyman, A.E.; Garcia-Arcos, I.; Dabo, A.J.; Gadhvi, S.; Foronjy, R. STAT3 modulates cigarette smoke-induced inflammation and protease expression. Front. Physiol. 2013, 4, 267. [Google Scholar] [CrossRef] [PubMed]
- Simeone-Penney, M.C.; Severgnini, M.; Rozo, L.; Takahashi, S.; Santambrogio, L.; Entwistle, M.R.; Basset, M.; Kotlikoff, M.I.; Simon, A.R. Airway epithelial STAT3 is required for allergic inflammation in a murine model of asthma. J. Immunol. 2007, 178, 6191–6199. [Google Scholar] [CrossRef]
- Kasembeli, M.M.; Bharadwaj, U.; Robinson, P.; Tweardy, D.J. Contribution of STAT3 to inflammatory and fibrotic diseases. Int. J. Mol. Sci. 2018, 19, 2299. [Google Scholar] [CrossRef]
- Kiszałkiewicz, J.M.; Majewski, S.; Piotrowski, W.J.; Górski, P.; Pastuszak-Lewandoska, D.; Migdalska-Sęk, M.; Brzeziańska-Lasota, E. Evaluation of selected IL6/STAT3 pathway molecules and miRNA expression in chronic obstructive pulmonary disease. Sci. Rep. 2021, 11, 22756. [Google Scholar] [CrossRef]
- Fu, L.; Zhao, J.; Huang, J.; Li, N.; Dong, X.; He, Y.; Wang, W.; Wang, Y.; Qiu, J.; Guo, X. A mitochondrial STAT3–methionine metabolism axis promotes ILC2-driven lung inflammation. J. Allergy Clin. Immunol. 2022, 149, 2091–2104. [Google Scholar] [CrossRef]
- Kim, S.Y.; Shin, D.U.; Eom, J.E.; Jung, S.Y.; Song, H.J.; Lim, K.M.; Kim, G.D.; Yun, S.I.; Kim, M.Y.; Shin, H.S.; et al. Artemisia gmelinii attenuates lung inflammation by suppressing the NF-κB/MAPK pathway. Antioxidants 2022, 11, 568. [Google Scholar] [CrossRef]
- Soromou, L.W.; Chen, N.; Jiang, L.; Huo, M.; Wei, M.; Chu, X.; Millimouno, F.M.; Feng, H.; Sidime, Y.; Deng, X. Astragalin attenuates lipopolysaccharide-induced inflammatory responses by down-regulating NF-κB signaling pathway. Biochem. Biophys. Res. Commun. 2012, 419, 256–261. [Google Scholar] [CrossRef]
- Kim, Y.H.; Kang, M.K.; Lee, E.J.; Kim, D.Y.; Oh, H.; Kim, S.I.; Oh, S.Y.; Na, W.; Shim, J.H.; Kang, I.J.; et al. Astragalin inhibits cigarette smoke-induced pulmonary thrombosis and alveolar inflammation and disrupts par activation and oxidative stress-responsive MAPK-signaling. Int. J. Mol. Sci. 2021, 22, 3692. [Google Scholar] [CrossRef]
- Won, J.H.; Shin, J.S.; Park, H.J.; Jung, H.J.; Koh, D.J.; Jo, B.G.; Lee, J.Y.; Yun, K.; Lee, K.T. Anti-inflammatory effects of madecassic acid via the suppression of NF-kappaB pathway in LPS-induced RAW 264.7 macrophage cells. Planta Med. 2010, 76, 251–257. [Google Scholar] [CrossRef]
- Sung, Y.Y.; Kim, S.H.; Yang, W.K.; Yuk, H.J.; Kim, M.S.; Kim, D.S. Lysimachia mauritiana Lam. extract alleviates airway inflammation induced by particulate matter plus diesel exhaust particles in mice. Nutrients 2024, 16, 3732. [Google Scholar] [CrossRef]
- Kim, M.-S.; Kim, D.-S.; Yuk, H.J.; Kim, S.-H.; Yang, W.-K.; Park, G.D.; Kim, K.S.; Ham, W.J.; Sung, Y.-Y. Siraitia grosvenorii extract attenuates airway inflammation in a murine model of chronic obstructive pulmonary disease induced by cigarette smoke and lipopolysaccharide. Nutrients 2023, 15, 468. [Google Scholar] [CrossRef]
- Lim, H.S.; You, J.S.; Lim, H.B. Effect of capsule burst in cigarette filters on the compound composition of mainstream cigarette smoke. Toxics 2023, 11, 901. [Google Scholar] [CrossRef]
- Sung, Y.Y.; Kim, S.H.; Kim, D.S.; Lee, J.E.; Kim, H.K. Illicium verum extract and trans-anethole attenuate ovalbumin-induced airway inflammation via enhancement of Foxp3+ regulatory T cells and inhibition of Th2 cytokines in mice. Mediat. Inflamm. 2017, 2017, 7506808. [Google Scholar] [CrossRef]





| Cell Phenotypes in Lung, BALF, MLN, and Peyer’s Patch | CSE/LPS-Induced COPD Murine Model (Absolute No.) | |||||
|---|---|---|---|---|---|---|
| Normal | CSE/LPS-Control | CSE/LPS-Dexa 3 mg/kg | CSE/LPS-FCAE 200 mg/kg | CSE/LPS-FCAE 100 mg/kg | ||
| Lymphocyte (×106 cells) | Lung | 37.51 ± 6.29 | 27.90 ± 6.84 | 22.54 ± 2.14 | 59.72 ± 5.36 ** | 37.06 ± 3.95 |
| Neutrophils (×106 cells) | 24.84 ± 2.30 | 248.57 ± 4.51 ### | 107.32 ± 5.74 *** | 191.27 ± 18.76 ** | 143.78 ± 7.00 *** | |
| Eosinophils (×105 cells) | 14.18 ± 1.10 | 87.57 ± 4.33 ### | 54.73 ± 6.50 *** | 116.39 ± 9.80 ** | 74.00 ± 4.22 * | |
| CD4+ (×106 cells) | 31.98 ± 4.16 | 116.97 ± 2.70 ### | 68.77 ± 5.83 *** | 135.90 ± 8.75 * | 91.26 ± 7.15 ** | |
| CD8+ (×106 cells) | 15.73 ± 2.20 | 53.81 ± 5.47 ### | 32.61 ± 1.61 ** | 68.71 ± 7.51 | 43.97 ± 2.87 | |
| CD4+/CD69+ (×105 cells) | 1.75 ± 0.27 | 32.42 ± 7.40 ### | 12.89 ± 3.20 * | 20.67 ± 2.51 | 20.49 ± 5.00 | |
| CD62L−/CD44high+ (×106 cells) | 4.98 ± 0.61 | 151.05 ± 8.97 ### | 41.93 ± 2.45 *** | 101.72 ± 11.17 ** | 80.90 ± 4.79 *** | |
| CD21/CD35+B220+ (×105 cells) | 0.67 ± 0.08 | 6.39 ± 0.48 ### | 1.82 ± 0.49 *** | 3.26 ± 0.94 ** | 1.84 ± 0.30 *** | |
| Gr-1+SiglecF− (×106 cells) | 8.99 ± 0.47 | 251.88 ± 6.63 ### | 86.38 ± 1.38 *** | 129.31 ± 14.26 *** | 110.22 ± 12.93 *** | |
| Lymphocyte (×106 cells) | BALF | 1.36 ± 0.28 | 10.35 ± 0.97 ### | 6.04 ± 1.13 ** | 6.71 ± 0.87 ** | 7.39 ± 0.97 * |
| Neutrophils (×106 cells) | 27.77 ± 5.62 | 237.61 ± 24.44 ### | 154.12 ± 18.81 ** | 147.93 ± 40.88 | 154.92 ± 27.48 * | |
| Eosinophils (×105 cells) | 16.12 ± 3.26 | 14.58 ± 3.26 | 14.83 ± 1.32 | 12.22 ± 2.32 | 15.49 ± 2.14 | |
| CD4+ (×106 cells) | 1.79 ± 1.79 | 85.13 ± 9.59 ### | 48.67 ± 5.58 ** | 40.31 ± 6.20 ** | 47.26 ± 7.13 ** | |
| CD8+ (×106 cells) | 2.56 ± 1.56 | 65.78 ± 20.34 ## | 32.59 ± 5.44 | 39.83 ± 9.65 | 42.22 ± 8.54 | |
| CD4+/CD69+ (×105 cells) | 6.69 ± 6.23 | 34.73 ± 4.53 ## | 16.40 ± 1.63 ** | 10.38 ± 3.01 *** | 9.22 ± 2.99 *** | |
| CD62L−/CD44high+ (×106 cells) | 2.78 ± 0.76 | 173.96 ± 23.65 ### | 108.42 ± 17.36 * | 96.82 ± 24.47 * | 101.21 ± 27.80 * | |
| Gr-1+SiglecF− (×106 cells) | 0.24 ± 0.03 | 234.65 ± 23.45 ### | 139.50 ± 15.30 ** | 127.66 ± 27.48 ** | 155.12 ± 26.28 * | |
| CD3+ (×106 cells) | MLN | 57.88 ± 23.01 | 250.14 ± 35.88 ### | 90.20 ± 6.78 *** | 133.74 ± 19.14 ** | 149.97 ± 11.43 ** |
| CD19+ (×106 cells) | 48.06 ± 17.66 | 106.07 ± 2.65 ## | 78.70 ± 8.95 ** | 85.79 ± 14.97 | 78.39 ± 12.38 * | |
| CD4+CD44+ (×106 cells) | 6.47 ± 2.10 | 36.27 ± 4.40 ### | 14.49 ± 0.78 *** | 17.06 ± 3.77 ** | 19.84 ± 1.59 ** | |
| CD4+ (×106 cells) | Peyer’s patch | 31.25 ± 23.13 | 152.39 ± 16.42 ### | 47.22 ± 12.86 *** | 19.14 ± 5.28 *** | 31.24 ± 7.32 *** |
| CD8+ (×106 cells) | 24.84 ± 2.30 | 248.57 ± 4.51 ## | 10.732 ± 5.74 | 183.64 ± 22.45 *** | 198.41 ± 16.28 *** | |
| CD4+/B200+ (×106 cells) | 14.18 ± 1.10 | 87.57 ± 4.33 ### | 54.73 ± 6.50 *** | 105.69 ± 9.28 *** | 129.50 ± 25.35 *** | |
Disclaimer/Publisher’s Note: The statements, opinions and data contained in all publications are solely those of the individual author(s) and contributor(s) and not of MDPI and/or the editor(s). MDPI and/or the editor(s) disclaim responsibility for any injury to people or property resulting from any ideas, methods, instructions or products referred to in the content. |
© 2025 by the authors. Licensee MDPI, Basel, Switzerland. This article is an open access article distributed under the terms and conditions of the Creative Commons Attribution (CC BY) license (https://creativecommons.org/licenses/by/4.0/).
Share and Cite
Sung, Y.-Y.; Son, E.; Kim, D.-S.; Kim, S.-H.; Yang, W.-K.; Kim, M. Lactobacillus-Fermented Centella asiatica Extract Inhibits Airway Inflammation in Cigarette Smoke Extract/LPS-Induced Mice. Plants 2025, 14, 3416. https://doi.org/10.3390/plants14223416
Sung Y-Y, Son E, Kim D-S, Kim S-H, Yang W-K, Kim M. Lactobacillus-Fermented Centella asiatica Extract Inhibits Airway Inflammation in Cigarette Smoke Extract/LPS-Induced Mice. Plants. 2025; 14(22):3416. https://doi.org/10.3390/plants14223416
Chicago/Turabian StyleSung, Yoon-Young, Eunjung Son, Dong-Seon Kim, Seung-Hyung Kim, Won-Kyung Yang, and Misun Kim. 2025. "Lactobacillus-Fermented Centella asiatica Extract Inhibits Airway Inflammation in Cigarette Smoke Extract/LPS-Induced Mice" Plants 14, no. 22: 3416. https://doi.org/10.3390/plants14223416
APA StyleSung, Y.-Y., Son, E., Kim, D.-S., Kim, S.-H., Yang, W.-K., & Kim, M. (2025). Lactobacillus-Fermented Centella asiatica Extract Inhibits Airway Inflammation in Cigarette Smoke Extract/LPS-Induced Mice. Plants, 14(22), 3416. https://doi.org/10.3390/plants14223416

