Nano-Zinc Oxide Can Enhance the Tolerance of Apple Rootstock M9-T337 Seedlings to Saline Alkali Stress by Initiating a Variety of Physiological and Biochemical Pathways
Abstract
1. Introduction
2. Materials and Methods
2.1. Test Materials
2.2. Treatment and Experimental Design
2.3. Measuring Indicators and Methods
2.3.1. Characterization of ZnO NPs
2.3.2. Growth Parameter
2.3.3. Stomatal Morphological Structure
2.3.4. Photosynthetic Measurements
2.3.5. Osmolytes
2.3.6. Endogenous Hormone
2.3.7. Antioxidant Measurements and ASA-GSH Cycle
2.3.8. ROS
2.3.9. Na+, K+, and Ca2+ Contents
2.3.10. qRT‒PCR
2.3.11. Statistical Analysis
3. Results
3.1. Characterization of ZnO NPs
3.2. Effects of ZnO NPs on Plant Phenotype and Root Phenotype of M9-T337 Under Saline Alkali Stress
3.3. The Effects of ZnO NPs on the Growth Parameters of M9-T337 Leaf Seedlings Under Saline Alkali Stress
3.4. Effects of ZnO NPs on Stomatal Morphology of M9-T337 Seedlings Under Saline Alkali Stress
3.5. Effects of ZnO NPs on the Photosynthesis of M9-T337 Seedlings Under Saline Alkali Stress
3.6. Effects of ZnO NPs on Plant Growth and Membrane Lipid Oxidation of M9-T337 Seedlings Under Saline Alkali Stress
3.7. Effects of ZnO NPs on Glutathione Cycle-Related Substances and Enzyme Activities in Leaves of M9-T337 Seedlings Under Saline Alkali Stress
3.8. The Effect of ZnO NPs on the Content of Osmotic Adjustment Substances in Leaves of M9-T337 Seedlings Under Saline Alkali Stress
3.9. Effects of ZnO NPs on Endogenous Hormone Content in Leaves of M9-T337 Seedlings Under Saline Alkali Stress
3.10. The Effects of ZnO NPs on the Contents of Sodium, Potassium and Calcium Ions in Leaves of M9-T337 Seedlings Under Saline Alkali Stress
3.11. Effects of Nano-Zinc Oxide on the Expression of Saline Alkaline Response Genes in M9-T337 Seedlings
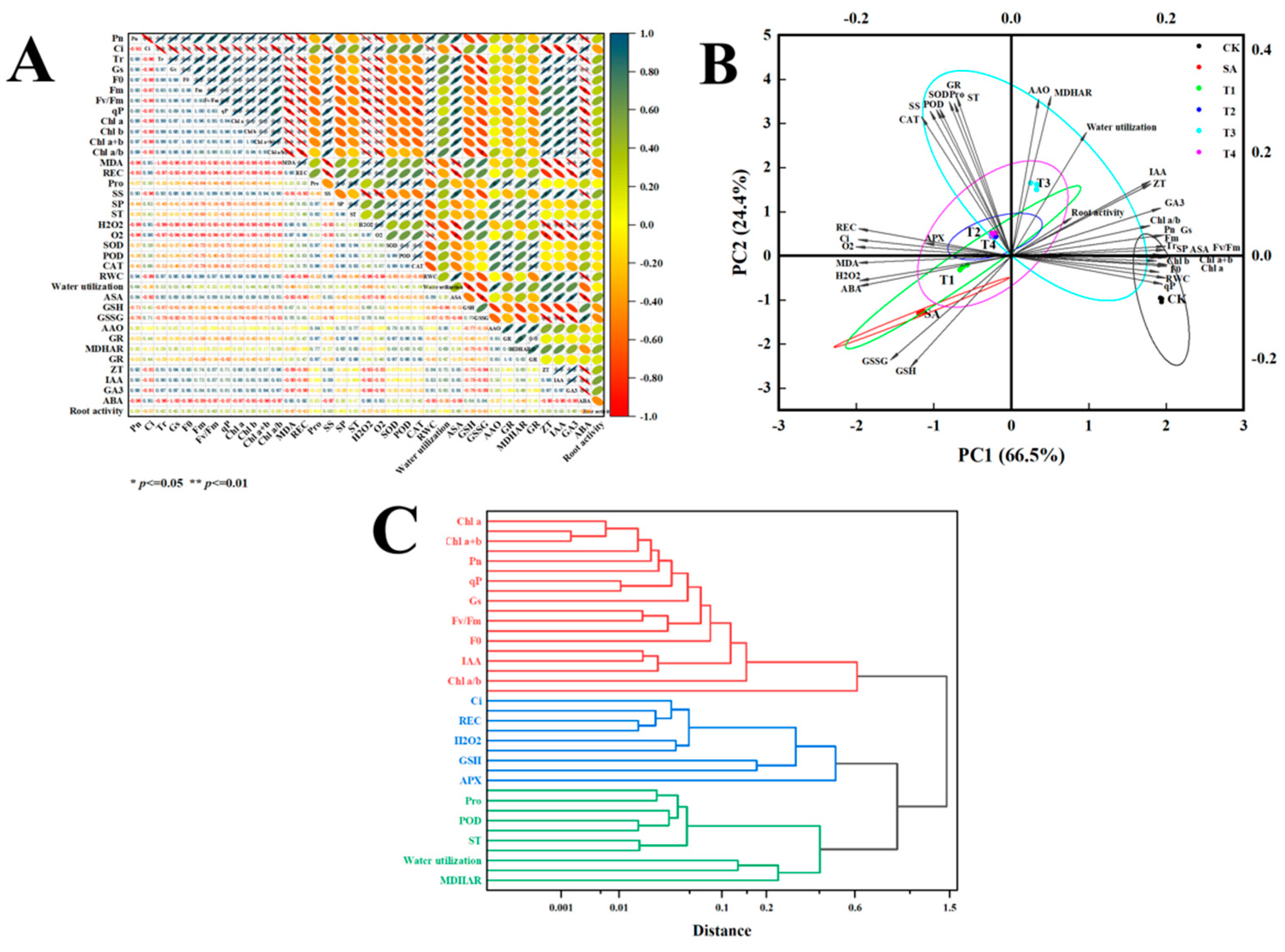
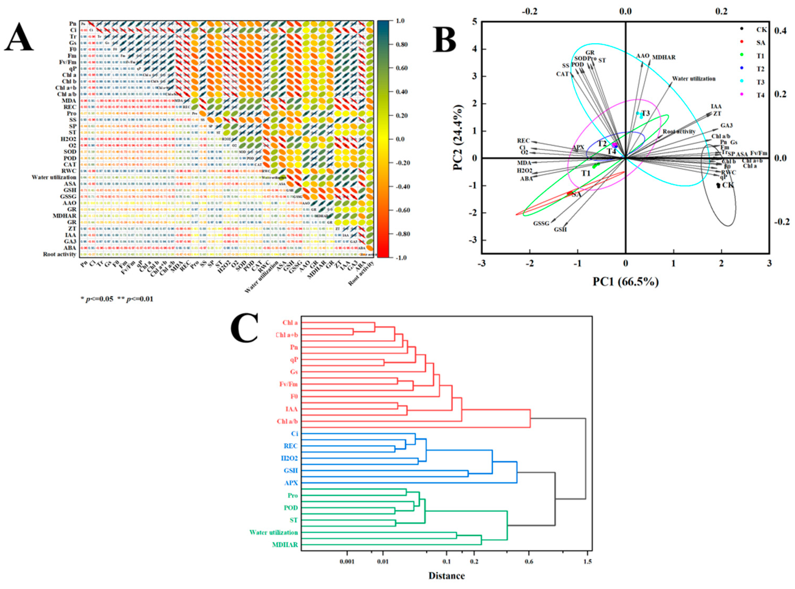
3.12. Comprehensive Evaluation of the Effects of Different Concentrations of ZnO NPs on the Growth and Physiological Effects of M9-T337 Seedlings Under Saline Alkali Stress
Correlation, Principal Component Analysis (PCA) and Composite Score Ranking
4. Discussion
5. Conclusions
Author Contributions
Funding
Data Availability Statement
Acknowledgments
Conflicts of Interest
References
- Watad, A.E.; Reuveni, M.; Bressan, R.A.; Hasegawa, P.M. Enhanced net K+ uptake capacity of NaCl-adapted cells. Plant Physiol. 1991, 95, 1265–1269. [Google Scholar] [CrossRef] [PubMed]
- Lin, J.; Yu, D.; Shi, Y.; Sheng, H.; Li, C.; Wang, Y.; Mu, C.; Li, X. Salt-alkali tolerance during germination and establishment of Leymus chinensis in the Songnen Grassland of China. Ecol. Eng. J. Ecotechnol. 2016, 95, 763–769. [Google Scholar] [CrossRef]
- Liang, X.L.; Fang, S.M.; Ji, W.B.; Zheng, D.F. The positive effects of silicon on rice seedlings under saline-alkali mixed stress. Commun. Soil Sci. Plant Anal. 2015, 46, 2127–2138. [Google Scholar] [CrossRef]
- Hernandez, J.A.; Ferrer, M.A.; Jimenez, A.; Barcelo, A.R.; Sevilla, F. Antioxidant Systems and O2−/H2O2 Production in the apoplast of pea leaves. its relation with salt-induced necrotic lesions in minor veins. Plant Physiol. 2001, 127, 817–831. [Google Scholar] [CrossRef] [PubMed]
- Genisel, M.; Erdal, S.; Kizilkaya, M. The mitigating effect of cysteine on growth inhibition in salt-stressed barley seeds is related to its own reducing capacity rather than its effects on antioxidant system. Plant Growth Regul. 2015, 75, 187–197. [Google Scholar] [CrossRef]
- Hazman, M.; Hause, B.; Eiche, E.; Nick, P.; Riemann, M. Increased tolerance to salt stress in OPDA-deficient rice allene oxide cyclase mutants is linked to an increased ROS-scavenging activity. J. Exp. Bot. 2015, 66, 3339–3352. [Google Scholar] [CrossRef] [PubMed]
- Kim, W.-Y.; Ali, Z.; Park, H.J.; Park, S.J.; Cha, J.-Y.; Perez-Hormaeche, J.; Quintero, F.J.; Shin, G.; Kim, M.R.; Qiang, Z.; et al. Release of SOS2 kinase from sequestration with GIGANTEA determines salt tolerance in Arabidopsis. Nat. Commun. 2013, 4, 1352. [Google Scholar] [CrossRef] [PubMed]
- Ju, Y.-L.; Yue, X.-F.; Min, Z.; Wang, X.-H.; Fang, Y.-L.; Zhang, J.-X. VvNAC17, a novel stress-responsive grapevine (Vitis vinifera L.) NAC transcription factor, increases sensitivity to abscisic acid and enhances salinity, freezing, and drought tolerance in transgenic Arabidopsis. Plant Physiol. Biochem. 2020, 146, 98–111. [Google Scholar] [CrossRef] [PubMed]
- Ye, Y.; Jia, X.; Xue, M.; Gao, Y.; Yue, H.; Ma, F.; Gong, X. MpSnRK2.10 confers salt stress tolerance in apple via the ABA signaling pathway. Sci. Hortic. 2022, 298, 110998. [Google Scholar] [CrossRef]
- Wu, H.; Li, Z. Recent advances in nano-enabled agriculture for improving plant performance. Crop J 2022, 10, 1–12. [Google Scholar] [CrossRef]
- Kokina, I.; JahundoviIa, I.; MickeviIa, I.; Jermaonoka, M.; Strautiš, J.; Popovs, S.; Ogurcovs, A.; Sledevskis, E.; Polyakov, B.; Gerbreders, V. Target Transportation of Auxin on Mesoporous Au/SiO2 Nanoparticles as a Method for Somaclonal Variation Increasing in Flax (Lusitatis-simum L.). J. Nanomater. 2017, 1, 7143269. [Google Scholar]
- Yi, Z.; Hussain, H.I.; Feng, C.; Sun, D.; She, F.; Rookes, J.E.; Cahill, D.M.; Kong, L. Functionalized Mesoporous Silica Nanoparticles with Redox-Responsive Short-Chain Gatekeepers for Agrochemical Delivery. ACS Appl. Mater. Interfaces 2015, 7, 9937–9946. [Google Scholar] [CrossRef]
- Mohammadi, R.; Maali-Amiri, R.; Mantri, N.L. Effect of TiO2 nanoparticles on oxidative damage and antioxidant defense systems in chickpea seedlings during cold stress. Russ. J. Plant Physiol. 2014, 61, 768–775. [Google Scholar] [CrossRef]
- Lin, C.; Fugetsu, B.; Su, Y.; Watari, F. Studies on toxicity of multi-walled carbon nanotubes on Arabidopsis T87 suspension cells. J. Hazard. Mater. 2009, 170, 578–583. [Google Scholar] [CrossRef] [PubMed]
- Rico, C.M.; Majumdar, S.; Duarte-Gardea, M.; Peralta-Videa, J.R.; Gardea-Torresdey, J.L. Interaction of nanoparticles with edible plants and their possible implications in the food chain. J. Agric. Food Chem. 2011, 59, 3485–3498. [Google Scholar] [CrossRef]
- Mustafa, G.; Chaudhari, S.K.; Manzoor, M.; Batool, S.; Hatami, M.; Hasan, M. Zinc oxide nanoparticles mediated salinity stress mitigation in Pisum sativum: A physio-biochemical perspective. BMC Plant Biol. 2024, 24, 835. [Google Scholar] [CrossRef] [PubMed]
- Sabir, S.; Arshad, M.; Chaudhari, S.K. Zinc oxide nanoparticles for revolutionizing agriculture: Synthesis and applications. Sci. World J. 2014, 2014, 925494. [Google Scholar] [CrossRef] [PubMed]
- Elshoky Hisham, A.; Ekaterina, Y.; Mohamed, A.; Farghali, K.Y.; Farroh, K.E.; Heba, E.E.; Rashkov, G.; Dobrikova, A.; Borisova, P.; Stefanov, M.; et al. Impact of foliar spray of zinc oxide nanoparticles on the photosynthesis of Pisum sativum L. under salt stress. Plant Physiol. Biochem. 2021, 167, 607–618. [Google Scholar] [CrossRef]
- Faraz, A.; Faizan, M.; Hayat, S.; Alam, P. Foliar application of copper oxide nanoparticles increases the photosynthetic efficiency and an-tioxidant activity in Brassica juncea. J. Food Qual. 2022, 2022, 5535100. [Google Scholar] [CrossRef]
- Ahmed, M.; Marrez, D.A.; Rizk, R.; Zedan, M.; Abdul-Hamid, D.; Decsi, K.; Kovács, G.P.; Tóth, Z. The Influence of Zinc Oxide Nanoparticles and Salt Stress on the Morphological and Some Biochemical Characteristics of Solanum lycopersicum L. Plants. Plants 2024, 13, 1418. [Google Scholar] [CrossRef]
- El-Badri, A.M.; Batool, M.; Mohamed, I.A.; Wang, Z.; Wang, C.; Tabl, K.M.; Khatab, A.; Kuai, J.; Wang, J.; Wang, B.; et al. Mitigation of the salinity stress in rapeseed (Brassica napus L.) productivity by exogenous applications of bio-selenium nanoparticles during the early seedling stage. Environ. Pollut. 2022, 310, 119815. [Google Scholar] [CrossRef] [PubMed]
- Hidouri, S.; Karmous, I.; Kadri, O.; Kharbech, O.; Chaoui, A. Clue of zinc oxide and copper oxide nanoparticles in the remediation of cadmium toxicity in Phaseolus vulgaris L. via the modulation of antioxidant and redox systems. Environ. Sci. Pollut. Res. 2022, 29, 85271–85285. [Google Scholar] [CrossRef]
- Noohpisheh, Z.; Amiri, H.; Mohammadi, A.; Farhadi, S. Effect of the foliarapplication of zinc oxide nanoparticles on some biochemical and physiologicalparameters of Trigonella foenum-graecum under salinity stress. Plant Biosyst. -AnInternational J. Deal. All Asp. Plant Biol. 2020, 155, 267–280. [Google Scholar]
- Bautista-Diaz, J.; Cruz-Alvarez, O.; Hernández-Rodríguez, O.A.; Sánchez-Chávez, E.; Jacobo-Cuellar, J.L.; Preciado-Rangel, P.; Avila-Quezada, G.D.; Ojeda-Barrios, D.L. Zinc sulphate or zinc nanoparticle applications to leaves of green beans. Folia Hortic. 2021, 33, 365–375. [Google Scholar] [CrossRef]
- Qiu, J.; Chen, Y.; Liu, Z.; Wen, H.; Jiang, N.; Shi, H.; Kou, Y. The application of zinc oxide nanoparticles: An effective strategy to protect rice from rice blast and abiotic stresses. Environ. Pollut. 2023, 331, 121925. [Google Scholar] [CrossRef]
- Rakgotho, T.; Ndou, N.; Mulaudzi, T.; Iwuoha, E.; Mayedwa, N.; Ajayi, R.F. Green-Synthesized Zinc Oxide Nanoparticles Mitigate Salt Stress in Sorghum bicolor. Agriculture 2022, 12, 597. [Google Scholar] [CrossRef]
- Türkoğlu, A.; Haliloğlu, K.; Ekinci, M.; Turan, M.; Yildirim, E.; Öztürk, H.I.; Stansluos, A.A.L.; Nadaroğlu, H.; Piekutowska, M.; Niedbała, G. Zinc Oxide Nanoparticles: An Influential Element in Alleviating Salt Stress in Quinoa (Chenopodium quinoa L. Cv Atlas). Agronomy 2024, 14, 1462. [Google Scholar] [CrossRef]
- Yasmin, H.; Mazher, J.; Azmat, A.; Nosheen, A.; Naz, R.; Hassan, M.N.; Noureldeen, A.; Ahmad, P. Combined application of zinc oxide nano-particles and biofertilizer to induce salt resistance in safflower by regulating ion homeostasis and antioxidant defence responses. Ecotoxicol Env. Saf. 2021, 218, 112262–112273. [Google Scholar] [CrossRef]
- Lalarukh, I.; Zahra, N.; Al Huqail, A.A.; Amjad, S.F.; Al-Dhumri, S.A.; Ghoneim, A.M.; Alshahri, A.H.; Almutari, M.M.; Alhusayni, F.S.; Al-Shammari, W.B.; et al. Exogenously applied ZnO nanoparticles induced salt tolerance in potentially high yielding modern wheat (Triticum aestivum L. ) cultivars. Environ. Technol. Innov. 2022, 27, 102799–102810. [Google Scholar] [CrossRef]
- Azmat, A.; Tanveer, Y.; Yasmin, H.; Hassan, M.N.; Shahzad, A.; Reddy, M.; Ahmad, A. Coactive role of zinc oxide nanoparticles and plant growth promoting rhizobacteria for mitigation of synchronized effects of heat and drought stress in wheat plants. Chemosphere 2022, 297, 133982. [Google Scholar] [CrossRef] [PubMed]
- Dang, K.; Wang, Y.; Tian, H.; Bai, J.; Cheng, X.; Guo, L.; Zhang, Q.; Geng, Y.; Shao, X. Impact of ZnO NPs on photosynthesis in rice leaves plants grown in saline-sodic soil. Sci. Rep. 2024, 14, 16233. [Google Scholar] [CrossRef]
- Almutairi Amini, F.; Ehsanpour, A.A. Soluble proteins, proline, carbohydrates and Na+/K+ changes in two tomato (Lycopersicon esculentum Mill.) cultivars under in vitro saltstress. Am. J. Biochem. Biotechnol. 2016, 4, 204–208. [Google Scholar]
- Shi, C.Y.; Liu, L.; Li, Q.L.; Wei, Z.F.; Gao, D.T. Comparison of drought resistance of rootstocks’ M9-T337’ and ‘M26’ grafted with ‘Huashuo’ apple. Hortic. Environ. Biotechnol. 2022, 63, 299–310. [Google Scholar] [CrossRef]
- Arnon, D.I. Copper enzymes in isolated chloroplasts. Polyphenoloxidase in Beta vulgaris. Plant Physiol. 1949, 24, 1–15. [Google Scholar] [CrossRef]
- Liu, H.; Cheng, Y.; Wang, X.; Francis, F.; Wang, Q.; Liu, X.; Zhang, Y.; Chen, J. Biochemical and morphological mechanisms underlying the performance and preference of fall armyworm (Spodoptera frugiperda) on wheat and faba bean plants. Insects 2022, 13, 317. [Google Scholar] [CrossRef] [PubMed]
- Lin, L.; Niu, Z.; Jiang, C.; Yu, L.; Wang, H.; Qiao, M. Infuences of open-central canopy on photosynthetic parameters and fruit quality of apples (Malus × domestica) in the Loess Plateau of China. Hortic. Plant J. 2022, 8, 133–142. [Google Scholar] [CrossRef]
- Yuan, J.H.; Xu, M.; Duan, W.; Fan, P.G.; Li, S.H. Effects of whole-root and half-root water stress on gas exchange and chlorophyll fuorescence parameters in apple trees. J. Am. Soc. Hortic. Sci. 2013, 138, 395–402. [Google Scholar] [CrossRef]
- Yuan, F.; Liang, X.; Li, Y.; Yin, S.; Wang, B. Methyl jasmonate improves tolerance to high salt stress in the recretohalophyte Limonium bicolor. Funct. Plant Biol. 2018, 46, 82–92. [Google Scholar] [CrossRef] [PubMed]
- Hnilickova, H.; Kraus, K.; Vachova, P.; Hnilicka, F. Salinity stress affect photosynthesis, malondialdehyde formation, and proline content in Portulaca oleracea L. Plants 2021, 10, 845. [Google Scholar] [CrossRef] [PubMed]
- Wang, W.; Wang, X.; Lv, Z.; Khanzada, A.; Huang, M.; Cai, J.; Zhou, Q.; Huo, Z.; Jiang, D. Effects of cold and salicylic acid priming on free proline and sucrose accumulation in winter wheat under freezing stress. J. Plant Growth Regul. 2021, 41, 2171–2184. [Google Scholar] [CrossRef]
- Ichsan, C.N.; Andani, R.; Basyah, B.; Zakaria, S.; Efendi, E. The relationship between relative water content of leaves, soluble sugars, accumulation of dry matter, and yield components of rice (Oryza sativa L.) under water-stress condition during the generative stage. Int. J. Adv. Sci. Eng. Inf. Technol. 2022, 12, 899–907. [Google Scholar] [CrossRef]
- Sevket, T.; Melayib, B. Enhanced soluble protein and biochemical methane potential of apple biowaste by different pre-treatment. Earth Syst Environ. 2018, 2, 85–94. [Google Scholar]
- Zheng, X.D.; Zhao, Y.; Shan, D.Q.; Shi, K.; Wang, L.; Li, Q.T.; Wang, N.; Zhou, J.Z.; Yao, J.Z.; Xue, Y.; et al. MdWRKY9 overexpression confers intensive ifferen in the M26 rootstock of apple by directly inhibiting brassinosteroid synthetase MdDWF4 expression. New Phytol. 2018, 217, 1086–1098. [Google Scholar] [CrossRef] [PubMed]
- Ullah, A.; Tian, Z.; Xu, L.; Abid, M.; Lei, K.; Khanzada, A.; Zeeshan, M.; Sun, C.; Yu, J.; Dai, T. Improving the affect of drought priming against post-anthesis drought stress in wheat (Triticum aestivum L.) using nitrogen . Front. Plant Sci. 2022, 13, 965996. [Google Scholar] [CrossRef] [PubMed]
- Ge, Y.; Chen, Y.; Li, C.; Wei, M.; Li, X.; Tang, Q.; Duan, B. Effect of trisodium phosphate treatment on black spot of apple fruit and the roles of anti-oxidative enzymes. Physiol. Mol. Plant Pathol. 2019, 106, 226–231. [Google Scholar] [CrossRef]
- Zhang, Y.; Zhou, X.; Dong, Y.; Zhang, F.; He, Q.; Chen, J.; Zhu, S.; Zhao, T. Seed priming with melatonin improves salt tolerance in cotton through regulating photosynthesis, scavenging reactive oxygen species and coordinating with phytohormone signal pathways. Ind. Crop. Prod. 2021, 169, 113671. [Google Scholar] [CrossRef]
- Kuang, L.; Wang, Z.; Zhang, J.; Xu, G.; Li, J. Factor analysis and cluster analysis of mineral elements contents in different blueberry cultivars. J. Food Compos. Anal. 2022, 109, 104507. [Google Scholar] [CrossRef]
- Burge, S.; Kelly, E.; Lonsdale, D.; Mutowo-Muellenet, P.; McAnulla, C.; Mitchell, A.; Sangrador-Vegas, A.; Yong, S.-Y.; Mulder, N.; Hunter, S. Manual GO annotation of predictive protein signatures: The InterPro approach to GO curation. Database 2012, 2012, bar068. [Google Scholar] [CrossRef]
- Singh, R.K.; Gase, K.; Baldwin, I.T.; Pandey, S.P. Molecular evolution and diversification of the Argonaute family of proteins in plants. BMC Plant Biol. 2015, 15, 23. [Google Scholar] [CrossRef][Green Version]
- Tang, H.; Finn, R.D.; Thomas, P.D. TreeGrafter: Phylogenetic tree-based annotation of proteins with Gene Ontology terms and other an-notations. Bioinformatics 2019, 35, 518–520. [Google Scholar] [CrossRef] [PubMed]
- Li, Y.; Zheng, X.; Tian, Y.; Ma, C.; Yang, S.; Wang, C. Comparative transcriptome analysis of NaCl and KCl stress response in Malus hupehensis Rehd. Provide insight into the regulation involved in Na+ and K+ homeostasis. Plant Physiol. Biochem. 2021, 164, 101–114. [Google Scholar]
- Mao, K.; Yang, J.; Sun, Y.; Guo, X.; Qiu, L.; Mei, Q.; Li, N.; Ma, F. MdbHLH160 is stabilized via reduced MdBT2-mediated degradation to promote MdSOD1 and MdDREB2A-like expression for apple drought tolerance. Plant Physiol. 2024, 194, 1181–1203. [Google Scholar] [CrossRef]
- Bilal, A.; Riaz, A. Academic stress and suicidal ideation in MDCAT repeating candidates: Mediating role of depression and moderating role of age and gender. Pak. J. Physiol. 2020, 16, 7–10. [Google Scholar]
- Wang, H.; Zhang, L.; Wei, Y.; Liu, H.; Wang, Y.; Ge, Y.; Pan, Y. Transcriptome analyses of shell color and egg production traits between the uteruses of blue-green eggshell chickens and Hy-Line brown layers. Poult. Sci. 2024, 103, 104438. [Google Scholar] [CrossRef] [PubMed]
- Paley, S.; Keseler, I.M.; Krummenacker, M.; Karp, P.D. Leveraging Curation Among Escherichia coli Pathway/Genome Databases Using Ortholog-Based Annotation Propagation. Front. Microbiol. 2021, 12, 614355. [Google Scholar] [CrossRef] [PubMed]
- An, Y.; Gao, Y.; Tong, S.; Liu, B. Morphological and physiological traits related to the response and adaption of Bolboschoenus planiculmis seedlings grown under salt-alkaline stress conditions. Front. Plant Sci. 2021, 12, 567782. [Google Scholar] [CrossRef] [PubMed]
- Ashraf, M.; Harris, P.J.C. Photosynthesis under stressful environments: An overview. Photosynthetica 2013, 51, 163–190. [Google Scholar] [CrossRef]
- Raliya, R.; Tarafdar, J.C. ZnO nanoparticle biosynthesis and its effect on phosphorous-mobilizing enzyme secretion and gum contents in Clusterbean (Cyamopsis tetragonoloba L.). Agric. Res. 2013, 2, 48–57. [Google Scholar] [CrossRef]
- Kasivelu, G.; Selvaraj, T.; Malaichamy, K.; Kathickeyan, D.; Shkolnik, D.; Chaturvedi, S. Nano-micronutrients [γ-Fe2O3(iron) and ZnO (zinc)]: Green preparation, characterization, agro-morphological characteristics and crop productivity studies in two crops (rice and maize). New J. Chem. 2020, 44, 11373–11383. [Google Scholar] [CrossRef]
- He, H.; Zho W u Lü, H.; Liang, B. Growth, leaf morphological and physiological adaptability of leaf beet (Beta vulgaris var. cicla) to salt stress: A soil culture experiment. Agronomy 2022, 12, 1393. [Google Scholar] [CrossRef]
- Kamali, S.; Singh, A. Jasmonates as emerging regulators of plants response to variable nutrient environment. Crit. Rev. Plant Sci. 2022, 41, 271–285. [Google Scholar] [CrossRef]
- Ayari, O.; Samson, G.; Dorais, M.; Boulanger, R.; Gosselin, A. Stomatal limitation of photosynthesis in winter production of greenhouse tomato plants. Physiologia Plantarum. 2000, 110, 558–564. [Google Scholar] [CrossRef]
- Dhokne, K.; Pandey, J.; Yadav, R.M.; Ramachandran, P.; Rath, J.R.; Subramanyam, R. Change in the photochemical and structural organization of thylakoids from pea (Pisum sativum) under salt stress. Plant Physiol. Biochem. 2022, 177, 46–60. [Google Scholar] [CrossRef] [PubMed]
- Linglan, M.; Chao, L.; Chunxiang, Q.; Sitao, Y.; Jie, L.; Fengqing, G.; Fashui, H. Rubisco Activase mRNA expression in spinach: Modulation by nanoanatase treatment. Biol. Trace Elem. Res. 2008, 122, 168–178. [Google Scholar] [CrossRef]
- Jabeen, Z.; Fayyaz, H.A.; Irshad, F.; Hussain, N.; Hassan, M.N.; Li, J.; Rehman, S.; Haider, W.; Yasmin, H.; Mumtaz, S.; et al. Sodium nitro-prusside application improves morphological and physiological attributes of soybean (Glycine max L.) under salinity stress. PLoS ONE 2021, 16, e0248207. [Google Scholar]
- Baker, N.R.; Rosenqvist, E. Appications of chloronhyl fuorescence can improve crop production strategies:An examination of futre possiltiesl. J. Exp. Bot. 2020, 55, 1607–1621. [Google Scholar] [CrossRef] [PubMed]
- Van Kooten, O.; Snel, J.F. The use of chlorophyll fluorescence nomenclature in plant stress physiology. Photosynth. Res. 1990, 25, 147–150. [Google Scholar] [CrossRef] [PubMed]
- Behera, S.K.; Shukla, A.K.; Pachauri, S.P.; Shukla, V.; Sikaniya, Y.; Srivastava, P.C. Spatio-temporal variability of available suphur and micro-nutrients (Zn, Fe, Cu, Mn, B and Mo) in soils of a hilly region of northern India. Catena 2023, 226, 107082. [Google Scholar] [CrossRef]
- Mehta, P.; Allakhverdiev, S.I.; Jajoo, A. Characterization of photosystem II heterogeneity in response to high salt stress in wheat leaves (Triticum aestivum). Photosynth. Res. 2010, 105, 249–255. [Google Scholar] [CrossRef]
- Yan, K.; Mei, H.; Dong, X.; Zhou, S.; Cui, J.; Sun, Y. Dissecting photosynthetic electron transport and photosystems performance in Jerusalem artichoke (Helianthus tuberosus L.) under salt stress. Front. Plant Sci. 2022, 13, 905100. [Google Scholar] [CrossRef] [PubMed]
- Changxia, D.; Juan, L.; Shirong, G.; Huaifu, F. Effects of exogenous spermdine on the growth and soluble protein expression in cucumber seedlings under NaCl stress. Acta Bot. Boreali-Occident. Sin. 2007, 27, 1179–1184. [Google Scholar]
- Chen, H.; Song, Y.; Wang, Y.; Wang, H.; Ding, Z.; Fan, K. Zno nanoparticles: Improving photosynthesis, shoot development, and phyllosphere microbiome composition in tea plants. J. Nanobiotechnology 2024, 22, 389. [Google Scholar] [CrossRef]
- Liu, Z.; Yan, H.; Wang, K.; Kuang, T.; Zhang, J.; Gui, L.; An, X.; Chang, W. Crystal structure of spinach major light-harvesting complex at 2.72 Å resolution. Nature 2004, 428, 287–292. [Google Scholar] [CrossRef]
- Usman, M.; Farooq, M.; Wakeel, A.; Nawaz, A.; Alam Cheema, S.A.; Rehman, H.U.; Ashraf, I.; Sanaullah, M. Nanotechnology in agriculture: Current status, challenges and future opportunities. Sci. Total Environ. 2020, 721, 137778. [Google Scholar] [CrossRef]
- Al-Zahrani, H.S.; Nahar, K.; Alharby, H.F.; Alsamadany, H.; Hakeem, K.R.; Hasanuzzaman, M. Zinc supplementation enhances glutathi-one-mediated antioxidant defense and glyoxalase systems to conferring salt tolerance in soybean (Glycine max L.). Agronomy 2022, 12, 1032. [Google Scholar] [CrossRef]
- Liang, D.; Ni, Z.; Xia, H.; Xie, Y.; Lv, X.; Wang, J.; Lin, L.; Deng, Q.; Luo, X. Exogenous melatonin promotes biomass accumulation and pho-tosynthesis of kiwifruit seedlings under drought stress. Sci. Hortic. 2019, 246, 34–43. [Google Scholar] [CrossRef]
- Weisany, W.; Sohrabi, Y.; Heidari, G.; Siosemardeh, A.; Ghassemi-Golezani, K. Changes in antioxidant enzymes activity and plant perfor-mance by salinity stress and zinc application in soybean (Glycine max L.). Plant Omics. 2012, 5, 60–67. [Google Scholar]
- Luo, Y.; Hu, T.; Huo, Y.; Wang, L.; Zhang, L.; Yan, R. Effects of exogenous melatonin on Chrysanthemum physiological characteristics and photosynthesis under drought stress. Horticulturae 2023, 9, 106. [Google Scholar] [CrossRef]
- Fu, J.; Zhu, C.; Wang, C.; Liu, L.; Shen, Q.; Xu, D.; Wang, Q. Maize transcription factor ZmEREB20 enhanced salt tolerance in transgenic Arabidopsis. Plant Physiol. Biochem. 2021, 159, 257–267. [Google Scholar] [CrossRef]
- Bray, R.C.; Cockle, S.A.; Fielden, E.M.; Roberts, P.B.; Rotilio, G.; Calabrese, L. Reduction and inactivation of superoxide dismutase by hydrogen peroxide. Biochem. J. 1974, 139, 43–48. [Google Scholar] [CrossRef] [PubMed]
- Anschütz, U.; Becker, D.; Shabala, S. Going beyond nutrition: Regulation of potassium homoeostasis as a common denominator of plant adaptive responses to environment. J. Plant Physiol. 2014, 171, 670–687. [Google Scholar] [CrossRef] [PubMed]
- Chen, Y.E.; Mao, J.J.; Sun, L.Q.; Huang, B.; Ding, C.B.; Gu, Y. Exogenous melatonin enhances salt stress tolerance in maize seedlings by im-proving antioxidant and photosynthetic capacity. Physiol Plant. 2018, 164, 349–363. [Google Scholar] [CrossRef]
- Hayat, S.; Hasan, S.A.; Yusuf, M.; Hayat, Q.; Ahmad, A. Effect of 28-homobrassinolide on photosynthesis, fuorescence and antioxidant system in the presence or absence of salinity and temperature in Vigna radiata. Environ. Exp. Bot. 2010, 69, 105–112. [Google Scholar] [CrossRef]
- Wu, Y.; Hu, L.; Liao, W.; Dawuda, M.M.; Lyu, J.; Xie, J.; Feng, Z.; Calderón-Urrea, A.; Yu, J. Foliar application of 5-aminolevulinic acid (ALA) alleviates NaCl stress in cucumber (Cucumis sativus L.) seedlings through the enhancement of ascorbate-glutathione cycle. Sci. Hortic. 2019, 257, 108761. [Google Scholar] [CrossRef]
- Tan, D.X.; Manchester, L.C.; Esteban-Zubero, E.; Zhou, Z.; Reiter, R.J. Melatonin as a potent and inducible endogenous antioxidant: Synthesis and metabolism. Molecules 2015, 20, 18886–18906. [Google Scholar] [CrossRef]
- Prakash, V.; Rai, P.; Sharma, N.C.; Singh, V.P.; Tripathi, D.K.; Sharma, S.; Sahi, S. Application of zinc oxide nanoparticles as fertilizer boosts growth in rice plant and alleviates chromium stress by regulating genes involved in oxidative stress. Chemosphere 2022, 303, 134554. [Google Scholar] [CrossRef] [PubMed]
- Ling, L.; Alattar, A.; Tan, Z.; Shah, F.A.; Ali, T.; Alshaman, R.; Koh, P.O.; Li, S. A potent antioxidant endogenous neurohormone melatonin, rescued MCAO by attenuating oxidative stress-associated neuroinflammation. Front. Pharmacol. 2020, 11, 548078. [Google Scholar] [CrossRef] [PubMed]
- Soliman, A.S.; El-Feky, S.A.; Darwish, E. Alleviation of salt stress on Moringa peregrina using foliar application of nanofertiliers. J. Hortic. For. 2015, 7, 36–47. [Google Scholar]
- Zhang, P.F.; Liu, L.; Wang, X.; Wang, Z.Y.; Zhang, H.; Chen, J.T.; Liu, X.Y.; Wang, Y.B.; Li, C.F. Benefcial efects of exogenous melatonin on over-coming salt stress in sugar beets (Beta vulgaris L.). Plants 2021, 10, 886. [Google Scholar] [CrossRef]
- Deinlein, U.; Stephan, A.B.; Horie, T.; Luo, W.; Xu, G.; Schroeder, J.I. Plant salt-tolerance mechanisms. Trends Plant Sci. 2014, 19, 371–379. [Google Scholar] [CrossRef]
- Xu, Z.; Lei, P.; Pang, X.; Li, H.; Feng, X.; Xu, H. Exogenous application of poly-γ-glutamic acid enhances stress defense in Brassica napus L. seedlings by inducing cross-talks between Ca2+, H2O2, brassinolide, and jasmonic acid in leaves. Plant Physiol. Biochem. 2017, 118, 460–470. [Google Scholar] [CrossRef] [PubMed]
- Jia, X.-M.; Wang, H.; Svetla, S.; Zhu, Y.-F.; Hu, Y.; Cheng, L.; Zhao, T.; Wang, Y.-X. Comparative physiological responses and adaptive strategies of apple Malus halliana to salt, alkali and saline-alkali stress. Sci. Hortic. 2019, 245, 154–162. [Google Scholar] [CrossRef]
- Wang, J.; Moeen-Ud-Din, M.; Yang, S. Dose-dependent responses of Arabidopsis thaliana to zinc are mediated by auxin homeostasis and transport. Environ. Exp. Bot. 2021, 189, 104554. [Google Scholar] [CrossRef]
- Cai, X.; Jia, B.; Sun, M.; Sun, X. Insights into the regulation of wild soybean tolerance to salt-alkaline stress. Front. Plant Sci. 2022, 13, 1002302. [Google Scholar] [CrossRef] [PubMed]
- Hasegawa, P.M. Sodium (Na+) homeostasis and salt tolerance of plants. Environ. Exp. Bot. 2013, 92, 19–31. [Google Scholar] [CrossRef]
















| Gene Name | Full Gene Name | Gene Number (ID) | Forward Primer (5′-3′) | Reverse Primer (5′-3′) | Reference |
|---|---|---|---|---|---|
| MdSKOR1 | Outwardly rectified K+ channel | LOC103452876 | CATCCTGACAACTGGTGGTATCG | AAGTACCTCAGAGCAATCCGTTT | [48] |
| MdNHX4 | Na+/H+ reverse transporter protein | LOC109230819 | ACGAAACTCCTTTACTATACAGCCT | TGATACCACAGATAAGTGAGCATAG | [49] |
| MdALT1 | Alanine transaminase | LOC103449816 | GTTGTTTTTTTGCTCTGACGACT | GTTGAACCACAAAACCCTGCT | [48] |
| MdSOS1 | Plasma membrane Na+/H+ reverse transporter protein | LOC103435911 | TACATCATTTCTGGTATATCTTGTG | CAAGATGAAAATTAAGGTATTAGCA | [50] |
| MdCHX15 | Cation/H(+) antiporter | LOC109229266 | CCTCTTGGTACAGCATTGATAAAAA | GTTTGAACTTAATTTTGCAGCACA | [51] |
| MdSOD | Superoxide dismutase | LOC103453882 | GTTCGATCCATCAAACGCCG | ATGAAGTCCAGGCTTGAGGC | [52] |
| MdCAT | Catalase | LOC103412104 | CAACAACTTCCCGGTCTTC | GTAGGGCTTTCCGGATTTG | [53] |
| MdPOD | Peroxidase | LOC103452368 | TGAAGAAACTGCTGGGGGTC | AACGTCCAAATTCGCATTGAT | [54] |
| MdCAX5 | Ca2+/H+ reverse transporter protein | LOC109229266 | AAAGTGTGAAGAAAGAGAAAATGC | AGTTCATTTGCTTGACATTCTTT | [55] |
| Treatment | Total Root Length (mm) | Total Root Surface Area (cm2) | Average Root Diameter (mm) | Total Root Volume (mm3) | Root Tips Number | Root Vigor |
|---|---|---|---|---|---|---|
| CK | 6637.17 ± 13.43 b | 7555.16 ± 13.30 b | 0.48 ± 0.05 cd | 2143.54 ± 17.78 c | 2571 ± 89.06 b | 62.88 ± 2.78 g |
| SA | 3758.49 ± 21.40 d | 4831.41 ± 21.67 d | 0.40 ± 0.02 d | 1173.40 ± 7.42 d | 2048 ± 19.39 c | 61.36 ± 3.01 d |
| T1 | 5111.83 ± 12.04 c | 7265.36 ± 19.09 b | 0.53 ± 0.08 c | 2614.40 ± 19.79 b | 2168 ± 37.59 bc | 57.10 ± 1.88 f |
| T2 | 6059.79 ± 13.12 b | 7688.33 ± 27.31 b | 0.75 ± 0.03 b | 1775.97 ± 16.31 c | 2781 ± 24.87 b | 55.14 ± 2.81 c |
| T3 | 7415.43 ± 20.86 a | 9318.78 ± 15.05 a | 0.65 ± 0.03 a | 3241.24 ± 3.51 a | 4451 ± 21.54 a | 67.67 ± 3.72 e |
| T4 | 5767.26 ± 16.59 b | 6830.22 ± 18.45 c | 0.55 ± 0.02 c | 1356.43 ± 24.74 d | 4284 ± 26.31 a | 58.67 ± 2.91 g |
| Treatment | Fresh Weight Biomass (g·Plant−1 FW) | Dry Weight Biomass (g·Plant−1 DW) | ||||
|---|---|---|---|---|---|---|
| Plant | Shoot | Root | Plant | Shoot | Root | |
| CK | 9.41 ± 0.23 g | 5.06 ± 0.22 g | 4.35 ± 0.35 g | 2.94 ± 0.24 c | 1.91 ± 0.25 g | 1.04 ± 0.02 f |
| SA | 5.44 ± 0.31 e | 3.01 ± 0.27 e | 2.43 ± 0.29 e | 1.96 ± 0.09 g | 1.23 ± 0.24 d | 0.73 ± 0.04 e |
| T1 | 6.86 ± 0.21 f | 3.65 ± 0.26 c | 3.21 ± 0.22 f | 2.21 ± 0.18 f | 1.41 ± 0.18 c | 0.79 ± 0.06 c |
| T2 | 8.95 ± 0.26 a | 5.01 ± 0.31 b | 4.24 ± 0.23 e | 3.41 ± 0.21 c | 2.57 ± 0.17 b | 1.07 ± 0.04 d |
| T3 | 11.85 ± 0.29 d | 4.78 ± 0.23 e | 7.07 ± 0.14 d | 3.88 ± 0.17 d | 2.07 ± 0.24 f | 1.81 ± 0.01 f |
| T4 | 8.55 ± 0.33 c | 4.71 ± 0.42 d | 3.55 ± 0.26 c | 2.97 ± 0.15 e | 1.91 ± 0.27 c | 0.85 ± 0.03 b |
| Treatments | Lp (μm) | Wp (μm) | SD (mm2) | SS (μm2) | Sa (μm2) | Gsmax (mol m−2 s−2) |
|---|---|---|---|---|---|---|
| CK | 15.13 ± 0.35 a | 2.35 ± 0.45 a | 220.33 ± 2.52 b | 26.16 ± 6.53 a | 294.94 ± 10.56 a | 0.63 ± 0.06 b |
| SA | 9.33 ± 0.91 b | 0.63 ± 0.077 f | 123.67 ± 9.71 e | 5.78 ± 0.70 c | 263.09 ± 28.89 a | 0.43 ± 0.04 b |
| T1 | 10.73 ± 0.66 c | 0.89 ± 0.099 df | 173.67 ± 9.50 d | 7.85 ± 0.79 c | 277.24 ± 73.74 a | 0.62 ± 0.04 b |
| T2 | 11.77 ± 0.45 b | 1.14 ± 0.11 cd | 205.00 ± 9.64 c | 12.19 ± 0.89 bc | 354.51 ± 68.87 a | 0.61 ± 0.11 b |
| T3 | 14.57 ± 0.59 a | 1.82 ± 0.17 b | 266.00 ± 9.00 a | 16.51 ± 4.51 b | 266.38 ± 41.57 a | 0.96 ± 0.22 a |
| T4 | 12.5 ± 0.19 b | 1.48 ± 0.07 bc | 223.33 ± 8.02 b | 11.72 ± 1.55 bc | 265.38 ± 48.76 a | 0.90 ± 0.16 a |
Disclaimer/Publisher’s Note: The statements, opinions and data contained in all publications are solely those of the individual author(s) and contributor(s) and not of MDPI and/or the editor(s). MDPI and/or the editor(s) disclaim responsibility for any injury to people or property resulting from any ideas, methods, instructions or products referred to in the content. |
© 2025 by the authors. Licensee MDPI, Basel, Switzerland. This article is an open access article distributed under the terms and conditions of the Creative Commons Attribution (CC BY) license (https://creativecommons.org/licenses/by/4.0/).
Share and Cite
Zhai, J.; Xian, X.; Zhang, Z.; Wang, Y. Nano-Zinc Oxide Can Enhance the Tolerance of Apple Rootstock M9-T337 Seedlings to Saline Alkali Stress by Initiating a Variety of Physiological and Biochemical Pathways. Plants 2025, 14, 233. https://doi.org/10.3390/plants14020233
Zhai J, Xian X, Zhang Z, Wang Y. Nano-Zinc Oxide Can Enhance the Tolerance of Apple Rootstock M9-T337 Seedlings to Saline Alkali Stress by Initiating a Variety of Physiological and Biochemical Pathways. Plants. 2025; 14(2):233. https://doi.org/10.3390/plants14020233
Chicago/Turabian StyleZhai, Jietao, Xulin Xian, Zhongxing Zhang, and Yanxiu Wang. 2025. "Nano-Zinc Oxide Can Enhance the Tolerance of Apple Rootstock M9-T337 Seedlings to Saline Alkali Stress by Initiating a Variety of Physiological and Biochemical Pathways" Plants 14, no. 2: 233. https://doi.org/10.3390/plants14020233
APA StyleZhai, J., Xian, X., Zhang, Z., & Wang, Y. (2025). Nano-Zinc Oxide Can Enhance the Tolerance of Apple Rootstock M9-T337 Seedlings to Saline Alkali Stress by Initiating a Variety of Physiological and Biochemical Pathways. Plants, 14(2), 233. https://doi.org/10.3390/plants14020233
