Transcriptome and Metabolome Analyses of Taxus chinensis var. mairei Tissues Provide New Insights into the Regulation of Paclitaxel Biosynthesis
Abstract
1. Introduction
2. Results
2.1. Overview of the Metabolomes
2.2. Analysis of DAMs in Different Tissues
2.3. Overview of the Transcriptomes
2.4. Analysis of DEGs in Different Tissues
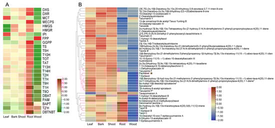
2.5. Integrated Transcriptome and Metabolome Analyses of Paclitaxel Pathways
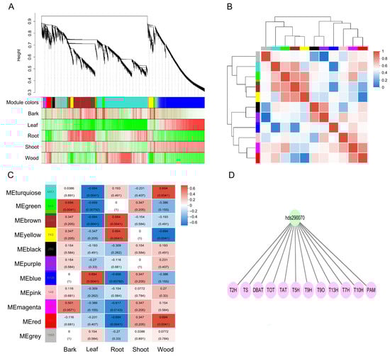
2.6. Gene Co-Expression Network Associated with Paclitaxel Biosynthesis
2.7. ERF68 Enhances the Expression of T2H
3. Discussion
4. Materials and Methods
4.1. Plant Materials and Growth Conditions
4.2. Metabolite Extraction and Detection
4.3. Analysis of Widely Targeted Metabolomic Data
4.4. RNA Extraction, Library Construction, and RNA-Seq
4.5. Differential Expression Analysis and Functional Enrichment
4.6. WGCNA Analysis
4.7. Identification of the AP2/ERF Family Member
4.8. Subcellular Localization
4.9. Promoter Isolation and Cis-Element Scanning
4.10. Yeast One-Hybrid Assays
4.11. Dual-Luciferase Reporter Assay
5. Conclusions
Supplementary Materials
Author Contributions
Funding
Data Availability Statement
Conflicts of Interest
References
- Hao, D.; Xiao, P.; Huang, B.; Ge, G.; Yang, L. Interspecifc relationships and origins of Taxaceae and Cephalotaxaceae revealed by partitioned Bayesian analyses of chloroplast and nuclear DNA sequences. Plant Syst. Evol. 2008, 276, 89–104. [Google Scholar] [CrossRef]
- Wani, M.C.; Taylor, H.L.; Wall, M.E.; Coggon, P.; McPhail, A.T. Plant antitumor agents. VI. Isolation and structure of taxol, a novel antileukemic and antitumor agent from Taxus brevifolia. J. Am. Chem. Soc. 1971, 93, 2325–2327. [Google Scholar] [CrossRef]
- Jiang, P.; Zhang, Q.; Zhao, Y.; Xiong, J.; Wang, F.; Zhang, T.; Zhang, C. Extraction, purification, and biological activities of polysaccharides from branches and leaves of Taxus cuspidata S. et Z. Molecules 2019, 24, 2926. [Google Scholar] [CrossRef]
- Zhan, X.; Liang, X.; Lin, W.; Ma, R.; Zang, Y.; Wang, H.; Wang, L.; Yang, Y.; Shen, C. Cell type specific regulation of phenolic acid and flavonoid metabolism in Taxus mairei leaves. Ind. Crops Prod. 2024, 219, 118975. [Google Scholar] [CrossRef]
- Fuchs, D.A.; Johnson, R.K. Crtologic Evidence that Taxol, an antineoplastic agent from Taxus brevifolia, acts as a mitotic spindle. Cancer Treat. Rep. 1978, 62, 1219–1222. [Google Scholar] [PubMed]
- Perez-Matas, E.; Hanano, A.; Moyano, E.; Bonfill, M.; Cusido, R.M.; Palazon, J. Insights into the control of taxane metabolism: Molecular, cellular, and metabolic changes induced by elicitation in Taxus baccata cell suspensions. Front. Plant Sci. 2022, 13, 942433. [Google Scholar] [CrossRef]
- Wuts, P.G. Semisynthesis of Taxol. Curr. Opin. Drug Discov. Dev. 1998, 1, 329–337. [Google Scholar] [PubMed]
- Ajikumar, P.K.; Xiao, W.; Tyo, K.E.J.; Wang, Y.; Simeon, F.; Leonard, E.; Mucha, O.; Phon, T.H.; Pfeifer, B.; Stephanopoulos, G. Isoprenoid pathway optimization for Taxol precursor overproduction in Escherichia coli. Science 2010, 330, 70–74. [Google Scholar] [CrossRef]
- Zhou, K.; Qiao, K.; Edgar, S.; Stephanopoulos, G. Distributing a metabolic pathway among a microbial consortium enhances production of natural products. Nat. Biotechnol. 2015, 33, 377–383. [Google Scholar] [CrossRef]
- Walls, L.E.; Malcı, K.; Nowrouzi, B.; Li, R.A.; d’Espaux, L.; Wong, J.; Dennis, J.A.; Semião, A.J.C.; Wallace, S.; Martinez, J.L.; et al. Optimizing the biosynthesis of oxygenated and acetylated Taxol precursors in Saccharomyces cerevisiae using advanced bioprocessing strategies. Biotechnol. Bioeng. 2021, 118, 279–293. [Google Scholar] [CrossRef]
- De-La-Peña, R.; Sattely, E.S. Rerouting plant terpene biosynthesis enables momilactone pathway elucidation. Nat. Chem. Biol. 2021, 17, 205–212. [Google Scholar] [CrossRef] [PubMed]
- Xu, M.; Xie, W.; Luo, Z.; Li, C.X.; Huang, Q.; Xu, J.H. Improving solubility and copy number of taxadiene synthase to enhance the titer of taxadiene in Yarrowialipolytica. Sythrtic Syst. Biotechnol. 2023, 8, 331–338. [Google Scholar] [CrossRef]
- Liu, X.; Zhu, X.; Cheng, J.; Jiang, H. A new era for paclitaxel biosynthesis is coming. Mol. Plant 2024, 17, 370–371. [Google Scholar] [CrossRef]
- Cheng, J.; Wang, X.; Liu, X.; Zhu, X.; Li, Z.; Chu, H.; Wang, Q.; Lou, Q.; Cai, B.; Yang, Y.; et al. Chromosome-level genome of Himalayan yew provides insights into the origin and evolution of the paclitaxel biosynthetic pathway. Mol. Plant 2021, 14, 1199–1209. [Google Scholar] [CrossRef]
- Xiong, X.; Guo, J.; Liao, Q.; Li, Y.; Zhou, Q.; Bi, G.; Li, C.; Du, R.; Wang, X.; Sun, T.; et al. The Taxus genome provides insights into paclitaxel biosynthesis. Nat. Plants. 2021, 7, 1026–1103. [Google Scholar] [CrossRef]
- Song, C.; Fu, F.; Yang, L.; Niu, Y.; Tian, Z.; He, X.; Yang, X.; Chen, J.; Sun, W.; Wang, T.; et al. Taxus yunnanensis genome offers insights into gymnosperm phylogeny and taxol production. Commun. Biol. 2021, 4, 1203. [Google Scholar] [CrossRef] [PubMed]
- Croteau, R.; Ketchum, R.E.; Long, R.M.; Kaspera, R.; Wildung, M.R. Taxol biosynthesis and molecular genetics. Phytochem. Rev. 2006, 5, 75–97. [Google Scholar] [CrossRef] [PubMed]
- Gou, Y.; Jiang, X.; Lian, J. Intricate metabolic network for paclitaxel biosynthesis. BioDesign Res. 2024, 6, 0035. [Google Scholar] [CrossRef]
- Hefner, J.; Ketchum, R.E.; Croteau, R. Cloning and functional expression of a cDNA encoding geranylgeranyl diphosphate synthase from Taxus canadensis and assessment of the role of this prenyltransferase in cells induced for taxol production. Arch. Biochem. Biophys. 1998, 360, 62–74. [Google Scholar] [CrossRef]
- Wildung, M.R.; Croteau, R. A cDNA Clone for taxadiene synthase, the diterpene cyclase that catalyzes the committed step of taxol biosynthesis. J. Biol. Chem. 1996, 271, 9201–9204. [Google Scholar] [CrossRef]
- Escrich, A.; Jonguitud-Borrego, N.; Malcı, K.; Sanchez-Muñoz, R.; Palazon, J.; Rios-Solis, L.; Moyano, E. A novel step towards the heterologous biosynthesis of paclitaxel: Characterization of T1βOH taxane hydroxylase. Metab. Eng. 2024, 85, 201–212. [Google Scholar] [CrossRef] [PubMed]
- Zhang, Y.; Wiese, L.; Fang, H.; Alseekh, S.; de-Souza, L.P.; Scossa, F.; Molloy, J.; Christmann, M.; Fernie, A.R. Synthetic biology identifies the minimal gene set required for paclitaxel biosynthesis in a plant chassis. Mol. Plant 2023, 16, 1951–1961. [Google Scholar] [CrossRef] [PubMed]
- Chau, M. Molecular Cloning and Characterization of Three Enyzmes Involved in Taxol/Taxoid Biosynthesis: Taxoid 2α-Hydroxylase, Taxoid 7β-Hydroxylase, and Taxoid 5α-O-Acetyltransferase; Washington State University: Pullman, WA, USA, 2004; p. 3145784. [Google Scholar]
- Jennewein, S.; Long, R.M.; Williams, R.M.; Croteau, R. Cytochrome P450 taxadiene 5α-hydroxylase, a mechanistically unusual monooxygenase catalyzing the first oxygenation step of taxol biosynthesis. Chem. Biol. 2004, 11, 379–387. [Google Scholar] [CrossRef]
- Jiang, B.; Gao, L.; Wang, H.; Sun, Y.; Zhang, X.; Ke, H.; Liu, S.; Ma, P.; Liao, Q.; Wang, H. Characterization and heterologous reconstitution of Taxus biosynthetic enzymes leading to baccatin III. Science 2024, 383, 622–629. [Google Scholar] [CrossRef]
- Yang, C.; Wang, Y.; Su, Z.; Xiong, L.; Wang, P.; Lei, W.; Yan, X.; Ma, D.; Zhao, G.; Zhou, Z. Biosynthesis of the highly oxygenated tetracyclic core skeleton of Taxol. Nat. Commun. 2024, 15, 2339. [Google Scholar] [CrossRef]
- Schoendorf, A.; Rithner, C.D.; Williams, R.M.; Croteau, R.B. Molecular cloning of a cytochrome P450 taxane 10β-hydroxylase cDNA from Taxus and functional expression in yeast. Proc. Natl. Acad. Sci. USA 2001, 98, 1501–1506. [Google Scholar] [CrossRef] [PubMed]
- Jennewein, S.; Rithner, C.D.; Williams, R.M.; Croteau, R.B. Taxol biosynthesis: Taxane 13α-hydroxylase is a cytochrome P450-dependent monooxygenase. Proc. Natl. Acad. Sci. USA 2001, 98, 13595–13600. [Google Scholar] [CrossRef]
- Walker, K.; Croteau, R. Molecular cloning of a 10-deacetylbaccatin III-10-O-acetyl transferase cDNA from Taxus and functional expression in Escherichia coli. Proc. Natl. Acad. Sci. USA 2000, 97, 583–587. [Google Scholar] [CrossRef]
- Walker, K.; Croteau, R. Taxol biosynthesis: Molecular cloning of a benzoyl-CoA: Taxane 2α-O-benzoyltransferase cDNA from Taxus and functional expression in Escherichia coli. Proc. Natl. Acad. Sci. USA 2000, 97, 13591–13596. [Google Scholar] [CrossRef]
- Walker, K.D.; Klettke, K.; Akiyama, T.; Croteau, R. Cloning, heterologous expression, and characterization of a phenylalanine aminomutase involved in Taxol biosynthesis. J. Biol. Chem. 2004, 279, 53947–53954. [Google Scholar] [CrossRef]
- Ramírez-Estrada, K.; Altabella, T.; Onrubia, M.; Moyano, E.; Notredame, C.; Osuna, L.; Bossche, R.V.; Goossens, A.; Cusido, R.M.; Palazon, J. Transcript profiling of jasmonate-elicited Taxus cells reveals a β-phenylalanine-CoA ligase. Plant Biotechnol. J. 2016, 14, 85–96. [Google Scholar] [CrossRef] [PubMed]
- Walker, K.; Fujisaki, S.; Long, R.; Croteau, R. Molecular cloning and heterologous expression of the C-13 phenylpropanoid side chain-CoA acyltransferase that functions in Taxol biosynthesis. Proc. Natl. Acad. Sci. USA 2002, 99, 12715–12720. [Google Scholar] [CrossRef] [PubMed]
- Sanchez-Muñoz, R.; Perez-Mata, E.; Almagro, L.; Cusido, R.M.; Bonfill, M.; Palazon, J.; Moyano, E. A novel hydroxylation step in the taxane biosynthetic pathway: A new approach to paclitaxel production by synthetic biology. Front. Bioeng. Biotechnol. 2002, 8, 410. [Google Scholar] [CrossRef]
- Walker, K.; Long, R.; Croteau, R. The final acylation step in taxol biosynthesis: Cloning of the taxoid C13-side-chain N-benzoyltransferase from Taxus. Proc. Natl. Acad. Sci. USA 2002, 99, 9166–9171. [Google Scholar] [CrossRef]
- Lange, B.M.; Conner, C.F. Taxanes and taxoids of the genus Taxus—A comprehensive inventory of chemical diversity. Phytochemistry 2021, 190, 112829. [Google Scholar] [CrossRef]
- Gunatilaka, A.A.L.; Chordia, M.D.; Kingston, D.G.I. Efficient conversion of cephalomannine to paclitaxel and 3′-N-acyl-3′-N-debenzoylpaclitaxel analogs. J. Org. Chem. 1997, 62, 3775–3778. [Google Scholar] [CrossRef]
- Gao, F.; Wang, D.; Huang, X. Synthesis, isolation, stereo structure and cytotoxicity of paclitaxel analogs from cephalomannine. Fitoterapia 2013, 90, 79–84. [Google Scholar] [CrossRef] [PubMed]
- Mclaughlin, J.L.; Miller, R.W.; Powell, R.G.; Smith, C.R. 19-hydroxybaccatin III, 10-deacetylcephalomannine, and 10-deacetyltaxol: New antitumor taxanes from Taxus wallichiana. J. Nat. Prod. 1981, 44, 312. [Google Scholar] [CrossRef] [PubMed]
- Liu, Y.; Ma, X.; Zhou, M.; Hao, X.; Zhu, X. An effective method to produce 7-epitaxol from taxol in HCO3−. Bioorganic Med. Chem. Lett. 2020, 30, 127285. [Google Scholar] [CrossRef]
- Zhang, M.; Li, S.; Nie, L.; Chen, Q.; Xu, X.; Yu, L.; Fu, C. Two jasmonate-responsive factors, TcERF12 and TcERF15, respectively act as repressor and activator of tasy gene of taxol biosynthesis in Taxus chinensis. Plant Mol. Biol. 2015, 89, 463–473. [Google Scholar] [CrossRef]
- Zhang, M.; Jin, X.; Chen, Y.; Wei, M.; Liao, W.; Zhao, S.; Fu, C.; Yu, L. TcMYC2a, a basic helix–loop–helix transcription factor, transduces JA-signals and regulates taxol biosynthesis in Taxus chinensis. Front. Plant Sci. 2018, 9, 863. [Google Scholar] [CrossRef] [PubMed]
- Zhang, M.; Chen, Y.; Nie, L.; Jin, X.; Liao, W.; Zhao, S.; Fu, C.; Yu, L. Transcriptome-wide identification and screening of WRKY factors involved in the regulation of taxol biosynthesis in Taxus chinensis. Sci. Rep. 2018, 8, 5197. [Google Scholar] [CrossRef] [PubMed]
- Chen, Y.; Zhang, H.; Zhang, M.; Zhang, W.; Ou, Z.; Peng, Z.; Fu, C.; Zhao, C.; Yu, L. Salicylic acid-responsive factor TcWRKY33 positively regulates taxol biosynthesis in Taxus chinensis in direct and indirect ways. Front. Plant Sci. 2021, 12, 697476. [Google Scholar] [CrossRef]
- Cao, X.; Xu, L.; Li, L.; Wan, W.; Jiang, J. TcMYB29a, an ABA-responsive R2R3-MYB transcriptional factor, upregulates taxol biosynthesis in Taxus chinensis. Front. Plant Sci. 2022, 13, 804593. [Google Scholar] [CrossRef]
- Yu, C.; Luo, X.; Zhang, C.; Xu, X.; Huang, J.; Chen, Y.; Feng, S.; Zhan, X.; Zhang, L.; Yuan, H. Tissue-specific study across the stem of Taxus media identifies a phloem-specific TmMYB3 involved in the transcriptional regulation of paclitaxel biosynthesis. Plant J. 2020, 103, 95–110. [Google Scholar] [CrossRef]
- Yu, C.; Huang, J.; Wu, Q.; Zhang, C.; Li, X.; Xu, X.; Feng, S.; Zhan, X.; Chen, Z.; Wang, H. Role of female-predominant MYB39-bHLH13 complex in sexually dimorphic accumulation of taxol in Taxus media. Hortic. Res. 2022, 9, uhac062. [Google Scholar] [CrossRef]
- Yu, C.; Hou, K.; Zhang, H.; Liang, X.; Chen, C.; Wang, Z.; Wu, Q.; Chen, G.; He, J.; Bai, E. Integrated mass spectrometry imaging and single-cell transcriptome atlas strategies provide novel insights into taxoid biosynthesis and transport in Taxus mairei stems. Plant J. 2023, 115, 1243–1260. [Google Scholar] [CrossRef]
- Zhan, X.; Qiu, T.; Zhang, H.; Hou, K.; Liang, X.; Chen, C.; Wang, Z.; Wu, Q.; Wang, X.; Li, X. Mass spectrometry imaging and single-cell transcriptional profiling reveal the tissue-specific regulation of bioactive ingredient biosynthesis in Taxus leaves. Plant Commun. 2023, 4, 100630. [Google Scholar] [CrossRef] [PubMed]
- Sun, M.S.; Jia, Y.; Chen, X.Y.; Chen, J.S.; Guo, Y.; Fu, F.F.; Xue, L.J. Regulatory microRNAs and phasiRNAs of paclitaxel biosynthesis in Taxus chinensis. Front. Plant Sci. 2024, 15, 11. [Google Scholar] [CrossRef]
- Kham, V.; Susan, C.R. Advancements in the understanding of Paclitaxel metabolism in tissue culture. Curr. Pharm. Biotechnol. 2007, 8, 219–236. [Google Scholar] [CrossRef]
- Kuang, X.; Sun, S.; Wei, J.; Li, Y.; Sun, C. Iso-seq analysis of the Taxus cuspidata transcriptome reveals the complexity of taxol biosynthesis. BMC Plant Biol. 2019, 19, 210. [Google Scholar] [CrossRef] [PubMed]
- He, C.T.; Li, Z.L.; Zhou, Q.; Shen, C.; Huang, Y.Y.; Mubeen, S.; Yang, J.Z.; Yuan, J.G.; Yang, Z.Y. Transcriptome profiling reveals specific patterns of paclitaxel synthesis in a new Taxus yunnanensis cultivar. Plant Physiol. Biochem. 2018, 112, 10–18. [Google Scholar] [CrossRef] [PubMed]
- Mubeen, S.; Li, Z.L.; Huang, Q.M.; He, C.T.; Yang, Z.Y. Comparative transcriptome analysis revealed the tissue-specific accumulations of taxanes among three experimental lines of Taxus yunnanensis. J. Agric. Food Chem. 2018, 66, 10410–10420. [Google Scholar] [CrossRef] [PubMed]
- Soliman, S.S.; Raizada, M.N. Sites of biosynthesis and storage of Taxol in Taxus media (Rehder) plants: Mechanism of accumulation. Phytochemistry 2020, 175, 112369. [Google Scholar] [CrossRef]
- Gentleman, R.; Ihaka, R. R: A Language and Environment for Statistical Computing. Computing 2011, 1, 12–21. [Google Scholar]
- Chong, J.; Xia, J. MetaboAnalystR: An R package for flexible and reproducible analysis of metabolomics data. Bioinformatics 2018, 34, 4313–4314. [Google Scholar] [CrossRef]
- Kim, D.; Langmead, B.; Salzberg, S.L. HISAT: A fast spliced aligner with low memory requirements. Nat. Methods 2015, 12, 357–360. [Google Scholar] [CrossRef]
- Li, B.; Dewey, C.N. RSEM: Accurate transcript quantification from RNA-Seq data with or without a reference genome. BMC Bioinform. 2011, 12, 323. [Google Scholar] [CrossRef]
- Love, M.I.; Huber, W.; Anders, S. Moderated estimation of fold change and dispersion for RNA-seq data with DESeq2. Genome Biol. 2014, 15, 550. [Google Scholar] [CrossRef]
- Klopfenstein, D.V.; Zhang, L.; Pedersen, B.S.; Ramírez, F.; Warwick Vesztrocy, A.; Naldi, A.; Mungall, C.J.; Yunes, J.M.; Botvinnik, O.; Weigel, M.; et al. GOATOOLS: A python library for gene ontology analyses. Sci. Rep. 2018, 8, 10872. [Google Scholar] [CrossRef]
- Langfelder, P.; Horvath, S. WGCNA: An R package for weighted correlation network analysis. BMC Bioinform. 2008, 9, 559. [Google Scholar] [CrossRef] [PubMed]
- Han, C.; Shi, C.; Liu, L.; Han, J.; Yang, Q.; Wang, Y.; Li, X.; Fu, W.; Gao, H.; Huang, H.; et al. Majorbio cloud 2024: Update single-cell and multiomics workflows. iMeta 2024, 3, c217. [Google Scholar] [CrossRef] [PubMed]
- Kumar, S.; Stecher, G.; Tamura, K. MEGA7: Molecular Evolutionary Genetics Analysis Version 7.0 for Bigger Datasets. Mol. Biol. Evol. 2016, 33, 1870–1874. [Google Scholar] [CrossRef] [PubMed]







Disclaimer/Publisher’s Note: The statements, opinions and data contained in all publications are solely those of the individual author(s) and contributor(s) and not of MDPI and/or the editor(s). MDPI and/or the editor(s) disclaim responsibility for any injury to people or property resulting from any ideas, methods, instructions or products referred to in the content. |
© 2025 by the authors. Licensee MDPI, Basel, Switzerland. This article is an open access article distributed under the terms and conditions of the Creative Commons Attribution (CC BY) license (https://creativecommons.org/licenses/by/4.0/).
Share and Cite
Jiang, L.; Li, Y.; Jiang, X.; Shao, F.; Wu, W.; Xu, F.; Wilson, I.; Hoffman, A.; Yang, Y.; Qiu, D. Transcriptome and Metabolome Analyses of Taxus chinensis var. mairei Tissues Provide New Insights into the Regulation of Paclitaxel Biosynthesis. Plants 2025, 14, 1775. https://doi.org/10.3390/plants14121775
Jiang L, Li Y, Jiang X, Shao F, Wu W, Xu F, Wilson I, Hoffman A, Yang Y, Qiu D. Transcriptome and Metabolome Analyses of Taxus chinensis var. mairei Tissues Provide New Insights into the Regulation of Paclitaxel Biosynthesis. Plants. 2025; 14(12):1775. https://doi.org/10.3390/plants14121775
Chicago/Turabian StyleJiang, Luyuan, Yanyan Li, Xiaoyang Jiang, Fenjuan Shao, Wenli Wu, Fan Xu, Iain Wilson, Angela Hoffman, Yanfang Yang, and Deyou Qiu. 2025. "Transcriptome and Metabolome Analyses of Taxus chinensis var. mairei Tissues Provide New Insights into the Regulation of Paclitaxel Biosynthesis" Plants 14, no. 12: 1775. https://doi.org/10.3390/plants14121775
APA StyleJiang, L., Li, Y., Jiang, X., Shao, F., Wu, W., Xu, F., Wilson, I., Hoffman, A., Yang, Y., & Qiu, D. (2025). Transcriptome and Metabolome Analyses of Taxus chinensis var. mairei Tissues Provide New Insights into the Regulation of Paclitaxel Biosynthesis. Plants, 14(12), 1775. https://doi.org/10.3390/plants14121775

