Abstract
Plant structure has a large influence on crop yield formation, with branching and plant height being the important factors that make it up. We identified a gene, MtTCP18, encoding a TEOSINTE BRANCHED1/CYCLOIDEA/PROLIFERATING CELL FACTOR (TCP) transcription factor highly conserved with Arabidopsis gene BRC1 (BRANCHED1) in Medicago truncatula. Sequence analysis revealed that MtTCP18 included a conserved basic helix–loop–helix (BHLH) motif and R domain. Expression analysis showed that MtTCP18 was expressed in all organs examined, with relatively higher expression in pods and axillary buds. Subcellular localization analysis showed that MtTCP18 was localized in the nucleus and exhibited transcriptional activation activity. These results supported its role as a transcription factor. Meanwhile, we identified a homozygous mutant line (NF14875) with a mutation caused by Tnt1 insertion into MtTCP18. Mutant analysis showed that the mutation of MtTCP18 altered plant structure, with increased plant height and branch number. Moreover, we found that the expression of auxin early response genes was modulated in the mutant. Therefore, MtTCP18 may be a promising candidate gene for breeders to optimize plant structure for crop improvement.
1. Introduction
Plant structure is an important trait for crop growth and development, which is affected by several genes that control morphological traits such as plant height, number of nodes, internode length, and number of branches [1]. In recent years, genes that regulate plant structure have been frequently reported. In rice (Oryza sativa), the mutation of OsSPL14 led to the “ideal” plant architecture with increased lodging resistance, reduced tiller number, and enhanced grain yield [2]. In soybean (Glycine max), Dt2 mutant lines exhibited significantly increased branches and multiple yield-related trait changes, resulting in significantly increased yield [3]. Lack of Rht-B1 (Reduced height-B1b) and ZnF-B (encoding ring-type E3 ligases) due to natural deletion formed semi-dwarf plants with more compact plant structure, which significantly increased seed yield in wheat (Triticum aestivum) [4].
Legumes are a large group of plants that are widely valued not only for their nutritional properties but also for their important role in food security and sustainable agriculture [5]. Model legumes are required for the study of developmental processes that cannot be studied in other model plants, such as the genetic control of inflorescence and flower development, compound leaf development, and symbiotic nitrogen fixation [5]. Medicago truncatula, as a model legume, is not only suitable for the study of the developmental processes but also has some advantages, including small diploid genome, autogamous nature, short generations, high transformation efficiency, etc. [5,6]. A library of mutants was created by researchers for Medicago truncatula using the Tnt1 retrotransposon of tobacco (Nicotiana tabacum) with R108 as the receptor background [7]. Many studies have utilized this mutant library to screen mutants by forward and reverse genetic methods and identified many functional genes involved in several physiological processes such as compound leaf development, flower development, and plant structure in Medicago truncatula [8,9,10].
TCP transcription factors have a TCP domain that has conserved function in the regulation of plant growth and development. In the gramineous plants, ZmTB1 (TEOSINTE BRANCHED 1) in maize (Zea mays) acted as a repressor in branch outgrowth, with OsTB1 and TaTB1 functioning similarly [11,12,13]. In dicotyledons, GmBRC1 was identified as controlling soybean branching by a genome-wide association study combined with linkage analysis [14]. In Arabidopsis thaliana, AtBRC1 was also identified as a bud outgrowth repressor [15]. In addition, it was shown that TCP transcription factors were mainly involved in plant growth and development through the phytohormone signaling pathway. Overexpression of SlTCP26 inhibited the expression of auxin-related genes to promote lateral branch development in tomato [16]. CsBRC1 directly inhibited the function of CsPIN3 (PIN-FORMED3), which led to the accumulation of auxin in cucumber axillary buds and inhibited the growth of lateral buds [17].
Indole-3-acetic acid (IAA) has profound effects on plant growth and development [18]. Since auxin works in a concentration-dependent manner and auxin gradients act as positional signals, plants have developed a complex system of auxin carriers to regulate auxin distribution [19]. The induction of auxin/indole acetic acid (AUX/IAA) genes is one of the hallmarks of the auxin response [20]. Some mutants of the AUX/IAA genes have been identified to be involved in the regulation of apical dominance in Arabidopsis thaliana, such as iaa3, iaa7, iaa17, and iaa28 [21,22,23,24]. Some of these mutants have increased sensitivity to auxin, while others have decreased sensitivity. Unlike Aux/IAA proteins, ARFs (auxin factor response factors) contain a DNA-binding domain and bind to auxin response elements in the promoters of Aux/IAA genes and other auxin response genes [24,25,26]. In Arabidopsis thaliana, the phenotypes of the arf7arf19 double mutant and the iaa14/slr mutant are very similar in lateral root development, and ARF7 and ARF19 show the same expression pattern as IAA14 [27,28]. Therefore, IAA14 may be a molecular chaperone of ARF7 and ARF19, inhibiting the activity of these by forming a heterodimer in plants [28].
In this study, MtTCP18, a gene homologous to Arabidopsis BRC1, was identified in Medicago truncatula by the homologous cloning method. Phenotypic investigation of mutants clarified that MtTCP18 altered plant structure. The relationship between MtTCP18 and the auxin signaling pathway was investigated in Medicago truncatula.
2. Results
2.1. Identification of the TB1/BRC1 Ortholog in Medicago truncatula
To identify the putative orthologs of AtBRC1 in Medicago truncatula, the full-length protein sequence of AtBRC1 was used as a query in BLAST searches against the protein sequence database of the Medicago truncatula in Phytozome (https://phytozome-next.jgi.doe.gov/, accessed on 25 November 2021). Based on the homology analysis, Medtr4g111935 (GenBank accession number: LOC25493935) displayed close relationships with AtBRC1/TCP18 and was, therefore, named MtTCP18.
The sequence of MtTCP18 was 1536 bp in length, including two exons and one intron (Figure 1a). The 1167 bp full-length cDNA of MtTCP18 was amplified by RT-PCR from leaves (Figure 1b). To explore the expression pattern, we analyzed MtTCP18 expression in roots, stems, leaves, flowers, pods, seeds, axillary buds (AM), and shoot apical meristems (SAM) by RT-PCR. The results showed that MtTCP18 was expressed in all organs examined, with higher expression in pods and axillary buds (Figure 1c), which was similar to OsTB1 and TaTB1 with expression in axillary buds [12,29]. The expression pattern of MtTCP18 suggests that it may play a role in axillary bud development in Medicago truncatula.
Figure 1.
Gene structure, expression, and mutant characterization of MtTCP18. (a) The gene structure of MtTCP18. Green represents the 5’UTR, blue represents exons, black lines represent intron, and the black arrow indicates the location of ‘ATG’ and ‘TAA’. (b) Full-length cDNA amplicon from MtTCP18. The 2K marker is on the left, and the MtTCP18 is on the right. (c) The expression of MtTCP18 in various organs. (d) NF14875 mutant as analyzed by PCR and qRT-PCR. MtTCP18: specific primers spanning the insertion site; Tnt1: specific primers for Tnt1. R108 is the wild type and serves as a PCR negative control. (e) The expression of MtTCP18 in WT and mutant. The relative expression levels were normalized to Actin. There were three biological replicates in qPCR. One-way ANOVA was used for statistical analysis. ***, p < 0.001; ns, not significant.
2.2. MtTCP18 Contains the Conserved Domains
TB1/BRC1 is a TCP transcription factor that is a key hub for axillary bud inhibition in different plants [10]. The Arabidopsis gene, BRC1, encodes a TCP transcription factor, which is closely related to TB1 in maize [11]. BRC1 represents a key point at which signals controlling branches are integrated within axillary buds [15]. In rice, RNAi-mediated knockdown of OsTB1 resulted in the reduction of a number of tillers and panicles [30]. Overexpressing OsTB1 exhibited reduced lateral branching [12].
In this study, MtTCP18, AtBRC1, ZmTB1, and other reported genes in different plants were analyzed by amino acid sequence comparison and evolutionary analysis. We found that these genes encode putative transcription factors carrying a bHLH type of DNA-binding motif, named the TCP domain (Figure 2a,b). There are 21 TCP family members in Medicago truncatula. We performed evolutionary analysis of TCP family members in Arabidopsis thaliana, Medicago truncatula, and soybean. The results showed that the TCP families in dicotyledons were divided into two classes, Class Ⅱ of which included the TB1-like genes (Figure 2c).
Figure 2.
Sequence alignment and phylogenic analysis of MtTCP18. (a) Amino acid sequence alignments of TCP members in different plants. Green is the consistent background color; Blue is conservative background color. (b) The phylogenetic tree was generated using ClustalW via sequence alignment of MtTCP18 and other TCP members in different plants. GmBRC1 (Glyma.06G210600) and GmTCP12 (Glyma.17G121500) are TCP members of soybean. OsTB1 (XP015630237) and OsTIG1 (LOC_Os08g33530) are TCP members of rice. ZmTB1 (Zm00001d033673) and ZmTCP42 (Zm00001d022256) are TCP members of maize. AtBRC1 in Arabidopsis, TaTB1 (XP044372296) in wheat, and SbTB1 (XP002466597) in Sorghum bicolor are TCP members. (c) Phylogenic analysis of TCP members in Medicago truncatula, Arabidopsis, and soybean. The phylogenetic tree was generated by MEGA_X_10.1.7 after sequence alignment of MtTCP18 and other TCPs using ClustalW.
2.3. MtTCP18 Encodes a Nuclear Protein Functioning as Transcriptional Activator
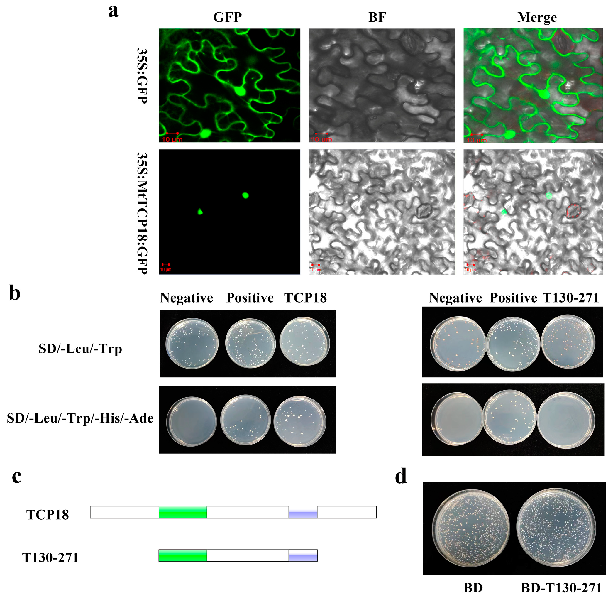
Many biological processes are fine-tuned at the transcriptional level, which is primarily accomplished by regulating the activity of transcription factors [31]. GFP-tagged MtTCP18 coding sequences (CDS) driven by the CaMV 35S promoter (35Spro:MtTCP18-GFP) were generated and transiently expressed in tobacco leaves. MtTCP18-GFP fusion protein was localized in the nucleus, which supports its role as a transcription factor (Figure 3a).
Figure 3.
Molecular identification of MtTCP18 as a transcription factor. (a) Subcellular localization of MtTCP18. GFP: green fluorescent protein; BF: bright field. Scale bars: 10 µm. (b) Transcriptional activation activity of MtTCP18 in yeast. TCP18 represented the full-length protein of MtTCP18, while T130-271 represented the truncated protein of MtTCP18, both of which were validated on BD vectors. (c) Construction of BD vector for MtTCP18. Green represents the conserved bHLH domain, while blue represents the R domain. (d) Yeast toxicity experiment of MtTCP18. Transform of BD empty and T130-271 into yeast and culture for 2–3 days on SD/-Trp medium.
Moreover, we validated the transcriptional activation activity of MtTCP18 by the yeast hybrid assay. The full-length protein of MtTCP18 exhibited transcription activation activity in the yeast cells, while the truncated protein with the amino acid sequence from 130-271 (named T130-271), that retained only the TCP domain and R domain, did not (Figure 3b,c). The truncated protein was subjected to toxicity assays, and we found that it had no effect on yeast growth (Figure 3d).
2.4. The Mutation of MtTCP18 Increases Plant Height and Branch Number in Medicago truncatula
Tnt1 was one of the few well-characterized long terminal repeat retrotransposons in plants [32]. Tnt1 was relatively active during tissue culture but was stable during seed-to-seed propagation, so it was chosen to initiate near-saturation mutagenesis in Medicago truncatula [7,33]. To determine the possible role of MtTCP18 in affecting plant structure in Medicago truncatula, we identified a mutant line NF14875 with Tnt1 retrotransposon insertion (Figure 1d). In the homozygous mutant line, the expression of MtTCP18 was significantly reduced (Figure 1d,e). We investigated the height and branch number of WT and mutant at the beginning of flowering period. The mutant showed a significant enhancement in plant height, due to the increase both in number and length of internodes (Figure 4a,b,e–g). In addition, the primary and secondary branches increased in the mutant, leading to an improvement in the total number of branches (Figure 4a,c,d). Because MtTCP18 was highly expressed in the pods, we measured the length of the diameter and thickness in the pod. Our data showed that diameter and thickness did not change significantly (Supplemental Figure S1).
Figure 4.
Characterization of the NF14875 mutant. (a,e) The plant structure of R108 (WT) and NF14875 mutant at the beginning of the flowering period. (a) scale bar: 5 cm. (e) scale bar: 3 mm. Comparison of plant height (b), the number of branches (c,d), number of internodes (f), and length of internodes (g) for WT and mutant. Data are measured with three biological replicates. One-way ANOVA was used for statistical analysis. *, p < 0.05.
2.5. NF14875 Showed Altered Auxin-Related Gene Expression
SAM supports vertical growth in plants, while AM occurs in the axils of leaves and can produce lateral branches [34]. TCP transcription factors have been reported to regulate plant structure by influencing phytohormone signaling pathways, including auxin. In Arabidopsis thaliana, AtTCP3 activated the expression of genes such as IAA3 and SAUR, which negatively acted on the formation of shoot meristems [35]. Overexpression of AtTCP15 reduced the auxin level by suppressing the expression of the auxin biosynthesis genes YUCCA1 and YUCCA4 [36]. In order to determine the relationship between MtTCP18 and the auxin signaling pathway, we probed the expression of auxin- related genes in WT and NF14875. In Arabidopsis, the mutation BOLITA (BOL), an AP2/ERF transcription factor, resulted in the suppression of SAUR64 expression in leaves [37]. AS2 (ASYMMETRIC LEAVES2) is responsible for the development of flat, symmetric, and extended leaf laminae and their vein systems. AS2 forms a complex with AS1, which is involved in epigenetic repression of the ARF3, ARF4, and class 1 KNOX homology cassette genes [38]. ARF6 and ARF8 activated the transcription of DWARF4, which encoded a key brassinosteroid (BR) biosynthetic enzyme in the regulation of leaf shape [39]. ARF19 is a transcriptional activator that regulates auxin-mediated transcriptional and developmental responses in Arabidopsis [27,28]. IAA8 negatively regulated lateral root formation but also promoted seed germination [40]. The results showed significant differences in the expression of early auxin response genes in NF14875, including ARFs, AUX/IAA, and SAUR (Figure 5a–e). Moreover, we found that the content of auxin in the shoot meristems and axillary buds increased in the NF14875 mutants, by measuring the IAA (Figure 5f,g).
Figure 5.
Expression of auxin-related genes and determination of endogenous auxin level in WT and NF14875 mutant. (a–e) Validation of the expression patterns of auxin-related genes by qRT-PCR. The relative expression level was normalized to Actin. (f,g) The IAA contents were detected by an enzyme-linked immunosorbent assay (ELISA) kit specific for IAA. Data were measured with three biological replicates. One-way ANOVA was used for statistical analysis. *, p < 0.05; **, p < 0.01. AM, axillary buds; SAM, shoot apical meristems.
3. Discussion
TCP family members have a strong influence on the growth patterns during plant development and are therefore key determinants of plant morphology. In recent years, some TCP transcription factors have been reported to be involved in biological processes such as leaf development, flower morphology, and bud formation. Overexpression of five miRNA-down-regulating TCP genes resulted in heterogeneous leaf traits and curvature in Arabidopsis thaliana [41]. The tcp15 mutants had shorter petioles in Arabidopsis [42], while Kieffer et al. (2011) found that tcp14tcp15 double mutants exhibited another slight leaf defect [43]. In eudicots, bilateral floral symmetry is regulated by the TCP protein family of TB1/CYC transcription factors [44,45]. Moreover, in Gerbera hybrida, the E class MADS-box transcription factor GRCD5 targets GhCYC3, thereby affecting stamen development [46]. TB1/BRC1-like genes are functionally more conserved in monocots such as maize and rice and in dicotyledons such as Arabidopsis and Medicago truncatula, both of which are involved in the regulation of lateral bud formation (Figure 4) [11,15]. In this study, although only one mutant line demonstrated that MtTCP18 affected the lateral branch formation, its phenotypic traits were also expected based on the literature [11,12,13,14,15,17]. This is not a fully rigorous way to proceed but it can be acceptable for a phenotype well established in other species, which is confirmed for Medicago truncatula. However, whilst MtTCP18 acts as a transcription factor, the molecular mechanism is currently unknown. IPA1 (IDEAL PLANT ARCHITECTURE1) is a transcription factor that promotes the expression of OsTB1 by directly binding to its promoter region [47]. TIE1 (TCP interactor containing EAR motif protein1) did not only interact with BRC1 in vivo and in vitro: it directly inhibited BRC1 activity to regulate stem meristems [48]. Three HD-ZIP transcription factor-encoding genes, HB21 (HOMEOBOX), HB40, and HB53, were shown to be directly regulated by BRC1 in Arabidopsis thaliana [49]. Due to the highly conserved domains of the TB1/BRC1, we hypothesized a Medicago homologue of IPA1 targets binding to MtTCP18, which in turn binds to HB21, HB40, and HB53 to regulate lateral branch growth.
Moreover, TCP family members are classified into two groups (Class Ⅰ and Class Ⅱ) based on the structure of their conserved DNA binding and dimerization domains [50,51]. In Arabidopsis, Class I is formed by 13 predicted proteins associated with the PCF rice factors, and Class II is formed by 11 predicted proteins associated with the CYC and CIN genes as well as TB1 [15]. In Medicago truncatula, Class I showed conserved exon-intron organization but Class II showed variable numbers of introns [52]. In soybean, TCP family members were highly conserved, and the results for subclasses were consistent with those of Arabidopsis thaliana and Medicago truncatula (Figure 2c). Soybean is one of the major crops that provides the oil and proteins for humans and animals [53], as expressed in a Chinese saying, “you won’t need to take medicine for years if you eat 15 g of soybeans a day” [54]. However, its yield is obviously lower than other crops such as maize and rice. This is significant for identifying the important genes regulating yield-related traits in soybean [55]. Two homologous genes (Glyma.05G013300 and Glyma.17G121500) in soybean are highly homologous to MtTCP18 and may regulate the formation of plant height and lateral branch, affecting soybean yield.
TCP transcription factors affect plant growth and developmental processes by participating in the biosynthesis of plant hormones and through direct regulation of signaling pathways, including jasmonic acid (JA), gibberellin (GA), cytokinins (CK), abscisic acid (ABA), BR, and auxin. BrTCP21 binds to the promoter region of the GA biosynthesis gene BrGA20ox3 and is involved in the regulation of leaf senescence through activation of the GA biosynthesis pathway in Chinese flowering cabbage [56]. In Fragaria vesca, FvTCP9 promotes fruit ripening by regulating the biosynthesis of ABA signaling-related genes (FaNCED1, FaPYR1, FaSnRK2, and FaABI5) and anthocyanins [57]. GrTCP11, a homolog of Arabidopsis AtTCP11, may be an important transcription factor for cotton fiber development and affects in vivo JA levels by negatively regulating JA biosynthesis and response genes in diploid cotton (Gossypium raimondii) [58]. In Arabidopsis, TCP8 directly binds to and transcriptionally activates key BR gene promoters in plants, and TCP8 activity and subcellular localization are dependent on BR [50]. It has been frequently reported that TCP family members participate in the auxin signaling pathway [16,35,36]. Meanwhile, GhTCP14 directly targets the promoters of PIN2, IAA3, and AUX1, thereby mediating auxin-mediated epidermal cell development in cotton (Gossypium hirsutum) [59]. In Medicago truncatula, MtTCP18 regulates the expression of ARFs, SAURs, and IAAs genes, and it is hypothesized that MtTCP18 may directly target the regulation of some of these genes (Figure 5a–e). The auxin content of axillary bud and shoot apical meristems was increased, which was suggested to be responsible for the increase in plant height and lateral branches (Figure 5f,g). This suggests that MtTCP18 suppressed auxin synthesis to regulate plant structure by targeting the expression of auxin-related genes.
4. Materials and Methods
4.1. Plant Materials and Growth Conditions
The wild-type Medicago truncatula ecotype R108 and mutant were grown in a glasshouse at 24 °C:22 °C (day:night) with a photoperiod of 16 h:8 h (light:dark) in a mixture of soil and sand (1:1). We investigated plant height, number of internodes, internode length, and number of branches for WT and mutants at the beginning of the flowering period (64 days). Pods were harvested from single plant material, which were measured for diameter and thickness.
4.2. Identification of Tnt1 Mutants
One mutant line, NF14875, with insertion in MtTCP18, was identified by a BLAST search on the Medicago truncatula mutant library (https://medicago-mutant.dasnr.okstate.edu/, accessed on 25 November 2021) [7]. A primer pair spanning the Tnt1 insertion (NF14875-F/R) and Tnt1-specific primers (Tnt1-F/R) were used to verify the presence of Tnt1 insertion and its homozygous/heterozygous condition via PCR analysis. The primers are listed in Supporting Information Table S1.
4.3. Cloning of the MtTCP18 Gene
In this study, genomic DNA was extracted using a DNAsecure Plant Kit (TIANGEN, Beijing, China). The leaves of R108 were taken separately. The samples were immediately frozen in liquid nitrogen and stored at −80 °C in an ultra-low-temperature refrigerator for use. Total RNA was extracted with an RNA extraction kit (RNAsimple Total RNA Kit, CWBIO, Taizhou, China), and first-strand cDNA was obtained with a reverse transcriptase kit (DNAsecure Plant kit, TIANGEN, Beijing, China). The quality and concentration of DNA and RNA were assayed by gel electrophoresis and spectrophotometry. Based on the mRNA sequence of Medtr4g111935 on Phytozome (https://phytozome-next.jgi.doe.gov/, accessed on 25 November 2021, Medicago truncatula Mt4.0v1), the cDNA sequence of MtTCP18 was cloned by using specific primers. The procedure for cDNA cloning was as follows: initial denaturation for 3 min at 95 °C, followed by 35 cycles each consisting of denaturation for 15 s at 95 °C, annealing for 15 s at 58 °C, and extension for 45 s at 72 °C; the final cycle was extended for 5 min at 72 °C. The cDNA sequence of MtTCP18 was ligated into an entry T vector using pClone007 Blunt Simple Vector Kit (TsingKe, Beijing, China, TSV-007BS); then, the recombinant T plasmid with MtTCP18 cDNA was named as T-MtTCP18 and confirmed by sequencing.
4.4. Phylogenetic Analysis and Alignment of Protein Sequences
To conduct phylogenetic analysis, 24 Arabidopsis thaliana sequences, 21 Medicago truncatula sequences, and 53 soybean sequences annotated as TCPs from the websites named PlantTFDB (http://planttfdb.gao-lab.org/, accessed on 10 October 2022) were retrieved [60]. The TCP protein sequences of different plants were analyzed by ClustalW [61]. Phylogenetic trees of TCP family members in dicotyledonous plants were constructed with the neighbor-joining algorithm using the MEGA_X_10.1.7 program, with bootstrapping values set to 500 replicates [62]. These phylogenetic trees were visualized with the online tool iTOL (https://itol.embl.de, accessed on 12 December 2022) [63].
4.5. qRT-PCR Analysis
Total RNA was extracted with an RNA extraction kit (RNAsimple Total RNA Kit, CWBIO, Jiangsu), and first-strand cDNA was obtained with a reverse transcriptase kit (DNAsecure Plant kit, TIANGEN, Beijing, China). The roots, stems, leaves, flowers, pods, seeds, axillary buds (AM), and shoot apical meristems (SAM) of R108 and the leaves of mutants (68 days) were taken separately. The samples were immediately frozen in liquid nitrogen and stored at −80 °C in an ultra-low-temperature refrigerator for use. We examined the expression of the MtTCP18 and auxin-related genes by utilizing specific primers. The mRNA level of the Actin was used as a quantitative control. The primers are listed in Supporting Information Table S1.
4.6. Subcellular Localization Analysis
The full-length CDS of MtTCP18 (excluding stop codon) was amplified with two primers MtTCP18-SL-F/R (Table S1) and cloned into the pFGC5941 vector to generate a fusion construct with the coding sequence of green fluorescent protein (GFP) [62]. The resulting constructs (35S: GFP, as a control vector, and 35S: MtTCP18: GFP) were introduced into Agrobacterium tumefaciens strain EHA105. Tobacco leaves were grown for 20–30 days and infested with Agrobacterium tumefaciens. The infested tobaccos plants grew in darkness for 24 h, after which they grew in light for 1–2 days. Finally, the injected tobacco leaves were imaged using a confocal laser scanning microscope (LSM780; Zeiss, Jena, Germany).
4.7. Transcriptional Activity Assay
The transcriptional activation activity of MtTCP18 was assessed by utilizing a yeast two-hybrid system. The full-length and truncated sequences of MtTCP18 were ligated into the BD vector (pGBKT7) using the homologous recombination system. The primers are listed in Supporting Information Table S1. BD-MtTCP18, truncated BD-MtTCP18 (130–271), AD (pGADT7), and positive and negative control vectors were, respectively, introduced into yeast Y2H [62]. At a temperature of 30 °C, the transformed yeast cells were grown on two defective mediums (SD/-Trp/-Leu and SD/-Trp/-Leu/-His/-Ade) for 4–5 days; the purpose was to verify MtTCP18 transcriptional activation activity. At a temperature of 30 °C, the transformed yeast cells were grown on the defective medium (SD/-Trp) for 4–5 days; the purpose was to verify whether MtTCP18 affected yeast growth.
4.8. Auxin Content Determination
The samples of axillary buds and shoot meristems for WT and mutants were collected at the growing stage (83 days) in Nanjing. To measure the auxin content, 0.1 g samples were ground with liquid nitrogen and then transferred into a 2.0 mL tube containing phosphate buffer.
Auxin was extracted according to the protocol of Duan et al. (2023), and its content was measured using an enzyme-linked immunosorbent assay (ELISA) kit specific for IAA (Meimian Inc., Shanghai, China) [64]. The experiments were performed with 3 independent biological replicates.
5. Conclusions
In this study, we conducted a preliminary functional investigation of MtTCP18 via homologous gene cloning, bioinformatics analysis, and some molecular experiments. The phenotypic characterization of the mutant revealed that MtTCP18 changed the plant structure by affecting the plant height and the number of branches. MtTCP18 affected the expression of auxin early response genes and participated in the auxin signaling pathway. Further research will focus on whether MtTCP18 directly targets auxin-related genes and mediates auxin biosynthesis, thus refining the MtTCP18 regulatory network. In addition, we will study the homologous genes of MtTCP18 in soybean and create transgenic mutant lines via gene editing technology; this may be applied for breeding high-yield soybean cultivars.
Supplementary Materials
The following supporting information can be downloaded at https://www.mdpi.com/article/10.3390/plants13071012/s1. Table S1: The sequence of primers. Table S2: TCP transcription factors in different plants. Table S3: TCP transcription factors in dicotyledonous plants. Supplementary Figure S1: Characterization of the mutant in pods.
Author Contributions
F.H. designed the study; X.S. conducted and validated the phenotypic experiments; X.S. and J.Z. analyzed the data; X.S. performed most of the experiments; X.S. and F.H. wrote the manuscript; D.Y. contributed to scientific discussions and a critical revision of the manuscript; and all authors discussed the results and contributed to the manuscript. All authors have read and agreed to the published version of the manuscript.
Funding
This study was supported in part by STI 2030-Major Projects (2023ZD04069), Jiangsu Province Agriculture Science and Technology Innovation Fund (CX(22)2003), the National Natural Science Foundation of China (32372174), the National Key Research and Development Program of China (2021YFF1001204), and the China Postdoctoral Science Foundation (2023M741757).
Data Availability Statement
The data presented in this study are available in the Supplementary Materials.
Conflicts of Interest
The authors declare no competing interests.
References
- Chen, L.; Yang, H.; Fang, Y.; Guo, W.; Chen, H.; Zhang, X.; Dai, W.; Chen, S.; Hao, Q.; Yuan, S.; et al. Overexpression of GmMYB14 improves high-density yield and drought tolerance of soybean through regulating plant architecture mediated by the brassinosteroid pathway. Plant Biotechnol. J. 2021, 19, 702–716. [Google Scholar] [CrossRef]
- Jiao, Y.; Wang, Y.; Xue, D.; Wang, J.; Yan, M.; Liu, G.; Dong, G.; Zeng, D.; Lu, Z.; Zhu, X.; et al. Regulation of OsSPL14 by OsmiR156 defines ideal plant architecture in rice. Nat. Genet. 2010, 42, 541–544. [Google Scholar] [CrossRef]
- Liang, Q.; Chen, L.; Yang, X.; Yang, H.; Liu, S.; Kou, K.; Fan, L.; Zhang, Z.; Duan, Z.; Yuan, Y.; et al. Natural variation of Dt2 determines branching in soybean. Nat. Commun. 2022, 13, 6429. [Google Scholar] [CrossRef] [PubMed]
- Song, L.; Liu, J.; Cao, B.; Liu, B.; Zhang, X.; Chen, Z.; Dong, C.; Liu, X.; Zhang, Z.; Wang, W.; et al. Reducing brassinosteroid signalling enhances grain yield in semi-dwarf wheat. Nature 2023, 617, 118–124. [Google Scholar] [CrossRef]
- Cañas, L.A.; Beltrán, J.P. Model Legumes: Functional Genomics Tools in Medicago truncatula. Methods Mol. Biol. 2018, 1822, 11–37. [Google Scholar]
- Cook, D.R. Medicago truncatula—A model in the making! Curr. Opin. Plant Biol. 1999, 2, 301–304. [Google Scholar] [CrossRef]
- Tadege, M.; Wen, J.; He, J.; Tu, H.; Kwak, Y.; Eschstruth, A.; Cayrel, A.; Endre, G.; Zhao, P.X.; Chabaud, M.; et al. Large-scale insertional mutagenesis using the Tnt1 retrotransposon in the model legume Medicago truncatula. Plant J. 2008, 54, 335–347. [Google Scholar] [CrossRef] [PubMed]
- He, L.; Liu, Y.; He, H.; Liu, Y.; Qi, J.; Zhang, X.; Li, Y.; Mao, Y.; Zhou, S.; Zheng, X.; et al. A molecular framework underlying the compound leaf pattern of Medicago truncatula. Nat. Plants 2020, 6, 511–521. [Google Scholar] [CrossRef]
- Zhao, Y.; Liu, R.; Xu, Y.; Wang, M.; Zhang, J.; Bai, M.; Han, C.; Xiang, F.; Wang, Z.Y.; Mysore, K.S.; et al. AGLF provides C-function in floral organ identity through transcriptional regulation of AGAMOUS in Medicago truncatula. Proc. Natl. Acad. Sci. USA 2019, 116, 5176–5181. [Google Scholar] [CrossRef]
- Zhang, X.; He, L.; Zhao, B.; Zhou, S.; Li, Y.; He, H.; Bai, Q.; Zhao, W.; Guo, S.; Liu, Y.; et al. Dwarf and Increased Branching 1 controls plant height and axillary bud outgrowth in Medicago truncatula. J. Exp. Bot. 2020, 71, 6355–6365. [Google Scholar] [CrossRef]
- Studer, A.; Zhao, Q.; Ross-Ibarra, J.; Doebley, J. Identification of a functional transposon insertion in the maize domestication gene tb1. Nat. Genet. 2011, 43, 1160–1163. [Google Scholar] [CrossRef] [PubMed]
- Takeda, T.; Suwa, Y.; Suzuki, M.; Kitano, H.; Ueguchi-Tanaka, M.; Ashikari, M.; Matsuoka, M.; Ueguchi, C. The OsTB1 gene negatively regulates lateral branching in rice. Plant J. 2003, 33, 513–520. [Google Scholar] [CrossRef] [PubMed]
- Dixon, L.E.; Greenwood, J.R.; Bencivenga, S.; Zhang, P.; Cockram, J.; Mellers, G.; Ramm, K.; Cavanagh, C.; Swain, S.M.; Boden, S.A. TEOSINTE BRANCHED1 Regulates Inflorescence Architecture and Development in Bread Wheat (Triticum aestivum). Plant Cell 2018, 30, 563–581. [Google Scholar] [CrossRef]
- Shim, S.; Ha, J.; Kim, M.Y.; Choi, M.S.; Kang, S.T.; Jeong, S.C.; Moon, J.K.; Lee, S.H. GmBRC1 is a Candidate Gene for Branching in Soybean (Glycine max (L.) Merrill). Int. J. Mol. Sci. 2019, 20, 135. [Google Scholar] [CrossRef] [PubMed]
- Aguilar-Martínez, J.A.; Poza-Carrión, C.; Cubas, P. Arabidopsis BRANCHED1 acts as an integrator of branching signals within axillary buds. Plant Cell 2007, 19, 458–472. [Google Scholar] [CrossRef] [PubMed]
- Wei, X.; Yang, J.; Lei, D.; Feng, H.; Yang, Z.; Wen, G.; He, Z.; Zeng, W.; Zou, J. The SlTCP26 promoting lateral branches development in tomato. Plant Cell Rep. 2021, 40, 1115–1126. [Google Scholar] [CrossRef] [PubMed]
- Shen, J.; Zhang, Y.; Ge, D.; Wang, Z.; Song, W.; Gu, R.; Che, G.; Cheng, Z.; Liu, R.; Zhang, X. CsBRC1 inhibits axillary bud outgrowth by directly repressing the auxin efflux carrier CsPIN3 in cucumber. Proc. Natl. Acad. Sci. USA 2019, 116, 17105–17114. [Google Scholar] [CrossRef]
- Zhao, Y. Auxin biosynthesis and its role in plant development. Annu. Rev. Plant Biol. 2010, 61, 49–64. [Google Scholar] [CrossRef]
- Friml, J.; Palme, K. Polar auxin transport--old questions and new concepts? Plant Mol. Biol. 2002, 49, 273–284. [Google Scholar] [CrossRef]
- Abel, S.; Theologis, A. Early genes and auxin action. Plant Physiol. 1996, 111, 9–17. [Google Scholar] [CrossRef]
- Tian, Q.; Reed, J.W. Control of auxin-regulated root development by the Arabidopsis thaliana SHY2/IAA3 gene. Development 1999, 126, 711–721. [Google Scholar] [CrossRef] [PubMed]
- Wilson, A.K.; Pickett, F.B.; Turner, J.C.; Estelle, M. A dominant mutation in Arabidopsis confers resistance to auxin, ethylene and abscisic acid. Mol. Gen. Genet. 1990, 222, 377–383. [Google Scholar] [CrossRef] [PubMed]
- Leyser, H.M.; Pickett, F.B.; Dharmasiri, S.; Estelle, M. Mutations in the AXR3 gene of Arabidopsis result in altered auxin response including ectopic expression from the SAUR-AC1 promoter. Plant J. 1996, 10, 403–413. [Google Scholar] [CrossRef]
- Rogg, L.E.; Lasswell, J.; Bartel, B. A gain-of-function mutation in IAA28 suppresses lateral root development. Plant Cell 2001, 13, 465–480. [Google Scholar] [CrossRef]
- Guilfoyle, T.J.; Ulmasov, T.; Hagen, G. The ARF family of transcription factors and their role in plant hormone-responsive transcription. Cell. Mol. Life Sci. 1998, 54, 619–627. [Google Scholar] [CrossRef]
- Ulmasov, T.; Hagen, G.; Guilfoyle, T.J. Dimerization and DNA binding of auxin response factors. Plant J. 1999, 19, 309–319. [Google Scholar] [CrossRef]
- Fukaki, H.; Tameda, S.; Masuda, H.; Tasaka, M. Lateral root formation is blocked by a gain-of-function mutation in the SOLITARY-ROOT/IAA14 gene of Arabidopsis. Plant J. 2002, 29, 153–168. [Google Scholar] [CrossRef]
- Okushima, Y.; Overvoorde, P.J.; Arima, K.; Alonso, J.M.; Chan, A.; Chang, C.; Ecker, J.R.; Hughes, B.; Lui, A.; Nguyen, D.; et al. Functional genomic analysis of the AUXIN RESPONSE FACTOR gene family members in Arabidopsis thaliana: Unique and overlapping functions of ARF7 and ARF19. Plant Cell 2005, 17, 444–463. [Google Scholar] [CrossRef]
- Lewis, J.M.; Mackintosh, C.A.; Shin, S.; Gilding, E.; Kravchenko, S.; Baldridge, G.; Zeyen, R.; Muehlbauer, G.J. Overexpression of the maize Teosinte Branched1 gene in wheat suppresses tiller development. Plant Cell Rep. 2008, 27, 1217–1225. [Google Scholar] [CrossRef] [PubMed]
- Choi, M.S.; Woo, M.O.; Koh, E.B.; Lee, J.; Ham, T.H.; Seo, H.S.; Koh, H.J. Teosinte Branched 1 modulates tillering in rice plants. Plant Cell Rep. 2012, 31, 57–65. [Google Scholar] [CrossRef]
- Wang, Y.; Lu, W.; Deng, D. Bioinformatic landscapes for plant transcription factor system research. Planta 2016, 243, 297–304. [Google Scholar] [CrossRef] [PubMed]
- Grandbastien, M.A.; Spielmann, A.; Caboche, M. Tnt1, a mobile retroviral-like transposable element of tobacco isolated by plant cell genetics. Nature 1989, 337, 376–380. [Google Scholar] [CrossRef] [PubMed]
- Sun, L.; Gill, U.S.; Nandety, R.S.; Kwon, S.; Mehta, P.; Dickstein, R.; Udvardi, M.K.; Mysore, K.S.; Wen, J. Genome-wide analysis of flanking sequences reveals that Tnt1 insertion is positively correlated with gene methylation in Medicago truncatula. Plant J. 2019, 98, 1106–1119. [Google Scholar] [CrossRef] [PubMed]
- Wang, B.; Smith, S.M.; Li, J. Genetic Regulation of Shoot Architecture. Annu. Rev. Plant Biol. 2018, 69, 437–468. [Google Scholar] [CrossRef] [PubMed]
- Koyama, T.; Mitsuda, N.; Seki, M.; Shinozaki, K.; Ohme-Takagi, M. TCP transcription factors regulate the activities of ASYMMETRIC LEAVES1 and miR164, as well as the auxin response, during differentiation of leaves in Arabidopsis. Plant Cell 2010, 22, 3574–3588. [Google Scholar] [CrossRef] [PubMed]
- Lucero, L.E.; Uberti-Manassero, N.G.; Arce, A.L.; Colombatti, F.; Alemano, S.G.; Gonzalez, D.H. TCP15 modulates cytokinin and auxin responses during gynoecium development in Arabidopsis. Plant J. 2015, 84, 267–282. [Google Scholar] [CrossRef] [PubMed]
- Marsch-Martinez, N.; Greco, R.; Becker, J.D.; Dixit, S.; Bergervoet, J.H.; Karaba, A.; de Folter, S.; Pereira, A. BOLITA, an Arabidopsis AP2/ERF-like transcription factor that affects cell expansion and proliferation/differentiation pathways. Plant Mol. Biol. 2006, 62, 825–843. [Google Scholar] [CrossRef] [PubMed]
- Machida, Y.; Suzuki, T.; Sasabe, M.; Iwakawa, H.; Kojima, S.; Machida, C. Arabidopsis ASYMMETRIC LEAVES2 (AS2): Roles in plant morphogenesis, cell division, and pathogenesis. J. Plant Res. 2022, 135, 3–14. [Google Scholar] [CrossRef] [PubMed]
- Xiong, Y.; Wu, B.; Du, F.; Guo, X.; Tian, C.; Hu, J.; Lü, S.; Long, M.; Zhang, L.; Wang, Y.; et al. A crosstalk between auxin and brassinosteroid regulates leaf shape by modulating growth anisotropy. Mol. Plant 2021, 14, 949–962. [Google Scholar] [CrossRef]
- Arase, F.; Nishitani, H.; Egusa, M.; Nishimoto, N.; Sakurai, S.; Sakamoto, N.; Kaminaka, H. IAA8 involved in lateral root formation interacts with the TIR1 auxin receptor and ARF transcription factors in Arabidopsis. PLoS ONE 2012, 7, e43414. [Google Scholar] [CrossRef]
- Palatnik, J.F.; Allen, E.; Wu, X.; Schommer, C.; Schwab, R.; Carrington, J.C.; Weigel, D. Control of leaf morphogenesis by microRNAs. Nature 2003, 425, 257–263. [Google Scholar] [CrossRef] [PubMed]
- Aguilar-Martínez, J.A.; Sinha, N. Analysis of the role of Arabidopsis class I TCP genes AtTCP7, AtTCP8, AtTCP22, and AtTCP23 in leaf development. Front. Plant Sci. 2013, 4, 406. [Google Scholar] [CrossRef] [PubMed]
- Kieffer, M.; Master, V.; Waites, R.; Davies, B. TCP14 and TCP15 affect internode length and leaf shape in Arabidopsis. Plant J. 2011, 68, 147–158. [Google Scholar] [CrossRef]
- Hileman, L.C. Bilateral flower symmetry—How, when and why? Curr. Opin. Plant Biol. 2014, 17, 146–152. [Google Scholar] [CrossRef]
- Spencer, V.; Kim, M. Re“CYC”ling molecular regulators in the evolution and development of flower symmetry. Semin. Cell Dev. Biol. 2018, 79, 16–26. [Google Scholar] [CrossRef]
- Zhao, Y.; Broholm, S.K.; Wang, F.; Rijpkema, A.S.; Lan, T.; Albert, V.A.; Teeri, T.H.; Elomaa, P. TCP and MADS-Box Transcription Factor Networks Regulate Heteromorphic Flower Type Identity in Gerbera hybrida. Plant Physiol. 2020, 184, 1455–1468. [Google Scholar] [CrossRef]
- Lu, Z.; Yu, H.; Xiong, G.; Wang, J.; Jiao, Y.; Liu, G.; Jing, Y.; Meng, X.; Hu, X.; Qian, Q.; et al. Genome-wide binding analysis of the transcription activator ideal plant architecture1 reveals a complex network regulating rice plant architecture. Plant Cell 2013, 25, 3743–3759. [Google Scholar] [CrossRef]
- Yang, Y.; Nicolas, M.; Zhang, J.; Yu, H.; Guo, D.; Yuan, R.; Zhang, T.; Yang, J.; Cubas, P.; Qin, G. The TIE1 transcriptional repressor controls shoot branching by directly repressing BRANCHED1 in Arabidopsis. PLoS Genet. 2018, 14, e1007296. [Google Scholar] [CrossRef]
- González-Grandío, E.; Pajoro, A.; Franco-Zorrilla, J.M.; Tarancón, C.; Immink, R.G.; Cubas, P. Abscisic acid signaling is controlled by a BRANCHED1/HD-ZIP I cascade in Arabidopsis axillary buds. Proc. Natl. Acad. Sci. USA 2017, 114, E245–E254. [Google Scholar] [CrossRef]
- Spears, B.J.; McInturf, S.A.; Collins, C.; Chlebowski, M.; Cseke, L.J.; Su, J.; Mendoza-Cózatl, D.G.; Gassmann, W. Class I TCP transcription factor AtTCP8 modulates key brassinosteroid-responsive genes. Plant Physiol. 2022, 190, 1457–1473. [Google Scholar] [CrossRef]
- Nicolas, M.; Cubas, P. TCP factors: New kids on the signaling block. Curr. Opin. Plant Biol. 2016, 33, 33–41. [Google Scholar] [CrossRef]
- Wang, H.; Wang, H.; Liu, R.; Xu, Y.; Lu, Z.; Zhou, C. Genome-Wide Identification of TCP Family Transcription Factors in Medicago truncatula Reveals Significant Roles of miR319-Targeted TCPs in Nodule Development. Front. Plant Sci. 2018, 9, 774. [Google Scholar] [CrossRef]
- Kim, M.Y.; Van, K.; Kang, Y.J.; Kim, K.H.; Lee, S.H. Tracing soybean domestication history: From nucleotide to genome. Breed. Sci. 2012, 61, 445–452. [Google Scholar] [CrossRef]
- Kleinloog, J.P.D.; Tischmann, L.; Mensink, R.P.; Adam, T.C.; Joris, P.J. Longer-term soy nut consumption improves cerebral blood flow and psychomotor speed: Results of a randomized, controlled crossover trial in older men and women. Am. J. Clin. Nutr. 2021, 114, 2097–2106. [Google Scholar] [CrossRef] [PubMed]
- Hu, D.; Li, X.; Yang, Z.; Liu, S.; Hao, D.; Chao, M.; Zhang, J.; Yang, H.; Su, X.; Jiang, M.; et al. Downregulation of a gibberellin 3β-hydroxylase enhances photosynthesis and increases seed yield in soybean. New Phytol. 2022, 235, 502–517. [Google Scholar] [CrossRef]
- Xiao, X.M.; Xu, Y.M.; Zeng, Z.X.; Tan, X.L.; Liu, Z.L.; Chen, J.W.; Su, X.G.; Chen, J.Y. Activation of the Transcription of BrGA20ox3 by a BrTCP21 Transcription Factor Is Associated with Gibberellin-Delayed Leaf Senescence in Chinese Flowering Cabbage during Storage. Int. J. Mol. Sci. 2019, 20, 3860. [Google Scholar] [CrossRef] [PubMed]
- Xie, Y.G.; Ma, Y.Y.; Bi, P.P.; Wei, W.; Liu, J.; Hu, Y.; Gou, Y.J.; Zhu, D.; Wen, Y.Q.; Feng, J.Y. Transcription factor FvTCP9 promotes strawberry fruit ripening by regulating the biosynthesis of abscisic acid and anthocyanins. Plant Physiol. Biochem. 2020, 146, 374–383. [Google Scholar] [CrossRef] [PubMed]
- Hao, J.; Lou, P.; Han, Y.; Chen, Z.; Chen, J.; Ni, J.; Yang, Y.; Jiang, Z.; Xu, M. GrTCP11, a Cotton TCP Transcription Factor, Inhibits Root Hair Elongation by Down-Regulating Jasmonic Acid Pathway in Arabidopsis thaliana. Front. Plant Sci. 2021, 12, 769675. [Google Scholar] [CrossRef] [PubMed]
- Wang, M.Y.; Zhao, P.M.; Cheng, H.Q.; Han, L.B.; Wu, X.M.; Gao, P.; Wang, H.Y.; Yang, C.L.; Zhong, N.Q.; Zuo, J.R.; et al. The cotton transcription factor TCP14 functions in auxin-mediated epidermal cell differentiation and elongation. Plant Physiol. 2013, 162, 1669–1680. [Google Scholar] [CrossRef]
- Jin, J.; Tian, F.; Yang, D.C.; Meng, Y.Q.; Kong, L.; Luo, J.; Gao, G. PlantTFDB 4.0: Toward a central hub for transcription factors and regulatory interactions in plants. Nucleic Acids Res. 2017, 45, D1040–D1045. [Google Scholar] [CrossRef]
- Li, K.B. ClustalW-MPI: ClustalW analysis using distributed and parallel computing. Bioinformatics 2003, 19, 1585–1586. [Google Scholar] [CrossRef] [PubMed]
- Wang, L.; Yang, Y.; Yang, Z.; Li, W.; Hu, D.; Yu, H.; Li, X.; Cheng, H.; Kan, G.; Che, Z.; et al. GmFtsH25 overexpression increases soybean seed yield by enhancing photosynthesis and photosynthates. J. Integr. Plant Biol. 2023, 65, 1026–1040. [Google Scholar] [CrossRef] [PubMed]
- Letunic, I.; Bork, P. Interactive Tree of Life (iTOL): An online tool for phylogenetic tree display and annotation. Bioinformatics 2007, 23, 127–128. [Google Scholar] [CrossRef]
- Duan, Y.; Shang, X.; He, Q.; Zhu, L.; Li, W.; Song, X.; Guo, W. LIPID TRANSFER PROTEIN4 regulates cotton ceramide content and activates fiber cell elongation. Plant Physiol. 2023, 193, 1816–1833. [Google Scholar] [CrossRef]
Disclaimer/Publisher’s Note: The statements, opinions and data contained in all publications are solely those of the individual author(s) and contributor(s) and not of MDPI and/or the editor(s). MDPI and/or the editor(s) disclaim responsibility for any injury to people or property resulting from any ideas, methods, instructions or products referred to in the content. |
© 2024 by the authors. Licensee MDPI, Basel, Switzerland. This article is an open access article distributed under the terms and conditions of the Creative Commons Attribution (CC BY) license (https://creativecommons.org/licenses/by/4.0/).




