Abstract
HAK/KUP/KT family members have been identified as playing key roles in K+ uptake and salt tolerance in numerous higher plants. However, their functions in cassava (Manihot esculenta Cantz) remain unknown. In this study, a gene encoding for a high-affinity potassium transporter (MeHAK5) was isolated from cassava and its function was investigated. Subcellular localization analysis showed that MeHAK5 is a plasma membrane-localized transporter. RT-PCR and RT-qPCR indicated that MeHAK5 is predominantly expressed in cassava roots, where it is upregulated by low potassium or high salt; in particular, its highest expression levels separately increased by 2.2 and 2.9 times after 50 µM KCl and 150 mM NaCl treatments. When heterologously expressed in yeast, MeHAK5 mediated K+ uptake within the cells of the yeast strain CY162 and rescued the salt-sensitive phenotype of AXT3K yeast. MeHAK5 overexpression in transgenic Arabidopsis plants exhibited improved growth and increased shoot K+ content under low potassium conditions. Under salt stress, MeHAK5 transgenic Arabidopsis plants accumulated more K+ in the shoots and roots and had reduced Na+ content in the shoots. As a result, MeHAK5 transgenic Arabidopsis demonstrated a more salt-tolerant phenotype. These results suggest that MeHAK5 functions as a high-affinity K+ transporter under K+ starvation conditions, improving K+/Na+ homeostasis and thereby functioning as a positive regulator of salt stress tolerance in transgenic Arabidopsis. Therefore, MeHAK5 may be a suitable candidate gene for improving K+ utilization efficiency and salt tolerance.
1. Introduction
Saline soils are crucial for one-third of global food production, encompassing 6% of the world’s total land area, with an additional 20% comprised of irrigated soils affected by salt. This global issue of soil salinity significantly impacts agricultural sustainability and profitability [1,2,3]. Sodium ions (Na+) predominate in most saline soil regions, posing challenges as plants absorb Na+ from the soil, leading to its accumulation and ionic imbalances within cells. Such imbalance inhibits the uptake of essential nutrients, disrupting key metabolic processes [4].
Potassium (K+) is an essential macronutrient for plant growth and development, playing crucial roles in many physiological and biochemical processes, including osmoregulation, enzyme activation, charge neutralization, and membrane potential maintenance in plant cells [5,6]. K+ is additionally involved in regulating photosynthesis, starch synthesis, and subsequent carbohydrate transport and metabolism [7,8]. Sodium shares similar physical and chemical traits with potassium (K+); thus, salinity stress significantly affects K+ homeostasis by inhibiting K+ uptake into plant cells, leading to K+ nutrient imbalance in salt-stressed plants, which adversely affects plant growth and development [9]. Therefore, enhanced K+ uptake in environments with high salinity can effectively reduce or eliminate the adverse effects of salt stress [10,11,12,13].
Soil K+ acquisition by the plant root system and subsequent K+ transport across plant organs and tissues is mainly regulated by K+ channels and K+ transporters [14]. The HAK/KUP/KT (high-affinity K+/K+ uptake/K+ transporter) family is among the most essential K+ acquisition components in plants [15]. The activation and maintenance of high-affinity K+ uptake capacity under salt stress, mediated by the HAK/KUP/KT family, is particularly important for the maintenance of adequate intracellular K+ concentration or optimal K+/Na+ ratio, in turn conducive to plant survival [16]. The HAK/KUP/KT family is a widely distributed family present in bacteria, fungi, and plants. It is the largest family of K+ transporters in plants, and is commonly associated with the transmembrane transport of K+ [17]. The barley HvHAK1 and the Arabidopsis AtKUP1 were the first isolated plant HAK/KUP/KT family members based on their homology to bacterial KUP and fungal HAK transporters [18,19]. Many HAK/KUP/KT family members have been identified through genome sequencing projects in different species, and multiple members have been identified in their genomes. For example, 13 and 27 members have been identified in the model plants Arabidopsis thaliana and Oryza sativa, respectively [20,21], 27 members in Zea mays [22], 56 members in Triticum aestivum [23], 29 members in Glycine max [24], and 21 members in Manihot esculenta [25]. While plant HAK/KUP/KT proteins are predominantly localized at the plasma membrane, they present in different subcellular compartments as well, such as the tonoplast and the endomembrane system [26,27,28,29,30]. Plant HAK/KUP/KTs exhibit considerable variability in gene expression patterns, and are expressed in various tissues such as the roots, leaves, fruits, and seeds [29,31,32,33]. Plant HAK/KUP/KT family members not only function as K+ uptake transporters, including high- and low-affinity transporters [34,35], they play roles in K+ translocation, salinity, drought tolerance, and plant development [17,36]. Plant HAK/KUP/KT proteins typically contain 10–15 transmembrane domains and a K+ transport domain (K+_trans), with three cytoplasmic domains located at the N-terminus, the C-terminus, and the loop region between the second and third transmembrane domains (loop II–III), while their C-terminus is longer compared to the N-terminus [22,37]. A conserved GVVYGD motif is present in the first transmembrane domain (TM1) of the HAK/KUP/KT protein, similar to the conserved GYGD motif of the plant shaker-like K+-selective transporters. Based on structural modeling and mutagenesis, residues D72, D201, and E312 at TM1, TM3, and TM6 have been shown to be critical for the proteins’ transporter function [38]. Furthermore, HAK/KUP/KT family members are classified into subgroups I–IV based on their phylogenetic relationships [35].
Many plant HAK/KUP/KT family members have been cloned and functionally analyzed in different species. The barley HvHAK1 was the first to be isolated and characterized, and has been shown to be transcriptionally induced by K+ deficiency and transiently induced under high salt stress. HvHAK1 mediates high-affinity K+ uptake and low-affinity Na+ uptake when heterologously expressed in yeast. When HvHAK1 was overexpressed in Arabidopsis thaliana, it was found to mediate K+ uptake under K+-deficiency conditions. HvHAK1 overexpression has been demonstrated to enhance drought tolerance [18,39,40]. Yeast heterologously expressing the Hordeum brevisubulatum HbHAK1, a homolog of HvHAK1, exhibited high affinities for K+ uptake under very low K+ concentration, and its expression in an Arabidopsis athak5 mutant enhanced salt tolerance under high salinity [41]. AtHAK5 is the best-characterized Arabidopsis HAK/KUP/KT family member. AtHAK5 transcription is induced by K+ starvation, and although salt stress dramatically inhibits AtHAK5 expression, AtHAK5 remains the major potassium acquisition component in Arabidopsis under low K+ conditions in the presence of NaCl, being the only transporter that mediates K+ uptake at external K+ concentrations below 10 µM. Seedling establishment and postgermination growth of the Arabidopsis athak5 mutant are significantly suppressed under low K+ concentrations in the growth medium [42,43,44]. In Thellungiella halophila (a close relative of Arabidopsis), ThHAK5, when heterologously expressed in yeast, was shown to be involved in high-affinity K+ uptake [45]. In rice, OsHAK5 is a high-affinity K+ transporter and mediates K+ transport from the root to the shoot, and positively regulates rice salt tolerance [33]. Surprisingly, OsHAK1, OsHAK16, and OsHAK21, also subgroup I members, have similar functions to those of OsHAK5 [13,46,47]. Furthermore, SiHAK1 from Setaria italica was shown to be involved in high-affinity K+ uptake when heterologously expressed in yeast and when overexpressed in Arabidopsis athak5 mutants [48]. Recently, CeqHAK6 from Casuarina equisetifolia was shown to be involved in high-affinity K+ uptake, and CeqHAK6 overexpressing Arabidopsis plants exhibited improved salt tolerance [49]. This suggests that the plant HAK/KUP/KT family subgroup I members directly regulate K+ and Na+ homeostasis by mediating K+ uptake and transport, which has important implications for plant salt tolerance.
Cassava (Manihot esculenta Crantz) is one of the world’s most important tuber-bearing crops. In addition to being a staple crop for over a billion people, it is used as livestock feed and its biomass is used for renewable energy production. It is reported to be one of the major income sources for farmers in most tropical countries [50,51,52]. Cassava’s inherent tolerance and adaptability under poor soil and environmental conditions have made it popular among resource-limited subsistence farmers, where it can be cultivated to generate income and ensure food security in developing countries. However, cassava requires a high soil potassium content for sufficient productivity, and potassium deficiency has been shown to significantly limit cassava yield and quality [53]. Although 21 HAK/KUP/KT family members have been identified in cassava, their physiological functions have not yet been investigated [25]. Here, we have isolated and characterized a HAK5-like member, MeHAK5, from cassava. Its tissue expression pattern and transcript levels were assessed in response to salt stress and low K+ and it was functionally characterized in yeast and Arabidopsis. The results indicated that the MeHAK5 transporter performs high-affinity activity K+ uptake, regulates K+/Na+ homeostasis, and enhances salt tolerance under salinity stress conditions.
2. Materials and Methods
2.1. Plant Materials and Growth Conditions
Cassava (Manihot esculenta Crantz Luoyong 9) stem segments of about 1.5 cm containing axillary buds cut from sixty-day-old plants were placed in 1/2 MS solid medium (pH = 5.8) and grown in a plant growth chamber for 50 days under the following conditions: long day photoperiod (16 h light/8 h dark), temperature of 28 °C, 70% relative humidity. Healthy and uniformly sized cassava seedlings were selected and acclimated in an Afdaling nutrient solution [54]. After one week of acclimation, they were used for the subsequent experiments.
Arabidopsis thaliana ecotype Columbia (Col-0) plants were used as the WT; its seeds, which are kept in our laboratory, were surface sterilized with 10% sodium hypochlorite, placed for 3 days at 4 °C in the dark for vernalization, then sown on 1/2 MS solid medium and grown vertically in an illuminated plant growth chamber under the following conditions: 22 °C, 16 h light/8 h dark, and 70% relative humidity. Five-day-old seedlings were transplanted to pots (diameter: 7 cm, height: 9 cm) filled with vermiculite and peat (1:1, v/v) with a density of five plants per pot and grown under the conditions mentioned above.
2.2. Isolation and Bioinformatic Analysis of MeHAK5
Total RNA extraction from cassava roots was performed using a RNAprep Pure Plant Kit (TIANGEN, Beijing, China) according to the manufacturer’s instructions. RNA quality and integrity were evaluated using an Agilent 2100 Bioanalyzer (Agilent Technologies, Inc., Santa Clara, CA, USA) and agarose gel electrophoresis. First-strand cDNA was synthesized using a PrimeScript II 1st Strand cDNA Synthesis Kit (TaKaRa, Maebashi, Japan) following the included protocol instructions. The cDNA was used as a template for amplification of the target gene with specific primers (Supplementary Table S1). The PCR products were cloned into T vectors using the pEASY® Blunt Cloning Kit (Trans Gen, Beijing, China), and sequencing was performed for verification.
Arabidopsis HAK5 (AtHAK5, NP_567404.1) functions as a high-affinity K+ transporter, and is the best-characterized Arabidopsis HAK/KUP/KT family member [42,43,44]. In light of this, AtHAK5 was used to capture HAK5-type transporters from the NCBI website via BLAST searching (http://www.ncbi.nlm.nih.gov/gorf/gorf.html, accessed on 16 October 2022). A HAK5-type gene (MeHAK5) was found on the website. Multiple sequence alignment of the MeHAK5 protein was performed with DNAMAN 6.0 software. Predictions of the transmembrane structural domains of the MeHAK5 protein were obtained using the online software DeepTMHMM (https://dtu.biolib.com/app/DeepTMHMM/run, accessed on 18 November 2023). The phylogenetic tree was constructed using the neighbor-joining method in MEGA 11.0 software, and bootstrap values were set to 1000 replicates.
2.3. MeHAK5 Expression Analyses
Total RNA from different cassava tissues (roots, stems, and leaves) was extracted, the synthesized cDNA from the extracted RNA was used as the template for PCR amplification with the gene-specific primers MeHAK5-semiF and MeHAK5-semiR (Supplementary Table S1), and MeACTIN was used as the internal reference gene to assess the MeHAK5 tissue expression patterns. The PCR reaction conditions were as follows: initial denaturation at 95 °C for 3 min, followed by 28 cycles of 94 °C for 15 s, 56 °C for 15 s, and 72 °C for 10 s, followed by extension at 72 °C for 5 min. For further MeHAK5 gene expression quantification, cassava plants were treated with 50 µM K+ or 150 mM NaCl. Their roots were harvested at 0, 3, 6, 12, 24, or 48 h after stressed treatments, then immediately placed in liquid nitrogen and stored at −80 °C. RNA was extracted from the frozen samples. Real-time quantitative PCR (qRT-PCR) was performed using RealUniversal Color PreMix SYBR Green (TIANGEN, Beijing, China) with MeHAK5-specific primers (Supplementary Table S1) and MeACTIN as the internal reference gene. RT-qPCR was performed in a Qiagen Rotor Gene Q real-time PCR instrument (Qiagen, Hiden, Germany) under the following cycling conditions: predenaturing at 95 °C for 15 min, followed by 40 cycles at 95 °C for 10 s and 60 °C for 30 s. The comparative CT method (2−ΔΔCT) method was used to calculate the relative expression levels of the MeHAK5 gene.
2.4. Tobacco Transformation and Subcellular Localization Analysis
To determine the subcellular location of MeHAK5, its complete coding sequence (without the stop codon) was amplified using the primers MeHAK5-Sma I-R and MeHAK5-BamH I-F (Supplementary Table S1). The PCR products and the modified plant vector pCAMBIA1300-GFP were double-digested with BamH I and Sma I, respectively. To generate fused MeHAK5-GFP gene, the target gene fragments and large vector fragments were recovered and ligated to construct the recombinant vector pCAMBIA1300-MeHAK5-GFP, as shown in Figure S1. The recombinant and empty pCAMBIA1300-GFP plasmids were transformed into Agrobacterium tumefaciens strain GV3101, which was then injected into tobacco (Nicotiana benthamiana) leaves. GFP fluorescence was observed 4 days after inoculation using a fluorescence confocal microscope (FV3000; Olympus Corporation, Tokyo, Japan) as previously reported [55].
2.5. MeHAK5 Functional Complementation Assays in Yeast
The full-length MeHAK5 coding sequence was amplified with gene-specific primers (Supplementary Table S1), digested with the BamH I/Sma I restriction endonucleases, and inserted into the yeast expression vector p416 to generate the vector p416-MeHAK5, as shown in Figure S1. The recombinant vectors and the empty p416 vector were transferred into the yeast strains CY162 and AXT3K by the LiAc/PEG transformation method. For the yeast functional compensation assay, mobilized yeast cells harboring p416 and MeHAK5-p416 were transferred to a YPD liquid medium and incubated to saturation at 28 °C and 200 rpm. The cultural solution was diluted ten times, then 5 μL aliquots of each serial dilution were spotted onto AP plates supplemented with the indicated concentrations of KCl or NaCl and allowed to grow for 3–5 days at 28 °C.
2.6. Functional Analysis of MeHAK5 in Arabidopsis thaliana
The MeHAK5 open reading frame (ORF) was amplified with gene-specific primers (Supplementary Table S1), digested with Spe I/BamH I restriction endonuclease, and cloned into the pCAMBIA1300 plant expression vector to construct the recombinant vector pCAMBIA1300-MeHAK5 (Figure S1). The recombinant vector was transformed into Agrobacterium tumefaciens strain GV3101, which was then used for Arabidopsis thaliana transformation as described previously [56]. Positive transformants were obtained by screening with 1/2 MS containing 50 mg/L hygromicin B and further verified by PCR amplification. T3 homozygous transgenic lines were generated and used in the subsequent experiments.
WT and transgenic Arabidopsis seeds were sown in 1/2 MS medium. After 4 days of growth, uniformly sized seedlings were transferred to a fresh 1/2 MS solid medium containing 10 µM KCl or 75 mM NaCl and allowed to grow at 22 °C with a 16 h light and 8 h dark photoperiod for 14 days. The plants were then photographed and their different growth and physiological parameters were determined.
To further verify the performance of MeHAK5-overexpressing transgenic Arabidopsis in the soil in response to salt stress, WT and transgenic plants seeds were sown on 1/2 MS medium. Five-day-old seedlings of equal size were transplanted to the soil and grown in a greenhouse at 22 °C with a 12 h light and 12 h dark photoperiod. After 8 days, the seedlings were treated with salt by watering with 2 L of a 300 mM NaCl solution, while control seedlings were watered with the same volume without NaCl. The corresponding parameters and growth phenotypes were determined and photographed after 3 and 5 weeks of salinity treatment, respectively.
2.7. Ion Content Determination
Thirteen-day-old seedlings grown in soils were treated with 300 mM NaCl and allowed to grow for 3 weeks. After that, the shoots and roots were separately harvested and washed with distilled water, then dried to a constant weight in an oven at 80 °C. The dried samples were ground and digested with 100 mM HNO3 (1:60, w/v) for 12 h and then diluted with deionized water. The K+ and Na+ concentrations in the extract solution were determined by inductively coupled plasma optical emission spectroscopy (ICP-OES; PerkinElmer) as previously reported [57].
2.8. Determination of Chlorophyll Content in Leaves
The leaves were ground with liquid nitrogen and mixed with 80% acetone. The mixture was left at room temperature overnight in the dark with shaking, followed by centrifugation at 12,000 rpm for 10 min. Absorbance values in the supernatant were determined at 663 nm and 645 nm using a spectrophotometer (L6, Yoke Instrument, Shanghai, China). Chlorophyll concentration was calculated as described previously [58].
2.9. Determination of Proline Content in Leaves
The proline content in leaves was determined using proline assay kits (Nanjing Jiancheng Bioengineering Institute, Nanjing, China) according to the manufacturer’s instructions. Fresh leaves were homogenized in Reagent I (1:9, w/v) on ice. The homogenate underwent centrifugation at 3500 r/min for 10 min. Subsequently, the supernatant was mixed with Reagent II and Reagent III (1:2:2, v/v/v), then the reaction proceeded at 100 °C in a water bath for 30 min. After cooling, the proline content in the extract solution was determined using an enzyme-labeling instrument (Infinite M200 PRO, TECAN Corporation, Männedorf, Switzerland) as described in the manufacturer’s instructions.
2.10. Determination of Malondialdehyde (MDA) Content in Leaves
The MDA content in leaves was determined using malondialdehyde assay kits (Nanjing Jiancheng Bioengineering Institute) according to the manufacturer’s instructions. Fresh leaves were homogenized in extract solution (1:9, w/v) on ice, followed by centrifugation at 4000 rpm for 10 min. The resulting supernatant was combined with working solution (1:20, v/v) and then incubated at 100 °C in a water bath for 20 min. After cooling, the MDA content in the reaction solution was quantified using an enzyme-labeling instrument as described in the manufacturer’s instructions.
2.11. Statistical Analysis
All experiments were performed in three biological replicates unless otherwise stated. All data were assayed using Tukey’s test (p < 0.05) and one-way ANOVA with SPSS 20 software. Data are expressed as mean ± standard deviation (SD), and p < 0.05 was regarded as statistically significant.
3. Results
3.1. Isolation and Characterization of MeHAK5 from Cassava
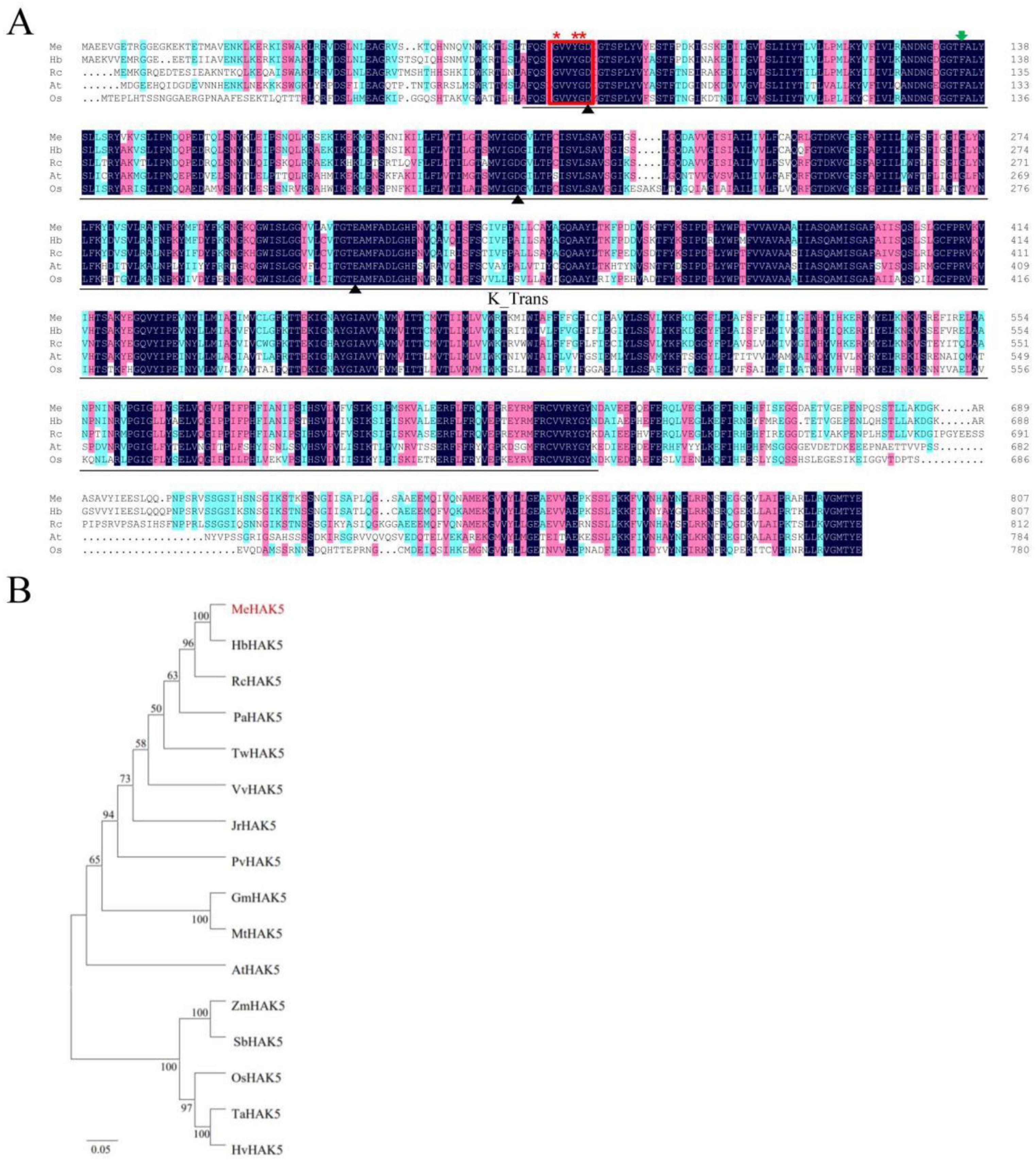
The 2427 bp full-length MeHAK5 CDS was isolated from cassava; the deduced MeHAK5 protein contained 808 amino acids, with a predicted protein molecular weight of 89.88 KDa and a predicted theoretical isoelectric point of 8.89. The MeHAK5 protein was predicted to contain twelve transmembrane domains (Figure S2). The deduced MeHAK5 protein sequence was aligned with other HAK5 proteins in plants, and shared an 89, 79, 62, and 59% homology identity with its Hevea brasiliensis, Ricinus communis, Arabidopsis thaliana, and Oryza sativa homologues, respectively (Figure 1A). The deduced MeHAK5 protein contained a K+ transport domain (K_trans), unique to the HAK/KUP/KT family, along with a conserved GVVYGD motif in the first transmembrane domain (TM1) shared by the HAK/KUP/KT family, which may be under evolutionary selection pressure, resulting in the unique catalytic properties of each protein. Furthermore, the MeHAK5 protein contained the conserved residues D72, D201, and E312 in TM1, TM3, and TM6, respectively, which are thought to be involved in K+ binding, while G67, Y70, and G71 are hypothesized to be responsible for K+ selection. Therefore, the six amino acid residues are essential for K+ transport by members of the plant HAK/KUP/KT family. In addition, F130 is predicted to affect the affinity of HAK5 for K+ [38,59].
Figure 1.
Alignment and phylogenetic analysis of the MeHAK5 protein. (A) Multiple alignment of the deduced amino acid sequences of HAK5-like proteins from Manihot esculenta, Hevea brasiliensis, Ricinus communis, Arabidopsis thaliana, and Oryza sativa. The deduced conserved motifs are indicated by red boxes. The conserved residues involved in K+ binding are indicated by black solid triangles, while the conserved residues involved in K+ selectivity is indicated by red asterisks. The K+ affinity is indicated by green arrows and the structural domains of K+ transport are indicated by lines. (B) Phylogenetic analysis of HAK5 proteins from different plant species (Manihot esculenta, Hevea brasiliensis, Ricinus communis, Populus alba, Juglans regia, Vitis vinifera, Pistacia vera, Tripterygium wilfordii, Glycine max, Medicago truncatula, Arabidopsis thaliana, Zea mays, Sorghum bicolor, Triticum aestivum, Hordeum vulgare, and Oryza sativa). Their accession numbers are shown in Table S2.
Phylogenetic tree analyses showed that HAK5 proteins can be divided into two clusters: ZmHAK5, SbHAK5, OsHAK5, TaHAK5, and HvHAK5 from monocotyledons cluster together, while MeHAK5, HbHAK5, RcHAK5, PaHAK5, TwHAK5, VvHAK5, JrHAK5, PvHAK5, GmHAK5, MtHAK5, and AtHAK5 from dicotyledons form another cluster. As seen from the phylogenetic tree, MeHAK5 is genetically more closely related to HAK5s from dicotyledonous plants than to HAK5s of monocotyledonous plants. This similarity is particularly evident in Hevea brasiliensis and Ricinus communis, which along with cassava are members of the Euphorbiaceae family (Figure 1B; Table S2). These results indicate that MeHAK5 may have K+ uptake or transport activity.
3.2. Expression Analysis of the Cassava MeHAK5 Gene
Based on RT-PCR, MeHAK5 was significantly expressed in the roots, while it was not detected in the stems or leaves (Figure 2A). MeHAK5 expression in response to low potassium or high salt stress was further investigated by RT-qPCR. MeHAK5 expression in the roots treated with 50 µM KCl initially increased gradually and reached a peak at 12 h, 2.2-fold higher compared to the 0 h time point. It then gradually decreased, and at 48 h returned to the expression level measured at 0 h (Figure 2B). However, under 150 mM NaCl condition MeHAK5 was rapidly upregulated in the roots and reached a peak at 3 h, a 2.9-fold increase compared to 0 h, then remained relatively stable until 24 h and at 48 h returned to a level similar to that at 0 h (Figure 2C). The above results indicate that MeHAK5 is mainly expressed in the roots and that its transcript levels are upregulated by low potassium stress or high salt stress.
Figure 2.
MeHAK5 gene expression analysis in cassava. (A) Tissue expression patterns of the MeHAK5 gene in cassava. (B) Transcript levels of the MeHAK5 gene in cassava roots under 50 µM K+ concentration for 48 h. (C) Transcript levels of the MeHAK5 gene in cassava roots under 150 mM NaCl concentration for 48 h. Actin was used as an internal control. Data are expressed as the mean ± SE of three replicates. Asterisks indicate significant differences between each time point and 0 h as indicated by Tukey’s test (p < 0.05).
3.3. Subcellular Localization of the MeHAK5 Protein
The MeHAK5 protein was predicted to have twelve transmembrane domains, suggesting that it is a membrane-localized protein. Its in vivo subcellular localization was further investigated. The recombinant vector pCAMBIA1300-MeHAK5-GFP was constructed and introduced into A. tumefaciens, which was injected into the epidermal cells of N. benthamiana leaves. Transient expression was observed 4 days after inoculation, using pCAMBIA1300-GFP as a control. The GFP fluorescence signal in the control was observed in the cytosol. In contrast, green fluorescence from the MeHAK5-GFP fusion protein was detected in the plasma membrane (Figure 3). The above results indicate that the MeHAK5 protein is plasma membrane-localized.
Figure 3.
MeHAK5 subcellular localization in N. benthamiana leaf epidermal cells. The expression of GFP in N. benthamiana leaf epidermal cells was used as a reference. Scale bars on all panels in this figure correspond to 50 µm.
3.4. MeHAK5 Functional Assessment in the Yeast Reconstitution System
The K+ uptake properties of MeHAK5 were investigated by heterologous expression in the yeast mutant CY162, which lacks potassium uptake proteins. Yeast expressing MeHAK5 grew, as did transgenic yeast cells carrying the empty vector at 10 mM K+. However, under low potassium conditions (≤1 mM) yeast cells carrying the empty vector failed to grow, while MeHAK5 expression rescued the inhibited growth of the yeast mutant strain. Yeast expressing MeHAK5 grew well at 0.1 mM K+ (Figure 4A) and had a similar growth phenotype as at 10 mM K+. These results suggest that MeHAK5 functions as a strong K+ transporter under low potassium conditions.
Figure 4.
MeHAK5 functional complementation assays in yeast mutants. MeHAK5 was cloned into the p416 plasmid. The resulting plasmid p416-MeHAK5 and empty vector p416 were introduced into (A) CY162 and (B) AXT3K, respectively. Transgenic yeast cells were spotted on AP plates containing different concentrations of KCl/NaCl as indicated and allowed to grow at 28 °C for 3–5 d.
AXT3K is a salt-sensitive mutant yeast strain that cannot grow above 30 mM NaCl concentrations [60]. Therefore, this mutant can be implemented for heterologous verification of the functions and involvement of cation transporters in salt tolerance. Recombinant p416-MeHAK5 was introduced into AXT3K and plated on AP solid medium containing different NaCl concentrations; transformants carrying the empty vector were used as control. Both MeHAK5 and p416 transformants were able to grow well under control conditions; however, significant differences in the growth of yeast carrying MeHAK5 and p416 were observed under salt stress. At a 50 mM NaCl concentration, the p416 transformants did not grow while the growth of the MeHAK5-expressing yeast was not obviously inhibited (Figure 4B). These results indicate that MeHAK5 was able to rescue the salt-sensitive phenotype of the AXT3K mutant, suggesting that it positively regulates salt tolerance under NaCl stress.
3.5. MeHAK5 Improves the Growth of Transgenic Arabidopsis thaliana under Potassium Starvation
To test whether MeHAK5 has a high affinity for K+ uptake activity under low potassium conditions, the full length of MeHAK5 was cloned into the plasmid pCAMBIA1300, then the resulting vector pCAMBIA1300-MeHAK5 was used to transform Arabidopsis plants. RT-PCR showed that MeHAK5 expression was not detected in WT but was remarkable in the two transgenic lines (Figure S3). Wild-type (WT) and MeHAK5 transgenic Arabidopsis seeds were sown on 1/2 MS medium. Four-day-old uniform seedlings were transplanted to a low-potassium (LK) medium containing 10 µM K+ and a 1/2 MS medium (control), respectively, and were grown for 14 days. The growth phenotypes of WT and MeHAK5 transgenic plants on 1/2 MS medium were similar. Although the growths of all tested plants were inhibited under potassium deficiency, the MeHAK5 transgenic plants grew significantly better on the LK medium compared to the WT plants (Figure 5A). Further determination of associated parameters revealed that under LK stress the fresh weight and the K+ content in the shoots of MeHAK5 transgenic plants were significantly higher than those of WT (Figure 5B), as was the length of the primary root (Figure 5C). However, under control conditions these parameters did not differ significantly between the MeHAK5 transgenic plants and WT plants. These results suggest that the MeHAK5 transporter has K+ uptake activity under K+-deficient conditions.
Figure 5.
MeHAK5 improves Arabidopsis growth under K+ deficiency conditions. Four-day-old seedlings of WT and the two transgenic lines HAK5-11, HAK5-15 were transferred to 1/2 MS plates with or without a 10 µM K+ concentration. Their phenotypes (A) were observed on the 14th day after transfer and the (B) seedling fresh weight, (C) primary root length, and (D,E) shoot and root K+ levels were measured in WT and transgenic plants after K+ deficiency stress for 14 d. Values are expressed as means ± SD of three replicates. Asterisks indicate significant differences between WT and transgenic plants as indicated by Tukey’s test (p < 0.05).
3.6. MeHAK5 Improves Salt Tolerance in Transgenic Arabidopsis thaliana under Salt Stress
To investigate the salt tolerance of MeHAK5-overexpressing transgenic Arabidopsis under salt stress, WT and MeHAK5 transgenic plants were subjected to 75 mM NaCl treatment for 14 days on 1/2 MS medium. Under control conditions, no significant morphological differences were observed between the WT and MeHAK5 transgenic plants. However, the growth of MeHAK5 transgenic plants was significantly better than that of WT plants under 75 mM NaCl (Figure 6A). The MeHAK5 transgenic plants had a significantly higher fresh weight and root length compared to the WT plants, which was consistent with the observed phenotypes (Figure 6B,C).
Figure 6.
MeHAK5 overexpression improves Arabidopsis growth under salt stress. Four-day-old seedlings of WT and the two transgenic lines HAK5-11, HAK5-15 were transferred to 1/2 MS plates with or without 75 mM NaCl. and their phenotypes (A) were observed on the 14th day after transfer. (B) Fresh weight of the seedlings and (C) length of the primary roots were measured in WT and transgenic plants grown under salt stress for 14 d. Values are expressed as means ± SD of three replicates. Asterisks indicate significant differences between WT and transgenic plants as indicated by Tukey’s test (p < 0.05).
3.7. MeHAK5 Positively Regulates the Tolerance to Salt Stress of Transgenic Arabidopsis Grown in the Soil
To further verify whether the performance of transgenic plants in the culture medium under salt stress corresponded to improved salt stress tolerance when grown in the soil, WT and MeHAK5 transgenic plants grown in soil were subjected to salt stress. The growth phenotypes of WT and MeHAK5 transgenic plants were not significantly different under control conditions. However, MeHAK5 transgenic plants exhibited significantly improved growth under salt stress compared to WT plants, which senesced and died. In contrast, MeHAK5 transgenic plants remained green and flowered (Figure 7A). Under salt stress, the MeHAK5 transgenic plants had a significantly greater plant height and fresh weight compared to WT. In contrast, there was no significant difference in plant height or fresh weight between MeHAK5 transgenic plants and WT plants under control conditions (Figure 7B,C).
Figure 7.
MeHAK5 overexpression improves the growth of Arabidopsis plants grown in soil under salt stress. Five-day-old seedlings of WT and the two transgenic lines HAK5-11 and HAK5-15 were transferred to soil and allowed to grow for 8 days, then treated with or without 300 mM NaCl. The phenotypes (A) were observed on the 35th day after salt treatment and (B) plant fresh weight and (C) height were measured in WT and transgenic plants grown in the soil under salt stress for 35 d. Values are expressed as means ± SD of three replicates. Asterisks indicate significant differences between WT and transgenic plants as indicated by Tukey’s test (p < 0.05).
Next, salt stress-associated parameters were further determined in the WT and MeHAK5 transgenic plants. Under salt stress, the Na+ content in shoots and roots of MeHAK5 transgenic plants was lower than in those of WT, with a significant difference observed in the shoots (Figure 8A,B). The K+ content in the shoots of MeHAK5 transgenic plants was significantly higher compared to WT, while it was only slightly higher in the roots (Figure 8C,D). As a result, the MeHAK5 transgenic plants had a significantly lower Na+/K+ ratio in the shoots and roots compared to the WT plants (Figure 8E,F). Furthermore, the chlorophyll and proline contents of MeHAK5 transgenic plants were significantly higher than those of WT plants under salt stress, while their MDA content was significantly lower when compared to WT (Figure 8G–I). Under control conditions, no differences were observed in the above parameters between WT and MeHAK5 transgenic plants. These results further confirm the significantly higher salt tolerance of MeHAK5 transgenic plants compared to WT plants under soil salt stress conditions.
Figure 8.
Physiological parameters of WT and transgenic plants grown in the soil under salt stress. Five-day-old seedlings of WT and the two transgenic lines HAK5-11 and HAK5-15 were transferred to soil and allowed to grow for 8 days, then treated with or without 300 mM NaCl. Selected physiological parameters were measured on the 21st day after salt treatment. (A,B) Determination of shoot and root Na+ and (C,D) shoot and root K+ contents in WT and transgenic plants grown in soil under salt stress for 21 days. (E,F) Na+/K+ ratios in shoots and roots of WT and transgenic plants grown under salt stress for 21 days. (G) Chlorophyll, (H) proline, and (I) MDA contents in WT and transgenic plants. Values are expressed as means ± SD of three replicates. Asterisks indicate significant differences between WT and transgenic plants as indicated by Tukey’s test (p < 0.05).
4. Discussion
HAK/KUP/KT family members exhibit a wide range of expression patterns. The barley HvHAK1, the first HAK/KUP/KT family member to be isolated in higher plants, is mainly expressed in roots. HvHAK1 transcript levels have been shown to be induced by K⁺ starvation and transiently upregulated by salt stress [18,39]. HbHAK1 from the halophyte Hordeum brevisubulatum has been shown to be predominantly expressed in the roots, with its transcription being induced by salt stress [41]. The Arabidopsis AtHAK5, similarly expressed mainly in the roots, has been shown to be induced by potassium deficiency, while its transcription level was reduced in the presence of salt stress. Similarly, while mRNA abundance of ThHAK5 increased in roots under potassium deficiency, its expression was downregulated by NaCl treatment [42,45]. ZmHAK1 was found to be mainly expressed in maize shoots, with its transcription upregulated by low potassium. On the contrary, its homologue ZmHAK5 was predominantly transcripted in roots, and its expression was not affected by low potassium [61]. In rice, OsHAK5 was expressed in whole plant and its transcription was enhanced by K⁺ deprivation [33]. Based on the results of our study, MeHAK5 expression could be detected only in cassava roots, where it was induced by low potassium or salt stress (Figure 2), suggesting that MeHAK5 may be mainly involved in K+ uptake of cassava exposed to salt stress. Therefore, it can be concluded that HAK/KUP/KT family members exhibit diverse expression patterns.
Increasing evidence suggests that the subgroup I members of the HAK/KUP/KT family are involved in K+ uptake. Arabidopsis AtHAK5 has been shown to be involved in high-affinity K+ uptake, being the sole contributor below 10 µM K+ [42,43,44], while ThHAK5 from Thellungiella halophila was shown to be involved in K+ uptake in yeast cells under low potassium conditions [45]. OsHAK1 contributed 30% and 50–55% to K+ uptake in rice at external potassium concentrations of 1 mM and 0.05–0.1 mM, respectively [46]. OsHAK5, on the other hand, exhibited high-affinity K+ uptake capacity under low potassium conditions [33]. OsHAK16 and OsHAK21 were shown to be reminiscent of OsHAK5 in K+ uptake under low potassium conditions [13,47]. Maize ZmHAK1 and ZmHAK5 were heterologously expressed in yeast and were both involved in high-affinity K+ acquisition under low potassium conditions. Notably, ZmHAK1 exhibited a lower K+ uptake capacity compared to ZmHAK5. Interestingly, ZmHAK1 and ZmHAK5 play different roles in maize under K+-deficient conditions, being involved in the distribution and uptake of K+, respectively [61]. In barley, HvHAK1 when heterologously expressed in yeast and Arabidopsis was shown to function in high-affinity K+ uptake [18,39]. HbHAK1 expressed in the yeast mutant CY162 exhibited a strong K+ uptake capacity under extreme K+ deficiency [41]. Furthermore, both wheat TaHAK1-4A and Casuarina equisetifolia CeqHAK6 have recently been shown to participate in high-affinity K+ uptake under K+-deficient conditions [49,62]. In this study, MeHAK5 was expressed in the yeast mutant CY162. Under low potassium conditions, MeHAK5 was able to rescue the growth of the CY162 mutant, increasing its high-affinity K+ uptake (Figure 4A). MeHAK5 expression in Arabidopsis further confirmed its functions related to high-affinity K+ uptake. Under 10 µM KCl condition, MeHAK5 transgenic plants had better growth performance compared to WT plants, with higher biomass and shoot K+ content and longer primary root lengths (Figure 5), supporting the conclusion that HAK5 mainly functions in the range of 10–50 µM K+ concentration [55]. These results are consistent with those in transgenic Arabidopsis plants overexpressing TaHAK1-4A [62]. Thus, MeHAK5 functions in relation to high-affinity K+ uptake under low potassium conditions.
Plants usually develop potassium deficiency under high sodium concentrations in their surrounding environment due to the physicochemical similarities between sodium and potassium, leading to increased membrane injury and decreased water content in plant cells [63]. Therefore, maintaining K+ uptake in salt-stressed plants is crucial for their Na+/K+ homeostasis and salt tolerance [10,17]. It is evident that increasing the expression of high-affinity HAK transporters is an effective strategy for improving K+ acquisition and plant growth under high salinity conditions [44]. Arabidopsis thaliana AtHAK5 plays an important role in high-affinity K+ acquisition and improved plant growth under salt stress, while the high-affinity K+ uptake capacity of ThHAK5 is an important factor in the inherent salt tolerance of the extremophile Thellungiella halophila [44,45]. OsHAK5 expression in tobacco BY2 cells resulted in the accumulation of excess K+, but not Na+, during salt stress, and led to increased BY2 cell salt tolerance [64]. OsHAK5 overexpression in rice increased the total K+ content in the shoots by approximately 43–115% and significantly improved the growth and the K+/Na+ ratio of the shoots, while the growth and K+/Na+ ratio of the roots were similar to those of WT plants [33]. OsHAK1, OsHAK16, and OsHAK21 have similar functions to OsHAK5, playing key roles in rice salt tolerance [12,46,47], while SiHAK1 from Setaria italica has shown the ability to rescue the salt sensitivity of the athak5 mutant by maintaining K+ uptake under salt stress [48]. Recently, HbHAK1 from Hordeum brevisubulatum has been found to improve salt tolerance in the same athak5 mutant by increasing K+ uptake [41]. In this study, transgenic Arabidopsis plants overexpressing MeHAK5 accumulated more K+ and less Na+, especially in the shoots, resulting in a significantly lower Na+/K+ ratio in the shoots and roots of transgenic plants under salt stress compared to WT. Correspondingly, transgenic plants exhibited more robust growth and overall vigor under salt stress (Figure 6, Figure 7 and Figure 8). These results are consistent with those after overexpression of rice OsHAK1 and Casuarina equisetifolia CeqHAK6 in transgenic plants, which have been shown to accumulate more K+ and less Na+, resulting in significantly lower Na+/K+ ratios and greater salt tolerance [49,65]. It has been reported that the contents of chlorophyll and proline in Acacia ampliceps were significantly increased under salt stress [66]. Furthermore, the salt-tolerant sugarcane cultivar K88-92 accumulated more proline relative to salt-sensitive cultivars under NaCl treatment; correspondingly, its photosynthetic rate was higher than salt-sensitive cultivars [67]. OsHAK1-trangenic rice plants, which are more salt tolerant than wild-type plants, accumulated less MDA relative to wild type plants under salt stress [65]. Thus, the changes in the contents of chlorophyll, proline, and MDA in plants exposed to salt stress can effectively reflect the differences in salt tolerance among plants. In the present study, the transgenic plants with MeHAK5 had significantly higher chlorophyll and proline contents compared to the wild-type plants, indicating that the transgenic plants maintained more efficient photosynthesis and better osmotic stress resistance (Figure 8G,H). On the other hand, the MDA content was significantly lower than that of the wild type, suggesting that the membrane lipids of the transgenic plants were more effectively protected from oxidative stress than those of the WT plants (Figure 8I). The above results indicate that MeHAK5 can improve K+ and Na+ homeostasis under salt stress, thereby enhancing salt tolerance.
5. Conclusions
The development of salt-tolerant crop varieties is an effective solution for dealing with soil salinization and addressing sustainable agricultural development [68]. For example, while OsHAK1 overexpression does not affect the growth of transgenic rice under normal conditions, rice plants overexpressing OsHAK1 show increased yields by 25% under salt stress compared to the wild type [65]. In the present study, we found that cassava MeHAK5 is mainly expressed in the roots, where it is upregulated under low potassium or salt stress conditions. MeHAK5 was found to be heterologously expressed in yeast and Arabidopsis, where it functions as a high-affinity K+ uptake transporter under low K+ conditions. MeHAK5 overexpression in transgenic Arabidopsis improved K+ and Na+ homeostasis and decreased the Na+/K+ ratio under salt stress, improving the salt tolerance of transgenic plants compared to WT plants. Therefore, MeHAK5 could be a candidate gene for breeding potassium-efficient and salt-tolerant cassava species suitable for planting in the large saline soil areas along the coastlines of Guangdong, Guangxi, and Hainan, which are the important cassava production areas in China.
Supplementary Materials
The following supporting information can be downloaded at: https://www.mdpi.com/article/10.3390/plants13060849/s1. Figure S1: Schematic of T-DNA region in the binary vectors. (A) The pCAMBIA1300-MeHAK5-GFP, (B) p416-MeHAK5, (C) pCAMBIA1300-MeHAK5. Figure S2: Transmembrane domain prediction of MeHAK5 protein. Figure S3: MeHAK5 gene expression analysis in the WT and two transgenic lines. Table S1: Primers used in this study. Table S2: The accession numbers of HAK5 proteins in different species.
Author Contributions
Conceptualization, X.J. and Y.Z.; methodology, M.L. and J.C. (Jing Chu); formal analysis, M.L., J.C. (Jing Chu), Y.W., J.C. (Jingyan Chang) and Y.Z.; investigation, M.L., J.C. (Jing Chu), Y.W. and J.C. (Jingyan Chang); writing—original draft preparation, M.L., X.J. and Y.Z.; supervision, X.J. and Y.Z.; project administration, X.J.; funding acquisition, X.J. and Y.Z. All authors have read and agreed to the published version of the manuscript.
Funding
This research was funded by the Natural Science Foundation of Guangdong Province (2023A1515012295); the Program for the Guangdong Provincial Innovative Team for Development and Utilization of Germplasm Resources of Saline–Alkali Tolerant Plants, National Key R&D Program of China (2018YFE0207203-2); the National Natural Science Foundation of China (31660253); the Scientific Research Startup Funds of Guangdong Ocean University, Education Department of Hainan Province (Hnky2021-19); and the Horizontal Project of Hainan University (HD-KYH-2023093).
Data Availability Statement
Data are contained within the article and Supplementary Materials.
Conflicts of Interest
The authors declare no conflict of interest.
References
- Munns, R. Comparative physiology of salt and water stress. Plant Cell Environ. 2002, 25, 239–250. [Google Scholar] [CrossRef]
- Shabala, S.; Cuin, T.A. Potassium transport and plant salt tolerance. Physiol. Plant. 2007, 133, 651–669. [Google Scholar] [CrossRef]
- Almeida, D.M.; Oliveira, M.M.; Saibo, N.J.M. Regulation of Na+ and K+ homeostasis in plants: Towards improved salt stress tolerance in crop plants. Genet. Mol. Biol. 2017, 40 (Suppl. S1), 326–345. [Google Scholar] [CrossRef]
- Turan, M.A.; Katkat, V.; Taban, S. Variations in proline, chlorophyll and mineral elements contents of wheat plants grown under salinity stress. J. Agron. 2007, 6, 137–141. [Google Scholar]
- Clarkson, D.T.; Hanson, J.B. The mineral nutrition of higher plants. Annu. Rev. Plant. 1980, 31, 239–298. [Google Scholar] [CrossRef]
- Wang, Y.; Wu, W.H. Potassium transport and signaling in higher plants. Annu. Rev. Plant Biol. 2013, 64, 451–476. [Google Scholar] [CrossRef]
- Pettigrew, W.T. Potassium influences on yield and quality production for maize, wheat, soybean and cotton. Physiol. Plant. 2008, 133, 670–681. [Google Scholar] [CrossRef] [PubMed]
- Zörb, C.; Senbayram, M.; Peiter, E. Potassium in agriculture—Status and perspectives. J. Plant Physiol. 2014, 171, 656–669. [Google Scholar] [CrossRef] [PubMed]
- Demidchik, V.; Maathuis, F.J. Physiological roles of nonselective cation channels in plants: From salt stress to signalling and development. New Phytol. 2007, 175, 387–404. [Google Scholar] [CrossRef] [PubMed]
- Munns, R.; Tester, M. Mechanisms of salinity tolerance. Annu. Rev. Plant Biol. 2008, 59, 651–681. [Google Scholar] [CrossRef] [PubMed]
- Cuin, T.A.; Bose, J.; Stefano, G.; Jha, D.; Tester, M.; Mancuso, S.; Shabala, S. Assessing the role of root plasma membrane and tonoplast Na+/H+ exchangers in salinity tolerance in wheat: In planta quantification methods. Plant Cell Environ. 2011, 34, 947–961. [Google Scholar] [CrossRef]
- Roy, S.J.; Negrao, S.; Tester, M. Salt resistant crop plants. Curr. Opin. Biotechnol. 2014, 26, 115–124. [Google Scholar] [CrossRef]
- Shen, Y.; Shen, L.; Shen, Z.; Jing, W.; Ge, H.; Zhao, J.; Zhang, W.H. The potassium transporter OsHAK21 functions in the maintenance of ion homeostasis and tolerance to salt stress in rice. Plant Cell Environ. 2015, 38, 2766–2779. [Google Scholar] [CrossRef]
- Wang, Y.; Wu, W.H. Regulation of potassium transport and signaling in plants. Curr. Opin. Plant Biol. 2017, 39, 123–128. [Google Scholar] [CrossRef]
- Grabov, A. Plant KT/KUP/HAK potassium transporters: Single family—Multiple functions. Ann. Bot. 2007, 99, 1035–1041. [Google Scholar] [CrossRef]
- Das, P.; Nutan, K.K.; Singla-Pareek, S.L.; Pareek, A. Understanding salinity responses and adopting ‘omics-based’ approaches to generate salinity tolerant cultivars of rice. Front. Plant Sci. 2015, 6, 712. [Google Scholar] [CrossRef]
- Li, W.; Xu, G.; Alli, A.; Yu, L. Plant HAK/KUP/KT K+ transporters: Function and regulation. Semin. Cell Dev. Biol. 2018, 74, 133–141. [Google Scholar] [CrossRef] [PubMed]
- Santa-María, G.E.; Rubio, F.; Dubcovsky, J.; Rodríguez-Navarro, A. The HAK1 gene of barley is a member of a large gene family and encodes a high-affinity potassium transporter. Plant Cell. 1997, 9, 2281–2289. [Google Scholar] [PubMed]
- Kim, E.J.; Kwak, J.M.; Uozumi, N.; Schroeder, J.I. AtKUP1: An Arabidopsis gene encoding high-affinity potassium transport activity. Plant Cell 1998, 10, 51–62. [Google Scholar] [CrossRef] [PubMed]
- Mäser, P.; Thomine, S.; Schroeder, J.I.; Ward, J.M.; Hirschi, K.; Sze, H.; Talke, I.N.; Amtmann, A.; Maathuis, F.J.; Sanders, D.; et al. Phylogenetic relationships within cation transporter families of Arabidopsis. Plant Physiol. 2001, 126, 1646–1667. [Google Scholar] [CrossRef]
- Yang, Z.; Gao, Q.; Sun, C.; Li, W.; Gu, S.; Xu, C. Molecular evolution and functional divergence of HAK potassium transporter gene family in rice (Oryza sativa L.). J. Genet. Genom. 2009, 36, 161–172. [Google Scholar] [CrossRef]
- Nieves-Cordones, M.; Ródenas, R.; Chavanieu, A.; Rivero, R.M.; Martinez, V.; Gaillard, I.; Rubio, F. Uneven HAK/KUP/KT protein diversity among angiosperms: Species distribution and perspectives. Front. Plant Sci. 2016, 7, 127. [Google Scholar] [CrossRef]
- Cheng, X.; Liu, X.; Mao, W.; Zhang, X.; Chen, S.; Zhan, K.; Bi, H.; Xu, H. Genome-wide identification and analysis of HAK/KUP/KT potassium transporters gene family in wheat (Triticum aestivum L.). Int. J. Mol. Sci. 2018, 19, 3969. [Google Scholar] [CrossRef] [PubMed]
- Rehman, H.M.; Nawaz, M.A.; Shah, Z.H.; Daur, I.; Khatoon, S.; Yang, S.H.; Chung, G. In-depth genomic and transcriptomic analysis of five K+ transporter gene families in soybean confirm their differential expression for nodulation. Front. Plant Sci. 2017, 8, 804. [Google Scholar] [CrossRef] [PubMed]
- Ou, W.; Mao, X.; Huang, C.; Tie, W.; Yan, Y.; Ding, Z.; Wu, C.; Xia, Z.; Wang, W.; Zhou, S.; et al. Genome-wide identification and expression analysis of the KUP family under abiotic stress in cassava (Manihot esculenta crantz). Front. Physiol. 2018, 9, 17. [Google Scholar] [CrossRef] [PubMed]
- Bañuelos, M.A.; Garciadeblas, B.; Cubero, B.; Rodríguez-Navarro, A. Inventory and functional characterization of the HAK potassium transporters of rice. Plant Physiol. 2002, 130, 784–795. [Google Scholar] [CrossRef] [PubMed]
- Jaquinod, M.; Villiers, F.; Kieffer-Jaquinod, S.; Hugouvieux, V.; Bruley, C.; Garin, J.; Bourguignon, J. A proteomics dissection of Arabidopsis thaliana vacuoles isolated from cell culture. Mol. Cell Proteom. 2007, 6, 394–412. [Google Scholar] [CrossRef] [PubMed]
- Qi, Z.; Hampton, C.R.; Shin, R.; Barkla, B.J.; White, P.J.; Schachtman, D.P. The high affinity K+ transporter AtHAK5 plays a physiological role in planta at very low K+ concentrations and provides a caesium uptake pathway in Arabidopsis. J. Exp. Bot. 2008, 59, 595–607. [Google Scholar] [CrossRef] [PubMed]
- Osakabe, Y.; Arinaga, N.; Umezawa, T.; Katsura, S.; Nagamachi, K.; Tanaka, H.; Ohiraki, H.; Yamada, K.; Seo, S.U.; Abo, M.; et al. Osmotic stress responses and plant growth controlled by potassium transporters in Arabidopsis. Plant Cell 2013, 25, 609–624. [Google Scholar] [CrossRef]
- Rigas, S.; Ditengou, F.A.; Ljung, K.; Daras, G.; Tietz, O.; Palme, K.; Hatzopoulos, P. Root gravitropism and root hair development constitute coupled developmental responses regulated by auxin homeostasis in the Arabidopsis root apex. New Phytol. 2013, 197, 1130–1141. [Google Scholar] [CrossRef]
- Ahn, S.J.; Shin, R.; Schachtman, D.P. Expression of KT/KUP genes in Arabidopsis and the role of root hairs in K+ uptake. Plant Physiol. 2004, 134, 1135–1145. [Google Scholar] [CrossRef]
- Davies, C.; Shin, R.; Liu, W.; Thomas, M.R.; Schachtman, D.P. Transporters expressed during grape berry (Vitis vinifera L.) development are associated with an increase in berry size and berry potassium accumulation. J. Exp. Bot. 2006, 57, 3209–3216. [Google Scholar] [CrossRef] [PubMed]
- Yang, T.; Zhang, S.; Hu, Y.; Wu, F.; Hu, Q.; Chen, G.; Cai, J.; Wu, T.; Moran, N.; Yu, L.; et al. The role of a potassium transporter OsHAK5 in potassium acquisition and transport from roots to shoots in rice at low potassium supply levels. Plant Physiol. 2014, 166, 945–959. [Google Scholar] [CrossRef] [PubMed]
- Luan, S.; Lan, W.; Lee, S.C. Potassium nutrition, sodium toxicity, and calcium signaling: Connections through the CBL-CIPK network. Curr. Opin. Plant Biol. 2009, 12, 339–346. [Google Scholar] [CrossRef]
- Very, A.A.; Nieves-Cordones, M.; Daly, M.; Khan, I.; Fizames, C.; Sentenac, H. Molecular biology of K+ transport across the plant cell membrane: What do we learn from comparison between plant species? J. Plant Physiol. 2014, 171, 748–769. [Google Scholar] [CrossRef] [PubMed]
- Santa-Maria, G.E.; Oliferuk, S.; Moriconi, J.I. KT-HAK-KUP transporters in major terrestrial photosynthetic organisms: A twenty years tale. J. Plant Physiol. 2018, 226, 77–90. [Google Scholar] [CrossRef]
- Gierth, M.; Maser, P. Potassium transporters in plants–involvement in K+ acquisition, redistribution and homeostasis. FEBS Lett. 2007, 581, 2348–2356. [Google Scholar] [CrossRef]
- Ródenas, R.; Ragel, P.; Nieves-Cordones, M.; Martínez-Martínez, A.; Amo, J.; Lara, A.; Martínez, V.; Quintero, F.J.; Pardo, J.M.; Rubio, F. Insights into the mechanisms of transport and regulation of the Arabidopsis high-affinity K+ transporter HAK5. Plant Physiol. 2021, 185, 1860–1874. [Google Scholar] [CrossRef]
- Fulgenzi, F.R.; Peralta, M.L.; Mangano, S.; Danna, C.H.; Vallejo, A.J.; Puigdomenech, P.; Santa-María, G.E. The ionic environment controls the contribution of the barley HvHAK1 transporter to potassium acquisition. Plant Physiol. 2008, 147, 252–262. [Google Scholar] [CrossRef]
- Feng, X.; Liu, W.X.; Qiu, C.W.; Zeng, F.R.; Wang, Y.Z.; Zhang, G.P.; Chen, Z.H.; Wu, F.B. HvAKT2 and HvHAK1 confer drought tolerance in barley through enhanced leaf mesophyll H+ homoeostasis. Plant Biotechnol. J. 2020, 18, 1683–1696. [Google Scholar] [CrossRef]
- Zhang, H.; Xiao, W.; Yu, W.; Jiang, Y.; Li, R. Halophytic Hordeum brevisubulatum HbHAK1 facilitates potassium retention and contributes to salt tolerance. Int. J. Mol. Sci. 2020, 21, 5292. [Google Scholar] [CrossRef] [PubMed]
- Rubio, F.; Alemán, F.; Nieves-Cordones, M.; Martínez, V. Studies on Arabidopsis athak5, atakt1 double mutants disclose the range of concentrations at which AtHAK5, AtAKT1 and unknown systems mediate K+ uptake. Physiol. Plant. 2010, 139, 220–228. [Google Scholar] [CrossRef] [PubMed]
- Pyo, Y.J.; Gierth, M.; Schroeder, J.I.; Cho, M.H. High-Affinity K+ transport in Arabidopsis: AtHAK5 and AKT1 are vital for seedling establishment and postgermination growth under low-potassium conditions. Plant Physiol. 2010, 153, 863–875. [Google Scholar] [CrossRef]
- Nieves-Cordones, M.; Alemán, F.; Martínez, V.; Rubio, F. The Arabidopsis thaliana HAK5 K+ transporter is required for plant growth and K+ acquisition from low K+ solutions under saline conditions. Mol. Plant 2010, 3, 326–333. [Google Scholar] [CrossRef] [PubMed]
- Alemán, F.; Nieves-Cordones, M.; Martínez, V.; Rubio, F. Differential regulation of the HAK5 genes encoding the high-affinity K+ transporters of Thellungiella halophila and Arabidopsis thaliana. Environ. Exp. Bot. 2009, 65, 263–265. [Google Scholar] [CrossRef]
- Chen, G.; Hu, Q.; Luo, L.E.; Yang, T.; Zhang, S.; Hu, Y.; Yu, L.; Xu, G. Rice potassium transporter OsHAK1 is essential for maintaining potassium-mediated growth and functions in salt tolerance over low and high potassium concentration ranges. Plant Cell Environ. 2015, 38, 2747–2765. [Google Scholar] [CrossRef]
- Feng, H.; Tang, Q.; Cai, J.; Xu, B.; Xu, G.; Yu, L. Rice OsHAK16 functions in potassium uptake and translocation in shoot, maintaining potassium homeostasis and salt tolerance. Planta 2019, 250, 549–561. [Google Scholar] [CrossRef]
- Zhang, H.; Xiao, W.; Yu, W.; Yao, L.; Li, L.; Wei, J.; Li, R. Foxtail millet SiHAK1 excites extreme high-affinity K+ uptake to maintain K+ homeostasis under low K+ or salt stress. Plant Cell Rep. 2018, 37, 1533–1546. [Google Scholar] [CrossRef]
- Wang, Y.; Zhang, Y.; Wei, Y.; Meng, J.; Zhong, C.; Fan, C. Characterization of HAK protein family in Casuarina equisetifolia and the positive regulatory role of CeqHAK6 and CeqHAK11 genes in response to salt tolerance. Front. Plant Sci. 2023, 13, 1084337. [Google Scholar] [CrossRef]
- El-Sharkawy, M.A. Cassava biology and physiology. Plant Mol. Biol. 2004, 56, 481–501. [Google Scholar] [CrossRef]
- Fathima, A.A.; Sanitha, M.; Tripathi, L.; Muiruri, S. Cassava (Manihot esculenta) dual use for food and bioenergy: A review. Food Energy Secur. 2022, 12, e380. [Google Scholar] [CrossRef]
- Li, S.; Cui, Y.; Zhou, Y.; Luo, Z.; Liu, J.; Zhao, M. The industrial applications of cassava: Current status, opportunities and prospects. J. Sci. Food Agric. 2017, 97, 2282–2290. [Google Scholar] [CrossRef]
- Yan, Y.; He, M.; Guo, J.R.; Zeng, H.; Wei, Y.; Liu, G.; Hu, W.; Shi, H. The CBL1/9-CIPK23-AKT1 complex is essential for low potassium response in cassava. Plant Physiol. Biochem. 2021, 167, 430–437. [Google Scholar] [CrossRef]
- Hu, M.; Hu, W.; Xia, Z.; Zhou, X.; Wang, W. Validation of reference genes for relative quantitative gene expression studies in cassava (Manihot esculenta Crantz) by using quantitative real-time PCR. Front. Plant Sci. 2016, 7, 680. [Google Scholar] [CrossRef]
- Zhou, Y.; Lai, Z.; Yin, X.; Yu, S.; Xu, Y.; Wang, X.; Cong, X.; Luo, Y.; Xu, H.; Jiang, X. Hyperactive mutant of a wheat plasma membrane Na+/H+ antiporter improves the development and salt tolerance of transgenic tobacco. Plant Sci. 2016, 253, 176–186. [Google Scholar] [CrossRef]
- Clough, S.J.; Bent, A.F. Floral dip: A simplified method for Agrobacterium-mediated transformation of Arabidopsis thaliana. Plant J. 1998, 16, 735–743. [Google Scholar] [CrossRef] [PubMed]
- Rus, A.; Lee, B.H.; Muñoz-Mayor, A.; Sharkhuu, A.; Miura, K.; Zhu, J.K.; Bressan, R.A.; Hasegawa, P.M. AtHKT1 facilitates Na+ homeostasis and K+ nutrition in planta. Plant Physiol. 2004, 136, 2500–2511. [Google Scholar] [CrossRef] [PubMed]
- Lichtenthaler, H.K.; Wellburn, A.R. Determinations of total carotenoids and chlorophylls a and b of leaf extracts in different solvents. Analysis 1983, 11, 591–592. [Google Scholar] [CrossRef]
- Stanislaus, A.C.; Theivanayagam, M.; Pedro, G. Functional residues in plant nutrient transporters: An opportunity for gene editing to improve agronomic traits. Crit. Rev. Plant Sci. 2023, 42, 324–343. [Google Scholar]
- Yin, X.; Xia, Y.; Xie, Q.; Cao, Y.; Wang, Z.; Hao, G.; Song, J.; Zhou, Y.; Jiang, X. The protein kinase complex CBL10-CIPK8-SOS1 functions in Arabidopsis to regulate salt tolerance. J. Exp. Bot. 2020, 71, 1801–1814. [Google Scholar] [CrossRef] [PubMed]
- Qin, Y.J.; Wu, W.H.; Wang, Y. ZmHAK5 and ZmHAK1 function in K+ uptake and distribution in maize under low K+ conditions. J. Integr. Plant Biol. 2019, 61, 15. [Google Scholar] [CrossRef] [PubMed]
- Xu, K.; Zhao, Y.; Yu, Y.; Sun, R.; Wang, W.; Zhang, S.; Yang, X. Proteomic analysis of roots response to potassium deficiency and the effect of TaHAK1-4A on K+ uptake in wheat. Int. J. Mol. Sci. 2022, 23, 13504. [Google Scholar] [CrossRef] [PubMed]
- Siringam, K.; Juntawong, N.; Cha-um, S.; Kirdmanee, C. Salt stress induced ion accumulation, ion homeostasis, membrane injury and sugar contents in salt-sensitive rice (Oryza sativa L. spp. indica) roots under iso-osmotic conditions. Afr. J. Biotechnol. 2011, 10, 1340–1346. [Google Scholar]
- Horie, T.; Sugawara, M.; Okada, T.; Taira, K.; Kaothien-Nakayama, P.; Katsuhara, M.; Shinmyo, A.; Nakayama, H. Rice sodium-insensitive potassium transporter, OsHAK5, confers increased salt tolerance in tobacco BY2 cells. J. Biosci. Bioeng. 2011, 111, 346–356. [Google Scholar] [CrossRef]
- Chen, G.; Liu, C.; Gao, Z.; Zhang, Y.; Zhang, A.; Zhu, L.; Hu, J.; Ren, D.; Yu, L.; Xu, G.; et al. Variation in the abundance of OsHAK1 transcript underlies the differential salinity tolerance of an indica and a japonica rice cultivar. Front. Plant Sci. 2018, 8, 2216. [Google Scholar] [CrossRef]
- Theerawitaya, C.; Tisarum, R.; Samphumphuang, T.; Singh, H.P.; Cha-Um, S.; Kirdmanee, C.; Takabe, T. Physio-biochemical and morphological characters of halophyte legume shrub, Acacia ampliceps seedlings in response to salt stress under greenhouse. Front. Plant Sci. 2015, 6, 630. [Google Scholar] [CrossRef]
- Theerawitaya, C.; Tisarum, R.; Samphumphuang, T.; Singh, H.P.; Takabe, T.; Cha-Um, S. Expression levels of vacuolar ion homeostasis-related genes, Na+ enrichment, and their physiological responses to salt stress in sugarcane genotypes. Protoplasma 2020, 257, 525–536. [Google Scholar] [CrossRef]
- Shan, D.; Ali, M.; Shahid, M.; Arif, A.; Waheed, M.Q.; Xia, X.; Trethowan, R.; Tester, M.; Poland, J.; Ogbonnaya, F.C.; et al. Genetic networks underlying salinity tolerance in wheat uncovered with genome-wide analyses and selective sweeps. Theor. Appl. Genet. 2022, 135, 2925–2941. [Google Scholar] [CrossRef]
Disclaimer/Publisher’s Note: The statements, opinions and data contained in all publications are solely those of the individual author(s) and contributor(s) and not of MDPI and/or the editor(s). MDPI and/or the editor(s) disclaim responsibility for any injury to people or property resulting from any ideas, methods, instructions or products referred to in the content. |
© 2024 by the authors. Licensee MDPI, Basel, Switzerland. This article is an open access article distributed under the terms and conditions of the Creative Commons Attribution (CC BY) license (https://creativecommons.org/licenses/by/4.0/).







