Insights into the Heat Shock Protein 70 (Hsp70) Family in Camelina sativa and Its Roles in Response to Salt Stress
Abstract
1. Introduction
2. Results
2.1. Identification and Characterization of CsHSP70
2.2. Phylogenetic Analysis
2.3. Duplication Events
2.4. Co-Expressed Transcription Factors (TFs) with CsHsp70 Genes
2.5. Expression Profile of CsHSP70 Family Members in Response to Abiotic Stresses
2.6. Expression Profile of CsHSP70 Family Members in Organs and Developmental Stages
2.7. Relative Expression of CsHSP70 in Response to Salinity
2.8. Docking Analysis Between CsHsp70 Proteins and Hormones
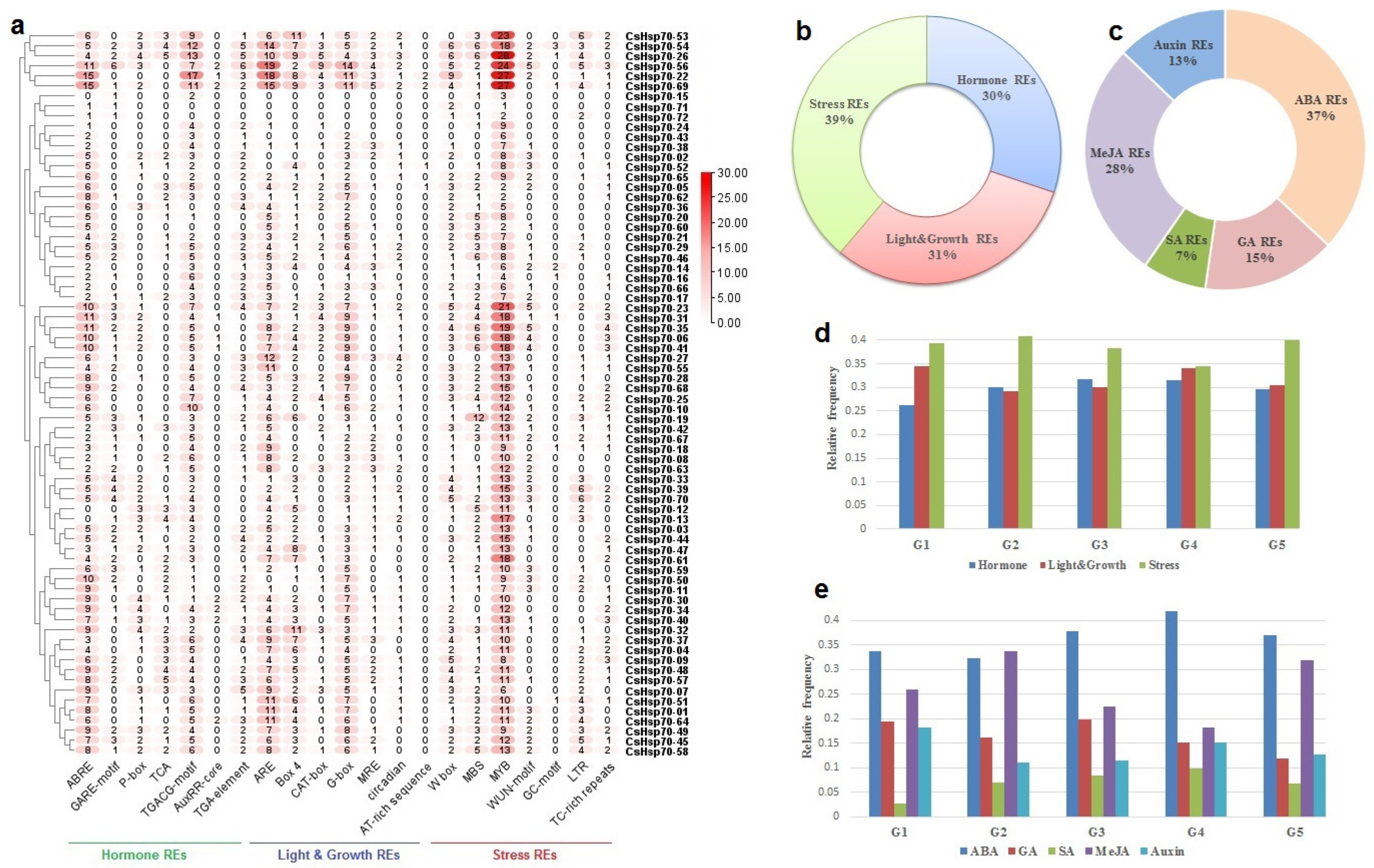
2.9. Upstream Analysis of CsHsp70 Genes
3. Discussion
4. Materials and Methods
4.1. Identification and Characterization
4.2. Phylogenetic Analysis and Prediction Duplication Events
4.3. Promoter Analysis
4.4. Expression Profile of CsHsp70 Genes
4.5. Bi-Clustering Analysis
4.6. GO Enrichment Analysis of Co-Expressed TFs
4.7. Molecular Docking Analysis
4.8. Plant Materials and Treatments
4.9. qPCR Analysis
5. Conclusions
Supplementary Materials
Author Contributions
Funding
Data Availability Statement
Acknowledgments
Conflicts of Interest
Correction Statement
References
- Timperio, A.M.; Egidi, M.G.; Zolla, L. Proteomics Applied on Plant Abiotic Stresses: Role of Heat Shock Proteins (HSP). J. Proteom. 2008, 71, 391–411. [Google Scholar] [CrossRef]
- Wang, W.; Vinocur, B.; Shoseyov, O.; Altman, A. Role of Plant Heat-Shock Proteins and Molecular Chaperones in the Abiotic Stress Response. Trends Plant Sci. 2004, 9, 244–252. [Google Scholar] [CrossRef]
- Pan, X.; Zheng, Y.; Lei, K.; Tao, W.; Zhou, N. Systematic Analysis of Heat Shock Protein 70 (HSP70) Gene Family in Radish and Potential Roles in Stress Tolerance. BMC Plant Biol. 2024, 24, 2. [Google Scholar] [CrossRef]
- Abasi, F.; Raja, N.I.; Mashwani, Z.-R.; Ehsan, M.; Ali, H.; Shahbaz, M. Heat and Wheat: Adaptation Strategies with Respect to Heat Shock Proteins and Antioxidant Potential; an Era of Climate Change. Int. J. Biol. Macromol. 2024, 256, 128379. [Google Scholar] [CrossRef]
- Abou-Deif, M.H.; Rashed, M.A.-S.; Khalil, K.M.; Mahmoud, F.E.-S. Proteomic Analysis of Heat Shock Proteins in Maize (Zea mays L.). Bull. Natl. Res. Cent. 2019, 43, 199. [Google Scholar] [CrossRef]
- Sung, D.; Kaplan, F.; Guy, C.L. Plant Hsp70 Molecular Chaperones: Protein Structure, Gene Family, Expression and Function. Physiol. Plant. 2001, 113, 443–451. [Google Scholar] [CrossRef]
- Al-Whaibi, M.H. Plant Heat-Shock Proteins: A Mini Review. J. King Saud Univ.-Sci. 2011, 23, 139–150. [Google Scholar] [CrossRef]
- Izumi, M. Heat Shock Proteins Support Refolding and Shredding of Misfolded Proteins. Plant Physiol. 2019, 180, 1777–1778. [Google Scholar] [CrossRef]
- Divya, K.; Bhatnagar-Mathur, P.; Sharma, K.K.; Reddy, P.S. Heat Shock Proteins (Hsps) Mediated Signalling Pathways during Abiotic Stress Conditions. In Plant Signaling Molecules; Woodhead Publishing: Sawston, UK, 2019; pp. 499–516. [Google Scholar] [CrossRef]
- McLoughlin, F.; Basha, E.; Fowler, M.E.; Kim, M.; Bordowitz, J.; Katiyar-Agarwal, S.; Vierling, E. Class I and II Small Heat Shock Proteins Together with HSP101 Protect Protein Translation Factors during Heat Stress. Plant Physiol. 2016, 172, 1221–1236. [Google Scholar] [CrossRef]
- Nitnavare, R.B.; Yeshvekar, R.K.; Sharma, K.K.; Vadez, V.; Reddy, M.K.; Reddy, P.S. Molecular Cloning, Characterization and Expression Analysis of a Heat Shock Protein 10 (Hsp10) from Pennisetum glaucum (L.), a C4 Cereal Plant from the Semi-Arid Tropics. Mol. Biol. Rep. 2016, 43, 861–870. [Google Scholar] [CrossRef]
- Zhao, P.; Wang, D.; Wang, R.; Kong, N.; Zhang, C.; Yang, C.; Wu, W.; Ma, H.; Chen, Q. Genome-Wide Analysis of the Potato Hsp20 Gene Family: Identification, Genomic Organization and Expression Profiles in Response to Heat Stress. BMC Genom. 2018, 19, 61. [Google Scholar] [CrossRef]
- Song, K.; Yim, W.C.; Lee, B.-M. Expression of Heat Shock Proteins by Heat Stress in Soybean. Plant Breed. Biotechnol. 2017, 5, 344–353. [Google Scholar] [CrossRef]
- Gao, P.; Lu, M.X.; Pan, D.D.; Du, Y.Z. Characterization of an Inducible HSP70 Gene in Chilo Suppressalis and Expression in Response to Environmental and Biological Stress. Cell Stress Chaperones 2020, 25, 65–72. [Google Scholar] [CrossRef]
- Wang, T.Y.; Wu, J.R.; Duong, N.K.T.; Lu, C.A.; Yeh, C.H.; Wu, S.J. HSP70-4 and Farnesylated AtJ3 Constitute a Specific HSP70/HSP40-Based Chaperone Machinery Essential for Prolonged Heat Stress Tolerance in Arabidopsis. J. Plant Physiol. 2021, 261, 153430. [Google Scholar] [CrossRef]
- Alderson, T.R.R.; Kim, J.H.H.; Markley, J.L.L. Dynamical Structures of Hsp70 and Hsp70-Hsp40 Complexes. Structure 2016, 24, 1014–1030. [Google Scholar] [CrossRef]
- Montero-Barrientos, M.; Hermosa, R.; Cardoza, R.E.; Gutiérrez, S.; Nicolás, C.; Monte, E. Transgenic Expression of the Trichoderma Harzianum Hsp70 Gene Increases Arabidopsis Resistance to Heat and Other Abiotic Stresses. J. Plant Physiol. 2010, 167, 659–665. [Google Scholar] [CrossRef]
- Clerico, E.M.; Meng, W.; Pozhidaeva, A.; Bhasne, K.; Gierasch, L.M. Hsp70 Molecular Chaperones: Multifunctional Allosteric Holding and Unfolding Machines. Biochem. J. 2019, 476, 1653–1677. [Google Scholar] [CrossRef]
- Guo, M.; Liu, J.H.; Ma, X.; Zhai, Y.F.; Gong, Z.H.; Lu, M.H. Genome-Wide Analysis of the Hsp70 Family Genes in Pepper (Capsicum annuum L.) and Functional Identification of CaHsp70-2 Involvement in Heat Stress. Plant Sci. 2016, 252, 246–256. [Google Scholar] [CrossRef]
- Wen, F.; Wu, X.; Li, T.; Jia, M.; Liu, X.; Li, P.; Zhou, X.; Ji, X.; Yue, X. Genome-Wide Survey of Heat Shock Factors and Heat Shock Protein 70s and Their Regulatory Network under Abiotic Stresses in Brachypodium Distachyon. PLoS ONE 2017, 12, e0180352. [Google Scholar] [CrossRef]
- Khan, M.; Jannat, A.; Munir, F.; Fatima, N.; Rabia, A. Biochemical and Molecular Mechanisms of Abiotic Stress Tolerance. In Plant Ecophysiology and Adaptation under Climate Change: Mechanisms and Perspectives II: Mechanisms of Adaptation and Stress Amelioration; Springer: Singapore, 2020; pp. 187–230. ISBN 978-981-15-2171-3. [Google Scholar]
- Yer, E.N.; Baloglu, M.C.; Ziplar, U.T.; Ayan, S.; Unver, T. Drought-Responsive Hsp70 Gene Analysis in Populus at Genome-Wide Level. Plant Mol. Biol. Rep. 2016, 34, 483–500. [Google Scholar] [CrossRef]
- Sable, A.; Agarwal, S.K. Plant Heat Shock Protein Families: Essential Machinery for Development and Defense. J. Biol. Sci. Med. 2018, 4, 51–64. [Google Scholar]
- Lin, B.L.; Wang, J.S.; Liu, H.C.; Chen, R.W.; Meyer, Y.; Barakat, A.; Delseny, M. Genomic Analysis of the Hsp70 Superfamily in Arabidopsis Thaliana. Cell Stress Chaperones 2001, 6, 201–208. [Google Scholar] [CrossRef]
- Berka, M.; Kopecká, R.; Berková, V.; Brzobohatý, B.; Černý, M. Regulation of Heat Shock Proteins 70 and Their Role in Plant Immunity. J. Exp. Bot. 2022, 73, 1894–1909. [Google Scholar] [CrossRef]
- Willems, P.; Horne, A.; Van Parys, T.; Goormachtig, S.; De Smet, I.; Botzki, A.; Van Breusegem, F.; Gevaert, K. The Plant PTM Viewer, a Central Resource for Exploring Plant Protein Modifications. Plant J. 2019, 99, 752–762. [Google Scholar] [CrossRef]
- Nitika; Porter, C.M.; Truman, A.W.; Truttmann, M.C. Post-Translational Modifications of Hsp70 Family Proteins: Expanding the Chaperone Code. J. Biol. Chem. 2020, 295, 10689–10708. [Google Scholar] [CrossRef]
- Ul Haq, S.; Khan, A.; Ali, M.; Khattak, A.M.; Gai, W.X.; Zhang, H.X.; Wei, A.M.; Gong, Z.H. Heat Shock Proteins: Dynamic Biomolecules to Counter Plant Biotic and Abiotic Stresses. Int. J. Mol. Sci. 2019, 20, 5321. [Google Scholar] [CrossRef]
- Sarkar, N.K.; Kundnani, P.; Grover, A. Functional Analysis of Hsp70 Superfamily Proteins of Rice (Oryza sativa). Cell Stress Chaperones 2013, 18, 427–437. [Google Scholar] [CrossRef]
- Fragkostefanakis, S.; Röth, S.; Schleiff, E.; Scharf, K. Prospects of Engineering Thermotolerance in Crops through Modulation of Heat Stress Transcription Factor and Heat Shock Protein Networks. Plant J. 2015, 38, 1881–1895. [Google Scholar] [CrossRef]
- Anaraki, Z.E.; Tafreshi, S.A.H.; Shariati, M. Transient Silencing of Heat Shock Proteins Showed Remarkable Roles for HSP70 during Adaptation to Stress in Plants. Environ. Exp. Bot. 2018, 155, 142–157. [Google Scholar] [CrossRef]
- Vu, N.T.; Nguyen, N.B.T.; Ha, H.H.; Nguyen, L.N.; Luu, L.H.; Dao, H.Q.; Vu, T.T.; Huynh, H.T.T.; Le, H.T.T. Evolutionary Analysis and Expression Profiling of the HSP70 Gene Family in Response to Abiotic Stresses in Tomato (Solanum lycopersicum). Sci. Prog. 2023, 106, 1–19. [Google Scholar] [CrossRef]
- Koizumi, S.; Ohama, N.; Mizoi, J.; Shinozaki, K.; Yamaguchi-Shinozaki, K. Functional Analysis of the Hikeshi-like Protein and Its Interaction with HSP70 in Arabidopsis. Biochem. Biophys. Res. Commun. 2014, 450, 396–400. [Google Scholar] [CrossRef]
- Wang, Q.; Guan, Æ.Y.; Wu, Æ.Y.; Chen, H.; Chen, Æ.F.; Chu, Æ.C. Overexpression of a Rice OsDREB1F Gene Increases Salt, Drought, and Low Temperature Tolerance in Both Arabidopsis and Rice. Plant Mol. Biol. 2008, 67, 589–602. [Google Scholar] [CrossRef]
- Lin, J.S.; Kuo, C.C.; Yang, I.C.; Tsai, W.A.; Shen, Y.H.; Lin, C.C.; Liang, Y.C.; Li, Y.C.; Kuo, Y.W.; King, Y.C.; et al. MicroRNA160 Modulates Plant Development and Heat Shock Protein Gene Expression to Mediate Heat Tolerance in Arabidopsis. Front. Plant Sci. 2018, 9, 68. [Google Scholar] [CrossRef]
- Liu, J.; Pang, X.; Cheng, Y.; Yin, Y.; Zhang, Q.; Su, W.; Hu, B.; Guo, Q.; Ha, S.; Zhang, J.; et al. The Hsp70 Gene Family in Solanum Tuberosum: Genome-Wide Identification, Phylogeny, and Expression Patterns. Sci. Rep. 2018, 8, 16628. [Google Scholar] [CrossRef]
- Song, Z.; Pan, F.; Lou, X.; Wang, D.; Yang, C.; Zhang, B.; Zhang, H. Genome-Wide Identification and Characterization of Hsp70 Gene Family in Nicotiana Tabacum. Mol. Biol. Rep. 2019, 46, 1941–1954. [Google Scholar] [CrossRef]
- Liang, Z.; Li, M.; Liu, Z.; Wang, J. Genome-Wide Identification and Characterization of the Hsp70 Gene Family in Allopolyploid Rapeseed (Brassica napus L.) Compared with Its Diploid Progenitors. PeerJ 2019, 7, e7511. [Google Scholar] [CrossRef]
- Leng, L.; Liang, Q.; Jiang, J.; Zhang, C.; Hao, Y.; Wang, X.; Su, W. A Subclass of HSP70s Regulate Development and Abiotic Stress Responses in Arabidopsis Thaliana. J. Plant Res. 2017, 130, 349–363. [Google Scholar] [CrossRef]
- Ali, M.K.; Azhar, A.; us Salam, E.; Galani, S. Differential Expression of Molecular Chaperon (HSP70) and Antioxidant Enzymes: Inducing Thermotolerance in Rice (Oryza sativa L.). Pak. J. Bot. 2017, 49, 229–238. [Google Scholar]
- Kou, S.Y.; Wu, Z.G.; Li, H.Y.; Chen, X.; Liu, W.H.; Yuan, P.R.; Zhu, Z.H.; Yang, X.; Li, H.H.; Huang, P.; et al. Heterologous Expression of Heat-Shock Protein PpHSP70 Improves High Temperature and Drought Tolerance in Rice. Plant Stress 2023, 10, 100273. [Google Scholar] [CrossRef]
- Luo, Z.; Tomasi, P.; Fahlgren, N.; Abdel-Haleem, H. Genome-Wide Association Study (GWAS) of Leaf Cuticular Wax Components in Camelina Sativa Identifies Genetic Loci Related to Intracellular Wax Transport. BMC Plant Biol. 2019, 19, 187. [Google Scholar] [CrossRef]
- Luo, T.; Song, Y.; Gao, H.; Wang, M.; Cui, H.; Ji, C.; Wang, J.; Yuan, L.; Li, R. Genome-Wide Identification and Functional Analysis of Dof Transcription Factor Family in Camelina Sativa. BMC Genom. 2022, 23, 812. [Google Scholar] [CrossRef]
- Moser, B.R. Biodiesel from Alternative Oilseed Feedstocks: Camelina and Field Pennycress. Biofuels 2012, 3, 193–209. [Google Scholar] [CrossRef]
- Sarwat, M.; Tuteja, N. Hormonal Signaling to Control Stomatal Movement during Drought Stress. Plant Physiol. 2017, 11, 143–153. [Google Scholar] [CrossRef]
- Yin, M.; Hu, R.; Song, A.; Guan, Z.; Chen, F.; Jiang, J. Genome-Wide Identification and Expression Analysis of HSP70 Gene Family in Chrysanthemum Lavandulifolium under Heat Stress. Horticulturae 2023, 9, 238. [Google Scholar] [CrossRef]
- Yaghobi, M.; Heidari, P. Genome-Wide Analysis of Aquaporin Gene Family in Triticum Turgidum and Its Expression Profile in Response to Salt Stress. Genes 2023, 14, 202. [Google Scholar] [CrossRef] [PubMed]
- Hashemipetroudi, S.H.; Arab, M.; Heidari, P.; Kuhlmann, M. Genome-Wide Analysis of the Laccase (LAC) Gene Family in Aeluropus Littoralis: A Focus on Identification, Evolution and Expression Patterns in Response to Abiotic Stresses and ABA Treatment. Front. Plant Sci. 2023, 14, 1112354. [Google Scholar] [CrossRef]
- Wang, Y.; Hua, X.; Xu, J.; Chen, Z.; Fan, T.; Zeng, Z.; Wang, H.; Hour, A.-L.; Yu, Q.; Ming, R. Comparative Genomics Revealed the Gene Evolution and Functional Divergence of Magnesium Transporter Families in Saccharum. BMC Genom. 2019, 20, 83. [Google Scholar] [CrossRef] [PubMed]
- Cho, E.K.; Choi, Y.J. A Nuclear-Localized HSP70 Confers Thermoprotective Activity and Drought-Stress Tolerance on Plants. Biotechnol. Lett. 2009, 31, 597–606. [Google Scholar] [CrossRef] [PubMed]
- Kose, S.; Furuta, M.; Imamoto, N. Hikeshi, a Nuclear Import Carrier for Hsp70s, Protects Cells from Heat Shock-Induced Nuclear Damage. Cell 2012, 149, 578–589. [Google Scholar] [CrossRef]
- Heidari, P.; Puresmaeli, F.; Vafaee, Y.; Ahmadizadeh, M.; Ensani, M.; Ahmadinia, H. Comparative Analysis of Phospholipase D (PLD) Gene Family in Camelina Sativa and Brassica Napus and Its Responses in Camelina Seedlings under Salt Stress. Agronomy 2023, 13, 2616. [Google Scholar] [CrossRef]
- Puresmaeli, F.; Heidari, P.; Lawson, S. Insights into the Sulfate Transporter Gene Family and Its Expression Patterns in Durum Wheat Seedlings under Salinity. Genes 2023, 14, 333. [Google Scholar] [CrossRef] [PubMed]
- Jeffares, D.C.; Penkett, C.J.; Bähler, J. Rapidly Regulated Genes Are Intron Poor. Trends Genet. 2008, 24, 375–378. [Google Scholar] [CrossRef] [PubMed]
- Kumar, D.; Chattopadhyay, S. Glutathione Modulates the Expression of Heat Shock Proteins via the Transcription Factors BZIP10 and MYB21 in Arabidopsis. J. Exp. Bot. 2018, 69, 3729–3743. [Google Scholar] [CrossRef] [PubMed]
- Price, B.D.; Calderwood, S.K. Heat-induced Transcription from RNA Polymerases II and III and HSF Binding Activity Are Co-ordinately Regulated by the Products of the Heat Shock Genes. J. Cell. Physiol. 1992, 153, 392–401. [Google Scholar] [CrossRef]
- Duan, Y.-H.; Guo, J.; Ding, K.; Wang, S.-J.; Zhang, H.; Dai, X.-W.; Chen, Y.-Y.; Govers, F.; Huang, L.-L.; Kang, Z.-S. Characterization of a Wheat HSP70 Gene and Its Expression in Response to Stripe Rust Infection and Abiotic Stresses. Mol. Biol. Rep. 2011, 38, 301–307. [Google Scholar] [CrossRef]
- Yu, X.; Mo, Z.; Tang, X.; Gao, T.; Mao, Y. Genome-Wide Analysis of HSP70 Gene Superfamily in Pyropia yezoensis (Bangiales, Rhodophyta): Identification, Characterization and Expression Profiles in Response to Dehydration Stress. BMC Plant Biol. 2021, 21, 435. [Google Scholar] [CrossRef]
- Chen, J.; Gao, T.; Wan, S.; Zhang, Y.; Yang, J.; Yu, Y.; Wang, W. Genome-Wide Identification, Classification and Expression Analysis of the HSP Gene Superfamily in Tea Plant (Camellia sinensis). Int. J. Mol. Sci. 2018, 19, 2633. [Google Scholar] [CrossRef]
- Sung, D.Y.; Guy, C.L. Physiological and Molecular Assessment of Altered Expression of Hsc70-1 in Arabidopsis. Evidence for Pleiotropic Consequences. Plant Physiol. 2003, 132, 979–987. [Google Scholar] [CrossRef] [PubMed]
- Ono, K.; Hibino, T.; Kohinata, T.; Suzuki, S.; Tanaka, Y.; Nakamura, T.; Takabe, T. Overexpression of DnaK from a Halotolerant Cyanobacterium Aphanothece Halophytica Enhances the High-Temperatue Tolerance of Tobacco during Germination and Early Growth. Plant Sci. 2001, 160, 455–461. [Google Scholar] [CrossRef]
- Leborgne-Castel, N.; Dooren, E.P.W.M.J.-V.; Crofts, A.J.; Denecke, J. Overexpression of BiP in Tobacco Alleviates Endoplasmic Reticulum Stress. Plant Cell 1999, 11, 459–469. [Google Scholar] [CrossRef]
- Sugino, M.; Hibino, T.; Tanaka, Y.; Nii, N.; Takabe, T. Overexpression of DnaK from a Halotolerant Cyanobacterium Aphanothece Halophytica Acquires Resistance to Salt Stress in Transgenic Tobacco Plants. Plant Sci. 1999, 146, 81–88. [Google Scholar] [CrossRef]
- Chaudhary, R.; Baranwal, V.K.; Kumar, R.; Sircar, D.; Chauhan, H. Genome-Wide Identification and Expression Analysis of Hsp70, Hsp90, and Hsp100 Heat Shock Protein Genes in Barley under Stress Conditions and Reproductive Development. Funct. Integr. Genom. 2019, 19, 1007–1022. [Google Scholar] [CrossRef] [PubMed]
- Zhang, J.; Li, J.; Liu, B.; Zhang, L.; Chen, J.; Lu, M. Genome-Wide Analysis of the Populus Hsp90 Gene Family Reveals Differential Expression Patterns, Localization, and Heat Stress Responses. BMC Genom. 2013, 14, 532. [Google Scholar] [CrossRef] [PubMed]
- Liu, X.; Chen, H.; Li, S.; Wang, L. Genome-Wide Identification of the Hsp70 Gene Family in Grape and Their Expression Profile during Abiotic Stress. Horticulturae 2022, 8, 743. [Google Scholar] [CrossRef]
- Qi, Y.; Xie, Y.; Ge, M.; Shen, W.; He, Y.; Zhang, X.; Qiao, F.; Xu, X.; Qiu, Q.-S. Alkaline Tolerance in Plants: The AT1 Gene and Beyond. J. Plant Physiol. 2024, 303, 154373. [Google Scholar] [CrossRef]
- Rao, Y.; Peng, T.; Xue, S. Mechanisms of Plant Saline-Alkaline Tolerance. J. Plant Physiol. 2023, 281, 153916. [Google Scholar] [CrossRef]
- Bolser, D.M.; Staines, D.M.; Perry, E.; Kersey, P.J. Ensembl Plants: Integrating Tools for Visualizing, Mining, and Analyzing Plant Genomic Data. In Plant Genomics Databases. Methods in Molecular Biology; Humana Press: New York, NY, USA, 2017; Volume 1533, pp. 1–31. [Google Scholar] [CrossRef]
- Gasteiger, E.; Hoogland, C.; Gattiker, A.; Duvaud, S.; Wilkins, M.R.; Appel, R.D.; Bairoch, A. Protein Identification and Analysis Tools on the ExPASy Server; Humana Press: Totowa, NJ, USA, 2005; ISBN 978-1-59259-890-8. [Google Scholar]
- Sievers, F.; Higgins, D.G. Clustal Omega. Curr. Protoc. Bioinforma. 2014, 48, 3–13. [Google Scholar] [CrossRef]
- Nguyen, L.T.; Schmidt, H.A.; Von Haeseler, A.; Minh, B.Q. IQ-TREE: A Fast and Effective Stochastic Algorithm for Estimating Maximum-Likelihood Phylogenies. Mol. Biol. Evol. 2015, 32, 268–274. [Google Scholar] [CrossRef]
- Letunic, I.; Bork, P. Interactive Tree Of Life (ITOL) v5: An Online Tool for Phylogenetic Tree Display and Annotation. Nucleic Acids Res. 2021, 49, W293–W296. [Google Scholar] [CrossRef]
- Kumar, S.; Stecher, G.; Li, M.; Knyaz, C.; Tamura, K. MEGA X: Molecular Evolutionary Genetics Analysis across Computing Platforms. Mol. Biol. Evol. 2018, 35, 1547–1549. [Google Scholar] [CrossRef]
- Lescot, M.; Déhais, P.; Thijs, G.; Marchal, K.; Moreau, Y.; Van De Peer, Y.; Rouzé, P.; Rombauts, S. PlantCARE, a Database of Plant Cis-Acting Regulatory Elements and a Portal to Tools for in Silico Analysis of Promoter Sequences. Nucleic Acids Res. 2002, 30, 325–327. [Google Scholar] [CrossRef] [PubMed]
- Pertea, M.; Kim, D.; Pertea, G.M.; Leek, J.T.; Salzberg, S.L. Transcript-Level Expression Analysis of RNA-Seq Experiments with HISAT, StringTie and Ballgown. Nat. Protoc. 2016, 11, 1650–1667. [Google Scholar] [CrossRef] [PubMed]
- Anders, S.; Pyl, P.T.; Huber, W. HTSeq-A Python Framework to Work with High-Throughput Sequencing Data. Bioinformatics 2015, 31, 166–169. [Google Scholar] [CrossRef] [PubMed]
- Tarazona, S.; García, F.; Ferrer, A.; Dopazo, J.; Conesa, A. NOIseq: A RNA-Seq Differential Expression Method Robust for Sequencing Depth Biases. EMBnet J. 2012, 17, 18. [Google Scholar] [CrossRef]
- Li, G.; Ma, Q.; Tang, H.; Paterson, A.H.; Xu, Y. QUBIC: A Qualitative Biclustering Algorithm for Analyses of Gene Expression Data. Nucleic Acids Res. 2009, 37, e101. [Google Scholar] [CrossRef]
- Cantalapiedra, C.P.; Hernández-Plaza, A.; Letunic, I.; Bork, P.; Huerta-Cepas, J. EggNOG-Mapper v2: Functional Annotation, Orthology Assignments, and Domain Prediction at the Metagenomic Scale. Mol. Biol. Evol. 2021, 38, 5825–5829. [Google Scholar] [CrossRef]
- Supek, F.; Bošnjak, M.; Škunca, N.; Šmuc, T. REVIGO Summarizes and Visualizes Long Lists of Gene Ontology Terms. PLoS ONE 2011, 6, e21800. [Google Scholar] [CrossRef]
- Smoot, M.E.; Ono, K.; Ruscheinski, J.; Wang, P.-L.; Ideker, T. Cytoscape 2.8: New Features for Data Integration and Network Visualization. Bioinformatics 2011, 27, 431–432. [Google Scholar] [CrossRef]
- Du, Z.; Su, H.; Wang, W.; Ye, L.; Wei, H.; Peng, Z.; Anishchenko, I.; Baker, D.; Yang, J. The TrRosetta Server for Fast and Accurate Protein Structure Prediction. Nat. Protoc. 2021, 16, 5634–5651. [Google Scholar] [CrossRef]
- Trott, O.; Olson, A.J. AutoDock Vina: Improving the Speed and Accuracy of Docking with a New Scoring Function, Efficient Optimization, and Multithreading. J. Comput. Chem. 2010, 31, 455–461. [Google Scholar] [CrossRef]
- Adasme, M.F.; Linnemann, K.L.; Bolz, S.N.; Kaiser, F.; Salentin, S.; Haupt, V.J.; Schroeder, M. PLIP 2021: Expanding the Scope of the Protein–Ligand Interaction Profiler to DNA and RNA. Nucleic Acids Res. 2021, 49, W530–W534. [Google Scholar] [CrossRef] [PubMed]
- Wallace, A.C.; Laskowski, R.A.; Thornton, J.M. LIGPLOT: A Program to Generate Schematic Diagrams of Protein-Ligand Interactions. Protein Eng. Des. Sel. 1995, 8, 127–134. [Google Scholar] [CrossRef] [PubMed]
- Livak, K.J.; Schmittgen, T.D. Analysis of Relative Gene Expression Data Using Real-Time Quantitative PCR and the 2−ΔΔCT Method. Methods 2001, 25, 402–408. [Google Scholar] [CrossRef] [PubMed]









Disclaimer/Publisher’s Note: The statements, opinions and data contained in all publications are solely those of the individual author(s) and contributor(s) and not of MDPI and/or the editor(s). MDPI and/or the editor(s) disclaim responsibility for any injury to people or property resulting from any ideas, methods, instructions or products referred to in the content. |
© 2024 by the authors. Licensee MDPI, Basel, Switzerland. This article is an open access article distributed under the terms and conditions of the Creative Commons Attribution (CC BY) license (https://creativecommons.org/licenses/by/4.0/).
Share and Cite
Heidari, P.; Rezaee, S.; Hosseini Pouya, H.S.; Mora-Poblete, F. Insights into the Heat Shock Protein 70 (Hsp70) Family in Camelina sativa and Its Roles in Response to Salt Stress. Plants 2024, 13, 3410. https://doi.org/10.3390/plants13233410
Heidari P, Rezaee S, Hosseini Pouya HS, Mora-Poblete F. Insights into the Heat Shock Protein 70 (Hsp70) Family in Camelina sativa and Its Roles in Response to Salt Stress. Plants. 2024; 13(23):3410. https://doi.org/10.3390/plants13233410
Chicago/Turabian StyleHeidari, Parviz, Sadra Rezaee, Hadiseh Sadat Hosseini Pouya, and Freddy Mora-Poblete. 2024. "Insights into the Heat Shock Protein 70 (Hsp70) Family in Camelina sativa and Its Roles in Response to Salt Stress" Plants 13, no. 23: 3410. https://doi.org/10.3390/plants13233410
APA StyleHeidari, P., Rezaee, S., Hosseini Pouya, H. S., & Mora-Poblete, F. (2024). Insights into the Heat Shock Protein 70 (Hsp70) Family in Camelina sativa and Its Roles in Response to Salt Stress. Plants, 13(23), 3410. https://doi.org/10.3390/plants13233410

