Transcriptome Analysis of Salvia miltiorrhiza under Drought Stress
Abstract
1. Introduction
2. Results
2.1. Accumulation of Phenolic Acids in S. miltiorrhiza under Drought Stress
2.2. Transcriptome Sequencing and De Novo Assembly
2.3. Functional Annotation and Classification of Unigenes
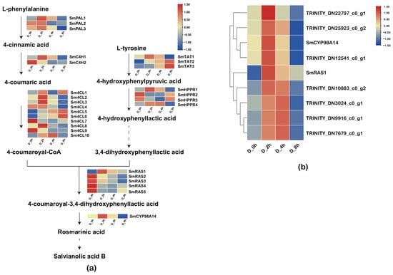
2.4. Expression Patterns of Key Genes and Potential Genes Manipulating Phenolic Acid Biosynthesis in S. miltiorrhiza
2.5. Analysis of DEGs under Drought Stress
2.6. Functional Enrichment Analysis of DEGs
2.7. DEGs of Transcription Factors (TFs) under Drought Stress
2.8. Candidate Genes Involved in ABA Pathway Responding to Drought Stress
2.9. Expression Analysis of Selected DEGs
3. Discussion
4. Materials and Methods
4.1. Plant Material and Stress Treatment
4.2. Analysis of Phenolic Acids
4.3. RNA Isolation and Qualification
4.4. Library Preparation for Transcriptome Sequencing
4.5. Data Filtering and De Novo Assembly
4.6. Unique Sequence Functional Annotation and Classification
4.7. Quantification of Gene Expression Levels and Differential Expression Analysis
4.8. Dual-Luc Assay
4.9. Analysis of Gene Expression Level
5. Conclusions
Supplementary Materials
Author Contributions
Funding
Data Availability Statement
Conflicts of Interest
List of Abbreviations
References
- Dong, Y.; Morris-Natschke, S.L.; Lee, K.H. Biosynthesis, total syntheses, and antitumor activity of tanshinones and their analogs as potential therapeutic agents. Nat. Prod. Rep. 2011, 28, 529–542. [Google Scholar] [CrossRef] [PubMed]
- Li, Z.M.; Xu, S.W.; Liu, P.Q. Salvia miltiorrhiza Burge (Danshen): A golden herbal medicine in cardiovascular therapeutics. Acta Pharmacol. Sin. 2018, 39, 802–824. [Google Scholar] [CrossRef] [PubMed]
- Zhou, L.; Zuo, Z.; Chow, M.S.S. Danshen: An overview of its chemistry, pharmacology, pharmacokinetics, and clinical use. J. Clin. Pharmacol. 2005, 45, 1345–1359. [Google Scholar] [CrossRef] [PubMed]
- Hua, W.; Zhang, Y.; Song, J.; Zhao, L.; Wang, Z. De novo transcriptome sequencing in Salvia miltiorrhiza to identify genes involved in the biosynthesis of active ingredients. Genomics 2011, 98, 272–279. [Google Scholar] [CrossRef]
- Li, Q.; Feng, J.; Chen, L.; Xu, Z.; Zhu, Y.; Wang, Y.; Xiao, Y.; Chen, J.; Zhou, Y.; Tan, H.; et al. Genome-wide identification and characterization of Salvia miltiorrhiza laccases reveal potential targets for salvianolic acid B biosynthesis. Front. Plant Sci. 2019, 10, 435. [Google Scholar] [CrossRef] [PubMed]
- Xiao, Y.; Zhang, L.; Gao, S.; Saechao, S.; Di, P.; Chen, J.; Chen, W. The c4h, tat, hppr and hppd genes prompted engineering of rosmarinic acid biosynthetic pathway in Salvia miltiorrhiza hairy root cultures. PLoS ONE 2011, 6, e29713. [Google Scholar] [CrossRef] [PubMed]
- Fu, R.; Shi, M.; Deng, C.; Zhang, Y.; Zhang, X.; Wang, Y.; Kai, G. Improved phenolic acid content and bioactivities of Salvia miltiorrhiza hairy roots by genetic manipulation of RAS and CYP98A14. Food Chem. 2020, 331, 127365. [Google Scholar] [CrossRef]
- Zhang, Y.; Yan, Y.P.; Wang, Z.Z. The Arabidopsis PAP1 transcription factor plays an important role in the enrichment of phenolic acids in Salvia miltiorrhiza. J. Agric. Food Chem. 2010, 58, 12168–12175. [Google Scholar] [CrossRef]
- Xiao, Y.; Gao, S.; Di, P.; Chen, J.; Chen, W.; Zhang, L. Methyl jasmonate dramatically enhances the accumulation of phenolic acids in Salvia miltiorrhiza hairy root cultures. Physiol Plant. 2009, 137, 1–9. [Google Scholar] [CrossRef]
- Dong, J.; Wan, G.; Liang, Z. Accumulation of salicylic acid-induced phenolic compounds and raised activities of secondary metabolic and antioxidative enzymes in Salvia miltiorrhiza cell culture. J. Biotechnol. 2010, 148, 99–104. [Google Scholar] [CrossRef]
- Shi, M.; Hua, Q.; Kai, G. Comprehensive transcriptomic analysis in response to abscisic acid in Salvia miltiorrhiza. Plant Cell, Tissue Organ Cult. 2021, 147, 389–404. [Google Scholar] [CrossRef]
- Hao, G.; Jiang, X.; Feng, L.; Tao, R.; Li, Y.; Huang, L. Cloning, molecular characterization and functional analysis of a putative R2R3-MYB transcription factor of the phenolic acid biosynthetic pathway in S. miltiorrhiza Bge. f. alba. Plant Cell. Tissue Organ Cult. 2016, 124, 151–168. [Google Scholar] [CrossRef]
- Zhou, W.; Shi, M.; Deng, C.; Lu, S.; Huang, F.; Wang, Y.; Kai, G. The methyl jasmonate-responsive transcription factor SmMYB1 promotes phenolic acid biosynthesis in Salvia miltiorrhiza. Hortic. Res. 2021, 8, 10. [Google Scholar] [CrossRef] [PubMed]
- Sun, M.; Shi, M.; Wang, Y.; Huang, Q.; Yuan, T.; Wang, Q.; Wang, C.; Zhou, W.; Kai, G. The AP2/ERF transcription factor SmERF115 positively regulates the biosynthesis of phenolic acids in Salvia miltiorrhiza. J Exp Bot. 2019, 70, 243–254. [Google Scholar] [CrossRef] [PubMed]
- Deng, H.; Li, Q.; Cao, R.; Ren, Y.; Wang, G.; Guo, H.; Bu, S.; Liu, J.; Ma, P. Overexpression of SmMYC2 enhances salt resistance in Arabidopsis thaliana and Salvia miltiorrhiza hairy roots. J Plant Physiol. 2023, 280, 153862. [Google Scholar] [CrossRef] [PubMed]
- Deng, C.; Shi, M.; Fu, R.; Zhang, Y.; Wang, Q.; Zhou, Y.; Wang, Y.; Ma, X.; Kai, G. ABA-responsive transcription factor bZIP1 is involved in modulating biosynthesis of phenolic acids and tanshinones in Salvia miltiorrhiza. J. Exp. Bot. 2020, 71, 5948–5962. [Google Scholar] [CrossRef] [PubMed]
- Yu, H.; Li, D.; Yang, D.; Xue, Z.; Li, J.; Xing, B.; Yan, K.; Han, R.; Liang, Z. SmKFB5 protein regulates phenolic acid biosynthesis by controlling the degradation of phenylalanine ammonia-lyase in Salvia miltiorrhiza. J. Exp. Bot. 2021, 72, 4915–4929. [Google Scholar] [CrossRef]
- Soma, F.; Takahashi, F.; Suzuki, T.; Shinozaki, K.; Yamaguchi-Shinozaki, K. Plant Raf-like kinases regulate the mRNA population upstream of ABA-unresponsive SnRK2 kinases under drought stress. Nat. Commun. 2020, 11, 1373. [Google Scholar] [CrossRef]
- Jia, X.; Sun, C.; Li, G.; Li, G.; Chen, G. Effects of progressive drought stress on the physiology, antioxidative enzymes and secondary metabolites of Radix Astragali. Acta Physiol. Plant. 2015, 37, 262. [Google Scholar] [CrossRef]
- Eirini, S.; Paschalina, C.; Ioannis, T.; Kortessa, D.T. Effect of drought and salinity on volatile organic compounds and other secondary metabolites of Citrus aurantium leaves. Nat. Prod. Commun. 2017, 12, 193–196. [Google Scholar] [CrossRef]
- Yadav, R.K.; Sangwan, R.S.; Sabir, F.; Srivastava, A.K.; Sangwan, N.S. Effect of prolonged water stress on specialized secondary metabolites, peltate glandular trichomes, and pathway gene expression in Artemisia annua L. Plant Physiol. Biochem. 2014, 74, 70–83. [Google Scholar] [CrossRef] [PubMed]
- Garcia-Calderon, M.; Pons-Ferrer, T.; Mrazova, A.; Pal’ove-Balang, P.; Vilkova, M.; Perez-Delgado, C.M.; Vega, J.M.; Eliasova, A.; Repcak, M.; Marquez, A.J.; et al. Modulation of phenolic metabolism under stress conditions in a Lotus japonicus mutant lacking plastidic glutamine synthetase. Front. Plant Sci. 2015, 6, 760. [Google Scholar] [CrossRef]
- Liu, H.; Wang, X.; Wang, D.; Zou, Z.; Liang, Z. Effect of drought stress on growth and accumulation of active constituents in Salvia miltiorrhiza Bunge. Ind. Crops Prod. 2011, 33, 84–88. [Google Scholar] [CrossRef]
- Naz, S.; Perveen, S. Response of wheat (Triticum aestivum L. Var. Galaxy-2013) to pre-sowing seed treatment with thiourea under drought stress. Pakistan J. Bot. 2021, 53, 1209–1217. [Google Scholar] [CrossRef]
- Cai, F.; Zhang, Y.; Mi, N.; Ming, H.; Zhang, S.; Zhang, H.; Zhao, X. Maize (Zea mays L.) physiological responses to drought and rewatering, and the associations with water stress degree. Agric. Water Manag. 2020, 241, 106379. [Google Scholar] [CrossRef]
- Xu, H.; Song, J.; Luo, H.; Zhang, Y.; Li, Q.; Zhu, Y.; Xu, J.; Li, Y.; Song, C.; Wang, B.; et al. Analysis of the genome sequence of the medicinal plant Salvia miltiorrhiza. Physiol. Behav. 2017, 176, 139–148. [Google Scholar] [CrossRef]
- Song, J.J.; Fang, X.; Li, C.Y.; Jiang, Y.; Li, J.X.; Wu, S.; Guo, J.; Liu, Y.; Fan, H.; Huang, Y.B.; et al. A 2-oxoglutarate-dependent dioxygenase converts dihydrofuran to furan in Salvia diterpenoids. Plant Physiol. 2022, 188, 1496–1506. [Google Scholar] [CrossRef]
- Wang, Y.; Shen, Y.; Shen, Z.; Zhao, L.; Ning, D.; Jiang, C.; Zhao, R.; Huang, L. Comparative proteomic analysis of the response to silver ions and yeast extract in Salvia miltiorrhiza hairy root cultures. Plant Physiol. Biochem. 2016, 107, 364–373. [Google Scholar] [CrossRef]
- Dossa, K.; Mmadi, M.A.; Zhou, R.; Liu, A.; Yang, Y.; Diouf, D.; You, J.; Zhang, X. Ectopic expression of the sesame MYB transcription factor SiMYB305 promotes root growth and modulates ABA-mediated tolerance to drought and salt stresses in Arabidopsis. AoB Plants 2019, 12, plz081. [Google Scholar] [CrossRef]
- Zhao, Y.; Cheng, X.; Liu, X.; Wu, H.; Bi, H.; Xu, H. The wheat MYB transcription factor TaMYB31 is involved in drought stress responses in Arabidopsis. Front. Plant Sci. 2018, 9, 1426. [Google Scholar] [CrossRef]
- Lata, C.; Prasad, M. Role of DREBs in regulation of abiotic stress responses in plants. J. Exp. Bot. 2011, 62, 4731–4748. [Google Scholar] [CrossRef]
- Liu, Q.; Kasuga, M.; Sakuma, Y.; Abe, H.; Miura, S. Two transcription factors, DREB1 and DREB2, with an EREBP/AP2 DNA binding domain separate two cellular signal transduction pathways in drought- and low-temperature-responsive gene expression, respectively, in Arabidopsis. Plant Cell Online 1998, 10, 1391–1406. [Google Scholar] [CrossRef] [PubMed]
- Jia, X.X.; Li, Y.T.; Qi, E.F.; Ma, S.; Hu, X.Y.; Wen, G.H.; Wang, Y.H.; Li, J.W.; Zhang, X.H.; Wang, H.M.; et al. Overexpression of the Arabidopsis DREB1A gene enhances potato drought-resistance. Russ. J. Plant Physiol. 2016, 63, 523–531. [Google Scholar] [CrossRef]
- Wei, T.; Deng, K.; Gao, Y.; Liu, Y.; Yang, M.; Zhang, L.; Zheng, X.; Wang, C.; Song, W.; Chen, C.; et al. Arabidopsis DREB1B in transgenic Salvia miltiorrhiza increased tolerance to drought stress without stunting growth. Plant Physiol. Biochem. 2016, 104, 17–28. [Google Scholar] [CrossRef] [PubMed]
- Zhou, Y.; Chen, M.; Guo, J.; Wang, Y.; Min, D.; Jiang, Q.; Ji, H.; Huang, C.; Wei, W.; Xu, H.; et al. Overexpression of soybean DREB1 enhances drought stress tolerance of transgenic wheat in the field. J. Exp. Bot. 2020, 71, 1842–1857. [Google Scholar] [CrossRef]
- Dubouzet, J.G.; Sakuma, Y.; Ito, Y.; Kasuga, M.; Dubouzet, E.G.; Miura1, S.; Seki, M.; Shinozaki, K.; Kazuko, Y.S. OsDREB genes in rice, Oryza sativa L., encode transcription activators that function in drought-, high-salt- and cold-responsive gene expression. Plant J. 2011, 79, 100–102. [Google Scholar] [CrossRef] [PubMed]
- Soma, F.; Takahashi, F.; Yamaguchi-Shinozaki, K.; Shinozaki, K. Cellular Phosphorylation signaling and gene expression in drought stress responses: ABA-dependent and ABA-independent regulatory systems. Plants 2021, 10, 756. [Google Scholar] [CrossRef] [PubMed]
- Dittrich, M.; Mueller, H.M.; Bauer, H.; Peirats-Llobet, M.; Rodriguez, P.L.; Geilfus, C.M.; Carpentier, S.C.; Al Rasheid, K.A.S.; Kollist, H.; Merilo, E.; et al. The role of Arabidopsis ABA receptors from the PYR/PYL/RCAR family in stomatal acclimation and closure signal integration. Nat. Plants 2019, 5, 1002–1011. [Google Scholar] [CrossRef]
- Umezawa, T.; Nakashima, K.; Miyakawa, T.; Kuromori, T.; Tanokura, M.; Shinozaki, K.; Yamaguchi-Shinozaki, K. Molecular basis of the core regulatory network in ABA responses: Sensing, signaling and transport. Plant Cell Physiol. 2010, 51, 1821–1839. [Google Scholar] [CrossRef]
- Kalladan, R.; Lasky, J.R.; Sharma, S.; Kumar, M.N.; Juenger, T.E.; Des Marais, D.L.; Verslues, P.E. Natural variation in 9-cis-epoxycartenoid dioxygenase 3 and ABA accumulation. Plant Physiol. 2019, 179, 1620–1631. [Google Scholar] [CrossRef]
- Yoshida, T.; Fujita, Y.; Maruyama, K.; Mogami, J.; Todaka, D.; Shinozaki, K.; Yamaguchi-Shinozaki, K. Four Arabidopsis AREB/ABF transcription factors function predominantly in gene expression downstream of SnRK2 kinases in abscisic acid signalling in response to osmotic stress. Plant Cell Environ. 2015, 38, 35–49. [Google Scholar] [CrossRef]
- Ren, Y.; Yu, G.; Shi, C.; Liu, L.; Guo, Q.; Han, C.; Zhang, D.; Zhang, L.; Liu, B.; Gao, H.; et al. Majorbio Cloud: A one-stop, comprehensive bioinformatic platform for multiomics analyses. iMeta 2022, 1, e12. [Google Scholar] [CrossRef]








| Sample | Raw Reads | Raw Bases | Clean Reads | Clean Bases | Error Rate (%) | Q20 (%) | Q30 (%) | GC Content (%) |
|---|---|---|---|---|---|---|---|---|
| D_0h | 52,876,386 | 7,984,334,286 | 52,499,006 | 7,692,810,276 | 0.0235 | 98.59 | 95.66 | 49.75 |
| D_2h | 53,994,332 | 8,153,144,132 | 53,596,350 | 7,812,370,016 | 0.0233 | 98.68 | 95.95 | 49.92 |
| D_4h | 50,632,334 | 7,645,482,434 | 50,209,782 | 7,314,924,392 | 0.0233 | 98.67 | 95.94 | 49.33 |
| D_8h | 53,097,080 | 8,017,659,080 | 52,658,780 | 7,610,216,278 | 0.0233 | 98.68 | 95.98 | 49.4 |
| Type | Resource |
|---|---|
| Total number | 95,836 |
| Total base | 105,260,765 |
| Largest length (bp) | 13,359 |
| Smallest length (bp) | 201 |
| Average length (bp) | 1098.34 |
| N50 length (bp) | 1738 |
| E90N50 length (bp) | 2071 |
| Mean mapped percent (%) | 86.204 |
| GC percent (%) | 43.47 |
| TransRate score | 0.34775 |
| BUSCO score | C: 88.2% (S: 54.0%, D: 34.2%), F: 4.5%, M: 7.3%, n: 1440 |
| Database | Exp_Unigene Number (Percent) |
|---|---|
| GO | 17,336 (0.3675) |
| KEGG | 10,992 (0.233) |
| eggNOG | 23,243 (0.4928) |
| NR | 20,590 (0.4365) |
| Swiss-Prot | 20,433 (0.4332) |
| Pfam | 20,945 (0.444) |
| Total_anno | 25,936 (0.5499) |
| Total | 47,169 (1) |
| Gene_ID | Family | D_0h vs. D_2h | D_0h vs. D_4h | D_0h vs. D_8h |
|---|---|---|---|---|
| TRINITY_DN2547_c0_g1 | C2C2 | up | up | no |
| TRINITY_DN21224_c0_g3 | MYB | up | up | no |
| TRINITY_DN7938_c0_g1 | LBD (AS2/LOB) | up | up | no |
| TRINITY_DN7699_c0_g1 | AP2/ERF | up | up | no |
| TRINITY_DN14213_c0_g1 | AP2/ERF | up | up | no |
| TRINITY_DN16066_c0_g1 | AP2/ERF | up | up | no |
| TRINITY_DN9724_c1_g2 | AP2/ERF | up | up | no |
| TRINITY_DN13435_c0_g1 | WRKY | up | up | no |
| TRINITY_DN12650_c0_g1 | WRKY | up | up | no |
| TRINITY_DN5238_c0_g2 | B3 | up | up | no |
| TRINITY_DN3906_c0_g2 | C3H | up | up | no |
| TRINITY_DN22515_c0_g1 | CAMTA | up | up | no |
| TRINITY_DN25668_c0_g1 | bHLH | up | up | no |
| TRINITY_DN3400_c0_g1 | bHLH | up | up | no |
| TRINITY_DN3083_c1_g2 | CPP | up | up | no |
Disclaimer/Publisher’s Note: The statements, opinions and data contained in all publications are solely those of the individual author(s) and contributor(s) and not of MDPI and/or the editor(s). MDPI and/or the editor(s) disclaim responsibility for any injury to people or property resulting from any ideas, methods, instructions or products referred to in the content. |
© 2024 by the authors. Licensee MDPI, Basel, Switzerland. This article is an open access article distributed under the terms and conditions of the Creative Commons Attribution (CC BY) license (https://creativecommons.org/licenses/by/4.0/).
Share and Cite
Zhang, S.; Qi, X.; Zhu, R.; Ye, D.; Shou, M.; Peng, L.; Qiu, M.; Shi, M.; Kai, G. Transcriptome Analysis of Salvia miltiorrhiza under Drought Stress. Plants 2024, 13, 161. https://doi.org/10.3390/plants13020161
Zhang S, Qi X, Zhu R, Ye D, Shou M, Peng L, Qiu M, Shi M, Kai G. Transcriptome Analysis of Salvia miltiorrhiza under Drought Stress. Plants. 2024; 13(2):161. https://doi.org/10.3390/plants13020161
Chicago/Turabian StyleZhang, Siwei, Xinlan Qi, Ruiyan Zhu, Dongdong Ye, Minyu Shou, Lulu Peng, Minghua Qiu, Min Shi, and Guoyin Kai. 2024. "Transcriptome Analysis of Salvia miltiorrhiza under Drought Stress" Plants 13, no. 2: 161. https://doi.org/10.3390/plants13020161
APA StyleZhang, S., Qi, X., Zhu, R., Ye, D., Shou, M., Peng, L., Qiu, M., Shi, M., & Kai, G. (2024). Transcriptome Analysis of Salvia miltiorrhiza under Drought Stress. Plants, 13(2), 161. https://doi.org/10.3390/plants13020161
