Identification of the New GmJAG1 Transcription Factor Binding Motifs Using DAP-Seq
Abstract
1. Introduction
2. Results
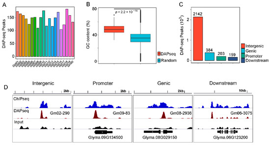
2.1. Summary of GmJAG1 DAP-Seq Data
2.2. Prediction and Validation of Two New GmJAG1 Binding Motifs
3. Discussion
4. Materials and Methods
4.1. Preparation of GmJAG1 DAP-Seq Library
4.2. DAP-Seq Data Processing and Motif Analysis
4.3. EMSA Experiment
5. Conclusions
Supplementary Materials
Author Contributions
Funding
Data Availability Statement
Acknowledgments
Conflicts of Interest
References
- Priest, H.D.; Filichkin, S.A.; Mockler, T.C. Cis-regulatory elements in plant cell signaling. Curr. Opin. Plant Biol. 2009, 12, 643–649. [Google Scholar] [CrossRef] [PubMed]
- Spitz, F.; Furlong, E.E. Transcription factors: From enhancer binding to developmental control. Nat. Rev. Genet. 2012, 13, 613–626. [Google Scholar] [CrossRef] [PubMed]
- Inukai, S.; Kock, K.H.; Bulyk, M.L. Transcription factor-DNA binding: Beyond binding site motifs. Curr. Opin. Genet. Dev. 2017, 43, 110–119. [Google Scholar] [CrossRef]
- Matys, V.; Fricke, E.; Geffers, R.; Gossling, E.; Haubrock, M.; Hehl, R.; Hornischer, K.; Karas, D.; Kel, A.E.; Kel-Margoulis, O.V.; et al. TRANSFAC: Transcriptional regulation, from patterns to profiles. Nucleic Acids Res. 2003, 31, 374–378. [Google Scholar] [CrossRef] [PubMed]
- Fornes, O.; Castro-Mondragon, J.A.; Khan, A.; van der Lee, R.; Zhang, X.; Richmond, P.A.; Modi, B.P.; Correard, S.; Gheorghe, M.; Baranasic, D.; et al. JASPAR 2020: Update of the open-access database of transcription factor binding profiles. Nucleic Acids Res 2020, 48, D87–D92. [Google Scholar] [CrossRef]
- Guo, A.Y.; Chen, X.; Gao, G.; Zhang, H.; Zhu, Q.H.; Liu, X.C.; Zhong, Y.F.; Gu, X.; He, K.; Luo, J. PlantTFDB: A comprehensive plant transcription factor database. Nucleic Acids Res. 2008, 36, D966–D969. [Google Scholar] [CrossRef] [PubMed]
- Chow, C.N.; Lee, T.Y.; Hung, Y.C.; Li, G.Z.; Tseng, K.C.; Liu, Y.H.; Kuo, P.L.; Zheng, H.Q.; Chang, W.C. PlantPAN3.0: A new and updated resource for reconstructing transcriptional regulatory networks from ChIP-seq experiments in plants. Nucleic Acids Res. 2019, 47, D1155–D1163. [Google Scholar] [CrossRef]
- Ohno, C.K.; Reddy, G.V.; Heisler, M.G.; Meyerowitz, E.M. The Arabidopsis JAGGED gene encodes a zinc finger protein that promotes leaf tissue development. Development 2004, 131, 1111–1122. [Google Scholar] [CrossRef]
- Jeong, N.; Suh, S.J.; Kim, M.H.; Lee, S.; Moon, J.K.; Kim, H.S.; Jeong, S.C. Ln is a key regulator of leaflet shape and number of seeds per pod in soybean. Plant Cell 2012, 24, 4807–4818. [Google Scholar] [CrossRef]
- Jeong, N.; Moon, J.K.; Kim, H.S.; Kim, C.G.; Jeong, S.C. Fine genetic mapping of the genomic region controlling leaflet shape and number of seeds per pod in the soybean. Theor. Appl. Genet. 2011, 122, 865–874. [Google Scholar] [CrossRef]
- Huang, M.; Zhang, L.; Zhou, L.; Wang, M.; Yung, W.-S.; Wang, Z.; Duan, S.; Xiao, Z.; Wang, Q.; Wang, X.; et al. An expedient survey and characterization of the soybean JAGGED 1 (GmJAG1) transcription factor binding preference in the soybean genome by modified ChIPmentation on soybean protoplasts. Genomics 2021, 113 Pt 1, 344–355. [Google Scholar] [CrossRef] [PubMed]
- Gupta, A.; Christensen, R.G.; Bell, H.A.; Goodwin, M.; Patel, R.Y.; Pandey, M.; Enuameh, M.S.; Rayla, A.L.; Zhu, C.; Thibodeau-Beganny, S.; et al. An improved predictive recognition model for Cys(2)-His(2) zinc finger proteins. Nucleic Acids Res. 2014, 42, 4800–4812. [Google Scholar] [CrossRef] [PubMed]
- Furey, T.S. ChIP-seq and beyond: New and improved methodologies to detect and characterize protein-DNA interactions. Nat. Rev. Genet. 2012, 13, 840–852. [Google Scholar] [CrossRef] [PubMed]
- Chen, X.; Bhadauria, V.; Ma, B. ChIP-Seq: A Powerful Tool for Studying Protein-DNA Interactions in Plants. Curr. Issues Mol. Biol. 2018, 27, 171–180. [Google Scholar] [CrossRef]
- Bartlett, A.; O’Malley, R.C.; Huang, S.C.; Galli, M.; Nery, J.R.; Gallavotti, A.; Ecker, J.R. Mapping genome-wide transcription-factor binding sites using DAP-seq. Nat. Protoc. 2017, 12, 1659–1672. [Google Scholar] [CrossRef]
- Franco-Zorrilla, J.M.; Lopez-Vidriero, I.; Carrasco, J.L.; Godoy, M.; Vera, P.; Solano, R. DNA-binding specificities of plant transcription factors and their potential to define target genes. Proc. Natl. Acad. Sci. USA 2014, 111, 2367–2372. [Google Scholar] [CrossRef]
- O’Malley, R.C.; Huang, S.C.; Song, L.; Lewsey, M.G.; Bartlett, A.; Nery, J.R.; Galli, M.; Gallavotti, A.; Ecker, J.R. Cistrome and Epicistrome Features Shape the Regulatory DNA Landscape. Cell 2016, 166, 1598. [Google Scholar] [CrossRef]
- Liu, Y.; Du, H.; Li, P.; Shen, Y.; Peng, H.; Liu, S.; Zhou, G.A.; Zhang, H.; Liu, Z.; Shi, M.; et al. Pan-Genome of Wild and Cultivated Soybeans. Cell 2020, 182, 162–176.e13. [Google Scholar] [CrossRef]
- Huang, M.; Zhang, L.; Zhou, L.; Yung, W.S.; Wang, Z.; Xiao, Z.; Wang, Q.; Wang, X.; Li, M.W.; Lam, H.M. Identification of the accessible chromatin regions in six tissues in the soybean. Genomics 2022, 114, 110364. [Google Scholar] [CrossRef]
- Huang, M.-K.; Zhang, L.; Zhou, L.-M.; Yung, W.-S.; Li, M.-W.; Lam, H.-M. Genomic Features of Open Chromatin Regions (OCRs) in Wild Soybean and Their Effects on Gene Expressions. Genes 2021, 12, 640. [Google Scholar] [CrossRef]
- Huang, M.; Zhang, L.; Yung, W.S.; Hu, Y.; Wang, Z.; Li, M.W.; Lam, H.M. Molecular evidence for enhancer-promoter interactions in light responses of soybean seedlings. Plant Physiol. 2023, 193, 2287–2291. [Google Scholar] [CrossRef] [PubMed]
- Huang, M.; Li, M.W.; Lam, H.M. How noncoding open chromatin regions shape soybean domestication. Trends Plant Sci. 2021, 26, 876–878. [Google Scholar] [CrossRef] [PubMed]
- Hendelman, A.; Zebell, S.; Rodriguez-Leal, D.; Dukler, N.; Robitaille, G.; Wu, X.; Kostyun, J.; Tal, L.; Wang, P.; Bartlett, M.E.; et al. Conserved pleiotropy of an ancient plant homeobox gene uncovered by cis-regulatory dissection. Cell 2021, 184, 1724–1739. [Google Scholar] [CrossRef] [PubMed]
- Fang, C.; Yang, M.; Tang, Y.; Zhang, L.; Zhao, H.; Ni, H.; Chen, Q.; Meng, F.; Jiang, J. Dynamics of cis-regulatory sequences and transcriptional divergence of duplicated genes in soybean. Proc. Natl. Acad. Sci. USA 2023, 120, e2303836120. [Google Scholar] [CrossRef]
- Langmead, B.; Salzberg, S.L. Fast gapped-read alignment with Bowtie 2. Nat. Methods 2012, 9, 357–359. [Google Scholar] [CrossRef]
- Li, H.; Handsaker, B.; Wysoker, A.; Fennell, T.; Ruan, J.; Homer, N.; Marth, G.; Abecasis, G.; Durbin, R.; Genome Project Data Processing Subgroup. The Sequence Alignment/Map format and SAMtools. Bioinformatics 2009, 25, 2078–2079. [Google Scholar] [CrossRef]


Disclaimer/Publisher’s Note: The statements, opinions and data contained in all publications are solely those of the individual author(s) and contributor(s) and not of MDPI and/or the editor(s). MDPI and/or the editor(s) disclaim responsibility for any injury to people or property resulting from any ideas, methods, instructions or products referred to in the content. |
© 2024 by the authors. Licensee MDPI, Basel, Switzerland. This article is an open access article distributed under the terms and conditions of the Creative Commons Attribution (CC BY) license (https://creativecommons.org/licenses/by/4.0/).
Share and Cite
Wang, J.; Pu, Z.; Zhang, W.; Qu, M.; Gao, L.; Pan, W.; Sun, Y.; Fu, C.; Zhang, L.; Huang, M.; et al. Identification of the New GmJAG1 Transcription Factor Binding Motifs Using DAP-Seq. Plants 2024, 13, 1708. https://doi.org/10.3390/plants13121708
Wang J, Pu Z, Zhang W, Qu M, Gao L, Pan W, Sun Y, Fu C, Zhang L, Huang M, et al. Identification of the New GmJAG1 Transcription Factor Binding Motifs Using DAP-Seq. Plants. 2024; 13(12):1708. https://doi.org/10.3390/plants13121708
Chicago/Turabian StyleWang, Jinxing, Zigang Pu, Weiyao Zhang, Mengnan Qu, Lusi Gao, Wenjing Pan, Yanan Sun, Chunxu Fu, Ling Zhang, Mingkun Huang, and et al. 2024. "Identification of the New GmJAG1 Transcription Factor Binding Motifs Using DAP-Seq" Plants 13, no. 12: 1708. https://doi.org/10.3390/plants13121708
APA StyleWang, J., Pu, Z., Zhang, W., Qu, M., Gao, L., Pan, W., Sun, Y., Fu, C., Zhang, L., Huang, M., & Hu, Y. (2024). Identification of the New GmJAG1 Transcription Factor Binding Motifs Using DAP-Seq. Plants, 13(12), 1708. https://doi.org/10.3390/plants13121708

