Identification of Peanut Aux/IAA Genes and Functional Prediction during Seed Development and Maturation
Abstract
:1. Introduction
2. Results
2.1. Identification of AhIAA Genes in Peanut
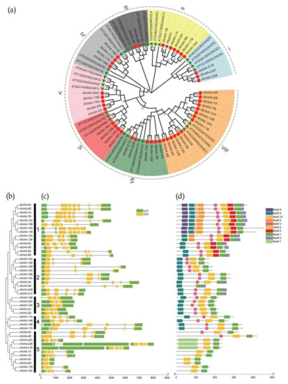
2.2. Bioinformatics Analysis of AhIAA Genes
2.3. Tissue-Specific Expression of Peanut AhIAA Genes
2.4. Differential Analysis of AhIAA Genes in Peanut Seeds between Early and Late- Maturing Varieties
3. Discussion
4. Materials and Methods
4.1. Peanut Genome and Sequences Resources
4.2. Identification of Aux/IAA Genes in Peanut Genome
4.3. Sequence Analysis
4.4. Plant Materials and Sampling
4.5. IAA Content Determination
4.6. Data Analysis
5. Conclusions
Supplementary Materials
Author Contributions
Funding
Institutional Review Board Statement
Informed Consent Statement
Data Availability Statement
Conflicts of Interest
References
- Qiao, L.; Zhang, W.; Li, X.; Zhang, L.; Zhang, X.; Li, X.; Guo, H.; Ren, Y.; Zheng, J.; Chang, Z. Characterization and expression patterns of auxin response factors in wheat. Front. Plant Sci. 2018, 9, 1395. [Google Scholar] [CrossRef] [PubMed]
- Reed, J.W.; Wu, M.F.; Reeves, P.H.; Hodgens, C.; Yadav, V.; Hayes, S.; Pierik, R. Three auxin response factors promote hypocotyl elongation. Plant Physiol. 2018, 178, 864–875. [Google Scholar] [CrossRef] [PubMed] [Green Version]
- Wu, L.; Tian, Z.; Zhang, J. Functional dissection of auxin response factors in regulating tomato leaf shape development. Front. Plant Sci. 2018, 9, 957. [Google Scholar] [CrossRef] [PubMed] [Green Version]
- Bouzroud, S.; Gouiaa, S.; Hu, N.; Bernadac, A.; Mila, I.; Bendaou, N.; Smouni, A.; Bouzayen, M.; Zouine, M. Auxin response factors (ARFs) are potential mediators of auxin action in tomato response to biotic and abiotic stress (Solanum lycopersicum). PLoS ONE 2018, 13, e0193517. [Google Scholar] [CrossRef] [Green Version]
- Yu, C.; Zhan, Y.; Feng, X.; Huang, Z.A.; Sun, C. Identification and expression profiling of the auxin response factors in Capsicum annuum L. under abiotic stress and hormone treatments. Int. J. Mol. Sci. 2017, 18, 2719. [Google Scholar] [CrossRef] [Green Version]
- Roosjen, M.; Paque, S.; Weijers, D. Auxin response factors: Output control in auxin biology. J. Exp. Bot. 2018, 69, 179–188. [Google Scholar] [CrossRef]
- Dinesh, D.C.; Kovermann, M.; Gopalswamy, M.; Hellmuth, A.; Calderon Villalobos, L.I.; Lilie, H.; Balbach, J.; Abel, S. Solution structure of the PsIAA4 oligomerization domain reveals interaction modes for transcription factors in early auxin response. Proc. Natl. Acad. Sci. USA 2015, 112, 6230–6235. [Google Scholar] [CrossRef] [Green Version]
- Pandolfini, T.; Molesini, B.; Spena, A. Molecular dissection of the role of auxin in fruit initiation. Trends Plant Sci. 2007, 12, 327–329. [Google Scholar] [CrossRef]
- Liu, Z.B.; Ulmasov, T.; Shi, X.; Hagen, G.; Guilfoyle, T.J. Soybean GH3 promoter contains multiple auxin-inducible elements. Plant Cell 1994, 6, 645–657. [Google Scholar] [CrossRef] [Green Version]
- Hu, W.; Yan, H.; Luo, S.; Pan, F.; Wang, Y.; Xiang, Y. Genome-wide analysis of poplar SAUR gene family and expression profiles under cold, polyethylene glycol and indole-3-acetic acid treatments. Plant Physiol. Bioch. 2018, 128, 50–65. [Google Scholar] [CrossRef]
- Ludwig, Y.; Zhang, Y.; Hochholdinger, F. The maize (Zea mays L.) Auxin/indole-3-acetic acid gene family: Phylogeny, synteny, and unique root-type and tissue-specific expression patterns during development. PLoS ONE 2013, 8, e78859. [Google Scholar] [CrossRef] [Green Version]
- Walker, J.C.; Key, J.L. Isolation of cloned cDNAs to auxin-responsive poly(A)+RNAs of elongating soybean hypocotyl. Proc. Natl. Acad. Sci. USA 1982, 79, 7185–7189. [Google Scholar] [CrossRef] [Green Version]
- Liscum, E.; Reed, J.W. Genetics of Aux/IAA and ARF action in plant growth and development. Plant Mol. Biol. 2002, 49, 387–400. [Google Scholar] [CrossRef]
- Chen, Z.; Li, M.; Ye, Y.; Hu, J.; Yang, Y.; Pang, J.; Wang, L. Ectopic expression of cucumber (Cucumis sativus L.) CsTIR/AFB genes enhance salt tolerance in transgenic Arabidopsis. Plant Cell Tiss. Org. 2017, 131, 107–118. [Google Scholar] [CrossRef]
- Fujii, N.; Kamada, M.; Yamasaki, S.; Takahashi, H. Differential accumulation of Aux/IAA mRNA during seedling development and gravity response in cucumber (Cucumis sativus L.). Plant Mol. Biol. 2000, 42, 731–740. [Google Scholar] [CrossRef]
- Jain, M.; Kaur, N.; Garg, R.; Thakur, J.K.; Tyagi, A.K.; Khurana, J.P. Structure and expression analysis of early auxin-responsive Aux/IAA gene family in rice (Oryza sativa). Funct. Integr. Genomic 2006, 6, 47–59. [Google Scholar] [CrossRef]
- Hagen, G.; Guilfoyle, T. Auxin-responsive gene expression: Genes, promoters and regulatory factors. Plant Mol. Biol. 2002, 49, 373–385. [Google Scholar] [CrossRef]
- Tiwari, S.B.; Hagen, G.; Guilfoyle, T.J. Aux/IAA proteins contain a potent transcriptional repression domain. Plant Cell 2004, 16, 533–543. [Google Scholar] [CrossRef] [Green Version]
- Piya, S.; Shrestha, S.K.; Binder, B.; Stewart, C.N., Jr.; Hewezi, T. Protein-protein interaction and gene co-expression maps of ARFs and Aux/IAAs in Arabidopsis. Front. Plant Sci. 2014, 5, 744. [Google Scholar] [CrossRef] [Green Version]
- Quint, M.; Gray, W.M. Auxin signaling. Curr. Opin. Plant Boil. 2006, 9, 448–453. [Google Scholar] [CrossRef]
- Zhang, X.; Zhu, S.; Zhang, K.; Wan, Y.; Liu, F.; Sun, Q.; Li, Y. Establishment and evaluation of a peanut association panel and analysis of key nutritional traits. J Integr. Plant Boil. 2018, 60, 195–215. [Google Scholar] [CrossRef] [Green Version]
- Bertioli, D.J.; Cannon, S.B.; Froenicke, L.; Huang, G.; Farmer, A.D.; Cannon, E.K.; Liu, X.; Gao, D.; Clevenger, J.; Dash, S.; et al. The genome sequences of Arachis duranensis and Arachis ipaensis, the diploid ancestors of cultivated peanut. Nat. Genet. 2016, 48, 438–446. [Google Scholar] [CrossRef]
- Dash, S.; Cannon, E.K.S.; Kalberer, S.R.; Farmer, A.D.; Cannon, S.B. PeanutBase and other bioinformatic resources for peanut. In Peanuts: Genetics, Processing, and Utilization; Stalker, H.T., Wilson, R.F., Eds.; Academic Press: Cambridge, MA, USA; AOCS Press: Urbana, IL, USA, 2016; pp. 241–252. [Google Scholar] [CrossRef]
- Bertioli, D.J.; Jenkins, J.; Clevenger, J.; Dudchenko, O.; Gao, D.; Seijo, G.; Leal-Bertioli, S.C.M.; Ren, L.; Farmer, A.D.; Pandey, M.K.; et al. The genome sequence of segmental allotetraploid peanut Arachis hypogaea. Nat. Genet. 2019, 51, 877–884. [Google Scholar] [CrossRef] [Green Version]
- Chen, X.; Lu, Q.; Liu, H.; Zhang, J.; Hong, Y.; Lan, H.; Li, H.; Wang, J.; Liu, H.; Li, S. Sequencing of Cultivated Peanut, Arachis hypogaea, Yields Insights into Genome Evolution and Oil Improvement. Mol Plant. 2019, 12, 920–934. [Google Scholar] [CrossRef] [Green Version]
- Zhuang, W.; Chen, H.; Yang, M.; Wang, J.; Pandey, M.K.; Zhang, C.; Chang, W.C.; Zhang, L.; Zhang, X.; Tang, R.; et al. The genome of cultivated peanut provides insight into legume karyotypes, polyploid evolution and crop domestication. Nat. Genet. 2019, 51, 865–876. [Google Scholar] [CrossRef]
- Peng, Q.; Wang, H.; Tong, J.; Kabir, M.H.; Huang, Z.; Xiao, L. Effects of indole-3-acetic acid and auxin transport inhibitor on auxin distribution and development of peanut at pegging stage. Sci. Hortic. 2013, 162, 76–81. [Google Scholar] [CrossRef]
- Baker, C.M.; Wetzstein, H.Y. Influence of auxin type and concentration on peanut somatic embryogenesis. Plant Cell Tiss. Org. 1994, 36, 361–368. [Google Scholar] [CrossRef]
- Luo, B.; Liu, F.Z.; Wan, Y.S.; Zhang, K.; Zhao, W.X. Dynamic changes of endogenous hormones content and dry matter accumulation of pods and kernels in different varieties (lines) of peanut (Arachis hypogaea L.). Acta Agron. Sin. 2013, 39, 2083–2093, (In Chinese with an English Abstract). [Google Scholar] [CrossRef]
- Gabali, S.A.M.; Bagga, A.K.; Bhardwaj, S.N. Hormonal basis of grain growth and development in wheat. Indian J. Plant Physiol. 1986, 4, 387–396. [Google Scholar]
- Mohabbati, F.; Moradi, F.; Paknejad, F.; Vazan, S.; Habibi, D.; Behneya, S.; Pourirandoost, H. Effect of foliar application of auxin, absisic acid and cytokinin hormones on grain yield and yield components of three rice (Oryza sativa L.) genotypes under low temperature stress conditions. Iranian J. Crop Sci. 2012, 14, 58–71. [Google Scholar]
- Guan, C.Y.; Huang, T.P.; Xun, L.I.; Chen, S.Y. Effect of different plant hormones on siliques growth and seeds maturity in rapeseed (B. napus). Chin. J. Oil Crop Sci. 2004, 26, 5–7, (In Chinese with an English Abstract). [Google Scholar]
- Ma, C.; Han, J.; Sun, J.; Wang, D. A study on the changes of physiology and biochemistry during zoysiagrass seed development. Acta Pratacult. Sin. 2009, 18, 174–179, (In Chinese with an English Abstract). [Google Scholar]
- Ren, Y.Y.; Dai, S.J.; Liu, W. Expression patterns of primary auxin-responsive like gene Aux/IAA in peanut. Chin. J. Oil Crop. Sci. 2012, 5, 467–472, (In Chinese with an English Abstract). [Google Scholar]
- Reed, J.W. Roles and activities of Aux/IAA proteins in Arabidopsis. Trends. Plant Sci. 2001, 6, 420–425. [Google Scholar] [CrossRef]
- Josh, C.; Ye, C.; Brian, S.; Peggy, O.A. A developmental transcriptome map for Allotetraploid Arachis hypogaea. Front. Plant Sci. 2016, 7, 1446. [Google Scholar] [CrossRef] [Green Version]
- Lancet, T. The involvement of auxin in the ripening of climacteric fruits comes of age: The hormone plays a role of its own and has an intense interplay with ethylene in ripening peaches. J. Exp. Bot. 2007, 58, 3299–3308. [Google Scholar] [CrossRef] [Green Version]
- Zeng, W.; Wang, X.; Pan, L.; Niu, L.; Zhen, L.U.; Cui, G.; Wang, Z. Identification and expression profiling of Aux/IAA family gene during peach fruit ripening. Acta Hortic. Sin. 2017, 44, 233–244, (In Chinese with English abstract). [Google Scholar] [CrossRef]
- Boote, K.J. Growth stages of peanut (Arachis hypogaea L.). Peanut Sci. 2010, 9, 35–40. [Google Scholar] [CrossRef]
- Wang, Y.J.; Lu, Y.P.; Qin, X.; Deng, D.X.; Bian, Y.L. Whole-genome sequence characterization of primary auxin-responsive Aux/IAA gene family in sorghum (Sorghum bicolor L.). Acta Agron. Sin. 2010, 36, 688–694, (In Chinese with an English Abstract). [Google Scholar] [CrossRef]
- Chen, Z.; Wang, M.L.; Barkley, N.A.; Pittman, R.N. A simple allele-specific PCR assay for detecting FAD2 alleles in both A and B genomes of the cultivated peanut for high-oleate trait selection. Plant Mol. Biol. Rep. 2010, 28, 542–548. [Google Scholar] [CrossRef]
- Zhang, X.; Wan, Q.; Liu, F.; Zhang, K.; Sun, A.; Luo, B.; Sun, L.; Wan, Y. Molecular analysis of the chloroplast Cu/Zn-SOD gene (AhCSD2) in peanut. Crop J. 2015, 3, 246–257. [Google Scholar] [CrossRef] [Green Version]
- Fukaki, H.; Tameda, S.; Masuda, H.; Tasaka, M. Lateral root formation is blocked by a gain-of-function mutation in the SOLITARY-ROOT/IAA14 gene of Arabidopsis. Plant J. 2010, 29, 153–168. [Google Scholar] [CrossRef]
- Luo, S.; Li, Q.; Liu, S.; Pinas, N.M.; Tian, H.; Wang, S. Constitutive expression of OsIAA9 affects starch granules accumulation and root gravitropic response in Arabidopsis. Front. Plant Sci. 2015, 6, 1156. [Google Scholar] [CrossRef] [Green Version]
- Wu, J.; Peng, Z.; Liu, S.; He, Y.; Cheng, L.; Kong, F.; Wang, J.; Lu, G. Genome-wide analysis of Aux/IAA gene family in Solanaceae species using tomato as a model. Mol. Genet. Genom. 2012, 287, 295–311. [Google Scholar] [CrossRef]
- Finn, R.D.; Alex, B.; Jody, C.; Penelope, C.; Eberhardt, R.Y.; Eddy, S.R.; Andreas, H.; Kirstie, H.; Liisa, H.; Jaina, M. Pfam: The protein families database. Nucleic Acids Res. 2014, 42, 222–230. [Google Scholar] [CrossRef] [Green Version]
- Finn, R.D.; Jody, C.; Eddy, S.R. HMMER web server: Interactive sequence similarity searching. Nucleic Acids Res. 2011, 39, 29–37. [Google Scholar] [CrossRef] [Green Version]
- Gasteiger, E.; Hoogland, C.; Gattiker, A.; Duvaud, S.E.; Wilkins, M.R.; Appel, R.D.; Bairoch, A. Protein Identification and Analysis Tools on the ExPASy Server. In The Proteomics Protocols Handbook; Walker J., M., Ed.; Humana Press: Totowa, NJ, USA, 2005; pp. 571–607. [Google Scholar] [CrossRef]
- Bendtsen, J.D.; Nielsen, H.; Heijne, G.V.; Brunak, S. Improved prediction of signal peptides: SignalP 3.0. J. Mol. Biol. 2004, 340, 783–795. [Google Scholar] [CrossRef]
- Bannai, H.; Tamada, Y.; Maruyama, O.; Nakai, K.; Miyano, S. Extensive feature detection of N-terminal protein sorting signals. Bioinformatics 2002, 18, 298–305. [Google Scholar] [CrossRef] [Green Version]
- Kumar, S.; Stecher, G.; Tamura, K. MEGA7: Molecular evolutionary genetics analysis version 7.0 for bigger datasets. Mol. Biol. Evol. 2016, 33, 1870. [Google Scholar] [CrossRef] [Green Version]
- Guo, A.Y.; Zhu, Q.H.; Xin, C. GSDS: A gene structure display server. Hereditas 2007, 29, 1023–1026. [Google Scholar] [CrossRef]
- Bailey, T.L.; Mikael, B.; Buske, F.A.; Martin, F.; Grant, C.E.; Luca, C.; Jingyuan, R.; Li, W.W.; Noble, W.S. MEME SUITE: Tools for motif discovery and searching. Nucleic Acids Res. 2009, 37, W202–W208. [Google Scholar] [CrossRef] [PubMed]
- Higo, K.; Ugawa, Y.; Iwamoto, M.; Korenaga, T. Plant cis-acting regulatory DNA elements (PLACE) database. Nucleic Acids Res. 1999, 27, 297–300. [Google Scholar] [CrossRef] [PubMed] [Green Version]
- Magali, L.; Patrice, D.; Ger, T.; Kathleen, M.; Yves, M.; Yves, V.P.; Stephane, R.R. PlantCARE, a database of plant cis-acting regulatory elements and a portal to tools for in silico analysis of promoter sequences. Nucleic Acids Res. 2002, 30, 325–327. [Google Scholar] [CrossRef]
- Chen, C.; Chen, H.; Zhang, Y.; Thomas, H.R.; Xia, R. Tbtools: An integrative toolkit developed for interactive analyses of big biological data. Mol. Plant 2020, 13, 1194–1202. [Google Scholar] [CrossRef]
- Voorrips, R.E. MapChart: Software for the graphical presentation of linkage maps and QTLs. J. Hered. 2002, 93, 77–78. [Google Scholar] [CrossRef] [Green Version]
- Mintie, P.; Zhuoyu, N.; Minghui, W.; Xiujuan, W.; Wood, J.G.; Helfand, S.L.; Haiyuan, Y.; Siu Sylvia, L. Trimethylation of Lys36 on H3 restricts gene expression change during aging and impacts life span. Genes Dev. 2015, 29, 718–731. [Google Scholar] [CrossRef] [Green Version]






| Name | Gene ID | ORF | Exon | aa | MW | pI | II |
|---|---|---|---|---|---|---|---|
| AhIAA-1A | arahy.Tifrunner.gnm1.ann1.IPD4BK.1 | 591 | 4 | 196 | 21.8 | 7.08 | 61.3 |
| AhIAA-2A | arahy.Tifrunner.gnm1.ann1.PH74U7.1 | 654 | 4 | 217 | 24.6 | 5.4 | 59 |
| AhIAA-3A | arahy.Tifrunner.gnm1.ann1.UBHF2S.1 | 786 | 5 | 261 | 29.3 | 6.09 | 45.05 |
| AhIAA-4A | arahy.Tifrunner.gnm1.ann1.MDB4JZ.1 | 975 | 5 | 324 | 34.9 | 7.85 | 48.29 |
| AhIAA-5A | arahy.Tifrunner.gnm1.ann1.85LRF7.1 | 789 | 5 | 262 | 28.4 | 6.75 | 48.32 |
| AhIAA-6A | arahy.Tifrunner.gnm1.ann1.5EK85H.1 | 1110 | 8 | 369 | 39.4 | 6.04 | 44.37 |
| AhIAA-7A | arahy.Tifrunner.gnm1.ann1.61CX9G.1 | 1092 | 7 | 363 | 38.6 | 7.53 | 46.5 |
| AhIAA-8A | arahy.Tifrunner.gnm1.ann1.DW7R17.1 | 828 | 5 | 275 | 30.4 | 8.12 | 40.67 |
| AhIAA-9A | arahy.Tifrunner.gnm1.ann1.QH3XYS.1 | 402 | 2 | 133 | 14.9 | 5.54 | 48.06 |
| AhIAA-10A | arahy.Tifrunner.gnm1.ann1.43G8Y5.2 | 624 | 3 | 207 | 23.2 | 5.46 | 60.22 |
| AhIAA-11A | arahy.Tifrunner.gnm1.ann1.F330XL.1 | 897 | 5 | 298 | 32.2 | 9.13 | 43.82 |
| AhIAA-12A | arahy.Tifrunner.gnm1.ann1.XR81AR.1 | 1110 | 7 | 369 | 39.9 | 6.35 | 52.3 |
| AhIAA-13A | arahy.Tifrunner.gnm1.ann1.N2VZ44.1 | 993 | 5 | 330 | 35.6 | 8.2 | 40.64 |
| AhIAA-14A | arahy.Tifrunner.gnm1.ann1.0BZR9P.1 | 516 | 3 | 171 | 19.0 | 8.35 | 57.67 |
| AhIAA-15A | arahy.Tifrunner.gnm1.ann1.FX782E.1 | 1368 | 7 | 455 | 50.5 | 8.26 | 46.25 |
| AhIAA-16A | arahy.Tifrunner.gnm1.ann1.8QDS1I.1 | 576 | 3 | 191 | 21.8 | 6.76 | 45.54 |
| AhIAA-17A | arahy.Tifrunner.gnm1.ann1.X1FQXP.1 | 1041 | 6 | 346 | 38.6 | 6.79 | 67.38 |
| AhIAA-18A | arahy.Tifrunner.gnm1.ann1.AIW4ZZ.1 | 504 | 4 | 167 | 18.3 | 5.48 | 42.03 |
| AhIAA-19A | arahy.Tifrunner.gnm1.ann1.PE1VQV.1 | 852 | 4 | 283 | 30.2 | 7.54 | 43.3 |
| AhIAA-20A | arahy.Tifrunner.gnm1.ann1.5P5CS5.1 | 630 | 3 | 209 | 22.9 | 6.17 | 49.72 |
| AhIAA-21A | arahy.Tifrunner.gnm1.ann1.QUY0YV.1 | 783 | 5 | 260 | 28.0 | 7.6 | 36.24 |
| AhIAA-22A | arahy.Tifrunner.gnm1.ann1.6B28AS.1 | 714 | 4 | 237 | 27.0 | 5.11 | 49.76 |
| AhIAA-1B | arahy.Tifrunner.gnm1.ann1.K6ZRIQ.1 | 570 | 5 | 189 | 21.1 | 7.82 | 54.82 |
| AhIAA-2B | arahy.Tifrunner.gnm1.ann1.32M24S.1 | 669 | 5 | 222 | 25.0 | 5.17 | 59.32 |
| AhIAA-3B | arahy.Tifrunner.gnm1.ann1.944YYF.1 | 459 | 4 | 152 | 17.4 | 4.86 | 48.5 |
| AhIAA-4B | arahy.Tifrunner.gnm1.ann1.6LM78C.1 | 1272 | 5 | 423 | 46.1 | 8.61 | 50.76 |
| AhIAA-5B | arahy.Tifrunner.gnm1.ann1.045PL1.1 | 819 | 6 | 272 | 29.5 | 6.75 | 48.22 |
| AhIAA-6B | arahy.Tifrunner.gnm1.ann1.CY1TAH.1 | 1059 | 7 | 352 | 37.5 | 8.41 | 46.75 |
| AhIAA-7B | arahy.Tifrunner.gnm1.ann1.1324HP.1 | 1092 | 7 | 363 | 38.6 | 7.53 | 46.5 |
| AhIAA-8B | arahy.Tifrunner.gnm1.ann1.5PE8VQ.1 | 831 | 5 | 276 | 30.4 | 6.46 | 39.8 |
| AhIAA-9B | arahy.Tifrunner.gnm1.ann1.WISN8Q.1 | 402 | 2 | 133 | 14.9 | 5.54 | 48.06 |
| AhIAA-10B | arahy.Tifrunner.gnm1.ann1.XA7C26.1 | 1080 | 7 | 359 | 38.9 | 6.62 | 51.8 |
| AhIAA-11B | arahy.Tifrunner.gnm1.ann1.P8YRGA.1 | 1257 | 8 | 418 | 46.2 | 6.65 | 50.3 |
| AhIAA-12B | arahy.Tifrunner.gnm1.ann1.32PDNQ.1 | 516 | 3 | 171 | 19.0 | 8.35 | 57.67 |
| AhIAA-13B | arahy.Tifrunner.gnm1.ann1.F753KD.1 | 1002 | 6 | 333 | 35.8 | 8.5 | 37.92 |
| AhIAA-14B | arahy.Tifrunner.gnm1.ann1.5RC9P7.1 | 813 | 5 | 270 | 29.1 | 7.9 | 53.82 |
| AhIAA-15B | arahy.Tifrunner.gnm1.ann1.KRC5M1.1 | 576 | 3 | 191 | 21.8 | 5.87 | 46.94 |
| AhIAA-16B | arahy.Tifrunner.gnm1.ann1.QSK9AI.1 | 1032 | 7 | 343 | 38.3 | 6.98 | 68.12 |
| AhIAA-17B | arahy.Tifrunner.gnm1.ann1.F8XE83.1 | 516 | 4 | 171 | 18.8 | 5.48 | 40.21 |
| AhIAA-18B | arahy.Tifrunner.gnm1.ann1.Q1FV6H.1 | 852 | 4 | 283 | 30.3 | 7.6 | 43.86 |
| AhIAA-19B | arahy.Tifrunner.gnm1.ann1.VW0TTK.1 | 666 | 4 | 221 | 24.3 | 5.56 | 52.8 |
| AhIAA-20B | arahy.Tifrunner.gnm1.ann1.CB6084.1 | 789 | 6 | 262 | 28.1 | 7.6 | 36.98 |
| AhIAA-21B | arahy.Tifrunner.gnm1.ann1.T6Y945.3 | 714 | 6 | 237 | 27.0 | 5.11 | 49.76 |
| AhIAA-22B | arahy.Tifrunner.gnm1.ann1.M3JKN9.4 | 714 | 8 | 237 | 27.0 | 5.11 | 49.76 |
| Germplasm | AhIAA-1A | AhIAA-1B | AhIAA-1A/AhIAA-1B | ||||
|---|---|---|---|---|---|---|---|
| Hap-1A1 | Hap-1A2 | Hap-1B1 | Hap-1B2 | Hap-1A1/1B1 | Hap-1A1/1B2 | Hap-1A2/1B1 | |
| EM-type | 4 | 26 | 30 | 0 | 4 | 0 | 26 |
| LM-type | 30 | 0 | 26 | 4 | 26 | 4 | 0 |
| Total | 34 | 26 | 56 | 4 | 30 | 4 | 26 |
Publisher’s Note: MDPI stays neutral with regard to jurisdictional claims in published maps and institutional affiliations. |
© 2022 by the authors. Licensee MDPI, Basel, Switzerland. This article is an open access article distributed under the terms and conditions of the Creative Commons Attribution (CC BY) license (https://creativecommons.org/licenses/by/4.0/).
Share and Cite
Zhang, X.; Zhang, K.; Luo, L.; Lv, Y.; Li, Y.; Zhu, S.; Luo, B.; Wan, Y.; Zhang, X.; Liu, F. Identification of Peanut Aux/IAA Genes and Functional Prediction during Seed Development and Maturation. Plants 2022, 11, 472. https://doi.org/10.3390/plants11040472
Zhang X, Zhang K, Luo L, Lv Y, Li Y, Zhu S, Luo B, Wan Y, Zhang X, Liu F. Identification of Peanut Aux/IAA Genes and Functional Prediction during Seed Development and Maturation. Plants. 2022; 11(4):472. https://doi.org/10.3390/plants11040472
Chicago/Turabian StyleZhang, Xiurong, Kun Zhang, Lu Luo, Yuying Lv, Yuying Li, Suqing Zhu, Bing Luo, Yongshan Wan, Xiansheng Zhang, and Fengzhen Liu. 2022. "Identification of Peanut Aux/IAA Genes and Functional Prediction during Seed Development and Maturation" Plants 11, no. 4: 472. https://doi.org/10.3390/plants11040472
APA StyleZhang, X., Zhang, K., Luo, L., Lv, Y., Li, Y., Zhu, S., Luo, B., Wan, Y., Zhang, X., & Liu, F. (2022). Identification of Peanut Aux/IAA Genes and Functional Prediction during Seed Development and Maturation. Plants, 11(4), 472. https://doi.org/10.3390/plants11040472

