Skeleton Line Extraction Method in Areas with Dense Junctions Considering Stroke Features
Abstract
1. Introduction
2. Related work
2.1. Existing Skeleton Line Extraction Methods Based on Delaunay Triangulation
2.2. Shortcomings in the Existing Method
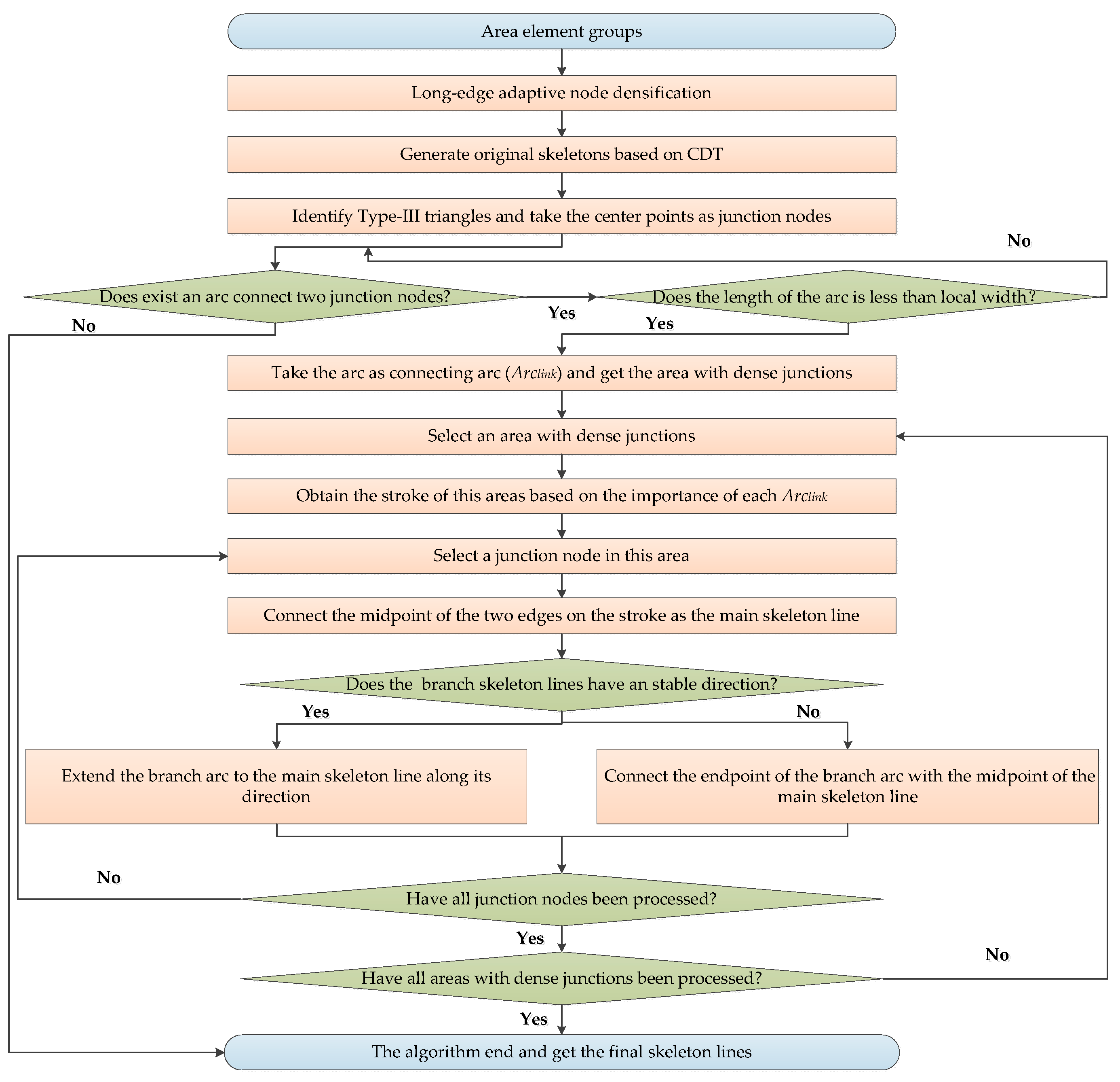
3. Methodology
3.1. Long-Edge Adaptive Node Densification
3.2. Identification Areas with Dense Junctions
3.2.1. Junction area Identification
3.2.2. Junction Area Association
3.2.3. Junction Area Aggregation
3.3. Skeleton Line Optimization in Areas with Dense Junctions
3.3.1. Arc Importance Evaluation
3.3.2. Construct the Stroke Connection
3.3.3. Skeleton Line Adjustment
4. Experiments and Analysis
4.1. Experimental Data and Environment
4.2. Reliability and Effectiveness Analysis
4.2.1. Visual Cognition Analysis
4.2.2. Network Function Analysis
5. Conclusions
- (1)
 - The method in this paper can better distinguish the areas with dense junctions and the areas with sparse junctions. For the identified 124 areas with dense junctions, the existing method can only process 58% of the dense junction areas, but this method can process all;
 - (2)
 - Visual cognition analysis shows that for the complex junction areas with uneven boundaries and the branching water is arranged irregularly and has inconsistent extension directions, irregular branch arrangement and unfixed directions, the skeleton line extracted by the method proposed in this paper can better display the regional main structure and extension characteristics;
 - (3)
 - The analysis of network function indicates that the overall efficiency of this paper improved by 23% compared to the existing method, and that the number of strokes constructed is reduced by 57%, which proves that the skeleton line extracted by this method has better connectivity.
 
Author Contributions
Funding
Conflicts of Interest
References
- Ai, T.; Liu, Y. Aggregation and Amalgamation in Land-use Data Generalization. Geomat. Inf. Sci. Wuhan Univ. 2002, 27, 486–492. (in Chinese). [Google Scholar]
 - Ai, T.; Yang, F.; Li, J. Land-use Data Generalization for the Database Construction of the Second Land Resource Survey. Geomat. Inf. Sci. Wuhan Univ. 2010, 8, 887–891. (in Chinese). [Google Scholar]
 - Lee, D.T. Medial Axis Transformation of a Planar Shape. IEEE Trans. Pattern Anal. Mach. Intell. 1982, 4, 363–369. [Google Scholar] [CrossRef]
 - Das, G.K.; Mukhopadhyay, A.; Nandy, S.C.; Patil, S.; Rao, S.V. Computing the straight skeleton of a monotone polygon in O(nlogn) time. In Proceedings of the 22nd Annual Canadian Conference on Computational Geometry, Winnipeg, MB, Canada, 9–11 August 2010; pp. 207–210. [Google Scholar]
 - Haunert, J.H.; Sester, M. Using the straight skeleton for generalization in a multiple representation environment. In Proceedings of the ICA Workshop on Generalization and Multiple Representation, Leicester, UK, 20–21 August 2004. [Google Scholar]
 - Cao, T.; Edelsbrunner, H.; Tan, T. Proof of correctness of the digital Delaunay triangulation algorithm. Comput. Geom. Theory Appl. 2015, 48, 507–519. [Google Scholar] [CrossRef]
 - Sintunata, V.; Aoki, T. Skeleton extraction in cluttered image based on Delaunay triangulation. In Proceedings of the 2016 IEEE International Symposium on Multimedia (ISM), San Jose, CA, USA, 11–13 December 2016; pp. 365–366. [Google Scholar]
 - Ware, J.M.; Jones, C.B.; Bundy, G.L. A Triangulated Spatial Model for Cartographic Generalization of Areal Objects. In Advance in GIS Research II (the 7th Int. Symposium on Spatial Data Handling); Kraak, M.J., Molenaar, M., Eds.; Taylor & Francis: London, UK, 1997; pp. 173–192. [Google Scholar]
 - Aurenhammer, F.; Klein, R.; Lee, D.T. Voronoi Diagrams and Delaunay Triangulations; World Scientific Publishing Company: Singapore, 2013. [Google Scholar]
 - Delucai, A.A.; Black, R.T. A Comprehensice Approach to Automatic Feature Generalization. In Proceedings of the 13th International Cartographic Conference, Mich, Mexico, 12–21 October 1987. [Google Scholar]
 - Li, Z. Algorithmic Foundation of Multi-Scale Spatial Representation; CRC Press: Boca Raton, FL, USA, 2006. [Google Scholar]
 - Wang, Z.; Yan, H. An algorithm for extracting main skeleton lines of polygons based on main extension directions. In Proceedings of the 2011 International Conference on Electronics, Communications and Control (ICECC), Ningbo, China, 9–11 September 2011; pp. 125–127. [Google Scholar]
 - Jones, C.B.; Bundy, G.L.; Ware, M.J. Map Generalization with a Triangulated Data Structure. Cartogr. Geogr. Inf. Syst. 1995, 22, 317–331. [Google Scholar]
 - Uitermark, H.; Vogels, A.; Van Oosterom, P. Semantic and Geometric Aspects of Integrating Road Networks. In Nteroperating Geographic Information Systems; Springer: Berlin/Heidelberg, Germany, 1999; pp. 177–188. [Google Scholar]
 - Penninga, F.; Verbree, E.; Quak, W.; van Oosterom, P. Construction of the Planar Partition Postal Code Map Based on Cadastral Registration. GeoInformatica 2005, 9, 181–204. [Google Scholar] [CrossRef]
 - 16 Haunert, J.H.; Sester, M. Area Collapse and Road Centerlines Based on Straight Skeletons. GeoInformatica 2008, 12, 169–191. [Google Scholar] [CrossRef]
 - Li, C.; Dai, Z.; Yin, Y.; Wu, P. A method for the extraction of partition lines from long and narrow patches that account for structural features. Trans. GIS 2019, 23, 349–364. [Google Scholar] [CrossRef]
 - Liu, X.; Zhan, F.B.; Ai, T. Road selection based on Voronoi diagrams and “strokes” in map generalization. Int. J. Appl. Earth Observ. Geoinf. 2010, 12, S194–S202. [Google Scholar] [CrossRef]
 - Diakoulaki, D.; Mavrotas, G.; Papayannakis, L. Determining objective weights in multiple criteria problems: The critic method. Comput. Oper. Res. 1995, 22, 763–770. [Google Scholar] [CrossRef]
 - Li, C.; Yin, Y.; Wu, P.; Liu, X.; Guo, P. Improved Jitter Elimination and Topology Correction Method for the Split Line of Narrow and Long Patches. ISPRS Int. J. Geo-Inf. 2018, 7, 402. [Google Scholar] [CrossRef]
 










| Parameter Name | Meaning | Calculation Method | 
|---|---|---|
| Length | Length of connecting arc | L = Distance(Ns,Ne) | 
| Approximate width | Local approximate width of connecting arc | WNODE = Max(L30,L31,L32) × 2(3.2.2) | 
| Connectivity | Number of other connecting arcs that intersect this connecting arc | where indicates the connectivity between nodes.  | 
| Proximity | Minimum number of connections from the connecting arc to all other connecting arcs, reflecting the possibility that other connecting arcs will be aggregated in this connecting arc | where indicates the shortest distance between two nodes.  | 
| Betweenness | Measurement of the extent of this connecting arc between other connecting arcs and if the connecting arc acts as a bridge | where indicates the number of the shortest distance between two nodes; indicates the number of the shortest distance between two nodes passing the node  | 
| Junctions | Number of Areas with Sparse Junctions | Number of Areas with Dense Junctions | Number of Connecting arcs in Areas with Dense Junctions | |||
|---|---|---|---|---|---|---|
| 2286 | 347 | 124 (include 1939 junctions)  | Max | Min | Average | Total | 
| 307 | 1 | 15.6 | 1939 | |||
| Number of strokes in areas with dense junctions | Number of connecting arcs contained by strokes | |||||
| 385 | Max | Min | Average | Total | ||
| 66 | 1 | 3.1 | 1939 | |||
| Method | Number of Arcs | Number of Strokes | Global Efficiency | 
|---|---|---|---|
| Method of Li et al. [17] | 3617 | 1330 | 0.096 | 
| Method in this paper | 3617 | 1258 | 0.119 | 
© 2019 by the authors. Licensee MDPI, Basel, Switzerland. This article is an open access article distributed under the terms and conditions of the Creative Commons Attribution (CC BY) license (http://creativecommons.org/licenses/by/4.0/).
Share and Cite
Li, C.; Yin, Y.; Wu, P.; Wu, W. Skeleton Line Extraction Method in Areas with Dense Junctions Considering Stroke Features. ISPRS Int. J. Geo-Inf. 2019, 8, 303. https://doi.org/10.3390/ijgi8070303
Li C, Yin Y, Wu P, Wu W. Skeleton Line Extraction Method in Areas with Dense Junctions Considering Stroke Features. ISPRS International Journal of Geo-Information. 2019; 8(7):303. https://doi.org/10.3390/ijgi8070303
Chicago/Turabian StyleLi, Chengming, Yong Yin, Pengda Wu, and Wei Wu. 2019. "Skeleton Line Extraction Method in Areas with Dense Junctions Considering Stroke Features" ISPRS International Journal of Geo-Information 8, no. 7: 303. https://doi.org/10.3390/ijgi8070303
APA StyleLi, C., Yin, Y., Wu, P., & Wu, W. (2019). Skeleton Line Extraction Method in Areas with Dense Junctions Considering Stroke Features. ISPRS International Journal of Geo-Information, 8(7), 303. https://doi.org/10.3390/ijgi8070303
        