A New Algorithms of Stroke Generation Considering Geometric and Structural Properties of Road Network
Abstract
1. Introduction
2. Materials and Methods
2.1. Framework
- (1)
- Set the initial angle threshold, threshold = 1°;
- (2)
- According to the angle threshold, merge segments into strokes and the new road network will be generated;
- (3)
- Select indicators of information volume and, under the new road network, calculate the information volume of both road network elements and neighborhood levels;
- (4)
- If the threshold is greater than 90°, perform the step (5). Otherwise, set threshold = threshold + 1°, and repeat the step (2)–(4);
- (5)
- Draw the road network’s information volume curve under different angle thresholds and simplify the curve using the Douglas-Peucker algorithm, to determine the optimal angle threshold range for generating strokes in a specific road network.
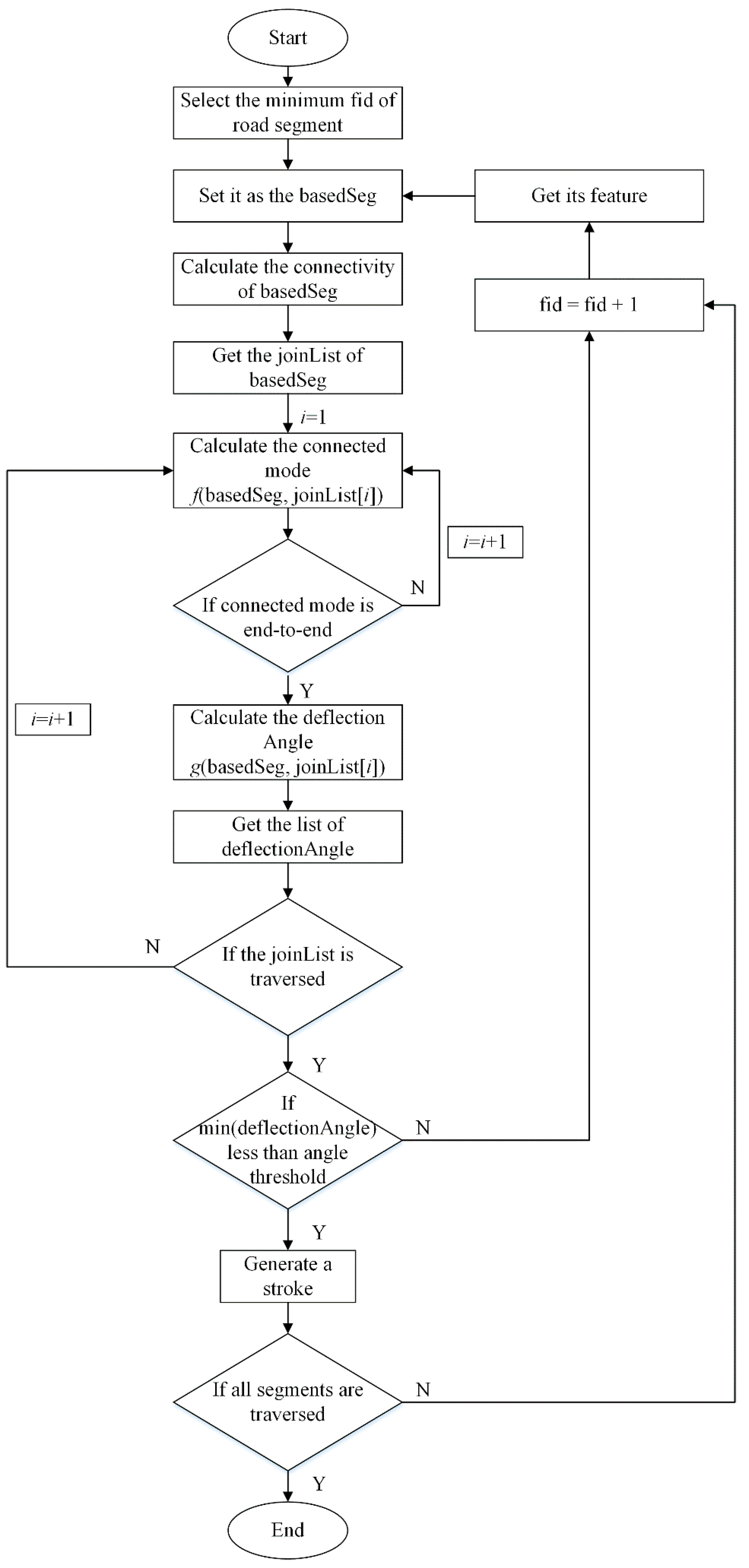
2.2. Generating Strokes
- (1)
- Add attribute FID (a randomly generated, continuous natural number) to road network data and sort in descending order. FID is then used to determine the base segment. The deflection angle for a given segment is only calculated when its FID is smaller than that of the base segment in order to avoid repeat calculation of connected segments;
- (2)
- Calculate each segment’s connectivity and judge the connected mode (only calculate the deflection angle of end-to-end connected modes). This method effectively avoids traversing the whole road network when calculating the deflection angle of each segment;
- (3)
- Obtain the list of connected segments and select the qualified segments to calculate the deflection angle;
- (4)
- Choose the minimum deflection angle. If the value is less than the angle threshold, generate a new stroke.
2.3. Calculating Road Network Information Volume
2.4. Using Douglas-Peucker Algorithm to Determine the Angle Threshold
- (1)
- Set the threshold of D-P fixed point and D-P fixed distance algorithm, and use the two algorithms to simplify the information curve;
- (2)
- Calculate the slope between two adjacent points on the simplified line and sort the slopes. The two points corresponding to the minimum slope are the optimum threshold range for generating stroke;
- (3)
- Count the values and frequencies of the optimum angle threshold range under different tolerance which got by D-P fixed point and D-P fixed distance algorithm respectively. In the construction of stroke, the range of angle threshold with the highest frequency is the optimum range of angle threshold of the road network.
3. Results
3.1. Analysis of Angle Threshold Range Results
3.1.1. Determination of Optimum Angle Threshold Range of Monaco’s Road Network
3.1.2. Determination of Optimum Angle Threshold Range of Chicago’s Road Network
3.1.3. Determination of Optimum Angle Threshold Range of Moscow’s Road Network
3.2. Analysis of Results
4. Conclusions
Author Contributions
Funding
Acknowledgments
Conflicts of Interest
References
- Qi, Z.; Zhilin, L. A comparative study of various strategies to concatenate road segments into strokes for map generalization. Int. J. Geogr. Inf. Sci. 2012, 26, 691–715. [Google Scholar]
- Jiang, B.; Liu, L. Street-based topological representations and analyses for predicting traffic flow in GIS. Int. J. Geogr. Inf. Sci. 2009, 23, 1119–1137. [Google Scholar] [CrossRef]
- Thomson, R.; Richardson, D. The ‘Good Continuation’ Principle of Perceptual Organization Applied to the Generalization of Road Networks. In Proceedings of the 19th International Cartographic Conference, Ottawa, ON, Canada, 14–21 August 1999; pp. 1215–1223. [Google Scholar]
- Zhu, X.; Caifeng, L.; Hong, Z.; Zhang, H.; Zhang, L. Road Selection Based on Evaluation of Stroke Network Functionality. Acta Geod. Cartogr. Sin. 2012, 41, 769–776. [Google Scholar]
- Hu, Y.; Chen, J.; Li, Z.; Hu, Y.-G.; Chen, J.M.; Li, Z.-L.; Zhao, R.-L. Selective omission of road features based on mesh density for digital map generalization. Acta Geod. Cartogr. Sin. 2007, 36, 351–357. [Google Scholar]
- Thomson, R.C. The ‘stroke’ Concept in Geographic Network Generalization and Analysis. In Progress in Spatial Data Handling, Proceedings of the 12th International Symposium on Spatial Data Handling, Zurich, Switzerland, 1984; Riedl, A., Kainz, W., Elmes, G.A., Eds.; Springer: Berlin, Germany, 2006; pp. 681–697. [Google Scholar]
- Cao, W.W.; Zhang, H.; He, J.; Lan, T. Road selection considering structural and geometric properties. Wuhan Univ. J. Nat. Sci. 2017, 42, 520–524. [Google Scholar]
- Zhang, J.; Wang, Y.; Zhao, W. An improved hybrid method for enhanced road feature selection in map generalization. Int. J. Geo-Inf. 2017, 6, 196. [Google Scholar] [CrossRef]
- Jiang, B.; Zhao, S.; Yin, J. Self-organized natural roads for predicting traffic flow: A sensitivity study. J. Stat. Mech. Theory Exp. 2008, 2008, 1–23. [Google Scholar] [CrossRef]
- Omair, C.; William, M. ProRural and Urban. Road Network Generalisation Deriving 1:250,000 from OS MasterMap. In Proceedings of the XXII International Cartographic Conference (ICC2005), Coruña, Spain, 11–16 July 2005. [Google Scholar]
- Fu, Z.L.; Weng, B.F.; Hu, Y.L. A schematic method based on the integration of stroke construction and displacement for road network. Acta Geod. Cartogr. Sin. 2016, 45, 1115–1121. [Google Scholar]
- Yang, L.; Wan, B.; Wang, R.; Zuo, Z.J.; An, X.Y. Matching road network based on the structural relationship constraint of hierarchical strokes. Wuhan Univ. J. Nat. Sci. 2015, 40, 1661–1668. [Google Scholar]
- Bjørke, J.T. Framework for entropy-based map evaluation. Cartogr. Geogr. Inf. Syst. 1996, 23, 78–95. [Google Scholar] [CrossRef]
- Liu, H.M.; Deng, M.; Fan, Z.D.; Lu, Q.D. A characteristics-based approach to measuring spatial information content of the settlements in a map. Acta Geod. Et Cart. Sin. 2014, 43, 1092–1098. [Google Scholar]
- Li, W.J.; Hu, D.; Liu, Y. An improved measuring method for the information entropy of network topology. Trans. GIS 2018, 22, 1632–1648. [Google Scholar] [CrossRef]
- Liu, H.M.; Fan, Z.D.; Deng, M.; Xu, Z. A hierarchical approach to measuring the information content of the contours in a map. Acta Geod. Et Cart. Sin. 2012, 41, 777–783. [Google Scholar]
- Tian, J.; Ren, C.; Wang, Y.H.; Xiong, F.H.; Lei, Y.Z. Improvement of self-best-fit strategy for stroke building. Geomat. Inf. Sci. Wuhan Univ. 2015, 40, 1209–1214. [Google Scholar]
- Yang, B.S.; Luan, X.C.; Li, Q.Q. Generating hierarchical strokes from urban street networks based on spatial pattern recognition. Int. J. Geogr. Inf. Sci. 2011, 25, 2025–2050. [Google Scholar] [CrossRef]
- Shannon C, E. A Mathematical Theory of Communication. Bell Syst. Tech. J. 1948, 27, 379–423. [Google Scholar] [CrossRef]
- Sukhov, V.I. Information capacity of a map: Entropy. Geod. Aerophotogr. 1967, 10, 212–215. [Google Scholar]
- Sukhov, V.I. Application of information theory in generalization of map contents. Int. Yearb. Cartogr. 1970, 10, 41–47. [Google Scholar]
- Wenjun, O.; Xianlin, Y. Measuring of cartographic information amount the general eigen value measuring method. Map 1988, 4, 20–24. [Google Scholar]
- Qing, L.; Jiabao, W. Research on effectiveness of internal control based on analytic hierarchy process. J. Liaoning Norm. Univ. (Nat. Sci.) 2019, 42, 31–36. [Google Scholar]
- Ping, M. The study on influencing factors index system of enrollment quality in local normal college. J. Chongqing Norm. Univ. (Nat. Sci.) 2018, 35, 137–143. [Google Scholar]
- Li, W.J.; Qiu, J.; Long, Y. Application of rough set theory in map generalization. Acta Geod. Et Cartogr. Sin. 2012, 41, 298–301. [Google Scholar]
- Li, W.J.; Qiu, J.; Long, Y. An improvement selection method of GIS information generalization based on rough set. Wuhan Univ. J. Nat. Sci. 2011, 36, 588–591. [Google Scholar]
- Yang, H.W.; Yang, X.H.; Zhang, J.; Gao, Y. The influence analyze for wind power fluctuation of different data extraction methods. Power Syst. Big Data 2017, 20, 65–70. [Google Scholar]
- Xu, X. Research and application of new compression method aimed at vector data. Appl. Res. Comput. 2007, 24, 393–395. [Google Scholar]
- Tang, J.M.; Sun, H.M.; Li, H.Q. Space curve compression algorithm to extract moving pattern of aerial targets. J. Air Force Early Warn. Acad. 2017, 31, 31–35. [Google Scholar]
- Yang, M.; Chen, Y.Y.; Jin, C.; Cheng, Q. A Method of Speed-preserving Trajectory Simplification. Acta Geod. Et Cartogr. Sin. 2017, 46, 2016–2023. [Google Scholar]
- Li, T. Homogeneity of Positional Accuracy in Line Simplification Based on Douglas-Peucker Algorithm. Master’s Thesis, Southwest Jiaotong University, Chengdu, China, 2014. [Google Scholar]
















| Algorithm 1 Stroke generation considering geometric and structural properies of road network |
![]() |
| Number of Original Segments | Angle Threshold (°) | Number of Strokes |
|---|---|---|
| 17 | 30 | 10 |
| 17 | 45 | 9 |
| 17 | 60 | 8 |
| 17 | 75 | 7 |
| 17 | 90 | 5 |
| Level | Evaluation Indicator | Equation | Explanation |
|---|---|---|---|
| Element | Length | Stroke’s geometric characteristics of the stroke, where is the length of the jth road segment of the ith stroke. | |
| Neighborhood | Degree | Stroke’s degree of connectivity. If stroke i intersects with stroke j, then =1 or =0. | |
| Between-ness | Stroke’s importance in the network; is the number of shortest paths between stroke j and stroke k; is the number of shortest paths between stroke j and stroke k that contain stroke i. | ||
| Closeness | The close relationship between strokes; N is the number of strokes; is the number of strokes in the shortest path from stroke i to stroke j. |
| Threshold | 20–21 | 45–48 | 51–54 | 59–61 | 61–63 | 63–73 | 85–86 | 86–88 | |
|---|---|---|---|---|---|---|---|---|---|
| Method | |||||||||
| Fixed point | 2 | 5 | 2 | 1 | 2 | 1 | 0 | 3 | |
| Fixed distance | 2 | 9 | 7 | 0 | 1 | 0 | 3 | 3 | |
| statistics | 4 | 14 | 9 | 1 | 3 | 1 | 3 | 6 | |
| Threshold | 15–20 | 21–22 | 26–27 | 28–30 | 31–37 | 38–39 | 40–53 | 53–54 | 54–63 | 63–65 | 65–67 | 67–69 | 69–71 | 71–73 | 73–76 | 76–77 | 78–80 | 80–81 | 81–87 | 87–90 | |
|---|---|---|---|---|---|---|---|---|---|---|---|---|---|---|---|---|---|---|---|---|---|
| Method | |||||||||||||||||||||
| Fixed-point | 3 | 1 | 2 | 2 | 2 | 2 | 3 | 0 | 4 | 0 | 1 | 0 | 1 | 0 | 1 | 0 | 2 | 1 | 2 | 0 | |
| Fixed-distance | 0 | 0 | 0 | 9 | 9 | 9 | 9 | 6 | 9 | 6 | 6 | 6 | 6 | 6 | 6 | 6 | 6 | 6 | 6 | 6 | |
| statistics | 3 | 1 | 2 | 11 | 11 | 11 | 12 | 6 | 13 | 6 | 7 | 6 | 7 | 6 | 7 | 6 | 8 | 7 | 8 | 6 | |
| Threshold | 19–21 | 21–22 | 24–25 | 28–29 | 31–32 | 33–34 | 39–43 | 43–44 | 44–45 | 45–46 | 46–48 | 48–51 | 51–53 | 53–54 | 54–59 | 59–60 | 60–61 | 61–63 | 63–65 | 65–67 | 67–69 | 69–70 | 85–88 | |
|---|---|---|---|---|---|---|---|---|---|---|---|---|---|---|---|---|---|---|---|---|---|---|---|---|
| Method | ||||||||||||||||||||||||
| Fixed-point | 3 | 1 | 2 | 5 | 1 | 1 | 3 | 1 | 1 | 4 | 1 | 3 | 1 | 2 | 1 | 4 | 1 | 5 | 1 | 4 | 1 | 2 | 0 | |
| Fixed-distance | 1 | 1 | 0 | 2 | 0 | 0 | 0 | 0 | 5 | 5 | 5 | 5 | 5 | 5 | 5 | 5 | 5 | 5 | 5 | 5 | 5 | 5 | 2 | |
| statistics | 4 | 2 | 2 | 7 | 1 | 1 | 3 | 1 | 6 | 9 | 6 | 8 | 6 | 7 | 6 | 9 | 6 | 10 | 6 | 9 | 6 | 7 | 2 | |
© 2019 by the authors. Licensee MDPI, Basel, Switzerland. This article is an open access article distributed under the terms and conditions of the Creative Commons Attribution (CC BY) license (http://creativecommons.org/licenses/by/4.0/).
Share and Cite
Liu, Y.; Li, W. A New Algorithms of Stroke Generation Considering Geometric and Structural Properties of Road Network. ISPRS Int. J. Geo-Inf. 2019, 8, 304. https://doi.org/10.3390/ijgi8070304
Liu Y, Li W. A New Algorithms of Stroke Generation Considering Geometric and Structural Properties of Road Network. ISPRS International Journal of Geo-Information. 2019; 8(7):304. https://doi.org/10.3390/ijgi8070304
Chicago/Turabian StyleLiu, Yi, and Wenjing Li. 2019. "A New Algorithms of Stroke Generation Considering Geometric and Structural Properties of Road Network" ISPRS International Journal of Geo-Information 8, no. 7: 304. https://doi.org/10.3390/ijgi8070304
APA StyleLiu, Y., & Li, W. (2019). A New Algorithms of Stroke Generation Considering Geometric and Structural Properties of Road Network. ISPRS International Journal of Geo-Information, 8(7), 304. https://doi.org/10.3390/ijgi8070304

