A Precise Urban Component Management Method Based on the GeoSOT Grid Code and BIM
Abstract
:1. Introduction
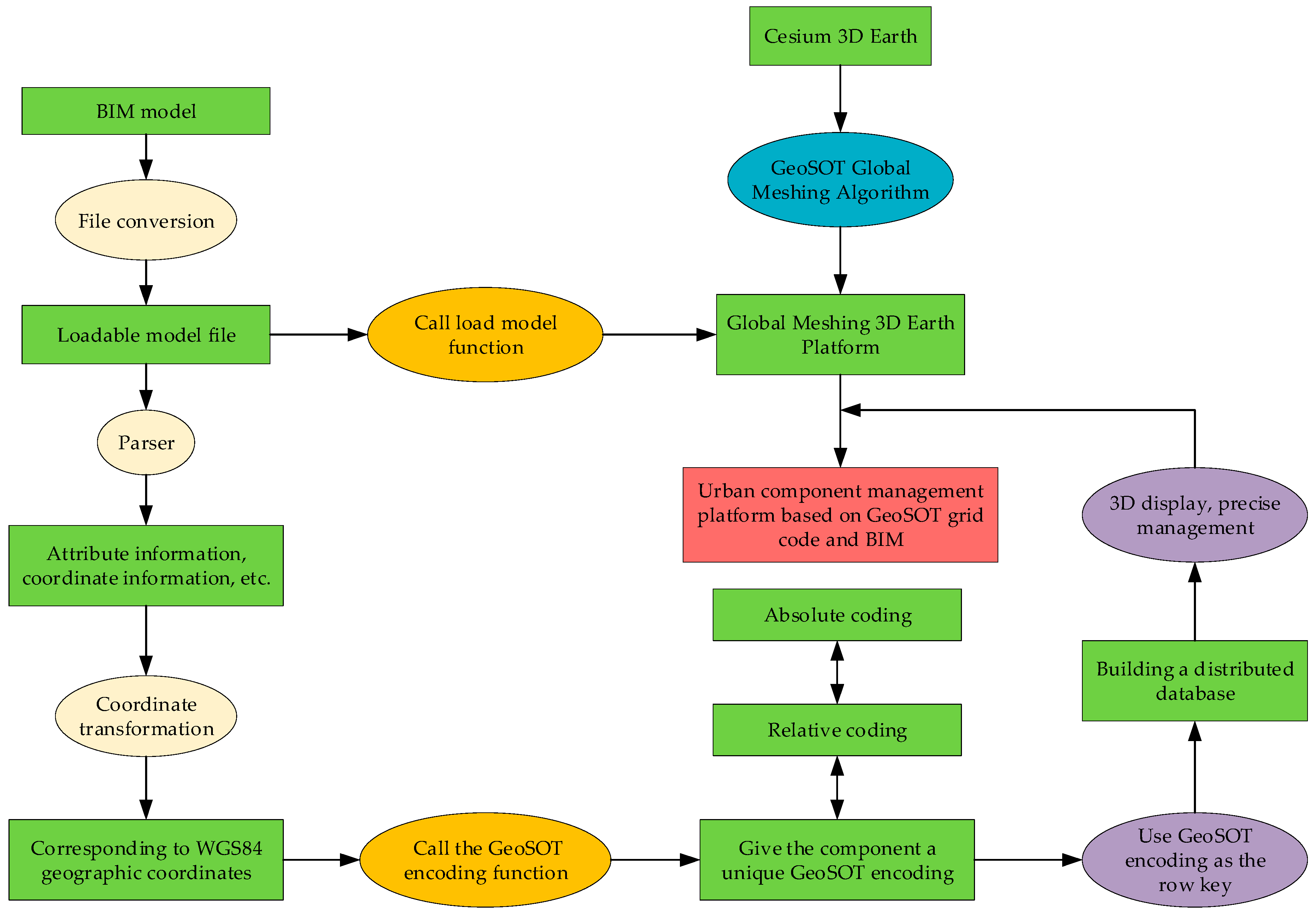
2. Materials and Methods
2.1. Global Meshing
2.1.1. GeoSOT Global Grid
2.1.2. Algorithm Implementation
2.2. Building Information Modeling
2.2.1. BIM Model Loading
- Install the plugin OpenCOLLADA in 3D MAX software to convert OBJ files into DAE files in open-source format
- To convert DAE files into GLTF files that are easy to parse and load, we need to use the open-source pipeline tool developed by Khronos Group, which can be directly converted into GLTF files. The tool can be downloaded directly from GitHub at https://github.com/ KhronosGroup/COLLADA2GLTF. Enter the command mode under Windows and enter the file where COLLADA2GLTF-bin.exe is located, then enter the following command to convert, -f DAE model path -e, you can get the GLTF file in the target folder.
2.2.2. BIM Model Parsing
2.2.3. Coordinate Transformation
- Since the coordinates of the center point are set by us, it is assumed that the coordinates of the center point coordinates on the three-dimensional sphere are in the WGS84 geographic coordinate system longitude, latitude, and elevation are lng, lat, and alt, respectively.
- Find the (x, y, z) corresponding to the Cartesian space Cartesian coordinate system on the three-dimensional sphere.
- According to the parsed coordinate data, these coordinates are the offsets from the coordinates of the center point, assuming (X, Y, Z), so (x + X, y + Y, z + Z) is the Cartesian space right angle coordinates in the coordinate system on the three-dimensional sphere.
- Convert all calculated (x + X, y + Y, z + Z) to the corresponding (lng, lat, alt) in the WGS84 geographic coordinate system, which is the target coordinate that is needed.
3. Results
4. Discussion
5. Conclusions and Directions for Future Research
Author Contributions
Funding
Conflicts of Interest
Appendix A
References
- UNDESA. World Urbanization Prospects, the 2011 Revision: Highlights. 2012. Available online: http://www.un.org/en/development/desa/publications/world-urbanization-prospects-the-2011-revision.html (accessed on 26 March 2019).
- Angel, S.; Parent, J.; Civco, D.L.; Blei, A. The dimensions of global urban expansion: Estimates and projections for all countries, 2000–2050. Prog. Plan. 2011, 75, 53–107. [Google Scholar] [CrossRef]
- Seto, K.C.; Fragkias, M.; Güneralp, B. A meta-analysis of global urban land expansion. PLoS ONE 2011, 6, e23777. [Google Scholar] [CrossRef]
- Seto, K.C.; Güneralp, B.; Hutyra, L.R. Global forecasts of urban expansion to 2030 and direct impacts on biodiversity and carbon pools. Proc. Natl. Acad. Sci. USA 2012, 109, 16083–16088. [Google Scholar] [CrossRef]
- Li, W. Research on Smart City Management in Jinjiang City under the Background of Big Data. Master’s Thesis, Huaqiao University, Quanzhou, China, 2018. [Google Scholar]
- Wu, Y.; Yang, Y.C.; Gao, J. Design and implementation of digital urban component information management system. J. Xi’an Univ. Sci. Technol. 2013, 33, 319–324. [Google Scholar]
- Yang, D.F.; Han, J.P.; Xue, T.Y. Design and Implementation of 3D Digital Urban Management Component Database. Surv. Tech. Equip. 2016, 18, 5–10. [Google Scholar]
- Amirebrahimi, S.; Rajabifard, A.; Mendis, P.; Ngo, T. A BIM-GIS integration method in support of the assessment and 3D visualisation of flood damage to a building. J. Spat. Sci. 2016, 61, 317–350. [Google Scholar] [CrossRef]
- Isikdag, U.; Zlatanova, S. Towards defining a framework for automatic generation of buildings in CityGML using Building Information Models. In 3D Geo-Information Sciences: Lecture Notes in Geoinformation and Cartography; Lee, J., Zlatanova, S., Eds.; Springer: Berlin/Heidelberg, Germany, 2009; pp. 79–96. [Google Scholar]
- El-Mekawy, M.; Ostman, A. Semantic mapping: An ontology engineering method for integrating building models in IFC and CityGML. In Proceedings of the 3rd ISDE Digital Earth Summit, Nessebar, Bulgaria, 12–14 June 2010. [Google Scholar]
- Karimi, H.A.; Akinci, B. CAD and GIS Integration, 1st ed.; Karimi, H.A., Akinci, B., Eds.; CRC Press: Boca Raton, FL, USA, 2010. [Google Scholar]
- ElMeouche, R.; Rezoug, M.; Hijazi, I. Integrating and managing BIM in GIS, software review. In Proceedings of the ISPRS 8th 3DGeoInfo Conference & WG II/2 Workshop, Istanbul, Turkey, 27–29 November 2013. [Google Scholar]
- Arroyo Ohori, K.; Biljecki, F.; Diakite, A.; Krijnen, T.; Ledoux, H.; Stoter, J. Towards an integration of gis and bim data: What are the geometric and topological issues? In Proceedings of the 12th 3D Geoinfo Conference on ISPRS Annals of the Photogrammetry Remote Sensing and Spatial Information Sciences, Melbourne, Australia, 26–27 October 2017; Volume IV-4/W5. [Google Scholar]
- Cheng, C.Q.; Tong, X.C.; Chen, B.; Zhai, W.X. A Subdivision Method to Unify the Existing Latitude and Longitude Grids. ISPRS Int. J. Geo-Inf. 2016, 5, 161. [Google Scholar] [CrossRef]
- Cheng, C.Q. An Introduce to Spatial Information Subdivision Organization; Science Press: Beijing, China, 2012. [Google Scholar]
- Li, S.; Cheng, C.; Chen, B.; Meng, L. Integration and management of massive remote-sensing data based on GeoSOT subdivision model. J. Appl. Remote Sens. 2016, 10, 034003. [Google Scholar] [CrossRef]
- Cesium. Available online: https://cesiumjs.org/about/ (accessed on 6 November 2018).
- glTF. Available online: https://www.khronos.org/gltf/ (accessed on 6 November 2018).
- Murshed, S.M.; Al-Hyari, A.M.; Wendel, J.; Ansart, L. Design and Implementation of a 4D Web Application for Analytical Visualization of Smart City Applications. ISPRS Int. J. Geo-Inf. 2018, 7, 276. [Google Scholar] [CrossRef]
- Penttila, H. Describing the Changes in Architectural Information Technology to Understand Design Complexity and Free-form Architectural Expression. J. Inf. Technol. Constr. (ITcon) 2006, 11, 395–408. [Google Scholar]
- Dossick, C.S.; Neff, G. Organizational divisions in BIM-enabled commercial construction. J. Constr. Eng. Manag. 2009, 136, 459–467. [Google Scholar] [CrossRef]
- Wang, X.; Love, P.E. BIM+ AR: Onsite information sharing and communication via advanced visualization. In Proceedings of the 2012 IEEE 16th International Conference on Computer Supported Cooperative Work in Design (CSCWD), Wuhan, China, 23–25 May 2012; pp. 850–855. [Google Scholar]
- Wang, X.; Truijens, M.; Hou, L.; Wang, Y.; Zhou, Y. Integrating augmented reality with building information modeling: Onsite construction process controlling for liquefied natural gas industry. Autom. Constr. 2014, 40, 96–105. [Google Scholar] [CrossRef]
- Taylor, J.E.; Bernstein, P.G. Paradigm trajectories of building information modeling practice in project networks. J. Manag. Eng. 2009, 25, 69–76. [Google Scholar] [CrossRef]
- Aouad, G.; Lee, A.; Wu, S. Constructing the Future: Nd Modelling; Routledge: London, UK, 2006. [Google Scholar]
- Peters, E. BIM and geospatial information systems. In Handbook of Research on Building Information Modeling and Construction Informatics: Concepts and Technologies; IGI Global: Hershey, PA, USA, 2010; pp. 483–500. [Google Scholar]
- Mignard, C.; Nicolle, C. Merging BIM and GIS using ontologies application to urban facility management in active3D. Comput. Ind. 2014, 65, 1276–1290. [Google Scholar] [CrossRef]
- Deng, Y.; Cheng, J.C.; Anumba, C. Mapping between BIM and 3D GIS in different levels of detail using schema mediation and instance comparison. Autom. Constr. 2016, 67, 1–21. [Google Scholar] [CrossRef]
- Borrmann, A.; Kolbe, T.; Donaubauer, A.; Steuer, H.; Jubierre, J.; Flurl, M. Multi-scale geometric-semantic modeling of shield tunnels for GIS and BIM applications. Comput.-Aid. Civ. Infrastruct. Eng. 2015, 30, 263–281. [Google Scholar] [CrossRef]
- GLTF—Runtime 3D Asset Delivery. Available online: https://github.com/KhronosGroup/glTF (accessed on 5 December 2018).
- GLTF/README. Available online: https://github.com/pasu/glTF/blob/master/specification/1.0/README.md (accessed on 5 December 2018).

















© 2019 by the authors. Licensee MDPI, Basel, Switzerland. This article is an open access article distributed under the terms and conditions of the Creative Commons Attribution (CC BY) license (http://creativecommons.org/licenses/by/4.0/).
Share and Cite
Zhang, H.; Cheng, C.; Miao, S. A Precise Urban Component Management Method Based on the GeoSOT Grid Code and BIM. ISPRS Int. J. Geo-Inf. 2019, 8, 159. https://doi.org/10.3390/ijgi8030159
Zhang H, Cheng C, Miao S. A Precise Urban Component Management Method Based on the GeoSOT Grid Code and BIM. ISPRS International Journal of Geo-Information. 2019; 8(3):159. https://doi.org/10.3390/ijgi8030159
Chicago/Turabian StyleZhang, Huangchuang, Chengqi Cheng, and Shuangxi Miao. 2019. "A Precise Urban Component Management Method Based on the GeoSOT Grid Code and BIM" ISPRS International Journal of Geo-Information 8, no. 3: 159. https://doi.org/10.3390/ijgi8030159
APA StyleZhang, H., Cheng, C., & Miao, S. (2019). A Precise Urban Component Management Method Based on the GeoSOT Grid Code and BIM. ISPRS International Journal of Geo-Information, 8(3), 159. https://doi.org/10.3390/ijgi8030159

