Sign in to use this feature.

Years

Between: -

Subjects

remove_circle_outline
remove_circle_outline
remove_circle_outline
remove_circle_outline

Journals

Article Types

Countries / Regions

Search Results (20)

Search Parameters:
Keywords = GeoSOT

Order results
Result details
Results per page
Select all
Export citation of selected articles as:
28 pages, 20909 KB  
Article
UAV Path Planning in Threat Environment: A*-APF Algorithm for Spatio-Temporal Grid Optimization
by Longhao Liu, Le Ru, Wenfei Wang, Hailong Xi, Rui Zhu, Shiliang Li and Zhenghao Zhang
Drones 2025, 9(9), 661; https://doi.org/10.3390/drones9090661 - 22 Sep 2025
Cited by 3 | Viewed by 1735 | Correction
Abstract
To address low threat avoidance efficiency and poor global path adaptability in UAV path planning under threatening environments, this paper proposes a hybrid A*-Artificial Potential Field (APF) path planning method based on spatio-temporal grid optimization. First, a new global fine-grained spatio-temporal grid system [...] Read more.
To address low threat avoidance efficiency and poor global path adaptability in UAV path planning under threatening environments, this paper proposes a hybrid A*-Artificial Potential Field (APF) path planning method based on spatio-temporal grid optimization. First, a new global fine-grained spatio-temporal grid system is developed by integrating advantages of GeoSOT binary encoding and BeiDou grid location code subdivision rules, enabling unified modeling of complex spatio-temporal environments. Ground threat and maze scenarios are constructed for verification. Second, traditional A* and APF algorithms are improved: the A* algorithm is enhanced with threat costs, dynamic neighborhood search, and local backtrack mechanisms to address low efficiency and incompatibility with threat avoidance; the APF algorithm is optimized with a dual gravitational field collaboration mechanism and distance-parameter-based repulsive field model to overcome local minima and unreachable goals. Finally, a sliding window-driven path association model achieves seamless collaboration between global and local planning. Experimental results show the proposed method outperforms traditional algorithms in comprehensive performance, with the improved A* algorithm excelling in path length, computation time, threat value, and search nodes, and the improved APF algorithm achieving complete safe obstacle avoidance in dynamic environments. The collaborative mechanism effectively handles complex scenarios. Full article
Show Figures

Figure 1

14 pages, 5229 KB  
Article
Novel Grid Collection and Management Model of Remote Sensing Change Detection Samples
by Daoye Zhu, Bing Han, Elisabete A. Silva, Shuang Li, Min Huang, Fuhu Ren and Chengqi Cheng
Remote Sens. 2023, 15(23), 5528; https://doi.org/10.3390/rs15235528 - 27 Nov 2023
Cited by 3 | Viewed by 2117
Abstract
Remote sensing data have become an important data source for urban and regional change detection, owing to their advantages of authenticity, objectivity, immediacy, and low cost. The method of collection and management for remote sensing change detection samples (RS_CDS) assumes a crucial role [...] Read more.
Remote sensing data have become an important data source for urban and regional change detection, owing to their advantages of authenticity, objectivity, immediacy, and low cost. The method of collection and management for remote sensing change detection samples (RS_CDS) assumes a crucial role in the effectiveness of remote sensing intelligent change detection (RSICD). To achieve rapid collection and real-time sharing of RS_CDS, this study proposes a grid collection and management model of RS_CDS based on GeoSOT (GCAM-GeoSOT), including the grid collection method of RS_CDS (GCM-SD) and grid management method of RS_CDS (GMM-SD). To verify the feasibility and retrieval efficiency of GMM-SD, Oracle and PostgreSQL databases were combined and the retrieval efficiency and database capacity were compared with the corresponding spatial databases, Oracle Spatial and PostgreSQL + PostGIS, respectively. The experimental results showed that GMM-SD not only ensures the reasonable capacity consumption of the database but also has a higher retrieval efficiency for the RS_CDS. This results in a noteworthy comprehensive performance enhancement, with a 47.63% improvement compared to Oracle Spatial and a 40.24% improvement compared to PostgreSQL + PostGIS. Full article
(This article belongs to the Special Issue GeoAI and EO Big Data Driven Advances in Earth Environmental Science)
Show Figures

Figure 1

22 pages, 6208 KB  
Article
An Intelligent UAV Path-Planning Method Based on the Theory of the Three-Dimensional Subdivision of Earth Space
by Guoyi Sun, Qian Xu, Guangyuan Zhang, Tengteng Qu, Chengqi Cheng and Haojiang Deng
ISPRS Int. J. Geo-Inf. 2023, 12(10), 397; https://doi.org/10.3390/ijgi12100397 - 28 Sep 2023
Cited by 6 | Viewed by 3005
Abstract
With the rapid development of the big data era, Unmanned Aerial Vehicles (UAVs) are being increasingly adopted for various complex environments. This has imposed new requirements for UAV path planning. How to efficiently organize, manage, and express all kinds of data in complex [...] Read more.
With the rapid development of the big data era, Unmanned Aerial Vehicles (UAVs) are being increasingly adopted for various complex environments. This has imposed new requirements for UAV path planning. How to efficiently organize, manage, and express all kinds of data in complex scenes and intelligently carry out fast and efficient path planning for UAVs are new challenges brought about by UAV application requirements. However, traditional path-planning methods lack the ability to effectively integrate and organize multivariate data in dynamic and complicated airspace environments. To address these challenges, this paper leverages the theory of the three-dimensional subdivision of earth space and proposes a novel environment-modeling approach based on airspace grids. In this approach, we carried out the grid-based modeling and storage of the UAV flight airspace environment and built a stable and intelligent deep-reinforcement-learning grid model to solve the problem of the passage cost of UAV path planning in the real world. Finally, we designed multiple sets of experiments to verify the efficiency of the global subdivision coding system as an environmental organization framework for path planning compared to a longitude–latitude system and to demonstrate the superiority of the improved deep-reinforcement-learning model in specific scenarios. Full article
Show Figures

Figure 1

13 pages, 6235 KB  
Article
A Multi-Level Grid Database for Protecting and Sharing Historical Geographic Urban Data: A Case Study of Shanghai
by Shuang Li
ISPRS Int. J. Geo-Inf. 2023, 12(8), 325; https://doi.org/10.3390/ijgi12080325 - 3 Aug 2023
Cited by 1 | Viewed by 2736
Abstract
Historical geographic data play an important supporting role in the study of long-term geographic studies, such as climate change, urban expansion and land-use and land-cover change. These data vary in source, format and accuracy and are widely found in historical documents, old maps, [...] Read more.
Historical geographic data play an important supporting role in the study of long-term geographic studies, such as climate change, urban expansion and land-use and land-cover change. These data vary in source, format and accuracy and are widely found in historical documents, old maps, produced vector data, aerial photographs, old photographs, etc. The complex nature of data makes it difficult for researchers to organize, store and manage in a unified manner. Thus, GIS practitioners and social scientists will collectively face the challenge of integrating historical data into spatial databases. Herein, we introduced the concept of a multi-level spatial grid, selecting Shanghai as the study area, to construct the Shanghai historical geographic database and give the conceptual model and processing method. The experiment was performed using the China Historical Geographic Information System (CHGIS), which showed the historical evolution of Shanghai more conveniently. Meanwhile, we simulated one million rows of historical geographic data in Shanghai and compared the retrieval efficiency of the encoding method with the latitude–longitude and geometric object indexing methods, which demonstrated that our method was very effective. This research is important for the construction of a historical urban database, which can better preserve historical resources and promote urban culture with information science and technology. Full article
Show Figures

Figure 1

24 pages, 1654 KB  
Article
HGST: A Hilbert-GeoSOT Spatio-Temporal Meshing and Coding Method for Efficient Spatio-Temporal Range Query on Massive Trajectory Data
by Hong Liu, Jining Yan, Jinlin Wang, Bo Chen, Meng Chen and Xiaohui Huang
ISPRS Int. J. Geo-Inf. 2023, 12(3), 113; https://doi.org/10.3390/ijgi12030113 - 7 Mar 2023
Cited by 18 | Viewed by 4323
Abstract
In recent years, with the widespread use of location-aware handheld devices and the development of wireless networks, trajectory data have shown a trend of rapid growth in data volume and coverage, which has led to the prosperous development of location-based services (LBS). Spatio-temporal [...] Read more.
In recent years, with the widespread use of location-aware handheld devices and the development of wireless networks, trajectory data have shown a trend of rapid growth in data volume and coverage, which has led to the prosperous development of location-based services (LBS). Spatio-temporal range query, as the basis of many services, remains a challenge in supporting efficient analysis and calculation of data, especially when large volumes of trajectory data have been accumulated. We propose a Hilbert-GeoSOT spatio-temporal meshing and coding method called HGST to improve the efficiency of spatio-temporal range queries on massive trajectory data. First, the method uses Hilbert to encode the grids obtained based on the GeoSOT space division model, and then constructs a unified time division standard to generate the space–time location identification of trajectory data. Second, this paper builds a novel spatio-temporal index to organize trajectory data, and designs an adaptive spatio-temporal scaling and coding method based on HGST to improve the query performance on indexed records. Finally, we implement a prototype system based on HBase and Spark, and develop a Spark-based algorithm to accelerate the spatio-temporal range query for huge trajectory data. Extensive experiments on a real taxi trajectory dataset demonstrate that HGST improves query efficiency levels by approximately 14.77% and 34.93% compared with GeoSOT-ST and GeoMesa at various spatial scales, respectively, and has better scalability under different data volumes. Full article
Show Figures

Figure 1

24 pages, 6810 KB  
Article
A Method for Managing ADS-B Data Based on a 4D Airspace-Temporal Grid (GeoSOT-AS)
by Chen Deng, Chengqi Cheng, Tengteng Qu, Shuang Li and Bo Chen
Aerospace 2023, 10(3), 217; https://doi.org/10.3390/aerospace10030217 - 24 Feb 2023
Cited by 7 | Viewed by 3777
Abstract
With the exponential increase in the volume of automatic dependent surveillance-broadcast (ADS-B), and other types of air traffic control (ATC) data containing spatiotemporal attributes, it remains uncertain how to respond to immediate ATC data access within a target area. Accordingly, an original multi-level [...] Read more.
With the exponential increase in the volume of automatic dependent surveillance-broadcast (ADS-B), and other types of air traffic control (ATC) data containing spatiotemporal attributes, it remains uncertain how to respond to immediate ATC data access within a target area. Accordingly, an original multi-level disaggregated framework for airspace, and its corresponding information management is proposed. Further, a multi-scale grid modeling and coding mapping method of airspace information represented by ADS-B is put forth. Finally, tests on the validity of the 4D airspace-temporal grid we named as the GeoSOT-AS framework were conducted across key areas based on the development of an effective data organization method for ADS-B, or an effective algorithm for extracting relevant spatiotemporal data. Experimentally, it was demonstrated that GeoSOT-AS conforms to the existing Chinese specification of civil aeronautical charting and is advantageous for its low deformation and high practicality; furthermore, the airspace grid identification code modeling was less costly, and improved performance by >80% when used for ADS-B data extraction. GeoSOT-AS can thus provide effective reference and practical information for existing airspace data management methods represented by ADS-B and can subsequently be extended to other forms of airspace management scenarios. Full article
(This article belongs to the Special Issue Advances in Air Traffic and Airspace Control and Management)
Show Figures

Figure 1

17 pages, 4252 KB  
Article
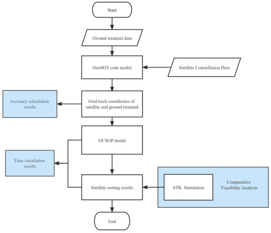
Spatial Grid-Based Position Calculation Method for Satellite-Ground Communication Links
by Leike An, Qingmei Li, Chengqi Cheng, Bo Chen and Tengteng Qu
Remote Sens. 2022, 14(12), 2808; https://doi.org/10.3390/rs14122808 - 11 Jun 2022
Cited by 2 | Viewed by 4168
Abstract
With the rapid development of global satellite constellation clusters and the popularity of ground-based intelligent terminals, the interconnection between large-scale low Earth orbit satellites and ground base stations has become more frequent. The calculation of satellite position requires a large number of floating [...] Read more.
With the rapid development of global satellite constellation clusters and the popularity of ground-based intelligent terminals, the interconnection between large-scale low Earth orbit satellites and ground base stations has become more frequent. The calculation of satellite position requires a large number of floating point square calculations and coordinate system conversions, with high computational complexity and long computation time. Based on the grid encoding method of GeoSOT, we propose a GeoSOT-based grid calculation for a satellite-ground position (GCSGP) model. We use binary bit operations instead of complex topological operations and floating point calculations, and use grid distance calculations instead of existing angle calculations. Thus, the relative positions of satellites to the ground can be quickly calculated and thus connected to more suitable satellites quickly. The results of the grid calculation were verified by simulation experiments. The calculation speed was improved by about 82% compared with the traditional method. The test accuracy error of the 10-level grid at a terminal 45° inclination was less than 1% at all heights, and the maximum error of the 10-level grid within a 10–45° inclination was 7.2% at 10,000 km altitude, which provides theoretical support for the subsequent grid space calculation. Full article
Show Figures

Graphical abstract

22 pages, 5734 KB  
Article
RETRACTED: Geometric Construction of Video Stereo Grid Space
by Huangchuang Zhang, Ruoping Shi and Ge Li
Remote Sens. 2022, 14(10), 2356; https://doi.org/10.3390/rs14102356 - 13 May 2022
Cited by 4 | Viewed by 2862 | Retraction
Abstract
The construction of digital twin cities is a current research hotspot. Video data are one of the important aspects of digital twin cities, and their digital modeling is one of the important foundations of its construction. For this reason, the construction and digital [...] Read more.
The construction of digital twin cities is a current research hotspot. Video data are one of the important aspects of digital twin cities, and their digital modeling is one of the important foundations of its construction. For this reason, the construction and digital analysis of video data space has become an urgent problem to be solved. After in-depth research, this study found that the existing video space construction methods have three shortcomings: first, the problem of high requirements for objective conditions or low accuracy; second, the lack of easy and efficient mapping algorithms from 2D video pixel coordinates to 3D; and third, the lack of efficient correlation mechanisms between video space and external geographic information, making it difficult to integrate video space with external information, and thus prevent a more effective analysis. In view of the above problems, this paper proposes a video stereo grid geometric space construction method based on GeoSOT-3D stereo grid coding and a camera imaging model to form a video stereo grid space model. Finally, targeted experiments of video stereo grid space geometry construction were conducted to analyze the experimental results before and after optimization and compare the variance size to verify the feasibility and effectiveness of the model. Full article
(This article belongs to the Special Issue Digital Twins for Sustainable and Smart Cities)
Show Figures

Graphical abstract

16 pages, 6071 KB  
Article
An Information Fusion Model between GeoSOT Grid and Global Hexagonal Equal Area Grid
by Qingmei Li, Xin Chen, Xiaochong Tong, Xuantong Zhang and Chengqi Cheng
ISPRS Int. J. Geo-Inf. 2022, 11(4), 265; https://doi.org/10.3390/ijgi11040265 - 17 Apr 2022
Cited by 6 | Viewed by 3975
Abstract
In order to cope with the rapid growth of spatiotemporal big data, data organization models based on discrete global grid systems have developed rapidly in recent years. Due to the differences in model construction methods, grid level subdivision and coding rules, it is [...] Read more.
In order to cope with the rapid growth of spatiotemporal big data, data organization models based on discrete global grid systems have developed rapidly in recent years. Due to the differences in model construction methods, grid level subdivision and coding rules, it is difficult for discrete global grid systems to integrate, share and exchange data between different models. Aiming at the problem of information fusion between a GeoSOT grid and global hexagonal equal area grid system, this paper proposes the GeoSOT equivalent aggregation model (the GEA model). We establish a spatial correlation index method between GeoSOT grids and global hexagonal equal area grids, and based on the spatial correlation index, we propose an interoperable transformation method for grid attributes information. We select the POI (points of interest) data of Beijing bus and subway stations and carry out the transformation experiment of hexagonal grid to GeoSOT grid information so as to verify the effectiveness of the GEA model. The experimental results show that when the 17th-level GeoSOT grid is selected as the particle grid to fit the hexagonal grid, the accuracy and efficiency can be well balanced. The fitting accuracy is 95.51%, and the time consumption is 30.9 ms. We establish the associated index of the GeoSOT grid and the hexagonal grid and finally realized the exchange of information. Full article
Show Figures

Figure 1

16 pages, 8228 KB  
Article
Precise Indoor Path Planning Based on Hybrid Model of GeoSOT and BIM
by Huangchuang Zhang and Ge Li
ISPRS Int. J. Geo-Inf. 2022, 11(4), 243; https://doi.org/10.3390/ijgi11040243 - 8 Apr 2022
Cited by 6 | Viewed by 3593
Abstract
With the improvement of urban infrastructure and the increase in the coverage of high-rise buildings, the demand for location information services inside buildings is becoming more and more urgent. Moreover, indoor path planning, as a prerequisite and basis for realizing path guidance inside [...] Read more.
With the improvement of urban infrastructure and the increase in the coverage of high-rise buildings, the demand for location information services inside buildings is becoming more and more urgent. Moreover, indoor path planning, as a prerequisite and basis for realizing path guidance inside buildings, has become a research focus in the field of location services. This makes the accurate planning of indoor paths an urgent problem to be solved at present. This requires dynamic and precise planning from static fuzzy planning, and the corresponding scene converted from a two-dimensional plane to a three-dimensional one. However, most of the existing indoor path planning methods focus on the use of two-dimensional floor plans in buildings to build indoor maps and rely on traditional path search algorithms for pathfinding, which lack in the efficient use of the building’s own geometric and attribute information and lack consideration of the internal spatial topology of the building, making it difficult to meet the needs of indoor multi-layer continuous space path planning. Considering this relationship, it is difficult to meet the path planning needs of indoor multi-layer continuous spaces. In addition, the two-dimensional expression dominated by arrows and line drawings also greatly reduces the intuitiveness and interactivity of path expression. Regarding this, this paper combines the GeoSOT grid with accurate real geographic information and the BIM model and proposes an accurate indoor path planning method. Finally, using Guanlan Commercial Street in Baiyin City as the experimental object, the precise planning and generation of indoor paths and the interaction of visual displays on the web page are realized. It has been verified that the method has certain reference and application values for meeting the demand of location information services in buildings and building an integrated indoor–outdoor navigation service platform. Full article
Show Figures

Figure 1

18 pages, 33630 KB  
Article
Calculation and Expression of the Urban Heat Island Indices Based on GeoSOT Grid
by Jie Jiang, Yandi Zhou, Xian Guo and Tengteng Qu
Sustainability 2022, 14(5), 2588; https://doi.org/10.3390/su14052588 - 23 Feb 2022
Cited by 14 | Viewed by 6748
Abstract
The urban heat island (UHI) effect accelerates the accumulation of atmospheric pollutants, which has a strong impact on the climate of cities, circulation of material, and health of citizens. Therefore, it is of great significance to conduct quantitative monitoring and accurate governance of [...] Read more.
The urban heat island (UHI) effect accelerates the accumulation of atmospheric pollutants, which has a strong impact on the climate of cities, circulation of material, and health of citizens. Therefore, it is of great significance to conduct quantitative monitoring and accurate governance of UHI by calculating the index rapidly and expressing spatial distribution accurately. In this paper, we proposed a model that integrates UHI information with the GeoSOT (Geographic Coordinate Subdividing Grid with One-Dimension Integer Coding on 2n Tree) grid and subsequently designed the calculation method of UHI indices and expression method of UHI spatial distribution. The UHI indices were calculated on Dongcheng and Xicheng District, Beijing, in the Summer of 2014 to 2019. Experimental results showed that the proposed method has higher calculation efficiency, and achieved a more detailed description of the spatial distribution of the urban thermal environment compared with the Gaussian surface fitting method. This method can be used for large-scale and high-frequency monitoring the level of UHI and expressing complicated spatial distribution of UHI inside the city, thus supporting accurate governance of UHI. Full article
Show Figures

Figure 1

23 pages, 3661 KB  
Article
Novel Intelligent Spatiotemporal Grid Earthquake Early-Warning Model
by Daoye Zhu, Yi Yang, Fuhu Ren, Shunji Murai, Chengqi Cheng and Min Huang
Remote Sens. 2021, 13(17), 3426; https://doi.org/10.3390/rs13173426 - 29 Aug 2021
Cited by 6 | Viewed by 3496
Abstract
The integration analysis of multi-type geospatial information poses challenges to existing spatiotemporal data organization models and analysis models based on deep learning. For earthquake early warning, this study proposes a novel intelligent spatiotemporal grid model based on GeoSOT (SGMG-EEW) for feature fusion of [...] Read more.
The integration analysis of multi-type geospatial information poses challenges to existing spatiotemporal data organization models and analysis models based on deep learning. For earthquake early warning, this study proposes a novel intelligent spatiotemporal grid model based on GeoSOT (SGMG-EEW) for feature fusion of multi-type geospatial data. This model includes a seismic grid sample model (SGSM) and a spatiotemporal grid model based on a three-dimensional group convolution neural network (3DGCNN-SGM). The SGSM solves the problem concerning that the layers of different data types cannot form an ensemble with a consistent data structure and transforms the grid representation of data into grid samples for deep learning. The 3DGCNN-SGM is the first application of group convolution in the deep learning of multi-source geographic information data. It avoids direct superposition calculation of data between different layers, which may negatively affect the deep learning analysis model results. In this study, taking the atmospheric temperature anomaly and historical earthquake precursory data from Japan as an example, an earthquake early warning verification experiment was conducted based on the proposed SGMG-EEW. Five groups of control experiments were designed, namely with the use of atmospheric temperature anomaly data only, use of historical earthquake data only, a non-group convolution control group, a support vector machine control group, and a seismic statistical analysis control group. The results showed that the proposed SGSM is not only compatible with the expression of a single type of spatiotemporal data but can also support multiple types of spatiotemporal data, forming a deep-learning-oriented data structure. Compared with the traditional deep learning model, the proposed 3DGCNN-SGM is more suitable for the integration analysis of multiple types of spatiotemporal data. Full article
Show Figures

Figure 1

22 pages, 61808 KB  
Article
A Set of Integral Grid-Coding Algebraic Operations Based on GeoSOT-3D
by Kaihua Hou, Chengqi Cheng, Bo Chen, Chi Zhang, Liesong He, Li Meng and Shuang Li
ISPRS Int. J. Geo-Inf. 2021, 10(7), 489; https://doi.org/10.3390/ijgi10070489 - 19 Jul 2021
Cited by 18 | Viewed by 5003
Abstract
As the amount of collected spatial information (2D/3D) increases, the real-time processing of these massive data is among the urgent issues that need to be dealt with. Discretizing the physical earth into a digital gridded earth and assigning an integral computable code to [...] Read more.
As the amount of collected spatial information (2D/3D) increases, the real-time processing of these massive data is among the urgent issues that need to be dealt with. Discretizing the physical earth into a digital gridded earth and assigning an integral computable code to each grid has become an effective way to accelerate real-time processing. Researchers have proposed optimization algorithms for spatial calculations in specific scenarios. However, a complete set of algorithms for real-time processing using grid coding is still lacking. To address this issue, a carefully designed, integral grid-coding algebraic operation framework for GeoSOT-3D (a multilayer latitude and longitude grid model) is proposed. By converting traditional floating-point calculations based on latitude and longitude into binary operations, the complexity of the algorithm is greatly reduced. We then present the detailed algorithms that were designed, including basic operations, vector operations, code conversion operations, spatial operations, metric operations, topological relation operations, and set operations. To verify the feasibility and efficiency of the above algorithms, we developed an experimental platform using C++ language (including major algorithms, and more algorithms may be expanded in the future). Then, we generated random data and conducted experiments. The experimental results show that the computing framework is feasible and can significantly improve the efficiency of spatial processing. The algebraic operation framework is expected to support large geospatial data retrieval and analysis, and experience a revival, on top of parallel and distributed computing, in an era of large geospatial data. Full article
(This article belongs to the Special Issue Spatio-Temporal Models and Geo-Technologies)
Show Figures

Figure 1

14 pages, 729 KB  
Article
A Coarse-to-Fine Model for Geolocating Chinese Addresses
by Chunyao Qian, Chao Yi, Chengqi Cheng, Guoliang Pu and Jiashu Liu
ISPRS Int. J. Geo-Inf. 2020, 9(12), 698; https://doi.org/10.3390/ijgi9120698 - 25 Nov 2020
Cited by 15 | Viewed by 3330
Abstract
Address geolocation aims to associate address texts to the geographic locations. In China, due to the increasing demand for LBS applications such as take-out services and express delivery, automatically geolocating the unstructured address information is the key issue that needs to be solved [...] Read more.
Address geolocation aims to associate address texts to the geographic locations. In China, due to the increasing demand for LBS applications such as take-out services and express delivery, automatically geolocating the unstructured address information is the key issue that needs to be solved first. Recently, a few approaches have been proposed to automate the address geolocation by directly predicting geographic coordinates. However, such point-based methods ignore the hierarchy information in addresses which may cause poor geolocation performance. In this paper, we propose a hierarchical region-based approach for geolocating Chinese addresses. We model the address geolocation as a Sequence-to-Sequence (Seq2Seq) learning task, that is, the input sequence is a textual address, and the output sequence is a GeoSOT grid code which exactly represents multi-level regions covered by the address. A novel coarse-to-fine model, which combines BERT and LSTM, is designed to learn the task. The experimental results demonstrate that our model correctly understands the Chinese addresses and achieves the highest geolocation accuracy among all the baselines. Full article
Show Figures

Figure 1

21 pages, 3633 KB  
Article
Spatial-Temporal Distribution Analysis of Industrial Heat Sources in the US with Geocoded, Tree-Based, Large-Scale Clustering
by Yan Ma, Caihong Ma, Peng Liu, Jin Yang, Yuzhu Wang, Yueqin Zhu and Xiaoping Du
Remote Sens. 2020, 12(18), 3069; https://doi.org/10.3390/rs12183069 - 19 Sep 2020
Cited by 6 | Viewed by 3749
Abstract
Heavy industrial burning contributes significantly to the greenhouse gas (GHG) emissions. It is responsible for almost one-quarter of the global energy-related CO2 emissions and its share continues to grow. Mostly, those industrial emissions are accompanied by a great deal of high-temperature heat [...] Read more.
Heavy industrial burning contributes significantly to the greenhouse gas (GHG) emissions. It is responsible for almost one-quarter of the global energy-related CO2 emissions and its share continues to grow. Mostly, those industrial emissions are accompanied by a great deal of high-temperature heat emissions from the combustion of carbon-based fuels by steel, petrochemical, or cement plants. Fortunately, these industrial heat emission sources treated as thermal anomalies can be detected by satellite-borne sensors in a quantitive way. However, most of the dominant remote sensing-based fire detection methods barely work well for heavy industrial heat source discernment. Although the object-oriented approach, especially the data clustering-based approach, has guided a novel method of detection, it is still limited by the costly computation and storage resources. Furthermore, when scaling to a national, or even global, long time-series detection, it is greatly challenged by the tremendous computation introduced by the incredible large-scale data clustering of tens of millions of high-dimensional fire data points. Therefore, we proposed an improved parallel identification method with geocoded, task-tree-based, large-scale clustering for the spatial-temporal distribution analysis of industrial heat emitters across the United States from long time-series active Visible Infrared Imaging Radiometer Suite (VIIRS) data. A recursive k-means clustering method is introduced to gradually segment and cluster industrial heat objects. Furthermore, in order to avoid the blindness caused by random cluster center initialization, the time series VIIRS hotspots data are spatially pre-grouped into GeoSOT-encoded grid tasks which are also treated as initial clustering objects. In addition, some grouped parallel clustering strategy together with geocoding-aware task tree scheduling is adopted to sufficiently exploit parallelism and performance optimization. Then, the spatial-temporal distribution pattern and its changing trend of industrial heat emitters across the United States are analyzed with the identified industrial heat sources. Eventually, the performance experiment also demonstrated the efficiency and encouraging scalability of this approach. Full article
Show Figures

Figure 1

Back to TopTop