Abstract
Several algorithms have been developed to simplify buildings based on their local structure in past decades. However, different local structures are defined for certain purposes, and no algorithm can appropriately simplify all buildings. We propose a combined building simplification approach based on local structure classification and backtracking strategy. In this approach, local structures are classified and their based operations are defined by considering the buildings’ orthogonal and non-orthogonal features. Each building is simplified to target scale with a selected local-structure-based operation progressively scale-by-scale. Rules are built to support the selection of local-structure-based operations with a binary decision tree, and a backtracking strategy is used when an invalid operation is applied. When the building is too small or the evaluation shows that it cannot be simplified based on local structures, template matching or enlargement algorithms are applied to simplify the building. A dataset (1:10k) collected from the Ordnance Survey was used for the experiment and simplified scale of 1:25k. Results satisfied legibility constraints and the change in area, orientation and position of simplified buildings are controlled within certain range by comparing with the results generated based on other four simplification algorithms. Possible use of our approach for continuous scale transformation of buildings is also discussed.
1. Introduction
Simplification is an important operation in map generalization to decrease the complexity of geometric features after scale reduction [1,2]. As important man-made features on topographic maps, buildings have become the subject of intense research [3]. Many building simplification algorithms have been proposed in the past several decades. Building simplification is usually conducted on a single building, largely independent of contextual information. Furthermore, it sometimes can be conducted separately in a process of building map generalization.
Building simplification aims to represent buildings more concisely depending on the map scale or theme, with requirements of legibility and good representation of reality [4]. It can be implemented by replacing original buildings with a simpler form while preserving or even enhancing their main characteristics. For example, newly generated templates (e.g., alphabetic shapes such as E, H, etc.) are used as simpler forms to represent simplified buildings at smaller scale [5,6]. If a building has a small area, it can also be replaced by a predefined symbol (e.g., a rectangle) or so-called building enlargement (BE) [7]. However, characteristics of buildings can differ across scales and regions, which may be inflexible to defining suitable templates for all buildings in template-based simplification (TS) algorithms. Another commonly used idea for building simplification is to remove the building’s unimportant details while preserving important ones step-by-step or scale-by-scale. The details mainly refer to a building’s local structures and many local-structure-based simplification (LS) algorithms have been developed, such as algorithms in which short edges, small corners, small bends, or small concaves are removed step-by-step or scale-by-scale to achieve building simplification [8,9,10,11,12]. With the development of Web-mapping, map services are required to support interactive zooming in and out to arbitrary scales. New methods such as continuous generalization and on-the-fly generalization have emerged. They can be achieved by applying generalization operations to generate coarser level of details from a given detailed dataset, on which LS algorithms can also be applied [13,14,15].
However, two main problems can arise in LS algorithms. First, different local structures are designed for certain purposes. For example, some algorithms assume buildings are designed with orthogonal features, wherein the buildings can be simplified based on square angles, concave structures, etc. [8,9,10]. However, buildings in the real world not only have orthogonal features, but some also have non-orthogonal features [16]. Thus, it may not be suitable for them to be simplified based on only one kind of defined local structure. Available local structures need to defined based on building characteristic in a LS algorithm, and the structure to be applied depends on generalization requirements and user demands. Second, LS algorithms are designed to remove a building’s unimportant details, which can sometimes fail to appropriately simplify all buildings in a dataset. For example, a building may be too small to be simplified based on the local structures, and a BE algorithm may need to be applied in this situation [7]. Thus, other simplification algorithms need to be combined in case a building cannot be simplified based on the local structures. This idea, which combines different algorithms to achieve the building simplification task, has also been adopted in the Simplify Building Tool of ArcGIS. It combines rectangularization, squaring, regular pattern processing, and elimination of short edges in irregular shapes [17]. Steiniger et al. [18] utilized machine learning to learn control rules in an agent model for an agent with operations such as rectangularization, squaring, and scaling to achieve building simplification. Many scholars have also proven that it is effective to achieve map generalization combining several generalization algorithms [19,20,21,22,23].
Hence, we propose a progressive and combined building simplification approach considering cartographic requirements based on local structure classification and backtracking strategy. Local structures in building simplification are classified and their based operations are defined with consideration of each building’s characteristics. Then the building is progressively simplified based on a selected local-structure-based operation, in which the application of this operation is supported by defined rules based on cartographic requirements. When a satisfactory result is not obtained with the selected local structure operation, a backtracking strategy is used. If the evaluation of the building shows that it cannot be simplified based on local structures, a TS algorithm is performed. If the building is too small to be simplified, a BE algorithm is applied.
2. Related Works
2.1. Building Simplification Constraints
Maps at a target scale need to meet the generalization requirements derived from map specifications or user demands. These requirements can be defined as constraints, and many constraints have been developed for different purposes. Two main kinds of constraint can be summarized for building simplification: legibility and preservation (Figure 1) [4]. Legibility constraints ensure that the map is readable for human observers, while preservation constraints ensure a suitable representation of reality from the source map.
Figure 1.
Constraints for building simplification.
Legibility constraints
- Minimum size (C1): The building size needs to be large enough to be interpretable, e.g., 0.5 mm × 0.5 mm at medium scale [24]. It can sometimes be converted to the minimum length and width of a building’s bounding rectangle, e.g., 0.7 mm and 0.5 mm at scales from 1:25k to 1:50k [7].
- Granularity (C2): Building edges needs to be large enough to avoid visual confusion, e.g., 0.3 mm [25].
Preservation constraints
- Data correctness (C3): No data error is allowed, e.g., self-intersection [26].
- Shape (C4): The building shape needs to be maintained, e.g., orthogonal features [27].
- Size (C5): The building area needs to be maintained [25].
- Orientation (C6): The main orientation of the building needs to be maintained [28].
- Position (C7): The simplified building needs to be close to its original position [29].
Cartographic constraints in practice may have conflicting requirements and need to be optimized [30]. Buildings will inevitably violate legibility constraints with a reduction in scale. Attempts to resolve legibility constraints are bound to violate preservation constraints. Thus, legibility constraints must be satisfied for simplified buildings, while preservation constraints need to be satisfied as much as possible. This means legibility constraints have higher priority than preservation constraints. Furthermore, building data need to be correct before and after simplification. This means data correctness also has higher priority and must be satisfied.
2.2. Building Simplification Approaches
Spatial data can be represented as vector or raster models, and building simplification is also performed based on these two kinds of spatial data models.
Vector-based building simplification approaches can be classified into template-based and local-structure-based, which operate separately on the building itself or its local structures. In TS approaches, buildings are simplified by replacing them with a simpler form, e.g., predefined templates. These approaches have two concerns: defining suitable templates and matching buildings with the right one. To define suitable templates, Rainsford et al. [5] used alphabetic shapes such as E and H to represent rural buildings. Yan et al. [6] generated new templates by analyzing the characteristics of the regional environment. Wang et al. [7] used rectangles to enlarge buildings with small area. However, as the characteristics of buildings vary across areas and scales, it can sometimes be unfeasible to use the limited types of templates to represent all buildings. Matching buildings with the right templates is performed mainly by matching candidates with a similar shape. For example, Ai et al. [3] matched templates by measuring shape similarity based on Fourier transform, while Yan et al. [6] measured shape similarity based on turning angle. However, the shape is just one characteristic of a building, and other characteristics may also be of interest. Furthermore, representing buildings by limited types of simpler templates may lead to oversimplification for some complex buildings.
In LS approaches, buildings are simplified by removing unimportant details while preserving important ones. The details mainly refer to the buildings’ local structures. For example, Guo [8] took the square angle as a basic unit to progressively simplify buildings, while Chen et al. [10] filled concave structures detected based on constrained Delaunay triangulation step-by-step. Xu et al. [26] took the four adjacent points to define the bend structures as a basic unit and progressively removed the short edges. Sester [9] defined offset, extrusion or intrusion, and corner as the basic units in building simplification, then applied least-squares adjustment to obtain the simplified result. The least squares method was also used by Bayer [31], who designed recursive approaches based on the Douglas–Peucker algorithm. In these LS approaches, different local structures are defined for certain purposes, which may not be suitable for simplifying varied buildings. For example, concave structures defined by Chen et al. [10] assume buildings are designed with orthogonal features. Hence, it may not be suitable to simplify buildings with non-orthogonal features.
In raster-based approaches, morphological strategies are mainly used. For example, Damen et al. [32] aggregated and simplified buildings based on morphological operators such as erosion and dilation. Meijers [33] used the same morphological operators based on offset curves generated from a straight skeleton, in which the square angle corners can be better preserved. Kada [34] used dilation and erosion to simplify buildings based on cell decomposition and half-space modeling. With the development of artificial intelligence, Cheng et al. [11] presented a novel method for building simplification using a back-propagation neural network (BPNN) model. Shen et al. [16] simplified buildings based on super-pixel segmentation, which can be applied to buildings with orthogonal or non-orthogonal features. However, because vector data are the focus of this paper, it is not intuitive to use these raster-based algorithms. Some additional transformations are necessary if we apply them to vector data.
3. Methodology
3.1. Framework
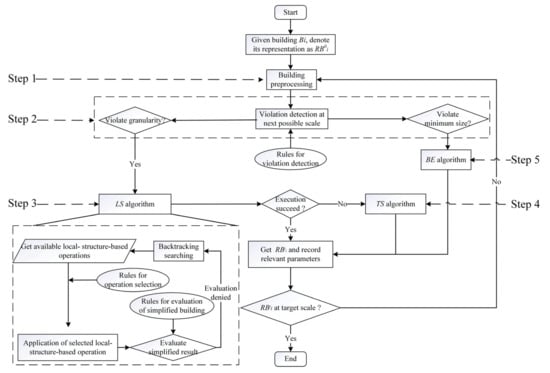
Representation (RBti) of building Bi at target scale (1: Mt) is obtained by simplifying its representation (RB0i) at original scale (1:M0) scale-by-scale with our approach: RB0i will violate legibility constraints (minimum size and granularity) at the next possible scale (1:M1) as the scale reduces gradually. A simplification operation is triggered to obtain a new representation (RB1i) based on RB0i; if , RB1i can be considered as a representation of Bi from scale M0 to M1. The simplification operation is implemented on RBji repeatedly until RBj+1i at the target scale is obtained. The framework to simplify Bi to target scale is designed as follows (Figure 2).
Figure 2.
Framework of our approach.
- Step 1.
- Perform preprocessing to remove potential abnormal nodes of buildings before applying any simplification operation (Section 3.2.)
- Step 2.
- Violation detection at the next possible scale. Violations are defined based on whether the legibility constraints are violated at the next possible scale (Section 3.3).
- Step 3.
- If RBji violates granularity constraints at the next possible scale, perform a local-structure-based simplification (LS) algorithm (Section 3.4). This algorithm classifies local structures and defines their based operations (Section 3.4.1). Rules considering preservation constraints supporting the application of local-structure-based operation at the current step are provided (Section 3.4.2). A backtracking searching strategy is also provided in case an invalid local-structure-based operation is applied. If a satisfactory result can be obtained with LS algorithm, return to Step 1; otherwise, proceed to Step 4. Whether the result is a satisfactory one is defined based on preservation constraints (Section 3.4.3).
- Step 4.
- If the LS algorithm cannot obtain a satisfactory result, use a template-based simplification (TS) algorithm; then return to Step 1 (Section 3.5).
- Step 5.
- If the minimum size constraint will be violated at the next possible scale, use a building enlargement (BE) algorithm (Section 3.5).
In all of the above steps, the simplification process is stopped while obtaining a simplified building at target scale.
3.2. Step 1: Building Preprocessing
Preprocessing is performed before application of any simplification operation for possible data error, e.g., abnormal nodes such as repeating nodes, collinear nodes, and sharp nodes [8]. Suppose node set of a building polygon as , in which . The angle at node pm is supposed as Cmangle, denoted as the angle of edge pm−1pm rotates counterclockwise around node pm to edge pmpm+1, and . Thus, repeating nodes, collinear nodes, and sharp nodes are defined as followed.
Repeating nodes: Suppose distance between nodes pm and pn in AP as Dismn, if , then pm and pn are repeating nodes, e.g., nodes G and H in Figure 3a. Td is a threshold and .
Figure 3.
Preprocessing for buildings. (a) 0riginal polygon; (b–e) Preprocessing for buildings to remove abnormal nodes.
Collinear nodes: Suppose angle at node pm in AP as Cmangle, if , then pm is a collinear node, e.g., node B in Figure 3a. is a threshold and .
Sharp nodes: Suppose angle at node pm in AP as Cmangle, if , then pm is a sharp node, e.g., node E in Figure 3a. is a threshold and .
3.3. Step 2: Definitions of Legibility Constraint Violations
Simplification operation is triggered for buildings violate different legibility constraints with a reduction in scale. Thus, the parameters describing legibility constraints can be used to determine at which scale these constraints are violated.
Two kinds of legibility constraints are defined in Section 2.1: minimum size and granularity. The minimum size constraint can be ruled by a building’s minimum area (STa) and sometimes can be converted into the minimum length (STL) and width (STW) of its bounding rectangle [7]. The granularity constraint rules the minimum length (GTL) of building edges. Take a representation of building Bi at scale 1: Mj as Bji, its area as AreaBji, the length and width of its minimum bounding rectangle (MBR) as LBji and WBji, and the length of its shortest edge as MLeji. The next possible scales (1: M1j+1 to 1: M4j+1) considering AreaBji, LBji, WBji,, and MLeji of Bji separately can be computed as Equations (1)–(4):
A building needs to be simplified if a violation of any kind of legibility constraint is detected with a reduction in scale. Thus, the next possible scale (1: Mj+1) is denoted as . The violations of legibility constraints for a representation of building (Bji) can be defined as shown in Table 1. Furthermore, they can be developed into rules in an if–then form in violation detection for buildings at the next possible scale [35]. For example, if , then the building is detected as violation on STa when scale is reduced to exceed .
Table 1.
Definitions of legibility constraint violations.
3.4. Step 3: Local-Structure-Based Simplification Algorithm
In our approach, buildings are simplified based on their local structures if they violate the granularity constraint at the next possible scale. The granularity constraint rules the minimum length of building edges. Thus, the LS algorithm aims to eliminate the shortest edge of the building at the current step. The local structures in which the shortest edge may located are classified first, and their based operations to eliminate the shortest edge are then defined (Section 3.4.1). As the shortest edge may be located in various local structures, different local-structure-based operations can be used at the current step. A rule-driven selection of applied local-structure-based operation is provided (Section 3.4.2). Whether the operation can obtain a satisfactory result needs to be evaluated. A backtracking strategy is applied in case an unsatisfactory result is obtained (Section 3.4.3).
3.4.1. Local Structure Classification and Their Based Operations
(1) Local structure classification
A building polygon can be represented by a node set as , in which ; or an edge set as . As each node connects two edges in the building polygon, it can also be represented by a set of defined bends denoted as a node set or an edge set , [36]. Other kinds of bends can also be defined in some complex polygons, e.g., water area boundaries [37]. However, as buildings are man-made, their polygonal features tend to have simple shapes and orthogonal features [26]. In our approach, we adopted the bend definition according to Fan et al. [36], which is also a basic type of bend. The angle of a bend (Cm) is considered as Cmangle at node pm, denoted as the angle of edge pm−1pm rotated counterclockwise around node pm to edge pmpm+1. According to bend angle, a bend can be defined as convex with or concave with . An orthogonal feature in a building refers to two edges (em, en) in the building polygon being orthogonal, which means angle (Eangle) of edges em and en meets the condition , where and is a threshold. According to whether an orthogonal feature is formed for two edges in a defined bend, the bend can also be defined as orthogonal or non-orthogonal.
If orthogonal features in buildings, e.g., natural polygons such as water area boundaries, are not considered. They are usually understood as being composed of different types of bends and simplified based on those bends [37]. Thus, buildings can be simplified based on defined bends if orthogonal features are not considered. If orthogonal features are considered, some LS algorithms have been proposed. For example, Sester [9] simplified buildings based on offset, intrusion (or extrusion), and corners. Chen et al. [10] simplified buildings based on concave parts. Xu et al. [26] took four adjacent nodes as basic units and progressively removed the short edges. In these algorithms, the local structures are all considered as a composition of two consecutively defined bends that may contain an orthogonal feature. For example, a concave part defined by Chen et al. [10] can be considered as a composition of two concave orthogonal bends, while the offset defined by Sester [9] can be considered as a composition of convex and concave orthogonal bends. Thus, if orthogonal features in buildings are considered, local structures can be defined based on two consecutive defined bends in which at least one orthogonal feature is contained. Thus, in our approach local structures are defined as follows:
Bend (Type 1): Represented as a node set or an edge set , in which , e.g., bends ABC and CDE in Figure 4b.
Figure 4.
Local structure classifications and their basic operations (denoted by the dashed lines). (a) Building polygon; (b) bends; (c) concave and convex bends; (d) offsets; (e) corner.
Concave or convex (Type 2): Consists of two bends defined as convex or concave, and at least one is an orthogonal bend, e.g., concave KABC and convex BCDE in Figure 4c.
Offset (Type 3): Consists of two defined bends, one convex and one concave, and at least one is an orthogonal bend, e.g., offsets AKJI and CDEF in Figure 4d.
Corner (Type 4): Consists of two defined non-orthogonal bends, represented as an edge set , in which em−1 and em+1 form an orthogonal feature, e.g., corner FGHI in Figure 4e.
(2) Local-structure-based operations to eliminate the shortest edge
Operations differ for the shortest edge may locate in different defined local structures. Given the shortest edge in a local structure (S), operations to eliminate it based on the type of S are defined as follows:
Operation 1: If S is Type 1, which means is in a bend, denoted as node set . The operation to eliminate is to connect nodes pm−1 and pm+1. For example, as shown in Figure 4b, to eliminate the shortest edge AB in bend ABC, the operation is to connect nodes A and C.
Operation 2: If S is Type 2, which means is in a concave or convex bend and is denoted as node set . The operation to eliminate is to fill the concave or convex. Draw a line parallel to edge from node p1 to edge . If an intersected node pm is obtained, the node set of the processed S is represented as ; otherwise, draw a line parallel to edge from node p4 to edge to obtain an intersected node (pn), then the node set of the processed S is represented as . For example, as shown in Figure 4c, to eliminate the shortest edge DE in the defined concave BCDE, the operation is to draw a line parallel to edge CD from node E and intersect edge BC as a node , and the node set of the processed S is represented as .
Operation 3: If the local structure (S) is Type 3, which means is in an offset, denoted as node set with two bends and . The operation to eliminate is to fill the orthogonal part of the offset. If B1 is an orthogonal bend, then draw a line parallel to edge from node p4 to intersect extending edge as node pm, and the node set of the processed local structure (S) is represented as . Otherwise, if B2 is an orthogonal bend, then draw a line parallel to edge from node p1 to intersect extending edge as node pn, and the node set of the processed local structure (S) is represented as . B1 and B2 may both be orthogonal bends, and two operations are available based on the above definitions. In this case, the concave orthogonal bend is filled. For example, as shown in Figure 4d, supposing the shortest edge in the defined offset DEFG is edge FG, the operation is to draw a line parallel to edge EF from node D and intersect extending edge FG as node , and the node set of the processed local structure (S) is represented as .
Operation 4: If S is Type 4, which means is in a corner, denoted as node set . The operation to eliminate is to fill the corner. Extend and to get an intersected node pm, and the node set of the processed S is represented as . For example, as shown in Figure 4e, to eliminate the shortest edge IJ in the defined corner HIJK, the operation is to extend edges KJ and HI, then intersect as a node , and the node set of the processed S is represented as .
3.4.2. Selection of Applied Local-Structure-Based Operation
To eliminate the shortest edge at the current step, available operations can be obtained based on local structures in which it is located, denoted as , where qn represents an operation that can eliminate . Applying a different qn in Q can generate different results. The best operation to apply can be selected based on evaluating the results after applying each qn in Q.
(1) Data structure for each local-structure-based operation
The application of operation qn in Q will lead to different results, specifically changes in the characteristics of a building, e.g., damage to orthogonal features, or changes in the area or the main orientation. These changes can be recorded as the properties of each operation qn in Q. For example, in Figure 5a, two operations, denoted as (1) and (2), are applied to eliminate the shortest edge, CD. Applying Operation (1) will lead to a self-intersection in the simplified building, while applying Operation (2) will not. Similarly, in Figure 5b, two operations are applied to eliminate the shortest edge, BC. Applying Operation (1) will damage an orthogonal feature, while applying Operation 2 will not. Furthermore, a new simplified building can be obtained after applying any operation. The simplified building may have a different area, main orientation, and position compared to the previous one. For example, two operations are applied to eliminate the shortest edge, BC, in Figure 5c. Applying Operation (1) will lead to an increase in area, while applying Operation (2) will lead to a decrease in area.
Figure 5.
Changes in building characteristics after applying local-structure-based operation: (a) generate self-intersection; (b) damage orthogonal features. (a–c) Operations may lead to changes in area, main orientation, and position of a building.
Changes in the characteristics of buildings after applying local-structure-based operation qn can be recorded as a data structure, as shown in Table 2.
Table 2.
Data structure to record changes in building characteristics after applying qn.
(2) Selection of local-structure-based operation based on binary decision tree
The result obtained after applying a local-structure-based operation to eliminate the shortest edge can be evaluated according to cartographic constraints. Because the operation is triggered for legibility constraint violations, the preservation constraints are the main concern of our evaluation. Data correctness is a constraint that must be fulfilled. If the applying operation qn in Q leads to self-intersection of the simplified building, i.e., property IsInt of qn is true, then qn needs to be deleted from Q. Thus, the constraints of concern are preservation of shape, size, main orientation, and position. The best local-structure-based operation is selected according to the evaluation.
The constraints may conflict with each other, and two parameters for constraints can be defined when evaluating simplified results: importance and priority (Steiniger et al., 2010). Our approach adopts constraint priority. It rules which constraint should be considered first and can be represented as a binary decision tree, Figure 6 [38]. In this tree, each node represents a kind of constraint, and the logical expression that expresses the constraint is defined in the node. For example, given two operations q1 and q2, the logical expression that expresses the shape preservation constraint can be defined as If true for the expression, the two operations both satisfy or violate the shape preservation constraint; if not, the operation with false SDame is considered the better one. The depth of the node represents the priority of its corresponding constraint, and greater depth means lower priority. The priority of preservation constraints is optional parameters that can be set by users in our approach. Default priorities are also set in our approach. For the building in our approach, the shape-preserving constraint (maintaining orthogonal features) has higher priority. Further, the area-preserving constraint is considered next, then the main orientation. The position constraint is the last to be considered.
Figure 6.
Local-structure-based operation selection process along binary decision tree.
The selection process along the binary decision tree can be implemented with defined priorities and their logical expressions (Figure 6).
3.4.3. Evaluation and Backtracking Strategy
Whether the simplified building is a reasonable result after applying the selected local-structure-based operation needs to be evaluated [39]. If an unsatisfactory result is obtained, a backtracking strategy is applied to obtain another possible satisfactory result.
(1) Evaluation
Although building characteristics are inevitably changed after simplification, these changes need to be limited to a certain range [8]. Thus, an evaluation is performed to determine whether changes in the area, main orientation, position, and shape with regard to the corresponding preservation constraints exceed thresholds. Suppose a selected operation qn with properties AreaC, OriC and PosC (defined in Table 2) is applied. The rules for evaluation are defined as follows.
- Rule 1: If , then the result obtained by applying qn is evaluated as unsatisfactory.
- Rule 2: If , then the result obtained by applying qn is evaluated as unsatisfactory.
- Rule 3: If , then the result obtained by applying qn is evaluated as unsatisfactory.
- Rule 4: If the building obtained by applying the selected operation pn has fewer than four nodes, then it is evaluated as unsatisfactory.
Ta, To, Tp in above rules are thresholds and can be set according to the constraints illustrated in Section 2.1. For example, the position preservation constraint rules that the simplified building needs to be close to its original position, and the distance needs to be limited, e.g., 0.5 mm [29]. Furthermore, Tp can be set as . Thus, the result obtained by applying qn violates any above rules, it is evaluated as an unsatisfactory one; otherwise, it is a satisfactory one.
(2) Backtracking strategy
Problem definition: Given a building Bi, the obtained representations of Bi with previous simplification operations are , and available operations for RBji in RBS are denoted as . Once RBki obtained from RBk-1i based on operation qmk-1 selected in available operation set Qk-1 is evaluated as an unsatisfactory result, the backtracking strategy is used as follows: First, return to Qk-1 to select another qmk-1. Second, if all available operations in Qk-1 are evaluated as unable to obtain a satisfactory result, return to Qk-2 to select another operation, and so on.
However, increased backtracking depth may increase the possibility of making poor choices of operations to obtain satisfactory results, which may also lead to a huge searching space. Thus, a maximum searching step (MaxS) is set. Furthermore, the backtracking search needs to terminate when all available choices have been chosen. The backtracking strategy is performed as shown below.
| Backtracking strategy. |
| Input: Obtained representations of Bi as , available operations for RBji in RBS as ; maximum searching step as MaxS Output: RBk Set searching step as p, and Get Qj: Obtain available operation set Qj based on RBji and start with When AND AND , Then Selection: Select an operation qmj in Qj based on the binary decision tree defined in Section 3.4.2 to obtain needs to be determined. If , remove qmj in Qj, Continue Else if , Then Evaluation: Determine whether RBki satisfies rules defined for simplified building: If evaluation accepted, Then return to RBki, End. Else if evaluation denied, remove qmj in Qj. When AND AND , Then , return to Get Qj Else Return null, End. |
3.5. Steps 4 and 5: Template-Based and Building Enlargement Simplification
Applying an LS algorithm may fail to yield a satisfactory result, which means that even if a backtracking strategy is applied, a satisfactory result will still not be obtained. A TS algorithm is then applied. And if a building violates the minimum size constraint, a BE algorithm is applied.
(1) Step 4: template-based simplification
A TS algorithm according to Yan et al. [6] is adopted in our approach. However, templates in his approach are formulated by analyzing the typical characteristics of the regional environment, which may be inflexible when defining suitable templates for all buildings. We modified that template definition for our approach.
Buildings are man-made features created according to a certain environment, and nearby buildings tend to have a similar shape [25]. Thus, other simplified buildings at target scale in the same region can also be used as available templates, which are defined as follows: the building to be simplified is denoted as , in which buildings have successfully been simplified, and their representation at target scale is denoted as , then the buildings in are all considered as available templates. Shape similarity measurement based on turning function is adopted to select the best template [6]. The selected template needs to be scaled up for the area preservation constraint. If the scaled building violates legibility constraints at target scale, another template is selected on this occasion.
(2) Step 5: building enlargement simplification
A BE algorithm referring to Wang et al. [7] is adopted in our approach. The minimum size is ruled by the building area (STa) and sometimes can be converted into the minimum length (STL) and width (STW) of the building’s bounding rectangle. Violations of the minimum size constraint for buildings at the next possible scale are defined in Section 3.3. Given a building Bi, the length and width of its bounding rectangle are denoted as LBi and WBi. It can be enlarged based on the type of violation according to Wang et al. [7].
- Rule 1: If Bi violates STa at the next possible scale, it is enlarged by replacing it with a rectangle as STL × STW.
- Rule 2: If Bi violates STW at the next possible scale, it is enlarged by replacing it with a rectangle as LBi × STW.
- Rule 3: If Bi violates STL at the next possible scale, it is enlarged by replacing it with a rectangle as WBi × STL.
- Rule 4: If no violation of minimum size constraint is found at the next possible scale, no building enlargement will be performed.
For example, the parameters for building enlargement at 1:25k can be set as , and according to the Chinese National Administration of Surveying [40]. Buildings are enlarged based on defined rules (Figure 7).
Figure 7.
Building enlargement.
4. Experiment
Topographic building data with 122 buildings in different shapes collected from an open data product named OS Open Map Local and provided by the Ordnance Survey were used for our experiments (Figure 8). These are “street-level” map data with a nominal viewing scale of 1:10k [41]. Some basic geographic features, such as roads and vegetation, are also included in this study area. As we aim to simplify the buildings, and they are not shown in the figure, our approach was implemented on ArcEngine 10.2 (ESRI, USA) using C#. Data and code in our experiments are all available at: https://data.mendeley.com/datasets/tgngv7dkgn/3 (accessed on 21 October 2020).
Figure 8.
Simplified buildings at scale 1:25k: (a) original dataset; (b) simplified result; (c) comparison between the two. Result is scaled up for a clear view.
Parameters for legibility constraints based on Section 2.1 and defined in Section 3.3 were set as follows: . Parameters for evaluation in the LS algorithm were set as follows: . Buildings in the dataset were simplified into scale of 1:25k (Figure 8). There is no selection, aggregation or typification in the experiments. The number of buildings simplified based on different algorithms, as shown in Table 3. The data quality of simplified buildings at the target scales was evaluated according to the generalization constraints described in Section 2.1. All buildings at the target scales satisfied the set control parameters of legibility constraints. The preservation constraints were evaluated by comparing the changes in the area (AreaC), main orientation (OriC), and position (PosC) of the buildings between original and target scales, which are defined in Table 2 (Figure 9). Further, the change in shape is also evaluated by surface distance (sDis) according to Yan et al. [6] as in Equation (5) (Figure 9).
where is the area of intersection of buildings Bo and Bs, and is the area of union of buildings Bo and Bs. As buildings that violate the minimum size constraint are enlarged in our approach, this may lead to a large change in area and shape. Thus, changes in area and shape were not compared for buildings enlarged at the target scale. As shown in Figure 9, AreaC is almost controlled within 0.10, OriC within 5°, PosC within 0.2 mm, and sDis within 0.8. The largest AreaC is 0.295, the largest OriC is 24.2°, and the largest PosC is 0.340 mm. All of these changes are controlled within set parameters () for the LS algorithm. Further, sDis for several buildings after simplification is less than 0.6 in Figure 9 because they are simplified by TS algorithm in our approach.
Table 3.
Number of buildings simplified based on different algorithms.
Figure 9.
Comparison of changes in area (a), shape (b), main orientation (c) and position (d), shape between buildings at target and original scales.
5. Discussion
5.1. Comparisons
To validate the feasibility and adaptability of our approach, we compared simplified buildings obtained at 1:25k with our approach to the adjacent four-points (AF) algorithm [26], recursive regression (RR) algorithm [31], building enlargement (BE) algorithm [7] and the Simplify Building (SB) Tool in ArcGIS [17]. The same parameters were set as in our approach (if the algorithm requires specific parameters). The results were compared according to the generalization constraints described in Section 2.1, measured as follows: number of buildings violating minimum size (BNS) or granularity (BNG) constraint, and average changes in area (aAreaC), main orientation (aOriC), position (aPosC) and shape (asDis) between buildings at original and target scales, defined in Table 2 and Equation (5). Compared results are shown as Table 4.
Table 4.
Comparison of results obtained based on our approach and other simplification algorithms.
As for the legibility constraints, Table 4 shows that all buildings obtained with our approach at 1:25k satisfied the legibility constraint, while 36 buildings obtained with AF, 42 buildings obtained with RR, and 33 buildings obtained with SB at 1:25k violated the minimum size constraint. In addition, one building obtained with AF, seven buildings obtained with RR, 65 buildings obtained with BE, and 47 buildings obtained with SB at 1:25k violated the granularity constraint. As for the preservation constraint, buildings obtained with our approach had a smaller aOriC compared to AF, RR, and SB. Buildings obtained with the listed simplification algorithms all had a small aPosC and aPosC < 0.042 mm. As for area and shape preservation constraints, buildings in our approach may be enlarged for they are too small, which may lead to a large change in area and shape. While buildings with small1 area are not simplified in AF, RR and BE algorithms, and these buildings will violate legibility constraints. With considering enlarged buildings: aAreaC was 0.809 and asDis was 0.819 with our approach; and the same for buildings obtained with BE and aAreaC was 0.775. Without considering enlarged buildings in our approach, aAreaC was 0.046, which means the change in area is also controlled at a low level with our approach; And asDis was 0.899 and similar to the asDis obtained by AF and SB, which means shapes can also be preserved in simplified buildings by our approach as other approaches do.
Six buildings simplified by different simplification algorithms are listed in Figure 10 for detailed comparison. First, local structures are classified by considering orthogonal and non-orthogonal features of buildings in our approach, thus the approach can maintain the orthogonal and non-orthogonal features of simplified buildings. As shown in Figure 10, when Buildings A and F are simplified using our approach, their orthogonal features are maintained; and when Building E is simplified, its non-orthogonal features are maintained. However, using AF to simplify Buildings A and F may destroy their orthogonal features; and using RR is more likely to square the corners, which may lose non-orthogonal features, such as with Building E.
Figure 10.
Comparison of typical buildings simplified using different simplification algorithms.
Second, a backtracking strategy is applied in case an unsatisfactory result is obtained when applying local-structure-based operation. This means it is more likely to obtain a satisfactory result with the backtracking strategy in our approach. For example, local-structure-based operations are triggered for the parts framed by a red rectangle in Buildings A and D, and the operations with higher priority will lead to a large decrease in area for Building A, a self-intersection, or a large increase in area for Building D. Thus, the suitable operations are selected with our backtracking strategy to obtain a satisfactory result, as shown in Figure 10. However, obtaining Building A with AF still violates the granularity constraint, and obtaining Building D with AF may lead a large change in area and position. Simplifying Building D with RR seems to result in oversimplification, and the same for Building E.
Third, we combine the BE and TS algorithms, as the LS algorithm is sometimes not applicable to simplify buildings. For example, Building B is too small to be simplified based on its local structures, and our approach applies the BE algorithm; and Building C is evaluated as unable to be simplified by the LS algorithm, and our approach applies the TS algorithm. However, BE is applied when the building violates the minimum size constraint, Buildings A, C, D, E, and F are not simplified with this algorithm. Further, when using ArcGIS, buildings with small area, such as Buildings A, B, and C, will not be simplified. Thus, a combination of the BE and TS algorithms may help produce a more reasonable simplified result.
5.2. Possible Use for Continuous Scale Transformation of Buildings
As buildings are simplified scale-by-scale in our approach, it can be useful to build a continuous data structure for buildings in future applications. For a given building (Bi) that is simplified to a target scale progressively scale-by-scale, we can record each representation of Bi obtained after simplification with the corresponding scales in two matched rows as and . If Scalemi in SS is recorded in ascending order and each Scalemi in SS meets the condition , then BRm+1i can be considered to be obtained based on BRmi from Scalemi to Scalem+1i. Thus, the representation of Bi can be obtained by searching along SS with any given target scale. The condition can be met by deleting Scalemi in SS, which may not meet the condition, and its corresponding representation BRm-1i also needs to be deleted in BR. Then matched rows (BR and SS) after deletion are considered as the data structure of Bi to achieve its continuous scale representation.
For a given building (Bi) at 1:10k scale in Figure 11 as an example, its first representation is denoted as BR1i. A new representation (Bm+1i) of Bi can be obtained by simplifying BRmi for violating the legibility constraint. The parameters describing the legibility constraint are recorded in Table 5. The relations between Bm+1i and its corresponding scales are defined in Section 3.3. Thus, every representation and their corresponding scales are obtained and recorded with two matched rows, as shown in Figure 11. Intermediate scales that don’t meet the condition (scales marked in red in Figure 11) are deleted. Thus, two matched rows after the deletion, and can be considered as the data structure to support the continuous scale transformation of Bi. Given a target scale of 1:25k, the target representation can be obtained as BR5i for , and given a target scale of 1:50k, the target representafion can be obtained as BR7i for . If a given target scale is smaller than 1:56,400, the target representation can be obtained by scaling BR7 according to the given scale.
Figure 11.
Construction of data structure: two matched rows recording representation of Bi and its corresponding scales: and . Representation of Bi at target scale can be obtained by searching along with SS and BR.
Table 5.
Parameters describing legibility constraint for representations of Bi in Figure 11, which can help obtain corresponding scale of each representation. Invalid scales are highlighted in the table.
5.3. Limitations
Though our approach has been shown to be effective at simplifying buildings in a dataset, some limitations also need to be discussed.
First, generalization requirements may differ across scales, regions, and even user demands. Although requirements can be controlled by parameters defined in our approach or set by users, our approach still has some difficulty in automatically assigning suitable operations for buildings with different generalization requirements. For example, minimum size constraints may differ across scales. For example, according to the Chinese National Administration of Surveying [39], the minimum length and width of a building’s minimum bounding rectangle at 1:5k and 1:10k scale are denoted as 1.0 and 0.7 mm, and those at 1:25k and 1:50k are denoted as 0.7 and 0.5 mm. In our approach, however, once the minimum length and width of the buildings’ minimum bounding rectangle are set by the user, they will not change across scales.
As another example, the characteristics of buildings may differ across regions, e.g., orthogonal Building A and non-orthogonal Building B shown in Figure 12a. In simplification, orthogonal features may be the first to be maintained in orthogonal buildings, and area may be the first to be maintained in non-orthogonal buildings [16]. Figure 12a shows that orthogonal Building A may have a more reasonable result with higher priority in the shape-preservation constraint, while non-orthogonal Building B may have a more reasonable result with higher priority in the area-preservation constraint. Though different requirements for orthogonal and non-orthogonal buildings can be controlled by setting the priority of the preservation constraints in our LS algorithm, a mechanism to set different priorities in the preservation constraints for buildings with different characteristics is still required (described in Section 3.4). Many tools and standards have been introduced for expression and reasoning of knowledge or rules with the development of the knowledge graph. If different generalization requirements in building simplification are modeled as knowledge or rules with an effective knowledge representation model, it may be possible to apply our approach to buildings with different generalization requirements across scales, regions, and even user demands.
Figure 12.
Limitations. (a) Buildings A and B are simplified with higher priority separately in shape-preservation and area-preservation constraints; (b) Buildings C, D, E or buildings F, G may become too close to be distinguished after simplification with a large reduction in scale.
Second, simplification is just one kind of generalization operation. It is sometimes not suitable to only use simplification in building generalization. For example, as shown in Figure 12b, original adjacent buildings after simplification may become too close to be distinguished by users; here, Buildings C, D, and E or Buildings F and G. Thus, some other generalization operations, such as selection, aggregation and typification may also be needed to achieve a reasonable result. Hence, to improve our proposed approach in the future, other generalization operations can be combined by applying them before or after the simplification of buildings.
6. Conclusions
We propose a progressive and combined building simplification approach that considers cartographic requirements based on local structure classification and backtracking strategy. In our approach, different simplification operations are triggered for buildings that violate minimum size or granularity constraints to generate the next scale representation of simplified buildings. The relations are computed between scales and parameters that describe minimum size or granularity, and simplified buildings at the target scale are then obtained. Rules supporting their application are built based on preservation constraints of buildings while applying specific simplification operations. Experiments show that simplified buildings obtained with our approach satisfy legibility constraints and the change in area, orientation and position of simplified buildings are controlled within certain range by comparing with the results generated based on other four simplification algorithms. Our results also show the possible use of our approach in continuous scale representation of buildings.
Future works will focus on the following: (1) a knowledge model to express cartographic knowledge or rules for building simplification across scales and regions, which can support our approach becoming suitable for various generalization requirements or user demands, and (2) approaches that combine semantic generalization operations, such as selection and aggregation, to achieve continuous transformation of building groups, not just single buildings.
Author Contributions
Methodology, Zhiwei Wei; Resources, Zhiwei Wei, Yang Liu and Lu Cheng; Software, Zhiwei Wei and Yang Liu; Validation, Zhiwei Wei and Lu Cheng; Writing—original draft, Zhiwei Wei; Writing—review & editing, Zhiwei Wei and Su Ding. All authors have read and agreed to the published version of the manuscript.
Funding
This work was research was funded by National Natural Science Foundation of China, grant number [41871378].
Data Availability Statement
The data that support the findings of this study are openly available in Mendeley Data at https://data.mendeley.com/datasets/tgngv7dkgn/3 (accessed on 21 October 2020).
Acknowledgments
The authors would like to thank the editors and the anonymous reviewers for their helpful and constructive comments that greatly contributed to improve the manuscript.
Conflicts of Interest
No potential conflict of interest was reported by the author(s).
References
- Lee, D. New cartographic generalization tools. In Proceedings of the 19th International Cartographic Conference of the ICA, Ottawa, ON, Canada, 14–21 August 1999; pp. 1235–1242. [Google Scholar]
- Sester, M. Generalization based on least squares adjustment. Int. Arch. Photogramm. Remote Sens. 2000, XXXIII, 931–938. [Google Scholar]
- Ai, T.; Cheng, X.; Liu, P.; Yang, M. A shape analysis and template matching of building features by the Fourier transform method. Comput. Environ. Urban Syst. 2013, 41, 219–233. [Google Scholar] [CrossRef]
- Burghardt, D.; Schmid, S. Constraint-based evaluation of automated and manual generalized topographic maps. In Cartography in Central and Eastern Europe; Springer: Berlin, Heidelberg, 2009; pp. 147–162. [Google Scholar]
- Rainsford, D.; Mackaness, W. Template matching in support of generalization of rural buildings. In Advances in Spatial Data Handling, Proceedings of the 10th International Symposium on Spatial Data Handling, Ottawa, ON, Canada, 9–12 July; Richardson, D.E., Van O, P., Eds.; Springer: Berlin/Heidelberg, Germany, 2002; pp. 137–151. [Google Scholar]
- Yan, X.; Ai, T.; Zhang, X. Template matching and simplification method for building features based on shape cognition. Int. J. Geo Inf. 2017, 6, 250. [Google Scholar] [CrossRef]
- Wang, L.; Guo, Q.; Liu, Y.; Sun, Y.; Wei, Z. Contextual Building Selection Based on a Genetic Algorithm in Map Generalization. Int. J. Geo Inf. 2017, 6, 271. [Google Scholar] [CrossRef]
- Guo, Q. The method of graphic simplification of area feature boundary as right angle. Geomat. Inf. Sci. Wuhan Univ. 1999, 24, 255–258. [Google Scholar]
- Sester, M. Optimization approaches for generalization and data abstraction. Int. J. Geogr. Inf. Sci. 2005, 19, 871–897. [Google Scholar] [CrossRef]
- Chen, W.; Long, Y.; Shen, J.; Li, W. Structure recognition and progressive of then concaves of building polygon based on constrained D-Tin. Geomat. Inf. Sci. Wuhan Univ. 2011, 36, 584–587. [Google Scholar]
- Cheng, B.; Liu, Q.; Li, X.; Wang, Y. Building simplification using backpropagation neural networks: A combination of cartographers’ expertise and raster-based local perception. GISci. Remote Sens. 2013, 50, 527–542. [Google Scholar] [CrossRef]
- Buchin, K.; Meulemans, W.; Renssen, A.V.; Speckmann, B. Area-preserving simplification and schematization of polygonal subdivisions. ACM Trans. Spat. Algorithms Syst. 2016, 2, 1–36. [Google Scholar] [CrossRef]
- Oosterom, P.V.; Meijers, M. Vario-scale data structures supporting smooth zoom and progressive transfer of 2D and 3D data. Int. J. Geogr. Inf. Sci. 2014, 28, 455–478. [Google Scholar] [CrossRef]
- Huang, L.; Ai, T.; Oosterom, P.V.; Yan, X.; Yang, M. A matrix-based structure for vario-scale vector representation over a wide range of map scales: The case of river network data. ISPRS Int. J. Geo-Inf. 2017, 6, 218. [Google Scholar] [CrossRef]
- Peng, D.; Touya, G. Continuously generalizing buildings to built-up areas by aggregating and growing. In UrbanGIS’17: 3rd ACM SIGSPATIAL Workshop on Smart Cities and Urban Analytics, 7–10 November 2017, Redondo Beach, CA, USA; ACM: New York, NY, USA, 2017; 8p. [Google Scholar]
- Shen, Y.; Ai, T.; Li, C. A simplification of urban buildings to preserve geometric properties using superpixel segmentation. Int. J. Appl. Earth Observ. Geoinf. 2019, 79, 162–174. [Google Scholar] [CrossRef]
- Wang, Z.; Lee, D. Building simplification based on pattern recognition and shape analysis. In Proceedings of the 9th International Symposium on Spatial Data Handling, Beijing, China, 10–12 August 2000; pp. 58–72. [Google Scholar]
- Steiniger, S.; Taillandier, P.; Weibel, R. Utilising urban context recognition and machine learning to improve the generalization of buildings. Int. J. Geogr. Inf. Sci. 2010, 24, 253–282. [Google Scholar] [CrossRef]
- Ruas, A. Modèle de Généralisation de Données Géographiques à Base de Contraintes et d’autonomie. Ph.D. Thesis, Sciences de l’Information G´eographique, Marne La Vallee, France, 1999. [Google Scholar]
- Duchêne, C.; Christophe, S.; Ruas, A. Generalisation, symbol specification and map evaluation: Feedback from research done at COGIT laboratory, IGN France. Int. J. Digit. Earth 2011, 4 (Suppl. S1), 25–41. [Google Scholar] [CrossRef]
- Duchêne, C.; Ruas, A.; Christophe, C. The CartACom model: Transforming cartographic features into communicating agents for cartographic generalization. Cartogr. Geogr. Inf. Syst. 2012, 26, 1533–1562. [Google Scholar] [CrossRef]
- Maudet, A.; Touya, G.; Duchêne, C.; Picault, S. DIOGEN, a multi-level oriented model for cartographic generalization. Int. J. Cartogr. 2017, 3, 121–133. [Google Scholar] [CrossRef]
- Wang, L.; Guo, Q.; Wei, Z.; Liu, Y. Spatial conflict resolution in a multi-agent process by the use of a snake model. IEEE Access 2017, 5, 24249–24261. [Google Scholar] [CrossRef]
- Stoter, J.; Smaalen, J.; Bakker, N.; Hardy, P. Specifying Map Requirements for Automated Generalization of Topographic Data. Cartogr. J. 2009, 46, 214–227. [Google Scholar] [CrossRef]
- Regnauld, N. Contextual building typification in automated map generalization. Algorithmica 2001, 30, 312–333. [Google Scholar] [CrossRef]
- Xu, W.; Long, Y.; Zhou, T.; Chen, L. Simplification of building polygon based on adjacent four-point method. Acta Geod. Cartogr. Sin. 2013, 42, 929–936. [Google Scholar]
- Lokhat, I.; Touya, G. Enhancing building footprints with squaring operations. J. Spat. Inf. Sci. 2016, 13, 33–60. [Google Scholar] [CrossRef]
- Duchêne, C.; Bard, S.; Barillot, X. Quantitative and qualitative descr-iption of building orientation. In Proceedings of the 5th Workshop on Progress in Automated Map Generalization, Paris, France, 28–30 April 2003. [Google Scholar]
- Liu, Y.; Guo, Q.; Sun, Y.; Ma, X. A combined approach to cartographic displacement for buildings based on skeleton and improved elastic beam algorithm. PLoS ONE 2014, 9, e113953. [Google Scholar] [CrossRef] [PubMed]
- Zhang, X.; Stoter, J.; Ai, T.; Kraak, M.-J.; Molenaar, M. Automated evaluation of building alignments in generalized maps. Int. J. Geogr. Inf. Sci. 2013, 27, 1550–1571. [Google Scholar] [CrossRef]
- Bayer, T. Automated building simplification using a recursive approach. In Cartography in Central and Eastern Europe; Gartner, G., Ortag, F., Eds.; Springer: Berlin, Heidelberg, 2009; pp. 121–146. [Google Scholar]
- Damen, J.; van Kreveld, M.; Spaan, B. High quality building generalization by extending the morphological operators. In Proceedings of the 12th ICA Workshop on Generalization and Multiple Representation, Montpellier, France, 20–21 June 2008. [Google Scholar]
- Meijers, M. Building simplification using offset curves obtained from the straight skeleton. In Proceedings of the 19th ICA Workshop on Generalisation and Multiple Representation, Helsinki, Finland, 14 June 2016. [Google Scholar]
- Kada, M. Aggregation of 3D buildings using a hybrid data approach. Cartogr. Geogr. Inf. Syst. 2011, 38, 153–160. [Google Scholar] [CrossRef]
- Wei, Z.; He, J.; Wang, L.; Wang, Y.; Guo, Q. A collaborative displacement approach for spatial conflicts in urban building map generalization. IEEE Access 2018. [Google Scholar] [CrossRef]
- Fan, H.; Alexander, Z.; Wu, H. Detecting repetitive structures on building footprints for the purposes of 3D modeling and reconstruction. Int. J. Digit. Earth 2017, 10, 785–797. [Google Scholar] [CrossRef]
- Shen, Y.; Ai, T.; He, Y. A new approach to line simplification based on image processing: A case study of water area boundaries. ISPRS Int. J. Geo-Inf. 2018, 7, 41. [Google Scholar] [CrossRef]
- Taillandier, P.; Duchêne, C.; Drogoul, A. Automatic revision of rules used to guide the generalization process in systems based on a trial and error strategy. Int. J. Geogr. Inf. Sci. 2011, 25, 1971–1999. [Google Scholar] [CrossRef]
- Yang, M.; Yuan, T.; Yan, X.; Ai, T.; Jiang, C. A hybrid approach to building simplification with an evaluator from a backpropagation neural network. Int. J. Geogr. Inf. Sci. 2021. [Google Scholar] [CrossRef]
- National Administration of Surveying, Mapping and Geoinformation of China. Compilation Specification for National Fundamental Scale Maps-Part1: Complilation Specifications for 1:25,000, 1:50,000 & 1:100,000 Topographic Maps; China Zhijian Publishing House: Beijing, China, 2008.
- Ordnance Survey. OS OPEN MAP-LOCAL: Product Guide and Technical Specification. 2016. Available online: https://www.ordnancesurvey.co.uk/documents/os-open-map-local-product-guide.pdf (accessed on 21 October 2020).
Publisher’s Note: MDPI stays neutral with regard to jurisdictional claims in published maps and institutional affiliations. |
© 2021 by the authors. Licensee MDPI, Basel, Switzerland. This article is an open access article distributed under the terms and conditions of the Creative Commons Attribution (CC BY) license (https://creativecommons.org/licenses/by/4.0/).