Information Detection for the Process of Typhoon Events in Microblog Text: A Spatio-Temporal Perspective
Abstract
1. Introduction
- (1)
- Information modeling of typhoon events, which provides a basic theoretical framework for information integration, is the fundamental scientific problems of this study. An information model of typhoon events (TEIM) is constructed from three levels: object, process, and state. Such framework can promote the transformation from fragmented microblog data to ordered information resources.
- (2)
- An information aggregation method for the process of typhoon events (TEPIA) is proposed. By mode of hierarchical aggregation of “Object-State-Process”, TEPIA reorders and organizes the scattered, multi-granularity, and disordered microblog text fragments, which provides an ordered information basis for detecting the development trend of the process of typhoon events.
2. Methodology
2.1. Multi-Level Information Model of Typhoon Events
2.1.1. Object Level Information Model
2.1.2. State Level Information Model
2.1.3. Process Level Information Model
2.1.4. TEIM Framework
2.2. Information Extraction of Typhoon Events from Microblog Text
2.3. Information Aggregation for the Process of Typhoon Events
2.3.1. Object Information Aggregation Based on Multi-Feature Similarity
- (1)
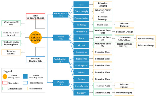
- Aggregation based on object names. Set the object name to be aggregated as N, then determine the similarity simn between the On’s object name and N in turn. If simn ≥ εn, εn is the similarity threshold of the object name, then it indicates that they are the same object and their tuples On can be used as the aggregation results. Word vector similarity method is used to measure the similarity degree of object names. The word vector similarity method uses the Skip-gram model to train the word vector model as the basis; firstly, the object name is mapped to a vector in multi-dimensional space; then, the similarity algorithm is used to judge whether the direction of different vectors is consistent in multi-dimensional space; finally, cosine similarity is used to measure. The setting of the similarity threshold should follow the expert knowledge, or evaluate the suitability of the threshold value through test results. The value of εn in this paper is set as 0.7.For instance, O(typhoon) = < T: 1:45 on 10 August 2019; L: Wenling City, Zhejiang Province; A: force 16 wind; B: landfall > and O(tropical cyclone) = < T: 20:50 on 11 August 2019; L: Qingdao City, Shandong Province; A: wind force 9 level; B: landing > are the object information tuple extracted from the microblog text. When “object name = cyclone “is the aggregated condition, the similarity of the object names “typhoon” and “tropical cyclone” in the information tuple is judged. The similarity of the word vectors of “typhoon” and “tropical cyclone” accords with the threshold range, and their semantics are both to express the cyclone itself. Therefore, O(typhoon) and O(tropical cyclone), two sets of information tuples, are all the aggregation results based on the object names.
- (2)
- Aggregation based on feature types. After aggregating the information tuples based on the object name, the aggregation results include many attribute features and behavior features of the same type, which can further aggregate information on specific features. Based on the aggregation results of object names, set the attribute feature and behavior feature to be aggregated as A and B. For attribute feature aggregation, the word vector similarity method is used to measure the similarity sima between the On’s attribute and A in turn. If sima ≥ εa, εa is the similarity threshold of the attribute, then it indicates that the attribute items are the same and attribute information can be aggregated; otherwise, the attribute items are different attribute types of the same object, and no aggregation of attribute items is performed. The behavior feature is aggregated in the same way, and the value of εa and εb in this paper are set as 0.7.For instance, based on the aforementioned object information tuples of O(typhoon) and O(tropical cyclone), the attribute “wind force” feature information of cyclone object is further aggregated. Both O(typhoon) and O(tropical cyclone) have the attribute item "wind force" that meets the similarity threshold. Therefore, < T: 1: 45 on 10 August 2019; L: Wenling City, Zhejiang Province; A: force 16 wind > and < T: 20: 50 on 11 August 2019; L: Qingdao City, Shandong Province; A: wind force 9 level > are taken as the aggregated results of the object features.
- (3)
- The organization of the results of object information aggregation. In Figure 4b, O(N) is the aggregated object, Al is the attribute item of the aggregated object, als is the specific attribute value, Bn is the behavior item of the aggregated object, bnu is the specific behavior value, and <T,L> is the time and location where the attribute or behavior value generated. Based on the object information aggregation, the original fragments of information are associated with the objects they describe, and the same attribute items and behavior items are merged together. In addition, each attribute item and behavior item contains different feature values under multiple spatio-temporal conditions.
2.3.2. State Information Aggregation Based on Spatio-Temporal Features
- (1)
- Unify spatio-temporal datum. For the time datum, the date is set to the Common Era (C.E.), the time is set to Beijing Time, and the spatial datum is set to WGS 84.
- (2)
- Standardize spatio-temporal information. There are many forms to express spatio-temporal features in social media texts, and time and location information should be transformed into standardized forms according to the unified spatio-temporal datum. For time information, reasoning mechanism and transformation rules are set up to transform it into standardized form for different time types and possible description forms [36].
- (3)
- State aggregation based on spatio-temporal features. Set the time feature and location feature to be aggregated as t and l, based on result O(N) of object information aggregation, and in each attribute and behavior item of O(N), determine whether there is a feature value with T = t and L = l. If so, the feature value is used as aggregate information, or else continue to determine whether there is a feature value with L = l, T < t and T closest to t. If so, the feature value is used as aggregate information, or else continue to determine whether there is a feature value with L nearest to l, T < t and T closest to t. If so, the feature value is used as aggregate information, or else this attribute or behavior item is not aggregated.
- (4)
- The organization of the results of state information aggregation. In Figure 4c, S is the state of the object O(N) at time t and location l, Al and als are the attribute features of the state, Bn and bnu are the behavior features of the state, and <T,L> is the time and location where the attribute and behavior feature value generated.
2.3.3. Process Information Aggregation Based on States
- (1)
- Aggregation of state sequence. The state sequence is the connection of different states of the same object in time and space. Set the time range and space range to be aggregated as tr and lr, based on the result O(N) of object information aggregation, iterate through all the attribute items and behavior items of the O(N). In each attribute item and behavior item, determine whether there are any feature values of T ⊆ tr and L ⊆ lr, and a set of spatio-temporal nodes is formed with all the <T,L> in the range of tr and lr. For all spatio-temporal nodes in the set, the results of state information aggregation are obtained by using the method of Section 2.3.2.Sort all the results of state information aggregation. Firstly, according to the time features, follow the order or inversed order to arrange the states; Secondly, according to the space features, follow the scale from large to small or from small to large to arrange the states; Finally, according to the attribute and behavior features, follow the magnitude or the similarity of the feature value to arrange the states. A state sequence sorted by multiple features is the process information aggregation result of a single object. The results of process information aggregation can be organized as the form in Figure 4d. P is the process that the object O(N) experiences over the time range tr and space range lr, and S is the state of each spatio-temporal node <tn,ln> that makes up the process.
- (2)
- Aggregation of event process. The event process is further integration of the aggregated results of multiple state sequences. Firstly, all the spatio-temporal information of each object should be taken into account when constructing the set of spatio-temporal nodes; secondly, for multiple state sequences, the same sorting mechanism should be adopted to ensure the consistency of the overall order of aggregation results.
3. Case Study
3.1. Study Data
- (1)
- Using ANSJ (https://github.com/NLPchina/ansj_seg (accessed on 14 March 2021)) to preprocess the microblog text, such as Chinese word segmentation, part-of-speech tagging and removal of stop words.
- (2)
- Based on the named entity recognition method, the object name, and feature information in microblog text are extracted. The CRF model for extracting time information uses the “Yet Another CRF toolkit” tool (https://taku910.github.io/crfpp/#download (accessed on 14 March 2021)). The DBN model for extracting location information is based on the TensorFlow framework (https://github.com/fuzimaoxinan/Tensorflow-Deep-Neural-Networks (accessed on 14 March 2021)). When extracting object name, attribute and behavior information, syntactic annotations are performed based on the results of part of speech tagging. The word vector model to supplement trigger words is based on the Word2vec framework (https://github.com/nlpchina/word2vec_java (accessed on 14 March 2021)), and the word vector dimension is 200.
- (3)
- To filter microblogs, the microblog text needs to include object name, time, and location information, as well as attribute or behavior information. A total of 34,825 microblogs (4,013,341 characters) were selected as study data. Based on the relation recognition method, the object name and feature information of each microblog in the study data are associated to form the object information tuples.
- (4)
- For the object information tuple, firstly the object information is aggregated as core, then the state information and process information of the object are further aggregated according to the spatio-temporal features. When aggregating state information, location information is standardized using the geocoding and reverse geocoding API of Amap (https://developer.amap.com/api (accessed on 14 March 2021)).
- (5)
- Based on the aggregation results of different levels, the information detection of the process of typhoon events is realized by analyzing the location movement and attribute and behavior feature information changes between states of different objects.
3.2. Accuracy Evaluation of the Results of Information Extraction and Aggregation
3.3. Analysis of Information Aggregation Results
3.3.1. Information Aggregation Results of Objects
3.3.2. Information Aggregation Results of States
3.3.3. Information Aggregation Results of Processes
- (1)
- The casualties caused by cyclone are very serious, and have a long duration, it is difficult to recover in the short term. (Figure 15a). Because there are many factors that can cause casualties in typhoon events, the state change of the people is accidental, which is not completely consistent with the process of the cyclone.
- (2)
- The damage of infrastructure is directly related to the devastating effects caused by the cyclone, and the process of the state change of infrastructure is synchronized with that of the cyclone (Figure 15b). In general, the level of the infrastructure states in the cyclone center area is relatively high. After the cyclone has left, the states of the infrastructure depending on the extent of the damage, and the persistence of the state level varies.
- (3)
- Traffic has strengthened the links between different regions, and in typhoon events have accelerated the spread of the impact on traffic operations (Figure 15c). For instance, at 17:00 on 9 August, the cyclone began to affect Taizhou and Wenzhou, resulting in the suspension of train and flight in the region. However, inter-city traffic in other areas not affected by the cyclone was also affected.
- (4)
- The public can prevent disasters that have not occurred in advance; thus, the process of the state change of social activities is more advanced than the cyclone process (Figure 15d).After the cyclone left, social activities usually resumed shortly thereafter. In some areas where the damage is severe, social activities cannot be restored immediately, owing to the harsh post-disaster environment (e.g., collapsed houses, flooded roads, etc.).
4. Discussion
5. Conclusions
Author Contributions
Funding
Data Availability Statement
Acknowledgments
Conflicts of Interest
References
- Li, K.; Li, G.S. Vulnerability assessment of storm surges in the coastal area of Guangdong Province. Nat. Hazard. Earth Sys. 2011, 11, 2003–2010. [Google Scholar] [CrossRef]
- Alexander, D. World Disasters Report 2005: Focus on information in disasters. Disasters 2006, 30, 377–379. [Google Scholar] [CrossRef]
- Yang, Y.W.; Eckle, M.; Kuo, C.L.; Herfort, B.; Fan, H.C. Monitoring and Assessing Post-Disaster Tourism Recovery Using Geotagged Social Media Data. ISPRS Int. J. Geo-Inf. 2017, 6, 144. [Google Scholar]
- Xiao, H.J.; Wei, M.Y. An Early Warning Method for Sea Typhoon Detection Based on Remote Sensing Imagery. J. Coastal Res. 2018, 82, 200–205. [Google Scholar] [CrossRef]
- Wu, R.H.; Zhang, H.; Chen, D.K. Effect of Typhoon Kalmaegi (2014) on northern South China Sea explored using Muti-platform satellite and buoy observations data. Prog. Oceanogr. 2020, 180, 102218. [Google Scholar] [CrossRef]
- Townsend, L.; Wallace, C. The Ethics of Using Social Media Data in Research: A New Framework. In Advances in Research Ethics and Integrity; Woodfield, K., Ed.; Emerald Publishing Limited: Bingley, UK, 2017; Volume 2, pp. 189–207. [Google Scholar]
- De Bruijn, J.A.; De Moel, H.; Jongman, B.; Wagemaker, J.; Aerts, J. TAGGS: Grouping Tweets to Improve Global Geoparsing for Disaster Response. J. Geovis. Spat. Anal. 2018, 2, 1–14. [Google Scholar] [CrossRef]
- Wang, Z.Y.; Ye, X.Y. Space, time, and situational awareness in natural hazards: A case study of Hurricane Sandy with social media data. Carto. Geogr. Inf. Sci. 2019, 46, 334–346. [Google Scholar] [CrossRef]
- Martin, M.E.; Schuurman, N. Social Media Big Data Acquisition and Analysis for Qualitative GIScience: Challenges and Opportunities. Ann. Am. Assoc. Geogr. 2020, 110, 1335–1352. [Google Scholar] [CrossRef]
- Yan, Y.W.; Feng, C.C.; Huang, W.; Fan, H.C.; Wang, Y.C.; Zipf, A. Volunteered geographic information research in the first decade: A narrative review of selected journal articles in GIScience. Int. J. Geogr. Inf. Sci. 2020, 34, 1765–1791. [Google Scholar] [CrossRef]
- Liu, Y.; Liu, X.; Gao, S.; Gong, L.; Kang, C.G.; Zhi, Y.; Chi, C.H.; Shi, L. Social Sensing: A New Approach to Understanding Our Socioeconomic Environments. Ann. Assoc. Am. Geogr. 2015, 105, 512–530. [Google Scholar] [CrossRef]
- Sendai Framework for Disaster Risk Reduction 2015–2030. Available online: http://www.unisdr.org/files/43291_sendaiframeworkfordrren.pdf (accessed on 7 January 2021).
- Niles, M.T.; Emery, B.F.; Reagan, A.J.; Dodds, P.S.; Danforth, C.M. Social media usage patterns during natural hazards. PLoS ONE 2019, 14, e0210484. [Google Scholar] [CrossRef]
- Kopliku, A. Aggregated search: From information nuggets to aggregated documents. In Proceedings of the Conférence En Recherche Dinfomations Et Applications-coria, Presquîle De Giens, France, 5–7 May 2009. [Google Scholar]
- De Boom, C.; Van Canneyt, S.; Demeester, T.; Dhoedt, B. Representation learning for very short texts using weighted word embedding aggregation. Pattern Recogn. Lett. 2016, 80, 150–156. [Google Scholar] [CrossRef]
- Mugambi, S.K. Sentiment analysis for hate speech detection on social media: TF-IDF weighted N-Grams based approach. Ph.D. Thesis, Strathmore University, Nairobi, Kenya, 2017. [Google Scholar]
- Gründer-Fahrer, S.; Schlaf, A.; Wiedemann, G.; Heyer, G. Topics and Topical Phases in German Social Media Communication During a Disaster. Nat. Lang. Eng. 2018, 24, 221–264. [Google Scholar] [CrossRef]
- Wang, Y.; Taylor, J.E. Coupling sentiment and human mobility in natural disasters: A Twitter-based study of the 2014 South Napa Earthquake. Nat. Hazards 2018, 92, 907–925. [Google Scholar] [CrossRef]
- Ibrahim, R.; Elbagoury, A.; Kamel, M.S.; Karray, F. Tools and Approaches for Topic Detection from Twitter Streams: Survey. Knowl. Inf. Syst. 2018, 54, 511–539. [Google Scholar] [CrossRef]
- Resch, B.; Uslander, F.; Havas, C. Combining machine-learning topic models and spatiotemporal analysis of social media data for disaster footprint and damage assessment. Carto. Geogr. Inf. Sci. 2018, 45, 362–376. [Google Scholar] [CrossRef]
- Stephenson, M.; Vaganay, M.; Coon, D.; Cameron, R.; Hewitt, N. The role of Facebook and Twitter as organisational communication platforms in relation to flood events in Northern Ireland. J. Flood Risk Manag. 2018, 11, 339–350. [Google Scholar] [CrossRef]
- Li, Z.W.; Xing, Y.F. Research on the Evolution of Emergency Public Opinion Topic in the New Media Environment-A Case of “Jiuzhaigou Earthquake” in Sina Micro-blog. Inf. Sci. 2017, 35, 39–44. [Google Scholar]
- Liu, W.L.; Lai, C.H.; Xu, W.A. Tweeting about emergency: A semantic network analysis of government organizations’ social media messaging during Hurricane Harvey. Public Relat. Rev. 2018, 44, 807–819. [Google Scholar] [CrossRef]
- He, X.R. Typhoon disaster assessment based on Dombi hesitant fuzzy information aggregation operators. Nat. Hazards 2018, 90, 1153–1175. [Google Scholar] [CrossRef]
- Asghar, S.; Alahakoon, D.; Churilov, L. A comprehensive conceptual model for disaster management. J. Humanit. Assist. 2006, 1360, 1–15. [Google Scholar]
- Cyclone Warning Markup Language (CWML) (Version 1.0). Available online: http://xml.coverpages.org/NICTA-CWML-v10-2006.pdf (accessed on 7 January 2021).
- Huang, F.; Yan, L. Reasoning of ontology model for typhoon disasters domain based on Jena. J. Comput. Appl. 2013, 33, 771–775+779. [Google Scholar] [CrossRef]
- Han, M.K.; Lee, J.Y. Bayesian Typhoon Track Prediction Using Wind Vector Data. Commun. Stat. Appl. Methods 2015, 22, 241–253. [Google Scholar] [CrossRef]
- Chen, Y.; Duan, Z.D. A statistical dynamics track model of tropical cyclones for assessing typhoon wind hazard in the coast of southeast China. J. Wind Eng. Ind. Aerod. 2018, 172, 325–340. [Google Scholar] [CrossRef]
- Ye, P.; Zhang, X.Y.; Shi, G.; Chen, S.H.; Huang, Z.W.; Tang, W. TKRM: A Formal Knowledge Representation Method for Typhoon Events. Sustainability 2020, 12, 2030. [Google Scholar] [CrossRef]
- Yang, T.F.; Xie, J.B.; Li, Z.Y.; Li, G.Q. A Method of Typhoon Disaster Loss Identification and Classification Using Micro-blog Information. J. Geo-Inf. Sci. 2018, 20, 906–917. [Google Scholar]
- Tang, C.; Liu, C. Method of Chinese Grammar Rules Automatically Access Based on Mining Association Rules. In Proceedings of the 2008 International Symposium on Computer Science and Computational Technology, Shanghai, China, 20–22 December 2008. [Google Scholar]
- Du, Y.; Yuan, H.; Qian, Y. A Word Vector Representation Based Method for New Words Discovery in Massive Text. In Proceedings of the International Conference on Computer Processing of Oriental Languages National CCF Conference on Natural Language Processing and Chinese Computing, Kunming, China, 2–6 December 2016. [Google Scholar]
- Zhang, C.J.; Zhang, X.Y.; Li, M.; Wang, S. Interpretation of Temporal Information in Chinese Text. Geogr. Geo-Inf. Sci. 2014, 30, 1–6. [Google Scholar]
- Wang, S.; Zhang, X.Y.; Ye, P.; Du, M. Deep Belief Networks Based Toponym Recognition for Chinese Text. ISPRS Int. J. Geo-Inf. 2018, 7, 217. [Google Scholar] [CrossRef]
- Song, G.M.; Zhang, S.Q.; Jia, F.L.; Jiang, S.Y. Temporal Information Extraction and Normalization Method in Chinese Texts. J. Geomat. Sci. Technol. 2019, 36, 538–544. [Google Scholar]
- Lv, H.H.; Zhang, H.; Wang, Y.H. Place Name and Address Matching Method Based on Semantic Mining. In Proceedings of the 2016 4th International Conference on Electrical & Electronics Engineering and Computer Science (ICEEECS 2016), Jinan, China, 15–16 October 2016. [Google Scholar]
- Dayani, R.; Chhabra, N.; Kadian, T.; Kaushal, R. Rumor detection in twitter: An analysis in retrospect. In Proceedings of the IEEE International Conference on Advanced Networks & Telecommuncations Systems (ANTS), Kolkata, India, 15–18 December 2015. [Google Scholar]
- Chan, C.; Zhang, Y.H.; Szabo, C.; Sheng, Q.Z. Extreme User and Political Rumor Detection on Twitter. In Proceedings of the International Conference on Advanced Data Mining and Applications, Gold Coast, Australia, 12–15 December 2016. [Google Scholar]















| Object | Attribute | Behavior | ||
|---|---|---|---|---|
| Primary object | Cyclone | Wind speed, wind scale, air pressure, the radii of wind circle, etc. | Formation, numbering, make landfall, dissipation, etc. | |
| Secondary object | People | Number of transfers, number of injuries, number of deaths, etc. | Transfer, injured, death, etc. | |
| Traffic | Ordinary highway | Length, road grade, number of damages, etc. | Water accumulation, congestion in road, damage, etc. | |
| Expressway | Length, road grade, number of closed entrances, etc. | Road closure, rush repairs, resumption of traffic, etc. | ||
| Aircraft | Flight number, cancellation quantity, delayed quantity, etc. | Delays, suspension, resumption of flights, etc. | ||
| Train | Train number, cancellation quantity, delayed quantity, etc. | Delays, suspension, resumption of trains, etc. | ||
| Automobile | Cancellation quantity, delayed quantity, cancelled lines, etc. | Delays, suspension, resumption of automobiles, etc. | ||
| Steamboat/Ferry | Cancellation quantity, delayed quantity, cancelled lines, etc. | Delays, suspension, resumption of steamboats, etc. | ||
| Infrastructure | Building | Number of general damage, number of serious damage, number of collapses, etc. | Water leakage, damage, collapse, etc. | |
| Communication facility | Specification of base station, number of destroyed base stations, number of restored base stations, etc. | Interruption, partial recovery, recovery, etc. | ||
| Power-supply facilities | Number of power failure lines, number of power outage households, number of restored households, etc. | Interruption, partial recovery, recovery, etc. | ||
| Water-supply facility | Number of water-supply failure lines, number of water-supply failure households, number of restored households, etc. | Interruption, partial recovery, recovery, etc. | ||
| Gas-supply facility | Number of gas-supply failure lines, number of gas-supply failure households, number of restored households, etc. | Interruption, partial recovery, recovery, etc. | ||
| Urban greening | Plant category, damage amount, damaged area, etc. | Break, falling, lodging, etc. | ||
| Social activities | Commercial facility | Business scope, turnover, scale grade, etc. | Shorten business hours, suspend business, resume business, etc. | |
| Factory | Production scope, output value, scale grade, etc. | Reduce production, stop production, resume production, etc. | ||
| School | School category, educational level, scale grade, etc. | Leave school early, suspend class, resume class, etc. | ||
| Scenic spot | Scenic spot level, scenic spot category, tourist area capacity, etc. | Evacuate tourists, suspend business, resume business, etc. | ||
| Object | Reference Feature | Classification | Description |
|---|---|---|---|
| Cyclone | Attribute | Weaker than tropical depression (A0) | There is no clear circulation center, with maximum sustained wind speed below 10.8 m/s and wind scale below 6 level |
| Tropical depression (A1) | Maximum sustained wind speed of 10.8–17.1 m/s and wind scale of 6–7 level | ||
| Tropical storm (A2) | Maximum sustained wind speed of 17.2–24.4 m/s and wind scale of 8–9 level | ||
| Severe tropical storm (A3) | Maximum sustained wind speed of 24.5–32.6 m/s and wind scale of 10–11 level | ||
| Typhoon (A4) | Maximum sustained wind speed of 32.7–41.4 m/s and wind scale of 12–13 level | ||
| Severe typhoon (A5) | Maximum sustained wind speed of 41.5–50.9 m/s and wind scale of 14–15 level | ||
| Super typhoon (A6) | Maximum sustained wind speed above 51.0 m/s and wind scale above 16 level | ||
| Behavior | Formation (B1) | Formation of tropical cyclones in the ocean | |
| Landfall (B2) | Typhoon center moves from ocean to land | ||
| Dissipation (B3) | Typhoon wind scale continue to decline, and there is no obvious circulation center |
| Object | Reference Feature | Classification | Description |
|---|---|---|---|
| People | Behavior | PS 0 level | No casualties. |
| PS 1 level | There has been the personnel transfer. | ||
| PS 2 level | There has been the personnel injured. | ||
| PS 3 level | There has been the personnel death. | ||
| Traffic | Attribute/Behavior | TS 0 level | No traffic congestions, no suspensions. |
| TS 1 level | Highway blockage or interruption. | ||
| TS 2 level | Automobiles, trains and aircrafts are partially suspended. | ||
| TS 3 level | Automobiles, trains and aircrafts are suspended. | ||
| Infrastructure | Attribute / Behavior | IS 0 level | The infrastructure is intact and undamaged. |
| IS 1 level | The branches of trees break off or fall. | ||
| IS 2 level | The trees toppled over. Building glass and other exterior wall decoration damage. | ||
| IS 3 level | The building collapsed. Partial interruption of communication, power-supply, gas-supply and water-supply facilities. | ||
| IS 4 level | Large-scale interruption of communication, power-supply, gas-supply and water-supply facilities. | ||
| Social activities | Attribute/Behavior | SS 0 level | The order of social activities is normal. |
| SS 1 level | Partial business suspensions, production suspensions, and class suspensions. | ||
| SS 2 level | Large-scale business suspensions, production suspensions, and class suspensions. |

| Object | Trigger word | Object | Trigger word |
|---|---|---|---|
| Cyclone | P1w1={“Typhoon”, “Lekima”, “Cyclone”, “Super typhoon”, “Tropical Cyclone”, …} Plw2={“Wind scale”, “Wind speed”, “Typhoon intensity”, “grade”, “level”, …} Plw3={“Formation”, “Numbering”, “Make landfall”, “Dissipation”, “Enhance”, …} | Urban greening | Scb1w1={“Trees”, “Fruit trees”, “Small trees”, “Big trees”, …} Scb1w2={“One single”, “Multiple”, “Old”, “High”, “Meter”, …} Scb1w3={“Break”, “Topple”, “Lodging”, “Snap”, “Fall”, …} |
| Aircraft | Sta1w1={“Aircraft”, ”Flights”, “China Eastern Airlines”, “Air China”, “China Southern Airlines”, …} Sta1w2={“Flight number”, “Cancellation quantity”, “Delayed quantity”, …} Sta1w3={“Cancel”, “Postponed”, “Late”, “Delayed”, “Grounded”, …} | Urban greening | Scb2w1={“Woods”, “Jungle”, “Bosket”, “Dense forests”, “Gardens”, …} Scb2w2={“Mu”, “Hectare”, “Square meter”, “Acre”, “km2”, …} Scb2w3={“Suffer”, “Destroy”, “Damage”, “Destruct”, “Devastate”, …} |
| Microblog Text | Annotated Result | Information Type | Extraction Result |
|---|---|---|---|
| … when law enforcement officers inspected Guishanchang Village, Xiaoyuan Street, … | Guishanchang Village, Xiaoyuan Street | Location | Xiaoyuan Street |
| …No need to go out on typhoon days. Shanghai·Dongyuan Fourth Village | Shanghai, Dongyuan Fourth Village | Location | Shanghai |
| #Typhoon The canopy at the door fell down... | Canopy, fell down | Name, behavior | Fell down |
| ... the underground parking lot of the community is flooded... | Parking lot, flood | Name, behavior | Flood |
| … ordered a cup of milk-tea to soothe my injured heart for a day. | - | - | Injured |
Publisher’s Note: MDPI stays neutral with regard to jurisdictional claims in published maps and institutional affiliations. |
© 2021 by the authors. Licensee MDPI, Basel, Switzerland. This article is an open access article distributed under the terms and conditions of the Creative Commons Attribution (CC BY) license (http://creativecommons.org/licenses/by/4.0/).
Share and Cite
Ye, P.; Zhang, X.; Huai, A.; Tang, W. Information Detection for the Process of Typhoon Events in Microblog Text: A Spatio-Temporal Perspective. ISPRS Int. J. Geo-Inf. 2021, 10, 174. https://doi.org/10.3390/ijgi10030174
Ye P, Zhang X, Huai A, Tang W. Information Detection for the Process of Typhoon Events in Microblog Text: A Spatio-Temporal Perspective. ISPRS International Journal of Geo-Information. 2021; 10(3):174. https://doi.org/10.3390/ijgi10030174
Chicago/Turabian StyleYe, Peng, Xueying Zhang, An Huai, and Wei Tang. 2021. "Information Detection for the Process of Typhoon Events in Microblog Text: A Spatio-Temporal Perspective" ISPRS International Journal of Geo-Information 10, no. 3: 174. https://doi.org/10.3390/ijgi10030174
APA StyleYe, P., Zhang, X., Huai, A., & Tang, W. (2021). Information Detection for the Process of Typhoon Events in Microblog Text: A Spatio-Temporal Perspective. ISPRS International Journal of Geo-Information, 10(3), 174. https://doi.org/10.3390/ijgi10030174

