Using a Guidance Virtual Fixture on a Soft Robot to Improve Ureteroscopy Procedures in a Phantom
Abstract
1. Introduction
1.1. Robotic Solution in Ureteroscopy
1.2. Virtual Fixture in Medical Robots
2. Materials and Methods
2.1. Robotic Endoscope System
2.2. Teleoperation System
2.3. Dead Zone Compensation
| Algorithm 1 Dead zone compensation and update | |
| ▹ Initialization of variables. | |
| while do | |
| ▹ When the motor movements are updated. | |
| if then | |
| if then | |
| ▹ Update the dead zone boundary. | |
| else if then | |
| ▹ Update the dead zone boundary. | |
| end if | |
| else if then | |
| ▹ Motors moves m times than within dead zone | |
| end if | |
| end while | |
2.4. Guidance Virtual Fixture
2.5. System Validation
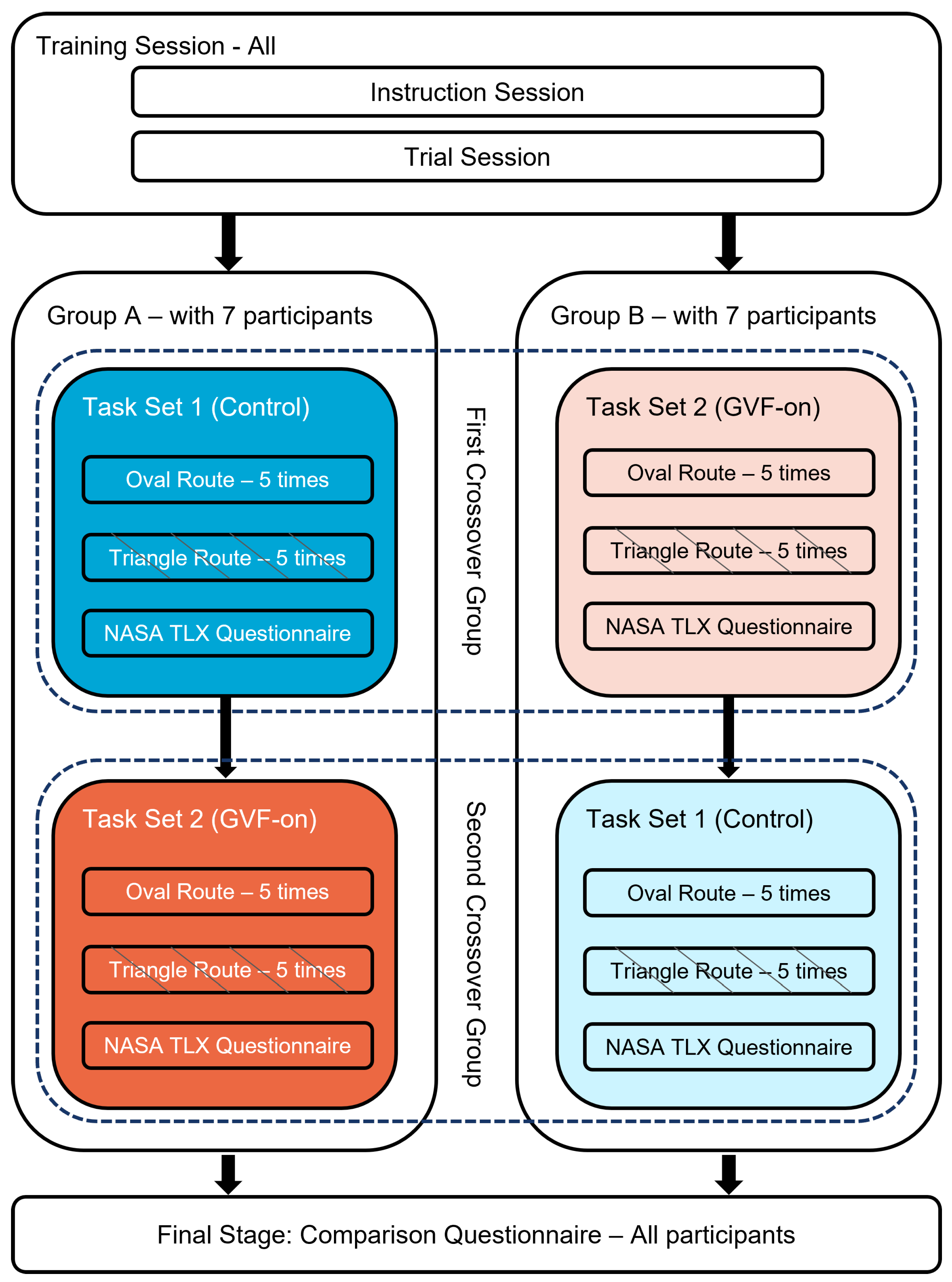
2.5.1. Experiment Design and Set-Up
2.5.2. User Study Protocol
2.5.3. System Performance Metrics
- Completion Time (CT) of the task is the interval between the starting time , when participants are asked to begin following the route, and the ending time when they complete the route.
- Mean Absolute Error (MAE) along the routes. In each task, the error is defined as the smallest distance between the center of the image view and the routes, which can be expressed as at any time point . MAE is defined aswhere N represents the total number of data time points recorded in one task.
- Maximum Error (ME) that occurred in each task is the maximum found between and .
3. Results
3.1. Machine Metrics
3.1.1. Overall Results
3.1.2. Crossover Groups Results
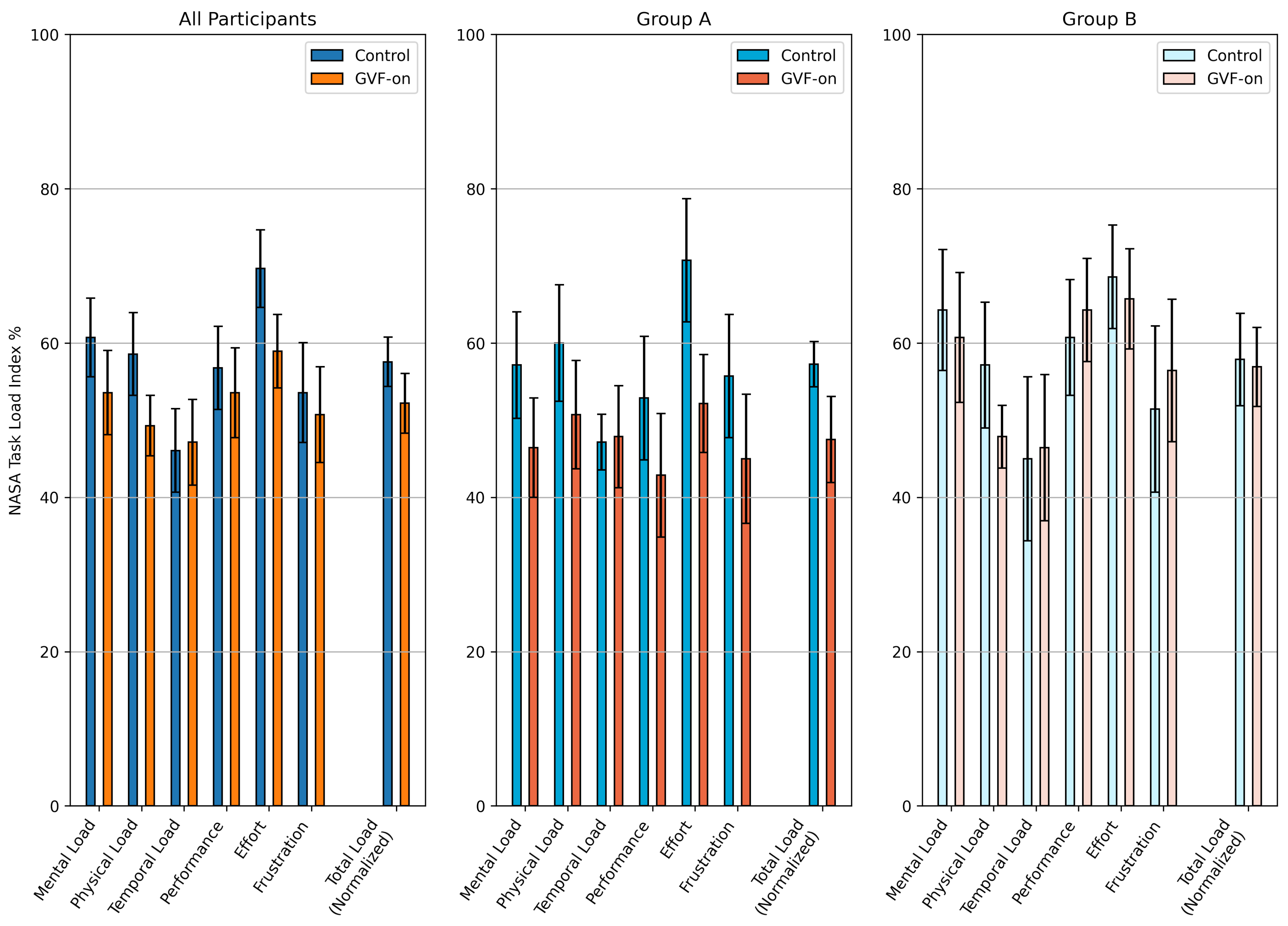
3.2. Workload and Comparison Questionnaires
4. Discussion
5. Conclusions
Author Contributions
Funding
Institutional Review Board Statement
Informed Consent Statement
Data Availability Statement
Conflicts of Interest
References
- Tokatli, N.Z.; Sarica, K. Robotic Flexible Ureteroscopy (Robotic fURS). In Flexible Ureteroscopy; Springer Nature: Singapore, 2022; pp. 215–222. [Google Scholar] [CrossRef]
- Dupont, P.E.; Simaan, N.; Choset, H.; Rucker, C. Continuum robots for medical interventions. Proc. IEEE 2022, 110, 847–870. [Google Scholar] [CrossRef] [PubMed]
- Taylor, R.H.; Simaan, N.; Menciassi, A.; Yang, G.Z. Surgical robotics and computer-integrated interventional medicine [scanning the issue]. Proc. IEEE 2022, 110, 823–834. [Google Scholar]
- Gu, X.; Ren, H. A survey of transoral robotic mechanisms: Distal dexterity, variable stiffness, and triangulation. Cyborg Bionic Syst. 2023, 4, 0007. [Google Scholar] [CrossRef] [PubMed]
- Desai, M.M.; Aron, M.; Gill, I.S.; Pascal-Haber, G.; Ukimura, O.; Kaouk, J.H.; Stahler, G.; Barbagli, F.; Carlson, C.; Moll, F. Flexible robotic retrograde renoscopy: Description of novel robotic device and preliminary laboratory experience. Urology 2008, 72, 42–46. [Google Scholar] [CrossRef]
- Desai, M.M.; Grover, R.; Aron, M.; Ganpule, A.; Joshi, S.S.; Desai, M.R.; Gill, I.S. Robotic flexible ureteroscopy for renal calculi: Initial clinical experience. J. Urol. 2011, 186, 563–568. [Google Scholar] [CrossRef] [PubMed]
- Saglam, R.; Muslumanoglu, A.Y.; Tokatlı, Z.; Çaşkurlu, T.; Sarica, K.; Taşçi, A.İ.; Erkurt, B.; Süer, E.; Kabakci, A.S.; Preminger, G.; et al. A new robot for flexible ureteroscopy: Development and early clinical results (IDEAL stage 1–2b). Eur. Urol. 2014, 66, 1092–1100. [Google Scholar] [CrossRef]
- Cheon, B.; Kim, C.K.; Kwon, D.S. Intuitive endoscopic robot master device with image orientation correction. Int. J. Med. Robot. Comput. Assist. Surg. 2022, 18, e2415. [Google Scholar] [CrossRef]
- Talari, H.F.; Monfaredi, R.; Wilson, E.; Blum, E.; Bayne, C.; Peters, C.; Zhang, A.; Cleary, K. Robotically assisted ureteroscopy for kidney exploration. Proc. SPIE Int. Soc. Opt. Eng. 2017, 10135, 279–284. [Google Scholar]
- Duan, X.; Xie, D.; Zhang, R.; Li, X.; Sun, J.; Qian, C.; Song, X.; Li, C. A novel robotic bronchoscope system for navigation and biopsy of pulmonary lesions. Cyborg Bionic Syst. 2023, 4, 0013. [Google Scholar] [CrossRef]
- Mo, H.; Li, X.; Ouyang, B.; Fang, G.; Jia, Y. Task autonomy of a flexible endoscopic system for laser-assisted surgery. Cyborg Bionic Syst. 2022, 2022, 9759504. [Google Scholar] [CrossRef]
- Rassweiler, J.; Fiedler, M.; Charalampogiannis, N.; Kabakci, A.S.; Saglam, R.; Klein, J.T. Robot-assisted flexible ureteroscopy: An update. Urolithiasis 2018, 46, 69–77. [Google Scholar] [CrossRef] [PubMed]
- Rassweiler-Seyfried, M.C.; Herrmann, J.; Klein, J.; Michel, M.S.; Rassweiler, J.; Grüne, B. Robot-assisted flexible ureterorenoscopy: State of the art in 2022. Mini-Invasive Surg. 2022, 6, 41. [Google Scholar] [CrossRef]
- Shu, X.; Hua, P.; Wang, S.; Zhang, L.; Xie, L. Safety enhanced surgical robot for flexible ureteroscopy based on force feedback. Int. J. Med. Robot. Comput. Assist. Surg. 2022, 18, e2410. [Google Scholar] [CrossRef] [PubMed]
- Abbott, J.J.; Marayong, P.; Okamura, A.M. Haptic virtual fixtures for robot-assisted manipulation. In Robotics Research: Results of the 12th International Symposium ISRR, San Francisco, CA, USA, 12–15 October 2005; Springer: Berlin/Heidelberg, Germany, 2007; pp. 49–64. [Google Scholar]
- Li, M.; Taylor, R.H. Optimum Robot Control for 3D Virtual Fixture in Constrained ENT Surgery. In Medical Image Computing and Computer-Assisted Intervention—MICCAI 2003, Proceedings of the 6th International Conference, Montréal, QC, Canada, 15–18 November 2003; Ellis, R.E., Peters, T.M., Eds.; Springer: Berlin/Heidelberg, Germany, 2003; pp. 165–172. [Google Scholar]
- Li, M.; Ishii, M.; Taylor, R.H. Spatial motion constraints using virtual fixtures generated by anatomy. IEEE Trans. Robot. 2007, 23, 4–19. [Google Scholar] [CrossRef]
- Park, J.W.; Choi, J.; Park, Y.; Sun, K. Haptic virtual fixture for robotic cardiac catheter navigation. Artif. Organs 2011, 35, 1127–1131. [Google Scholar] [CrossRef]
- He, Y.; Hu, Y.; Zhang, P.; Zhao, B.; Qi, X.; Zhang, J. Human–Robot Cooperative Control Based on Virtual Fixture in Robot-Assisted Endoscopic Sinus Surgery. Appl. Sci. 2019, 9, 1659. [Google Scholar] [CrossRef]
- Moccia, R.; Selvaggio, M.; Villani, L.; Siciliano, B.; Ficuciello, F. Vision-based Virtual Fixtures Generation for Robotic-Assisted Polyp Dissection Procedures. In Proceedings of the 2019 IEEE/RSJ International Conference on Intelligent Robots and Systems (IROS), Macau, China, 4–8 November 2019; pp. 7934–7939. [Google Scholar] [CrossRef]
- Marinho, M.M.; Adorno, B.V.; Harada, K.; Mitsuishi, M. Dynamic active constraints for surgical robots using vector-field inequalities. IEEE Trans. Robot. 2019, 35, 1166–1185. [Google Scholar] [CrossRef]
- He, Y.; Zhao, B.; Qi, X.; Li, S.; Yang, Y.; Hu, Y. Automatic surgical field of view control in robot-assisted nasal surgery. IEEE Robot. Autom. Lett. 2020, 6, 247–254. [Google Scholar] [CrossRef]
- Moccia, R.; Iacono, C.; Siciliano, B.; Ficuciello, F. Vision-Based Dynamic Virtual Fixtures for Tools Collision Avoidance in Robotic Surgery. IEEE Robot. Autom. Lett. 2020, 5, 1650–1655. [Google Scholar] [CrossRef]
- Marinho, M.M.; Ishida, H.; Harada, K.; Deie, K.; Mitsuishi, M. Virtual fixture assistance for suturing in robot-aided pediatric endoscopic surgery. IEEE Robot. Autom. Lett. 2020, 5, 524–531. [Google Scholar] [CrossRef]
- Park, S.; Howe, R.D.; Torchiana, D.F. Virtual Fixtures for Robotic Cardiac Surgery. In Medical Image Computing and Computer-Assisted Intervention—MICCAI 2001, Proceedings of the 4th International Conference, Utrecht, The Netherlands, 14–17 October 2001; Niessen, W.J., Viergever, M.A., Eds.; Springer: Berlin/Heidelberg, Germany, 2001; pp. 1419–1420. [Google Scholar]
- Culmone, C.; Henselmans, P.W.J.; van Starkenburg, R.I.B.; Breedveld, P. Exploring non-assembly 3D printing for novel compliant surgical devices. PLoS ONE 2020, 15, e0232952. [Google Scholar] [CrossRef] [PubMed]
- Wu, K.; Zhu, G.; Wu, L.; Gao, W.; Song, S.; Lim, C.M.; Ren, H. Safety-Enhanced Model-Free Visual Servoing for Continuum Tubular Robots Through Singularity Avoidance in Confined Environments. IEEE Access 2019, 7, 21539–21558. [Google Scholar] [CrossRef]
- Wang, X.; Fang, G.; Wang, K.; Xie, X.; Lee, K.H.; Ho, J.D.L.; Tang, W.L.; Lam, J.; Kwok, K.W. Eye-in-Hand Visual Servoing Enhanced with Sparse Strain Measurement for Soft Continuum Robots. IEEE Robot. Autom. Lett. 2020, 5, 2161–2168. [Google Scholar] [CrossRef]
- Hart, S.G.; Staveland, L.E. Development of NASA-TLX (Task Load Index): Results of empirical and theoretical research. In Advances in Psychology; Elsevier: Amsterdam, The Netherlands, 1988; Volume 52, pp. 139–183. [Google Scholar]
- Aditya, I.; Kwong, J.C.; Canil, T.; Lee, J.Y.; Goldenberg, M.G. Current educational interventions for improving technical skills of urology trainees in endourological procedures: A systematic review. J. Endourol. 2020, 34, 723–731. [Google Scholar] [CrossRef] [PubMed]
- Lukács, E.; Levendovics, R.; Haidegger, T. Enhancing autonomous skill assessment of robot-assisted minimally invasive surgery: A comprehensive analysis of global and gesture-level techniques applied on the JIGSAWS dataset. Acta Polytech. Hung 2023, 20, 133–153. [Google Scholar] [CrossRef]
- Sun, Z.; Wang, Z.; Phee, S.J. Elongation modeling and compensation for the flexible tendon–sheath system. IEEE/ASME Trans. Mechatronics 2013, 19, 1243–1250. [Google Scholar] [CrossRef]
- Sun, Z.; Wang, Z.; Phee, S.J. Modeling and motion compensation of a bidirectional tendon-sheath actuated system for robotic endoscopic surgery. Comput. Methods Programs Biomed. 2015, 119, 77–87. [Google Scholar] [CrossRef]
- Nagy, T.D.; Haidegger, T. Performance and capability assessment in surgical subtask automation. Sensors 2022, 22, 2501. [Google Scholar] [CrossRef] [PubMed]
- Yang, G.Z.; Cambias, J.; Cleary, K.; Daimler, E.; Drake, J.; Dupont, P.E.; Hata, N.; Kazanzides, P.; Martel, S.; Patel, R.V.; et al. Medical robotics—Regulatory, ethical, and legal considerations for increasing levels of autonomy. Sci. Robot. 2017, 15, eaam8638. [Google Scholar] [CrossRef]
- Lazo, J.F.; Moccia, S.; Marzullo, A.; Catellani, M.; De Cobelli, O.; Rosa, B.; de Mathelin, M.; De Momi, E. A transfer-learning approach for lesion detection in endoscopic images from the urinary tract. arXiv 2021, arXiv:2104.03927. [Google Scholar]
- Setia, S.A.; Stoebner, Z.A.; Floyd, C.; Lu, D.; Oguz, I.; Kavoussi, N.L. Computer vision enabled segmentation of kidney stones during ureteroscopy and laser lithotripsy. J. Endourol. 2023, 37, 495–501. [Google Scholar] [CrossRef] [PubMed]











| CT | MAE | ME | ||
|---|---|---|---|---|
| Route | Mode | Median (IQR) | Median (IQR) | Median (IQR) |
| Oval Route | GVF-On | 50.2 (36.9, 66.0) | 0.89 (0.66, 1.29) | 2.8 (2.2, 4.3) |
| Control | 54.0 (42.7, 76.5) | 1.10 (0.63, 1.51) | 3.7 (2.4, 4.7) | |
| Triangle Route | GVF-On | 63.1 (43.6, 76.7) | 0.87 (0.63, 1.32) | 3.6 (2.4, 4.7) |
| Control | 57.4 (47.0, 73.0) | 0.96 (0.72, 1.40) | 4.0 (2.8, 4.9) |
| Group A | Group B | All | ||||
|---|---|---|---|---|---|---|
| Average | STD | Average | STD | Average | STD | |
| Mental | 57.1 | 18.2 | 64.3 | 20.7 | 60.7 | 19.1 |
| Physical | 60.0 | 20.0 | 57.1 | 21.6 | 58.6 | 20.0 |
| Temporal | 47.1 | 9.5 | 45.0 | 28.1 | 46.1 | 20.2 |
| Performance | 52.9 | 21.2 | 60.7 | 19.9 | 56.8 | 20.2 |
| Effort | 70.7 | 21.1 | 68.6 | 17.7 | 69.6 | 18.8 |
| Frustration | 55.7 | 21.1 | 51.4 | 28.5 | 53.6 | 24.2 |
| Total Load | 57.3 | 7.7 | 57.9 | 15.9 | 57.6 | 12.0 |
Disclaimer/Publisher’s Note: The statements, opinions and data contained in all publications are solely those of the individual author(s) and contributor(s) and not of MDPI and/or the editor(s). MDPI and/or the editor(s) disclaim responsibility for any injury to people or property resulting from any ideas, methods, instructions or products referred to in the content. |
© 2024 by the authors. Licensee MDPI, Basel, Switzerland. This article is an open access article distributed under the terms and conditions of the Creative Commons Attribution (CC BY) license (https://creativecommons.org/licenses/by/4.0/).
Share and Cite
Lai, C.-F.; De Momi, E.; Ferrigno, G.; Dankelman, J. Using a Guidance Virtual Fixture on a Soft Robot to Improve Ureteroscopy Procedures in a Phantom. Robotics 2024, 13, 140. https://doi.org/10.3390/robotics13090140
Lai C-F, De Momi E, Ferrigno G, Dankelman J. Using a Guidance Virtual Fixture on a Soft Robot to Improve Ureteroscopy Procedures in a Phantom. Robotics. 2024; 13(9):140. https://doi.org/10.3390/robotics13090140
Chicago/Turabian StyleLai, Chun-Feng, Elena De Momi, Giancarlo Ferrigno, and Jenny Dankelman. 2024. "Using a Guidance Virtual Fixture on a Soft Robot to Improve Ureteroscopy Procedures in a Phantom" Robotics 13, no. 9: 140. https://doi.org/10.3390/robotics13090140
APA StyleLai, C.-F., De Momi, E., Ferrigno, G., & Dankelman, J. (2024). Using a Guidance Virtual Fixture on a Soft Robot to Improve Ureteroscopy Procedures in a Phantom. Robotics, 13(9), 140. https://doi.org/10.3390/robotics13090140

