A Small-Molecule Mitofusin 1 Agonist Enhances Islet Survival Under Hypoxic Conditions In Vitro and Improves Transplantation Outcomes
Abstract
1. Introduction
2. Materials and Methods
2.1. Cell Culture
2.2. Type 1 Diabetes Model
2.3. Cell Viability Assay
2.4. Mitochondrial Reactive Oxygen Species (mtROS) Detection
2.5. Lipid Peroxidation Detection
2.6. ATP Detection
2.7. Immunofluorescence Staining
2.8. Annexia V/PI Staining
2.9. Immunohistochemistry (IHC)
2.10. Hematoxylin–Eosin (H&E) Staining
2.11. Mouse Islet Isolation
2.12. Islet Transplantation
2.13. Real-Time Quantitative PCR
2.14. Western Blot
2.15. Statistical Analysis
3. Results
3.1. S89 Enhanced Mitochondrial Fusion and Cell Viability in Min6 Cells
3.2. S89 Alleviated Hypoxia-Induced Mitochondrial Dysfunction in Min6 Cells
3.3. S89 Inhibited Hypoxia Stress-Induced Apoptosis in Islets
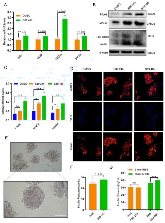
3.4. S89 Promoted Insulin Secretion in Pancreatic Islet Cells
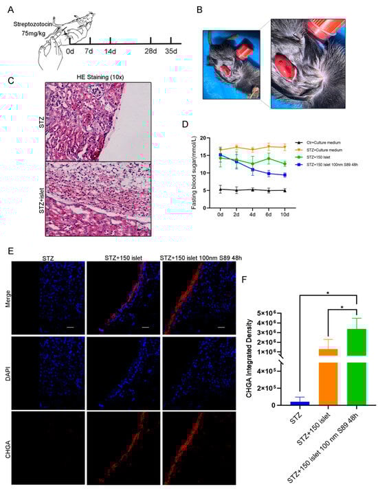
3.5. S89 Maintains Blood Glucose Homeostasis in T1D Mice
4. Discussion
5. Conclusions
Supplementary Materials
Author Contributions
Funding
Institutional Review Board Statement
Informed Consent Statement
Data Availability Statement
Acknowledgments
Conflicts of Interest
Abbreviations
| MFN1 | Mitofusin 1 |
| STZ | Streptozotocin |
| T1D | Type 1 diabetic |
| PFA | Paraformaldehyde |
| DFO | Deferoxamine |
| mtROS | Mitochondrial reactive oxygen species |
| HIF-1α | Hypoxia-inducible factor-1α |
| PI | Propidium iodide |
| GSIS | Glucose-stimulated insulin secretion |
| IHC | Immunohistochemistry |
| Min6 | Mouse insulinoma cells |
| DMSO | Dimethyl sulfoxide |
References
- Tokarz, V.L.; MacDonald, P.E.; Klip, A. The cell biology of systemic insulin function. J. Cell Biol. 2018, 217, 2273–2289. [Google Scholar] [CrossRef] [PubMed]
- Engin, F. Er stress and development of type 1 diabetes. J. Investig. Med. 2016, 64, 2–6. [Google Scholar] [CrossRef]
- Le, T.K.C.; Dao, X.D.; Nguyen, D.V.; Luu, D.H.; Bui, T.M.H.; Le, T.H.; Nguyen, H.T.; Le, T.N.; Hosaka, T.; Nguyen, T.T.T. Insulin signaling and its application. Front. Endocrinol. 2023, 14, 1226655. [Google Scholar] [CrossRef]
- Paez-Mayorga, J.; Lukin, I.; Emerich, D.; de Vos, P.; Orive, G.; Grattoni, A. Emerging strategies for beta cell transplantation to treat diabetes. Trends Pharmacol. Sci. 2022, 43, 221–233. [Google Scholar] [CrossRef]
- Elendu, C.; David, J.A.; Udoyen, A.-O.M.; Egbunu, E.O.M.; Ogbuiyi-Chima, I.C.M.; Unakalamba, L.O.M.; Temitope, A.I.M.; Ibhiedu, J.O.M.; Ibhiedu, A.O.M.; Nwosu, P.U.M.; et al. Comprehensive review of diabetic ketoacidosis: An update. Ann. Med. Surg. 2023, 85, 2802–2807. [Google Scholar] [CrossRef]
- Chiasson, J.L.; Aris-Jilwan, N.; Bélanger, R.; Bertrand, S.; Beauregard, H.; Ekoé, J.-M.; Fournier, H.; Havrankova, J. Diagnosis and treatment of diabetic, ketoacidosis and the hyperglycemic hyperosmolar state. Can. Med. Assoc. J. 2003, 168, 859–866. [Google Scholar]
- Finger, E.B.; Matar, A.J.; Dunn, T.B.; Humar, A.; Gruessner, A.C.; Gruessner, R.W.; Ramanathan, K.; Humphreville, V.; Matas, A.J.; Sutherland, D.E.R.; et al. Evolution of pancreas transplantation at a single institution-50+ years and 2500 transplants. Ann. Surg. 2024, 280, 604–615. [Google Scholar] [CrossRef] [PubMed]
- McCall, M.; Shapiro, A.M. Update on islet transplantation. Cold Spring Harb. Perspect. Med. 2012, 2, a007823. [Google Scholar] [CrossRef] [PubMed]
- Olsson, R.; Olerud, J.; Pettersson, U.; Carlsson, P.-O. Increased numbers of low-oxygenated pancreatic islets after intraportal islet transplantation. Diabetes 2011, 60, 2350–2353. [Google Scholar] [CrossRef]
- Miki, A.; Ricordi, C.; Sakuma, Y.; Yamamoto, T.; Misawa, R.; Mita, A.; Molano, R.D.; Vaziri, N.D.; Pileggi, A.; Ichii, H. Divergent antioxidant capacity of human islet cell subsets: A potential cause of beta-cell vulnerability in diabetes and islet transplantation. PLoS ONE 2018, 13, e0196570. [Google Scholar] [CrossRef]
- Jung, H.S.; Lim, K.S.; Kim, M.J.; Hwang, Y.H.; Yoo, C.; Lee, Y.-K.; Kim, Y.-H.; Lee, D.Y. Hypoxic resistance of hypodermically transplanted pancreatic islets by using cell-absorbable antioxidant tat-metallothionein. J. Control. Release 2013, 172, 1092–1101. [Google Scholar] [CrossRef] [PubMed]
- Eich, T.; Eriksson, O.; Sundin, A.; Estrada, S.; Brandhorst, D.; Brandhorst, H.; Langstrom, B.; Nilsson, B.; Korsgren, O.; Lundgren, T. Positron emission tomography: A real-time tool to quantify early islet engraftment in a preclinical large animal model. Transplantation 2007, 84, 893–898. [Google Scholar] [CrossRef] [PubMed]
- Biarnés, M.; Montolio, M.; Nacher, V.; Raurell, M.; Soler, J.; Montanya, E. Β-cell death and mass in syngeneically transplanted islets exposed to short- and long-term hyperglycemia. Diabetes 2002, 51, 66–72. [Google Scholar] [CrossRef] [PubMed]
- Fuhrmann, D.C.; Brüne, B. Mitochondrial composition and function under the control of hypoxia. Redox Biol. 2017, 12, 208–215. [Google Scholar] [CrossRef]
- Zhu, D.; Chen, Z.; Guo, K.; Xie, Q.; Zou, Y.; Mou, Q.; Zhou, Z.; Jin, G. Enhanced viability and functional maturity of ipsc-derived islet organoids by collagen-vi-enriched ecm scaffolds. Cell Stem Cell 2025, 32, 547–563.e7. [Google Scholar] [CrossRef]
- Fu, Z.; Gilbert, E.R.; Liu, D. Regulation of insulin synthesis and secretion and pancreatic beta-cell dysfunction in diabetes. Curr. Diabetes Rev. 2013, 9, 25–53. [Google Scholar] [CrossRef]
- Guo, Y.J.; Zhang, H.; Yan, C.; Shen, B.; Zhang, Y.; Guo, X.; Sun, S.; Yu, F.; Yan, J.; Liu, R.; et al. Small molecule agonist of mitochondrial fusion repairs mitochondrial dysfunction. Nat. Chem. Biol. 2023, 19, 468–477. [Google Scholar] [CrossRef]
- Stiles, L.; Shirihai, O.S. Mitochondrial dynamics and morphology in beta-cells. Best Pract. Res. Clin. Endocrinol. Metab. 2012, 26, 725–738. [Google Scholar] [CrossRef]
- Chen, P.; Wu, Q.; Feng, J.; Yan, L.; Sun, Y.; Liu, S.; Xiang, Y.; Zhang, M.; Pan, T.; Chen, X.; et al. Erianin, a novel dibenzyl compound in dendrobium extract, inhibits lung cancer cell growth and migration via calcium/calmodulin-dependent ferroptosis. Signal Transduct. Target. Ther. 2020, 5, 51. [Google Scholar] [CrossRef]
- Kimball, S.R.; Vary, T.C.; Jefferson, L.S. Regulation of protein-synthesis by insulin. Annu. Rev. Physiol. 1994, 56, 321–348. [Google Scholar] [CrossRef]
- Tanday, N.; Moffett, R.C.; Gault, V.A.; Flatt, P.R.; Irwin, N. Enzymatically stable analogue of the gut-derived peptide xenin on beta-cell transdifferentiation in high fat fed and insulin-deficient ins1(cre/+); rosa26-eyfp mice. Diabetes Metab. Res. Rev. 2021, 37, e3384. [Google Scholar] [CrossRef]
- Chu, C.M.J.; Modi, H.; Ellis, C.; Krentz, N.A.; Skovsø, S.; Zhao, Y.B.; Cen, H.; Noursadeghi, N.; Panzhinskiy, E.; Hu, X.; et al. Dynamic ins2 gene activity defines beta-cell maturity states. Diabetes 2022, 71, 2612–2631. [Google Scholar] [CrossRef]
- Rottner, A.K.; Ye, Y.Y.; Navarro-Guerrero, E.; Rajesh, V.; Pollner, A.; Bevacqua, R.J.; Yang, J.; Spigelman, A.F.; Baronio, R.; Bautista, A.; et al. A genome-wide crispr screen identifies calcoco2 as a regulator of beta cell function influencing type 2 diabetes risk. Nat. Genet. 2023, 55, 54–65. [Google Scholar] [CrossRef]
- Poudineh, M.; Maikawa, C.L.; Ma, E.Y.; Pan, J.; Mamerow, D.; Hang, Y.; Baker, S.W.; Beirami, A.; Yoshikawa, A.; Eisenstein, M.; et al. A fluorescence sandwich immunoassay for the real-time continuous detection of glucose and insulin in live animals. Nat. Biomed. Eng. 2021, 5, 53–63. [Google Scholar] [CrossRef]
- Wang, Q.; Huang, Y.X.; Liu, L.; Zhao, X.-H.; Sun, Y.; Mao, X.; Li, S.-W. Pancreatic islet transplantation: Current advances and challenges. Front. Immunol. 2024, 15, 1391504. [Google Scholar] [CrossRef]
- Padmasekar, M.; Lingwal, N.; Samikannu, B.; Chen, C.; Sauer, H.; Linn, T. Exendin-4 protects hypoxic islets from oxidative stress and improves islet transplantation outcome. Endocrinology 2013, 154, 1424–1433. [Google Scholar] [CrossRef]
- Lee, P.; Chandel, N.S.; Simon, M.C. Cellular adaptation to hypoxia through hypoxia inducible factors and beyond. Nat. Rev. Mol. Cell Biol. 2020, 21, 268–283. [Google Scholar] [CrossRef]
- Liu, J.; Sun, X.; Wu, Y.; Lv, Z.; Zhou, N.; Bian, C.; Sun, S. Hypoxia induces ferroptotic cell death mediated by activation of the inner mitochondrial membrane fission protein mtp18/drp1 in invertebrates. J. Biol. Chem. 2025, 301, 108326. [Google Scholar] [CrossRef]
- Lu, Y.; Xu, J.; Li, Y.; Wang, R.; Dai, C.; Zhang, B.; Zhang, X.; Xu, L.; Tao, Y.; Han, M.; et al. Drak2 suppresses autophagy by phosphorylating ulk1 at ser(56) to diminish pancreatic beta cell function upon overnutrition. Sci. Transl. Med. 2024, 16, eade8647. [Google Scholar] [CrossRef]
- Archer, S.L. Mitochondrial dynamics—Mitochondrial fission and fusion in human diseases. N. Engl. J. Med. 2013, 369, 2236–2251. [Google Scholar] [CrossRef]
- Ham, P.B.; Raju, R. Mitochondrial function in hypoxic ischemic injury and influence of aging. Prog. Neurobiol. 2017, 157, 92–116. [Google Scholar] [CrossRef]
- Yang, J.F.; Xing, X.D.; Luo, L.; Zhou, X.W.; Feng, J.X.; Huang, K.B.; Liu, H.; Jin, S.; Liu, Y.N.; Zhang, S.H.; et al. Mitochondria-er contact mediated by mfn2-serca2 interaction supports cd8 t cell metabolic fitness and function in tumors. Sci. Immunol. 2023, 8, eabq2424. [Google Scholar] [CrossRef]
- Hou, M.Z.; Ma, Y.F.; Deng, Y.; Wu, Y.; Zhu, Y.; Liu, Y.; Li, X.; Yu, L.; He, Z.; Wang, Y.; et al. Therapeutic restoration of mitochondria-endoplasmic reticulum cross talk for osteoarthritis. Proc. Natl. Acad. Sci. USA 2025, 122, e2426992122. [Google Scholar] [CrossRef]
- Fu, Q.; Zhang, Y.B.; Shi, C.-X.; Jiang, M.; Lu, K.; Fu, Z.-H.; Ruan, J.-P.; Wu, J.; Gu, X.-P. Gsdmd/drp1 signaling pathway mediates hippocampal synaptic damage and neural oscillation abnormalities in a mouse model of sepsis-associated encephalopathy. J. Neuroinflamm. 2024, 21, 96. [Google Scholar] [CrossRef]
- Wang, J.J.; Wang, H.J. Oxidative stress in pancreatic beta cell regeneration. Oxidative Med. Cell. Longev. 2017, 2017, 1930261. [Google Scholar] [CrossRef]
- Zhang, Y.; Tian, L.; Huang, G.; Ge, X.; Kong, F.; Wang, P.; Xu, Y.; Shi, Y. Structural basis of bax pore formation. Science 2025, 388, eadv4314. [Google Scholar] [CrossRef]
- Victorelli, S.; Salmonowicz, H.; Chapman, J.; Martini, H.; Vizioli, M.G.; Riley, J.S.; Cloix, C.; Hall-Younger, E.; Espindola-Netto, J.M.; Jurk, D.; et al. Apoptotic stress causes mtdna release during senescence and drives the sasp. Nature 2024, 622, 627–636. [Google Scholar] [CrossRef]
- Walker, E.M.; Pearson, G.L.; Lawlor, N.; Stendahl, A.M.; Lietzke, A.; Sidarala, V.; Zhu, J.; Stromer, T.; Reck, E.C.; Li, J.; et al. Retrograde mitochondrial signaling governs the identity and maturity of metabolic tissues. Science 2025, 388, eadf2034. [Google Scholar] [CrossRef]





Disclaimer/Publisher’s Note: The statements, opinions and data contained in all publications are solely those of the individual author(s) and contributor(s) and not of MDPI and/or the editor(s). MDPI and/or the editor(s) disclaim responsibility for any injury to people or property resulting from any ideas, methods, instructions or products referred to in the content. |
© 2025 by the authors. Licensee MDPI, Basel, Switzerland. This article is an open access article distributed under the terms and conditions of the Creative Commons Attribution (CC BY) license (https://creativecommons.org/licenses/by/4.0/).
Share and Cite
Wang, Y.; Yang, B.; Song, P.; Ji, Z.; Zhang, D.; Chen, W.; Du, L.; Liu, L. A Small-Molecule Mitofusin 1 Agonist Enhances Islet Survival Under Hypoxic Conditions In Vitro and Improves Transplantation Outcomes. Biomolecules 2025, 15, 1585. https://doi.org/10.3390/biom15111585
Wang Y, Yang B, Song P, Ji Z, Zhang D, Chen W, Du L, Liu L. A Small-Molecule Mitofusin 1 Agonist Enhances Islet Survival Under Hypoxic Conditions In Vitro and Improves Transplantation Outcomes. Biomolecules. 2025; 15(11):1585. https://doi.org/10.3390/biom15111585
Chicago/Turabian StyleWang, Yue, Bofeng Yang, Pengkun Song, Zexiang Ji, Di Zhang, Wenxuan Chen, Lei Du, and Lei Liu. 2025. "A Small-Molecule Mitofusin 1 Agonist Enhances Islet Survival Under Hypoxic Conditions In Vitro and Improves Transplantation Outcomes" Biomolecules 15, no. 11: 1585. https://doi.org/10.3390/biom15111585
APA StyleWang, Y., Yang, B., Song, P., Ji, Z., Zhang, D., Chen, W., Du, L., & Liu, L. (2025). A Small-Molecule Mitofusin 1 Agonist Enhances Islet Survival Under Hypoxic Conditions In Vitro and Improves Transplantation Outcomes. Biomolecules, 15(11), 1585. https://doi.org/10.3390/biom15111585

