G Protein-Coupled Receptor 17 Inhibits Glucagon-like Peptide-1 Secretion via a Gi/o-Dependent Mechanism in Enteroendocrine Cells
Abstract
1. Introduction
2. Materials and Methods
2.1. Materials
2.2. Cell Culture and Maintenance
2.3. Cyclic AMP Measurements
2.4. Calcium Measurements
2.5. Membrane β-Arrestin Recruitment
2.6. GLP-1 Secretion and Quantification
2.7. Immunostaining and Imaging
2.8. Software and Data Analysis
3. Results
3.1. Human GPR17 Long Isoform Modulates cAMP Signaling in GLUTag Cells
3.2. Human GPR17 Long Isoform Modulates Calcium Signaling in GLUTag Cells
3.3. Human GPR17 Long Isoform Regulates cAMP and Calcium Signaling in GLUTag Cells Through Gi/o and Gq Signaling
3.4. Human GPR17 Long Isoform Negatively Regulates GLP-1 Secretion from GLUTag Cells
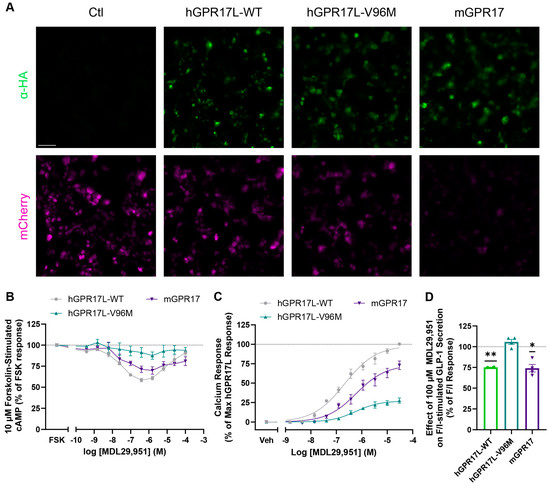
3.5. Human GPR17 Isoforms and Mouse GPR17 Have Distinct Second Messenger Signaling Profiles
3.6. Human GPR17 Long Isoform Regulation of GLP-1 Secretion Is Dependent on Gi/o-Mediated Signaling in GLUTag Cells
3.7. Human GPR17 Long Isoform Regulation of GLP-1 Secretion Is Not Dependent on Gq-Mediated Signaling in GLUTag Cells
3.8. Human GPR17 Long Isoform Distinctly Regulates GLP-1 Secretion and cAMP Signaling in a Manner That Is Dependent on Co-Stimulation Conditions in GLUTag Cells
4. Discussion
5. Conclusions
Supplementary Materials
Author Contributions
Funding
Institutional Review Board Statement
Informed Consent Statement
Data Availability Statement
Acknowledgments
Conflicts of Interest
Abbreviations
References
- Drucker, D.J.; Holst, J.J. The expanding incretin universe: From basic biology to clinical translation. Diabetologia 2023, 66, 1765–1779. [Google Scholar] [CrossRef]
- Moran, T.H. Gut peptide signaling in the controls of food intake. Obesity 2006, 14, 250–253. [Google Scholar] [CrossRef]
- Holst, J.J. The Physiology of Glucagon-Like Peptide 1. Physiol. Rev. 2007, 87, 1409–1439. [Google Scholar] [CrossRef] [PubMed]
- Ansari, S.; Khoo, B.; Tan, T. Targeting the incretin system in obesity and type 2 diabetes mellitus. Nat. Rev. Endocrinol. 2024, 20, 447–459. [Google Scholar] [CrossRef]
- Deacon, C.F.; Lebovitz, H.E. Comparative review of dipeptidyl peptidase-4 inhibitors and sulphonylureas. Diabetes Obes. Metab. 2016, 18, 333–347. [Google Scholar] [CrossRef] [PubMed]
- Müller, T.D.; Finan, B.; Bloom, S.R.; D’Alessio, D.; Drucker, D.J.; Flatt, P.R.; Fritsche, A.; Gribble, F.; Grill, H.J.; Habener, J.F.; et al. Glucagon-like peptide 1 (GLP-1). Mol. Metab. 2019, 30, 72–130. [Google Scholar] [PubMed]
- Reimann, F.; Tolhurst, G.; Gribble, F.M. G-Protein-Coupled Receptors in Intestinal Chemosensation. Cell Metab. 2012, 15, 421–431. [Google Scholar] [CrossRef] [PubMed]
- Santos-Hernández, M.; Reimann, F.; Gribble, F.M. Cellular mechanisms of incretin hormone secretion. J. Mol. Endocrinol. 2024, 72, e230112. [Google Scholar] [CrossRef] [PubMed]
- Christensen, L.W.; Kuhre, R.E.; Janus, C.; Svendsen, B.; Holst, J.J. Vascular, but not luminal, activation of FFAR1 (GPR40) stimulates GLP-1 secretion from isolated perfused rat small intestine. Physiol. Rep. 2015, 3, e12551. [Google Scholar] [CrossRef]
- Hauge, M.; Ekberg, J.P.; Engelstoft, M.S.; Timshel, P.; Madsen, A.N.; Schwartz, T.W. Gq and Gs signaling acting in synergy to control GLP-1 secretion. Mol. Cell Endocrinol. 2017, 449, 64–73. [Google Scholar] [CrossRef]
- Hauge, M.; Vestmar, M.A.; Husted, A.S.; Ekberg, J.P.; Wright, M.J.; Di Salvo, J.; Weinglass, A.B.; Engelstoft, M.S.; Madsen, A.N.; Lückmann, M.; et al. GPR40 (FFAR1)—Combined Gs and Gq signaling in vitro is associated with robust incretin secretagogue action ex vivo and in vivo. Mol. Metab. 2015, 4, 3–14. [Google Scholar] [CrossRef]
- Modvig, I.M.; Kuhre, R.E.; Holst, J.J. Peptone-mediated glucagon-like peptide-1 secretion depends on intestinal absorption and activation of basolaterally located Calcium-Sensing Receptors. Physiol. Rep. 2019, 7, e14056. [Google Scholar] [CrossRef]
- Modvig, I.M.; Kuhre, R.E.; Jepsen, S.L.; Xu, S.F.S.; Engelstoft, M.S.; Egerod, K.L.; Schwartz, T.W.; Ørskov, C.; Rosenkilde, M.M.; Holst, J.J. Amino acids differ in their capacity to stimulate GLP-1 release from the perfused rat small intestine and stimulate secretion by different sensing mechanisms. Am. J. Physiol. Endocrinol. Metab. 2021, 320, E874–E885. [Google Scholar] [CrossRef] [PubMed]
- Ueno, H.; Ito, R.; Abe, S.-I.; Ogino, H.; Maruyama, M.; Miyashita, H.; Miyamoto, Y.; Moritoh, Y.; Tsujihata, Y.; Takeuchi, K.; et al. GPR40 full agonism exerts feeding suppression and weight loss through afferent vagal nerve. PLoS ONE 2019, 14, e0222653. [Google Scholar] [CrossRef] [PubMed]
- Hodge, D.; Glass, L.L.; Diakogiannaki, E.; Pais, R.; Lenaghan, C.; Smith, D.M.; Wedin, M.; Bohlooly, Y.M.; Gribble, F.M.; Reimann, F. Lipid derivatives activate GPR119 and trigger GLP-1 secretion in primary murine L-cells. Peptides 2016, 77, 16–20. [Google Scholar] [CrossRef]
- Kuhre, R.E.; Albrechtsen, N.J.W.; Larsen, O.; Jepsen, S.L.; Balk-Møller, E.; Andersen, D.B.; Deacon, C.F.; Schoonjans, K.; Reimann, F.; Gribble, F.M.; et al. Bile acids are important direct and indirect regulators of the secretion of appetite- and metabolism-regulating hormones from the gut and pancreas. Mol. Metab. 2018, 11, 84–95. [Google Scholar] [CrossRef] [PubMed]
- Simpson, A.K.; Ward, P.S.; Wong, K.Y.; Collord, G.J.; Habib, A.M.; Reimann, F.; Gribble, F.M. Cyclic AMP triggers glucagon-like peptide-1 secretion from the GLUTag enteroendocrine cell line. Diabetologia 2007, 50, 2181–2189. [Google Scholar] [CrossRef] [PubMed]
- Friedlander, R.S.; Moss, C.E.; Mace, J.; Parker, H.E.; Tolhurst, G.; Habib, A.M.; Wachten, S.; Cooper, D.M.; Gribble, F.M.; Reimann, F. Role of phosphodiesterase and adenylate cyclase isozymes in murine colonic glucagon-like peptide 1 secreting cells. Br. J. Pharmacol. 2011, 163, 261–271. [Google Scholar] [CrossRef] [PubMed]
- Moss, C.E.; Marsh, W.J.; Parker, H.E.; Ogunnowo-Bada, E.; Riches, C.H.; Habib, A.M.; Evans, M.L.; Gribble, F.M.; Reimann, F. Somatostatin receptor 5 and cannabinoid receptor 1 activation inhibit secretion of glucose-dependent insulinotropic polypeptide from intestinal K cells in rodents. Diabetologia 2012, 55, 3094–3103. [Google Scholar] [CrossRef]
- Psichas, A.; Glass, L.L.; Sharp, S.J.; Reimann, F.; Gribble, F.M. Galanin inhibits GLP-1 and GIP secretion via the GAL1 receptor in enteroendocrine L and K cells. Br. J. Pharmacol. 2016, 173, 888–898. [Google Scholar] [CrossRef] [PubMed]
- Ciana, P.; Fumagalli, M.; Trincavelli, M.L.; Verderio, C.; Rosa, P.; Lecca, D.; Ferrario, S.; Parravicini, C.; Capra, V.; Gelosa, P.; et al. The orphan receptor GPR17 identified as a new dual uracil nucleotides/cysteinyl-leukotrienes receptor. EMBO J. 2006, 25, 4615–4627. [Google Scholar] [CrossRef]
- Parravicini, C.; Ranghino, G.; Abbracchio, M.P.; Fantucci, P. GPR17: Molecular modeling and dynamics studies of the 3-D structure and purinergic ligand binding features in comparison with P2Y receptors. BMC Bioinform. 2008, 9, 263. [Google Scholar] [CrossRef]
- Reilly, A.M.; Zhou, S.; Panigrahi, S.K.; Yan, S.; Conley, J.M.; Sheets, P.L.; Wardlaw, S.L.; Ren, H. Gpr17 deficiency in POMC neurons ameliorates the metabolic derangements caused by long-term high-fat diet feeding. Nutr. Diabetes 2019, 9, 263. [Google Scholar] [CrossRef]
- Ren, H.; Cook, J.R.; Kon, N.; Accili, D. Gpr17 in AgRP Neurons Regulates Feeding and Sensitivity to Insulin and Leptin. Diabetes 2015, 64, 3670–3679. [Google Scholar] [CrossRef] [PubMed]
- Ren, H.; Orozco, I.J.; Su, Y.; Suyama, S.; Gutiérrez-Juárez, R.; Horvath, T.L.; Wardlaw, S.L.; Plum, L.; Arancio, O.; Accili, D. FoxO1 Target Gpr17 Activates AgRP Neurons to Regulate Food Intake. Cell 2012, 149, 1314–1326. [Google Scholar] [CrossRef] [PubMed]
- Conley, J.M.; Sun, H.; Ayers, K.L.; Zhu, H.; Chen, R.; Shen, M.; Hall, M.D. Human GPR17 missense variants identified in metabolic disease patients have distinct downstream signaling profiles. J. Biol. Chem. 2021, 297, 100881. [Google Scholar] [CrossRef]
- Yan, S.; Conley, J.M.; Reilly, A.M.; Stull, N.D.; Abhyankar, S.D.; Ericsson, A.C.; Kono, T.; Molosh, A.I.; Kubal, C.A.; Evans-Molina, C.; et al. Intestinal Gpr17 deficiency improves glucose metabolism by promoting GLP-1 secretion. Cell Rep. 2022, 38, 110179. [Google Scholar] [CrossRef] [PubMed]
- Grundmann, M.; Merten, N.; Malfacini, D.; Inoue, A.; Preis, P.; Simon, K.; Rüttiger, N.; Ziegler, N.; Benkel, T.; Schmitt, N.K.; et al. Lack of beta-arrestin signaling in the absence of active G proteins. Nature Commun. 2018, 9, 341. [Google Scholar] [CrossRef]
- Harrington, A.W.; Liu, C.; Phillips, N.; Nepomuceno, D.; Kuei, C.; Chang, J.; Chen, W.; Sutton, S.W.; O’Malley, D.; Pham, L.; et al. Identification and characterization of select oxysterols as ligands for GPR17. Br. J. Pharmacol. 2023, 180, 401–421. [Google Scholar] [CrossRef] [PubMed]
- Hennen, S.; Wang, H.; Peters, L.; Merten, N.; Simon, K.; Spinrath, A.; Blättermann, S.; Akkari, R.; Schrage, R.; Schröder, R.; et al. Decoding Signaling and Function of the Orphan G Protein-Coupled Receptor GPR17 with a Small-Molecule Agonist. Sci. Signal. 2013, 6, ra93. [Google Scholar] [CrossRef]
- Inoue, A.; Raimondi, F.; Kadji, F.M.N.; Singh, G.; Kishi, T.; Uwamizu, A.; Ono, Y.; Shinjo, Y.; Ishida, S.; Arang, N.; et al. Illuminating G-Protein-Coupling Selectivity of GPCRs. Cell 2019, 177, 1933–1947. [Google Scholar] [CrossRef] [PubMed]
- Pfeil, E.M.; Brands, J.; Merten, N.; Vögtle, T.; Vescovo, M.; Rick, U.; Albrecht, I.-M.; Heycke, N.; Kawakami, K.; Ono, Y.; et al. Heterotrimeric G Protein Subunit G alpha q Is a Master Switch for G beta gamma-Mediated Calcium Mobilization by Gi-Coupled GPCRs. Mol. Cell 2020, 80, 940–954. [Google Scholar] [CrossRef]
- Simon, K.; Merten, N.; Schröder, R.; Hennen, S.; Preis, P.; Schmitt, N.-K.; Peters, L.; Schrage, R.; Vermeiren, C.; Gillard, M.; et al. The Orphan Receptor GPR17 Is Unresponsive to Uracil Nucleotides and Cysteinyl Leukotrienes. Mol. Pharmacol. 2017, 91, 518–532. [Google Scholar] [CrossRef] [PubMed]
- Ye, F.; Wong, T.-S.; Chen, G.; Zhang, Z.; Zhang, B.; Gan, S.; Gao, W.; Li, J.; Wu, Z.; Pan, X.; et al. Cryo-EM structure of G-protein-coupled receptor GPR17 in complex with inhibitory G protein. Medcomm 2022, 3, e159. [Google Scholar] [CrossRef] [PubMed]
- Pedersen, M.H.; Pham, J.; Mancebo, H.; Inoue, A.; Asher, W.B.; Javitch, J.A. A novel luminescence-based β-arrestin recruitment assay for unmodified receptors. J. Biol. Chem. 2021, 296, 100503. [Google Scholar] [CrossRef] [PubMed]
- Benned-Jensen, T.; Rosenkilde, M. Distinct expression and ligand-binding profiles of two constitutively active GPR17 splice variants. Br. J. Pharmacol. 2010, 159, 1092–1105. [Google Scholar] [CrossRef]
- Brubaker, P.L.; Schloos, J.; Drucker, D.J. Regulation of glucagon-like peptide-1 synthesis and secretion in the GLUTag enteroendocrine cell line. Endocrinology 1998, 139, 4108–4114. [Google Scholar] [CrossRef] [PubMed]
- Drucker, D.J.; Jin, T.; Asa, S.L.; Young, T.A.; Brubaker, P.L. Activation of proglucagon gene transcription by protein kinase-A in a novel mouse enteroendocrine cell line. Mol. Endocrinol. 1994, 8, 1646–1655. [Google Scholar] [PubMed]
- Ostrom, K.F.; LaVigne, J.E.; Brust, T.F.; Seifert, R.; Dessauer, C.W.; Watts, V.J.; Ostrom, R.S. Physiological roles of mammalian transmembrane adenylyl cyclase isoforms. Physiol. Rev. 2022, 102, 815–857. [Google Scholar] [CrossRef] [PubMed]
- Brands, J.; Bravo, S.; Jürgenliemke, L.; Grätz, L.; Schihada, H.; Frechen, F.; Alenfelder, J.; Pfeil, C.; Ohse, P.G.; Hiratsuka, S.; et al. A molecular mechanism to diversify Ca2+ signaling downstream of Gs protein-coupled receptors. Nat. Commun. 2024, 15, 7684. [Google Scholar] [CrossRef] [PubMed]
- Merten, N.; Fischer, J.; Simon, K.; Zhang, L.; Schröder, R.; Peters, L.; Letombe, A.-G.; Hennen, S.; Schrage, R.; Bödefeld, T.; et al. Repurposing HAMI3379 to Block GPR17 and Promote Rodent and Human Oligodendrocyte Differentiation. Cell Chem. Biol. 2018, 25, 775–786. [Google Scholar] [CrossRef] [PubMed]
- Coskun, T.; O’Farrell, L.S.; Syed, S.K.; Briere, D.A.; Beavers, L.S.; DuBois, S.L.; Michael, M.D.; Franciskovich, J.B.; Barrett, D.G.; Efanov, A.M. Activation of Prostaglandin E Receptor 4 Triggers Secretion of Gut Hormone Peptides GLP-1, GLP-2, and PYY. Endocrinology 2013, 154, 45–53. [Google Scholar] [CrossRef]
- Parker, H.E.; Wallis, K.; le Roux, C.W.; Wong, K.Y.; Reimann, F.; Gribble, F.M. Molecular mechanisms underlying bile acid-stimulated glucagon-like peptide-1 secretion. Br. J. Pharmacol. 2012, 165, 414–423. [Google Scholar] [CrossRef] [PubMed]
- Ezcurra, M.; Reimann, F.; Gribble, F.M.; Emery, E. Molecular mechanisms of incretin hormone secretion. Curr. Opin. Pharmacol. 2013, 13, 922–927. [Google Scholar] [CrossRef]
- Petersen, J.E.; Pedersen, M.H.; Dmytriyeva, O.; Nellemose, E.; Arora, T.; Engelstoft, M.S.; Asher, W.B.; Javitch, J.A.; Schwartz, T.W.; Trauelsen, M. Free fatty acid receptor 1 stimulates cAMP production and gut hormone secretion through Gq-mediated activation of adenylate cyclase 2. Mol. Metab. 2023, 74, 101757. [Google Scholar] [CrossRef] [PubMed]
- Masuho, I.; Kise, R.; Gainza, P.; Von Moo, E.; Li, X.; Tany, R.; Wakasugi-Masuho, H.; Correia, B.E.; Martemyanov, K.A. Rules and mechanisms governing G protein coupling selectivity of GPCRs. Cell Rep. 2023, 42, 113173. [Google Scholar] [CrossRef] [PubMed]
- Calebiro, D.; Maiellaro, I. cAMP signaling microdomains and their observation by optical methods. Front. Cell. Neurosci. 2014, 8, 350. [Google Scholar] [CrossRef]
- Zaccolo, M.; Zerio, A.; Lobo, M.J. Subcellular Organization of the cAMP Signaling Pathway. Pharmacol. Rev. 2021, 73, 278–309. [Google Scholar] [CrossRef] [PubMed]
- Khan, S.M.; Sleno, R.; Gora, S.; Zylbergold, P.; Laverdure, J.-P.; Labbé, J.-C.; Miller, G.J.; Hébert, T.E. The Expanding Roles of G beta gamma Subunits in G Protein-Coupled Receptor Signaling and Drug Action. Pharmacol. Rev. 2013, 65, 545–577. [Google Scholar] [CrossRef]
- Smrcka, A.V. G protein beta gamma subunits: Central mediators of G protein-coupled receptor signaling. Cell. Mol. Life Sci. 2008, 65, 2191–2214. [Google Scholar] [CrossRef] [PubMed]
- Kuhre, R.E.; Frost, C.R.; Svendsen, B.; Holst, J.J. Molecular mechanisms of glucose-stimulated GLP-1 secretion from perfused rat small intestine. Diabetes 2015, 64, 370–382. [Google Scholar] [CrossRef]
- Reimann, F.; Maziarz, M.; Flock, G.; Habib, A.M.; Drucker, D.J.; Gribble, F.M. Characterization and functional role of voltage gated cation conductances in the glucagon-like peptide-1 secreting GLUTag cell line. J. Physiol. 2005, 563 Pt 1, 161–175. [Google Scholar] [CrossRef]
- Rogers, G.J.; Tolhurst, G.; Ramzan, A.; Habib, A.M.; Parker, H.E.; Gribble, F.M.; Reimann, F. Electrical activity-triggered glucagon-like peptide-1 secretion from primary murine L-cells. J. Physiol. 2011, 589 Pt 5, 1081–1093. [Google Scholar] [CrossRef]
- Ivanina, T.; Blumenstein, Y.; Shistik, E.; Barzilai, R.; Dascal, N. Modulation of L-type Ca2+ channels by gbeta gamma and calmodulin via interactions with N and C termini of alpha 1C. J. Biol. Chem. 2000, 275, 39846–39854. [Google Scholar] [CrossRef]






| Compound | Function |
|---|---|
| MDL29,951 | Synthetic GPR17 agonist |
| Forskolin | Adenylyl cyclase activator |
| 3-isobutyl-1-methylxanthine (IBMX) | Phosphodiesterase inhibitor |
| Pertussis Toxin (PTX) | Gi/o signaling inhibitor |
| YM-254890 | Gq signaling inhibitor |
| HAMI3379 | Cysteinyl leukotriene receptor and GPR17 antagonist |
| Somatostatin (SST) | Endogenous somatostatin receptor agonist |
| Prostaglandin E2 (PGE2) | Endogenous prostaglandin receptor agonist |
| GPBAR-A | GPBAR1 (TGR5) bile acid receptor agonist |
| Phorbol 12-myristate 13-acetate (PMA) | Protein kinase C activator |
Disclaimer/Publisher’s Note: The statements, opinions and data contained in all publications are solely those of the individual author(s) and contributor(s) and not of MDPI and/or the editor(s). MDPI and/or the editor(s) disclaim responsibility for any injury to people or property resulting from any ideas, methods, instructions or products referred to in the content. |
© 2024 by the authors. Licensee MDPI, Basel, Switzerland. This article is an open access article distributed under the terms and conditions of the Creative Commons Attribution (CC BY) license (https://creativecommons.org/licenses/by/4.0/).
Share and Cite
Conley, J.M.; Jochim, A.; Evans-Molina, C.; Watts, V.J.; Ren, H. G Protein-Coupled Receptor 17 Inhibits Glucagon-like Peptide-1 Secretion via a Gi/o-Dependent Mechanism in Enteroendocrine Cells. Biomolecules 2025, 15, 9. https://doi.org/10.3390/biom15010009
Conley JM, Jochim A, Evans-Molina C, Watts VJ, Ren H. G Protein-Coupled Receptor 17 Inhibits Glucagon-like Peptide-1 Secretion via a Gi/o-Dependent Mechanism in Enteroendocrine Cells. Biomolecules. 2025; 15(1):9. https://doi.org/10.3390/biom15010009
Chicago/Turabian StyleConley, Jason M., Alexander Jochim, Carmella Evans-Molina, Val J. Watts, and Hongxia Ren. 2025. "G Protein-Coupled Receptor 17 Inhibits Glucagon-like Peptide-1 Secretion via a Gi/o-Dependent Mechanism in Enteroendocrine Cells" Biomolecules 15, no. 1: 9. https://doi.org/10.3390/biom15010009
APA StyleConley, J. M., Jochim, A., Evans-Molina, C., Watts, V. J., & Ren, H. (2025). G Protein-Coupled Receptor 17 Inhibits Glucagon-like Peptide-1 Secretion via a Gi/o-Dependent Mechanism in Enteroendocrine Cells. Biomolecules, 15(1), 9. https://doi.org/10.3390/biom15010009

