Identification of Unique Genetic Biomarkers of Various Subtypes of Glomerulonephritis Using Machine Learning and Deep Learning
Abstract
:1. Introduction
2. Materials and Methods
2.1. Data Collection and Processing
2.2. Identification of Differentially Expressed Genes and Enrichment Analysis
2.3. Immune Signatures of Different Subtypes of Glomerulonephritis
2.4. Machine Learning
2.5. Deep Learning
3. Results
3.1. Data Processing
3.2. Identification of Differentially Expressed Genes
3.3. Enrichment Analysis
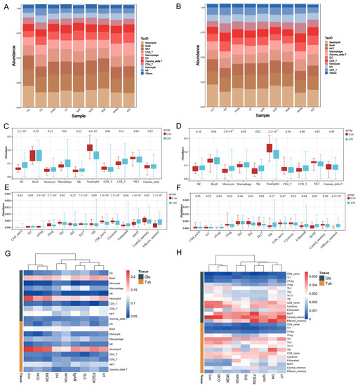
3.4. Immune Signatures of Different Subtypes of Glomerulonephritis
3.5. Machine Learning
3.6. Deep Learning
4. Discussion
5. Conclusions
Supplementary Materials
Author Contributions
Funding
Institutional Review Board Statement
Informed Consent Statement
Data Availability Statement
Acknowledgments
Conflicts of Interest
References
- Chadban, S.J.; Atkins, R.C. Glomerulonephritis. Lancet 2005, 365, 1797–1806. [Google Scholar] [CrossRef]
- Floege, J.; Amann, K. Primary glomerulonephritides. Lancet 2016, 387, 2036–2048. [Google Scholar] [CrossRef]
- Mookerje, B.K.; Lohr, J.W.; Jenis, E.H.; Heffner, H.M. Glomerulonephritis for the generalist. J. Med. 2001, 32, 115–134. [Google Scholar] [PubMed]
- Stahl, R.A. Glomerulonephritis, diseases not only important for nephrologists. Dtsch. Med. Wochenschr. (1946) 2020, 145, 223–231. [Google Scholar]
- Floege, J.; Boor, P.; Moeller, M.J. What is certain in the treatment of glomerulonephritis? Der Internist 2018, 59, 1268–1278. [Google Scholar] [CrossRef]
- Kawasaki, Y. Mechanism of onset and exacerbation of chronic glomerulonephritis and its treatment. Pediatrics Int. 2011, 53, 795–806. [Google Scholar] [CrossRef]
- Wu, M.Y.; Chen, Y.C.; Chiu, I.J.; Wu, M.S. Genetic insight into primary glomerulonephritis. Nephrology 2022, 27, 649–657. [Google Scholar] [CrossRef]
- Schreiber, J.; Singh, R. Machine learning for profile prediction in genomics. Curr. Opin. Chem. Biol. 2021, 65, 35–41. [Google Scholar] [CrossRef]
- Eraslan, G.; Avsec, Ž.; Gagneur, J.; Theis, F.J. Deep learning: New computational modelling techniques for genomics. Nat. Rev. Genet. 2019, 20, 389–403. [Google Scholar] [CrossRef]
- Clough, E.; Barrett, T. The gene expression omnibus database. In Statistical Genomics; Methods in Molecular Biology Book Series; Humana Press: New York, NY, USA, 2016; Volume 1418, pp. 93–110. [Google Scholar]
- Taminau, J.; Meganck, S.; Lazar, C.; Steenhoff, D.; Coletta, A.; Molter, C.; Duque, R.; Schaetzen, V.D.; Weiss Solís, D.Y.; Bersini, H.; et al. Unlocking the potential of publicly available microarray data using inSilicoDb and inSilicoMerging R/Bioconductor packages. BMC Bioinform. 2012, 13, 335. [Google Scholar] [CrossRef]
- Bhattacharya, S.; Dunn, P.; Thomas, C.; Smith, B.; Schaefer, H.; Chen, J.; Hu, Z.; Zalocusky, K.A.; Shankar, R.D.; Shen-Orr, S.S.; et al. ImmPort, toward repurposing of open access immunological assay data for translational and clinical research. Sci. Data 2018, 5, 180015. [Google Scholar] [CrossRef] [PubMed] [Green Version]
- Shved, N.; Warsow, G.; Eichinger, F.; Hoogewijs, D.; Brandt, S.; Wild, P.; Kretzler, M.; Cohen, C.D.; Lindenmeyer, M.T. Transcriptome-based network analysis reveals renal cell type-specific dysregulation of hypoxia-associated transcripts. Sci. Rep. 2017, 7, 8576. [Google Scholar] [CrossRef] [PubMed]
- Grayson, P.C.; Eddy, S.; Taroni, J.N.; Lightfoot, Y.L.; Mariani, L.; Parikh, H.; Lindenmeyer, M.T.; Ju, W.; Greene, C.S.; Godfrey, B.; et al. Metabolic pathways and immunometabolism in rare kidney diseases. Ann. Rheum. Dis. 2018, 77, 1226–1233. [Google Scholar] [CrossRef] [PubMed]
- Ritchie, M.E.; Belinda, P.; Wu, D.; Hu, Y.; Law, C.W.; Shi, W.; Smyth, G.K. limma powers differential expression analyses for RNA-sequencing and microarray studies. Nucleic Acids Res. 2015, 43, e47. [Google Scholar] [CrossRef]
- Chen, L.; Zhang, Y.H.; Wang, S.; Zhang, Y.; Huang, T.; Cai, Y.D. Prediction and analysis of essential genes using the enrichments of gene ontology and KEGG pathways. PLoS ONE 2017, 12, e0184129. [Google Scholar] [CrossRef]
- Miao, Y.R.; Zhang, Q.; Lei, Q.; Luo, M.; Xie, G.Y.; Wang, H.; Guo, A.Y. ImmuCellAI: A unique method for comprehensive T-cell subsets abundance prediction and its application in cancer immunotherapy. Adv. Sci. 2020, 7, 1902880. [Google Scholar] [CrossRef]
- Hoo, Z.H.; Candlish, J.; Teare, D. What is an ROC curve? Emerg. Med. J. 2017, 34, 357–359. [Google Scholar] [CrossRef]
- Sanejouand, Y.-H. Elastic network models: Theoretical and empirical foundations. In Biomolecular Simulations; Methods in Molecular Biology Book Series; Humana Press: Totowa, NJ, USA, 2013; Volume 924, pp. 601–616. [Google Scholar] [CrossRef]
- Park, S.Y. Nomogram: An analogue tool to deliver digital knowledge. J. Thorac. Cardiovasc. Surg. 2018, 155, 1793. [Google Scholar] [CrossRef]
- Kong, D.; Zhao, J.; Tang, S.; Shen, W.; Lee, H.K. Logarithmic Data Processing Can Be Used Justifiably in the Plotting of a Calibration Curve. Anal. Chem. 2021, 93, 12156–12161. [Google Scholar] [CrossRef]
- Tran, D.T.; Kiranyaz, S.; Gabbouj, M.; Iosifidis, A. Heterogeneous multilayer generalized operational perceptron. IEEE Trans. Neural Netw. Learn. Syst. 2019, 31, 710–724. [Google Scholar] [CrossRef] [Green Version]
- Laporte, F.; Dambre, J.; Bienstman, P. Highly parallel simulation and optimization of photonic circuits in time and frequency domain based on the deep-learning framework pytorch. Sci. Rep. 2019, 9, 5918. [Google Scholar] [CrossRef]
- Dittmer, S.; King, E.J.; Maass, P. Singular values for ReLU layers. IEEE Trans. Neural Netw. Learn. Syst. 2019, 31, 3594–3605. [Google Scholar] [CrossRef]
- Xu, H.; Yang, M.; Deng, L.; Qian, Y.; Wang, C. Neutral cross-entropy loss based unsupervised domain adaptation for semantic segmentation. IEEE Trans. Image Process. 2021, 30, 4516–4525. [Google Scholar] [CrossRef] [PubMed]
- Böhle, M.; Eitel, F.; Weygandt, M.; Ritter, K. Layer-wise relevance propagation for explaining deep neural network decisions in MRI-based Alzheimer's disease classification. Front. Aging Neurosci. 2019, 11, 194. [Google Scholar] [CrossRef] [PubMed]
- Heaf, J.G.; Sørensen, S.S.; Hansen, A. Increased incidence and improved prognosis of glomerulonephritis: A national 30-year study. Clin. Kidney J. 2021, 14, 1594–1602. [Google Scholar] [CrossRef] [PubMed]
- Nanchen, G.; Schutzbach, K.; Rotman, S.; Winzeler, R.; Ambühl, P.; Halfon, M.; Pruijm, M. Incidence of glomerulonephritis in the western part of Switzerland over the last decade. Swiss Med. Wkly. 2020, 150, w20353. [Google Scholar] [CrossRef]
- Lindenmeyer, M.T.; Kretzler, M. Renal biopsy-driven molecular target identification in glomerular disease. Pflügers Arch.-Eur. J. Physiol. 2017, 469, 1021–1028. [Google Scholar] [CrossRef]
- Sethi, S.; Fervenza, F.C. Standardized classification and reporting of glomerulonephritis. Nephrol. Dial. Transplant. 2019, 34, 193–199. [Google Scholar] [CrossRef]
- Charles, C.; Ferris, A.H. Chronic Kidney Disease. Prim. Care 2020, 47, 585–595. [Google Scholar] [CrossRef]
- Theilig, F. Spread of glomerular to tubulointerstitial disease with a focus on proteinuria. Ann. Anat.-Anat. Anz. 2010, 192, 125–132. [Google Scholar] [CrossRef]
- Couser, W.G. Pathogenesis and treatment of glomerulonephritis—An update. Braz. J. Nephrol. 2016, 38, 107–122. [Google Scholar] [CrossRef] [PubMed]
- Glassock, R.J. Glomerulonephritis: Recent advances in understanding of pathogenesis: Introduction. Semin. Nephrol. 2011, 31, 319. [Google Scholar] [CrossRef] [PubMed]
- Turner, J.E.; Rickassel, C.; Healy, H.; Kassianos, A.J. Natural killer cells in kidney health and disease. Front. Immunol. 2019, 10, 587. [Google Scholar] [CrossRef]
- Lee, S.B.; Kalluri, R. Mechanistic connection between inflammation and fibrosis. Kidney Int. 2010, 78, S22–S26. [Google Scholar] [CrossRef]
- Linke, A.; Tiegs, G.; Neumann, K. Pathogenic T-Cell Responses in Immune-Mediated Glomerulonephritis. Cells 2022, 11, 1625. [Google Scholar] [CrossRef] [PubMed]
- Tipping, P.G.; Kitching, A. Glomerulonephritis, Th1 and Th2: What's new? Clin. Exp. Immunol. 2005, 142, 207–215. [Google Scholar] [CrossRef] [PubMed]
- Stangou, M.; Bantis, C.; Skoularopoulou, M.; Korelidou, L.; Kouloukouriotou, D.; Scina, M.; Labropoulou, I.T.; Kouri, N.M.; Papagianni, A.; Efstratiadis, G. Th1, Th2 and Treg/T17 cytokines in two types of proliferative glomerulonephritis. Indian J. Nephrol. 2016, 26, 159–166. [Google Scholar] [CrossRef] [PubMed]
- Krebs, C.F.; Steinmetz, O.M. CD4+ T cell fate in glomerulonephritis: A tale of Th1, Th17, and novel Treg subtypes. Mediat. Inflamm. 2016, 2016, 5393894. [Google Scholar] [CrossRef]
- Der, E.; Suryawanshi, H.; Morozov, P.; Kustagi, M.; Goilav, B.; Ranabothu, S.; Izmirly, P.; Clancy, R.; Belmont, H.M.; Koenigsberg, M.; et al. Tubular cell and keratinocyte single-cell transcriptomics applied to lupus nephritis reveal type I IFN and fibrosis relevant pathways. Nat. Immunol. 2019, 20, 915–927. [Google Scholar] [CrossRef]
- Urushihara, M.; Kagami, S. Role of the intrarenal renin–angiotensin system in the progression of renal disease. Pediatric Nephrol. 2017, 32, 1471–1479. [Google Scholar] [CrossRef]
- Manna, K.; Mishra, S.; Saha, M.; Mahapatra, S.; Saha, C.; Yenge, G.; Gaikwad, N.; Pal, R.; Oulkar, D.; Banerjee, K.; et al. Amelioration of diabetic nephropathy using pomegranate peel extract-stabilized gold nanoparticles: Assessment of NF-κB and Nrf2 signaling system. Int. J. Nanomed. 2019, 14, 1753–1777. [Google Scholar] [CrossRef] [PubMed]
- Kurts, C.; Ginhoux, F.; Panzer, U. Kidney dendritic cells: Fundamental biology and functional roles in health and disease. Nat. Rev. Nephrol. 2020, 16, 391–407. [Google Scholar] [CrossRef] [PubMed]
- Law, B.M.; Wilkinson, R.; Wang, X.; Kildey, K.; Lindner, M.; Rist, M.J.; Beagley, K.; Healy, H.; Kassianos, A.J. Interferon-γ production by tubulointerstitial human CD56bright natural killer cells contributes to renal fibrosis and chronic kidney disease progression. Kidney Int. 2017, 92, 79–88. [Google Scholar] [CrossRef] [PubMed]
- Farris, A.B.; Colvin, R.B. Renal interstitial fibrosis: Mechanisms and evaluation in: Current opinion in nephrology and hypertension. Curr. Opin. Nephrol. Hypertens. 2012, 21, 289–300. [Google Scholar] [CrossRef]
- Kaminski, H.; Couzi, L.; Eberl, M. Unconventional T cells and kidney disease. Nat. Rev. Nephrol. 2021, 17, 795–813. [Google Scholar] [CrossRef]
- Alikhan, M.A.; Huynh, M.; Kitching, A.R.; Ooi, J.D. Regulatory T cells in renal disease. Clin. Transl. Immunol. 2018, 7, e1004. [Google Scholar] [CrossRef]
- Huang, H.; Peng, Y.; Long, X.D.; Liu, Z.; Wen, X.; Jia, M.; Liang, Y.; Huang, A. Tonsillar CD4+ CD25+ regulatory T cells from IgA nephropathy patients have decreased immunosuppressive activity in experimental IgA nephropathy rats. Am. J. Nephrol. 2013, 37, 472–480. [Google Scholar] [CrossRef]
- Eggenhuizen, P.J.; Ng, B.H.; Ooi, J.D. Treg enhancing therapies to treat autoimmune diseases. Int. J. Mol. Sci. 2020, 21, 7015. [Google Scholar] [CrossRef]
- Qing, J.B.; Song, W.Z.; Li, C.Q.; Li, Y.F. The Diagnostic and Predictive Significance of Immune-Related Genes and Immune Characteristics in the Occurrence and Progression of IgA Nephropathy. J. Immunol. Res. 2022, 2022, 9284204. [Google Scholar] [CrossRef]








| Number | Platform | Tissue | Data Sources |
|---|---|---|---|
| GSE99339 | GPL19109 | Glomeruli | Shved, Natallia et al. [13] |
| GPL19184 | Glomeruli | ||
| GSE104948 | GPL22945 | Glomeruli | Grayson, Peter C et al. [14] |
| GPL24120 | Glomeruli | ||
| GSE99325 | GPL19109 | Tubulointerstitium | Shved, Natallia et al. [13] |
| GPL19184 | Tubulointerstitium | ||
| GSE104954 | GPL22945 | Tubulointerstitium | Grayson, Peter C et al. [14] |
| GPL24120 | Tubulointerstitium |
| Groups | The Number of Samples | |
|---|---|---|
| Data 1 (Glomeruli) | Data 2 (Tubulointerstitium) | |
| Control | 21 | 25 |
| Diabetic nephropathy (DN) | 26 | 35 |
| Focal and segmental glomerulosclerosis (FSGS) | 40 | 25 |
| Hypertensive nephropathy (HT) | 33 | 40 |
| IgA nephropathy (IgAN) | 53 | 49 |
| Minimal change disease (MCD) | 27 | 25 |
| Membranous glomerulonephritis (MGN) | 42 | 36 |
| Rapidly progressive glomerulonephritis (RPGN) | 45 | 42 |
| Lupus nephritis (LN) | 62 | 62 |
| Total | 349 | 339 |
| Subtypes of GN | Glomeruli | Tubulointerstitium |
|---|---|---|
| DN | AVPR1A, GDF9, SEMA6C, ADA2, SSTR2 | PLSCR1, CXCL8, TRIM22, CXCL1, PLXND1 |
| FSGS | NFYA, MDK, BRD8, ADA2, JAK1 | ADA2, VEGFC, NPY, ZAP70, IFNGR2 |
| HT | TYMP, GRN, AMBN, CRIM1, SHC3 | NR4A3, NR4A1, S100A8, ADIPOR2, SEMA6C |
| IgAN | INSR, PSMD7, GRN, TYMP, GDF9 | MAP2K1, CSF1R, PTPN6, ZAP70, CD86 |
| MCD | PSMD7, GRN, TNFRSF11B, TYMP, GIPR | MDK, PPARG, NFYA, CRABP1, ZAP70 |
| MGN | NFKBIE, IL32, AVPR1A, PSMD7, CCL25 | ZAP70, VEGFC, MAP2K1, GDF15, PPARG |
| RPGN | PAK4, CALCA, C3, C3AR1, ITGAL | OAS1, MAP2K1, GDNF, GDF2, FGF |
| SLE | GRN, B2M, DDX58, EIF2AK2, PTGDS | ADIPOR2, OAS1, EIF2AK2, MX1, PLSCR1 |
Publisher’s Note: MDPI stays neutral with regard to jurisdictional claims in published maps and institutional affiliations. |
© 2022 by the authors. Licensee MDPI, Basel, Switzerland. This article is an open access article distributed under the terms and conditions of the Creative Commons Attribution (CC BY) license (https://creativecommons.org/licenses/by/4.0/).
Share and Cite
Qing, J.; Zheng, F.; Zhi, H.; Yaigoub, H.; Tirichen, H.; Li, Y.; Zhao, J.; Qiang, Y.; Li, Y. Identification of Unique Genetic Biomarkers of Various Subtypes of Glomerulonephritis Using Machine Learning and Deep Learning. Biomolecules 2022, 12, 1276. https://doi.org/10.3390/biom12091276
Qing J, Zheng F, Zhi H, Yaigoub H, Tirichen H, Li Y, Zhao J, Qiang Y, Li Y. Identification of Unique Genetic Biomarkers of Various Subtypes of Glomerulonephritis Using Machine Learning and Deep Learning. Biomolecules. 2022; 12(9):1276. https://doi.org/10.3390/biom12091276
Chicago/Turabian StyleQing, Jianbo, Fang Zheng, Huiwen Zhi, Hasnaa Yaigoub, Hasna Tirichen, Yaheng Li, Juanjuan Zhao, Yan Qiang, and Yafeng Li. 2022. "Identification of Unique Genetic Biomarkers of Various Subtypes of Glomerulonephritis Using Machine Learning and Deep Learning" Biomolecules 12, no. 9: 1276. https://doi.org/10.3390/biom12091276
APA StyleQing, J., Zheng, F., Zhi, H., Yaigoub, H., Tirichen, H., Li, Y., Zhao, J., Qiang, Y., & Li, Y. (2022). Identification of Unique Genetic Biomarkers of Various Subtypes of Glomerulonephritis Using Machine Learning and Deep Learning. Biomolecules, 12(9), 1276. https://doi.org/10.3390/biom12091276

