Abstract
The space-time geometry exterior to a new four-dimensional, spherically symmetric and charged black hole solution that, through a coupling of general relativity with a non-linear electrodynamics, is non-singular everywhere, for small r it behaves as a de Sitter metric, and asymptotically it behaves as the Reissner-Nordström metric, is considered in order to study energy-momentum localization. For the calculation of the energy and momentum distributions, the Einstein, Landau-Lifshitz, Weinberg and Møller energy-momentum complexes were applied. The results obtained show that in all prescriptions the energy depends on the mass M of the black hole, the charge q, two parameters and , and on the radial coordinate r. The calculations performed in each prescription show that all the momenta vanish. Additionally, some limiting and particular cases for r and q are studied, and a possible connection with strong gravitational lensing and microlensing is attempted.
1. Introduction
The problem of energy-momentum localization, being one of the most challenging problems in classical general relativity in the search of a physically meaningful expression for the energy-momentum of the gravitational field, has triggered a lot of interesting research work, but still remains open and rather not fully understood. As a result, there is not a generally accepted definition for the notion of the localized energy-momentum associated with the gravitational field. Nevertheless, several and often different approaches have been tried in an attempt to achieve the aforementioned energy-momentum localization. Among the mathematical tools used, the most notable are superenergy tensors [1,2,3], quasi-local energy definitions [4,5,6,7,8] and several so-called energy-momentum complexes [9,10,11,12,13,14,15]. In particular, the energy-momentum complexes of Einstein [9,10], Landau-Lifshitz [11], Papapetrou [12], Bergmann-Thomson [13] and Weinberg [15] are coordinate-dependent pseudo-tensorial quantities which can be used in Cartesian and quasi-Cartesian coordinates, more precisely in Schwarzschild Cartesian coordinates and in Kerr-Schild Cartesian coordinates, and have yielded so far many physically meaningful as well as interesting results [16,17,18,19,20,21,22,23,24]. In fact, it has been found that different pseudo-tensor complexes lead to the same energy for any metric of the Kerr-Schild class and even for space-times more general than those described by this class (see, e.g., [25,26] and [27] for some reviews and references therein). Furthermore, the Møller energy-momentum complex [14] allows the calculation of energy and momenta in any coordinate system, including the aforesaid Schwarzschild Cartesian coordinates and Kerr-Schild Cartesian coordinates, and it has also provided several physically interesting results for many space-time geometries, in particularly for four-dimensional, three-dimensional, two-dimensional, and one-dimensional space-times [28,29,30,31,32,33,34,35,36,37,38,39].
More recently, the relevant research has also turned to the teleparallel theory of gravitation whereby several similar results for the energy of the gravitational field has been obtained [40,41,42,43,44,45,46,47,48], while one should also underline the notion of the quasi-local mass introduced by Penrose [49] and further developed by Tod [50] for various gravitating systems. It must be stressed that the Einstein, Landau-Lifshitz, Papapetrou, Bergmann-Thomson, Weinberg and Møller prescriptions agree with this quasi-local mass definition. Furthermore, some rather pertinent and modern approaches concern the quasi-local energy-momentum associated with a closed 2-surface, and the concept of the Wang-Yau quasi-local energy [51,52]. Indeed, the effort to rehabilitate the value of the energy-momentum complexes has led to the study of pseudo-tensors and quasi-local approaches in the context of a Hamiltonian formulation with a choice of a four-dimensional isometric Minkowski reference geometry on the boundary. It was found that for any closed 2-surface there exists a common value for the quasi-local energy for all expressions that agree (to linear order) with the Freud superpotential. In other words, all the quasi-local expressions in a large class yield the same energy-momentum [53,54].
The present paper is organized as follows. In Section 2 the new four-dimensional, non-singular and charged black hole space-time that asymptotically behaves as the Reissner-Nordström solution is described. Then, the Einstein pseudo-tensorial complex applied for the calculation of the energy and momentum distributions is introduced in Section 3, together with the results obtained. In Section 4, the Landau-Lifshitz energy-momentum complex and the calculated expressions for energy-momentum are presented. Section 5 is devoted to the depiction of the Weinberg prescription and the presentation of the evaluated expressions for the energy and momentum. In Section 6 we introduce the Møller energy-momentum complex and show the results obtained. Section 7 contains a discussion of the main results and some limiting and particular cases. Finally, in Section 8 we present the implied conclusions of our study. In our calculations we have used geometrized units () and for the signature of the metric we have chosen (+,−,−,−). We have used the Schwarzschild Cartesian coordinates {t, x, y, z} in the case of the Einstein, Landau-Lifshitz and Weinberg prescriptions, and the Schwarzschild coordinates {t, r, , } for the Møller prescription, respectively. Finally, Greek indices take values from 0 to 3, while Latin indices run from 1 to 3.
2. The Asymptotically Reissner-Nordström Non-Singular Black Hole Space-Time Geometry
In this section, we introduce the asymptotically Reissner-Nordström non-singular black hole space-time geometry. This new spherically symmetric and charged non-singular black hole is built based on the metric function given by Equation (56) in the L. Balart and E. C. Vagenas paper [55]. The method consists of adding a new term which will make the metric behave asymptotically as the Reissner–Nordström metric. For the new term, the Dagum distribution function that contains a factor was employed, so that the metric function is given by
with representing an integer and a constant . By setting it is seen that the black hole solution satisfies the weak energy condition. The associated electric field is expressed as
For small values of the r coordinate, the black hole metrics obtained from Equation (1) show a de Sitter black hole behaviour with
Notice that the factor in front of the term cannot become zero because the values of are restricted at . For , these black hole metrics remain non-singular, without satisfying the weak energy condition, but they exhibit a de Sitter center. The conclusion is that if a black hole metric is non-singular and satisfies the weak energy condition, then it possesses a de Sitter center, but if the metric has a de Sitter behavior when approaching the center, this does not necessarily imply that it satisfies the weak energy condition. For , the black hole metric is singular. A special case of Equation (1) arises when we choose and , corresponding to, as it was pointed out in [55], the black hole metric presented in [56].
Thus, the new spherically symmetric, static and charged asymptotically Reissner-Nordström non-singular black hole metric considered is described by a line element of the form
with , , and the metric function is given by Equation (1).
3. Einstein Prescription and the Energy Distribution of the Asymptotically Reissner-Nordström Non-Singular Black Hole
The Einstein energy-momentum complex [9,10] for a ()-dimensional space-time has the expression
The superpotentials are given by
and exhibit the property of antisymmetry
In the Einstein prescription the local conservation law is written:
The energy and momentum are evaluated by
where and represent the energy and momentum density components, respectively.
Applying Gauss’ theorem, the energy-momentum has the expression
with the outward unit normal vector over the surface element In Equation (10) is the energy.
To calculate the energy distribution and momentum, the line element given by Equation (1) is converted to Schwarzschild Cartesian coordinates using the coordinate transformation
For and we conclude that the following components of the superpotential in quasi-Cartesian coordinates vanish:
while the non-vanishing components of the superpotential are given by
Combining the expression for the energy-momentum distribution given by Equation (10) and Equations (15)–(17) the expression for the energy distribution in the Einstein prescription for the non-singular and charged black hole space-time that asymptotically behaves as the Reissner-Nordström solution is given by
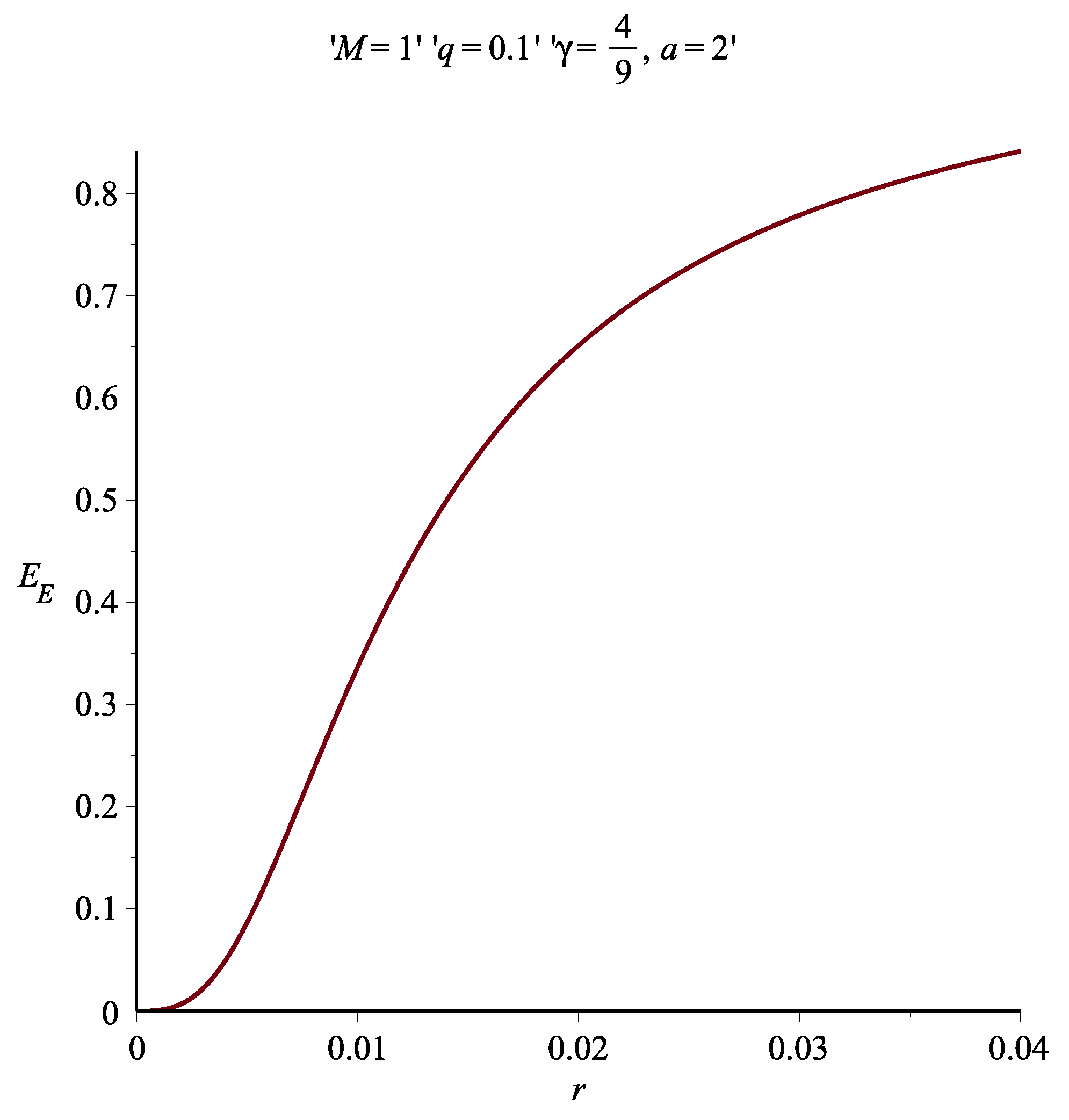
In Figure 1 we plot the energy in the Einstein prescription for the choice of parameters and , and with and .
Figure 1.
Einstein energy versus the radial distance r.
Figure 2.
Einstein energy versus the radial distance r near the origin.
4. Landau-Lifshitz Energy-Momentum Complex and the Energy Distribution of the Asymptotically Reissner-Nordström Non-Singular Black Hole
The Landau-Lifshitz energy-momentum complex is given by [11]
whith the Landau-Lifshitz superpotentials
The and components represent the energy and the momentum densities, respectively. For the Landau-Lifshitz prescription the local conservation is respected
By integrating over the 3-space, one obtains the expressions for the energy and momentum:
With the aid of Gauss’ theorem we get
In the Landau-Lifshitz prescription, the calculations have to be performed using the line element (12). The non-vanishing components of the the Landau-Lifshitz superpotentials are
Using (25)–(27) and (24) we obtain the energy
The energy in the Landau-Lifshitz prescription is plotted in Figure 3 for , , and .
Figure 3.
Landau-Lifshitz energy versus the radial distance r.
Figure 4.
Landau-Lifshitz energy versus the radial distance r near the origin.
5. Weinberg Prescription and the Energy Distribution of the Asymptotically Reissner-Nordström Non-Singular Black Hole
The Weinberg energy-momentum complex [15] is given by the expression
where the corresponding superpotentials are
and
The and components represent the energy and the momentum densities, respectively. In the Weinberg prescription the local conservation law is respected:
By integrating over the 3-space, one gets the expression for the energy-momentum
Using Gauss’ theorem and integrating over the surface of a sphere of radius r, the energy-momentum distribution takes the form:
The nonvanishing superpotential components are as follows:
Substituting these expressions into (34), we obtain for the energy distribution inside a 2-sphere of radius r the expression
The energy is plotted in Figure 5 for , , and .
Figure 5.
Weinberg energy versus the radial distance r.
Figure 6.
Weinberg energy versus the radial distance r near the origin.
6. Møller Prescription and the Energy Distribution of the Asymptotically Reissner-Nordström Non-Singular Black Hole
The expression for the Møller energy-momentum complex [14] is
where represent the Møller superpotentials:
The Møller superpotentials are also antisymmetric
Møller’s energy-momentum complex satifies the local conservation law
with representing the energy density and the momentum density components, respectively.
For the Møller prescription, the energy and momentum distributions are given by
The energy distribution is calculated by using
Applying Gauss’ theorem one gets
In the Møller prescription we use Schwarzschild coordinates for the line element (4) and the metric function given by Equation (1). We found that the only non-vanishing component of the Møller superpotential (40) has the expression
Combining Equations (45) and (46) and after a few groupings of the terms, we obtain the expression for the energy distribution:
Furthermore, because of the vanishing of the spatial components of the Møller superpotential, all the momentum components are vanishing everywhere:
In Figure 7 we plot the energy in the Møller prescription for the parameter with , , and .
Figure 7.
Møller energy versus the radial distance r.
Figure 8 shows the behaviour of the Møller energy near the origin for the same values of a, M, q and .
Figure 8.
Møller energy versus the radial distance r near the origin.
In Figure 9 we present a comparison of the energy distributions in the Einstein, Landau-Lifshitz, Weinberg and Møller prescriptions for , , and .
Figure 9.
Comparison of energy in the Einstein, Landau-Lifshitz, Weinberg, and Møller prescriptions versus the radial distance r.
7. Results and Discussion
In this paper, we calculated the energy and momentum distributions for a new spherically symmetric and charged asymptotically Reissner-Nordström non-singular black hole space-time geometry.
The Einstein, Landau-Lifshitz, Weinberg, and Møller prescriptions were used, and we found that these four prescriptions give the same result regarding the momentum components, namely that all the momenta vanish. The expressions of the energy are well-defined and physically meaningful showing a dependence on the mass M, the charge two parameters and a, and the radial coordinate r. Please note that the Landau-Lifshitz and Weinberg energy-momentum complexes yield exactly the same expression for the energy distribution. Also, for both prescriptions the energy is equal to the energy in the Einstein prescription divided by the expression , in other words . Furthermore, the expressions of energy in the Einstein and Møller prescriptions acquire the same value M, i.e., the ADM mass, when or for . For the expression of energy is equal to the ADM mass also in the Landau-Lifshitz and Weinberg prescriptions. This result is in agreement with the result obtained by Virbhadra for the energy distribution of the Schwarzschild black hole solution [27]. Indeed, in the particular case , the energy in the Landau-Lifshitz and Weinberg prescriptions is given by the expression that is obtained for the energy of the Schwarzschild black hole solution in Schwarzschild Cartesian coordinates.
Table 1 shows the limiting behavior of the energy for and , and in the particular case .
Table 1.
Limiting behaviour.
For the new spherically symmetric and charged non-singular black hole solution considered exhibits a de Sitter behaviour near zero, but this does not necessarily imply that it satisfies the weak energy condition.
Figure 10 shows the energy distributions in the Einstein, Landau-Lifshitz, Weinberg and Møller prescriptions near the origin, as a function of r, for the particular case and , with , .
Figure 10.
Comparison of energy in the Einstein, Landau-Lifshitz, Weinberg, and Møller prescriptions versus the radial distance r near the origin.
The behaviour of the energy near the origin, that is for , is a special limiting case of particular interest. For some spacetime geometries the metric “goes infinite” and, as a consequence, a singularity appears, while the energy and momentum take extreme values. This particular behavior is related to the nature of the specific space-time geometry. In the case of the Einstein, Landau-Lifshitz, Weinberg and Møller prescriptions, we notice that for the energy tends to zero. Carrying out a more detailed investigation of the behavior of energy near the origin we found that the Einstein energy tends to zero from positive values, as expected from Equation (18), being an increasing function of r which tends to zero from the maximum value M that is the ADM mass. The Landau-Lifshitz and Weinberg energy presents points of divergence and takes both positive and negative values. Analyzing Figure 11, we deduce that for the energy in these two prescriptions becomes positive and tends to zero. Also, for the Landau-Lifshitz and Weinberg energy takes positive values and, finally, for large values of the radial coordinate r, it becomes equal to the ADM mass M. The values of the r coordinate and represent the two points of divergence of the Landau-Lifshitz and Weinberg energy. The Møller energy tends also to zero and, according to Figure 12, close enough to zero, i.e., for , it acquires negative values. For values of r greater than , the Møller energy is positive and is an increasing function of r acquiring the value M, which is the ADM mass, for .
Figure 11.
Landau-Lifshitz energy versus the radial distance r near the origin.
Figure 12.
Møller energy versus the radial distance r near the origin.
As we noticed, from Figure 11, we observe that the Landau-Lifshitz and Weinberg energy exhibits two points of divergence (singularities) whose values depend on the values of the parameters a and , and on the mass M and the charge q, jumping from negative to positive values, and finally reaches the value of the ADM mass M for .
A comment is useful concerning the divergence of the energy obtained in some of the prescriptions. Based on an idea presented in [57] in calculating conserved charges by the Komar formula in the context of TEGR, a regularization by means of a relocalization produced by properly modifying the Lagrangian of the gravitational field could possibly deal with this problem.
Regarding the physical significance of “strange” parameters entering space-time metrics and leading to possibly “strange” physical results such as those in the present work, and despite the fact that in our case we have not taken up a further investigation in this direction, it is deemed proper to refer to some recent and interesting results obtained in the context of the extended general relativity known as gravity and regarding a new exact solution describing a charged and spherically symmetric black hole space-time that asymptotically behaves as an (A)dS space-time. In fact, the derived solution is an (A)dS Reissner-Nordström space-time depending on a positive parameter [58]. It is seen that this parameter is crucial for the thermodynamics of this black hole. Remarkably, it is found that the entropy is not always proportional to the (outer) horizon area and depends on the parameter values. Indeed, for a specific range of the parameter values, a non-trivial negative entropy emerges that can possibly point to forbidden regions where strange phase transitions may take place. Nevertheless, for parameter values restricted in the interval (0, 0.5) there are also a positive entropy, a positive Hawking temperature, a positive quasi-local energy, and a positive Gibbs free energy.
Finally, some very interesting results regarding the energy-momentum localization problem and its treatment by energy-momentum complexes are obtained in [59]. The authors investigate the gravitational energy localization in the context of both the GR and TEGR formalisms. For this analysis the complexes of Einstein, Møller, Landau-Lifshitz and Bergmann have been employed in order to evaluate the energy of the FLRW space-time. All the applied energy complexes give vanishing results at the background level. It must be stressed, that this result coincides with other previous results obtained by use of the Einstein and Landau-Lifshitz prescriptions. Furthermore, the authors calculated the gravitational energy of FLRW space-time at the level of cosmological linear perturbations up to first order and found that the expressions for the gravitational energy are non-vanishing, being identical in all the aforementioned prescriptions and related to the matter-energy density in the comoving gauge (except for the Møller prescription in GR). The gravitational energy density for the universe filled with (a) non-relativistic matter, (b) radiation, (c) multiple scalar fields driving inflation, and (d) cosmological constant has also been calculated in this work.
The results of the present paper come to support the use of the Einstein, Landau-Lifshitz, Weinberg and Møller energy-momentum complexes for the evaluation of the energy of a space-time geometry, while keeping in mind that the positive energy region serves as a convergent lens and the negative one as a divergent lens [60]. Also, the negativity of the expressions of energy in the case of the Landau-Lifshitz, Weinberg and Møller prescriptions, for a range of values of a, , M, q and r, highlights the existence of some difficulty and the need for carefulness in the physically meaningful interpretation of the energy in certain regions of space-time.
8. Conclusions
The study of the asymptotically Reissner-Nordström non-singular black hole space-time geometry could be of great importance for black hole physics, as it would allow testing this particular black hole, the best approach for this being gravitational lensing. In this light, the space-time described by the metric given by Equation (4) with the metric function (1) allows obtaining useful information concerning effects in strong gravitational lensing. As we noted before, the positive and negative regions of the energy serve as convergent and divergent lenses, [61,62] respectively, and the study of the behaviour of the energy in the Einstein, Landau-Lifshitz, Weinberg, and Møller prescriptions near the event horizon also indicates what type of microlensing can occur within each pseudotensorial prescription. The behaviour of the energy near the event horizon could be analyzed by performing a Taylor expansion of , , and as a function of and in the particular case , , and . We choose these two values for the radial coordinate r because in the case of the event horizon the equation , with given by Equation (1), has two real roots, and , and, also, two complex roots. The energy in the Einstein prescription near the event horizon has only positive values playing the role of a convergent lens. In the case of the Landau-Lifshitz, Weinberg and Møller prescriptions, the expressions of the energy near the event horizon , and take both positive and negative values and serve as a convergent and divergent lens, respectively. To obtain more information about the microlensing, a detailed analysis of the effects of dark energy on the strong gravitational lensing in the case of the asymptotically Reissner-Nordström non-singular black hole is needed.
As a conclusion, the energy in the Einstein prescription takes only positive values, while in the case of the Landau-Lifshitz, Weinberg and Møller prescriptions the energy takes both positive and negative values depending on the values of the radial coordinate r and of a, , M and The apparent weakness of the Landau-Lifshitz, Weinberg and Møller prescriptions could be justified by the properties of the particular metric describing the asymptotically Reissner-Nordström non-singular black hole. Please note that a similar behaviour of the Møller energy-momentum complex was described in [63,64]. In the case of the asymptotically Reissner-Nordström non-singular black hole under study, this strange behaviour is due, as in the case of the metrics presented in [60,61], to the special properties of these black hole solutions that originate in the coupling of the gravitational field with non-linear electrodynamics.
The pseudotensorial prescriptions used in this work constitute instructive and useful tools for the energy-momentum localization. In this context, there also exist interesting approaches generalizing energy-momentum complexes to extended theories of gravity, where the Lagrangian depends on higher-order (up to n-th order) derivatives of the metric tensor. In [65], such a construction is shown to yield an affine, but non-covariant tensor as a generalization of the Landau-Lifshitz pseudo-tensor. For instance, an advantage of this approach lies in the fact that in the weak-field limit and after a proper gauge choice is made, the energy-momentum pseudo-tensor after taking its average over a suitable region of space-time, is more tractable in order to calculate the energy. We consider a challenging future issue to employ other pseudotensorial prescriptions as well as the teleparallel equivalent theory of general relativity, for further investigation of the energy-momentum localization in the context of the asymptotically Reissner-Nordström non-singular black hole.
Author Contributions
Equal contribution from all the authors. All authors have read and agreed to the published version of the manuscript.
Funding
This research received no external funding.
Conflicts of Interest
The authors declare no conflict of interest.
References
- Bel, L. Définition d’une densité d’énergie et d’un état de radiation totale généralisée. Comptes Rendus de l’Académie des Sciences 1958, 246, 3015–3018. [Google Scholar]
- Bonilla, M.Á.; Senovilla, J.M. Some properties of the Bel and Bel-Robinson tensors. Gen. Relativ. Gravit. 1997, 29, 91–116. [Google Scholar] [CrossRef]
- Senovilla, J.M. The universal ‘energy’operator. Class. Quantum Gravity 2006, 23, 7143. [Google Scholar] [CrossRef]
- Brown, J.D.; York, J.W., Jr. Quasilocal energy and conserved charges derived from the gravitational action. Phys. Rev. D 1993, 47, 1407. [Google Scholar] [CrossRef]
- Hayward, S.A. Quasilocal gravitational energy. Phys. Rev. D 1994, 49, 831. [Google Scholar] [CrossRef]
- Chen, C.M.; Nester, J.M. Quasilocal quantities for general relativity and other gravity theories. Class. Quantum Gravity 1999, 16, 1279. [Google Scholar] [CrossRef]
- Lui, C.C.M.; Yau, S.T. Positivity of quasilocal mass. Phys. Rev. Lett. 2003, 90, 231102. [Google Scholar] [CrossRef] [PubMed]
- Balart, L. Quasilocal energy, Komar charge and horizon for regular black holes. Phys. Lett. B 2010, 687, 280–285. [Google Scholar] [CrossRef]
- Einstein, A. Sitzungsberichte der Königlich Preussischen Akademie der Wissenschaften. 1915. Available online: https://einsteinpapers.press.princeton.edu/vol6-doc/ (accessed on 2 April 2020).
- Trautman, A. Conservation laws in general relativity. In Gravitation: An Introduction to Current Research; Witten, L., Ed.; John Wiley & Sons: New York, NY, USA, 1962; p. 169. [Google Scholar]
- Landau, L.D.; Lifshitz, E.M. The Classical Theory of Fields; Pergamon Press: New York, NY, USA, 1987; p. 280. [Google Scholar]
- Papapetrou, A. Equations of motion in general relativity. Proc. Phys. Soc. Sect. A 1951, 64, 57. [Google Scholar] [CrossRef]
- Bergmann, P.G.; Thomson, R. Spin and angular momentum in general relativity. Phys. Rev. 1953, 89, 400. [Google Scholar] [CrossRef]
- Møller, C. On the localization of the energy of a physical system in the general theory of relativity. Ann. Phys. 1958, 4, 347–371. [Google Scholar] [CrossRef]
- Weinberg, S. Gravitation and Cosmology: Principles and Applications of General Theory of Relativity; John Wiley & Sons: New York, NY, USA, 1972; p. 165. [Google Scholar]
- Vagenas, E.C. Energy distribution in a BTZ black hole spacetime. Int. J. Mod. Phys. D 2005, 14, 573. [Google Scholar] [CrossRef]
- Multamäki, T.; Putaja, A.; Vilja, I.; Vagenas, E.C. Energy–momentum complexes in f (R) theories of gravity. Class. Quantum Gravity 2008, 25, 075017. [Google Scholar] [CrossRef]
- Rosen, N.; Virbhadra, K.S. Energy and momentum of cylindrical gravitational waves. Gen. Relativ. Gravit. 1993, 25, 429. [Google Scholar] [CrossRef]
- Aygün, S.; Tarhan, I. Energy momentum localization for Bianchi type-IV Universe in general relativity and teleparallel gravity. Pramana 2012, 78, 531–548. [Google Scholar] [CrossRef]
- Radinschi, I. Energy associated with the Bianchi type VI0 Universe. Chin. J. Phys. 2001, 39, 393. [Google Scholar]
- Sahoo, P.K.; Mahanta, K.L.; Goit, D.; Sinha, A.K.; Xulu, S.S.; Das, U.R.; Prasad, A.; Prasad, R. Einstein energy-momentum complex for a phantom black hole metric. Chin. Phys. Lett. 2015, 32, 020402. [Google Scholar] [CrossRef][Green Version]
- Tripathy, S.K.; Mishra, B.; Pandey, G.K.; Singh, A.K.; Kumar, T.; Xulu, S.S. Energy and Momentum of Bianchi Type Universes. Adv. High Energy Phys. 2015, 2015, 705262. [Google Scholar] [CrossRef]
- Radinschi, I.; Rahaman, F.; Banerjee, A. The energy distribution of Hořava-Lifshitz black hole solutions. Int. J. Theor. Phys. 2012, 51, 1425–1434. [Google Scholar] [CrossRef]
- Radinschi, I.; Grammenos, T. Møller’s energy-momentum complex for a spacetime geometry on a noncommutative curved D3-brane. Int. J. Theor. Phys. 2008, 47, 1363–1372. [Google Scholar] [CrossRef]
- Aguirregabiria, J.M.; Chamorro, A.; Virbhadra, K.S. Energy and angular momentum of charged rotating black holes. Gen. Relativ. Gravit. 1996, 28, 1393. [Google Scholar] [CrossRef]
- Xulu, S.S. Bergmann–Thomson Energy-Momentum Complex for Solutions More General than the Kerr–Schild Class. Int. J. Theor. Phys. 2007, 46, 2915–2922. [Google Scholar] [CrossRef]
- Virbhadra, K.S. Naked singularities and Seifert’s conjecture. Phys. Rev. D 1999, 60, 104041. [Google Scholar] [CrossRef]
- Yang, I.C.; Lin, C.L.; Radinschi, I. The energy of regular black hole in general relativity coupled to nonlinear electrodynamics. Int. J. Theor. Phys. 2009, 48, 248–255. [Google Scholar] [CrossRef]
- Radinschi, I.; Rahaman, F.; Ghosh, A. On the energy of charged black holes in generalized dilaton-axion gravity. Int. J. Theor. Phys. 2010, 49, 943–956. [Google Scholar] [CrossRef][Green Version]
- Radinschi, I.; Rahaman, F.; Banerjee, A. On the Energy of Hořava–Lifshitz Black Holes. Int. J. Theor. Phys. 2011, 50, 2906–2916. [Google Scholar] [CrossRef]
- Sahoo, P.K.; Radinschi, I.; Mahanta, K.L. Energy–momentum distribution in general relativity for a phantom black hole metric. Indian J. Phys. 2019. [Google Scholar] [CrossRef]
- Abdel-Megied, M.; Gad, R.M. Møller’s energy in the Kantowski-Sachs space-time. Adv. High Energy Phys. 2010, 2010, 379473. [Google Scholar] [CrossRef]
- Sharif, M.; Azam, M. Energy–momentum distribution: Some examples. Int. J. Mod. Phys. A 2007, 22, 1935. [Google Scholar] [CrossRef]
- Vagenas, E.C. Energy distribution in 2D stringy black hole backgrounds. Int. J. Mod. Phys. A 2003, 18, 5781. [Google Scholar] [CrossRef]
- Dogru, M.U.; Varlikli, N.; Baykal, D.; Kiy, G.; Taser, D.; Çaglar, H.; Gunduz, E. Energy and momentum of higher dimensional black holes. Int. J. Theor. Phys. 2012, 51, 1545–1554. [Google Scholar] [CrossRef]
- Vagenas, E.C. Energy distribution in the dyadosphere of a Reissner-Nordstrom black hole in Møller’s prescription. Mod. Phys. Lett. A 2006, 21, 1947. [Google Scholar] [CrossRef]
- Balart, L. Energy distribution of (2+1)-dimensional black holes with nonlinear electrodynamics. Mod. Phys. Lett. A 2009, 24, 2777. [Google Scholar] [CrossRef]
- Ragab, M.G.; Fouad, A. Energy and Momentum Distributions of Kantowski and Sachs Space-time. Astrophys. Space Sci. 2007, 310, 135–140. [Google Scholar]
- Matyjasek, J. Some remarks on the Einstein and Møller pseudotensors for static and spherically-symmetric configurations. Mod. Phys. Lett. A 2008, 23, 591. [Google Scholar] [CrossRef]
- Nashed, G.G.L. Energy distribution of Kerr spacetime using Moller energy momentum complex. Nuovo Cimento 2004, B119, 967–974. [Google Scholar]
- Dogru, M.U.; Baykal, D.; Kiy, G.; Taser, D.; Caglar, H.; Varlikli, N. Energy-momentum distributions of five-dimensional homogeneous-anisotropic universes. Int. J. Mod. Phys. D 2012, 21, 1250078. [Google Scholar] [CrossRef]
- Nester, J.M.; So, L.L.; Vargas, T. Energy of homogeneous cosmologies. Phys. Rev. D 2008, 78, 044035. [Google Scholar] [CrossRef]
- Nashed, G.G. Energy of spherically symmetric space-times on regularizing teleparallelism. Int. J. Mod. Phys. A 2010, 25, 2883. [Google Scholar] [CrossRef]
- Sharif, M.; Jawad, A. Energy contents of some well-known solutions in teleparallel gravity. Astrophys. Space Sci. 2011, 331, 257–263. [Google Scholar] [CrossRef]
- Maluf, J.W.; Veiga, M.V.O.; da Rocha-Neto, J.F. Regularized expression for the gravitational energy-momentum in teleparallel gravity and the principle of equivalence. Gen. Relativ. Gravit. 2007, 39, 227. [Google Scholar] [CrossRef]
- Mourad, M.F. Gravitational energy–momentum and gravitational flux of cylindrically rotating solution in the teleparallel gravity. Indian J. Phys. 2019, 93, 1233–1239. [Google Scholar] [CrossRef]
- Aygün, S.; Baysal, H.; Aktaş, C.; Yılmaz, I.; Sahoo, P.K.; Tarhan, I. Teleparallel energy–momentum distribution of various black hole and wormhole metrics. Int. J. Mod. Phys. A 2018, 33, 1850184. [Google Scholar] [CrossRef]
- Ganiou, M.G.; Houndjo, M.J.S.; Tossa, J. f (T) gravity and energy distribution in Landau–Lifshitz prescription. Int. J. Mod. Phys. D 2018, 27, 1850039. [Google Scholar] [CrossRef]
- Penrose, R. Quasi-local mass and angular momentum in general relativity. Proc. R. Soc. Lond. A Math. Phys. Sci. 1982, 381, 53–63. [Google Scholar]
- Tod, K.P. Some examples of Penrose’s quasi-local mass construction. Proc. R. Soc. Lond. A. Math. Phys. Sci. 1983, 388, 457–477. [Google Scholar]
- Wang, M.T.; Yau, S.T. Quasilocal mass in general relativity. Phys. Rev. Lett. 2009, 102, 021101. [Google Scholar] [CrossRef]
- Wang, M.T.; Yau, S.T. Isometric embeddings into the Minkowski space and new quasi-local mass. Commun. Math. Phys. 2019, 288, 919–942. [Google Scholar] [CrossRef]
- Chen, C.M.; Liu, J.L.; Nester, J.M. Gravitational energy is well defined. Int. J. Mod. Phys. D 2018, 27, 1847017. [Google Scholar] [CrossRef]
- Chen, C.M.; Liu, J.L.; Nester, J.M. Quasi-local energy from a Minkowski reference. Gen. Relativ. Gravit. 2018, 50, 158. [Google Scholar] [CrossRef]
- Balart, L.; Vagenas, E.C. Regular black holes with a nonlinear electrodynamics source. Phys. Rev. D 2014, 90, 124045. [Google Scholar] [CrossRef]
- Ayon-Beato, E.; Garcia, A. Regular black hole in general relativity coupled to nonlinear electrodynamics. Phys. Rev. Lett. 1998, 80, 5056–5059. [Google Scholar] [CrossRef]
- Nashed, G.G.L.; Capozziello, S. Magnetic black holes in Weitzenböck geometry. Gen. Relativ. Gravit. 2019, 51, 50. [Google Scholar] [CrossRef]
- Nashed, G.G.L.; Capozziello, S. Charged spherically symmetric black holes in f(R) gravity and their stability analysis. Phys. Rev. D 2019, 19, 104018. [Google Scholar] [CrossRef]
- Abedi, H.; Abbassi, A.M.; Capozziello, S. Cosmological perturbations in gravitational energy-momentum complex. Ann. Phys. 2019, 405, 54. [Google Scholar] [CrossRef]
- Virbhadra, K.S.; Ellis, G.F. Schwarzschild black hole lensing. Phys. Rev. D 2000, 62, 084003. [Google Scholar] [CrossRef]
- Claudel, C.M.; Virbhadra, K.S.; Ellis, G.F. The geometry of photon surfaces. J. Math. Phys. 2000, 42, 818–838. [Google Scholar] [CrossRef]
- Virbhadra, K.S. Relativistic images of Schwarzschild black hole lensing. Phys. Rev. D 2009, 79, 083004. [Google Scholar] [CrossRef]
- Radinschi, I.; Grammenos, T.; Rahaman, F.; Spanou, A.; Islam, S.; Chattopadhyay, S.; Pasqua, A. Energy-momentum for a charged nonsingular black hole solution with a nonlinear mass function. Adv. High Energy Phys. 2017, 2017, 7656389. [Google Scholar] [CrossRef]
- Radinschi, I.; Rahaman, F.; Grammenos, T.; Islam, S. Einstein and Møller energy-momentum complexes for a new regular black hole solution with a nonlinear electrodynamics source. Adv. High Energy Phys. 2016, 2016, 9049308. [Google Scholar] [CrossRef]
- Capozziello, S.; Capriolo, M.; Transirico, M. The gravitational energy-momentum pseudo-tensor of higher-order theories of gravity. Ann. Phys. 2017, 529, 1600376. [Google Scholar] [CrossRef]
© 2020 by the authors. Licensee MDPI, Basel, Switzerland. This article is an open access article distributed under the terms and conditions of the Creative Commons Attribution (CC BY) license (http://creativecommons.org/licenses/by/4.0/).











