Abstract
The simplest anisotropic model of the early universe is the one with two conformal factors, which can be identified as the Kantowski–Sachs metric, or the reduced version of the Bianchi-I metric. To fit the existing observational data, it is important that the anisotropy is washed out in the early stage of the evolution. We explore the possible effects of the running cosmological constant on the dynamics of isotropy in the case of space filled by radiation.
1. Introduction
Two important theoretical challenges for the theoretical background of modern cosmology are to construct the basis for a possible variation of the equation of state of dark energy and to explain the initial conditions of the universe. One of the important aspects of the last task is to elaborate a mechanism for making the universe isotropic, at least after the initial stage of its evolution, which leaves observational traces.
The most natural candidate to be dark energy is the cosmological constant (see, e.g., [1]), which has a fixed equation of state between “pressure” and “energy density” components. If the future observational data show a deviation from this value, it may be either interpreted as a non-constant cosmological term or as the presence of a qualitatively new essence filling the universe, which may be a replacement or a complement to the cosmological constant. The non-constant cosmological term may be a consequence of the vacuum quantum effects of matter fields (see, e.g., the review [2] for a qualitative discussion and further references). The corresponding quantum contributions to the action of gravity are certainly rather complicated (e.g., necessarily non-polynomial) if expressed via curvature tensors and nonlocal form factors [3]. This explains why these terms have never been calculated with the existing quantum field theory techniques based on the weak field expansions. For the same reason, the presence of these quantum contributions cannot be ruled out. In this situation, one can rely on the phenomenological approaches, e.g., based on the assumption of quadratic decoupling in the lower-derivative sector of the gravitational effective action [4,5], or assuming and using the covariance of the effective action [6]. All these approaches converge to the IR (low-energy) running of the form
where G is the Newton constant and is the value of the density of the cosmological constant at the fiducial value of the scale parameter . The limits on the magnitude of the phenomenological parameter were established in [7,8] in different types of the cosmological models based on Equation (1). These limits were obtained by analyzing cosmic perturbations and making comparison with the observational data. In both cases, this analysis requires an identification of the artificial scale parameter of the minimal subtraction renormalization scheme with a certain physical quantity, as discussed in [3].
In the cosmological setting, some physical arguments based on quantum field theory and also the scale-setting procedure [9] hint at the identification of with the Hubble parameter H. On top of this, the covariance-based arguments imply that, under the derivative expansion, the effective action cannot be odd in metric derivatives. For the background cosmological metric, this gives Equation (1), and the same result follows from the assumption of quadratic IR decoupling in the beta function of .
The IR running implies that there is an effective action of gravity that can be separated into the nonlocal parts responsible for the IR running of the cosmological constant, the quantum corrections to the Einstein–Hilbert term (the running of the Newton constant), and the terms which can be attributed to quantum corrections in the higher-derivative sectors. The last terms can be directly calculated (see, e.g., [10] for review and references), but are not very relevant for the late cosmology owing to the Planck suppression of the higher-derivative terms. Thus, the covariance of the effective action assumes that the lower-energy sector should satisfy certain conservation laws on its own. In this respect, the cosmological applications of Equation (1) can be separated into the models admitting the energy exchange between the vacuum and matter sectors and the ones without such an exchange. It was argued in [11,12,13,14] that the models of the first type are physically inappropriate for the late universe. On the other hand, the phenomenological limits on the parameter in Equation (1) derived from the metric perturbations and LSS data [7] are much stronger in these models, as was also confirmed in more recent work [15] by analyzing another set of cosmological observables (see also [16] and references therein). According to the most recent work, in the early universe (and certainly not in the later stages of the evolution) there is no suppression of the creation of particles from the vacuum [11,12,13], making the exchange of energy between different parts of the gravitational action less relevant. In this case, one can use the basic cosmological models based on the running [17] instead of the more complicated models of the type considered in [14].
Despite a lot of the relevant information in cosmology being obtained from linear cosmic perturbations, there is at least one special situation when one needs to perform a non-perturbative analysis. This concerns the answer to the question of why the initial stage of the universe can be described by the isotropic metric. To address this problem, one needs to start with the anisotropic model and see whether and how the isotropy is restored in a given model of gravity. Since the issue arises for the very early universe, the matter fields can be described by pure radiation, which is a dominating component in this epoch, even taking into account the symmetry restoration and the corresponding huge (compared to the present one) magnitude of the cosmological constant [1,18].
In the present work, we report on the first (at least, up to our knowledge) theoretical investigation of the effect of the running of the cosmological constant density Equation (1) on the isotropization of the early universe. For this initial work we use the simplest model including only radiation and the cosmological constant in the gravity theory based on Einstein’s GR with the running cosmological constant. It is worthwhile to explain this point in a more detailed form. Let us remember that we are discussing the very early universe, where the typical values of the Hubble parameter are greater than the masses, at least for the lightest massive particles, of the Standard Model. For smaller Hubble values, the creation of particles from the vacuum is suppressed, as was noted long ago in [11,12,13]. On the other hand, even for values of the Hubble parameter of the order of the electron mass, the Einstein equations tell us that the typical temperature of the CMB is huge compared to the masses of the heaviest particles of the Standard Model [5] and, probably, compared to the heaviest possible candidates for the dark matter constituents. Thus, in this regime, all kinds of matter, including baryonic and dark matter, can be regarded as having the equation of state of radiation.
The running of the Newton constant and other terms in the action of gravity are not taken into account, as they are less relevant in the given physical situation in the early universe, when the energy exchange between the vacuum and matter sectors of the action are not suppressed [15]. Finally, to explore the anisotropy we use the simplest version of the Bianchi type I metric, which is also a version of the Kantowski–Sachs (KS) model [19]. This metric has only two conformal factors and enables one to explore the main qualitative features of the anisotropic running cosmology in the most economic and explicit way. It is worth noting that isotropization in the KS cosmological models without running was previously explored in many papers, including [20,21,22], where the isotropization of the metric was first discovered (see also [23,24,25,26,27,28,29,30,31] for further investigations in different models and [32,33] for a more complete set of references). It is worth noting the quantum mechanism of isotropization (see, e.g., [34,35,36]; there are also many other papers on this issue and a review in the book [37]).
The rest of this work is organized as follows. In Section 2, we formulate the background for the anisotropic running cosmology, that includes the identification of scale and derivation of the main formulas for the dynamics of the conformal factors. Let us note that the generalization to more complicated metrics, such as the general Bianchi-I, is expected to be straightforward. Section 3 reports on the numerical results for the dynamics of the conformal factors. Finally, in Section 4 we draw our first conclusions and discuss possible extensions of the present work.
2. Theoretical Background of the Anisotropic Running Cosmology
The basis of our investigation will be Einstein’s equations with the cosmological constant,
where is the metric tensor, the Newton constant G is assumed to be scale-independent, as explained above, and depends on the scale parameter according to Equation (1). Here, and in what follows, we adopt the units with for the speed of light in a vacuum.
Consider the Kantowski–Sachs metric,
where r, , and are spherical coordinates, and and are the two scale factors. The growth of these functions with time characterizes the expansion of the universe. In the model (3), the radial part can expand differently to the angular parts. Since there are only two functions, this is one of the simplest possible anisotropic models. The spatial sections of this model have positive curvature.
The energy–momentum tensor for the perfect fluid is given by
where and are, respectively, the energy density and pressure of the fluid and is the four-velocity of the fluid. Since we are interested in the very early universe, the matter contents may be approximately described by radiation, so the equation of state for our perfect fluid should be
One may identify the isotropization of metric (3) in two different ways. In a more simple way, after some time would tend to . The second way is to see that the ratio between the scale factors tends to a constant after some time, showing that the scale factors would have the same expansion rate.
Using the KS metric (3) in the Einstein tensor on the left-hand side of Equation (2), we arrive at a system of three ordinary differential equations:
In these equations, and are the total energy density and pressure, as will be detailed below.
Since there are only two variables, and , we can restrict the consideration by Equation (6) and the difference between Equation (8) multiplied by and Equation (7) multiplied by a. Thus, the equations which we will work with are1
To simplify notation, in what follows we use units with . Together with , this means physical time t is measured in Planck units. This is certainly a very small unit, but for the very early universe this may be a useful choice. Concerning the right-hand side of Equation (2), we meet the sum of the radiation and the contribution of the variable cosmological constant Equation (1). A useful representation is using “energy density” and “pressure” of the vacuum. Then, we may arrive at the total energy density and pressure of the model, in the forms
where we used the relation (5) for the radiation and the relation . Let us note that this relation between the “energy density” and “pressure” of the vacuum corresponds to the natural separation of the effective action of the vacuum into the cosmological constant sector, Einstein–Hilbert sector, and higher-derivative part. In the isotropic metric case, this separation, which was already mentioned in the Introduction, can be performed using global scaling. The cosmological constant and the corresponding nonlocal quantum corrections should have the same scaling, and this means the equation of state . The interested reader may find more details in [38].
The next problem is an identification of that would enable us to use the result in Equation (1) and then in Equation (11). We shall use the usual choice of , and the definition of an average H suggested in [29],
This choice has several advantages. In the QFT framework, the running of vacuum parameters, including the cosmological constant, corresponds to the effect of quantum matter fields on the external (classical) gravitational background. This means (see, e.g., [10] for the introduction) that one has to deal with the Feynman diagrams with external gravitational lines. As was discussed in [4,5], and numerous subsequent publications, the phenomenologically acceptable running presumes that in the cosmological constant sector there is a quadratic decoupling. Let us stress that this is a phenomenological assumption since such a decoupling was verified only in the higher-derivative sectors of the vacuum action [10] (see further references to the original works therein). In our case of an isotropic metric, there may be lines corresponding to different conformal factors. In case the magnitudes in the two terms are of the same order, it boils down to the usual identification from [4,5,9]. On the other hand, if the ratios and are very different, the choice Equation (12) guarantees that the larger version of the Hubble parameter gives a greater contribution, as required. From the phenomenological side, this definition looks natural and enables one to implement the running Equation (1) in the anisotropic setting. The generalization to the Bianchi-I model is straightforward.
The energy conservation condition gives the equation
In the units we use, the running corresponds to the relation
Taking in account Equation (5), the equation of state for the cosmological constant, and the definition of the Hubble parameter (12), after some calculations we find the following energy conservation Equation (13):
For the total energy density of , and using Equation (9), we arrive at the equation
It is worth noting that here is the energy density of radiation, which is one of the variables that has the dynamics to be defined from the equations, and is the initial point of the renormalization group flow.
3. Numerical Results for the Anisotropic Metric
Solving the system of Equations (10), (15), and (16), one can explore the dynamics of the relevant functions , , and . Let us report on the corresponding numerical analysis.
Differently from previous work [7], we do not consider cosmic perturbations; however, the background geometry is more complicated owing to anisotropy. On the other hand, we know that the metric in the universe filled by radiation becomes isotropic in a very short time; hence, our interest concerns the very early universe. In this case, the limitations on the sign and magnitude of the parameter , which were established in [7] (also in [8] for another model with running cosmological constant), do not apply anymore, and hence, we can assume much greater values of , both positive and negative. Following this logic, we studied different cases, varying the values of the parameters, including , in the first place. One of our targets is the isotropization of metric (3), i.e., evaluation of the ratio .
The results of the numerical analysis can be seen in the figures. Let us first summarize the general features of different models, characterized by different values of the parameter and different initial data. We found that for the physically relevant solutions, i.e., when the value of is small, both and always expand and that always tends to zero, starting from a given initial value.
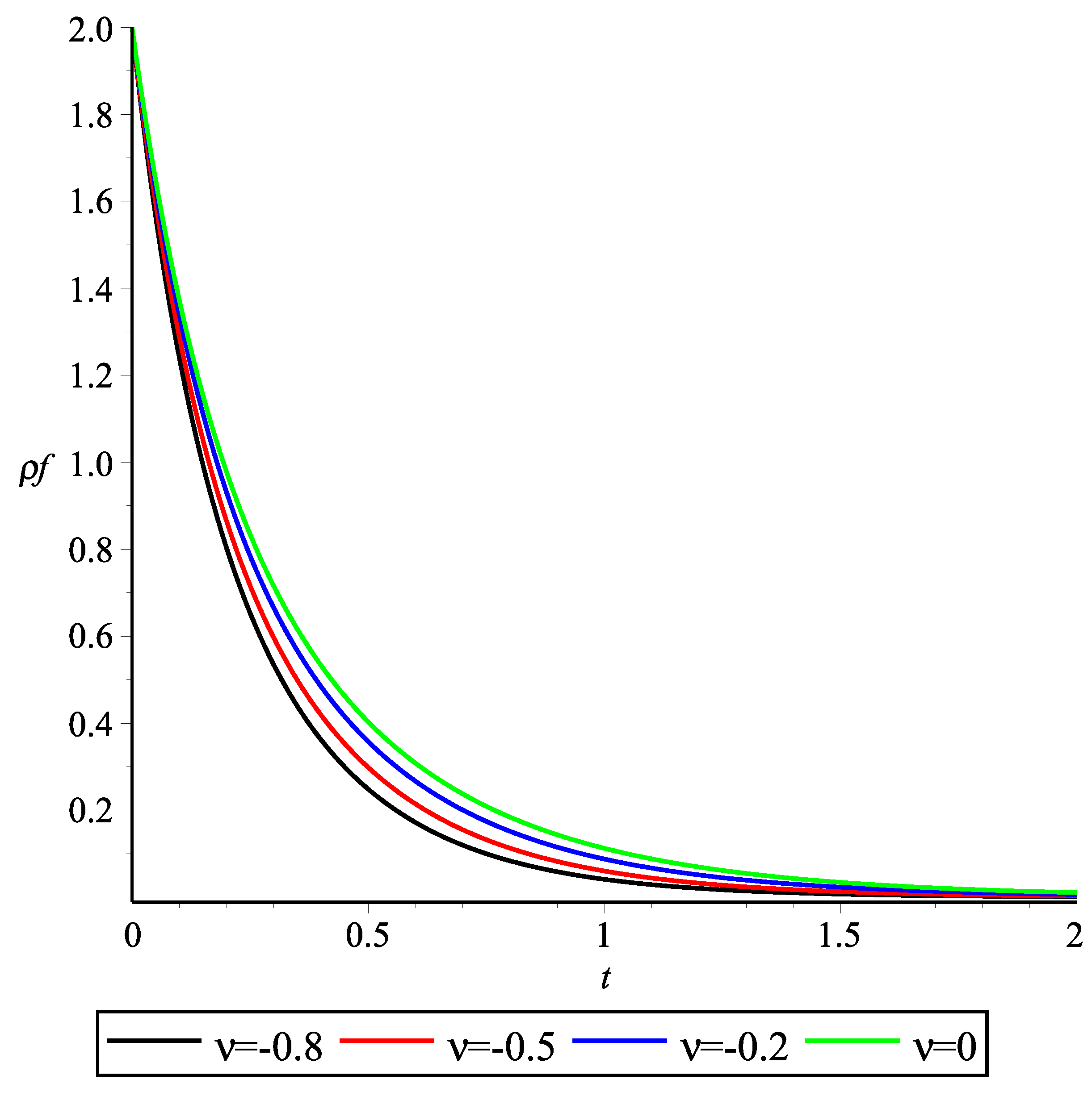
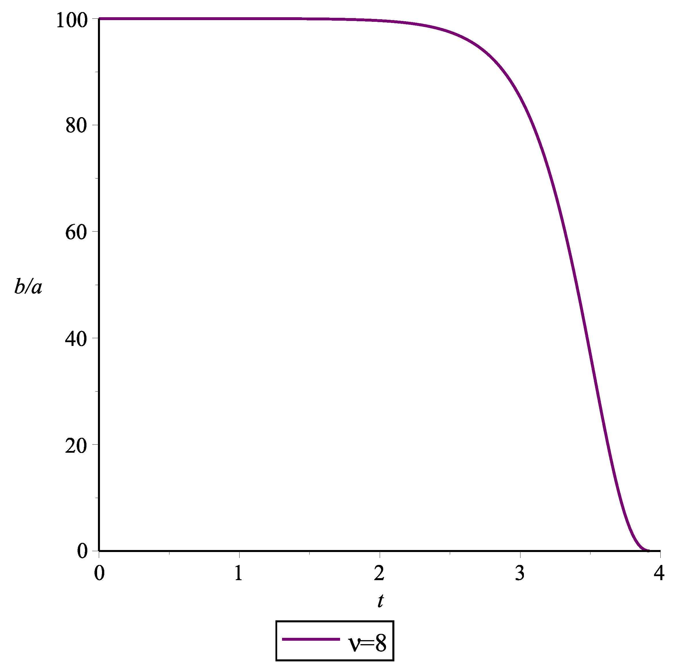
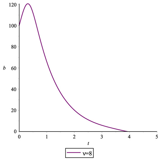
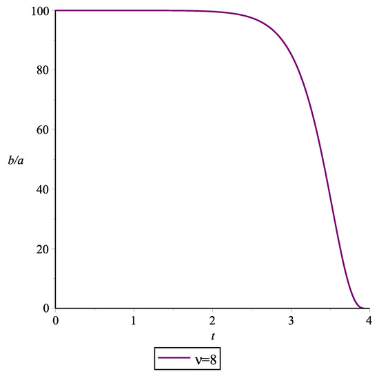
Consider the case when initially the model is strongly anisotropic, that is, we choose and . For the numerical analysis, we used the initial values
while the value of varied. In Figure 1 and Figure 2, we show some plots obtained by the variation of . One can see both and are rapidly growing with time, and it looks like the anisotropy does not change significantly, for all values of . Let us note that we took much greater values of compared to the upper bounds derived in [7,8]. There were two reasons for this. The first one was that for values of the order , which are typical for models of the first type (with the exchange of energy between vacuum and matter [7]), the plots are not visually distinguishable from the one for . The second reason was that the isotropization occurs very fast when the values of the Hubble parameter are very large. Obviously, this makes sense only assuming that the isotropization takes place in the very early universe, where typical energies are very high. This means, there is no decoupling of the highest-mass particles, providing small values of [4,5] and, therefore, there is no contradiction in assuming the values of order one. The same thinking concerns the sign, which was advocated as being positive in [7]. In the effective decoupling-based framework formulated in [5] (see also [2,3]), this sign is defined by the spin of the highest-mass particles in the spectrum beyond the Minimal Standard Model. And if the scale of decoupling dramatically changes, we have to take into account the possibility of fermion domination and, therefore, consider also the negative values of .
Figure 1.
Variation in for four different positive values of .
Figure 2.
Variation in for four different positive values of .
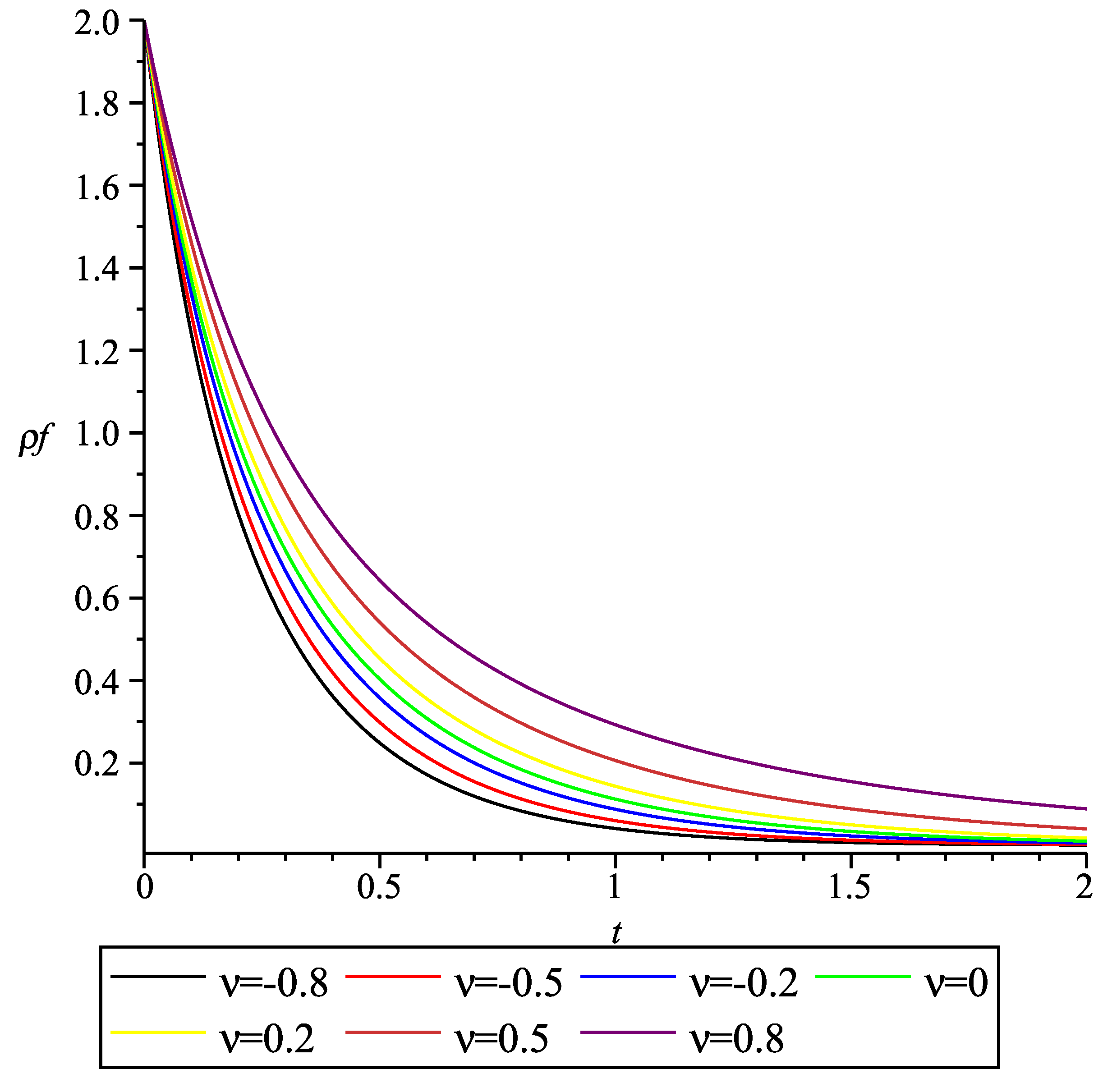
Following these arguments, we chose the values for the parameters, initial conditions, and the values of to produce the graphs demonstrating qualitative properties of the solutions. Figure 1, Figure 2, Figure 3 and Figure 4 show, respectively, the time dependencies , , , and the ratio for four different large positive values of . Similarly, Figure 5, Figure 6, Figure 7 and Figure 8 show the time variations of the same quantities , , and for four different negative values of . Furthermore, Figure 9, Figure 10, Figure 11 and Figure 12, illustrate the behavior of , , , and for four different positive and negative values of . Observing these plots we can see the general situation, i.e., how the running of the cosmological constant density may affect the process of isotropization. These general features are formulated in the next section.
Figure 3.
Variation in for four different positive values of .
Figure 4.
Variation in for four different positive values of .
Figure 5.
Variation in for four different negative values of .
Figure 6.
Variation in for four different negative values of .
Figure 7.
Variation in for four different negative values of .
Figure 8.
Variation in for four different negative values of .
Figure 9.
Variation in for seven different positive and negative values of .
Figure 10.
Variation in for seven different positive and negative values of .
Figure 11.
Variation in for seven different positive and negative values of .
Figure 12.
Variation in for seven different positive and negative values of .
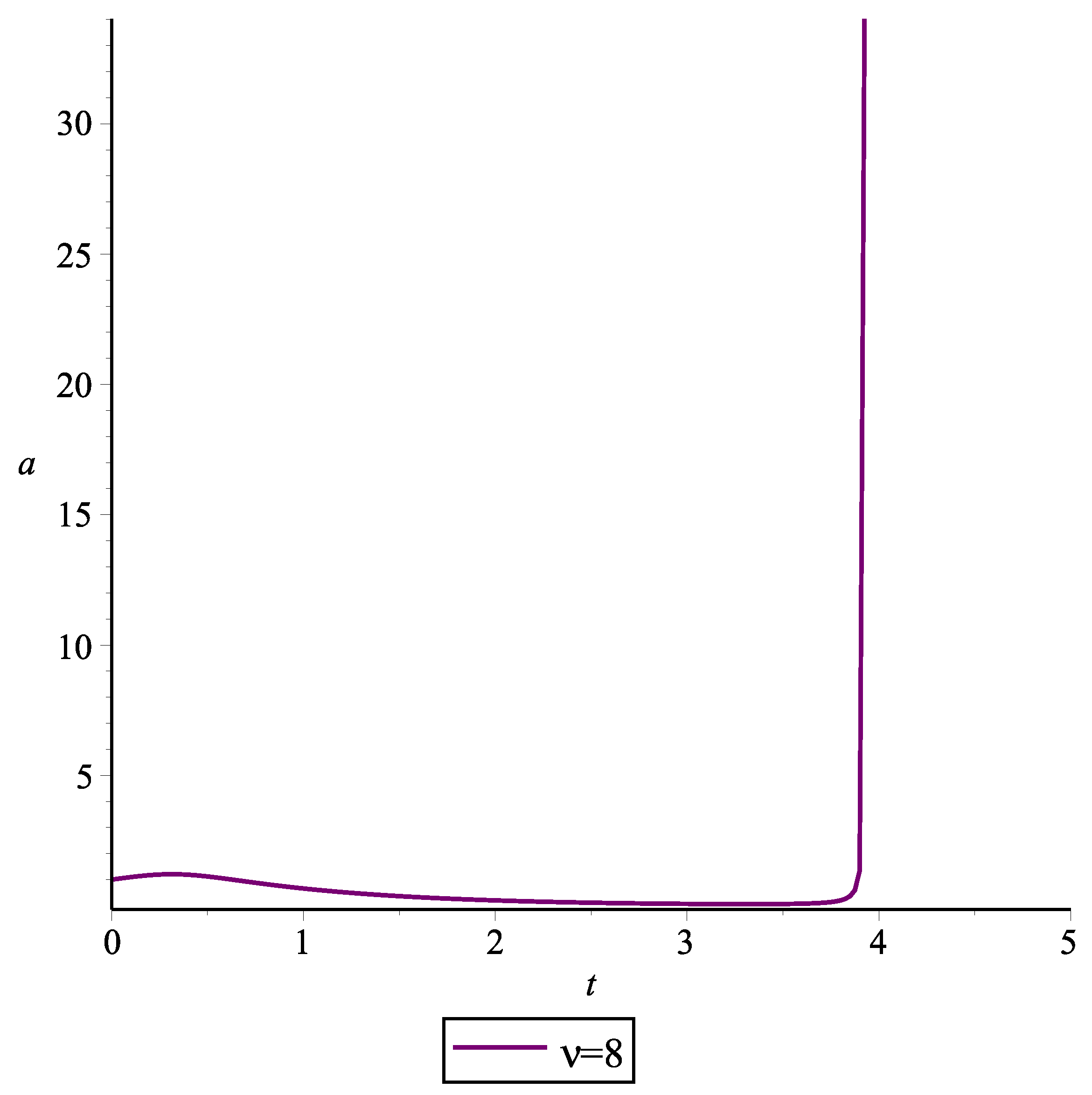
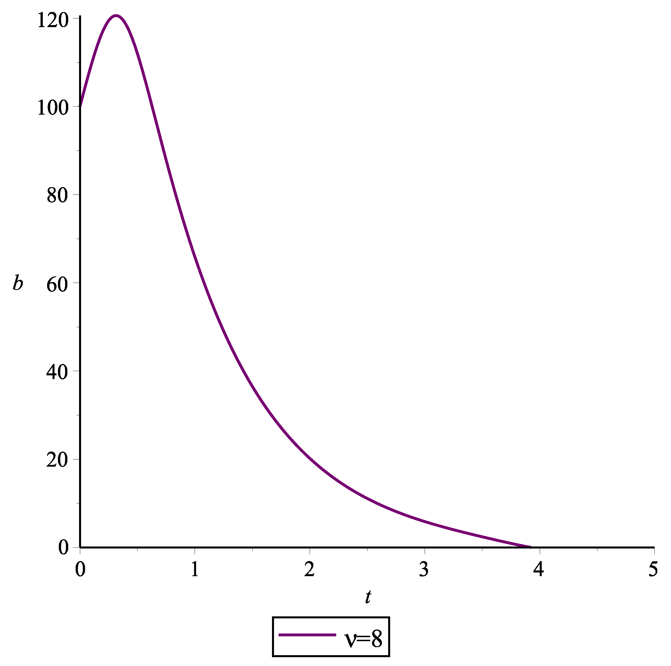
On the basis of the numerical analysis one notes that there may be a value of where the tendencies related to the running stop working. As an illustration, we show this situation in Figure 13, Figure 14, Figure 15 and Figure 16, corresponding to and a huge unphysical value . In this case, the term with in the Friedmann Equation (16) dominates over the basic term . We included these plots just to illustrate the general situation that may happen in the region of “quantum dominance”, where the running becomes very strong.
Figure 13.
Variation in for a large positive value of .
Figure 14.
Variation in for a large positive value of .
Figure 15.
Variation in for a large positive value of .
Figure 16.
Variation in for a large positive value of .
In Figure 13, the scale factor expands slowly and then the universe starts to contract. When the time gets close to , an exponential expansion starts and continues until it abruptly stops the expansion due to a final singularity at . Figure 14 shows the behavior of the second scale factor , which also slowly expands until it reaches a maximum value at approximately . After that, a contraction begins until it reaches a zero value and gives rise to a singularity, similar to a big crunch, at the same value of time . Figure 15 demonstrates with the same values of the parameters. It is easy to see that we meet (quite naturally) a singularity at the same point. To complete this part, in Figure 16 one can observe that the ratio remains approximately constant and then begins to decrease at some point. This stage lasts until the same point, , when goes to zero.
4. Conclusions
We have considered the effect of the running cosmological constant in the early universe on the isotropization of the KS metric. As was argued in previous publications on the running cosmology models [15] (based on the previous ideas and restrictions of [11,12,13,14]), in the early universe the running of the Newton constant is a sub-dominating effect, which can be neglected, in the leading approximation. Thus, we treated the Newton constant G as a non-running quantity.
The most important qualitative result of our work is that, different from the cosmic perturbations [7], small values of the phenomenological parameter do not affect the dynamics of the anisotropic conformal factors, at least in the framework of the KS metric model [19]. Taking into account the bound for derived from the perturbations, one could conclude that the possible running of the cosmological constant is irrelevant for the dynamics of anisotropic parameters, but this would be a misleading statement. The reason is that in the very early universe the metric becomes isotropic very fast and, therefore, the two kinds of deviation from the homogeneous and isotropic cosmology occur at distinct epochs. And, in the very early universe we can assume that the values of do not satisfy the aforementioned bound. Assuming that this parameter is of the order one, we can see how the running of affects the isotropization.
Concerning the anisotropic model and the role of the running in isotropization of the metric, we can see that the model tends towards an isotropic configuration in the course of evolution for all values of which are considered. Also, one notes that for smaller values of , the ratio tends to a constant value quicker. On top of this, the aforementioned constant value is greater for smaller values of . It is worth noting that since both conformal factors depend only on time, these results do not depend on the choice of coordinates. Another conclusion one can draw from the plots in Figure 1, Figure 2, Figure 3, Figure 4, Figure 5, Figure 6, Figure 7, Figure 8, Figure 9, Figure 10, Figure 11 and Figure 12 is that the smaller the value of , the faster the expansion of the scale factors and . Furthermore, independent of the isotropy, the fluid density goes to zero faster for smaller values of . Both tendencies hold for both positive and negative values of the parameter .
Finally, we conclude that the running of the cosmological constant in the model with energy exchange between the vacuum and matter (radiation, in our case) sectors describes the accelerated expansion and, for a moderate value of the phenomenological parameter , does not contradict very fast isotropization of the initially anisotropic model. After that, the evolution occurs in the isotropic way, except the dynamics of the cosmic perturbations, which were analyzed in detail in [8].
The last observation concerns the possible extensions and continuations of this work. Despite the KS metric results looking convincing, it would be interesting to perform the same, or maybe a more detailed analysis, for the Bianchi type I, or even more general, metric. In this respect, we note that the previous investigations of Wald [26] showed that the qualitative difference, in the case of a constant vacuum energy, is expected only starting from the Bianchi type IX metric. It would be interesting to see whether this feature holds for the running cosmological constant, maybe using the dynamical systems approach as suggested in [27].
On the other hand, since the anisotropy under discussion concerns only the very early universe, when typical energies are extremely high, it would certainly be interesting to include a consideration of the effects of higher-derivative terms, starting from . We hope to address this issue in future work.
Author Contributions
Conceptualization, V.G.O., G.d.O.N. and I.L.S.; methodology, V.G.O., G.d.O.N. and I.L.S.; validation, V.G.O., G.d.O.N. and I.L.S.; formal analysis, V.G.O., G.d.O.N. and I.L.S.; investigation, V.G.O., G.d.O.N. and I.L.S.; writing—original draft preparation, V.G.O., G.d.O.N. and I.L.S.; writing—review and editing, V.G.O., G.d.O.N. and I.L.S. All authors have read and agreed to the published version of the manuscript.
Funding
Ilya L. Shapiro acknowledges partial support from Conselho Nacional de Desenvolvimento Científico e Tecnológico—CNPq under the grant 303635/2018-5. Vinícius G. Oliveira thanks Coordenação de Aperfeiçoamento de Pessoal de Nível Superior (CAPES) for supporting his Ms. project, including this work.
Data Availability Statement
The data presented in this study are openly available in arXiv as e-Print: 2312.04723 [gr-qc].
Acknowledgments
The authors are grateful to A. Kamenshchik for useful correspondence.
Conflicts of Interest
The authors declare no conflict of interest.
Abbreviations
KS, Kantowski–Sachs
References
- Weinberg, S. The cosmological constant problem. Rev. Mod. Phys. 1989, 61, 1. [Google Scholar] [CrossRef]
- Shapiro, I.L. Effective action of vacuum: Semiclassical approach. Class. Quant. Grav. 2008, 25, 103001. [Google Scholar] [CrossRef]
- Shapiro, I.L.; Solà, J. On the possible running of the cosmological “constant”. Phys. Lett. B 2009, 682, 105. [Google Scholar] [CrossRef]
- Babic, A.; Guberina, B.; Horvat, R.; Stefancic, H. Renormalization group running of the cosmological constant and its implication for the Higgs boson mass in the standard model. Phys. Rev. D 2002, 65, 085002. [Google Scholar] [CrossRef]
- Shapiro, I.L.; Solà, J. The scaling evolution of the cosmological constant. J. High Energy Phys. 2002, 02, 006. [Google Scholar] [CrossRef]
- Farina, C.; Kort-Kamp, W.J.M.; Mauro, S.; Shapiro, I.L. Dynamics of the Laplace-Runge-Lenz vector in the quantum-corrected Newton gravity. Phys. Rev. D 2011, 83, 124037. [Google Scholar] [CrossRef]
- Fabris, J.C.; Shapiro, I.L.; Solà, J. Density perturbations for running cosmological constant. J. Cosmol. Astropart. Phys. 2007, 0702, 016. [Google Scholar] [CrossRef]
- Grande, J.; Solà, J.; Fabris, J.C.; Shapiro, I.L. Cosmic perturbations with running G and Lambda. Class. Quant. Grav. 2010, 27, 105004. [Google Scholar] [CrossRef]
- Babic, A.; Guberina, B.; Horvat, R.; Stefancic, H. Renormalization-group running cosmologies. A Scale-setting procedure. Phys. Rev. D 2005, 71, 124041. [Google Scholar] [CrossRef]
- Buchbinder, I.L.; Shapiro, I.L. Introduction to Quantum Field Theory with Applications to Quantum Gravity; Oxford University Press: Oxford, UK, 2021. [Google Scholar]
- Wang, P.; Meng, X.H. Can vacuum decay in our Universe? Class. Quant. Grav. 2005, 22, 283. [Google Scholar] [CrossRef]
- Opher, R.; Pelinson, A. Studying the decay of the vacuum energy with the observed density fluctuation spectrum. Phys. Rev. D 2004, 70, 063529. [Google Scholar] [CrossRef]
- Opher, R.; Pelinson, A. Decay of the vacuum energy into CMB photons. Mon. Not. Roy. Astron. Soc. 2005, 362, 167. [Google Scholar] [CrossRef][Green Version]
- Shapiro, I.L.; Solà, J.; Stefancic, H. Running G and Λ at low energies from physics at MX: Possible cosmological and astrophysical implications. J. Cosmol. Astropart. Phys. 2005, 0501, 012. [Google Scholar] [CrossRef]
- Agudelo Ruiz, J.A.; de Paula Netto, T.; Fabris, J.C.; Shapiro, I.L. Primordial universe with the running cosmological constant. Eur. Phys. Journ. C 2020, 80, 851. [Google Scholar] [CrossRef]
- Basilakos, S.; Mavromatos, N.E.; Peracaula, J. Gravitational and Chiral Anomalies in the Running Vacuum Universe and Matter-Antimatter Asymmetry. Phys. Rev. D 2020, 101, 045001. [Google Scholar] [CrossRef]
- Shapiro, I.L.; Sola, J.; Espana-Bonet, J.; Ruiz-Lapuente, P. Variable cosmological constant as a Planck scale effect. Phys. Lett. B 2003, 574, 149. [Google Scholar] [CrossRef]
- Bludman, S.A.; Ruderman, M.A. Induced Cosmological Constant Expected above the Phase Transition Restoring the Broken Symmetry. Phys. Rev. Lett. 1977, 38, 255. [Google Scholar] [CrossRef]
- Kantowski, R.; Sachs, R.K. Some spatially homogeneous anisotropic relativistic cosmological models. J. Math. Phys. 1966, 7, 443. [Google Scholar] [CrossRef]
- Heckmann, O.; Schucking, E. Newtonsche und Einsteinsche Kosmologie. Handb. Phys. 1959, 53, 489. [Google Scholar]
- Jacobs, K.C. Spatially homogeneous and euclidean cosmological models with shear. Astrophys. J. 1968, 153, 661. [Google Scholar] [CrossRef]
- Jacobs, K.C. Cosmologies of Bianchi Type I with a Uniform Magnetic Field. Astrophys. J. 1969, 155, 379. [Google Scholar] [CrossRef]
- Weber, E. Kantowski-Sachs cosmological models approaching isotropy. J. Math. Phys. 1984, 25, 3279. [Google Scholar] [CrossRef]
- Grøn, Ø. Transition of a Kantowski-Sachs cosmological model into an inflationary era. J. Math. Phys. 1986, 27, 1490. [Google Scholar] [CrossRef]
- Burd, A.B.; Barrow, J.D. Inflationary models with exponential potentials. Nucl. Phys. B 1988, 308, 929, Erratum in Nucl. Phys. B 1989, 324, 276. [Google Scholar] [CrossRef]
- Wald, R.M. Asymptotic behavior of homogeneous cosmological models in the presence of a positive cosmological constant. Phys. Rev. D 1983, 28, 2118. [Google Scholar] [CrossRef]
- Vargas Moniz, P. Kantowski-Sachs universes and the cosmic no hair conjecture. Phys. Rev. D 1993, 47, 4315. [Google Scholar] [CrossRef] [PubMed]
- Byland, S.; Scialom, D. Evolution of the Bianchi I, the Bianchi III and the Kantowski-Sachs universe: Isotropization and inflation. Phys. Rev. D 1998, 57, 6065. [Google Scholar] [CrossRef]
- Adhav, K.S.; Bansod, A.S.; Wankhade, R.P.; Ajmire, H.G. Kantowski-Sachs cosmological models with anisotropic dark energy. Cent. Eur. J. Phys. 2011, 9, 919. [Google Scholar] [CrossRef]
- Parisi, L.; Radicella, N.; Vilasi, G. Kantowski-Sachs Universes sourced by a Skyrme fluid. Phys. Rev. D 2015, 91, 063533. [Google Scholar] [CrossRef]
- Oliveira-Neto, G.; Canedo, D.L.; Monerat, G.A. An Anisotropic Kantowski - Sachs Universe with Radiation, Dust and a Phantom Fluid. Braz. J. Phys. 2022, 52, 130. [Google Scholar] [CrossRef]
- Khalatnikov, I.M.; Kamenshchik, A.Y. A Generalization of the Heckmann-Schucking cosmological solution. Phys. Lett. B 2003, 553, 119. [Google Scholar] [CrossRef]
- Casadio, R.; Kamenshchik, A.; Mavrogiannis, P.; Petriakova, P. Bianchi cosmologies, magnetic fields, and singularities. Phys. Rev. D 2023, 108, 084059. [Google Scholar] [CrossRef]
- Zeldovich, Y.B.; Starobinsky, A.A. Particle production and vacuum polarization in an anisotropic gravitational field. Zh. Eksp. Teor. Fiz. 1971, 61, 2161. [Google Scholar]
- Collins, C.B.; Hawking, S.W. Why is the Universe isotropic? Astrophys. J. 1973, 180, 317. [Google Scholar] [CrossRef]
- Kofman, L.A.; Sahni, V.; Starobinsky, A.A. Anisotropic cosmological model created by quantum polarization of vacuum. Sov. Phys. JETP 1983, 58, 1090. [Google Scholar]
- Grib, A.A.; Mamayev, S.G.; Mostepanenko, V.M. Vacuum Quantum Effects in Strong Fields; Friedmann Lab. Publishing: St. Petersburg, Russia, 1994. [Google Scholar]
- Pelinson, A.M.; Shapiro, I.L. On the scaling rules for the anomaly-induced effective action of metric and electromagnetic field. Phys. Lett. B 2011, 694, 467. [Google Scholar] [CrossRef]
Disclaimer/Publisher’s Note: The statements, opinions and data contained in all publications are solely those of the individual author(s) and contributor(s) and not of MDPI and/or the editor(s). MDPI and/or the editor(s) disclaim responsibility for any injury to people or property resulting from any ideas, methods, instructions or products referred to in the content. |
© 2024 by the authors. Licensee MDPI, Basel, Switzerland. This article is an open access article distributed under the terms and conditions of the Creative Commons Attribution (CC BY) license (https://creativecommons.org/licenses/by/4.0/).















