Abstract
We construct and analyze a model of a neutron star in a -deformed space-time. This is conducted by first deriving the -deformed generalization of the Einstein tensor, starting from the non-commutative generalization of the metric tensor. By generalizing the energy-momentum tensor to the non-commutative space-time and exploiting the -deformed dispersion relation, we then set up Einstein’s field equations in the -deformed space-time. As we adopt a realization of the non-commutative coordinates in terms of the commutative coordinates and their derivatives, our model is constructed in terms of commutative variables. Using this, we derive the -deformed generalization of the Tolman–Oppenheimer–Volkoff equation. Now, by treating the interior of the star as a perfect fluid as in the commutative space-time, we investigate the modification of the neutron star’s mass due to the non-commutativity of space-time, valid up to first order in the deformation parameter. We show that the non-commutativity of space-time enhances the mass limit of the neutron star. We show that the radius and maximum mass of the neutron star depend on the deformation parameter. Further, our study shows that the mass increases as the radius increases for fixed values of the deformation parameter. We show that maximum mass and radius increase as the deformation parameter increases. We find that the mass varies from to as the radius changes from km to km. Using the recent observational limits on the upper bound of the mass of a neutron star, we find the deformation parameter to be m. We also show that the compactness and surface redshift of the neutron star increase with its mass.
1. Introduction
Supermassive stars are known to become neutron stars, white dwarfs, or black holes towards the last stage of their evolution. The typical core density of these stars is of the order of and the radius is of the order of m [1,2,3]. The Tolman–Oppenheimer–Volkoff (TOV) limit sets an upper bound to the mass of neutron stars. In [4,5], the TOV limit is estimated to be 2.1 , but one of the recent measurements shows the existence of a neutron star of mass 2.16 [6]. The most massive neutron star observed, PSR , is about 2.14 [7]. In [8], the upper bound on the mass of a neutron star is shown to be 3.575 , using a specific model of the space-time metric.
The gravitational force near neutron stars is very high and produces very strong gravitational fields, and thus, it is expected to provide a natural laboratory to test quantum gravity models. One of the approaches in investigating quantum gravity effects advocates that space-time becomes non-commutative [9] when the gravity is very strong. This approach also incorporates the fundamental length scale seen in several approaches to microscopic gravity. Thus, it is of intrinsic interest to investigate the impact of non-commutativity on neutron stars.
In this study, we examine neutron stars in -deformed space-time, which is a Lie-algebra type non-commutative space-time (see Equation (1) and Section 2 for details). Here, we follow the generalization of the approach given in [8] to non-commutative space-time. Non-commutativity has been introduced in our study through the deformed metric and non-commutative generalization of the energy-momentum tensor. In this way, we formulate the non-commutative version of Einstein’s field and TOV equations. Then, by solving this field equation, we estimate the maximum possible mass a neutron star can have in -deformed space-time.
Understanding the nature of gravity at the quantum regime is one of the most intriguing topics in physics. Different paradigms are being employed to model and study gravity at microscopic scales [9,10,11,12,13,14,15,16,17,18,19]. One characteristic property brought out by all these studies is the defining role of a fundamental length scale in the context of Plank scale gravity. Since the framework of non-commutative geometry has a length scale associated with it, it serves as an environment to construct a model of Plank scale gravity. Thus, modifying general relativity and cosmological models by taking into account the non-commutativity of space-time is of paramount interest.
In the last couple of decades, extensive studies have been reported on the construction and analysis of different types of non-commutative models [15,16,20,21,22,23,24,25,26,27,28,29,30,31]. -deformed space-time is one among these non-commutative space-times where the time and space coordinates obey a Lie algebraic type relation. The associated symmetry algebra has been defined using the Hopf algebra [24,25,26,27]. The -space-time coordinates satisfy the following commutation relations
In the above, the deformation parameter a has the dimension of length. The non-commutative deformation parameter a encodes the fundamental length scale associated with the quantum gravity effect. The value of a is expected to be close to the Plank length ( m). From the above equation, we recover the commutative space-time in the limit .
Recently, various aspects of non-commutative gravity and corresponding physics have been investigated. The effects of the -deformed non-commutativity in cosmology and astrophysics have been analyzed in [32,33,34,35]. In [32], -deformed corrections to Hawking radiation are derived using the method of Bogoliubov coefficients. Using -deformed degenerate pressure, compact stars have been studied [33]. In [34], the core-envelope model describing superdense stars is constructed using Einstein’s field equation in -deformed space-time. From the -deformed strong energy condition, a bound on the deformation parameter has been obtained. In [35], considering space-time to be non-commutative, a detailed investigation of the evolution of the universe within the Newtonian cosmology framework has been discussed. The physics of black holes in non-commutative space-time was analyzed in [36,37]. -deformed corrections to the entropy of the BTZ black hole have been calculated using the brick wall method as well as using the quasinormal mode frequency of the -scalar field (in the background of BTZ black hole) [36,37]. Non-commutative correction to Bekenstein–Hawking entropy is obtained in [38]. Using a squashed fuzzy sphere, the super Chandrasekhar limit was calculated in [39]. Investigating the models built upon the framework of general relativity and cosmology in non-commutative space-time will be a good testing ground to see quantum gravity effects and help us understand its nature.
In [8], the energy-momentum tensor for perfect fluid distribution in space-time is defined by
The space part of space-time is a 3-spheroid embedded in a four-dimensional Euclidean space. Here, , where R is the equatorial radius of the spheroid, and l is the distance from the center to the north pole along the symmetry axis. In [8], the space-time metric associated with a neutron star is derived to be Equation (2). Einstein’s equation, energy-momentum tensor, and TOV equations are derived and solved for this space-time. Using this, it was shown that the upper limit of the mass of the neutron star is having a radius of km. It was shown in [40] that the maximum possible mass of a neutron star is . This is obtained by a functional maximization procedure, subjected to physical constraints. In the present study, we analyze neutron stars in -deformed space-time by generalizing the approach of [8]. We construct the -deformed Einstein’s equation by deriving the Ricci tensor and Ricci scalar. This is conducted by using the -deformed metric. By generalizing the energy-momentum tensor to -deformed space-time, we then derive the -deformed equation of state for the neutron star by solving -deformed Einstein’s equation, valid up to the first-order in a. Using this, we deduce TOV equations appropriate for -deformed space-time. We show that the -deformation enhances the mass limit of the neutron star. We show that the upper bound of the neutron star’s mass is larger in the non-commutative setting compared to the values obtained for the commutative space-time in [8,40]. We also observe that the radius of a neutron star is slightly larger in the -deformed non-commutative space-time compared to the result of the commutative space-time. In particular, the radius of the neutron star is increased by 106 m for the minimum allowed value of the boundary-to-core density ratio.
In [41], the modification of the TOV equations due to rainbow gravity is analyzed by considering different possible relations between pressure and energy density. Hydrostatic equilibrium conditions for compact stars using the rainbow gravity approach were studied in [42]. Here, both radius and mass are functions of the rainbow parameter. It was shown that as maximum mass increases, the radius of the star also increases. But for a fixed value of the rainbow parameter, mass increases as the radius decreases. The effect of the magnetic field on the mass and radius of neutron stars in the rainbow scenario was analyzed in [43]. It was shown that the maximum mass and radius of the neutron star increase with the magnetic field. In this approach, the maximum mass of the neutron star is argued to be more than 3.2. It is shown that the maximum mass increases when the radius increases. But as in the case of [42], for a fixed value of the rainbow parameter, mass increases as the radius decreases. Incorporating the rainbow functions and non-conserved energy-momentum tensor, the modification of the TOV equations for neutron stars was derived in [44]. The effect of various equations of states on the mass was analyzed. In all these cases, mass-radius relations were also obtained. Here, the variation in the mass and radius of the neutron star is derived by fixing the rainbow parameter or the Rastall parameter. For both of these situations, it was shown that the mass decreases as the radius increases. The mass and radius of the dark energy star are investigated in [45] using the rainbow gravity framework. In this work, the hydrostatic equilibrium condition was implemented through the Chaplygin equation. By varying rainbow function, it was shown that the mass of the star can vary between 2.64 and 3.7 , which is in tune with various observations [7,46,47,48,49,50]. Here, it was shown that as the mass increases from 2.64 to 3.70 , the radius of the dark star increases from 12.63 km to 17.69 km.
The organization of this paper is as follows. Section 2 represents the essential details of -deformed space-time. In Section 3, we show Einstein’s equations for the -deformed generalization of space-time defined by the metric given in Equation (2). Using the -deformed dispersion relation, we then construct the energy-momentum tensor in the deformed space-time. Using these, we set up the -deformed TOV equations. In Section 4, we solve these field equations explicitly by considering various physical assumptions. Here, we find the bound on the mass of a neutron star in the -deformed background. In Section 5, we present the concluding remarks.
2. Kappa Deformed Space-Time
On -deformed space-time, the field theoretical models were constructed by employing star product formalism [25,26]. Alternatively, one could use the realization of non-commutative coordinates. The realization allows one to express non-commutative coordinates in terms of commutative variables [27,28]. These two approaches are equivalent [29]. We adopt the realization approach. We write the -deformed coordinate as [27]
here , and , , and are functions of A, obeying condition
Note, that Equation (3) is consistent with Equation (1) if satisfy
where prime denotes differentiation with respect to A. Possible values of are 1 and [27]. In the present study, we choose . Thus, Equations (3) and (5) become
and
Here, the allowed choices of are , etc. [27]. In [27], it is shown that different choices of lead to different ordering. For this realization, the generic form of the free particle dispersion relation is [27]
The above is the component of the commutative 3-momenta of the particle. Note, that in the commutative limit is, i.e., , the above equation reduces to , which is the energy-momentum relation in the commutative space-time. Using realization , we expand Equation (8) in the powers of the deformation parameter and keeping terms up to first order in a, we find
which we write as
Here, is the commutative part and is the non-commutative correction. Using this in the Equation (9) and comparing the coefficient of the deformation parameter, we obtain
Thus, we write
where is the non-commutative energy.
3. Einstein’s Field Equation in the -Deformed Space-Time
In this section, we first construct the -deformed metric using the generalized commutation relation between the -deformed phase-space coordinates [32]. We next obtain the -deformed energy-momentum tensor appropriate for the neutron star. In the -deformed space-time, we find Einstein’s field equation by promoting commutative quantities to corresponding -deformed quantities. We start with the generalized commutation relation for the -deformed phase space coordinates [51] as
where is the -deformed metric. We choose the -deformed phase-space coordinates as [51],
where is the -deformed generalized momenta corresponding to the non-commutative coordinate and is the conjugate momenta corresponding to the commutative coordinate . Note, that in the commutative limit, i.e., , we find and .
Note, that in the above equation, we have introduced another set of -deformed space-time coordinates . The coordinates are also assumed to satisfy the -deformed space-time commutation relations
Further this is assumed to commute with , i.e., . These new coordinates are introduced only for calculational simplification [51]. The functional form of in Equation (14) is the same as the metric in the commutative coordinate, but replaced with non-commutative coordinate .
Next, we substitute Equation (14) in the -deformed space-time commutation relation, i.e., in Equation (1) and find a particular realization for as
Now can be expressed in terms of the commutative coordinates and conjugate momenta as
Thus, the explicit forms of are
Using the above in Equation (14) and substituting and in Equation (13), the -deformed metric is obtained as [32]
Note, that in the above equation has the same functional form as the commutative metric but is a function of non-commutative coordinates .
Thus, the explicit form of the -deformed line element will be [32]
From Equations (19) and (22), we observe that the metric components have an explicit dependency on spatial coordinates only. Thus, we find . Since the cross terms in the metric tensor given in Equation (2) are zero (i.e., ), the -deformed metric given in Equation (22) becomes1
The -deformed space-time metric corresponding to Equation (2) is
Using this, we construct the components of the -deformed Ricci tensor() and Ricci scalar() as follows
where denotes and K is the parameter appearing in Equation (2). Using the Equation (24) and components of and we set up Einstein’s tensor in the -deformed space-time. To derive Einstein’s field equation, we also need a -deformed energy-momentum tensor. For this, we start with the energy-momentum relation valid up to the first order in a (from Equation (12)), i.e.,
The -deformed generalization of the energy-momentum tensor is2
where . For consistency, we demand that . This condition gives
It is known that in the proper frame, , where and P are the density and pressure of the fluid, respectively. Now, using this form of the energy-momentum tensor on the RHS of Equation (33), we obtain
Thus, we find the deformed density and pressure to be and , respectively. Using these, we obtain the general form of the -deformed energy-momentum tensor for a fluid as
where . We derive the explicit form of . Here, we consider the interior of the star to be a static perfect fluid, and hence, we take . Thus, only diagonal components of Equation (35) will survive and these are
The -deformed Einstein’s field equation is given as
where and are the -deformed Ricci tensor and Ricci scalar, respectively. Using Equations (25)–(29) and given in Equation (36) in Equation (37) we find
Here, and . The Equations (38)–(40) are the generalization of the TOV equations to the -deformed space-time with the equation of state given as in Equation (36). These equations reduce to the corresponding commutative equations obtained in [8] in the limit . At from Equation (38) we obtain
and taking the radius of the star to be b, i.e., on the boundary, where , we find
Taking the derivative with respect to r of Equation (38) and with the help of Equation (34) we obtain
From the above expression, it is clear that if we choose , then will be a decreasing function of r and always positive. So, from now on, we will consider K to be negative.
Since the ratio of the density of the star at the boundary to that at the center () is less than one, we find from Equations (41) and (42)
Using the above, we also find
We assume the metric of the exterior region of the star to be the -deformed Schwarzschild metric given by
Note, that in the notation used, M and r have the same dimension. Now, using the continuity of (see Equations (24) and (46) at ) we obtain
From Equation (41) we obtain
4. The Solution of the Field Equations
To find the explicit form of the following metric in Equation (24), we need to solve the Equation (40) for . For this, we make the change of variables
In these new variables, Equation (40) reduces to
We seek a solution in the series form and substitute in the Equation (50). Thus, we obtain the recursion relation between the coefficients as
For terminating the series, we choose K which satisfies
Since K is negative, the simplest solution is for , i.e., . The corresponding solution is
where we have defined . Note, that when r ( the distance of a point from the center of a neutron star) is equal to the equatorial radius R of 3-spheroid, z vanishes. z increases from 0 to 1 as r decreases to zero (this z is not a redshift parameter). Thus, the final form of the deformed metric is
Note, that Equations (54)–(56) are valid in the interior of the neutron star. Matching Equations (46) and (54) at the boundary (i.e., at ) we obtain
Now we demand that the fluid pressure must vanish at the boundary [8] and using the definition of z in Equation (56), we obtain
By generalizing the requirement of strong energy conditions to the -deformed situation, we set
Using the above condition (i.e., ) and with the help of Equations (60) and (61) we obtain a bound on the value of (see the Table 1). We emphasize that the z used here is not the redshift parameter. z ranges from 1 to 0 as one moves out from the center of the neutron star to the edge of the 3-spheroid. By choosing different values of z and imposing the strong energy condition given (in Equations (61) and (62)), we find the allowed values of , where b is the radius of the neutron star.
Table 1.
Condition on for different values of satisfying strong energy condition.
From Table 1, it is evident that to satisfy the strong energy condition at every point inside the star, the upper bound on is . We see from Equation (60) that within this bound on , B and C cannot be negative. So, for physical configurations, will always be positive. Another condition is that the speed of sound should be less than the speed of light within the configuration (as required by causality). By definition, is the square of sound velocity. Thus, in -deformed space-time the causality condition will be
From Table 2, we observe that to satisfy the causality condition, the lower bound on should be . Now, we find the expression for the mass of the neutron star valid up to the first order in the deformation parameter. Using Equation (30) in Equation (48) we obtain the expression of R
Table 2.
Condition on the value of for different values of to satisfy the causality condition.
Note, that we have taken the correction term valid up to the first order in the deformation parameter. From Equation (45) we obtain the radius of the star to be
and the expression of is given in Equation (44). Using Equations (47), (65) and (66) we obtain
where is the mass of the neutron star in the commutative case. As we expect the deformation parameter to be of the order of Planck length, we set meter and consider the value of . Considering to be (the mass of the black hole) we find . Using this in Equation (65) we obtain , where m is the mass of the neutron. We take [8] to calculate R for different choices of . Below, we present the ratios of the masses of neutron stars to the sun for various values of the parameter. In our calculations, we use the mass of the sun () to be 1475 m (in natural units). The compactness of an object is defined as the ratio of its mass to radius [34,53,54]3
Compactness is an indicator of the gravitational strength of objects. From Equations (66) and (67) we find that the u defined in the above equation is independent of the deformation parameter (up to first order). Explicitly, we obtain
Using the compactness, one calculates the surface redshift [53,54] as
which is also a good indicator of the strength of the gravitational field produced by objects. Note, here that the surface redshift is also independent of the non-commutative parameter (up to the first order). For different values of , we have calculated compactness and surface redshift (see Table 3).
Table 3.
The mass and radius of neutron star.
Figure 1.
vs b(radius).
Table 3.
The mass and radius of neutron star.
| b | Compactness | ||||
|---|---|---|---|---|---|
| 0.9 | 0.0327 | 8.45 | 0.2644 | 0.046 | 0.0495 |
| 0.8 | 0.0723 | 11.84 | 0.7610 | 0.0947 | 0.1107 |
| 0.7 | 0.1213 | 14.34 | 1.4241 | 0.1464 | 0.1892 |
| 0.6 | 0.1839 | 16.35 | 2.2361 | 0.2017 | 0.2946 |
| 0.5 | 0.2676 | 18.01 | 3.1917 | 0.2615 | 0.4478 |
| 0.4539 | 0.3167 | 18.66 | 3.6805 | 0.2908 | 0.5461 |
| 0.4 | 0.3866 | 19.35 | 4.2921 | 0.3270 | 0.7 |
Note, that the compactness and surface redshift are increasing with the mass of the neutron star. Similar feature was reported for neutron stars in rainbow gravity also [42]. From the mass-radius plot given below (Figure 1), we see that the radius of the star increases with its mass.
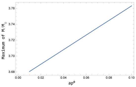
Note, that is ruled out by the condition on (see Table 1). From Equation (67), we observe that, due to the -deformed correction, the mass of the neutron star is larger than the result reported in [8] for the commutative case. For fixed , we find that as the radius of the neutron star increases, mass also increases. We tabulate the maximum of the ratio as a function of in Table 4 below. From Table 4, we see that, as we increase the value of , the maximum mass of the neutron star (in solar mass unit) and radius increase. The plot below (Figure 2) makes it clear that the maximum value of increases linearly with the deformation function .
Table 4.
Maximum mass of neutron star for different values of .
Figure 2.
vs .
Note, that b and M are scaled due to the non-commutativity by the same factor (see Equations (66) and (67)). Therefore, the compactness factor (u), which is the ratio of M and b is not dependent on the non-commutative factor . Hence, the surface redshift (), which is defined in terms of compactness factor (u) (see Equation (70)), is also independent of the factor . We show this explicitly by calculating the value of the surface redshift for various values of (see Table 4).
Recent observations of PSR set the bound on the mass of a neutron star to be [7]. Analysis of mass-tidal deformation data from PSR put this value to be . Using these values on the left-hand side of Equation (67), we find to be and , respectively, (or m).
5. Conclusions
Compact objects such as white dwarfs, neutron stars, and black holes have high mass density and produce extremely strong gravitational fields. Since very strong gravitational fields are expected to modify the space-time structure, neutron stars provide testing grounds to study signals for quantum gravity. Here, we constructed a model of a neutron star in -deformed space-time, a non-commutative space-time that is relevant for quantum gravity models. We showed that the non-commutativity of space-time increases the upper bound on the mass of a neutron star. For , we have found that the upper limit of neutron star mass is . Recent analysis of observational data set this bound as 2.14 [7] and mass-tidal deformation data sets it as [55]. We find that these values set the values of the deformation parameter a to be m and m, respectively. We found that for , the change in radius of the maximum mass neutron star is around 3 percent larger than the commutative result. For the astronomical length scale, this change is small.
After generalizing the metric Equation (2) to the non-commutative space-time and deriving a deformed energy-momentum tensor, we constructed the modified Einstein’s equation describing the neutron star. The solution of deformed TOV equations is derived and valid up to the first order in the deformation parameter. We have exploited the -deformed strong energy condition and causality condition in obtaining the solution of the modified TOV equation.
Various studies related to the upper bound on the mass of a neutron star have been reported in literature [4,5,6,7,8,40,55]. In [4,5], the upper bound on the mass of a neutron star is found to be 2.1 . It is estimated to be 2.16 in a recent paper [6]. Using observational data, the maximum mass of a neutron star is found to be 2.14 for PSR in [7]. The maximum gravitational mass of a neutron star is found to be using the mass-tidal de-formability data of GW170817 and the mass-radius data of PSR and PSR [55]. From a purely geometrical point of view, the upper bound on the mass of a neutron star is found to be 3.575 [8]. In [5], it has been concluded that the true maximum mass of a neutron star is between and . In [40], it is argued that the mass of a neutron star with zero angular momentum can not be more than 3.2 for any equation of state at nuclear density.
In our study, we find that the upper bound for the mass of a neutron star varies with the non-commutative scale. Here, we have considered the matter density on the star boundary (i.e., ) to be [8]. Various possible values for the ratio have been considered (where is the density at the center of the star). By specifying from Equation (65) we find R. Using R, from Equation (66) we find the radius of the star (b). Finally, from Equation (67) the mass of the star is found. For a fixed value of and various values of , we present the radius and mass of the neutron star (as a multiple of solar mass ) in Table 3. -deformed strong energy condition indicates that the ratio of the boundary density to the core density of a neutron star () cannot be less than for a neutron star model. The first six values of in Table 3 correspond to the physically viable star model. For our specific choice of , we found that the maximum mass of a neutron star is , having a radius of km, which is higher than the result reported in [8,40]. We have shown that the compactness and surface redshift increase with the mass of the neutron star in -deformed space-time. It is seen from Table 4 that if we increase the value of the deformation parameter, the mass limit will be enhanced. Thus, we see that the effect of space-time non-commutativity increases the limiting mass of a neutron star. In [45], it was shown that as the mass of the neutron star increases, the radius also increases. This feature is the same when the rainbow function is fixed or varied. In [42,43,44], as the maximum mass increases, the radius also increases when the rainbow parameter is varied. But in all these studies for a fixed value of the rainbow parameter, it is shown that the radius decreases as the mass increases. Our study exhibits the feature that the mass of the neutron star increases as the radius increases. This behavior is the same for fixed deformation parameters and when the deformation parameter increases. This behavior of mass-radius relation in the -deformed space-time is similar to the one reported in [45]. But the feature of increase in the radius as a mass of neutron star increases for fixed deformation parameter is in contrast to the result obtained for the fixed rainbow parameter in [42,43,44]. It is reported from the observation that the average radius of the neutron star is around 10 km [56]. There is a theoretical prediction that the mass of a neutron star can be above 3 . In the -deformed space-time, the neutron star mass is 3.5 and radius (b) is 10 km with ; we find the density of the center of the neutron star to be .
Our study shows that the maximum mass of the neutron star is enhanced by the non-commutativity of the space-time. This provides us with a possible way to account for neutron stars with larger masses. We also see that the Planck scale modification of the structure of the space-time fabric can have observable signals at large length scales. Different frameworks of studying quantum gravity effects in analyzing neutron stars have been reported [41,42,43,44,45]. It is fascinating to see whether the observed values of the neutron star parameters can be used to select the preferred quantum gravity model from these.
Author Contributions
Conceptualization, supervision and writing—original draft preparation, writing—review and editing (E.H.); Conceptualization, formal analysis, writing—original draft preparation, writing—review and editing (D.P.); Conceptualization, formal analysis, writing—original draft preparation, writing—review and editing (S.K.P.); formal analysis, writing—review and editing (B.R.). All authors have read and agreed to the published version of the manuscript.
Funding
The research of D.P. was funded by IOE-UOH through the PDRF scheme. The research of B.R. was funded by DST-INSPIRE through an INSPIRE fellowship (IF220179). Research of S.K.P. was funded by UGC, India, JRF scheme (id.191620059604).
Data Availability Statement
Data sharing is not applicable to this article as no datasets were generated or analyzed during the current study.
Conflicts of Interest
The authors declare no conflicts of interest.
Notes
| 1 | Since -deformed space-time is rotational invariant, the -deformed metric is taken to be symmetric in its indices. |
| 2 | Energy-momentum tensor for a single particle is defined as [52]
|
| 3 | Note, that this definition differs from the one used in [42] by an overall multiplicative factor of 2. |
References
- Kodama, T.; Yamada, M. Theory of Superdense Stars. Prog. Theor. Phys. 1972, 47, 444. [Google Scholar] [CrossRef]
- Wheeler, J.A. Superdense Stars. Ann. Rev. Astro. Astrophys. 1966, 4, 393. [Google Scholar] [CrossRef]
- Suwa, Y.; Yoshida, T.; Shibata, M.; Umeda, H.; Takahashi, K. On the minimum mass of neutron stars. Mon. Not. R. Astron. Soc. 2018, 481, 3305. [Google Scholar] [CrossRef]
- Ozel, F.; Psaltis, D.; Narayan, R.; Villarreal, A.S. On the Mass Distribution and Birth Masses of Neutron Stars. Astrophys. J. 2012, 757, 55. [Google Scholar] [CrossRef]
- Chamel, N.; Haensel, P.; Zdunik, J.L.; Fantina, A.F. On the maximum mass of neutron stars. Int. J. Mod. Phys. E 2013, 22, 1330018. [Google Scholar] [CrossRef]
- Rezzolla, L.; Most, E.R.; Weih, L.R. Using gravitational-wave observations and quasi-universal relations to constrain the maximum mass of neutron stars. Astrophys. J. Lett. 2018, 852, L25. [Google Scholar] [CrossRef]
- Cromartie, H.T.; Fonseca, E.; Ransom, S.M.; Demorest, P.B.; Arzoumanian, Z.; Blumer, H.; Brook, P.R.; DeCesar, M.E.; Dolch, T.; Ellis, J.A.; et al. Relativistic Shapiro delay measurements of an extremely massive millisecond pulsar. Nat. Astron. 2020, 4, 72. [Google Scholar] [CrossRef]
- Vaidya, P.C.; Tikekar, R. Exact Relativistic model for a Superdense star. J. Astrophys. Astron. 1982, 3, 325. [Google Scholar] [CrossRef]
- Connes, A. Non-Commutative Geometry; Academic Press: London, UK, 1994. [Google Scholar]
- Douglas, M.R.; Nekrasov, N.A. Noncommutative field theory. Rev. Mod. Phys. 2001, 73, 977. [Google Scholar] [CrossRef]
- Szabo, R.J. Quantum field theory on non-commutative spaces. Phys. Rep. 2003, 378, 207. [Google Scholar] [CrossRef]
- Rovelli, C. Quantum Gravity; Cambridge University Press: Cambridge, UK, 2004. [Google Scholar]
- Bombelli, L.; Lee, J.; Meyer, D.; Sorkin, R.D. Space-time as a causal set. Phys. Rev. Lett. 1987, 59, 521. [Google Scholar] [CrossRef] [PubMed]
- Kowalski-Glikman, J. Introduction to doubly special relativity. Lect. Notes. Phys. 2005, 669, 131. [Google Scholar]
- Doplicher, S.; Fredenhagen, K.; Roberts, J.E. Space-time quantization induced by classical gravity. Phys. Lett. 1994, 331, 29. [Google Scholar] [CrossRef]
- Doplicher, S.; Fredenhagen, K.; Roberts, J.E. The Quantum structure of space-time at the Planck scale and quantum fields. Commun. Math. Phys. 1995, 172, 187. [Google Scholar] [CrossRef]
- Ambjorn, J.; Jurkiewicz, J.; Loll, R. Emergence of a 4D World from Causal Quantum Gravity. Phys. Rev. Lett. 2004, 93, 131301. [Google Scholar] [CrossRef]
- Madore, J. An Introduction to Non-Commutative Differential Geometry and Its Applications; Cambridge University Press: Cambridge, UK, 1995. [Google Scholar]
- Seiberg, N.; Witten, E. String theory and non-commutative geometry. J. High Energy Phys. 1999, 1999, 032. [Google Scholar] [CrossRef]
- Aschieri, P.; Blohmann, C.; Dimitrijevic, M.; Meyer, F.; Schupp, P.; Wess, J. A Gravity Theory on Non-commutative Spaces. Class. Quan. Grav. 2005, 22, 3511. [Google Scholar] [CrossRef]
- Aschieri, P.; Dimitrijevic, M.; Meyar, F.; Wess, J. Noncommutative Geometry and Gravity. Class. Quan. Grav. 2006, 23, 1883. [Google Scholar] [CrossRef]
- Chaichian, M.; Kulish, P.; Nishijima, K.; Tureanu, A. On a Lorentz-Invariant Interpretation of Non-commutative Space-Time and Its Implications on Non-commutative QFT. Phys. Lett. B 2004, 604, 98. [Google Scholar] [CrossRef]
- Chaichian, M.; Tureanu, A.; Zet, G. Corrections to Schwarzschild Solution in Noncommutative Gauge Theory of Gravity. Phys. Lett. B 2008, 660, 573. [Google Scholar] [CrossRef]
- Lukierski, J.; Nowicki, A.; Ruegg, H.; Tolstoy, V.N. q-deformation of Poincaré algebra. Phys. Lett. B 1991, 264, 331. [Google Scholar] [CrossRef]
- Dimitrijevic, M.; Jonke, L.; Moller, L.; Tsouchnika, E.; Wess, J.; Wohlgenannt, M. U(1) gauge field theory on κ-Minkowski space. Eur. Phys. J. C 2003, 31, 129. [Google Scholar]
- Daszkiewicz, M.; Lukierski, J.; Woronowicz, M. Towards quantum noncommutative κ -deformed field theory. Phys. Rev. D 2008, 77, 105007. [Google Scholar] [CrossRef]
- Meljanac, S.; Stojic, M. New realizations of Lie algebra kappa-deformed Euclidean space. Eur. Phys. J. C 2006, 47, 531. [Google Scholar] [CrossRef]
- Meljanac, S.; Kresic-Juric, S.; Stojic, M. Covariant realizations of kappa-deformed space. Eur. Phys. J. C 2007, 51, 229. [Google Scholar] [CrossRef]
- Meljanac, S.; Samsarov, A.; Stojic, M.; Gupta, K.S. Non-commutative scalar quasinormal modes and quantization of entropy of a BTZ Black hole. Eur. Phys. J. C 2008, 53, 295. [Google Scholar] [CrossRef]
- Carlson, C.E.; Carone, C.D.; Zobin, N. Non-commutative gauge theory without Lorentz violation. Phys. Rev. D 2002, 66, 075001. [Google Scholar] [CrossRef]
- Amorim, R. Non-commutative particles in curved spaces. Phys. Rev. D 2008, 78, 105003. [Google Scholar] [CrossRef]
- Harikumar, E.; Zuhair, N.S. Hawking radiation in the kappa-spacetime. Int. J. Mod. Phys. A 2017, 32, 1750072. [Google Scholar] [CrossRef]
- Harikumar, E.; Zuhair, N.S. Compact stars in quantum space-time. J. Phys. Commun. 2018, 2, 035016. [Google Scholar] [CrossRef]
- Bhanu Kiran, S.; Harikumar, E.; Rajagopal, V. Superdense star in a space-time with minimal length. Mod. Phys. Lett. A 2019, 34, 1950116. [Google Scholar] [CrossRef]
- Harikumar, E.; Sreekumar, H.; Panja, S.K. Newtonian cosmology and Evolution of kappa-deformed universe. Universe 2023, 9, 343. [Google Scholar] [CrossRef]
- Gupta, K.S.; Harikumar, E.; Jurić, T.; Meljanac, S.; Samsarov, A. Effects of Non-commutativity on the Black Hole Entropy. Adv. High Energy Phys. 2014, 2014, 139172. [Google Scholar] [CrossRef]
- Gupta, K.S.; Harikumar, E.; Jurić, T.; Meljanac, S.; Samsarov, A. Non-commutative scalar quasinormal modes and quantization of entropy of a BTZ black hole. J. High Energy Phys. 2015, 2015, 25. [Google Scholar] [CrossRef]
- Gupta, K.S.; Jurić, T.; Samsarov, A.; Smolić, I. Non-commutativity and logarithmic correction to the black hole entropy. J. High Energy Phys. 2023, 2023, 60. [Google Scholar] [CrossRef]
- Kalita, S.; Govindarajan, T.R.; Mukhopadhyay, B. Super-Chandrasekhar limiting mass white dwarfs as emergent phenomena of non-commutative squashed fuzzy spheres. Int. J. Mod. Phys. D 2021, 30, 2150101. [Google Scholar] [CrossRef]
- Rhoades, C.E.; Ruffini, R. Maximum Mass of a Neutron Star. Phys. Rev. Lett. 1974, 32, 324. [Google Scholar] [CrossRef]
- Garattini, R.; Mandanici, G. Rainbow’s stars. Eur. Phys. J. C 2017, 77, 1–13. [Google Scholar] [CrossRef]
- Hendi, S.H.; Bordbar, G.H.; Panah, B.E.; Panahiyan, S. Modified TOV in gravity’s rainbow: Properties of neutron stars and dynamical stability conditions. J. Cosmol. Astropart. Phys. 2016, 2016, 013. [Google Scholar] [CrossRef]
- Panah, B.E.; Bordbar, G.H.; Hendi, S.H.; Ruffini, R.; Rezaei, Z.; Moradi, R. Expansion of magnetic neutron stars in an energy (in) dependent space-time. Astrophys. J. 2017, 848, 24. [Google Scholar] [CrossRef]
- Mota, C.E.; Santos, L.C.; Grams, G.; da Silva, F.M.; Menezes, D.P. Combined Rastall and rainbow theories of gravity with applications to neutron stars. Phys. Rev. D 2019, 100, 024043. [Google Scholar] [CrossRef]
- Tudeshki, A.B.; Bordbar, G.H.; Panah, B.E. Effect of rainbow function on the structural properties of dark energy star. Phys. Lett. B 2024, 848, 138333. [Google Scholar] [CrossRef]
- Abbott, B.P.; Abbott, R.; Abbott, T.; Acernese, F.; Ackley, K.; Adams, C.; Cahillane, C. GW170817: Observation of gravitational waves from a binary neutron star inspiral. Phys. Rev. Lett. 2017, 119, 161101. [Google Scholar] [CrossRef]
- Abbott, B.P.; Abbott, R.; Abbott, T.D.; Abraham, S.; Acernese, F.; Ackley, K.; Byer, R.L. GW190425: Observation of a compact binary coalescence with total mass 3.4 solar mass. Astrophys. J. 2020, 892, L3. [Google Scholar] [CrossRef]
- Abbott, R.; Abbott, T.D.; Abraham, S.; Acernese, F.; Ackley, K.; Adams, C.; Brown, D.D. GW190814: Gravitational waves from the coalescence of a 23 solar mass black hole with a 2.6 solar mass compact object. Astrophys. J. Lett. 2020, 896, L44. [Google Scholar] [CrossRef]
- Thompson, T.A.; Kochanek, C.S.; Stanek, K.Z.; Badenes, C.; Post, R.; Jayasinghe, T.; Covey, K. A noninteracting low-mass black hole–giant star binary system. Science 2019, 366, 637–640. [Google Scholar] [CrossRef] [PubMed]
- Linares, M.; Shahbaz, T.; Casares, J. Peering into the dark side: Magnesium lines establish a massive neutron star in PSR J2215+ 5135. Astrophys. J. 2018, 859, 54. [Google Scholar] [CrossRef]
- Harikumar, E.; Jurić, T.; Meljanac, S. Geodesic equation in κ-Minkowski space-time. Phys. Rev. D 2021, 86, 045002. [Google Scholar] [CrossRef]
- Weinberg, S. Gravitation and Cosmology: Principles and Applications of the General Theory of Relativity; Wiley: New York, NY, USA, 1972. [Google Scholar]
- Kalam, M.; Usmani, A.A.; Rahaman, F.; Hossein, S.M.; Karar, I.; Sharma, R. A relativistic model for strange quark star. Int. J. Theor. Phys. 2013, 52, 3319. [Google Scholar] [CrossRef]
- Maurya, S.K.; Gupta, Y.K.; Ray, S.; Chowdhury, S.R. Spherically symmetric charged compact stars. Eur. Phys. J. C 2015, 75, 389. [Google Scholar] [CrossRef]
- Fan, Y.Z.; Han, M.Z.; Jiang, J.L.; Shao, D.S.; Tang, S.P. Maximum gravitational mass MTOV= M⊙ inferred at about 3% precision with multimessenger data of neutron stars. arXiv 2023, arXiv:2309.12644. [Google Scholar]
- Golden, A.; Shearer, A. Radius Distance Estimates of the Isolated Neutron Stars Geminga PSR B0656+ 14 using Optical Photometry. arXiv 1998, arXiv:astro-ph/9812207. [Google Scholar]
Disclaimer/Publisher’s Note: The statements, opinions and data contained in all publications are solely those of the individual author(s) and contributor(s) and not of MDPI and/or the editor(s). MDPI and/or the editor(s) disclaim responsibility for any injury to people or property resulting from any ideas, methods, instructions or products referred to in the content. |
© 2024 by the authors. Licensee MDPI, Basel, Switzerland. This article is an open access article distributed under the terms and conditions of the Creative Commons Attribution (CC BY) license (https://creativecommons.org/licenses/by/4.0/).

