Comparative Analysis of Chemical Constituents in Peppers from Different Regions by Integrated LC-MS and GC-MS Non-Targeted Metabolomics
Abstract
1. Introduction
2. Materials and Methods
2.1. Plant Materials and Growth Conditions
2.2. Analysis of Nutritional and Pungency Components
2.3. Sample Preparation
2.4. LC-MS and GC-MS Metabolomic Profiling
2.5. Metabolite Data Analysis
3. Results
3.1. Physicochemical Characteristics of Peppers in Three Regions
3.2. Environmental Factors Related to Physicochemical Characteristics of Peppers in Three Regions
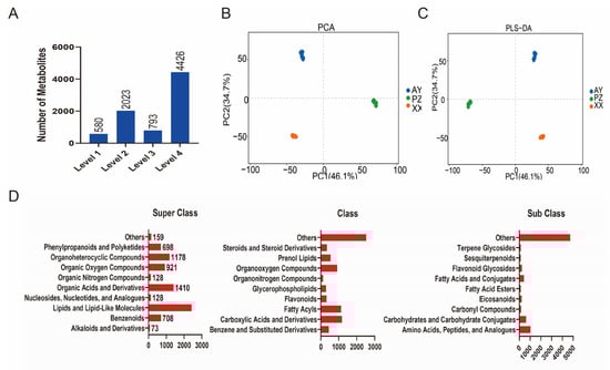
3.3. Metabolite Identification
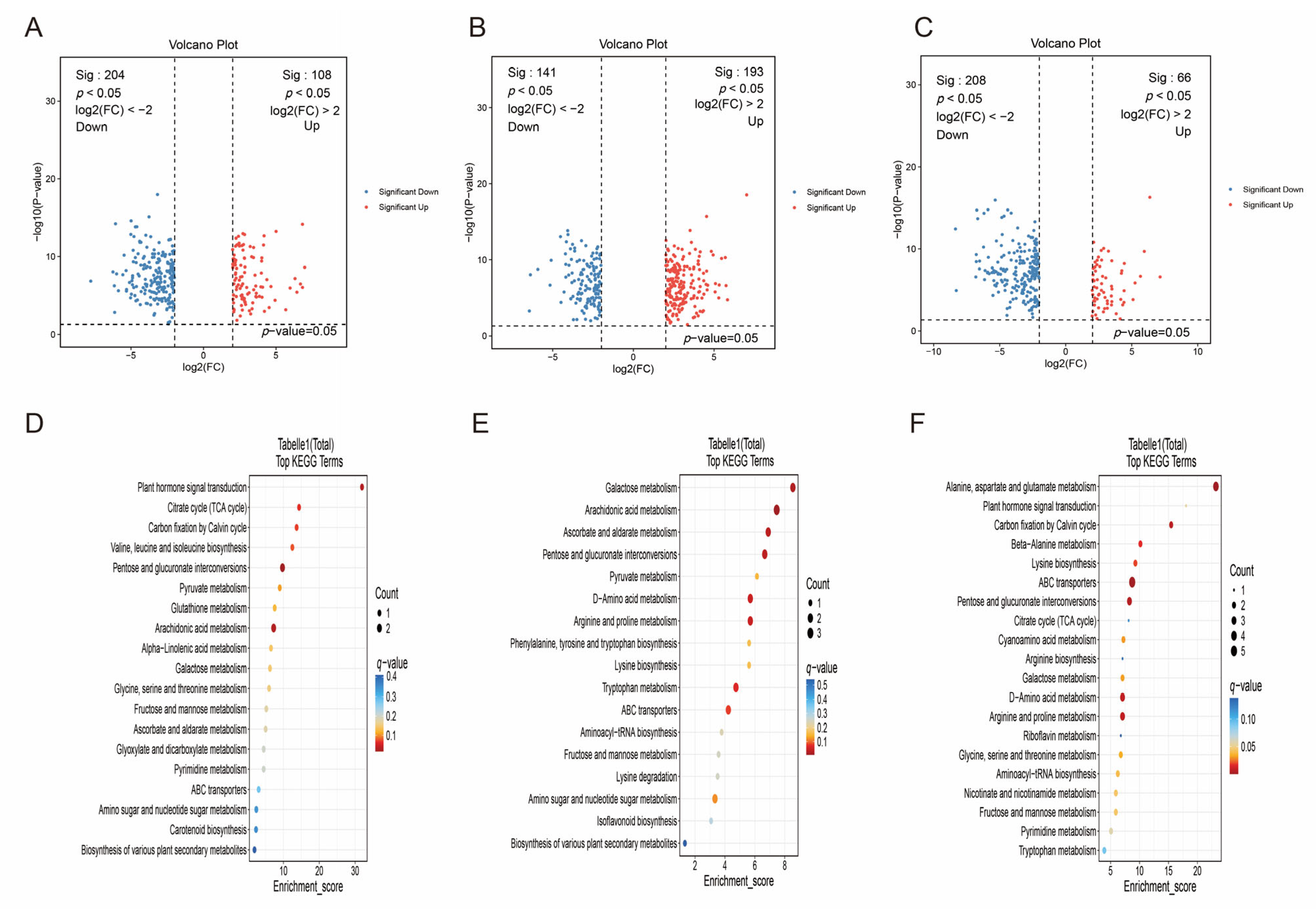
3.4. DAMs Identification and Function Enrichment
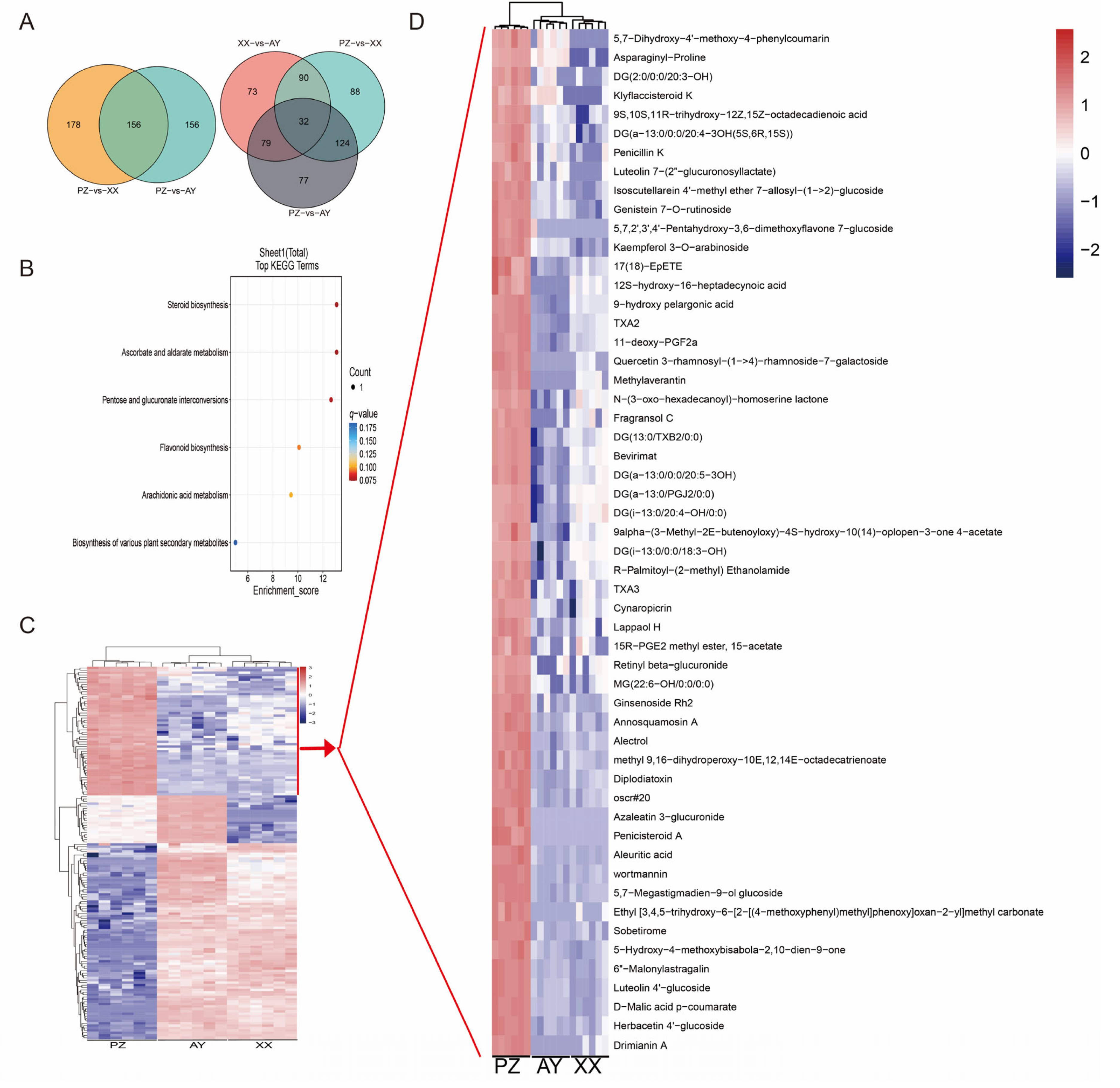
3.5. DAMs Associated with Different Regions
3.6. Beta-Alanine Metabolism Pathway
3.7. Plant Hormone Signal Transduction and N-Glycan Biosynthesis Pathway
4. Discussion
5. Conclusions
Supplementary Materials
Author Contributions
Funding
Institutional Review Board Statement
Informed Consent Statement
Data Availability Statement
Acknowledgments
Conflicts of Interest
Abbreviations
| DAMs | Differentially abundant metabolites |
| PZ | Pengzhou city (Sichuan Province) |
| AY | Anyue county (Sichuan Province) |
| XX | Xiangcheng county (Henan Province) |
References
- Barboza, G.E.; García, C.C.; Bianchetti, L.d.B.; Romero, M.V.; Scaldaferro, M. Monograph of wild and cultivated chili peppers (Capsicum L., Solanaceae). PhytoKeys 2022, 200, 1–423. [Google Scholar] [CrossRef]
- Govindarajan, V.S.; Salzer, U.J. Capsicum-production, technology, chemistry, and quality part 1: History, botany, cultivation, and primary processing. C R C Crit. Rev. Food Sci. Nutr. 2009, 22, 109–176. [Google Scholar] [CrossRef]
- Zou, X.; Zhu, F. Origin, evolution and cultivation history of the pepper. Acta Hortic. Sin. 2022, 49, 1371–1381. [Google Scholar]
- Wang, L.; Zhang, B.; Zhang, Z.; Cao, Y.; Yu, H.; Feng, X. Status in Breeding and Production of Capsicum spp.in China During ‘The Thirteenth Five-year Plan’ Period and Future Prospect. China Veg. 2021, 2021, 21–29. [Google Scholar]
- Can, P.; Jun, H.; Jia-quan, H.; Hai-feng, C.; Meng-lu, Y.; Rong-qing, Z. Analysis of the Characteristics of Peppers of Different Origins and Varieties. Food Res. Dev. 2021, 42, 159–167. [Google Scholar]
- Díaz, J.; Pomar, F.; Bernal, A.; Merino, F. Peroxidases and the metabolism of capsaicin in Capsicum annuum L. Phytochem. Rev. 2004, 3, 141–157. [Google Scholar] [CrossRef]
- Mazourek, M.; Pujar, A.; Borovsky, Y.; Paran, I.; Mueller, L.; Jahn, M.M. A Dynamic Interface for Capsaicinoid Systems Biology. Plant Physiol. 2009, 150, 1806–1821. [Google Scholar] [CrossRef] [PubMed]
- Sha, L.; Miao, Y.; Yu, N. Content differences in capsaicinoids and vitamin C of peppers cultivated under different geographical environments in Sichuan Province. J. Chang. Veg. 2015, 10, 27–31. [Google Scholar]
- Gong, X.F.; Xu, Y.; Hou, S.H.; Li, H.; Chen, X.; Song, Z.F. Metabarcoding insights into microbial drivers of flavor development and quality stability in traditional Chinese red pepper sauce: Impacts of varietal selection and solar/shade fermentation. Environ. Microbiome 2025, 20, 59. [Google Scholar] [CrossRef]
- Cheng, Z.; Wen, Z.F.; Liu, Z.F.; Zhang, Y.; Zhou, Y.; Feng, X.S. Capsaicinoids in Food: An Update on Pretreatment and Analysis Methods since 2010. Crit. Rev. Anal. Chem. 2024, 54, 73–92. [Google Scholar] [CrossRef]
- Wang, N.; Zhou, X.; Zhang, T.; Jian, W.; Sun, Z.; Qi, P.; Feng, Y.; Liu, H.; Liu, L.; Yang, S. Capsaicin from chili peppers and its analogues and their valued applications: An updated literature review. Food Res. Int. 2025, 208, 116034. [Google Scholar] [CrossRef]
- Yu, J.; Zhang, Y.; Wang, Q.; Yang, L.; Karrar, E.; Jin, Q.; Zhang, H.; Wu, G.; Wang, X. Capsaicinoids and volatile flavor compounds profile of Sichuan hotpot as affected by cultivar of chili peppers during processing. Food Res. Int. 2023, 165, 112476. [Google Scholar] [CrossRef] [PubMed]
- Ge, S.; Chen, Y.; Ding, S.; Zhou, H.; Jiang, L.; Yi, Y.; Deng, F.; Wang, R. Changes in volatile flavor compounds of peppers during hot air drying process based on headspace-gas chromatography-ion mobility spectrometry (HS-GC-IMS). J. Sci. Food Agric. 2020, 100, 3087–3098. [Google Scholar] [CrossRef] [PubMed]
- Rong, R.; Fu, H.; Che, X.; Chen, L.; Kang, Q.; He, N.; Liu, Y. Utilization of Agricultural Climatic Resources under the Spring Maize-Spring Potato Intercropping Pattern in Pengzhou City. Asian Agric. Res. 2018, 10, 87–91. [Google Scholar] [CrossRef]
- Wahyuni, Y.; Ballester, A.R.; Tikunov, Y.; de Vos, R.C.; Pelgrom, K.T.; Maharijaya, A.; Sudarmonowati, E.; Bino, R.J.; Bovy, A.G. Metabolomics and molecular marker analysis to explore pepper (Capsicum sp.) biodiversity. Metabolomics 2013, 9, 130–144. [Google Scholar] [CrossRef]
- Lozada, D.N.; Pulicherla, S.R.; Holguin, F.O. Widely Targeted Metabolomics Reveals Metabolite Diversity in Jalapeño and Serrano Chile Peppers (Capsicum annuum L.). Metabolites 2023, 13, 288. [Google Scholar] [CrossRef]
- Xu, Y.; Gong, X.F.; Chen, X.; Wang, F.; Li, H.; Hou, S.H.; Chen, Q.; Song, Z.F. Integrated metabolome and transcriptome analysis reveals volatile aroma compounds and their regulatory mechanisms in chili pepper fruits. Food Biosci. 2025, 72, 107419. [Google Scholar] [CrossRef]
- GB 1886.34-2015; National Food Safety Standard-Food Additives-Paprika Red. Standards Press of China: Beijing, China, 2015.
- GB 5009.6-2016; National Food Safety Standard-Determination of Fat in Foods. Standards Press of China: Beijing, China, 2016.
- GB/T 21266-2007; Determination Method of Capsaicinoids in Chili and Chili Products. Standards Press of China: Beijing, China, 2007.
- Bylesjö, M.; Rantalainen, M.; Cloarec, O.; Nicholson, J.K.; Holmes, E.; Trygg, J. OPLS discriminant analysis: Combining the strengths of PLS-DA and SIMCA classification. J. Chemom. 2006, 20, 341–351. [Google Scholar] [CrossRef]
- Kanehisa, M.; Furumichi, M.; Sato, Y.; Kawashima, M.; Ishiguro-Watanabe, M. KEGG for taxonomy-based analysis of pathways and genomes. Nucleic Acids Res. 2023, 51, D587–D592. [Google Scholar] [CrossRef]
- Marín, A.; Ferreres, F.; Tomás-Barberán, F.A.; Gil, M.I. Characterization and quantitation of antioxidant constituents of sweet pepper (Capsicum annuum L.). J. Agric. Food Chem. 2004, 52, 3861–3869. [Google Scholar] [CrossRef]
- Materska, M.; Perucka, I. Antioxidant Activity of the Main Phenolic Compounds Isolated from Hot Pepper Fruit (Capsicum annuum L.). J. Agric. Food Chem. 2005, 53, 1750–1756. [Google Scholar] [CrossRef]
- Patcharatrakul, T.; Gonlachanvit, S. Chili Peppers, Curcumins, and Prebiotics in Gastrointestinal Health and Disease. Curr. Gastroenterol. Rep. 2016, 18, 19. [Google Scholar] [CrossRef]
- Abdel-Salam, O.M.E.; Mózsik, G. Capsaicin, The Vanilloid Receptor TRPV1 Agonist in Neuroprotection: Mechanisms Involved and Significance. Neurochem. Res. 2023, 48, 3296–3315. [Google Scholar] [CrossRef]
- Hatch, M.D.; Stumpf, P.K. Fat Metabolism in Higher Plants. XVII. Metabolism of Malonic Acid & Its alpha-Substituted Derivatives in Plants. Plant Physiol. 1962, 37, 121–126. [Google Scholar] [CrossRef]
- Jeeatid, N.; Suriharn, B.; Techawongstien, S.; Chanthai, S.; Bosland, P.W.; Techawongstien, S. Evaluation of the effect of genotype-by-environment interaction on capsaicinoid production in hot pepper hybrids (Capsicum chinense Jacq.) under controlled environment. Sci. Hortic. 2018, 235, 334–339. [Google Scholar] [CrossRef]
- Arce-Rodríguez, M.L.; Ochoa-Alejo, N. An R2R3-MYB Transcription Factor Regulates Capsaicinoid Biosynthesis. Plant Physiol. 2017, 174, 1359–1370. [Google Scholar] [CrossRef]
- Sun, B.M.; Zhu, Z.S.; Chen, C.J.; Chen, G.J.; Cao, B.H.; Chen, C.M.; Lei, J.J. Jasmonate-Inducible R2R3-MYB Transcription Factor Regulates Capsaicinoid Biosynthesis and Stamen Development in Capsicum. J. Agric. Food Chem. 2019, 67, 10891–10903. [Google Scholar] [CrossRef] [PubMed]








Disclaimer/Publisher’s Note: The statements, opinions and data contained in all publications are solely those of the individual author(s) and contributor(s) and not of MDPI and/or the editor(s). MDPI and/or the editor(s) disclaim responsibility for any injury to people or property resulting from any ideas, methods, instructions or products referred to in the content. |
© 2026 by the authors. Licensee MDPI, Basel, Switzerland. This article is an open access article distributed under the terms and conditions of the Creative Commons Attribution (CC BY) license.
Share and Cite
Gong, X.; Hou, S.; Xu, Y.; Li, H.; Chen, X.; Song, Z. Comparative Analysis of Chemical Constituents in Peppers from Different Regions by Integrated LC-MS and GC-MS Non-Targeted Metabolomics. Metabolites 2026, 16, 85. https://doi.org/10.3390/metabo16010085
Gong X, Hou S, Xu Y, Li H, Chen X, Song Z. Comparative Analysis of Chemical Constituents in Peppers from Different Regions by Integrated LC-MS and GC-MS Non-Targeted Metabolomics. Metabolites. 2026; 16(1):85. https://doi.org/10.3390/metabo16010085
Chicago/Turabian StyleGong, Xuefeng, Sihao Hou, Yi Xu, Hong Li, Xin Chen, and Zhanfeng Song. 2026. "Comparative Analysis of Chemical Constituents in Peppers from Different Regions by Integrated LC-MS and GC-MS Non-Targeted Metabolomics" Metabolites 16, no. 1: 85. https://doi.org/10.3390/metabo16010085
APA StyleGong, X., Hou, S., Xu, Y., Li, H., Chen, X., & Song, Z. (2026). Comparative Analysis of Chemical Constituents in Peppers from Different Regions by Integrated LC-MS and GC-MS Non-Targeted Metabolomics. Metabolites, 16(1), 85. https://doi.org/10.3390/metabo16010085
