5-Hydroxymethylfurfural and Isoverbascoside Alleviate Oxidative Damage INS-1 and MIN6 β-Cells by Activating Autophagy and Inhibiting Apoptosis
Abstract
1. Introduction
2. Materials and Methods
2.1. Cells
2.2. Drugs and Reagents
2.3. Instruments
2.4. Cell Culture and Establishment of Oxidative Damage Model
2.5. Cell Viability Testing
2.6. Transcriptomic Analysis
2.7. Proteomic Analysis
2.8. Protein Interaction Network Analysis
2.9. Matching Analysis Methods
2.10. Least Absolute Shrinkage and Selection Operator (LASSO) Screening for Differentially Expressed Energy Metabolism-Related Genes (EMRGs) and Molecular Docking
2.11. Cell Apoptosis Detection
2.12. Cell Immunofluorescence Analysis
2.13. Autophagy and Apoptosis-Related Protein Expression in Cells
2.14. Statistical Analysis
3. Results
3.1. The Effect of H2O2 on the Viability of Pancreatic β Cells
3.2. Protective Effects of 5-HMF and Isoverbascoside on H2O2-Induced Damage in Pancreatic β Cells
3.3. Differentially Expressed Genes (DEGs) Analysis in Transcriptomic
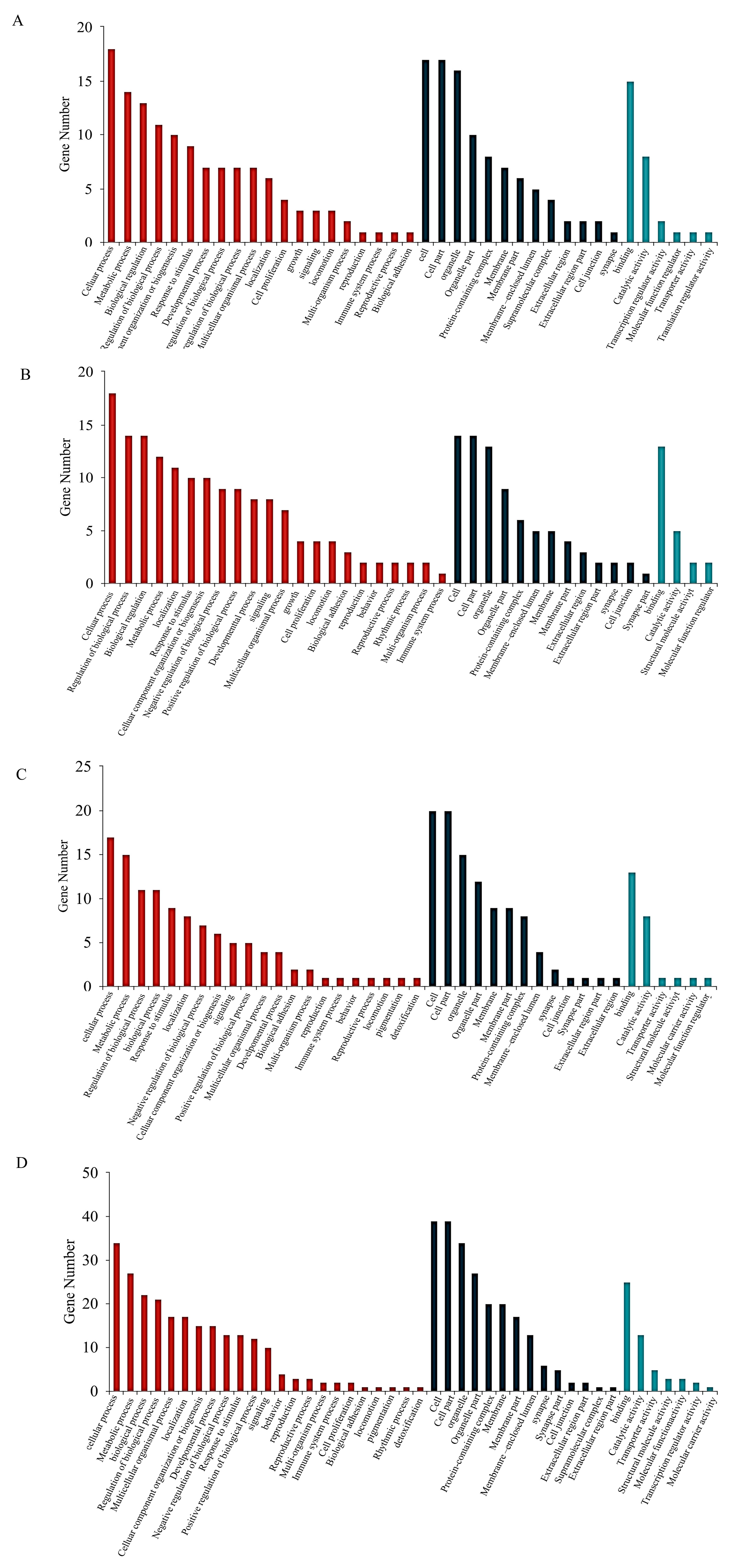
3.4. GO Functional Analysis in Transcriptomics
3.5. KEGG Pathway Analysis in Transcriptomics
3.6. Differentially Expressed Proteins (DEPs) Analysis in Proteomic
3.7. GO Functional Analysis in Proteomic
3.8. KEGG Pathway Analysis in Proteomic
3.9. Protein–Protein Interaction (PPI) Network Construction
3.10. Matching Analysis Methods
3.11. Screening EMRGs and Molecular Docking


3.12. Effects of 5-HMF and Isoverbascoside on H2O2 Induced Pancreatic β Cell Apoptosis
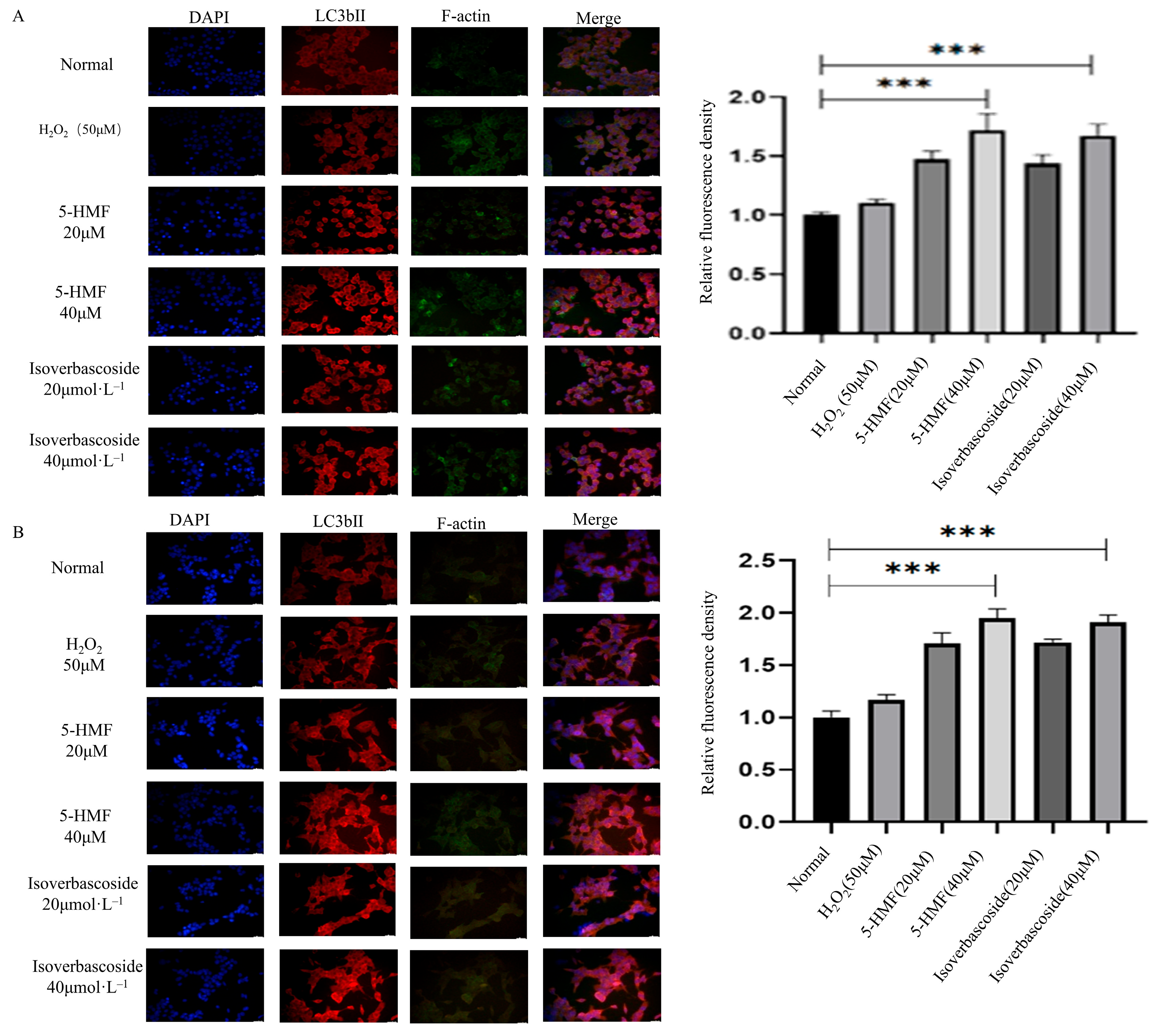
3.13. 5-HMF and Isoverbascoside Effects on Cellular Autophagy and Apoptosis
4. Discussion
5. Conclusions
Supplementary Materials
Author Contributions
Funding
Institutional Review Board Statement
Informed Consent Statement
Data Availability Statement
Conflicts of Interest
Abbreviations
| INS-1 | Islet cell tumor cells |
| H2O2 | Hydrogen peroxide |
| MIN6 | Mouse pancreatic beta |
| TCM | Traditional Chinese Medicine |
| DM | Diabetes mellitus |
| STZ | Streptozotocin |
| FBG | Fasting blood glucose |
| OGTT | Oral Glucose Tolerance Test |
| AUC | Area Under the Curve |
| ITT | Insulin Tolerance Test |
| NC | Nitrocellulose |
| PCoA | Principal coordinate analysis |
| LEfSe | Linear discriminant analysis effect size |
| SEM | Standard Error of the Mean |
| ANOVA | Analysis of variance |
| BPC | Base Peak Chromatogram |
| OTU | Operational taxonomic unit |
| IR | Insulin Resistance |
| SCFAs | Short-chain fatty acids |
| 5-HMF | 5-Hydroxymethylfurfural |
| WB | Western blot |
| UPLC-HRMS | Ultra-high-performance liquid chromatography high-resolution mass spectrometry |
| GO | Gene Ontology |
| KEGG | Kyoto Encyclopedia of Genes and Genomes |
| CTD | Comparative Toxicogenomics Database |
| PICRUSt | Phylogenetic Investigation of Communities by Reconstruction of Unobserved States |
| AMPK | adenosine 5′-monophosphateactivated protein kinase |
| P-AMPK | phosphated adenosine 5′-monophosphateactivated protein kinase |
| ROS | Reactive oxygen species |
| CQ | chloroquine |
| FBS | Fetal Bovine Serum |
| ABI1 | Abelson Interactor 1 |
| IGHM | Immunoglobulin Heavy Constant Mu |
| mTOR | Mechanistic Target of Rapamycin |
| IL2RG | Interleukin-2 Receptor Subunit Gamma |
| BCL-2 | receptors B-cell lymphoma 2 |
References
- Ahlqvist, E.; Storm, P.; Käräjämäki, A.; Martinell, M.; Dorkhan, M.; Carlsson, A.; Vikman, P.; Prasad, R.B.; Aly, D.M.; Almgren, P.; et al. Novel subgroups of adult-onset diabetes and their association with outcomes: A data-driven cluster analysis of six variables. Lancet Diabetes Endocrinol. 2018, 6, 361–369. [Google Scholar] [CrossRef] [PubMed]
- Shuey, M.M.; Lee, K.M.; Keaton, J.; Khankari, N.K.; Breeyear, J.H.; Walker, V.M.; Miller, D.R.; Heberer, K.R.; Reaven, P.D.; Clarke, S.L.; et al. A genetically supported drug repurposing pipeline for diabetes treatment using electronic health records. eBioMedicine 2023, 94, 104674. [Google Scholar] [CrossRef] [PubMed]
- Bull, C.J.; Hazelwood, E.; Legge, D.N.; Corbin, L.J.; Richardson, T.G.; Lee, M.; Yarmolinsky, J.; Smith-Byrne, K.; Hughes, D.A.; Johansson, M.; et al. Impact of weight loss on cancer-related proteins in serum: Results from a cluster randomised controlled trial of individuals with type 2 diabetes. eBioMedicine 2024, 100, 104977. [Google Scholar] [CrossRef] [PubMed]
- Wang, X.; Long, D.; Hu, X.; Guo, N. Gentiopicroside modulates glucose homeostasis in high-fat-diet and streptozotocin-induced type 2 diabetic mice. Front. Pharmacol. 2023, 14, 1172360. [Google Scholar] [CrossRef]
- Zheng, Y.; Ley, S.H.; Hu, F.B. Global aetiology and epidemiology of type 2 diabetes mellitus and its complications. Nat. Rev. Endocrinol. 2018, 14, 88–98. [Google Scholar] [CrossRef]
- Kwak, S.H.; Park, K.S. Recent progress in genetic and epigenetic research on type 2 diabetes. Exp. Mol. Med. 2016, 48, e220. [Google Scholar] [CrossRef]
- Galicia-Garcia, U.; Benito-Vicente, A.; Jebari, S.; Larrea-Sebal, A.; Siddiqi, H.; Uribe, K.B.; Ostolaza, H.; Martín, C. Pathophysiology of Type 2 Diabetes Mellitus. Int. J. Mol. Sci. 2020, 21, 6275. [Google Scholar] [CrossRef]
- Wilson, C.M.; Magnaudeix, A.; Yardin, C.; Terro, F. Autophagy dysfunction and its link to Alzheimer’s disease and type II diabetes mellitus. CNS Neurol. Disord. Drug Targets 2014, 13, 226–246. [Google Scholar] [CrossRef]
- Dewidar, B.; Mastrototaro, L.; Englisch, C.; Ress, C.; Granata, C.; Rohbeck, E.; Pesta, D.; Heilmann, G.; Wolkersdorfer, M.; Esposito, I.; et al. Alterations of hepatic energy metabolism in murine models of obesity, diabetes and fatty liver diseases. eBioMedicine 2023, 94, 104714. [Google Scholar] [CrossRef]
- Gross, A.S.; Graef, M. Mechanisms of Autophagy in Metabolic Stress Response. J. Mol. Biol. 2020, 432, 28–52. [Google Scholar] [CrossRef]
- Zhao, Z.; Ming, Y.; Li, X.; Tan, H.; He, X.; Yang, L.; Song, J.; Zheng, L. Hyperglycemia Aggravates Periodontitis via Autophagy Impairment and ROS-Inflammasome-Mediated Macrophage Pyroptosis. Int. J. Mol. Sci. 2023, 24, 6309. [Google Scholar] [CrossRef]
- Scott, R.C.; Juhász, G.; Neufeld, T.P. Direct induction of autophagy by Atg1 inhibits cell growth and induces apoptotic cell death. Curr. Biol. CB 2007, 17, 1–11. [Google Scholar]
- Li, X.; Sung, P.; Zhang, D.; Yan, L. Curcumin in vitro Neuroprotective Effects Are Mediated by p62/keap-1/Nrf2 and PI3K/AKT Signaling Pathway and Autophagy Inhibition. Physiol. Res. 2023, 72, 497–510. [Google Scholar] [PubMed]
- Liu, K.; Huang, H.; Xiong, M.; Wang, Q.; Chen, X.; Feng, Y.; Ma, H.; Chen, W.; Li, X.; Ye, X. IL-33 Accelerates Chronic Atrophic Gastritis through AMPK-ULK1 Axis Mediated Autolysosomal Degradation of GKN1. Int. J. Biol. Sci. 2024, 20, 2323–2338. [Google Scholar] [CrossRef] [PubMed]
- Kim, J.; Kundu, M.; Viollet, B.; Guan, K.-L. AMPK and mTOR regulate autophagy through direct phosphorylation of Ulk1. Nat. Cell Biol. 2011, 13, 132–141. [Google Scholar] [CrossRef] [PubMed]
- He, C.; Zhu, H.; Li, H.; Zou, M.-H.; Xie, Z. Dissociation of Bcl-2-Beclin1 complex by activated AMPK enhances cardiac autophagy and protects against cardiomyocyte apoptosis in diabetes. Diabetes 2013, 62, 1270–1281. [Google Scholar] [CrossRef]
- Kim, J.; Kim, Y.C.; Fang, C.; Russell, R.C.; Kim, J.H.; Liu, R.; Zhong, Q.; Guan, K.-L. Differential regulation of distinct Vps34 complexes by AMPK in nutrient stress and autophagy. Cell 2013, 152, 290–303. [Google Scholar] [CrossRef]
- Erekat, N.S. Programmed Cell Death in Diabetic Nephropathy: A Review of Apoptosis, Autophagy, and Necroptosis. Med. Sci. Monit. Int. Med. J. Exp. Clin. Res. 2022, 28, e937766. [Google Scholar] [CrossRef]
- Wirawan, E.; Lippens, S.; Berghe, T.V.; Romagnoli, A.; Fimia, G.M.; Piacentini, M.; Vandenabeele, P. Beclin1: A role in membrane dynamics and beyond. Autophagy 2012, 8, 6–17. [Google Scholar] [CrossRef]
- You, S.; Zheng, J.; Chen, Y.; Huang, H. Research progress on the mechanism of beta-cell apoptosis in type 2 diabetes mellitus. Front. Endocrinol. 2022, 13, 976465. [Google Scholar] [CrossRef]
- Wang, P.; Qian, H.; Xiao, M.; Lv, J. Role of signal transduction pathways in IL-1β-induced apoptosis: Pathological and therapeutic aspects. Immun. Inflamm. Dis. 2023, 11, e762. [Google Scholar] [CrossRef] [PubMed]
- Yang, X.; Wang, L.; Yuan, Z.-Q.; Zhou, P.-H.; Chu, G.-L.; Li, B.; Sun, J.-Y. Interleukin-1β induces apoptosis in annulus fibrosus cells through the extracellular signal-regulated kinase pathway. Connect. Tissue Res. 2018, 59, 593–600. [Google Scholar] [CrossRef] [PubMed]
- Shen, J.; Xu, S.; Zhou, H.; Liu, H.; Jiang, W.; Hao, J.; Hu, Z. IL-1β induces apoptosis and autophagy via mitochondria pathway in human degenerative nucleus pulposus cells. Sci. Rep. 2017, 7, 41067. [Google Scholar] [CrossRef] [PubMed]
- Park, J.-B.; Park, I.-C.; Park, S.-J.; Jin, H.-O.; Lee, J.-K.; Riew, K.D. Anti-apoptotic effects of caspase inhibitors on rat intervertebral disc cells. J. Bone Jt. Surg. 2006, 88, 771–779. [Google Scholar]
- Heyde, C.-E.; Tschoeke, S.K.; Hellmuth, M.; Hostmann, A.; Ertel, W.; Oberholzer, A. Trauma induces apoptosis in human thoracolumbar intervertebral discs. BMC Clin. Pathol. 2006, 6, 5. [Google Scholar] [CrossRef]
- Zhang, X.; Sun, J.; Wang, J.; Meng, T.; Yang, J.; Zhou, Y. The role of ferroptosis in diabetic cardiovascular diseases and the intervention of active ingredients of traditional Chinese medicine. Front. Pharmacol. 2023, 14, 1286718. [Google Scholar] [CrossRef]
- Li, Y.; Chen, Q.; Sun, H.-J.; Zhang, J.-H.; Liu, X. The Active Ingredient Catalpol in Rehmannia glutinosa Reduces Blood Glucose in Diabetic Rats via the AMPK Pathway. Diabetes Metab. Syndr. Obes. Targets Ther. 2024, 17, 1761–1767. [Google Scholar] [CrossRef]
- Lei, Y.; Huang, J.; Xie, Z.; Wang, C.; Li, Y.; Hua, Y.; Liu, C.; Yuan, R. Elucidating the pharmacodynamic mechanisms of Yuquan pill in T2DM rats through comprehensive multi-omics analyses. Front. Pharmacol. 2023, 14, 1282077. [Google Scholar] [CrossRef]
- Lee, I.S.; Kim, K.S.; Kim, K.H.; Park, J.; Jeong, H.-S.; Kim, Y.; Na, Y.-C.; Lee, S.-G.; Ahn, K.S.; Lee, J.H.; et al. Anti-diabetic and anti-obesitic effects of aqueous extracts of Yangkyuksanhwa-tang and its two major compositions on db/db mice. Biomed. Pharmacother. 2016, 83, 431–438. [Google Scholar] [CrossRef]
- Shen, Y.; Qin, J.; Bu, P. Pathways involved in interleukin-1β-mediated murine cardiomyocyte apoptosis. Tex. Heart Inst. J. 2015, 42, 109–116. [Google Scholar] [CrossRef]
- Waisundara, V.Y.; Huang, M.; Hsu, A.; Huang, D.; Tan, B.K.-H. Characterization of the anti-diabetic and antioxidant effects of Rehmannia glutinosa in streptozotocin-induced diabetic Wistar rats. Am. J. Chin. Med. 2008, 36, 1083–1104. [Google Scholar] [PubMed]
- Xiao, S.; Wang, C.; Yang, Q.; Xu, H.; Lu, J.; Xu, K. Rea regulates microglial polarization and attenuates neuronal apoptosis via inhibition of the NF-κB and MAPK signalings for spinal cord injury repair. J. Cell. Mol. Med. 2021, 25, 1371–1382. [Google Scholar] [CrossRef] [PubMed]
- Wang, Y.-Y.; Zhou, N.; Shan, Z.-F.; Ke, Y.-Y.; Liu, Z.; Liu, Z.-H.; Feng, W.-S.; Zheng, X.-K. Metabolomic strategies and biochemical analysis of the effect of processed Rehmanniae radix extract on a blood-deficient rat model. BMC Complement. Med. Ther. 2022, 22, 89. [Google Scholar] [CrossRef] [PubMed]
- Yan, J.; Liu, X.; Meng, X.; Ren, C.; Wu, X.; Zhang, H.; Wang, H.; Wang, H.; Shen, Q.; Li, B.; et al. Wait Study on differential intervention of raw and cooked rehmannia root on pancreatic proteomics and autophagy in type 2 diabetes mice induced by high-fat diet and streptozotocin. Chin. J. Chin. Mater. Med. 2023, 48, 1535–1545. [Google Scholar]
- Ebato, C.; Uchida, T.; Arakawa, M.; Komatsu, M.; Ueno, T.; Komiya, K.; Azuma, K.; Hirose, T.; Tanaka, K.; Kominami, E.; et al. Autophagy is important in islet homeostasis and compensatory increase of beta cell mass in response to high-fat diet. Cell Metab. 2008, 8, 325–332. [Google Scholar] [CrossRef]
- Butler, A.E.; Janson, J.; Bonner-Weir, S.; Ritzel, R.; Rizza, R.A.; Butler, P.C. Beta-cell deficit and increased beta-cell apoptosis in humans with type 2 diabetes. Diabetes 2003, 52, 102–110. [Google Scholar] [CrossRef]
- Abate, M.; Festa, A.; Falco, M.; Lombardi, A.; Luce, A.; Grimaldi, A.; Zappavigna, S.; Sperlongano, P.; Irace, C.; Caraglia, M.; et al. Mitochondria as playmakers of apoptosis, autophagy and senescence. Semin. Cell Dev. Biol. 2020, 98, 139–153. [Google Scholar] [CrossRef]
- Lotze, M.T.; Maranchie, J.; Appleman, L. Inhibiting autophagy: A novel approach for the treatment of renal cell carcinoma. Cancer J. 2013, 19, 341–347. [Google Scholar]
- Niu, C.; Chen, Z.; Kim, K.T.; Sun, J.; Xue, M.; Chen, G.; Li, S.; Shen, Y.; Zhu, Z.; Wang, X.; et al. Metformin alleviates hyperglycemia-induced endothelial impairment by downregulating autophagy via the Hedgehog pathway. Autophagy 2019, 15, 843–870. [Google Scholar] [CrossRef]
- Fu, C.; Wu, Y.; Liu, S.; Luo, C.; Lu, Y.; Liu, M.; Wang, L.; Zhang, Y.; Liu, X. Rehmannioside A improves cognitive impairment and alleviates ferroptosis via activating PI3K/AKT/Nrf2 and SLC7A11/GPX4 signaling pathway after ischemia. J. Ethnopharmacol. 2022, 289, 115021. [Google Scholar] [CrossRef]
- Bhattamisra, S.K.; Koh, H.M.; Lim, S.Y.; Choudhury, H.; Pandey, M. Molecular and Biochemical Pathways of Catalpol in Alleviating Diabetes Mellitus and Its Complications. Biomolecules 2021, 11, 323. [Google Scholar] [CrossRef]
- Jia, J.; Chen, J.; Wang, G.; Li, M.; Zheng, Q.; Li, D. Progress of research into the pharmacological effect and clinical application of the traditional Chinese medicine Rehmanniae radix. Biomed. Pharmacother. 2023, 168, 115809. [Google Scholar] [CrossRef]
- Yang, Y.; Yu, L.; Zhu, T.; Xu, S.; He, J.; Mao, N.; Liu, Z.; Wang, D. Neuroprotective effects of Rehmannia glutinosa polysaccharide on chronic constant light (CCL)-induced oxidative stress and autophagic cell death via the AKT/mTOR pathway in mouse hippocampus and HT-22 cells. Int. J. Biol. Macromol. 2024, 261, 129813. [Google Scholar] [CrossRef]













| Difference Comparison Group | Normal vs. Control | 5-HMF vs. Control | Isoverbascoside vs. Control | 5-HMF vs. Isoverbascoside | ||
|---|---|---|---|---|---|---|
| Ins-1 cells | differential gene | UP Regulation | 3474 | 195 | 323 | 108 |
| Down Regulation | 2376 | 82 | 162 | 75 | ||
| differential protein | UP Regulation | 151 | 5 | 6 | 8 | |
| Down Regulation | 27 | 18 | 9 | 7 | ||
| Min6 cells | differential gene | UP Regulation | 2696 | 134 | 85 | 93 |
| Down Regulation | 2324 | 128 | 126 | 86 | ||
| differential protein | UP Regulation | 250 | 8 | 25 | 26 | |
| Down Regulation | 194 | 6 | 8 | 13 | ||
Disclaimer/Publisher’s Note: The statements, opinions and data contained in all publications are solely those of the individual author(s) and contributor(s) and not of MDPI and/or the editor(s). MDPI and/or the editor(s) disclaim responsibility for any injury to people or property resulting from any ideas, methods, instructions or products referred to in the content. |
© 2026 by the authors. Licensee MDPI, Basel, Switzerland. This article is an open access article distributed under the terms and conditions of the Creative Commons Attribution (CC BY) license.
Share and Cite
Meng, X.; Li, Y.; Han, X.; Li, Z.; Bu, Z.; Wu, Y.; Li, X.; Zhang, S.; Dai, Y. 5-Hydroxymethylfurfural and Isoverbascoside Alleviate Oxidative Damage INS-1 and MIN6 β-Cells by Activating Autophagy and Inhibiting Apoptosis. Metabolites 2026, 16, 48. https://doi.org/10.3390/metabo16010048
Meng X, Li Y, Han X, Li Z, Bu Z, Wu Y, Li X, Zhang S, Dai Y. 5-Hydroxymethylfurfural and Isoverbascoside Alleviate Oxidative Damage INS-1 and MIN6 β-Cells by Activating Autophagy and Inhibiting Apoptosis. Metabolites. 2026; 16(1):48. https://doi.org/10.3390/metabo16010048
Chicago/Turabian StyleMeng, Xianglong, Yuting Li, Xiang Han, Ziang Li, Zhulin Bu, Yuhui Wu, Xiaofen Li, Shuosheng Zhang, and Yuting Dai. 2026. "5-Hydroxymethylfurfural and Isoverbascoside Alleviate Oxidative Damage INS-1 and MIN6 β-Cells by Activating Autophagy and Inhibiting Apoptosis" Metabolites 16, no. 1: 48. https://doi.org/10.3390/metabo16010048
APA StyleMeng, X., Li, Y., Han, X., Li, Z., Bu, Z., Wu, Y., Li, X., Zhang, S., & Dai, Y. (2026). 5-Hydroxymethylfurfural and Isoverbascoside Alleviate Oxidative Damage INS-1 and MIN6 β-Cells by Activating Autophagy and Inhibiting Apoptosis. Metabolites, 16(1), 48. https://doi.org/10.3390/metabo16010048
