Abstract
Microbial competition within plant tissues affects invading pathogens’ fitness. Metabolomics is a great tool for studying their biochemical interactions by identifying accumulated metabolites. Xylella fastidiosa, a Gram-negative bacterium causing Pierce’s disease (PD) in grapevines, secretes various virulence factors including cell wall-degrading enzymes, adhesion proteins, and quorum-sensing molecules. These factors, along with outer membrane vesicles, contribute to its pathogenicity. Previous studies demonstrated that co-inoculating X. fastidiosa with the Paraburkholderia phytofirmans strain PsJN suppressed PD symptoms. Here, we further investigated the interaction between the phytopathogen and the endophyte by analyzing the exometabolome of wild-type X. fastidiosa and a diffusible signaling factor (DSF) mutant lacking quorum sensing, cultivated with 20% P. phytofirmans spent media. Liquid chromatography–mass spectrometry (LC-MS) and the Method for Metabolite Annotation and Gene Integration (MAGI) were used to detect and map metabolites to genomes, revealing a total of 121 metabolites, of which 25 were further investigated. These metabolites potentially relate to host adaptation, virulence, and pathogenicity. Notably, this study presents the first comprehensive profile of X. fastidiosa in the presence of a P. phytofirmans spent media. The results highlight that P. phytofirmans and the absence of functional quorum sensing affect the ratios of glutamine to glutamate (Gln:Glu) in X. fastidiosa. Additionally, two compounds with plant metabolism and growth properties, 2-aminoisobutyric acid and gibberellic acid, were downregulated when X. fastidiosa interacted with P. phytofirmans. These findings suggest that P. phytofirmans-mediated disease suppression involves modulation of the exometabolome of X. fastidiosa, impacting plant immunity.
1. Introduction
Deciphering the molecular aspects of the interaction between Xylella fastidiosa and its plant hosts can provide important clues about disease development [1]. One key aspect leading to disease is its ability to modulate colonization behavior in plants and in insect vector transmission through quorum sensing (QS) mechanisms [2,3]. For this, X. fastidiosa uses a family of modified fatty acids known as diffusible signaling factors (DSFs) that control individual and collective behavior and expression of virulence factors [4]. Many aspects contribute to the complexity of the disease at different molecular levels. These include the bacterium’s capacity to become systemic, its ability to evade detection by the host immune system, and the subsequent overreaction of the plant immune system, causing, among other effects, plant water deprivation [1,5,6,7].
Microorganisms, including symbiotic bacteria, have the capacity to influence their host behavior by regulating the synthesis of specific compounds, thus fulfilling the metabolic and protein requirements of their host organisms [8,9,10]. Nevertheless, niche competition among microorganisms—a naturally environmental occurrence—such as a spatial dispute between a pathogen and an endophyte often alters the fitness dynamics within the host [11,12]. Nutrient competition, nutrient provision, toxin secretion, and competitor predation—which are some relational possibilities among microorganisms and their hosts—can be unveiled by metabolite-level alteration assessed by metabolomics [10,13,14,15,16].
X. fastidiosa causes diseases in several plant hosts of economic importance to world agriculture, including grapevines, almonds, citrus, and more recently, olive trees [1,6,17,18]. This bacterium exclusively colonizes the lumen of xylem vessels of its plant hosts and is transmitted by insect vectors like sharpshooters throughout the Americas and the spittlebug Philaenus spumarius in Europe [19,20,21]. X. fastidiosa produces biofilm and secretes several virulence factors such as cell wall-degrading enzymes (CWDEs) and lipases/esterases, among others [22,23,24]. X. fastidiosa does not have the type III secretion system (T3SS), which in most bacterial pathogens is responsible for the delivery of effectors/virulence factors inside host cells [25,26,27], thus reflecting the lifestyle of this phytopathogen that colonizes xylem vessels, a tissue that consists mostly of dead lignified cells [28].
Paraburkholderia phytofirmans strain PsJN [29], known as a grapevine endophyte, multiplies within grapevines, similarly to X. fastidiosa [30,31]. Co-inoculation with X. fastidiosa results in a significant reduction in the phytopathogenic population and disease symptoms as previously reported for other pathogens [32]. This effect involves priming innate disease resistance pathways in grapevines, leading to reduced symptoms when infected with X. fastidiosa [33]. Recently, in a subsequent study, P. phytofirmans PsJN, when topically applied with a surfactant, effectively controlled Pierce’s disease (PD) in grapevines, demonstrating systemic protection against Xylella fastidiosa infection, although the extent of the protection was spatially limited, with potential implications for this endophyte’s use as a biological control agent [34].
Exometabolomics (or footprinting), i.e., the analysis of secreted metabolites, is a very effective approach to tracking signatures of microorganisms, e.g., contamination signatures [35]. Integrating metabolomics and genomics helps in tracking the origins of major trends in metabolite levels in different species, but also while interacting with each other [36,37]. In this sense, the characterization of the exometabolome is a useful tool for further understanding the responses of X. fastidiosa to its environment and/or its interactions with other organisms. In addition, the analysis of exometabolomes has many analytical advantages over the analysis of intracellular compounds due to their lower turnover, higher stability, and, consequently, greater reproducibility of their metabolic footprint [38,39].
Here, we aimed to investigate the indirect interaction between a phytopathogen and endophyte by analyzing the exometabolome of X. fastidiosa, WT and ΔrpfF, both cultivated in a 20% P. phytofirmans spent medium. First, we showed that the P. phytofirmans spent medium was capable of disturbing X. fastidiosa mature biofilm formation in vitro. Additionally, we performed LC-MS analysis, revealing 121 metabolites in total, of which 25 were further investigated. Finally, using integration tools including MAGI, OmicsBox, and NetSeed, we mapped metabolites to genomes, assessed the metabolic networks, and annotated the functions of the mapped genes, respectively. This study provides further insights into the effects of QS and disease development.
2. Materials and Methods
2.1. Maintenance and Cultivation of Bacteria
The bacterial strains used in this work are listed in Table 1.
Table 1.
List of bacteria and strains used in this work.
X. fastidiosa was grown in a PD3 medium (starch 2 g/L; Soytone 2 g/L; tryptone 4 g/L; sodium citrate 1 g/L; succinate 1 g/L; hemin chloride 10 mg/L; MgSO4 7H2O 1 g/L; KH2PO4 1 g/L; K2HPO4 1.5 g/L) for 7 days. The WT and ΔrpfF strains were maintained in a PD3 agar medium. For ΔrpfF, the PD3 agar had kanamycin added to a final concentration of 50 μg/mL.
For culture in liquid medium, after 7 days of culture in PD3 agar, bacteria were transferred to 100 mL of PD3 medium and maintained at 28 °C at 100 rpm for up to 7 days. Cultures were started with OD600nm = 0.05.
P. phytofirmans PsJN was selected from a plate of King’s B medium [44] containing rifampicin (KBR) at 100 µg/mL. Next, P. phytofirmans was transferred to 100 mL of PD3. X. fastidiosa and P. phytofirmans were grown at 28 °C and 100 rpm. Fresh culture was started from frozen stocks at −80 °C.
Alternatively, WT and ΔrpfF strains were grown in PD3 supplemented with 20% of a P. phytofirmans spent medium. P. phytofirmans PsJN grown for 1 day in PD3 medium was centrifugated at 4000× g for 30 min, 4 °C. The supernatant was collected, adjusted to pH 4, and subjected to vacuum filtration through a 0.22 μm membrane. The eluate was added to a regular PD3 medium to a final concentration of 20% and used for subsequent experiments.
2.2. X. fastidiosa Biofilm Measurement
Aliquots (2 μL, 20 μL, 200 μL, and 400 μL) of the P. phytofirmans PsJN spent medium eluate were added to a total 1.0 mL of PD3 liquid culture and then used to grow WT X. fastidiosa for 7 days at 28 °C and 200 rpm in a 24-well plate. After this period, the biofilm formed was quantified by staining with the crystal violet method, loosely, as previously described [45]. Briefly, the biofilm deposited at the air–medium interface of the WT strain was washed with distilled water, stained for 20 min with 0.1% crystal violet reagent, washed again with distilled water, and then taken up in acetone:ethanol (6:4). Quantification was performed by measuring the absorbance at 595 nm (Abs595nm). WT X. fastidiosa culture without spent medium addition grown under the same conditions was used as the control. The experiment was repeated and this time an aliquot of 500 μL of the P. phytofirmans PsJN spent medium eluate was added to 2.5 mL of PD3 liquid culture in glass tubes and then used to grow either WT or ΔrpfF X. fastidiosa strains as described before. Cultures of WT or ΔrpfF X. fastidiosa strains without spent medium addition grown under the same conditions were used as the control.
2.3. Analysis of Metabolites of the Supernatant of X. fastidiosa Cultures by Liquid Chromatography Coupled to Mass Spectrometry (LC-MS)
Samples (1 mL) of spent medium from cultures and sterile control medium were centrifuged in 1.5 mL microcentrifuge tubes at 1700× g for 5 min. Supernatants, containing extracellular metabolites, were lyophilized and then resuspended in LC-MS-grade methanol (300 μL). Resuspended samples were centrifuged again to pellet salts. Supernatants were dried under vacuum (Savant SpeedVac Plus SC110A, Holbrook, NY, USA) and resuspended in 500 μL of LC-MS-grade methanol containing a mixture of internal standards (25 μM of 13C-15N-L-phenylalanine, 2-amino-3-bromo-5-methylbenzoic acid, 3,6-dihydroxy-4-methylpyridazine, d4 lysine, d5-benzoic acid, and 9-anthracene carboxylic acid). The samples were filtered through a 0.22 μm microcentrifuge filtration device and transferred to 1.5 mL borosilicate glass vials (Agilent, Santa Clara, CA, USA) for LC-MS analysis as previously described [46]. Extraction blanks (blank microcentrifuge tubes taken through the entire extraction procedure to check for contaminants introduced during sample preparation) were included in the analysis. A quality control mixture (a defined mixture of common metabolites) and injection blanks (pure methanol) were also analyzed at the beginning and ends of each run to ensure no drift in retention times or signal abundances and no signs of column fouling or metabolite carryover. For polar metabolite analysis, an Agilent 1290 LC system equipped with a ZIC-pHILIC column (150 mm × 1 mm, 3.5 μm 100 Å, Merck SeQuant, Darmstadt, Germany) was used for metabolite separation with the following LC conditions: solvent A, 5 mM ammonium acetate; solvent B, 9:1 acetonitrile:H2O with 5 mM ammonium acetate; timetable, 0 min at 100% B, 1.5 min at 100% B, 21 min at 0% B, 27 min at 0% B, 33 min at 100% B, and 45 min at 100% B; 0.8 mL/min; column compartment temperature 40 °C. Mass spectrometry analyses were performed using a 6550 quadrupole time-of-flight mass spectrometer. Mass spectrometry data were collected at a mass range of 30–1200 m/z, drying gas rate of 11 L/min, and gas temperature of 290 °C. The nebulizer pressure was set at 30 psi and capillary voltage, at 3500 V. Data were acquired in both positive (+) and negative (−) polarities. The extracted samples were obtained in triplicate for both biological and technical replicates. Additionally, three replicate samples from the sterile control media and eleven samples from extraction blanks were processed under the same conditions. A total of 62 injections were performed, including 3–11 replicate injections.
2.4. LCMS Data Processing and Analysis
MassHunter qualitative analysis software (Agilent, Santa Clara, CA, USA) was used to inspect the raw data. Then, the raw data obtained were parsed using Python scripts within MetAtlas [47], which was used to extract out putative metabolite peaks using an in-house metabolite database containing m/z and retention time data [47,48]. Next, the LC-MS data were analyzed using a custom code in Perl. Each of the detected peaks was evaluated to assign a level of confidence in the identification of the compound. Compounds that were identified had a corresponding retention time and m/z for a pure standard using the same methods as above. Negative and positive polarity mode lists of compounds were retrieved and merged. A quality control analysis of retention time and intensity stability was performed using internal and external standards; based on the quality control assessment, the negative mode was selected for peak integration due to better signal and retention time stability over positive mode. In order to confirm the identity of a compound, we checked the RT difference (i.e., abs[RTstandard − RTµexperiment]) and the ppm error mass (i.e., [(abs[m/zstandard − m/zµexperiment])/m/zstandard] × 106) (Supplementary Table S1). Compounds with an RT difference ≤ 0.05 and ppm error mass ≤ 6 were considered to have had their identities confirmed (Supplementary Table S1) [49]. Compounds that did not pass one or both criteria (up to a ppm error mass ≤ 15) were considered putative. Next, compound abundance was normalized by strains OD in each biological replicate (Supplementary Table S2).
For further comparisons among the conditions, the compounds that satisfied the following criteria were considered expressed in the supernatants: [µisample − µiblank] − [µimedium − µiblank] > 0, where µ stands for “average of peak area value” and i stands for any detected compound. Finally, an ANOVA test was conducted to acknowledge variability across all conditions (Supplementary Table S2). Compounds with a p-value ≤ 0.05 were considered statistically significant. Pairwise comparison among conditions was performed and a t-test with the Benjamini–Hochberg procedure at a false discovery rate (FDR) ≤ 0.05 was calculated for each compound. Compounds with statistical significance between two conditions were considered differentially expressed metabolites (DEMs) (Supplementary Table S3). Extracted ion chromatograms (EICs) were generated, one representative EIC of each extract or exometabolome was used for building a summary panel for each discussed compound, and all the remaining EICs from all biological and technical replicates were made available in the Supplementary Material (Supplementary Figures S1–S3).
A Python library for the Venn diagram was used to highlight unique and shared compounds across the conditions tested. These were referred to as Xf (X. fastidiosa WT Temecula1), ΔrpfF (X. fastidiosa ΔrpfF), Xfsm (X. fastidiosa Temecula1 WT cultivated in PD3 medium supplemented with 20% P. phytofirmans spent medium), ΔrpfFsm (X. fastidiosa ΔrpfF cultivated in PD3 medium supplemented with 20% P. phytofirmans spent medium), and P. phytofirmans PsJN (Pp). A matrix was built from three biological replicates of Xf, Xfsm, ΔrpfF, ΔrpfFsm, and Pp. This matrix was given as an input to a multivariate data analysis in a principal coordinate analysis (PCoA) [50], taking as a parameter the Euclidean distance between the samples. To compute this dataset, we used the Python library skbio and the library emperor to build the PCoA plot. Permanova and permdisp statistical analysis were made with the PCoA input data using skbio modules permanova and permdisp, respectively, and the information was added later to the PCoA plot.
A heatmap based on clustering of the compounds across conditions was generated with the Python libraries matplotlib and seaborn. The expression values of all compounds under all conditions were normalized by a z-score. A color code and symbols were added to compound names to indicate their identification level and statistical significance.
2.5. Integration of Metabolites and Gene Set for Functional Annotation of Exometabolomes
Whole genome annotation (in FASTA format) from Xylella fastidiosa Temecula1 and Paraburkholderia phytofirmans PsJN together with a list of InChiKey identifiers from all the compounds assigned as expressed in previous steps were given as the input for a container (Docker) of MAGI v1.0 [51,52] for metabolite and gene integration. The output spreadsheets were filtered by metabolites expressed under each given condition. Next, all genes annotated by MAGI were retrieved and duplicates were filtered out. Each gene list representing an exometabolome was submitted to the software OmicsBox 3.1 [53] for functional annotation using gene ontology. Enrichment analysis was performed, annotations with an adjusted p-value ≤ 0.05 were collected, and the values were log2 transformed and ranked. The top 5 under- and overenriched annotations from each condition were collected for comparison. The matplotlib and seaborn Python libraries were used to build a bar plot.
2.6. Bioinformatic Analysis
Expressed metabolites were compared in box plot and bar plot, coded by the matplotlib and seaborn Python libraries. Pairwise significance comparison was performed by the Python library statannotations and the t-test argument was used. When necessary, the precomputed Benjamini–Hochberg procedure with an FDR < 0.5% for pairwise comparison was used for annotations later (Supplementary Table S2).
Metabolic reactions of nicotinamide, nicotinate, and biotin were freely redrawn from annotated X. fastidiosa and P. phytofirmans Kegg pathways. Illustrations of gene operons were rebuilt based on the synteny presented in the browser IMG/DoE [54]. Mummer [55] was used for the global alignment of genomic sequences.
For the metabolome and transcriptome integration, a bubble plot was created using the matplotlib and seaborn Python libraries. The metabolites’ expression values were 2z-score-transformed in order to maximize expression differences and keep all values positive.
2.7. Cooperative Metabolic Interactions between X. fastidiosa and P. phytofirmans
In order to analyze the potential ecological microbial interactions [56] between X. fastidiosa and P. phytofirmans, a reverse ecology analysis was applied to predict the ecological structure of this symbiotic relationship [57].
For defining microbe–microbe cooperative and competitive potential in a pairwise manner, a local and customized NetSeed version [58] was used (to include the metabolic complementarity index and effective metabolic overlap index) [59,60]. The metabolic complementarity index between two species measures the ratio (range 0–1) of acquired compounds in one species that are found in the metabolic network of the other species and are not used by it. The effective metabolic overlap index of two species is the fraction of compounds required by both species and is, therefore, a measure of potential nutritional competition [59], with values ranging from 0 (no competition) to 1 (high competition).
3. Results
3.1. P. phytofirmans Interacts with X. fastidiosa through Its Exometabolome
In a prior study, Baccari and colleagues [33] demonstrated that direct contact between X. fastidiosa and P. phytofirmans was not necessary for reducing X. fastidiosa titer loads in xylem vessels. Here, we explore the indirect interaction between X. fastidiosa and P. phytofirmans, including the QS-insensitive mutant ΔrpfF. In our initial trials, we challenged X. fastidiosa WT Temecula1 with 0.2%, 2%, 20%, and 40% of P. phytofirmans spent media grown in 24-well plates (Figure 1A). Consequently, we established a specific condition for subsequent experiments. We used PD3 culture media supplemented with 20% P. phytofirmans PD3 spent media, which noticeably affected the X. fastidiosa phenotype. This impact was particularly evident in terms of biofilm intensity and deposition, as measured by the crystal violet assay (Figure 1).
Figure 1.
Biofilm increase in X. fastidiosa in response to exposure to P. phytofirmans secretome. (A) A screening of biofilm formation was performed by measurement of crystal violet staining (Abs595nm). WT strain was grown in a PD3 medium for 7 days with 0.2%, 2%, 20%, and 40% v/v of a 1-day PD3 P. phytofirmans (Pp) spent medium in a 24-well plate. WT strain was grown under same conditions without P. phytofirmans (Pp) spent medium and was set as a reference. (B) Temecula1 WT or ΔrpfF strains were grown in PD3 medium for 7 days with (Xfsm and ΔrpfFsm) or without (Xf and ΔrpfF) 20% v/v of a 1-day PD3 P. phytofirmans (Pp) spent medium in a glass tube. Biofilm quantification was performed by measurement of crystal violet staining (Abs595nm). Error bars indicate the standard error of triplicate assays. Significantly different biofilm quantification was calculated using a t-test (ns: p ≤ 1.0 × 100, *: 1.0 × 10−2 < p ≤ 5.0 × 10−2, **: 1.0 × 10−3 < p ≤ 1.0 × 10−2, ***: 1.0 × 10−4 < p ≤ 1.0 × 10−3).
During further experiments, we cultivated both Xf and ΔrpfF in regular PD3 culture media or supplemented with 20% P. phytofirmans PsJN spent media (Xfsm or ΔrpfFsm). The biofilm formation of Xfsm and ΔrpfFsm increased by 39% and 128%, respectively, in cultivations in glass tube (Figure 1B). Moreover, a larger amount of bacterial biomass was visually observed at the medium/air interface of Xfsm and ΔrpfFsm compared to Xf and ΔrpfF (Figure S1). As PD3 supplemented with 20% P. phytofirmans spent media led to quantifiable changes in the biofilm formation profile of both bacterial strains in in vitro cultures, we hypothesized that the secreted metabolomes (exometabolomes) of P. phytofirmans trigger a disturbance in the exometabolomes of the tested Xylella strains.
3.2. Exometabolome Variation among X. fastidiosa Strains in Response to P. phytofirmans
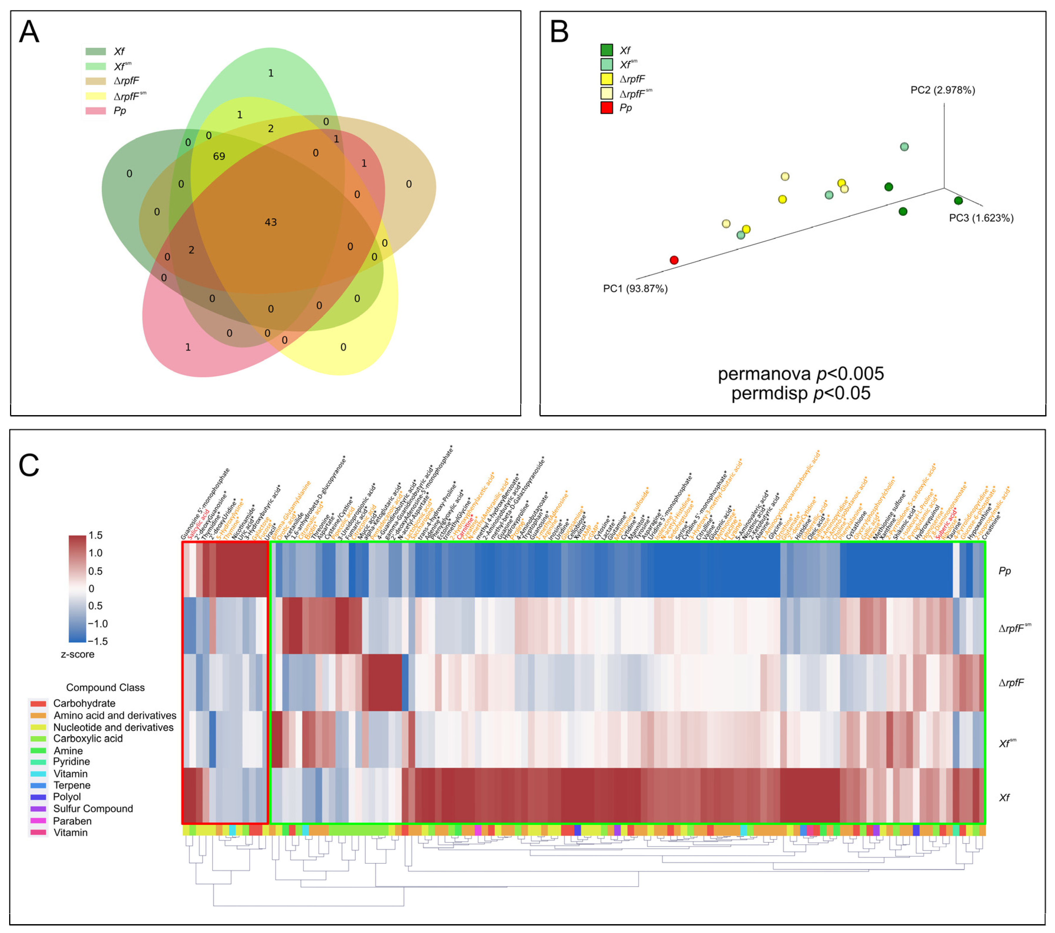
Subsequently, we investigated the exometabolomes of Xf and Pp to characterize the qualitative and quantitative signatures of their compounds. By employing an internal reference library, we were able to identify a total of 131 compounds across all strains and experimental conditions (Supplementary Tables S1–S3). Referring to the detailed criteria for detection outlined in the Section 2, we established a threshold and inferred the detection of 121 compounds among the entire spectrum of strains and conditions examined (Supplementary Table S3) [49]. Specifically, within Xf, Xfsm, ΔrpfF, ΔrpfFsm, and Pp, we detected 114, 119, 118, 115, and 48 compounds, respectively (Figure 2A).
Figure 2.
X. fastidiosa and P. phytofirmans exometabolomes. (A) Venn diagram of Xf, Xfsm, ΔrpfF, ΔrpfFsm, and Pp exometabolomes. Numbers represent shared or exclusive metabolites detected in the Xf, Xfsm, ΔrpfF, ΔrpfFsm, and Pp exometabolomes. (B) Principal coordinate analysis (PCoA) of Xf, Xfsm, ΔrpfF, ΔrpfFsm, and Pp exometabolomes. Xf, Xfsm, ΔrpfF, ΔrpfFsm, and Pp were cultured in PD3 medium for 7 days without (dark yellow and dark green circles) or with (light yellow and light green circles) 20% supernatant of P. phytofirmans PsJN; Pp was cultured in PD3 medium for 1 day (red circles). Each circle represents three technical replicates with 116 putatively identified metabolites. Permanova and permdisp statistical analyses with 999 permutations were performed, and the statistical significances are shown in the figure. (C) Heatmap representing the abundance of metabolites in the Xf, Xfsm, ΔrpfF, ΔrpfFsm, and Pp exometabolomes. Each one of the 116 compounds detected in this study is indicated in the columns and each respective strain is indicated in the rows. The color code highlights the abundance of the metabolites under the conditions tested, ranging from low (blue) and medium (white) to high (red) expression. An additional column was added with the respective compound class as stated in PubChem. Two main clusters are highlighted, in green and red boxes, as they contain the compounds highly expressed in X. fastidiosa and P. phytofirmans, respectively. A z-score normalization was performed for each compound across the different conditions. Three biological replicates of each species and treatment were used for creating this heatmap. Compounds in black were confirmed by standard run comparison (regarding RT and m/z ppm), compounds in orange had a lower level of confirmation (either or both RT and m/z ppm), and compounds in red could not be confirmed by comparison RT. Low-confidence compounds were therefore considered as putative (possibly tautomers of the compounds assigned). (*) indicates ANOVA statistical significance across conditions.
There is a shared core of 43 compounds present in all five exometabolomes. Focusing exclusively on the X. fastidiosa strains and treatments (Xf, Xfsm, ΔrpfF, and ΔrpfFsm), the Venn diagram highlights a core of 112 compounds. Notably, the Venn diagram also unveils a distinct subset of exclusive compounds (69) unique to X. fastidiosa (Xf, Xfsm, ΔrpfF, and ΔrpfFsm). The preeminent class of compounds within the core exometabolome belongs to “nucleotides and derivatives” (comprising 32.6% of the total). Among the exclusively expressed compounds found in X. fastidiosa strains, amino acids and derivatives dominate (52.2%). It is noteworthy that nicotinamide stands as the sole compound exclusively identified in the Pp exometabolome, explored in further detail in the subsequent section.
Utilizing principal coordinate analysis (PCoA), we discerned a distinct clustering pattern within the exometabolomes, initially delineating separation based on bacterial species (Xf versus Pp), and subsequently segregating according to strains and treatments (Xf versus ΔrpfF, and Xfsm versus ΔrpfFsm) (Figure 2B). This analysis yielded the formation of three primary and discernible clusters: (1) Pp, (2) Xfsm, ΔrpfF, and ΔrpfFsm, and (3) Xf. Notably, the implementation of permanova and permdisp analyses yielded statistically significant outcomes, denoted by p-values of <0.05 and <0.005, respectively, with respect to the distribution of samples.
Drawing from the outcomes of the PCoA, we postulate that the metabolites originating from Pp exert an influence on Xf exometabolomes, leading to a convergence in profile akin to that of the ΔrpfF metabolome. Interestingly, while ΔrpfF remains unaffected, as evidenced by the similarity to ΔrpfFsm samples, this transformative effect is conspicuously absent. The PCoA not only highlights sample correlation but also offers a platform for constructing a working hypothesis. In essence, the assimilation of Pp spent media by Xf potentially results in a convergence of exometabolomic profiles, aligning Xf more closely with the characteristics of ΔrpfF, at least at the exometabolome level. A noteworthy observation is the similarity apparent in the sample distribution between ΔrpfF and ΔrpfFsm. The distribution of exometabolome samples, as represented in Figure 2B, guides our hypothesis that the interaction of Xf with Pp spent media draws it near to the phenotype of ΔrpfF.
Finally, we generated a heatmap illustrating the expression levels of compounds, normalized by 2z-score. To enhance our comprehension of the functional attributes, variability, and expression levels of the metabolites, we organized the identified compounds into groups based on PubChem classes [61]. These groups correspond to various chemical classes, including carbohydrates, amino acids (and derivatives), nucleotides (and derivatives), carboxylic acids, pyridines, amines, sulfurs, terpenes, polyols, parabens, and vitamins. Noteworthy are the compounds that serve as intermediates within metabolic pathways and the citric acid cycle (such as α-ketoglutarate, fumarate, lactate, and succinate), along with secondary metabolites (including suberic acid and shikimic acid), present in the exometabolomes of both X. fastidiosa and P. phytofirmans (Figure 2C and Supplementary Table S3).
Within Xf, 75 metabolites demonstrated significantly upregulated expression levels compared to Pp, ΔrpfF, Xfsm, and ΔrpfFsm. Of these, 44% were amino acids and derivatives. Similarly, Xfsm exhibited a majority of upregulated metabolites (5), accounting for 60% of amino acids and derivatives. Conversely, ΔrpfF and ΔrpfFsm displayed 8 and 12 upregulated compounds, respectively, with 50% and 41.7% being carboxylic acids. In contrast, the Pp exometabolome exhibited notably low metabolite detection, particularly when contrasted with those identified in Xf exometabolomes. Of the detected metabolites in Pp, 10 exhibited upregulation when compared to their counterparts in Xf exometabolomes, of which 50% were nucleotides or nucleotide derivatives.
The heatmap construction encompassed all compounds detected above the threshold of the blank (MeOH) and culture media (PD3 or PD3sm), totaling 121 compounds. Our annotation approach included two additional layers of information—statistical significance, reflecting variance among conditions, and the level of identification. The heatmap (Figure 2C) encompasses compounds that met the criteria of standard confirmation through RT and m/z ppm, and annotation also included assigning compounds demonstrating statistical significance (p < 0.05) based on ANOVA analysis (Supplementary Tables S2 and S3). A notable feature of the heatmap is the emergence of two distinct clusters: one primarily composed of compounds highly expressed in Pp and the other predominantly featuring compounds highly expressed in Xf strains. There exists a subset of compounds that are more highly expressed in Xfsm, ΔrpfF, and ΔrpfFsm in contrast to Xf. Upon a comprehensive review of the overall detected metabolites, we focused the investigation on a subset of 25 compounds (amino acids, vitamins, and plant hormones), as detailed in the subsequent sections.
3.3. X. fastidiosa Secretes High Amounts of Amino Acids and Vitamins
First, we chose to further investigate compounds that are well known for their role in the interaction between bacteria and some species of insect hosts [62]. As such, we examined amino acid levels among the strains and conditions.
The nutritional statuses of amino acids within the exometabolomes of Xf, ΔrpfF, Xfsm, ΔrpfFsm, and Pp were assessed, primarily utilizing the ratio of glutamine (Gln) to glutamate (Glu). This ratio, commonly employed to gauge nitrogen (N) status in various eukaryotic cells, has been linked to N limitation when <0.2 and is indicative of N-replete cells when >0.5 [10,62]. The computed median Gln:Glu ratios within the exometabolomes unveiled variations: Xf, ΔrpfF, Xfsm, and ΔrpfFsm exometabolomes all exhibited ratios predicting N-replete conditions, spanning from 0.52:1 in Xf to 8.33:1 in ΔrpfF (Figure 3A). Notably, Gln and Glu were not detected within the exometabolome of Pp under the assessed conditions. The 0.5 threshold for N-replete conditions was drawn in the plot, with all conditions (Xf, Xfsm, ΔrpfF, and ΔrpfFsm) surpassing this threshold—except for Pp, which lies below, and Xf, which teeters at the threshold. Importantly, our analysis did not identify any statistically significant differences between Xf, Xfsm, ΔrpfF, and ΔrpfFsm.
Figure 3.
Nitrogen statuses of Xf, ΔrpfF, Xfsm, ΔrpfFsm, and Pp exometabolomes. (A) Glutamine:glutamate ratio. Average expressions of glutamine and glutamate from 3 biological replicates and 3 technical replicates were used to calculate the Gln:Glu ratio. The dotted line indicates the “0.5”, a ratio indicating cellular N-replete conditions. (B) EAA and (C) nEAA EICs of representative assessments in the blank (MeOH), PD3, PD3sm, Xf, ΔrpfF, Xfsm, ΔrpfFsm, and Pp extracts or exometabolomes.
In order to provide a comprehensive understanding of compound levels within the experimental framework, we constructed a panel of EICs encompassing various controls, including the blank (MeOH) and culture media controls, PD3 and PD3sm (Figure 3B,C; Supplementary Figure S1A–T). These control conditions were juxtaposed with the investigated states: Xf, Xfsm, ΔrpfF, ΔrpfFsm, and Pp. As anticipated, the control conditions (culture media PD3 and PD3sm) exhibited detectable amino acid levels. Upon scrutinizing Xf, Xfsm, ΔrpfF, and ΔrpfFsm, a noticeable pattern emerged as the following: amino acid levels, whether pertaining to nEAAs or EAAs, consistently surpass those found in blank samples and even exceed the amino acid concentrations in culture media controls. This observation aligns with the knowledge that PD3, given its protein-rich composition, inherently contains a source of amino acids. Upon closer examination, this elevated amino acid content within Xf, Xfsm, ΔrpfF, and ΔrpfFsm challenges conventional assumptions, indicating a plausible role as an insect vector decoy within its presumed biological function. In stark contrast, the levels of EAAs and nEAAs in Pp are notably diminished, bordering on complete absence.
While the visual inspection of differences in the levels of essential amino acids (EAAs) and non-essential amino acids (nEAAs) does not consistently yield pronounced distinctions, we undertook individual assessments of these two amino acid categories. The nature of this evaluation displayed variability across species, strains, and treatments, with notable statistical significance emerging primarily between amino acid quantifications in Xf and Xfsm. Specifically, variations were evident in tyrosine, serine, proline, glutamine, aspartate, asparagine, alanine, and glycine within the nEAAs and valine, methionine, lysine, leucine, isoleucine, and arginine within the EAAs. Similarly, only histidine exhibited a discernible difference between ΔrpfF and ΔrpfFsm (Figure 3B,C). Notably, within the exometabolome of Pp, neither EAAs nor nEAAs were detected.
Given the disparities in ionization among amino acids, merging them into a unified value for comparison across diverse conditions was not viable. Nonetheless, a consistent observation emerged as the following: essential amino acids (EAAs) exhibit higher individual abundance within Xf, Xfsm, ΔrpfF, and ΔrpfFsm in comparison to non-essential amino acids (nEAAs).
We also investigated levels of complex B vitamins detected in the tested exometabolomes. These compounds are relevant to the relationship between an insect and host plant. Our findings illustrate the accumulation of nicotinamide in Pp, while it was notably absent in Xf, Xfsm, ΔrpfF, and ΔrpfFsm—this absence was evident across both normalized values (peak area intensity by OD) and EIC profiles, including in the comparison with the controls. Conversely, the presence of nicotinic acid follows an inverse pattern (Figure 4A–F, Supplementary Figure S2A–C). The product of pncA, namely nicotinic acid, exhibits high expression in Xf, along with downregulation and relatively consistent levels in Xfsm, ΔrpfF, and ΔrpfFsm. Biotin, on the other hand, was not detected in Xf, ΔrpfF, or Pp. In contrast, its presence was identified at relatively low levels in Xfsm and ΔrpfFsm. The pathways remain conserved in both X. fastidiosa and P. phytofirmans (Figure 4G,H).
Figure 4.
Vitamin B compound expression in Xf, Xfsm, ΔrpfF, ΔrpfFsm, and Pp exometabolomes. (A) Nicotinamide, (B) nicotinic acid, and (C) biotin expression among the exometabolomes tested. Nicotinic acid is downregulated in Xfsm to ΔrpfF and ΔrpfFsm levels. Absence of the enzyme pyrazinamidase/nicotinamidase leads to nicotinamide accumulation in Pp exometabolomes, but there was no detection of this compound in the X. fastidiosa strains. Biotin was detected only in Xfsm and ΔrpfFsm at very low levels. Significantly different expression by adjusted p-values of the pairwise comparison calculated by t-test (ns: p > 0.05, *: p ≤ 5.0 × 10−2, **: p ≤ 5.0 × 10−3, ***: p ≤ 5.0 × 10−4, ****: p ≤ 5.0 × 10−5). (D) Nicotinamide, (E) nicotinic acid, and (F) biotin EICs. EICs of representative assessments in the blank (MeOH), PD3, PD3sm, Xf, ΔrpfF, Xfsm, ΔrpfFsm, and Pp extracts or exometabolomes. Main reactions in “nicotinate and nicotinamide metabolism” and in “biotin metabolism” according to KEGG pathways (www.kegg.jp/pathway/) (accessed on 1 July 2023) in (G) X. fastidiosa and (H) P. phytofirmans, respectively. The letter X in red indicates the absence of the enzyme that converts nicotinamide into nicotinic acid.
3.4. Two Plant Hormones Are Exclusively Secreted by X. fastidiosa
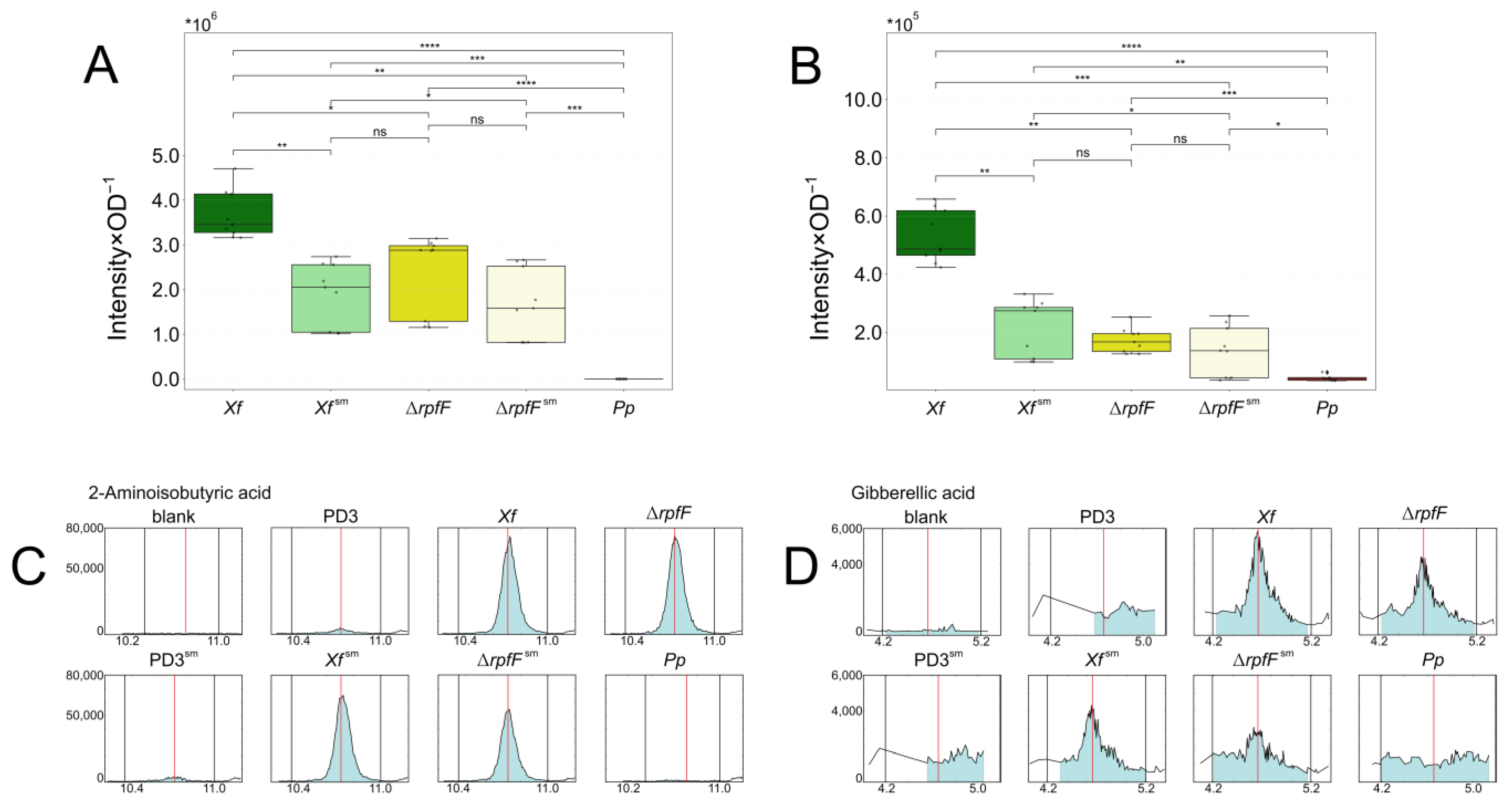
We conducted a comparative analysis of the levels of two compounds, 2-aminoisobutyric acid (AIB) and gibberellic acid (GA), detected within the exometabolomes of Xf, ΔrpfF, Xfsm, ΔrpfFsm, and Pp. These compounds possess implications for the interaction between X. fastidiosa and its plant hosts, potentially functioning as pathogenic metabolite effectors.
Across the conditions assessed in our metabolomic analysis, AIB and GA exhibit notably similar profiles. Both compounds form three distinct clusters: (1) Xf, (2) Xfsm, ΔrpfF, and ΔrpfFsm, and (3) Pp (Figure 5A,B, Supplementary Figure S3A,B). Comparatively, AIB and GA levels proved significantly higher in Xf than in any other strain or treatment. Xfsm displayed reduced AIB and GA expression, akin to the observed pattern in ΔrpfF. Conversely, ΔrpfFsm exhibited no significant alteration in AIB and GA expression compared to ΔrpfF. Notably, AIB remained undetected in the Pp exometabolome, while GA levels ranged from 6.63% to 26.89% of those detected in Xf, ΔrpfF, Xfsm, and ΔrpfFsm exometabolomes.
Figure 5.
AIB and GA expression in Xf, Xfsm, ΔrpfF, ΔrpfFsm, and Pp exometabolomes. (A) AIB and (B) GA expression. AIB and (B) GA are downregulated in Xfsm to ΔrpfF and ΔrpfFsm levels. Significantly different expression by adjusted p-values of the pairwise comparison calculated by t-test (ns: p > 0.05, *: p ≤ 5.0 × 10−2, **: p ≤ 5.0 × 10−3, ***: p ≤ 5.0 × 10−4, ****: p ≤ 5.0 × 10−5). (C) AIB and (D) GA EICs. EICs of representative assessments in the blank (MeOH), PD3, PD3sm, Xf, ΔrpfF, Xfsm, ΔrpfFsm, and Pp extracts or exometabolomes.
The chromatograms illustrate the contrast between the AIB levels in Pp, which appear lower than those in the controls, while the AIB levels in Xf consistently remain elevated (Figure 5C). GA was generally detected at low levels across all conditions, including Xf. However, both Xf and ΔrpfF exhibited levels 2 to 3 times higher than the controls. Xfsm and ΔrpfFsm exhibited increases of approximately 100% and 50%, respectively, compared to the culture medium controls. Notably, Pp’s GA levels mirror those of the controls (Figure 5C,D).
We investigated the potential synthesis of AIB and GA by X. fastidiosa or P. phytofirmans through a search for gene clusters for their synthesis. We examined the presence of homologous genes or clusters akin to the reported aib operon from Rhodococcus wratislaviensis [63] and the Ga operon from Xanthomonas oryzae pv. oryzicola [9,64]. While we identified orthologs of certain genes associated with AIB or GA synthesis (or metabolism) in X. fastidiosa or P. phytofirmans, we did not find them organized in operons as originally annotated in the genomes of Rhodococcus wratislaviensis and Xanthomonas oryzae pv. oryzicola, respectively (Supplementary Tables S14 and S15).
3.5. Exometabolome, Genome, and Transcriptome Integration for X. fastidiosa and P. phytofirmans
Firstly, we used NetSeed [58]—a tool for assessing metabolic network topology and determining a set of exogenously acquired compounds—to assess the metabolic networks of X. fastidiosa and P. phytofirmans, predicting them as profiles in cooperation or competition. The analysis indicated a low degree of complementarity (<0.32) and a moderate-to-high level of competition (>0.49) between X. fastidiosa and P. phytofirmans.
In a second approach, using MAGI v.1.0 [51], we searched for a connection between annotated genes in X. fastidiosa or P. phytofirmans genomes and the detected compounds, respectively, in Xf, Xfsm, ΔrpfF, ΔrpfFsm or Pp (Table 2 and Table 3 and Supplementary Tables S4–S8). Out of the 121 identified compounds given as inputs to MAGI, 118 compounds returned results in gene-to-compound connection information from X. fastidiosa or P. phytofirmans. Specifically, all surveyed amino acids (both nEAAs and EAAs) exhibited connections with high reciprocity scores (≥2), i.e., compounds and annotated genes are both linked to the same reactions or metabolic pathways from the consulted databases RheA [65] or MetaCyc [66]. CDS coding for amino acid metabolism was previously annotated in the genomes of X. fastidiosa [27] and P. phytofirmans [43]. Results for AIB showed a high reciprocity score with 18 and 11 genes in X. fastidiosa and P. phytofirmans, respectively (Supplementary Tables S4–S7). Conversely, GA displayed a notably low reciprocity score with the only two associated genes in X. fastidiosa (PD0286, PD0716) and likewise with the three genes (Bphyt_2421, Bphyt_2594, and Bphyt_0368) in P. phytofirmans (Supplementary Table S8), suggesting a limited likelihood of synthesis by these genes and, respectively, reactions. In P. phytofirmans, Bphyt_5413 is linked to nicotinamide metabolism. In X. fastidiosa, PD0043, PD1071, and PD1494 are linked to biotin metabolism and PD0393 and PD1310, to nicotinic acid metabolism.
Table 2.
Top scoring genes-to-compounds in X. fastidiosa according to MAGI results.
Table 3.
Top scoring genes-to-compounds in P. phytofirmans according to MAGI results.
Next, the resulting genes from the MAGI analysis as described above were used for functional annotation via gene ontology [67,68], through OmicsBox (Supplementary Tables S9–S13). From all the annotated functions, we focused on the top five over-enriched and top five underenriched functions (Figure 6A). Despite minor variations in ΔrpfF, Xfsm, and ΔrpfFsm—especially when compared to Xf—over-represented functions generally appeared common across those conditions, such as “ligase activity, forming carbon–nitrogen bonds”, “oxidoreductase activity, acting on NAD(P)H”, and “ligase activity” (log2FC > 5). Functions like “vitamin B6 binding”, “pyridoxal phosphate binding”, and “tricarboxylic acid cycle” were enriched in Xf, ΔrpfF, Xfsm, and ΔrpfFsm, but underenriched in Pp. Conversely, “CoA-ligase activity” and “fatty acid ligase activity” were highly over-represented in Pp (log2FC > 5), whereas they were not enriched in Xf, ΔrpfF, Xfsm, or ΔrpfFsm (Figure 6A).
Figure 6.
Integration of metabolomic data with functional genomics and RpfF regulon (transcriptomic). (A) GO enrichment analysis performed with genes retrieved from MAGI analysis. GO annotations displayed are the top 5 over- and underrepresented under the 5 conditions tested, and all GO annotations shown passed the Benjamini–Hochberg correction with an FDR < 0.5% criterion. (B) Public data from the RpfF regulon were crossed with genes predicted to be directly involved with the synthesis of the compounds detected in the exometabolomes. The blue-to-red color code indicates down- and upregulated genes in the RpfF regulon. The shapes and sizes of circles indicate the expression levels in peak sizes of compounds detected among the conditions tested. Peak size numbers were normalized into squared z-scores in order to maximize expression level differences among conditions. Dark gray dashed circles around dots or “bubbles” indicate DEMs in relation to Xf.
Finally, we lined up our metabolome data with a previously published RpfF regulon, i.e., transcriptomic data obtained with microarray technology [3]. We did not directly and statistically integrate metabolome and transcriptome data, but, instead, we tracked genes directly linked to the detected compounds (obtained from MAGI) and cross-referenced them with the published differentially expressed genes (DEGs) in the RpfF regulon (Figure 6B). A consistent pattern exists where genes downregulated in the ΔrpfF strain were associated with lower levels of metabolites detected in ΔrpfF compared to Xf, including 2-aminoisobutyric acid, cAMP, cGMP, phenylalanine, and tyrosine. In contrast, the upregulated DEGs in the ΔrpfF strain showed no pattern at the metabolite level. Instead, metabolite expression within Xfsm, ΔrpfF, and ΔrpfFsm differed when compared to Xf, signifying a lack of regularity but rather an upregulation of specific metabolites in these conditions. Metabolites cross-checked as upregulated in the metabolome and as a consequence of upregulated genes in the RpfF Regulon include choline, cysteine, 2-deoxyadenosine-5′-monophosphate, guanosine-5′-monophosphate, citraconic acid, asparagine, glutamic acid, threonine, serine, homoserine, uridine-5′-monophosphate, uridine, thymidine, 2-deoxyuridine, cellobiose, and galactose.
4. Discussion
In prior studies, it was demonstrated that the co-inoculation of P. phytofirmans along with X. fastidiosa leads to a reduction in the symptoms of leaf scorching induced by X. fastidiosa in grapevines. This ameliorative effect was attributed to the activation of plant defence genes, specifically involving pathways related to salicylic acid and ethylene [33]. It was further reported that the topical application of P. phytofirmans with a surfactant was efficient and sufficient for PD control in grapevines, even though the protection was spatially limited [34].
In our investigation, we observed that the cultivation of X. fastidiosa in PD3 medium supplemented with 20% spent media from P. phytofirmans (Xfsm and ΔrpfFsm) resulted in a perturbation of the X. fastidiosa biofilm structure. In particular, the biofilm exhibits an increased volume and extends across the air–liquid medium interface, deviating from the usual compacted ring pattern observed in the liquid culture of Xf. A higher amount of spent media from P. phytofirmans (40%) and different surfaces where X. fastidiosa was grown (plastic versus glass) also interfered drastically in the biofilm formation (Figure 1A,B). Additionally, Baccari and colleagues [33] previously highlighted a synergistic impact arising from the concurrent infection of X. fastidiosa and P. phytofirmans, leading to the activation of plant defence mechanisms. However, in that work, there was no exploration of a direct interaction between P. phytofirmans and X. fastidiosa at the metabolomic level, which could provide insights into their relevance for conventional virulence and plant colonization.
While comparing metabolite profiles, we found a considerable disparity in the number of identified metabolites in Pp in comparison to Xf, Xfsm, ΔrpfF, and ΔrpfFsm. The limited abundance of detected metabolites in Pp, coupled with reduced variability among replicates, contributed to its distinct distribution pattern observed in the principal coordinate analysis (PCoA). While replicates of the Xf exometabolome exhibit close clustering, there is noticeable variability within the Xfsm, ΔrpfF, and ΔrpfFsm exometabolomes, although statistical analyses such as permdisp and permanova confirmed significance across all conditions. The absence of a functional quorum-sensing (QS) system in the ΔrpfF strain was mirrored by its altered metabolite expression profile, akin to findings in other omic analyses such as transcriptomics and outer membrane vesicle (OMV) proteomics [3,69]. Notably, the exometabolome profile of Xfsm shows greater similarity to that of ΔrpfF as opposed to Xf. Nevertheless, ΔrpfFsm exometabolomes maintain an overall likeness to ΔrpfF. Consequently, we report that Pp affects the Xfsm exometabolome, although this effect is notably diminished in the impaired DSF-producing strain (ΔrpfFsm).
X. fastidiosa is known to exhibit a hypersecretory trait, particularly regarding virulence proteins and extracellular vesicles (EVs), as established in prior reports [23,24,69,70]. Expanding on this, our study targeted the characterization of the X. fastidiosa exometabolome, focusing on low-molecular-weight compounds. Our findings indicate that, in the overall comparison among the five different groups, Xf has a higher expression of compounds. Pairwise comparison of Xf versus Xfsm, ΔrpfF, ΔrpfFsm, or Pp showed a similar pattern, with at least 80% of compounds being upregulated in Xf. It remains an area for further investigation to determine whether the quorum-sensing system interferes with the ability of X. fastidiosa to secrete metabolites. The high secretion of certain metabolites, as will be discussed below, could benefit X. fastidiosa from plant defence mechanisms as the phytopathogen is still not established in a higher population under the influence of the QS system [2].
Another point to highlight is that the ΔrpfFsm exometabolome suggested a less responsive profile to P. phytofirmans spent media than Xfsm. Detected metabolite levels in ΔrpfF/ΔrpfFsm were more similar to the levels in Xf/Xfsm (e.g., they had 114 compounds detected in common, from which only two were DEM downregulated in ΔrpfF/ΔrpfFsm). Taken together, these observations indicate that at least partially, the detected responses to P. phytofirmans occur by the disturbance of DSF signaling in Xf. Here, we were limited to metabolites being detected through the LCMS method in a HILIC column. Other coupled MS analyses could complement our findings, e.g., using a c18 column (focused on non-polar and large compounds) or through a surface-based MS technique such as NIMS, which would increase the detected metabolites as seen for other models [71,72,73,74].
From the exometabolomes of Xf, Xfsm, ΔrpfF, ΔrpfFsm, and Pp, we further studied three sets of compounds: amino acids (EAAs and nEAAs), vitamin B complex, and hormones. The average Gln:Glu ratios were highly similar in Xf and ΔrpfF (0.52 and 0.57, respectively). These values (>0.5) are regarded in the literature as being indicative of N-replete cells [75]. The average Gln:Glu ratios in Xfsm and ΔrpfFsm showed an increased trend from treatments without contact with P. phytofirmans spent media, although without statistical significance. Secondly, the overall EAA and nEAA levels were inspected using their chromatogram abundance profiles. EAAs are more abundant than nEAAs in Xf when compared to Xfsm. It is noteworthy that a high ratio of EAAs:nEAAs was reported in the bacteriomes of four xylem-feeding insects [10]. We speculate that X. fastidiosa exometabolomes showing especially high EAA content might be an indication of attractiveness to insect vectors. Indeed, studies in the field that simultaneously evaluated the xylem of host plants and insects reported that adults chose plants with high amino acid concentrations [19]. The levels of EAAs and nEAAs are significantly different between Xf and ΔrpfF. Another point based on a study conducted by Daugherty and colleagues [76] indicated that the insect prefers plants with lower symptoms than plants with disease symptoms. In fact, the ΔrpfF mutant reaches a systemic infection faster in grapevines compared to the WT strain, and ΔrpfF has a lower fitness for being less transmitted by the insect vector when compared to the WT strain. Moreover, ΔrpfF has a restricted ability to form cell aggregates, which is the successful state of X. fastidiosa when acquired by the insect vector feeding on xylem sap, as reported for the WT strain [41]. In this case, it remains to be tested whether the lower level of amino acids secreted by ΔrpfF would add to its worse tendency to be acquired by the insect. P. phytofirmans had very low or totally absent detection of amino acids in its exometabolome under the conditions here tested. Nevertheless, P. phytofirmans has all the predicted pathways for amino acid production according to its genome annotation [43].
Similarly to amino acids, compounds within the vitamin B complex hold particular significance for insect-borne phytopathogens [77]. Our metabolomic analysis unveiled the presence of nicotinamide, nicotinic acid, and biotin. Notably, the interplay between nicotinamide and nicotinic acid mirrors the pattern of coding sequences present or absent in X. fastidiosa and P. phytofirmans. The enzyme nicotinamidase is predicted to convert the compound nicotinamide into nicotinic acid (both being isoforms of vitamin B3). In fact, in the X. fastidiosa genome is predicted to lie the enzyme pncA (nicotinamidase), whereas in the P. phytofirmans genome, there is no predicted homolog of a nicotinamidase gene. This conversion was indeed corroborated by our metabolomic analysis (Figure 3, Supplementary Figure S4). Symbiont bacteria, e.g., Wolbachia and Baumannia, have been reported to convert precursors and provide B vitamins to their insect xylem sap-feeding hosts [77]. Nevertheless, vitamin B3 is usually not among the B vitamins this symbiont bacteria are able to yield. It remains to be further investigated if the X. fastidiosa provision of this specific isoform of B vitamin increases a host plant’s attractiveness towards an insect vector. We also detected biotin, another compound from vitamin B, in Xfsm and ΔrpfFsm. Nevertheless, there was a low level of expression in both exometabolomes and a low level of identification.
AIB, a non-proteinogenic amino acid, exists in two other isomeric forms: β-aminobutyric acid (BABA), known to induce plant disease resistance [78,79], and γ-aminobutyric acid (GABA), a neurotransmitter in animals that is also produced in plants, likely in a signaling role [80]. GABA was detected as highly abundant in the xylem sap of grapevines infected with X. fastidiosa [16]. AIB is reported as the immediate precursor of ethylene in higher plants. Specifically, AIB inhibits ethylene production because it acts through competitive inhibition of the conversion of 1-aminocyclopropane-1-carboxylic acid to ethylene [81]. Very little is known about AIB metabolism in bacteria, although it is reported that the AIB catabolism in Rhodococcus wratislaviensis C31-06 leads to its conversion into α-methyl-D-serine, and after other downstream metabolic conversions, it results in pyruvic acid [63]. In turn, gibberellic acid is a well-known plant growth promoter [82]. In bacteria, it seems the role of gibberellins is linked to pathogenicity, where secreted gibberellins can act as virulence factors, most probably by suppressing jasmonic acid formation and, ultimately, impairing the host defence response [64], as reported in the rice pathogen Xanthomonas oryzae pv. oryzicola [83]. Gibberellic acid (GA), on the other hand, functions as a phytohormone and is synthesized by both plants, fungi, and some bacterial species [84,85,86].
The identity of compounds AIB and GA was confirmed by comparing with standards by MS. Nevertheless, operons for AIB and GA synthesis are absent in X. fastidiosa and P. phytofirmans as seen in other bacteria, and it remains to be further investigated which genes are directly linked with their synthesis in X. fastidiosa or P. phytofirmans. Also, the fact that is well established that these hormones have a function in plant growth and development makes it even more interesting to address the roles of AIB and GA as virulence factors for X. fastidiosa during disease progression. AIB and GA do not seem to have a synergistic effect and therefore it remains unclear how their concomitant secretion would benefit X. fastidiosa. AIB has a higher expression than GA (3,444,408.4 intensity × OD−1 versus 506,103.7 intensity × OD−1, respectively) and in case its function prevails, it would most probably induce an impairment of host plant growth. X. fastidiosa could take advantage of this by a slower response from the host plant in its vasculature system. Although a GA cluster in Burkholderia species [87], a closely related species, has been described, such a gene cluster was not found in the P. phytofirmans genome (Supplementary Figure S4).
The identification and characterization of changes in specialized metabolites caused by X. fastidiosa in plant hosts are still in the early stages. However, collectively, these findings present a promising outlook on the reprogramming of metabolism following the interaction of plants with the phytopathogen [88]. For instance, in infected Leccino plants, higher amounts of salicylic acid were observed compared to Cellina di Nardò plants. The Leccino variety develops milder symptoms compared to those observed on the Cellina di Nardò variety [89]. It remains to be investigated if X. fastidiosa interacts with its plant hosts through the specialized metabolites secreted, including AIB and GA.
Reverse ecology analysis revealed generally low complementarity (<0.32) and medium-to-high competition scores (>0.49) for X. fastidiosa towards P. phytofirmans and vice versa as stated in the results section. Therefore, X. fastidiosa and P. phytofirmans are predicted competitive bacterial species. This has implications for the search for a microorganism that can act as a biocontrol for the diseases caused by X. fastidiosa, as seen in the natural occurrence of other endophytes, e.g., M. mesophilicum in orange trees [90].
Overrepresented gene ontology (GO) annotations revealed distinctions not only between Xf and Pp but also for Xfsm, ΔrpfF, and ΔrpfFsm. Collectively, these findings suggest that P. phytofirmans induces a metabolic perturbation in Xfsm, rendering it more similar to ΔrpfF. This observation is further supported by the overall similarity between ΔrpfFsm and ΔrpfF. The specific metabolite or set of metabolites produced by P. phytofirmans, which is not the subject of investigation in this study and appears not to be synthesized by a ΔrpfF ortholog (as reported by Baccari and colleagues [33]), may still be exerting a disruptive effect on quorum sensing. Notably, quorum sensing disruption appears to be an effective strategy for disease suppression. For instance, in a study, both tobacco, a model host, and the orange tree, a natural host that produces DSF, were shown to have increased resistance to X. fastidiosa. The disruption in signaling confounds bacterial behavior and hinders disease development [91].
5. Conclusions
Overall, we demonstrated that metabolomics can be used for the prospection of X. fastidiosa footprinting. The secretion of EAAs and nEAAs, vitamin B complex, and the ratio between Gln:Glu are influenced by P. phytofirmans spent media and also, by the absence of functional QS signaling. Finally, metabolites with plant metabolism and growth properties, AIB and GA, were detected, which are downregulated in X. fastidiosa when in contact with P. phytofirmans spent media or in the absence of QS signaling. To our knowledge, this is the first report of its exometabolome in response to another endophyte.
Supplementary Materials
The following supporting information can be downloaded at: https://www.mdpi.com/article/10.3390/metabo14020082/s1, Figure S1: List of EICs from essential amino acids and non-essential amino acids under all conditions and replicates; Figure S2: List of EICs from nicotinic acid, nicotinamide, and biotin under all conditions and replicates; Figure S3: List of EICs from isoaminobutyric acid and gibberellic acid under all conditions and replicates; Figure S4: Comparison between Burkholderia cepacia genome and its close related species, P. phytofirmans; Table S1: Summary of the standard comparison of the metabolites; Table S2: List of metabolites with presence–absence detection analysis; Table S3: Final list of confirmed metabolites and pairwise statistical analysis; Table S4: MAGI Xf genome–metabolome integration; Table S5: MAGI Xfsm genome–metabolome integration; Table S6: MAGI ΔrpfF genome–metabolome integration; Table S7: MAGI ΔrpfFsm genome–metabolome integration; Table S8: MAGI Pp genome–metabolome integration; Table S9: Xf genome–metabolome extracted gene ontology enrichment; Table S10: Xfsm genome–metabolome extracted gene ontology enrichment; Table S11: ΔrpfF genome–metabolome extracted gene ontology enrichment; Table S12: ΔrpfFsm genome–metabolome extracted gene ontology enrichment; Table S13: Pp genome–metabolome extracted gene ontology enrichment; Table S14: AIB operon Rhodococcus wratislaviensis and relative homologous genes in X. fastidiosa and P. phytofirmans; Table S15: GA operon in Xanthomonas oryzae pv. oryzicola and relative homologous genes in X. fastidiosa and P. phytofirmans.
Author Contributions
Conceptualization, A.M.d.S., A.L. and O.R.F.-J.; methodology, O.R.F.-J., A.L., D.B., J.M.-J., S.M.K., C.B. and B.P.B.; computing resources, D.B., J.M.-J. and B.P.B.; data curation, O.R.F.-J., A.L., D.B., J.M.-J., S.M.K. and B.P.B.; formal analysis, O.R.F.-J., A.L., P.A.Z., S.M.K. and B.P.B.; visualization, O.R.F.-J., P.A.Z. and A.M.d.S.; writing—original draft preparation, O.R.F.-J. and P.A.Z.; writing—review and editing, O.R.F.-J., P.A.Z. and A.M.d.S.; supervision, A.M.d.S., T.R.N. and S.E.L.; funding acquisition, A.M.d.S., T.R.N. and S.E.L. All authors read, provided a critical review of, and approved the final manuscript. All authors have read and agreed to the published version of the manuscript.
Funding
This research was partially funded by the São Paulo Research Foundation (FAPESP), grant number 08/11703-4, and by the Coordination for the Improvement of Higher Education Personnel (CAPES), by the Program Sandwich-Doctorate Abroad (PDSE), grant number 99999.009713/2014-00. D.B. received a fellowship from CAPES (88887.285065/2018-00 and 88887.318125/2019-00). A.M.d.S. received a research fellowship award (309182/2016-6) from the National Council for Scientific and Technological Development (CNPq). A.L and S.M.K were supported by the Office of Science, Office of Biological and Environmental Research, of the US Department of Energy, Award No. DE-SC0012627. T.R.N. and B.P.B. were partially supported by the former award and the U.S. Department of Energy Joint Genome Institute (https://ror.org/04xm1d337) (accessed on 1 November 2023), a DOE Office of Science User Facility, which is supported by the Office of Science of the U.S. Department of Energy operated under Contract No. DE-AC02-05CH11231.
Institutional Review Board Statement
Not applicable.
Informed Consent Statement
Not applicable.
Data Availability Statement
X. fastidiosa and P. phytofirmans genomic sequences were accessed from the GenBank RefSeq database at the National Center for Biotechnology Information (NCBI).
Conflicts of Interest
The author A.L. had concluded all experiments mentioned in the study before transitioning to Brightseed. There are no ongoing conflicts of interest. The funders played no role in the study’s design, data collection, analysis, interpretation, manuscript writing, or the decision to publish the results.
References
- Sicard, A.; Zeilinger, A.R.; Vanhove, M.; Schartel, T.E.; Beal, D.J.; Daugherty, M.P.; Almeida, R.P.P. Xylella fastidiosa: Insights into an Emerging Plant Pathogen. Annu. Rev. Phytopathol. 2018, 56, 181–202. [Google Scholar] [CrossRef] [PubMed]
- Chatterjee, S.; Almeida, R.P.; Lindow, S. Living in two worlds: The plant and insect lifestyles of Xylella fastidiosa. Annu. Rev. Phytopathol. 2008, 46, 243–271. [Google Scholar] [CrossRef] [PubMed]
- Wang, N.; Li, J.L.; Lindow, S.E. RpfF-dependent regulon of Xylella fastidiosa. Phytopathology 2012, 102, 1045–1053. [Google Scholar] [CrossRef] [PubMed]
- Ionescu, M.; Yokota, K.; Antonova, E.; Garcia, A.; Beaulieu, E.; Hayes, T.; Iavarone, A.T.; Lindow, S.E. Promiscuous Diffusible Signal Factor Production and Responsiveness of the Xylella fastidiosa Rpf System. MBio 2016, 7, e01054-16. [Google Scholar] [CrossRef]
- Roper, C.; Castro, C.; Ingel, B. Xylella fastidiosa: Bacterial parasitism with hallmarks of commensalism. Curr. Opin. Plant Biol. 2019, 50, 140–147. [Google Scholar] [CrossRef] [PubMed]
- Rapicavoli, J.; Ingel, B.; Blanco-Ulate, B.; Cantu, D.; Roper, C. Xylella fastidiosa: An examination of a re-emerging plant pathogen. Mol. Plant Pathol. 2018, 19, 786–800. [Google Scholar] [CrossRef] [PubMed]
- Morris, C.E.; Moury, B. Revisiting the Concept of Host Range of Plant Pathogens. Annu. Rev. Phytopathol. 2019, 57, 63–90. [Google Scholar] [CrossRef] [PubMed]
- Parniske, M. Uptake of bacteria into living plant cells, the unifying and distinct feature of the nitrogen-fixing root nodule symbiosis. Curr. Opin. Plant Biol. 2018, 44, 164–174. [Google Scholar] [CrossRef]
- Nagel, R.; Turrini, P.C.; Nett, R.S.; Leach, J.E.; Verdier, V.; Van Sluys, M.A.; Peters, R.J. An operon for production of bioactive gibberellin A(4) phytohormone with wide distribution in the bacterial rice leaf streak pathogen Xanthomonas oryzae pv. oryzicola. New Phytol. 2017, 214, 1260–1266. [Google Scholar] [CrossRef]
- Ankrah, N.Y.D.; Wilkes, R.A.; Zhang, F.Q.; Aristilde, L.; Douglas, A.E. The Metabolome of Associations between Xylem-Feeding Insects and their Bacterial Symbionts. J. Chem. Ecol. 2020, 46, 735–744. [Google Scholar] [CrossRef]
- Yang, J.; Masoudi, A.; Li, H.; Gu, Y.; Wang, C.; Wang, M.; Yu, Z.; Liu, J. Microbial community structure and niche differentiation under different health statuses of Pinus bungeana in the Xiong’an New Area in China. Front. Microbiol. 2022, 13, 913349. [Google Scholar] [CrossRef]
- De Silva, N.I.; Brooks, S.; Lumyong, S.; Hyde, K.D. Use of endophytes as biocontrol agents. Fungal Biol. Rev. 2019, 33, 133–148. [Google Scholar] [CrossRef]
- Saldanha, L.L.; Allard, P.M.; Dilarri, G.; Codesido, S.; Gonzalez-Ruiz, V.; Queiroz, E.F.; Ferreira, H.; Wolfender, J.L. Metabolomic-and Molecular Networking-Based Exploration of the Chemical Responses Induced in Citrus sinensis Leaves Inoculated with Xanthomonas citri. J. Agric. Food Chem. 2022, 70, 14693–14705. [Google Scholar] [CrossRef]
- Ryffel, F.; Helfrich, E.J.N.; Kiefer, P.; Peyriga, L.; Portais, J.C.; Piel, J.; Vorholt, J.A. Metabolic footprint of epiphytic bacteria on Arabidopsis thaliana leaves. ISME J. 2016, 10, 632–643. [Google Scholar] [CrossRef]
- Chen, X.L.; Sun, M.C.; Chong, S.L.; Si, J.P.; Wu, L.S. Transcriptomic and Metabolomic Approaches Deepen Our Knowledge of Plant-Endophyte Interactions. Front. Plant Sci. 2022, 12, 700200. [Google Scholar] [CrossRef]
- Zaini, P.A.; Nascimento, R.; Gouran, H.; Cantu, D.; Chakraborty, S.; Phu, M.; Goulart, L.R.; Dandekar, A.M. Molecular Profiling of Pierce’s Disease Outlines the Response Circuitry of Vitis vinifera to Xylella fastidiosa Infection. Front. Plant Sci. 2018, 9, 771. [Google Scholar] [CrossRef]
- Cariddi, C.; Saponari, M.; Boscia, D.; De Stradis, A.; Loconsole, G.; Nigro, F.; Porcelli, F.; Potere, O.; Martelli, G.P. Isolation of a Xylella fastidiosa strain infecting olive and oleander in Apulia, Italy. J. Plant Pathol. 2014, 96, 425–429. [Google Scholar]
- Desprez-Loustau, M.-L.; Balci, Y.; Cornara, D.; Gonthier, P.; Robin, C.; Jacques, M.-A. Is Xylella fastidiosa a serious threat to European forests? For. Int. J. For. Res. 2020, 94, 1–17. [Google Scholar]
- Krugner, R.; Sisterson, M.S.; Backus, E.A.; Burbank, L.P.; Redak, R.A. Sharpshooters: A review of what moves Xylella fastidiosa. Austral. Entomol. 2019, 58, 248–267. [Google Scholar] [CrossRef]
- Saponari, M.; Loconsole, G.; Cornara, D.; Yokomi, R.K.; De Stradis, A.; Boscia, D.; Bosco, D.; Martelli, G.P.; Krugner, R.; Porcelli, F. Infectivity and transmission of Xylellua fastidiosa by Philaenus spumarius (Hemiptera: Aphrophoridae) in Apulia, Italy. J. Econ. Entomol. 2014, 107, 1316–1319. [Google Scholar] [CrossRef]
- Huang, W.J.; Reyes-Caldas, P.; Mann, M.; Seifbarghi, S.; Kahn, A.; Almeida, R.P.P.; Béven, L.; Heck, M.; Hogenhout, S.A.; Coaker, G. Bacterial Vector-Borne Plant Diseases: Unanswered Questions and Future Directions. Molecular. Plant 2020, 13, 1379–1393. [Google Scholar] [CrossRef]
- Roper, M.C.; Greve, L.C.; Warren, J.G.; Labavitch, J.M.; Kirkpatrick, B.C. Xylella fastidiosa requires polygalacturonase for colonization and pathogenicity in Vitis vinifera grapevines. Mol. Plant-Microbe Interact. 2007, 20, 411–419. [Google Scholar] [CrossRef]
- Nascimento, R.; Gouran, H.; Chakraborty, S.; Gillespie, H.W.; Almeida-Souza, H.O.; Tu, A.; Rao, B.J.; Feldstein, P.A.; Bruening, G.; Goulart, L.R.; et al. The Type II Secreted Lipase/Esterase LesA is a Key Virulence Factor Required for Xylella fastidiosa Pathogenesis in Grapevines. Sci. Rep. 2016, 6, 18598. [Google Scholar] [CrossRef]
- Feitosa, O.R.; Stefanello, E.; Zaini, P.A.; Nascimento, R.; Pierry, P.M.; Dandekar, A.M.; Lindow, S.E.; da Silva, A.M. Proteomic and Metabolomic Analyses of Xylella fastidiosa OMV-Enriched Fractions Reveal Association with Virulence Factors and Signaling Molecules of the DSF Family. Phytopathology 2019, 109, 1344–1353. [Google Scholar] [CrossRef]
- Block, A.; Li, G.Y.; Fu, Z.Q.; Alfano, J.R. Phytopathogen type III effector weaponry and their plant targets. Curr. Opin. Plant Biol. 2008, 11, 396–403. [Google Scholar] [CrossRef]
- Kvitko, B.H.; Collmer, A. Discovery of the Hrp Type III Secretion System in Phytopathogenic Bacteria: How Investigation of Hypersensitive Cell Death in Plants Led to a Novel Protein Injector System and a World of Inter-Organismal Molecular Interactions Within Plant Cells. Phytopathology 2023, 113, 626–636. [Google Scholar] [CrossRef]
- Van Sluys, M.A.; Monteiro-Vitorello, C.B.; Camargo, L.E.; Menck, C.F.; Da Silva, A.C.; Ferro, J.A.; Oliveira, M.C.; Setubal, J.C.; Kitajima, J.P.; Simpson, A.J. Comparative genomic analysis of plant-associated bacteria. Annu. Rev. Phytopathol. 2002, 40, 169–189. [Google Scholar] [CrossRef]
- De La Fuente, L.; Merfa, M.V.; Cobine, P.A.; Coleman, J.J. Pathogen Adaptation to the Xylem Environment. Annu. Rev. Phytopathol. 2022, 60, 163–186. [Google Scholar] [CrossRef]
- Sawana, A.; Adeolu, M.; Gupta, R.S. Molecular signatures and phylogenomic analysis of the genus Burkholderia: Proposal for division of this genus into the emended genus Burkholderia containing pathogenic organisms and a new genus Paraburkholderia gen. nov. harboring environmental species. Front. Genet. 2014, 5, 429. [Google Scholar] [CrossRef]
- Sessitsch, A.; Coenye, T.; Sturz, A.V.; Vandamme, P.; Barka, E.A.; Salles, J.F.; Van Elsas, J.D.; Faure, D.; Reiter, B.; Glick, B.R.; et al. Burkholderia phytofirmans sp. nov., a novel plant-associated bacterium with plant-beneficial properties. Int. J. Syst. Evol. Microbiol. 2005, 55, 1187–1192. [Google Scholar] [CrossRef]
- Mitter, B.; Petric, A.; Shin, M.W.; Chain, P.S.; Hauberg-Lotte, L.; Reinhold-Hurek, B.; Nowak, J.; Sessitsch, A. Comparative genome analysis of Burkholderia phytofirmans PsJN reveals a wide spectrum of endophytic lifestyles based on interaction strategies with host plants. Front. Plant Sci. 2013, 4, 120. [Google Scholar] [CrossRef]
- Miotto-Vilanova, L.; Jacquard, C.; Courteaux, B.; Wortham, L.; Michel, J.; Clement, C.; Barka, E.A.; Sanchez, L. Burkholderia phytofirmans PsJN Confers Grapevine Resistance against Botrytis cinerea via a Direct Antimicrobial Effect Combined with a Better Resource Mobilization. Front. Plant Sci. 2016, 7, 1236. [Google Scholar] [CrossRef]
- Baccari, C.; Antonova, E.; Lindow, S. Biological Control of Pierce’s Disease of Grape by an Endophytic Bacterium. Phytopathology 2019, 109, 248–256. [Google Scholar] [CrossRef]
- Lindow, S.; Koutsoukis, R.; Meyer, K.M.; Baccari, C. Control of Pierce’s disease of grape with Paraburkholderia phytofirmans PsJN in the field. Phytopathology 2023. ahead of print. [Google Scholar] [CrossRef] [PubMed]
- Sue, T.; Obolonkin, V.; Griffiths, H.; Villas-Boas, S.G. An Exometabolomics Approach to Monitoring Microbial Contamination in Microalgal Fermentation Processes by Using Metabolic Footprint Analysis. Appl. Environ. Microb. 2011, 77, 7605–7610. [Google Scholar] [CrossRef]
- Drenos, F. Mechanistic insights from combining genomics with metabolomics. Curr. Opin. Lipidol. 2017, 28, 99–103. [Google Scholar] [CrossRef]
- Liu, R.; Bao, Z.X.; Zhao, P.J.; Li, G.H. Advances in the Study of Metabolomics and Metabolites in Some Species Interactions. Molecules 2021, 26, 3311. [Google Scholar] [CrossRef]
- Villas-Boas, S.G.; Noel, S.; Lane, G.A.; Attwood, G.; Cookson, A. Extracellular metabolomics: A metabolic footprinting approach to assess fiber degradation in complex media. Anal. Biochem. 2006, 349, 297–305. [Google Scholar] [CrossRef]
- Villas-Boas, S.G.; Mas, S.; Akesson, M.; Smedsgaard, J.; Nielsen, J. Mass spectrometry in metabolome analysis. Mass. Spectrom. Rev. 2005, 24, 613–646. [Google Scholar] [CrossRef]
- Newman, K.L.; Almeida, R.P.; Purcell, A.H.; Lindow, S.E. Use of a green fluorescent strain for analysis of Xylella fastidiosa colonization of Vitis vinifera. Appl. Environ. Microbiol. 2003, 69, 7319–7327. [Google Scholar] [CrossRef]
- Newman, K.L.; Almeida, R.P.P.; Purcell, A.H.; Lindow, S.E. Cell-cell signaling controls Xylella fastidiosa interactions with both insects and plants. Proc. Natl. Acad. Sci. USA 2004, 101, 1737–1742. [Google Scholar] [CrossRef]
- Frommel, M.I.; Nowak, J.; Lazarovits, G. Growth Enhancement and Developmental Modifications of in Vitro Grown Potato (Solanum tuberosum spp. tuberosum) as Affected by a Nonfluorescent Pseudomonas sp. Plant Physiol. 1991, 96, 928–936. [Google Scholar] [CrossRef]
- Weilharter, A.; Mitter, B.; Shin, M.V.; Chain, P.S.G.; Nowak, J.; Sessitsch, A. Complete Genome Sequence of the Plant Growth-Promoting Endophyte Burkholderia phytofirmans Strain PsJN. J. Bacteriol. 2011, 193, 3383–3384. [Google Scholar] [CrossRef]
- King, E.O.; Ward, M.K.; Raney, D.E. Two simple media for the demonstration of pyocyanin and fluorescin. J. Lab. Clin. Med. 1954, 44, 301–307. [Google Scholar]
- Moll, L.; Badosa, E.; Planas, M.; Feliu, L.; Montesinos, E.; Bonaterra, A. Antimicrobial Peptides With Antibiofilm Activity Against. Front. Microbiol. 2021, 12, 753874. [Google Scholar] [CrossRef]
- Kosina, S.M.; Danielewicz, M.A.; Mohammed, M.; Ray, J.; Suh, Y.; Yilmaz, S.; Singh, A.K.; Arkin, A.P.; Deutschbauer, A.M.; Northen, T.R. Exometabolomics Assisted Design and Validation of Synthetic Obligate Mutualism. ACS Synth. Biol. 2016, 5, 569–576. [Google Scholar] [CrossRef]
- Bowen, B.P.; Northen, T.R. Dealing with the unknown: Metabolomics and metabolite atlases. J. Am. Soc. Mass. Spectrom. 2010, 21, 1471–1476. [Google Scholar] [CrossRef]
- Yao, Y.; Sun, T.; Wang, T.; Ruebel, O.; Northen, T.; Bowen, B.P. Analysis of Metabolomics Datasets with High-Performance Computing and Metabolite Atlases. Metabolites 2015, 5, 431–442. [Google Scholar] [CrossRef]
- Sumner, L.W.; Amberg, A.; Barrett, D.; Beale, M.H.; Beger, R.; Daykin, C.A.; Fan, T.W.M.; Fiehn, O.; Goodacre, R.; Griffin, J.L.; et al. Proposed minimum reporting standards for chemical analysis. Metabolomics 2007, 3, 211–221. [Google Scholar] [CrossRef]
- Gower, J.C. Some Distance Properties of Latent Root and Vector Methods Used in Multivariate Analysis. Biometrika 1966, 53, 325–338. [Google Scholar] [CrossRef]
- Erbilgin, O.; Rubel, O.; Louie, K.B.; Trinh, M.; Raad, M.; Wildish, T.; Udwary, D.; Hoover, C.; Deutsch, S.; Northen, T.R.; et al. MAGI: A Method for Metabolite Annotation and Gene Integration. ACS Chem. Biol. 2019, 14, 704–714. [Google Scholar] [CrossRef]
- Merkel, D. Docker: Lightweight linux containers for consistent development and deployment. Linux J. 2014, 2014, 2. [Google Scholar]
- Gotz, S.; Garcia-Gomez, J.M.; Terol, J.; Williams, T.D.; Nagaraj, S.H.; Nueda, M.J.; Robles, M.; Talon, M.; Dopazo, J.; Conesa, A. High-throughput functional annotation and data mining with the Blast2GO suite. Nucleic Acids Res. 2008, 36, 3420–3435. [Google Scholar] [CrossRef]
- Grigoriev, I.V.; Nordberg, H.; Shabalov, I.; Aerts, A.; Cantor, M.; Goodstein, D.; Kuo, A.; Minovitsky, S.; Nikitin, R.; Ohm, R.A.; et al. The genome portal of the Department of Energy Joint Genome Institute. Nucleic Acids Res. 2012, 40, D26–D32. [Google Scholar] [CrossRef]
- Delcher, A.L.; Phillippy, A.; Carlton, J.; Salzberg, S.L. Fast algorithms for large-scale genome alignment and comparison. Nucleic Acids Res. 2002, 30, 2478–2483. [Google Scholar] [CrossRef]
- Michelini, S.; Balakrishnan, B.; Parolo, S.; Matone, A.; Mullaney, J.A.; Young, W.; Gasser, O.; Wall, C.; Priami, C.; Lombardo, R.; et al. A reverse metabolic approach to weaning: In silico identification of immune-beneficial infant gut bacteria, mining their metabolism for prebiotic feeds and sourcing these feeds in the natural product space. Microbiome 2018, 6, 171. [Google Scholar] [CrossRef]
- Levy, R.; Borenstein, E. Reverse Ecology: From systems to environments and back. Adv. Exp. Med. Biol. 2012, 751, 329–345. [Google Scholar]
- Carr, R.; Borenstein, E. NetSeed: A network-based reverse-ecology tool for calculating the metabolic interface of an organism with its environment. Bioinformatics 2012, 28, 734–735. [Google Scholar] [CrossRef]
- Levy, R.; Borenstein, E. Metabolic modeling of species interaction in the human microbiome elucidates community-level assembly rules. Proc. Natl. Acad. Sci. USA 2013, 110, 12804–12809. [Google Scholar] [CrossRef]
- Kreimer, A.; Doron-Faigenboim, A.; Borenstein, E.; Freilich, S. NetCmpt: A network-based tool for calculating the metabolic competition between bacterial species. Bioinformatics 2012, 28, 2195–2197. [Google Scholar] [CrossRef]
- Kim, S.; Chen, J.; Cheng, T.J.; Gindulyte, A.; He, J.; He, S.Q.; Li, Q.L.; Shoemaker, B.A.; Thiessen, P.A.; Yu, B.; et al. PubChem 2023 update. Nucleic Acids Res. 2022, 51, D1373–D1380. [Google Scholar] [CrossRef]
- Bennett, G.M.; Moran, N.A. Heritable symbiosis: The advantages and perils of an evolutionary rabbit hole. Proc. Natl. Acad. Sci. USA 2015, 112, 10169–10176. [Google Scholar] [CrossRef]
- Hibi, M.; Fukuda, D.; Kenchu, C.; Nojiri, M.; Hara, R.; Takeuchi, M.; Aburaya, S.; Aoki, W.; Mizutani, K.; Yasohara, Y.; et al. A three-component monooxygenase from Rhodococcus wratislaviensis may expand industrial applications of bacterial enzymes. Commun. Biol. 2021, 4, 16. [Google Scholar] [CrossRef]
- Salazar-Cerezo, S.; Martinez-Montiel, N.; Garcia-Sanchez, J.; Perez, Y.T.R.; Martinez-Contreras, R.D. Gibberellin biosynthesis and metabolism: A convergent route for plants, fungi and bacteria. Microbiol. Res. 2018, 208, 85–98. [Google Scholar] [CrossRef]
- Bansal, P.; Morgat, A.; Axelsen, K.B.; Muthukrishnan, V.; Coudert, E.; Aimo, L.; Hyka-Nouspikel, N.; Gasteiger, E.; Kerhornou, A.; Neto, T.B.; et al. Rhea, the reaction knowledgebase in 2022. Nucleic Acids Res. 2022, 50, D693–D700. [Google Scholar] [CrossRef]
- Caspi, R.; Billington, R.; Keseler, I.M.; Kothari, A.; Krummenacker, M.; Midford, P.E.; Ong, W.K.; Paley, S.; Subhraveti, P.; Karp, P.D. The MetaCyc database of metabolic pathways and enzymes-a 2019 update. Nucleic Acids Res. 2020, 48, D445–D453. [Google Scholar] [CrossRef]
- Ashburner, M.; Ball, C.A.; Blake, J.A.; Botstein, D.; Butler, H.; Cherry, J.M.; Davis, A.P.; Dolinski, K.; Dwight, S.S.; Eppig, J.T.; et al. Gene Ontology: Tool for the unification of biology. Nat. Genet. 2000, 25, 25–29. [Google Scholar] [CrossRef]
- Gene Ontology, C.; Aleksander, S.A.; Balhoff, J.; Carbon, S.; Cherry, J.M.; Drabkin, H.J.; Ebert, D.; Feuermann, M.; Gaudet, P.; Harris, N.L.; et al. The Gene Ontology knowledgebase in 2023. Genetics 2023, 224, iyad031. [Google Scholar] [CrossRef]
- Ionescu, M.; Zaini, P.A.; Baccari, C.; Tran, S.; da Silva, A.M.; Lindow, S.E. Xylella fastidiosa outer membrane vesicles modulate plant colonization by blocking attachment to surfaces. Proc. Natl. Acad. Sci. USA 2014, 111, E3910–E3918. [Google Scholar] [CrossRef]
- Smolka, M.B.; Martins, D.; Winck, F.V.; Santoro, C.E.; Castellari, R.R.; Ferrari, F.; Brum, I.J.; Galembeck, E.; Coletta, H.D.; Machado, M.A.; et al. Proteome analysis of the plant pathogen Xylella fastidiosa reveals major cellular and extracellular proteins and a peculiar codon bias distribution. Proteomics 2003, 3, 224–237. [Google Scholar] [CrossRef]
- Jacoby, R.P.; Martyn, A.; Kopriva, S. Exometabolomic Profiling of Bacterial Strains as Cultivated Using Arabidopsis Root Extract as the Sole Carbon Source. Mol. Plant-Microbe Interact. 2018, 31, 803–813. [Google Scholar] [CrossRef]
- van Hoogstraten, S.W.G.; Kuik, C.; Arts, J.J.C.; Cillero-Pastor, B. Molecular imaging of bacterial biofilms-a systematic review. Crit. Rev. Microbiol. 2023. [Google Scholar] [CrossRef]
- Lawson, C.E.; Harcombe, W.R.; Hatzenpichler, R.; Lindemann, S.R.; Löffler, F.E.; O’Malley, M.A.; Martín, H.G.; Pfleger, B.F.; Raskin, L.; Venturelli, O.S.; et al. Common principles and best practices for engineering microbiomes. Nat. Rev. Microbiol. 2019, 17, 725–741. [Google Scholar] [CrossRef]
- Verbeeck, N.; Caprioli, R.M.; Van de Plas, R. Unsupervised machine learning for exploratory data analysis in imaging mass spectrometry. Mass. Spectrom. Rev. 2020, 39, 245–291. [Google Scholar] [CrossRef]
- Flynn, K.J.; Dickson, D.M.J.; Al-Amoudi, O.A. The ratio of glutamine:glutamate in microalgae: A biomarker for N-status suitable for use at natural cell densities. J. Plankton Res. 1989, 11, 165–170. [Google Scholar] [CrossRef]
- Daugherty, M.P.; Rashed, A.; Almeida, R.P.P.; Perring, T.M. Vector preference for hosts differing in infection status: Sharpshooter movement and Xylella fastidiosa transmission. Ecol. Entomol. 2011, 36, 654–662. [Google Scholar] [CrossRef]
- Douglas, A.E. The B vitamin nutrition of insects: The contributions of diet, microbiome and horizontally acquired genes. Curr. Opin. Insect. Sci. 2017, 23, 65–69. [Google Scholar] [CrossRef]
- Sasek, V.; Nováková, M.; Dobrev, P.I.; Valentová, O.; Burketová, L. β-aminobutyric acid protects Brassica napus plants from infection by Leptosphaeria maculans. Resistance induction or a direct antifungal effect? Eur. J. Plant Pathol. 2012, 133, 279–289. [Google Scholar] [CrossRef]
- Pajot, E.; Le Corre, D.; Silué, D. Phytogard® and DL-β-amino Butyric Acid (BABA) Induce Resistance to Downy Mildew (Bremia Lactucae) in Lettuce (Lactuca sativa L). Eur. J. Plant Pathol. 2001, 107, 861–869. [Google Scholar] [CrossRef]
- Obata, K. Synaptic inhibition and γ-aminobutyric acid in the mammalian central nervous system. Proc. Jpn. Acad. B-Phys. 2013, 89, 139–156. [Google Scholar] [CrossRef]
- Wang, H.; Zhi, W.; Qu, H.; Lin, H.; Jiang, Y. Application of alpha-aminoisobutyric acid and beta-aminoisobutyric acid inhibits pericarp browning of harvested longan fruit. Chem. Cent. J. 2015, 9, 54. [Google Scholar] [CrossRef]
- Phinney, B.O. Growth Response of Single-Gene Dwarf Mutants in Maize to Gibberellic Acid. Proc. Natl. Acad. Sci. USA 1956, 42, 185–189. [Google Scholar] [CrossRef] [PubMed]
- Lu, X.; Hershey, D.M.; Wang, L.; Bogdanove, A.J.; Peters, R.J. An ent-kaurene-derived diterpenoid virulence factor from Xanthomonas oryzae pv. oryzicola. New Phytol. 2015, 206, 295–302. [Google Scholar] [CrossRef] [PubMed]
- Urbanová, T.; Tarkowská, D.; Strnad, M.; Hedden, P. Gibberellins-Terpenoid Plant Hormones: Biological Importance and Chemical Analysis. Collect Czech. Chem. C 2011, 76, 1669–1686. [Google Scholar] [CrossRef]
- Tudzynski, B. Gibberellin biosynthesis in fungi: Genes, enzymes, evolution, and impact on biotechnology. Appl. Microbiol. Biotechnol. 2005, 66, 597–611. [Google Scholar] [CrossRef] [PubMed]
- Nett, R.S.; Montanares, M.; Marcassa, A.; Lul, X.; Nagel, R.; Charles, T.C.; Hedden, P.; Rojas, M.C.; Peters, R.J. Elucidation of gibberellin biosynthesis in bacteria reveals convergent evolution. Nat. Chem. Biol. 2017, 13, 69–74. [Google Scholar] [CrossRef]
- Joo, G.J.; Kang, S.M.; Hamayun, M.; Kim, S.K.; Na, C.I.; Shin, D.H.; Lee, I.J. Burkholderia sp KCTC 11096BP as a newly isolated gibberellin producing bacterium. J. Microbiol. 2009, 47, 167–171. [Google Scholar] [CrossRef]
- Vergine, M.; Nicolì, F.; Sabella, E.; Aprile, A.; De Bellis, L.; Luvisi, A. Secondary Metabolites in Xylella fastidiosa–Plant Interaction. Pathogens 2020, 9, 675. [Google Scholar] [CrossRef]
- Novelli, S.; Gismondi, A.; Di Marco, G.; Canuti, L.; Nanni, V.; Canini, A. Plant defense factors involved in Olea europaea resistance against Xylella fastidiosa infection. J. Plant Res. 2019, 132, 439–455. [Google Scholar] [CrossRef]
- Azevedo, J.L.; Araujo, W.L.; Lacava, P.T. The diversity of citrus endophytic bacteria and their interactions with Xylella fastidiosa and host plants. Genet. Mol. Biol. 2016, 39, 476–491. [Google Scholar] [CrossRef]
- Caserta, R.; Souza-Neto, R.R.; Takita, M.A.; Lindow, S.; Souza, A. Ectopic expression of Xylella fastidiosa rpfF conferring production of diffusible signal factor in transgenic tobacco and citrus alters pathogen behavior and reduces disease severity. Mol. Plant-Microbe Interact. MPMI 2017, 30, 866–875. [Google Scholar] [CrossRef] [PubMed]
Disclaimer/Publisher’s Note: The statements, opinions and data contained in all publications are solely those of the individual author(s) and contributor(s) and not of MDPI and/or the editor(s). MDPI and/or the editor(s) disclaim responsibility for any injury to people or property resulting from any ideas, methods, instructions or products referred to in the content. |
© 2024 by the authors. Licensee MDPI, Basel, Switzerland. This article is an open access article distributed under the terms and conditions of the Creative Commons Attribution (CC BY) license (https://creativecommons.org/licenses/by/4.0/).





