Impact of Substance Use Disorder on Tryptophan Metabolism Through the Kynurenine Pathway: A Narrative Review
Abstract
1. Introduction
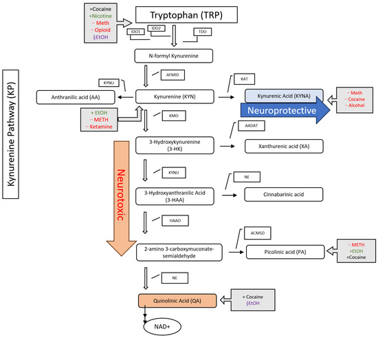
1.1. Tryptophan Metabolism
1.2. Mechanism of Action
2. Materials and Methods
Search Strategy and Article Analysis
3. Results
3.1. Concentration Variations of TRP and KP Metabolites in SUD
3.2. Alcohol
3.3. Cocaine
3.4. Methamphetamine (Meth)
3.5. Opioids
3.6. Other Addictive Substances
4. Discussion
4.1. KP Metabolite Concentrations in SUD
4.2. Biological Mechanisms Associated with SUD and KP
4.3. Treatment Options to Correct Metabolite Imbalances
4.4. Limitations
5. Conclusions
Supplementary Materials
Author Contributions
Funding
Institutional Review Board Statement
Informed Consent Statement
Data Availability Statement
Conflicts of Interest
References
- McClay, J.L.; Adkins, D.E.; Vunck, S.A.; Batman, A.M.; Vann, R.E.; Clark, S.L.; Beardsley, P.M.; Oord, E.J.C.G.v.D. Large-scale neurochemical metabolomics analysis identifies multiple compounds associated with methamphetamine exposure. Metabolomics 2013, 9, 392–402. [Google Scholar] [CrossRef] [PubMed]
- Liu, X.; Zhao, K.; Yang, X.; Zhao, Y. Gut Microbiota and Metabolome Response of Decaisnea insignis Seed Oil on Metabolism Disorder Induced by Excess Alcohol Consumption. J. Agric. Food Chem. 2019, 67, 10667–10677. [Google Scholar] [CrossRef] [PubMed]
- Vidal, R.; García-Marchena, N.; O’Shea, E.; Requena-Ocaña, N.; Flores-López, M.; Araos, P.; Serrano, A.; Suárez, J.; Rubio, G.; de Fonseca, F.R.; et al. Plasma tryptophan and kynurenine pathway metabolites in abstinent patients with alcohol use disorder and high prevalence of psychiatric comorbidity. Prog. Neuro-Psychopharmacol. Biol. Psychiatry 2020, 102, 109958. [Google Scholar] [CrossRef]
- Wang, T.; Xu, C.; Xu, S.; Gao, L.; Blaženović, I.; Ji, J.; Wang, J.; Sun, X. Untargeted metabolomics analysis by gas chromatography/time-of-flight mass spectrometry of human serum from methamphetamine abusers. Addict. Biol. 2021, 26, e13062. [Google Scholar] [CrossRef]
- Secci, E.M.; Auber, A.; Panlilio, L.V.; Redhi, G.H.; Thorndike, E.B.; Schindler, C.W.; Schwarcz, R.; Goldberg, S.R.; Justinova, Z. Attenuating Nicotine Reinforcement and Relapse by Enhancing Endogenous Brain Levels of Kynurenic Acid in Rats and Squirrel Monkeys. Neuropsychopharmacology 2017, 42, 1619–1629. [Google Scholar] [CrossRef]
- Gushcha, V.; Lelevich, S.; Sheibak, V. Neurotransmitter disturbances in some parts of the rat brain and their correction under chronic and intermittent alcohol intoxication. Biomeditsinskaya Khimiya 2019, 65, 21–27. [Google Scholar] [CrossRef]
- Donlon, J.; Kumari, P.; Varghese, S.P.; Bai, M.; Florentin, O.D.; Frost, E.D.; Banks, J.; Vadlapatla, N.; Kam, O.; Shad, M.U.; et al. Integrative Pharmacology in the Treatment of Substance Use Disorders. J. Dual Diagn. 2023, 20, 132–177. [Google Scholar] [CrossRef] [PubMed]
- Bravo, J.; Magalhães, C.; Andrade, E.B.; Magalhães, A.; Summavielle, T. The impact of psychostimulants on central and peripheral neuro-immune regulation: A scoping review of cytokine profiles and their implications for addiction. Front. Cell. Neurosci. 2023, 17, 1109611. [Google Scholar] [CrossRef]
- Zhang, Z.; Zhang, M.; Luo, Y.; Ni, X.; Lu, H.; Wen, Y.; Fan, N. Preliminary comparative analysis of kynurenine pathway metabolites in chronic ketamine users, schizophrenic patients, and healthy controls. Hum. Psychopharmacol. Clin. Exp. 2020, 35, e2738. [Google Scholar] [CrossRef]
- Zheng, T.; Liu, L.; Aa, J.; Wang, G.; Cao, B.; Li, M.; Shi, J.; Wang, X.; Zhao, C.; Gu, R.; et al. Metabolic phenotype of rats exposed to heroin and potential markers of heroin abuse. Drug Alcohol Depend. 2013, 127, 177–186. [Google Scholar] [CrossRef]
- Mithaiwala, M.N.; Santana-Coelho, D.; Porter, G.A.; O’Connor, J.C. Neuroinflammation and the Kynurenine Pathway in CNS Disease: Molecular Mechanisms and Therapeutic Implications. Cells 2021, 10, 1548. [Google Scholar] [CrossRef] [PubMed]
- Pizarro, N.; Kossatz, E.; González, P.; Gamero, A.; Veza, E.; Fernández, C.; Gabaldón, T.; de la Torre, R.; Robledo, P. Sex-Specific Effects of Synbiotic Exposure in Mice on Addictive-Like Behavioral Alterations Induced by Chronic Alcohol Intake Are Associated With Changes in Specific Gut Bacterial Taxa and Brain Tryptophan Metabolism. Front. Nutr. 2021, 8, 750333. [Google Scholar] [CrossRef] [PubMed]
- Richter, A.; Hamann, M. The kynurenine 3-hydroxylase inhibitor Ro 61-8048 improves dystonia in a genetic model of paroxysmal dyskinesia. Eur. J. Pharmacol. 2003, 478, 47–52. [Google Scholar] [CrossRef] [PubMed]
- Kim, S.; Jang, W.-J.; Yu, H.; Ryu, I.S.; Jeong, C.-H.; Lee, S. Integrated Non-targeted and Targeted Metabolomics Uncovers Dynamic Metabolic Effects during Short-Term Abstinence in Methamphetamine Self-Administering Rats. J. Proteome Res. 2019, 18, 3913–3925. [Google Scholar] [CrossRef]
- Correia, A.S.; Vale, N. Tryptophan Metabolism in Depression: A Narrative Review with a Focus on Serotonin and Kynurenine Pathways. Int. J. Mol. Sci. 2022, 23, 8493. [Google Scholar] [CrossRef]
- Davidson, M.; Rashidi, N.; Hossain, K.; Raza, A.; Nurgali, K.; Apostolopoulos, V. Tryptophan and Substance Abuse: Mechanisms and Impact. Int. J. Mol. Sci. 2023, 24, 2737. [Google Scholar] [CrossRef]
- Bano, S.; Ara, I.; Naseem, W. Increase in Hepatic Quinolinic Acid Concentrations in Alcohol Withdrawn Rats. J. Ayub Med. Coll. Abbottabad-Pak. 2019, 31, 346–350. [Google Scholar]
- Rios-Avila, L.; Nijhout, H.F.; Reed, M.C.; Sitren, H.S.; Gregory, J.F., 3rd. A Mathematical Model of Tryptophan Metabolism via the Kynurenine Pathway Provides Insights into the Effects of Vitamin B-6 Deficiency, Tryptophan Loading, and Induction of Tryptophan 2,3-Dioxygenase on Tryptophan Metabolites. J. Nutr. 2013, 143, 1509–1519. [Google Scholar] [CrossRef]
- Mittal, A.; Dabur, R. Detection of New Human Metabolic Urinary Markers in Chronic Alcoholism and Their Reversal by Aqueous Extract of Tinospora cordifolia Stem. Alcohol Alcohol. 2015, 50, 271–281. [Google Scholar] [CrossRef]
- Neupane, S.P.; Lien, L.; Martinez, P.; Hestad, K.; Bramness, J.G. The Relationship of Alcohol Use Disorders and Depressive Symptoms to Tryptophan Metabolism: Cross-Sectional Data from a Nepalese Alcohol Treatment Sample. Alcohol. Clin. Exp. Res. 2015, 39, 514–521. [Google Scholar] [CrossRef]
- MacNicol, B. The biology of addiction. Can. J. Anesth. 2017, 64, 141–148. [Google Scholar] [CrossRef] [PubMed]
- Żarnowska, I.; Wróbel-Dudzińska, D.; Tulidowicz-Bielak, M.; Kocki, T.; Mitosek-Szewczyk, K.; Gasior, M.; Turski, W.A. Changes in tryptophan and kynurenine pathway metabolites in the blood of children treated with ketogenic diet for refractory epilepsy. Seizure 2019, 69, 265–272. [Google Scholar] [CrossRef]
- Vengeliene, V.; Cannella, N.; Takahashi, T.; Spanagel, R. Metabolic shift of the kynurenine pathway impairs alcohol and cocaine seeking and relapse. Psychopharmacology 2016, 233, 3449–3459. [Google Scholar] [CrossRef]
- Justinova, Z.; Mascia, P.; Wu, H.-Q.; Secci, E.M.; Redhi, G.H.; Panlilio, L.V.; Scherma, M.; Barnes, C.; Parashos, A.; Zara, T.; et al. Reducing cannabinoid abuse and preventing relapse by enhancing endogenous brain levels of kynurenic acid. Nat. Neurosci. 2013, 16, 1652–1661. [Google Scholar] [CrossRef]
- Morales-Puerto, N.; Giménez-Gómez, P.; Pérez-Hernández, M.; Abuin-Martínez, C.; Gil de Biedma-Elduayen, L.; Vidal, R.; Gutiérrez-López, M.D.; O’Shea, E.; Colado, M.I. Addiction and the kynurenine pathway: A new dancing couple? Pharmacol. Ther. 2021, 223, 107807. [Google Scholar] [CrossRef] [PubMed]
- Zou, Z.; Wang, H.; d’Oleire Uquillas, F.; Wang, X.; Ding, J.; Chen, H. Definition of Substance and Non-substance Addiction. Subst. Non-Subst. Addict. 2017, 1010, 21–41. [Google Scholar] [CrossRef]
- National Institute on Drug Abuse. 2022. Available online: https://nida.nih.gov/news-events/news-releases/2022/12/most-reported-substance-use-among-adolescents-held-steady-in-2022 (accessed on 10 September 2023).
- Sharma, B.; Dabur, R. Protective Effects of Tinospora cordifoliaon Hepatic and Gastrointestinal Toxicity Induced by Chronic and Moderate Alcoholism. Alcohol Alcohol. 2016, 51, 1–10. [Google Scholar] [CrossRef]
- Mechtcheriakov, S.; Gleissenthall, G.V.; Geisler, S.; Arnhard, K.; Oberacher, H.; Schurr, T.; Kemmler, G.; Unterberger, C.; Fuchs, D. Tryptophan-kynurenine metabolism during acute alcohol withdrawal in patients with alcohol use disorder: The role of immune activation. Alcohol. Clin. Exp. Res. 2022, 46, 1648–1656. [Google Scholar] [CrossRef] [PubMed]
- Gardner, E.L. Addiction and Brain Reward and Antireward Pathways. Adv. Psychosom. Med. 2011, 30, 22–60. [Google Scholar] [CrossRef]
- Kashem, M.A.; Ahmed, S.; Sultana, N.; Ahmed, E.U.; Pickford, R.; Rae, C.; Šerý, O.; McGregor, I.S.; Balcar, V.J. Metabolomics of Neurotransmitters and Related Metabolites in Post-Mortem Tissue from the Dorsal and Ventral Striatum of Alcoholic Human Brain. Neurochem. Res. 2016, 41, 385–397. [Google Scholar] [CrossRef]
- Sajid, F.; Bano, S. Increased HPA Axis Activity and Serum Tryptophan in Naswar (Dipping Tobacco) Users: A Case–Control Study. Appl. Psychophysiol. Biofeedback 2017, 42, 169–178. [Google Scholar] [CrossRef] [PubMed]
- Kennedy, P.J.; Cryan, J.F.; Dinan, T.G.; Clarke, G. Kynurenine pathway metabolism and the microbiota-gut-brain axis. Neuropharmacology 2017, 112, 399–412. [Google Scholar] [CrossRef]
- Majewski, M.; Kozłowska, A.; Thoene, M.; Lepiarczyk, E.; Grzegorzewski, W.J. Overview of the role of vitamins and minerals on the kynurenine pathway in health and disease. J. Physiol. Pharmacol. 2016, 67, 3–19. [Google Scholar] [PubMed]
- Lugo-Huitrón, R.; Ugalde Muñiz, P.; Pineda, B.; Pedraza-Chaverrí, J.; Ríos, C.; Pérez-de La Cruz, V. Quinolinic Acid: An Endogenous Neurotoxin with Multiple Targets. Oxidative Med. Cell. Longev. 2013, 2013, 104024. [Google Scholar] [CrossRef]
- Gleissenthall, G.V.; Geisler, S.; Malik, P.; Kemmler, G.; Benicke, H.; Fuchs, D.; Mechtcheriakov, S. Tryptophan Metabolism in Post-Withdrawal Alcohol-Dependent Patients. Alcohol Alcohol. 2014, 49, 251–255. [Google Scholar] [CrossRef] [PubMed]
- Zhou, Y.; Xie, Z.; Zhang, Z.; Yang, J.; Chen, M.; Chen, F.; Ma, Y.; Chen, C.; Peng, Q.; Zou, L.; et al. Plasma metabolites changes in male heroin addicts during acute and protracted withdrawal. Aging 2021, 13, 18669–18688. [Google Scholar] [CrossRef]
- Engen, P.A.; Green, S.J.; Voigt, R.M.; Forsyth, C.B.; Keshavarzian, A. The Gastrointestinal Microbiome: Alcohol Effects on the Composition of Intestinal Microbiota. Alcohol Res. Curr. Rev. 2015, 37, 223–236. [Google Scholar]
- Carhart-Harris, R.; Nutt, D. Serotonin and brain function: A tale of two receptors. J. Psychopharmacol. 2017, 31, 1091–1120. [Google Scholar] [CrossRef]
- Maciejczyk, M.; Ptaszyńska-Sarosiek, I.; Niemcunowicz-Janica, A.; Szeremeta, M.; Waszkiewicz, N.; Kułak-Bejda, A.; Cwalina, U.; Nesterowicz, M.; Zalewska, A. Do Circulating Redox Biomarkers Have Diagnostic Significance in Alcohol-Intoxicated People? Int. J. Mol. Sci. 2022, 23, 11808. [Google Scholar] [CrossRef]
- Badawy, A.A.-B. Kynurenine Pathway of Tryptophan Metabolism: Regulatory and Functional Aspects. Int. J. Tryptophan Res. 2017, 10, 1–20. [Google Scholar] [CrossRef]
- Savitz, J. The kynurenine pathway: A finger in every pie. Mol. Psychiatry 2020, 25, 131–147. [Google Scholar] [CrossRef] [PubMed]
- Zaitsu, K.; Miyawaki, I.; Bando, K.; Horie, H.; Shima, N.; Katagi, M.; Tatsuno, M.; Bamba, T.; Sato, T.; Ishii, A.; et al. Metabolic profiling of urine and blood plasma in rat models of drug addiction on the basis of morphine, methamphetamine, and cocaine-induced conditioned place preference. Anal. Bioanal. Chem. 2014, 406, 1339–1354. [Google Scholar] [CrossRef] [PubMed]
- Leclercq, S.; Schwarz, M.; Delzenne, N.M.; Stärkel, P.; de Timary, P. Alterations of kynurenine pathway in alcohol use disorder and abstinence: A link with gut microbiota, peripheral inflammation and psychological symptoms. Transl. Psychiatry 2021, 11, 503. [Google Scholar] [CrossRef] [PubMed]
- Christensen, M.H.E.; Fadnes, D.J.; Røst, T.H.; Pedersen, E.R.; Andersen, J.R.; Våge, V.; Ulvik, A.; Midttun, Ø.; Ueland, P.M.; Nygård, O.K.; et al. Inflammatory markers, the tryptophan-kynurenine pathway, and vitamin B status after bariatric surgery. PLoS ONE 2018, 13, e01921692018. [Google Scholar] [CrossRef]
- Cheng, Z.; Peng, Y.; Wen, J.; Chen, W.; Pan, W.; Xu, X.; Lu, X.; Cai, Q.; Ge, F.; Fan, Y.; et al. Sex-specific metabolic signatures in methamphetamine addicts. Addict. Biol. 2023, 28, e132552022. [Google Scholar] [CrossRef]
- Jang, J.H.; Yoo, S.Y.; Park, Y.E.; Ji, M.-J.; Park, H.-M.; Back, J.H.; Lee, J.Y.; Kim, D.J.; Choi, J.-S. The Kynurenine Pathway and Mediating Role of Stress in Addictive Disorders: A Focus on Alcohol Use Disorder and Internet Gaming Disorder. Front. Pharmacol. 2022, 13, 865576. [Google Scholar] [CrossRef]
- Ghanbari, R.; Sumner, S. Using Metabolomics to Investigate Biomarkers of Drug Addiction. Trends Mol. Med. 2018, 24, 197–205. [Google Scholar] [CrossRef]
- Araos, P.; Vidal, R.; O’Shea, E.; Pedraz, M.; García-Marchena, N.; Serrano, A.; Suárez, J.; Castilla-Ortega, E.; Ruiz, J.J.; Campos-Cloute, R.; et al. Serotonin is the main tryptophan metabolite associated with psychiatric comorbidity in abstinent cocaine-addicted patients. Sci. Rep. 2019, 9, 16842. [Google Scholar] [CrossRef]
- Jiang, X.; Lin, Q.; Xu, L.; Chen, Z.; Yan, Q.; Chen, L.; Yu, X. Indoleamine-2,3-Dioxygenase Mediates Emotional Deficits by the Kynurenine/Tryptophan Pathway in the Ethanol Addiction/Withdrawal Mouse Model. Front. Cell. Neurosci. 2020, 14, 11. [Google Scholar] [CrossRef]
- Dos Santos, L.C.; Ayres, D.D.J.; Pinto, A.d.S.; Silveira, M.A.; Albino, M.d.C.; Holanda, V.A.D.; Lima, R.H.; André, E.; Padovan, C.M.; Gavioli, E.C.; et al. Early and late behavioral consequences of ethanol withdrawal: Focus on brain indoleamine 2,3 dioxygenase activity. Alcohol 2021, 90, 1–9. [Google Scholar] [CrossRef]
- Zhang, X.; Wu, Q.; Zhao, Y.; Yang, X. Decaisnea insignis Seed Oil Inhibits Trimethylamine-N-oxide Formation and Remodels Intestinal Microbiota to Alleviate Liver Dysfunction in l-Carnitine Feeding Mice. J. Agric. Food Chem. 2019, 67, 13082–13092. [Google Scholar] [CrossRef] [PubMed]
- Giménez-Gómez, P.; Pérez-Hernández, M.; Gutiérrez-López, M.D.; Vidal, R.; Abuin-Martínez, C.; O’Shea, E.; Colado, M.I. Increasing kynurenine brain levels reduces ethanol consumption in mice by inhibiting dopamine release in nucleus accumbens. Neuropharmacology 2018, 135, 581–591. [Google Scholar] [CrossRef] [PubMed]
- Chaidee, N.; Kraiwattanapirom, N.; Pannengpetch, S.; Nopparat, C.; Govitrapong, P.; Siripornpanich, V.; Suwanjang, W.; Nudmamud-Thanoi, S.; Chetsawang, B. Cognitive impairment and changes of red blood cell components and serum levels of IL-6, IL-18, and L-tryptophan in methamphetamine abusers. Am. J. Neurodegener. Dis. 2023, 12, 1–15. [Google Scholar] [PubMed]
- Ghosh, S.; Saha, S. Tinospora cordifolia: One plant, many roles. Anc. Sci. Life 2012, 31, 151–159. [Google Scholar] [CrossRef]
- Niu, B.; Pan, T.; Xiao, Y.; Wang, H.; Zhu, J.; Tian, F.; Lu, W.; Chen, W. The therapeutic potential of dietary intervention: Based on the mechanism of a tryptophan derivative-indole propionic acid on metabolic disorders. Crit. Rev. Food Sci. Nutr. 2024, 8, 1–20. [Google Scholar] [CrossRef]
- National Center for Drug Abuse Statistics. 2021. Available online: https://drugabusestatistics.org/ (accessed on 28 November 2023).
- Gil de Biedma-Elduayen, L.; Giménez-Gómez, P.; Morales-Puerto, N.; Vidal, R.; la Calle, C.N.; Gutiérrez-López, M.D.; O’Shea, E.; Colado, M.I. Influx of kynurenine into the brain is involved in the reduction of ethanol consumption induced by Ro 61-8048 after chronic intermittent ethanol in mice. Br. J. Pharmacol. 2022, 179, 3711–3726. [Google Scholar] [CrossRef]
- Koob, G.F.; Volkow, N.D. Neurobiology of addiction: A neurocircuitry analysis. Lancet Psychiatry 2016, 3, 760–773. [Google Scholar] [CrossRef]
- American Society of Addiction Medicine. 2019. Available online: https://www.asam.org/quality-care/definition-of-addiction. (accessed on 24 October 2023).
- Stone, T.W.; Darlington, L.G. The kynurenine pathway as a therapeutic target in cognitive and neurodegenerative disorders. Br. J. Pharmacol. 2013, 169, 1211–1227. [Google Scholar] [CrossRef]


| Literature Review Characteristics | Animal | Human | Grand Total | |
|---|---|---|---|---|
| Total | 15 | 17 | 32 | |
| Addictive Substance | EtOH | 9 | 10 | 19 |
| Methamphetamine | 3 | 3 | 6 | |
| Cocaine | 3 | 1 | 4 | |
| Heroin | 1 | 1 | 2 | |
| Nicotine | 1 | 1 | 2 | |
| Ketamine | 1 | 1 | ||
| Morphine | 1 | 1 | ||
| THC | 1 | 1 | ||
| Grand Total | 19 | 17 | 36 | |
| Sample Type | Blood | 5 | 14 | 19 |
| Brain | 8 | 2 | 10 | |
| Urine | 2 | 3 | 5 | |
| NA * | 2 | 2 | ||
| Cecal | 1 | 1 | ||
| Liver | 1 | 1 | ||
| Grand Total | 19 | 19 | 38 | |
| Metabolites | Tryptophan (TRP) | 10 | 15 | 25 |
| Kynurenine (KYN) | 7 | 9 | 16 | |
| Kynurenic Acid (KYNA) | 5 | 6 | 11 | |
| Quinolinic Acid (QA) | 2 | 4 | 6 | |
| Xanthurenic Acid (XA) | 1 | 2 | 3 | |
| Picolinic Acid (PA) | 2 | 2 | ||
| 3-Hydroxykynurenine (3-HK) | 1 | 1 | ||
| Anthranilic Acid (AA) | 1 | 1 | ||
| Grand Total | 25 | 40 | 65 | |
| Ethanol | Opioid | Methamphetamine | Cocaine | Nicotine | Ketamine | |
|---|---|---|---|---|---|---|
| 3-Hydroxykynurenine | ↓H,Bl | |||||
| Anthranilic Acid | ↓H,Bl | |||||
| Kynurenic Acid | ↓H,Bl/A,Br =A,Bl | ↓H,Br | ↓H,Bl | ↓H,Bl | ||
| Kynurenine | ↑H,Bl/A,Br =A,Bl/H,Br/U | ↓H,Br | ↓H,Bl | |||
| Picolinic Acid | ↑H,Bl↓H,U | =H,Bl | ||||
| Quinolinic Acid | §H,Bl ↑A,Br/L | =H,Bl | ||||
| Tryptophan | * ↑H,U §A,Br =A,Bl | ↑H,U↓H,Bl/A,Bl | ↑A,Br↓H,Bl/A,Bl | =H,Bl | ↑H,Bl | ↓H,Bl |
| Xanthurenic Acid | ↓H,Bl ↑H,U | |||||
| Key | ||||||
| H-Human | Bl-Blood | |||||
| A-Animal | Br-Brain | |||||
| L-Liver | ||||||
| U-Urine | ||||||
Disclaimer/Publisher’s Note: The statements, opinions and data contained in all publications are solely those of the individual author(s) and contributor(s) and not of MDPI and/or the editor(s). MDPI and/or the editor(s) disclaim responsibility for any injury to people or property resulting from any ideas, methods, instructions or products referred to in the content. |
© 2024 by the authors. Licensee MDPI, Basel, Switzerland. This article is an open access article distributed under the terms and conditions of the Creative Commons Attribution (CC BY) license (https://creativecommons.org/licenses/by/4.0/).
Share and Cite
Contella, L.; Farrell, C.L.; Boccuto, L.; Litwin, A.H.; Snyder, M.L. Impact of Substance Use Disorder on Tryptophan Metabolism Through the Kynurenine Pathway: A Narrative Review. Metabolites 2024, 14, 611. https://doi.org/10.3390/metabo14110611
Contella L, Farrell CL, Boccuto L, Litwin AH, Snyder ML. Impact of Substance Use Disorder on Tryptophan Metabolism Through the Kynurenine Pathway: A Narrative Review. Metabolites. 2024; 14(11):611. https://doi.org/10.3390/metabo14110611
Chicago/Turabian StyleContella, Lindsey, Christopher L. Farrell, Luigi Boccuto, Alain H. Litwin, and Marion L. Snyder. 2024. "Impact of Substance Use Disorder on Tryptophan Metabolism Through the Kynurenine Pathway: A Narrative Review" Metabolites 14, no. 11: 611. https://doi.org/10.3390/metabo14110611
APA StyleContella, L., Farrell, C. L., Boccuto, L., Litwin, A. H., & Snyder, M. L. (2024). Impact of Substance Use Disorder on Tryptophan Metabolism Through the Kynurenine Pathway: A Narrative Review. Metabolites, 14(11), 611. https://doi.org/10.3390/metabo14110611

