Sign in to use this feature.

Years

Between: -

Subjects

remove_circle_outline
remove_circle_outline
remove_circle_outline
remove_circle_outline
remove_circle_outline
remove_circle_outline
remove_circle_outline
remove_circle_outline
remove_circle_outline

Journals

remove_circle_outline
remove_circle_outline
remove_circle_outline
remove_circle_outline
remove_circle_outline

Article Types

Countries / Regions

remove_circle_outline
remove_circle_outline
remove_circle_outline
remove_circle_outline
remove_circle_outline

Search Results (414)

Search Parameters:
Keywords = kynurenine pathway

Order results
Result details
Results per page
Select all
Export citation of selected articles as:
17 pages, 957 KB  
Review
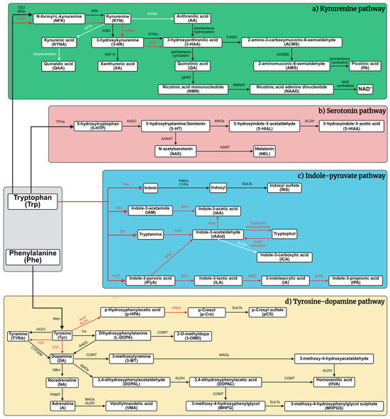
Losing the Filter: How Kynurenine Pathway Dysregulation Impairs Habituation
by Miguel A. de la Flor and Jason C. O’Connor
Cells 2025, 14(22), 1786; https://doi.org/10.3390/cells14221786 - 14 Nov 2025
Abstract
Habituation is a fundamental form of non-associative learning that allows organisms to filter out repetitive, non-salient stimuli but declines with age. While the kynurenine pathway (KP) of tryptophan metabolism is implicated in psychiatric and neurodegenerative diseases, its role in age-related habituation deficits has [...] Read more.
Habituation is a fundamental form of non-associative learning that allows organisms to filter out repetitive, non-salient stimuli but declines with age. While the kynurenine pathway (KP) of tryptophan metabolism is implicated in psychiatric and neurodegenerative diseases, its role in age-related habituation deficits has been overlooked. This review proposes a systems-level framework suggesting that age-related, chronic inflammation KP dysregulation is a key driver of habituation deficits. We present evidence showing that neurotoxic metabolites from the kynurenine-3-monooxygenase (KMO)-dependent branch drive a self-reinforcing cycle of oxidative stress, excitotoxicity, and glial reactivity that destabilizes the neural circuits required for habituation. This framework redefines KP modulation as context dependent: metabolites such as kynurenic acid (KYNA), which can be disruptive when elevated in youth, may become compensatory under the oxidative load of aging. Our findings that genetic KMO deletion preserves habituation in aged and old mice provide the first direct in vivo evidence supporting this model. We propose that inhibiting the KMO branch preserves habituation not by simply altering metabolite levels but by restoring homeostatic balance across neuroimmune, redox, and plasticity networks. KMO thus emerges as a critical node for maintaining cognitive resilience, offering a therapeutic target for preserving brain function during aging. Full article
(This article belongs to the Special Issue Neuroinflammation in Brain Health and Diseases)
Show Figures

Figure 1

44 pages, 1698 KB  
Systematic Review
Metabolomics Signatures of Atherosclerosis in Cardiovascular Disease: A Narrative Systematic Review
by Monica Pibiri, Antonio Noto, Antonio Dalu, Sandro Muntoni, Karolina Krystyna Kopeć, Martina Spada, Luigi Atzori and Cristina Piras
J. Clin. Med. 2025, 14(22), 8028; https://doi.org/10.3390/jcm14228028 - 12 Nov 2025
Viewed by 88
Abstract
Background: High-throughput metabolomics studies have promoted the discovery of candidate biomarkers linked to atherosclerosis (AS). This narrative systematic review summarises metabolomics studies conducted in (1) individuals with subclinical AS (assessed by imaging techniques such as carotid intimal media thickness, IMT, and coronary artery [...] Read more.
Background: High-throughput metabolomics studies have promoted the discovery of candidate biomarkers linked to atherosclerosis (AS). This narrative systematic review summarises metabolomics studies conducted in (1) individuals with subclinical AS (assessed by imaging techniques such as carotid intimal media thickness, IMT, and coronary artery calcium, CAC), (2) patients with established atherosclerotic plaques, and (3) individuals with AS risk factors. Methods: The systematic search was conducted in the PubMed database according to the Preferred Reporting Items for Systematic Reviews and Meta-analysis (PRISMA) guidelines. The inclusion criteria were as follows: (i) publication date between 2009 and 2024; (ii) identification of potential biomarkers for AS in subjects with a diagnosis of AS or with one or more traits characteristic of the disease (i.e., CAC or IMT); (iii) identification of potential AS biomarkers in subjects with atherogenic clinical conditions (i.e., Down’s syndrome, DS, polycystic ovarian syndrome, PCOS, and systemic lupus erythematosus, SLE); (iv) metabolomic studies; and (iv) studies in human samples. Exclusion criteria comprised the following: (i) studies on lipid metabolic diseases unrelated to AS, (ii) “omics” results not derived from metabolomics, (iii) reviews and studies in animal models or cell cultures, and (iv) systematic reviews and meta-analyses. Of 90 eligible studies screened, 24 met the inclusion criteria. Results: Across subclinical and overt AS, consistent disturbances were observed in amino acid, lipid, and carbohydrate metabolism. Altered profiles included branched-chain amino acids (BCAAs), aromatic amino acids (AACs) and derivatives (e.g., kynurenine–tryptophan pathway), bile acids (BAs), androgenic steroids, short-chain fatty acids (FAs)/ketone intermediates (e.g., acetate, 3-hydroxybutyrate, 3-HB), and Krebs cycle intermediates (e.g., citrate). Several metabolites (e.g., glutamine, lactate, 3-HB, phosphatidylcholines, PCs/lysophosphatidylcholines, lyso-PCs) showed reproducible associations with vascular phenotypes (IMT/CAC) and/or clinical AS. Conclusions: The identification of low-weight metabolites altered in both subclinical and overt AS suggests their potential as candidate biomarkers for early AS diagnosis. Given the steady increase in deaths from cardiovascular disease, a manifestation of advanced AS, this finding could have significant clinical relevance. Full article
(This article belongs to the Section Cardiovascular Medicine)
Show Figures

Figure 1

21 pages, 1813 KB  
Review
The Microbiota–Gut–Brain Axis in Autism: Associations, Causal Inference, and Interventions—A Narrative Review
by Zhiqiang Zhang, Wenkai Kang, Yu Mi, Xin Zhong and Yulong He
Pathogens 2025, 14(11), 1145; https://doi.org/10.3390/pathogens14111145 - 11 Nov 2025
Viewed by 184
Abstract
Autism spectrum disorder is markedly heterogeneous and frequently accompanied by gastrointestinal symptoms that often correlate with behavioral phenotypes. Emerging evidence suggests that the microbiota–gut–brain axis may contribute to these associations through multiple bidirectional communication routes—including neural, immune, and endocrine pathways, as well as [...] Read more.
Autism spectrum disorder is markedly heterogeneous and frequently accompanied by gastrointestinal symptoms that often correlate with behavioral phenotypes. Emerging evidence suggests that the microbiota–gut–brain axis may contribute to these associations through multiple bidirectional communication routes—including neural, immune, and endocrine pathways, as well as microbial metabolites such as short-chain fatty acids and tryptophan–kynurenine intermediates. This narrative review synthesizes clinical, mechanistic, and interventional evidence published between January 2010 and July 2025, clarifies the extent to which current data support association versus causation, evaluates key confounding factors, summarizes evidence for interventions such as probiotics, prebiotics, and fecal microbiota transplantation, and outlines future directions for precision research and targeted interventions based on functional pathways and stratified subgroups. Full article
Show Figures

Figure 1

38 pages, 3984 KB  
Article
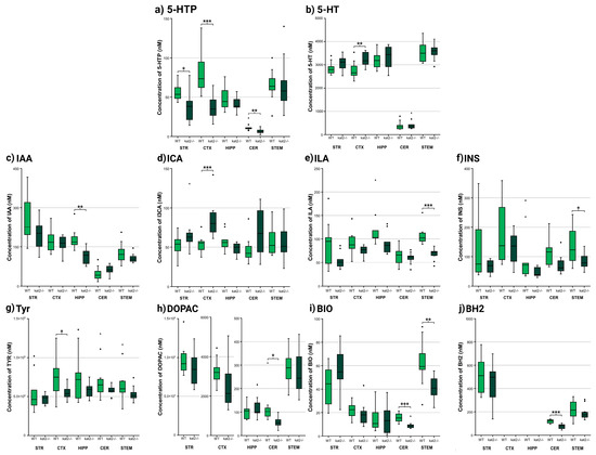
Behavioral Balance in Tryptophan Turmoil: Regional Metabolic Rewiring in Kynurenine Aminotransferase II Knockout Mice
by Ágnes Szabó, Zsolt Galla, Eleonóra Spekker, Diána Martos, Mónika Szűcs, Annamária Fejes-Szabó, Ágnes Fehér, Keiko Takeda, Kinuyo Ozaki, Hiromi Inoue, Sayo Yamamoto, Péter Monostori, József Toldi, Etsuro Ono, László Vécsei and Masaru Tanaka
Cells 2025, 14(21), 1711; https://doi.org/10.3390/cells14211711 - 31 Oct 2025
Viewed by 760
Abstract
Background: Cognitive, emotional, and social impairments are pervasive across neuropsychiatric conditions, where alterations in the tryptophan (Trp)–kynurenine pathway and its product kynurenic acid (KYNA) from kynurenine aminotransferases (KATs) have been linked to Alzheimer’s disease, Parkinson’s disease, depression, and post-traumatic stress disorder. In novel [...] Read more.
Background: Cognitive, emotional, and social impairments are pervasive across neuropsychiatric conditions, where alterations in the tryptophan (Trp)–kynurenine pathway and its product kynurenic acid (KYNA) from kynurenine aminotransferases (KATs) have been linked to Alzheimer’s disease, Parkinson’s disease, depression, and post-traumatic stress disorder. In novel CRISPR/Cas9-engineered KAT II knockout (aadat−/− also known as kat2−/−) mice, we observed despair-linked depression-like behavior with peripheral excitotoxicity and oxidative stress. KAT II’s role and its crosstalk with serotonin, indole-pyruvate, and tyrosine–dopamine remain unclear. It is unknown whether deficits extend to cognitive, emotional, motor, and social domains or whether brain tissues mirror peripheral stress. Objectives: Delineate domain-wide behaviors, brain oxidative/excitotoxic profiles, and pathway interactions attributable to KAT II. Results: Behavior was unchanged across strains. kat2−/− deletion remodeled Trp metabolic pathways: 3-hydroxykynurenine increased, xanthurenic acid decreased, KYNA fell in cortex and hippocampus but rose in striatum, quinaldic acid decreased in cerebellum and brainstem. These region-specific changes indicate metabolic stress across the brain and align with higher oxidative load and signs of excitotoxic pressure. Conclusions: Here, we show that KAT II deletion reshapes regional Trp metabolism and amplifies oxidative and excitotoxic imbalance. Although domain-wide behavioral measures, spanning cognition, sociability, and motor coordination, remained largely unchanged, these neurochemical alterations signify a latent emotional bias rather than overt depressive-like behavior. This work, therefore, refines prior findings by delineating KAT II–linked biochemical vulnerability as a potential substrate for stress-reactive affective dysregulation. Full article
Show Figures

Figure 1

21 pages, 8122 KB  
Article
Integrative Multi-Omics Analyses Reveal Mechanisms of Resistance to Hsp90β-Selective Inhibition
by Ian Mersich, Eahsanul Anik, Aktar Ali and Brian S. J. Blagg
Cancers 2025, 17(21), 3488; https://doi.org/10.3390/cancers17213488 - 30 Oct 2025
Viewed by 445
Abstract
Background/Objectives: Targeting Hsp90β with isoform-selective inhibitors offers a promising therapeutic strategy with reduced toxicity compared to pan-Hsp90 inhibition. However, mechanisms of resistance to Hsp90β-selective inhibition remain poorly defined. This study aimed to identify molecular determinants of Hsp90β dependency and pharmacologic resistance across cancer [...] Read more.
Background/Objectives: Targeting Hsp90β with isoform-selective inhibitors offers a promising therapeutic strategy with reduced toxicity compared to pan-Hsp90 inhibition. However, mechanisms of resistance to Hsp90β-selective inhibition remain poorly defined. This study aimed to identify molecular determinants of Hsp90β dependency and pharmacologic resistance across cancer types. Methods: We integrated gene dependency, transcriptomic, proteomic, metabolomic, and drug sensitivity data from the Cancer Cell Line Encyclopedia with in vitro validation using the Hsp90β-selective inhibitor, NDNB-25. Comparative and correlation analyses were performed to identify resistance-associated pathways, followed by network and combination drug testing to validate functional interactions. Results: Resistant cell lines exhibited extensive rewiring of Rho GTPase signaling, cytoskeletal remodeling, and metabolic adaptation, including mitochondrial dysfunction and redox imbalance. Integrated analyses linked these phenotypes to aryl hydrocarbon receptor (AHR) activation and compensatory Hsp90α expression. Experimental validation confirmed increased kynurenine levels, a known endogenous AHR ligand, in NDNB-25–acquired resistant cells. Gene–drug network integration revealed collateral sensitivity to carboplatin, which synergized with Hsp90β inhibition in resistant models. Conclusions: This study defines the molecular features and adaptive programs underlying resistance to Hsp90β-selective inhibition and identifies therapeutic vulnerabilities that can be exploited to overcome it. The findings establish a systems-level framework for predicting Hsp90β inhibitor response and support rational combination strategies, including carboplatin co-treatment, for future preclinical development. Full article
(This article belongs to the Special Issue Mechanisms of Therapy Resistance in Cancers—2nd Edition)
Show Figures

Figure 1

17 pages, 2240 KB  
Article
Gut Microbiota Dysbiosis and Toxic Metabolite Pathways Linked to Childhood Obesity in Eastern China
by Ruijing Zhou, Mengyuan Zhu and Minjian Chen
Toxics 2025, 13(11), 929; https://doi.org/10.3390/toxics13110929 - 30 Oct 2025
Viewed by 393
Abstract
Childhood obesity is a newly emerging public health and an emerging concern in environmental health in rapidly urbanized areas of China. This preliminary study investigated the gut microbiome composition and toxic metabolite pathways of school-aged children in Nanjing. Using 16S rRNA sequencing and [...] Read more.
Childhood obesity is a newly emerging public health and an emerging concern in environmental health in rapidly urbanized areas of China. This preliminary study investigated the gut microbiome composition and toxic metabolite pathways of school-aged children in Nanjing. Using 16S rRNA sequencing and PICRUSt2-based functional predictions, we observed significant microbial structural changes between the normal weight group and the overweight/obese group, although α diversity was similar. Overweight and obese children exhibited a markedly higher Firmicutes/Bacteroidetes ratio as well as an enrichment of genera such as Subdoligranulum, Ruminococcus, and Lachnospira, indicating increased energy harvesting and inflammation. Functionally, the downregulation of tryptophan metabolism in obese children suggests a reduction in anti-inflammatory indole and an increase in the production of pro-inflammatory kynurenine. In contrast, the upregulation of thiamine metabolism may be linked to enhanced carbohydrate utilization and lipid biosynthetic activity. Our toxicology network analysis and molecular docking experiments suggest that AhR and thiamine-related metabolic enzymes are targets of tryptophan and thiamine metabolism, respectively, and that PPARG is also a potential molecular target mediating thiamine metabolism in childhood obesity. These findings highlight the environment–microbiome–host axis as a potential pathway for metabolic toxicity in childhood obesity. Further studies are needed to validate these toxicological mechanisms and identify microbial biomarkers for early intervention. Full article
(This article belongs to the Special Issue Health Risks and Toxicity of Emerging Contaminants)
Show Figures

Graphical abstract

14 pages, 548 KB  
Review
New Frontier in Cancer Immunotherapy: Sexual Dimorphism of Immune Response
by Nadeem Bilani, Nicole Charbel, Joe Rizkallah, Sam Sater and Firas Kreidieh
Metabolites 2025, 15(11), 686; https://doi.org/10.3390/metabo15110686 - 23 Oct 2025
Viewed by 461
Abstract
Sexual dimorphism influences immune responses, cancer progression, and therapeutic outcomes, yet its metabolic underpinnings remain underexplored. Metabolomics enables the comprehensive profiling of biochemical pathways that shape sex-based differences in immune function and immunotherapy efficacy. Meta-analytic data indicate that men achieve a larger overall [...] Read more.
Sexual dimorphism influences immune responses, cancer progression, and therapeutic outcomes, yet its metabolic underpinnings remain underexplored. Metabolomics enables the comprehensive profiling of biochemical pathways that shape sex-based differences in immune function and immunotherapy efficacy. Meta-analytic data indicate that men achieve a larger overall survival benefit from immune checkpoint inhibitors than women (pooled hazard ratio 0.72, 95% CI 0.65–0.79 vs. 0.86, 95% CI 0.79–0.93), while women may experience higher major pathologic response rates in neoadjuvant settings. At the biomarker level, elevated kynurenine-to-tryptophan ratios—reflecting indoleamine 2,3-dioxygenase activity—and distinct lipidomic signatures associate with reduced immunotherapy efficacy and may vary by sex. Sex-specific differences in microbiome-derived metabolites, including short-chain fatty acids, further modulate systemic immunity and treatment response. Ongoing clinical investigations combine hormone modulation with immune checkpoint blockade and increasingly integrate metabolomic profiling to identify predictors of benefit and toxicity. This review will synthesize meta-analytic and mechanistic evidence on sex differences in immunotherapy outcomes, highlight metabolomic biomarkers linked to response, and summarize ongoing clinical trials that incorporate metabolomics to guide sex-aware precision oncology. Understanding sex-specific metabolic pathways can refine patient stratification and optimize immunotherapeutic strategies. Full article
Show Figures

Figure 1

21 pages, 5067 KB  
Article
Rectal Microbiomes and Serum Metabolomics Reveal Changes in Serum Antioxidant Status and Immune Responses of Dezhou Donkeys in Late Gestation to Parturition
by Fang Hui, Yanli Zhao, Zaccheaus Pazamilala Akonyani, Yongmei Guo, Xiaoyu Guo, Qingyue Zhang, Fanzhu Meng, Li Li, Binlin Shi and Sumei Yan
Antioxidants 2025, 14(10), 1253; https://doi.org/10.3390/antiox14101253 - 18 Oct 2025
Viewed by 646
Abstract
Parturition is a critical event in the reproductive cycle of dairy animals, accompanied by multiple physiological changes in sex hormones, metabolism, antioxidant capacity, and immune function. However, the changes in the rectal microbiota and metabolic products of Jennies from late gestation to parturition [...] Read more.
Parturition is a critical event in the reproductive cycle of dairy animals, accompanied by multiple physiological changes in sex hormones, metabolism, antioxidant capacity, and immune function. However, the changes in the rectal microbiota and metabolic products of Jennies from late gestation to parturition affect serum antioxidant capacity and anti-inflammatory responses, but it is still unclear. The present study aimed to investigate the serum antioxidant capacity and anti-inflammatory responses of Dezhou donkeys from late gestation to parturition by analyzing rectal microbiomes and serum metabolomics. Nine pregnant multiparous Dezhou Jennies, aged 6.0 ± 0.1 years, with a body weight of 292 ± 33 kg, an average parity number of 2.7 ± 0.1, and similar expected dates of confinement (35 ± 4 days), were selected for this study. The study investigates the changes in antioxidant capacity and inflammatory responses, as well as the alterations in rectal microbiota structure and serum metabolites, in Jennies at 35 days prepartum (B1), 7 days prepartum (B2), and at 0 h postpartum (B3). The results showed that from groups B1 to B2, serum activity of GSH-Px, IL-10, and GLU concentrations were decreased significantly. In contrast, the concentrations of MDA, IgG, LF, IL-1β, IL-2, IL-6, TNF-α, and ROS increased significantly. From groups B2 to B3, serum activities of GSH-Px, CAT, SOD, and T-AOC, as well as the concentrations of MDA, IgG, IL-2, AST, ALP, and BHBA, were significantly increased, whereas the concentrations of IL-4, IL-10, and CRE decreased considerably. Therefore, from 35 days prepartum to parturition, Jennies experienced a gradually intensifying oxidative stress and inflammatory states, with the inflammatory response being the most severe at parturition, and with enhanced antioxidant capacity corresponding to increased oxidative damage. Microbiome analysis revealed that the group B1 significantly increased the relative abundance of Prevotella and Fibrobacteres. Group B2 significantly increased the relative abundance of Prevotellaceae_UCG-001, Streptococcus, and Acetitomaculum. Group B3 showed a significant upregulation of the relative abundance of Norank_f__F082, Lachnospiraceae_UCG-009, and Prevotellaceae_UCG-004. At the same time, metabolomics analysis revealed that, compared with group B1, group B3 may alleviate inflammation and enhance the body’s antioxidant function by upregulating the tryptophan and arginine metabolic pathways and enriching the differential metabolites (L-tryptophan, L-kynurenine, 3-Indoleacetonitrile, N-acetylglutamic acid). Concurrently, the elevation of these differential metabolites may be associated with the relative abundance of the beneficial bacterium Lachnospiraceae_UCG-009. However, the increase in LysoPC, a fatty acid oxidation product in glycerophospholipid metabolism, as well as the correlation between the sucrose content in the galactose metabolic pathway and the abundance of Paracoccus, indicates the reason why the Jennies are in a state of oxidative stress. Furthermore, group B1 may enhance the serum anti-inflammatory response in Jennies during late gestation by increasing the levels of estrogen in the steroid hormone biosynthesis metabolic pathway. These results could provide useful information for improving the health levels at the specific physiological stages and processes in Dezhou donkeys. Full article
Show Figures

Figure 1

12 pages, 698 KB  
Article
Mitochondrial Integrity and Kynurenine Pathway Enzyme Dynamics in the Hippocampus of Rats with Scopolamine-Induced Cognitive Deficits
by Mariola Herbet, Angelika Tkaczyk-Wlizło, Katarzyna Wicha-Komsta, Bartosz Twarowski, Brygida Ślaska, Tomasz Kocki, Krzysztof Kowal and Iwona Piątkowska-Chmiel
Int. J. Mol. Sci. 2025, 26(20), 9883; https://doi.org/10.3390/ijms26209883 - 11 Oct 2025
Viewed by 429
Abstract
Cognitive impairments, particularly in the context of neurodegenerative diseases, are associated with disruptions in mitochondrial function and key metabolic pathways. This study investigates the impact of short-term scopolamine exposure on mitochondrial DNA (mtDNA) stability and the kynurenine pathway (KP) in the hippocampus, a [...] Read more.
Cognitive impairments, particularly in the context of neurodegenerative diseases, are associated with disruptions in mitochondrial function and key metabolic pathways. This study investigates the impact of short-term scopolamine exposure on mitochondrial DNA (mtDNA) stability and the kynurenine pathway (KP) in the hippocampus, a brain region central to learning and memory. We analyzed the mitochondrial D-loop region for mutations and heteroplasmy levels in hippocampal tissue from rats exposed to scopolamine (1 mg/kg/0.4 mL/cc i.p. x 14 days). Additionally, the expression of the KP enzymes kynurenine aminotransferase (KAT I, KAT II) and kynurenine 3-monooxygenase (KMO) and receptors aryl hydrocarbon receptor (Ahr) and G protein-coupled receptor 35 (GPR35) was evaluated using quantitative PCR. Neither significant mutation nor heteroplasmy changes were observed in the mtDNA D-loop region between the scopolamine-treated and control groups. Similarly, the hippocampal expression levels of the kat I, kat II, kmo and ahr and gpr35 genes remained unchanged, indicating no activation of this metabolic pathway under short-term scopolamine exposure. These findings suggest that the mitochondrial genome in the hippocampus remains stable under acute pharmacological stress induced by scopolamine, with no significant activation of the KP. These results underline the distinction between transient, reversible cognitive deficits and chronic neurodegenerative processes, providing insights for therapeutic approaches targeting specific stages of cognitive change. Full article
(This article belongs to the Section Molecular Endocrinology and Metabolism)
Show Figures

Figure 1

22 pages, 2565 KB  
Review
Inflammatory and Immune Biomarkers in Mood Disorders: From Mechanistic Pathways to Clinical Translation
by Mario Pinzi, Andrea Fagiolini, Despoina Koukouna, Giacomo Gualtieri, Maria Beatrice Rescalli, Caterina Pierini, Simone Pardossi, Benjamin Patrizio and Alessandro Cuomo
Cells 2025, 14(19), 1558; https://doi.org/10.3390/cells14191558 - 8 Oct 2025
Viewed by 1594
Abstract
Over the past two decades, immune–inflammatory dysregulation has emerged as a central paradigm in the biology of mood disorders. Patients with major depression (MDD) and bipolar disorder (BD) frequently display low-grade systemic inflammation. Elevated C-reactive protein (CRP), interleukin-6 (IL-6), and tumor necrosis factor-α [...] Read more.
Over the past two decades, immune–inflammatory dysregulation has emerged as a central paradigm in the biology of mood disorders. Patients with major depression (MDD) and bipolar disorder (BD) frequently display low-grade systemic inflammation. Elevated C-reactive protein (CRP), interleukin-6 (IL-6), and tumor necrosis factor-α (TNF-α) identify clinically relevant subgroups of patients characterized by greater severity, cognitive impairment, and poor treatment response. Changes in the gut microbiota and disruptions of the blood–brain barrier (BBB) act as important gateways through which systemic immune activity can influence the brain. At the intracellular level, pattern-recognition receptors activate convergent hubs including NF-κB, JAK/STAT, and MAPK cascades, while the NLRP3 inflammasome integrates mitochondrial dysfunction and oxidative stress with IL-1β release and pyroptosis. These pathways converge on glial dysregulation, impaired BDNF/TrkB signaling, and kynurenine pathway (KP) alterations, fostering excitotoxicity and synaptic deficits. Translational studies demonstrate that elevated CRP and IL-6 predict poor antidepressant outcomes. Anti-inflammatory agents such as infliximab and celecoxib show efficacy in specific subgroups of patients. Emerging multi-omics approaches identify immuno-metabolic biotypes, supporting the rationale for biomarker-guided stratification. These findings define an ‘inflammatory biotype’ of mood disorders and highlight the need for biomarkers and precision-based trials to guide treatment. Full article
(This article belongs to the Special Issue Neuroinflammation in Brain Health and Diseases)
Show Figures

Figure 1

16 pages, 4135 KB  
Article
IDO-Mediated Immune and Metabolic Dysregulation in Schwann Cells Exposed to Mycobacterium leprae
by Atta Ur Rahman, Raíssa Couto Santana, Mylena Masseno de Pinho Pereira, Claudia Luciana dos Santos Moura, Débora Santos da Silva, Otto Castro Araujo, Thyago Leal-Calvo, Isabela Espasandin, Tatiana Pereira da Silva, Euzenir Nunes Sarno, Bruno Jorge de Andrade Silva, Rubem Sadok Figueiredo Menna-Barreto, Márcia Maria Jardim, Cristiana Santos de Macedo, Flávio Alves Lara and Roberta Olmo Pinheiro
Cells 2025, 14(19), 1550; https://doi.org/10.3390/cells14191550 - 3 Oct 2025
Viewed by 680
Abstract
Leprosy is a chronic infectious disease that targets the peripheral nervous system, leading to peripheral neuropathy. Mycobacterium leprae primarily infects Schwann cells, adipocytes, and macrophages, altering their metabolism and gene expression. This study investigates the metabolic interaction between M. leprae and Schwann cells, [...] Read more.
Leprosy is a chronic infectious disease that targets the peripheral nervous system, leading to peripheral neuropathy. Mycobacterium leprae primarily infects Schwann cells, adipocytes, and macrophages, altering their metabolism and gene expression. This study investigates the metabolic interaction between M. leprae and Schwann cells, with a focus on indoleamine 2,3-dioxygenase (IDO), a key enzyme in tryptophan catabolism via the kynurenine pathway. We found that M. leprae induces IDO expression in Schwann cells, suggesting a role in immune modulation and neuropathy. Inhibition of IDO with 1-methyl-L-tryptophan (1-MT) reduced Schwann cell viability and metabolic activity in response to M. leprae. After 24 h of infection, M. leprae impaired mitochondrial membrane potential, although no significant changes in autophagy or mitochondrial ultrastructure were observed by electron microscopy. Interestingly, IDO1 inhibition upregulated the expression of antioxidant genes, including GPX4, NFE2L2, and HMOX1. In conclusion, these findings highlight a central role for IDO in shaping the metabolic and immunological response of Schwann cells to M. leprae infection. IDO induction contributes to immune regulation and cellular stress, while its inhibition disrupts cell viability and promotes antioxidant gene expression. These results position IDO as a potential therapeutic target for modulating host–pathogen interactions and mitigating nerve damage in leprosy. Full article
(This article belongs to the Section Cells of the Nervous System)
Show Figures

Figure 1

9 pages, 218 KB  
Article
Comparison of the Kynurenine/Tryptophan Ratio with the Beck Suicide Intent Scale in Patients Admitted to the Emergency Department Due to Suicide Attempt
by Osman Lütfi Demirci, Emin Fatih Vişneci, Demet Acar, Ümmügülsüm Can, Fatih Cemal Tekin, Mehmet Gül and Berke Yıldırım
J. Clin. Med. 2025, 14(19), 6859; https://doi.org/10.3390/jcm14196859 - 28 Sep 2025
Viewed by 443
Abstract
Objective: Suicide is a major public health problem with multiple biological and psychosocial determinants. Although the kynurenine/tryptophan (KYN/TRP) pathway has been implicated in the neurobiology of suicidal behavior, clinical findings remain inconsistent. This study aimed to evaluate serum tryptophan, kynurenine, and the KYN/TRP [...] Read more.
Objective: Suicide is a major public health problem with multiple biological and psychosocial determinants. Although the kynurenine/tryptophan (KYN/TRP) pathway has been implicated in the neurobiology of suicidal behavior, clinical findings remain inconsistent. This study aimed to evaluate serum tryptophan, kynurenine, and the KYN/TRP ratio in patients presenting to the emergency department after a suicide attempt and to examine their association with suicide risk. Methods: This prospective, cross-sectional, and comparative study was conducted between November 2024 and June 2025 in the Emergency Department of Konya City Hospital. A total of 120 participants were enrolled, including 60 suicide attempt cases and 60 healthy controls. Serum tryptophan and kynurenine levels were measured using the ELISA method, and the KYN/TRP ratio was calculated in molar units. The Beck Suicide Intent Scale (SIS) was administered to the case group. Group comparisons and correlation analyses were performed using appropriate statistical tests, and effect sizes with 95% confidence intervals were reported. Results: Compared with controls, patients showed significantly lower levels of tryptophan (median 35.4 vs. 54.4; p = 0.002), kynurenine (median 1534.5 vs. 2384.0; p < 0.001), and the KYN/TRP ratio (40.9 ± 16.2 vs. 48.8 ± 20.8; p = 0.02). No significant correlations were found between SIS scores and tryptophan (p = 0.180), kynurenine (p = 0.668), or the KYN/TRP ratio (p = 0.246). Subgroup analyses based on psychiatric history or psychiatric consultation recommendations also revealed no significant differences. Conclusions: Serum tryptophan, kynurenine, and the KYN/TRP ratio were significantly reduced in patients with suicide attempts compared to healthy controls. However, these biochemical parameters were not associated with SIS scores. Our findings suggest that tryptophan, kynurenine, and the KYN/TRP ratio may serve as complementary biomarkers but cannot replace clinical and psychometric assessments. Larger, multicenter, and longitudinal studies are needed to clarify their potential clinical value. Full article
(This article belongs to the Special Issue Advancements in Emergency Medicine Practices and Protocols)
26 pages, 5170 KB  
Article
Minocycline Treatment Improves Memory and Reduces Anxiety by Lowering Levels of Brain Amyloid Precursor Protein and Indoleamine 2,3-Dioxygenase in a Rat Model of Streptozotocin-Induced Alzheimer’s Disease
by Grzegorz Świątek, Jowita Nowakowska-Gołacka, Monika Słomińska-Wojewódzka, Wojciech Glac, Oliwia Harackiewicz, Ewelina Kurowska-Rucińska and Danuta Wrona
Int. J. Mol. Sci. 2025, 26(19), 9397; https://doi.org/10.3390/ijms26199397 - 26 Sep 2025
Viewed by 845
Abstract
Minocycline (MINO), a classic antibiotic, may have psychotropic activity related to the modulation of the tryptophan-kynurenine pathway. In this study, we investigated the effects of MINO on (1) memory and anxiety behaviors, (2) the modulation of brain levels of amyloid precursor protein (APP) [...] Read more.
Minocycline (MINO), a classic antibiotic, may have psychotropic activity related to the modulation of the tryptophan-kynurenine pathway. In this study, we investigated the effects of MINO on (1) memory and anxiety behaviors, (2) the modulation of brain levels of amyloid precursor protein (APP) and 2,3-indoleamine dioxygenase (IDO1) levels, and (3) peripheral inflammatory markers in a streptozotocin (STZ)-induced rat model of sporadic Alzheimer’s disease (sAD). After repeated treatment with a dose of 35 mg/kg MINO for seven consecutive days, male Wistar rats with sAD showed (1) improvements in early (29 days after injection, probe test) reference memory (decreased latency to reach the platform, increased time in the critical quadrant of the Morris water maze) and anxiety disorders (increased time in the open arms of the elevated plus maze; increased exploration and entrances in the center of the white–light illuminated open field) 45–46 and 90–91 days after STZ injection; (2) reduced APP and IDO1 levels in the hippocampus and prefrontal cortex; and (3) induction of anti-inflammatory response in blood (increased TCD4+ lymphocyte number and interleukin-10 production). This suggests that MINO, due to its anti-inflammatory action, improves memory and anxiety behavior related to sAD, indicating its neuroprotective and psychotropic properties. Full article
(This article belongs to the Special Issue Drug Repurposing: Emerging Approaches to Drug Discovery (2nd Edition))
Show Figures

Figure 1

13 pages, 1670 KB  
Article
Infectious Bronchitis Virus Activates the Aryl Hydrocarbon Receptor During In Vitro Infection
by Mingjing Zhang, Zhichao Cai, Hongliu An, Rong He, Songbai Zhang and Shouguo Fang
Vet. Sci. 2025, 12(10), 932; https://doi.org/10.3390/vetsci12100932 - 24 Sep 2025
Viewed by 570
Abstract
Coronaviruses, including avian infectious bronchitis virus (IBV), utilize host cellular pathways to evade the host immune response. The aryl hydrocarbon receptor (AhR), a key antiviral regulator exploited by mammalian coronaviruses like SARS-CoV-2, remains unclear in avian coronavirus pathogenesis. This study examined AhR’s involvement [...] Read more.
Coronaviruses, including avian infectious bronchitis virus (IBV), utilize host cellular pathways to evade the host immune response. The aryl hydrocarbon receptor (AhR), a key antiviral regulator exploited by mammalian coronaviruses like SARS-CoV-2, remains unclear in avian coronavirus pathogenesis. This study examined AhR’s involvement during IBV infection using H1299 and Vero cells with pharmacological modulation (AhR antagonist CH223191/agonist kynurenine) and shRNA-mediated silencing. Viral replication was quantified through plaque assays, qRT-PCR, and Western blot. The results reveal IBV-induced AhR activation, driving downstream CYP1A1 expression and pro-inflammatory cytokine production. CH223191 treatment reduced IBV titers, RNA loads, and N protein expression dose-dependently, while kynurenine showed no effect. AhR knockdown similarly reduced N protein expression, confirming its proviral role. An IBV-encoded noncoding RNA was identified as a modulator of AhR activation, suggesting viral balancing of immune evasion and replication efficiency. These results establish AhR as a conserved host factor co-opted by IBV, and highlight AhR antagonism as a promising therapeutic strategy. By bridging insights from avian and mammalian coronaviruses, this work informs strategies to address IBV’s genetic variability and supports development of broad-spectrum antiviral therapies. Full article
Show Figures

Figure 1

48 pages, 950 KB  
Review
Metabolomics in Multiple Sclerosis: Advances, Challenges, and Clinical Perspectives—A Systematic Review
by Jan Smusz, Patrycja Mojsak, Paulina Matys, Anna Mirończuk, Joanna Tarasiuk, Kamil Grubczak, Aleksandra Starosz, Jan Kochanowicz, Alina Kułakowska, Katarzyna Ruszczyńska and Katarzyna Kapica-Topczewska
Int. J. Mol. Sci. 2025, 26(18), 9207; https://doi.org/10.3390/ijms26189207 - 20 Sep 2025
Viewed by 1522
Abstract
Multiple sclerosis (MS) is a chronic, immune-mediated neurodegenerative disorder marked by inflammation, demyelination, and neuronal loss within the central nervous system. Despite advances in diagnostics, current tools remain insufficiently sensitive and specific. Metabolomics has emerged as a promising approach to explore MS pathophysiology [...] Read more.
Multiple sclerosis (MS) is a chronic, immune-mediated neurodegenerative disorder marked by inflammation, demyelination, and neuronal loss within the central nervous system. Despite advances in diagnostics, current tools remain insufficiently sensitive and specific. Metabolomics has emerged as a promising approach to explore MS pathophysiology and discover novel biomarkers. This PRISMA-guided systematic review included 29 original studies using validated metabolomic techniques in adult patients with MS. Biological samples analyzed included serum, cerebrospinal fluid, and feces. Consistent metabolic alterations were identified across several pathways. The kynurenine pathway demonstrated a shift toward neurotoxic metabolites, alongside reductions in microbial-derived indoles, indicating inflammation and gut dysbiosis. Energy metabolism was impaired, with changes in glycolysis, tricarboxylic acid (TCA) cycle, and mitochondrial function. Lipid metabolism showed widespread dysregulation involving phospholipids, sphingolipids, endocannabinoids, and polyunsaturated fatty acids, some modulated by treatments such as ocrelizumab and interferon-β. Nitrogen metabolism was also affected, including amino acids, peptides, and nucleotides. Non-classical and xenobiotic metabolites, such as myo-inositol, further reflected host–microbiome–environment interactions. Several studies demonstrated the potential of metabolomics-based machine learning to distinguish MS subtypes. These findings highlight the value of metabolomics for biomarker discovery and support its integration into personalized therapeutic strategies in MS. Full article
(This article belongs to the Special Issue Insights in Multiple Sclerosis (MS) and Neuroimmunology: 2nd Edition)
Show Figures

Figure 1

Back to TopTop