You are currently viewing a new version of our website. To view the old version click .
Electronics
  • Article
  • Open Access

20 February 2020

An Energy Storage System’s Operational Management and Control Method Considering a Battery System

,
,
and
Department of Electrical and Computer Engineering, Sungkyunkwan University, Suwon 16419, Korea
*
Author to whom correspondence should be addressed.
This article belongs to the Section Power Electronics

Abstract

Losses in energy storage systems (ESSs) result from losses in battery systems and power conversion systems (PCSs). Thus, the power difference between the input and output occurs as a loss, which is considered an operational cost. Additionally, since battery systems consist of modules, there is always a temperature difference. Even if voltage balancing is conducted, deviations between the state of health (SoH) and state of charge (SoC) always exist. Therefore, a battery characteristic should be considered in relation to the efficient operation of an ESS. In this paper, charging control is implemented based on the SoC. When errors occur in the beginning, the coulomb counting method (CCM) continues to produce errors; it also calculates the SoC through an improved equation. Thus, it can calculate the SoC by using high-accuracy initial values. Moreover, battery deterioration occurs during charging and discharging, which increases a battery’s internal resistance. This reduces the switching time to the battery cut-off voltage or constant voltage (CV) mode, so it becomes possible to calculate the SoH. Therefore, in this paper, the algorithms and equations are proposed to perform SoH operations according to the charging time that is able to reach CV after charging. A conventional battery is usually charged by using constant current (CC) charging until the voltage of the battery module reaches the cut-off area. A switch to CV then occurs when the cut-off area is reached and maintained. However, SoC-based selective charging control is carried out to prevent heat problems. In addition, the battery is charged safely and efficiently by conducting SoH prediction considering the battery thermal characteristics, which vary depending on the charging time and other characteristics. In this paper, a 3 kW ESS was produced, and the proposed algorithm’s feasibility was verified.

1. Introduction

An energy storage system (ESS) is comprised of a power conversion system (PCS) and a battery system (battery + battery management system (BMS)), which is used to increase energy efficiency by supplying power to peaks while storing dump power. This is also a power conversion device that can convert battery-stored DC power to AC to supply power to the power system and AC/DC load, and to store power in the battery by converting AC power from the power system to DC. As a power conversion device, it can be used to improve a battery safety and reliability. Moreover, it is a key element of the ESS. According to the PCS control algorithm, it will affect the quality of the entire system, including the battery efficiency, lifetime, safety, etc.
An ESS is a system that uses a battery for its capacity, and there is always the risk of fire or an explosion. The most commonly used batteries in ESS are lithium-ion batteries, which are characterized by high energy density and efficiency. However, they also bring with them the risks of explosions and fire, and the state of health (SoH) tends to decrease according to the battery state.
In general, a battery SoH is determined by the battery initial capacity, or by a reduction of its capacity due to the deterioration of the battery versus the power or an increase in resistance.
A battery’s end of life (EoL) is determined based on which of these two conditions is reached first. The SoH is also affected by the temperature of battery’s usage, the state of charge (SoC), and the C-rate of charging and discharge. To ensure battery lifetime, SoH prediction and management algorithms based on accurate battery modeling are required [1,2,3].
The SoC calculation method uses the coulomb counting method (CCM), which measures the amount of current flowing in and out of the battery. The SoC provides important information regarding battery charging, discharge, and use, and it reveals the properties proportional to battery voltage.
However, if an initial value error occurs, the CCM continues to make errors. Thus, the SoC has been calculated by applying an improved form of the CCM. Calculating the battery’s internal resistance by modeling the battery has a high degree of accuracy in minimizing the factors that affect the battery. Therefore, this paper predicts the SoC calculation based on modeling and manages expected battery lifetime according to charging and discharging times [4,5,6].
An equation for calculating the SoH according to the charging time, such as that found in [7], is a commonly used method, but since the change of the charging time can be large depending on the internal resistance, an equation considering the internal resistance is required [7,8,9]. The voltage, or flowing current applied to the battery, determines its charging speed, safety, reliability, and lifetime.
In this paper, in order to increase the reliability of the battery, considering the internal resistance of the battery system, the charging time was compared according to the time point when the constant current (CC) charging was completed [6].
The general charge control of an ESS provides charge control without considering SoC conditions affecting the lifetime of the ESS. Therefore, it is important to maintain a constant battery SoC in order to increase the lifetime of the battery, so a charge control method according to the SoC state of the battery is proposed. The battery system of the ESS has a large capacity, but when the battery is charged and discharged, the battery is greatly deteriorated. As the battery degrades, the internal impedance of the battery increases. As a result, power loss increases, battery lifetime decreases, and breakage occurs [6].
In this paper, a fault diagnosis algorithm of the battery system is applied to prevent the battery from deteriorating, and battery faults are prevented by measuring the deterioration of the battery. In addition, this algorithm can predict a fault or the EoL time in advance so that the battery management can be performed safely.
In this paper, in order to enhance the reliability of the ESS, charging control is done according to the SoC battery system. Moreover, a system that can increase the safety of the ESS is proposed. Additionally, a fault diagnosis algorithm calculated using a module charging time due to deterioration is proposed to increase battery safety with selective charging and discharging, and prevent the risk of explosion from unsecured insulation distances due to battery deterioration during charging.
Therefore, in order to achieve a high degree of reliability and safety of the ESS, this paper proposes the following: (1) SoC and SoH algorithms, (2) selective charging control of the ESS, and (3) a fault diagnosis algorithm to prevent damage due to deterioration.

2. Configuration of Proposed ESS

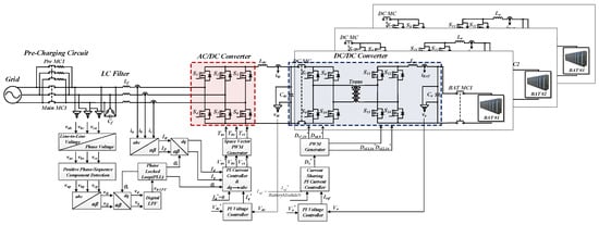
Figure 1 shows the configuration diagram of the ESS.
Figure 1. Configuration diagram of an energy storage system (ESS).
Generally, battery-based systems are subject to reduced performances and lifetimes based on charging and discharging, and a battery in an unstable state is an accident risk. A battery that goes into ESS is characterized by a large capacity, which greatly affects battery performance.
The most common fire issues that arise with ESS include "heat explosions" and "insulation distance problems arising from heat,” which should be avoided or monitored to prevent fire. Thus, a fault diagnosis that can optimally manage a battery’s condition and an algorithm to accurately predict said condition are essential.
Figure 2 represents the proposed configuration of an ESS for high reliability and safety, which is typically used to discharge the ESS at peak daytime loads while charging the system at night to smooth it out. Losses in the ESS are caused by losses in the battery system and the PCS. The difference in power between the input and output is also caused by these losses, which then become part of the operating costs.
Figure 2. Proposed ESS circuit diagram.
In addition, since the battery system consists of modules, there is always a temperature difference. Even if voltage balancing is carried out, deviations between the SoH and SoC always exist. Therefore, batteries characteristics should be taken into account to guarantee the efficient operation of ESS.
Each battery module has a BMS. Each BMS also senses the state of the battery and calculates the SoC and SoH of each battery module.
In this paper, charging control is implemented based on the SoC. Since the existing mode of CCM continues to produce errors if errors occur in the beginning, it can calculate the SoC through an improved equation. It can then calculate the SoC by anticipating high-accuracy initial values.
The charging of batteries is performed using constant current-constant voltage (CC-CV) charging until the voltage of each battery module increases to the cut-off area. A switch to constant voltage (CV) mode occurs when the cut-off area is reached. However, in this paper, charging based on the SoC and SoH is carried out to prevent thermal problems, and the SoC-based selective charging control is performed. This method safely and efficiently charges the batteries by conducting SoH prediction considering the batteries thermal characteristics, which change according to the charging time and other characteristics.
The algorithm proposed in this paper consists of an AC/DC converter, a DC/DC converter, and a battery system. The AC/DC converter is configured using a two-level converter that is easy to control, has a small number of switching elements, and has a low fault probability. Since the battery system requires insulation, and the ESS should have a large capacity, the DC/DC converter was configured using a full-bridge converter. Since the battery is charged by configuring the module, the DC/DC converter used current sharing to control charging.

3. Improved Operation Management and Control of ESS

The CCM is used for SoC prediction, but if an initial error occurs, the error continues to accumulate as the current is integrated. The CCM can estimate the SoC simply and accurately if the initial SoC error and the current integral cumulative error are small. Therefore, in this paper, more accurate management is proposed by calculating the initial value of compensation.
When a battery is connected to a current, three types of voltage drop are likely: the first due to the battery internal resistance, the second due to the contact resistance at the terminals, and the third due to the electrochemical reaction. Thus, the SoC and SoH are accurately estimated, and the components of the C-rate and charge and discharge times are combined to enable the battery to be used in the optimal SoC area. Therefore, the proposed algorithm can improve the battery lifetime prediction and management algorithm. In addition, the current integration method is applied to calculate the battery pack SoC, and voltage compensation is performed to compensate for the initial error value. However, since the battery pack composed of modules changes the SoC according to the environment and the system configuration, an auxiliary circuit or other algorithm is required for improving battery lifetime and reliability.
The conventional method is conducted based on the sensed temperature from the BMS and the estimated SoH value by the module according to the SoC.

3.1. Improved SoC and SoH Prediction Control Method

General methods are applied with algorithms to determine the SoH. However, applying algorithms to battery systems can lead to complex problems. In addition, the actual state of the battery cannot be calculated, since the battery system efficiency is compromised and additional systems must be applied. Many methods are used to calculate the SoH by using discharge. However, if a battery chemical problem occurs, the SoH calculation also causes a problem.
In general, the ESS battery module is the most commonly used vehicle battery pack. There is a temperature difference between modules, which makes it easier to implement the SoH and SoC deviations even if voltage balancing is carried out. Finally, a minimum algorithm is required. Thus, this paper uses the proposed algorithm to calculate the use of sensing values, proceed with charging and discharging, and predict the SoH through charge and discharge time.
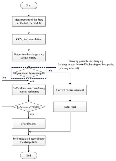
Figure 3 shows how SoC and SoH are calculated through BMS. The BMS senses the state of the battery (battery voltage, charge current, temperature, etc.) and calculates the SoC.
Figure 3. Battery management system (BMS) sequence for the state of health (SoH) and state of charge (SoC) calculations.
The SoC calculates the initial value of the battery SoC through the open circuit voltage (OCV) and is calculated by accumulating the charged current.
SoH is calculated after the end of the ESS charge, as opposed to the charging time of the battery.
The proposed algorithm is performed in BMS, and it takes into account the change in internal resistance due to battery deterioration so that the battery state can be accurately calculated. The proposed algorithm predicts the SoC and SoH of the battery according to the battery state value, so it does not need the auxiliary circuit and the control is not complicated.
Figure 4 shows the proposed SoC and SoH calculation algorithm.
Figure 4. Proposed SoC and SoH calculation algorithm.
The SoC always calculates and applies the proposed algorithm when the battery starts charging.
The SoC of the battery considers the internal resistance when the battery is charged, and the SoH is predicted by comparing before and after the battery charging time.
The proposed algorithm is composed of the battery pack of an electric vehicle, the battery module of an ESS, and the module of a recycled battery so that the SoH can be predicted without an additional balancing of the SoC.
The algorithm starts by sensing the current battery state values (temperature, SoC, voltage, and current).
If the current can be sensed according to the current measurement value of the ESS during charging, the current sensed value is 0, or if a negative value is measured, it is determined as discharge.
If the current sensing value is more than 0, the SoC is calculated by combining OCV and CCM. When OCV is accumulated and the system is turned on, the OCV and SoC are calculated using Equations (1) and (2).
If it is determined that it is discharging or not charging, the SoC of the battery is reset to prevent the accumulation of error values.
In general, the internal resistance value can be calculated by the difference between the terminal voltage during charging and discharging with the same C-rate through modeling with OCV.
When the battery voltage according to the internal resistance of the battery and the temperature variable are charged and discharged according to the current ibat of the battery, the terminal voltage appearing in the battery is calculated as follows:
S o C in i t = V o c v + ( i b a t × R t o t a l )
S o C M o d u l e N = S o C i n i t ± 0 t a f t e r i ( t ) b a t C d t a f t e r
where,
{ V o c v = O p e n   C i r c u i t   V o l t a g e ( V ) i b a t = c u r r e n t ( A ) R t o t a l = i n t e r n a l   r e s i s t a n c e ( Ω )
The CCM has a problem with errors when the initial SoC value is difficult to set and/or when initial errors occur. In fact, as integration increases, errors continue to accumulate.
In this paper, selective charging is employed, and when a pause period for the ESS occurs, if the current sensing value determines that it is a pause, the SoC is reset.
Normally, the battery is charged using the CC-CV method [10], as shown in Figure 5. Thus, the battery is charged to CC until the battery cell voltage increases to the cut-off area. Once the cut-off area is reached, a switch to the CV method is made to maintain the voltage. While charging the battery, the battery will deteriorate and the CC time will be reduced, as Figure 6 shows.
Figure 5. CC-CV charge control of battery.
Figure 6. SoH change according to charging time.
Decrease in charging time is caused by chemical reactions in the battery, and the amount of current also decreases due to the decrease in capacity during charging. The deterioration of the battery causes an increase in internal resistance, which reduces the time to reach the cut-off voltage even when charged with the same current. Because the discharge is discharged up to the cut-off voltage, the SoH is judged by comparison with the initial state and the capacity of the battery. As shown in Figure 7, the discharge time is also reduced due to the increase in internal resistance caused by deterioration.
Figure 7. SoH change according to discharging time.
The SoH prediction method using the charging time is as shown in Figure 8 along with the proposed SoH determination method using the charging time.
Figure 8. SoH change according to discharging time.
After obtaining the charging time data for SoH prediction, the relation is terminated, the charging time of the battery module to obtain the SoH is obtained, and the charging time is derived from the implemented relation. The SoH calculation using the charging time is calculated by Equations (3) and (4), and the SoH can be calculated using Equation (5) comparing before and after charging.
S O C a f t e r = V O C V ± ( i b a t × R t o t a l _ a f t e r + ( V t e m p 25 ) × α ) ± 1 C i d t
t a f t e r = C × ( S O C a f t e r V O C V i b a t × R t o t a l ( V T e m p 25 ) × α ) i
S O H a f t e r = t a f t e r t b e f o r × 100 [ % ]
Δ S O H = ( 1 S O H a f t e r 100 ) × 100 [ % ]

3.2. Charge Control Method According to the SoC of PCS

Figure 9 shows that the SoC of each module in the battery turns on the MC of a module that is less than or greater than 60% and selectively charges according to the SoC.
Figure 9. Proposed power conversion system (PCS) charge control method algorithm.
An ESS charges within a 0.5-C rate to ensure long battery lifetime and the system safety. However, in this paper, CC charging is first carried out using the control block diagram shown in Figure 9. The off module is then switched on when the average value of the off module equals that of the on module, which ends simultaneous charging through CC-CV charging.
A number of modules perform current sharing since the current is sensed in the output by the DC/DC converter and the number of modules is determined by the SoC state. The current reference value is calculated by dividing the ESS output current value by the selected module, and the charging is conducted.
While the conventional charging control for ESS has a role in discharging the system at peak daytime loads and stabilizing the system by charging it at night, it is important to keep the battery SoC constant in order to prolong battery lifetime. This is because the control of charging and discharging the ESS depending on the situation does not take into account the SoC state affecting the lifetime of the ESS [11,12].

3.3. Fault Diagnosis Algorithm for ESS

When the battery is charged or discharged, the internal resistance component of the battery is increased when the battery is deteriorated, thereby reducing the lifetime of the lithium-ion battery.
Increasing the internal resistance of the battery reduces efficiency and increases system operating costs.
Therefore, as the battery temperature increases, battery characteristics may change due to a change in the internal impedance of the battery. At low temperatures, the battery utilization rate is reduced due to the destruction of the grid structure, which is the internal structure of the battery.
Therefore, at high temperatures, the power loss due to increased internal impedance increases, which reduces the battery lifetime. In addition, since different modules have different characteristics at different temperatures, voltage and capacity imbalances of each module occur, thereby outputting unstable power in a battery pack.
Figure 10 shows that the fault diagnosis algorithm is employed during charging to ensure that insulation distances are secured despite battery during charging.
Figure 10. Fault diagnosis algorithm for ESS.
Equation (7) shows the battery temperature; heat transfer around the resistance component determines the battery temperature increase. CBatt represents the battery heat capacity, TBatt represents the battery temperature, and Qt represents the battery heat due to the resistance component.
C B a t t = d T B a t t d t = Q t
A battery has a short charging time, and it should be charged with a relatively small rise in temperature. However, the fault would precede the charging time in Figure 11 and the intersection of the temperature increase graph. The fault diagnosis algorithm is conducted through the charging of the entire module CC-CV rather than through selective charging. When the error of the module SoC is small, the fault can be determined more accurately.
Figure 11. Battery charge time and temperature increase graph.

4. ESS Hardware Configuration and Experimental Results

4.1. The Experimental Hardware Configuration of ESS

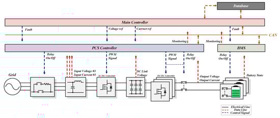
Figure 12 shows the proposed control sequence of the ESS.
Figure 12. Control sequence of ESS for high reliability and safety.
In this experiment, ESS was implemented to verify the algorithm proposed in this chapter to improve the system’s reliability and safety.
The algorithm improved the SoC and SoH predictive control method, and the charge control method according to the SoC state of the PCS module. The fault diagnosis algorithm of ESS was verified.
Figure 13 and Table 1 are experimental hardware configurations and experimental parameters, respectively.
Figure 13. The experimental hardware configuration of ESS.
Table 1. The experimental parameters for ESS.
The overall hardware configuration consisted of the PCS (AC/DC converter + DC/DC converter) and controller, and the output side consisted of three modules of lithium-ion battery (one module: 27 × 3.5 V). In addition, for the oscilloscope, a notebook, and WT3000 were used for operation.

4.2. The Experiment Result of ESS

Figure 14 and Figure 15 show the charge voltage and current waveforms applied to the battery.
Figure 14. Battery charging voltage, the current waveform of ESS.
Figure 15. Current flow when modules are in the same SoC state.
The voltage was 100 V, and the charging current was used at a 0.4-C rate.
The battery SoC state was uniform, and the current command value was equal to 4 A according to each module SoC.
Figure 16 shows the experimental waveform for selective charging according to SoC, and Figure 17 shows the charging current flow according to Figure 16.
Figure 16. Battery charge current waveform with charge control by SoC state.
Figure 17. Current flow in charge control according to SoC state.
SoC states of battery Modules 2 and 3 are measured at 57% and 58%, respectively.
Modules 2 and 3, whose SoC states are less than 60%, are turned on to charge the battery, and Module 1 with an SoC state greater than 60% is turned off. If the average SoC of the ON module and OFF module are the same, it shows the current waveform.
Through current sharing, it was confirmed that charging was performed at 4 A each again.
The battery of the ESS was charged and discharged with 30 Cycle at a 0.4 C-rate.
Figure 18 shows the profile based on charge time, and Table 2 shows the calculated SoH with CC end time based on battery state.
Figure 18. Charging time profile according to battery state.
Table 2. Constant current (CC) end time according to battery state.
A fault module can shorten the charging time, and the SoH can be predicted using a profile.
The proposed algorithm calculates and predicts the SoH by comparing the time before and after charging; the results are confirmed through an experiment.
When charging is carried out using the battery, there is an increase in temperature, and the fault diagnosis algorithm monitors the battery temperature while charging it. This confirms the identification of the fault module. If, through the PCS algorithm, the deviation of the battery module temperature in Module 1 is greater than 53°C during battery charging, the battery is judged to be the faulty module.
Figure 19 show the current waveform and current flow chart of a module charging a battery module when a fault module occurs.
Figure 19. The battery charge current waveform when fault module occurs. (a) Sharing of fault module current sharing, (b) current waveform at end of charge.
If a fault module occurs, share the current through Current Sharing as shown in Figure 20.
Figure 20. The battery charging current flow when determining fault module.
The fault diagnosis profile in Table 3 increases safety by turning off the battery MC if a fault occurs depending on the temperature at the end of charging. In addition, when determining failures, it was confirmed that charging control was performed by current sharing.
Table 3. The temperature profile of battery module with fault diagnosis algorithm.
Figure 21 features a graph comparing before and after the application of the proposed algorithm. The maximum efficiency after applying the proposed algorithm was 95.68%, while the efficiency prior to application was 95.797%. Thus, the difference in efficiency was calculated to be 0.117%.
Figure 21. The battery charging current flow when determining fault module.

5. Conclusions

This paper proposed algorithms to increase ESS reliability and safety.
The proposed algorithms accurately predict battery condition, improving the reliability and safety of the ESS. They also perform charging control according to the battery SoC when charging the system and identify faults through the fault diagnosis algorithm based on temperature. Finally, they effectively perform the management and control of the ESS operation.
The proposed algorithms were then divided into three main parts.
First, the CCM, which is widely used as a method for calculating SoC, is a method of accumulating current, and thus an error gradually increases when an initial error occurs according to battery condition. Therefore, the battery condition is accurately calculated by adding the internal resistance value according to the battery condition to prevent error accumulation. In addition, a battery composed of modules will be subject to SoC deviation according to the environment, the temperature, and the condition of the PCS. SoC deviations lead to the problem of reduced whole system efficiency due to reduced efficiency and increased battery heat. In order to prevent SoC deviation, this paper proposes a method for maintaining the SoC by selectively charging the battery module according to the SoC considering the battery condition.
Second, the temperature of the battery increases as the battery charges and discharges. As battery performance decreases, the internal impedance of the battery increases. Therefore, charging with the same current reduces the battery CV mode switching time. This paper proposes algorithms and equations for performing SoH calculations based on the charge time transitioned to CV mode using CC end time. This study used experiments with 30 Cycle of battery charging to verify the change of CC end time according to the battery SoH.
Third, the temperature increases when the battery is charging or discharging. A sudden temperature rise can damage the battery. In this paper, a fault diagnosis algorithm is proposed to prevent fault due to battery deterioration and the rapid temperature rise of the battery. Through the experiment, the temperature of the fault module was confirmed to increase rapidly. The fault diagnosis algorithm proposed in this paper improves the safety of ESS by diagnosing battery fault or system problems.
In this paper, the reliability of the system is increased by predicting SoH using battery SoC calculation algorithms and equations and CC termination time. In addition, the safety of ESS is increased through selective charge control according to SoC considering battery states and a fault diagnosis algorithm during charging. In this paper, an ESS of 3 kW was produced, and the ESS operational management and control methods considering battery system feasibility were verified.
Finally, ESS had a maximum efficiency of 95.68% and an efficiency difference of 0.117% when the efficiency values were compared before and after the application of the algorithms.

Author Contributions

J.L., J.-M.K. and C.-Y.W. conceived of and designed the experiment; J.L., J.-M.K. and K.R. analyzed the theory; J.L. wrote the manuscript; J.-M.K., K.R. and C.-Y.W. participated in the research plan’s development and revised the manuscript. All authors contributed to the manuscript. All authors have read and agreed to the published version of the manuscript.

Funding

This research received no external funding.

Acknowledgments

This work was supported by the Korea Institute of Energy Technology Evaluation and Planning (KETEP) and the Ministry of Trade, Industry, and Energy (MOTIE) of the Republic of Korea (20172410104900).

Conflicts of Interest

The authors declare no conflict of interest.

Nomenclature

ESSEnergy storage system
PCSPower conversion system
BMSBattery management system
SoCState of charge
SoHState of health
EoLEnd of life
CCMCoulomb counting method
CC/CVConstant current/constant voltage
OCVOpen circuit voltage
SoCinitSoC initial value of the battery
VocvOpen circuit voltage of the battery
ibatBattery charge current
RtotalBattery internal resistance
SoCModule NSoC of Nth module
CBattery capacity
VtempVoltage value by temperature
aTemperature gain value
SoHafteAfter SoH state
tafteAfter charge time
tbeforeBefore charge time
SoHSoC variation
CBattBattery heat capacity
TBattBattery temperature
QtBattery heat due to the resistance component

References

  1. Marcicki, J.; Canova, M.; Conlisk, A.T.; Rizzoni, G. Design and parametrization analysis of a reduced-order electrochemical model of graphite/LiFePO4 cells for SOC/SOH estimation. J. Power Sources 2013, 237, 310–324. [Google Scholar] [CrossRef]
  2. Lee, S.; Kim, J.; Lee, J.; Cho, B.H. State-of-charge and capacity estimation of lithium-ion battery using a new open-circuit voltage versus state-of-charge. J. Power Sources 2018, 185, 1367–1373. [Google Scholar] [CrossRef]
  3. Gholizadeh, M.; Salmasi, F.R. Estimation of state of charge, unknown nonlinearities, and state of health of a lithium-ion battery based on a comprehensive unobservable mode. IEEE Trans. Ind. Electron. ISIE 2014, 61, 1335–1344. [Google Scholar] [CrossRef]
  4. Yang, A.; Wang, Y.; Tsui, K.L.; Zi, Y. Lithium-ion Battery SOH Estimation and Fault Diagnosis with Missing Data. In Proceedings of the 2019 IEEE International Instrumentation and Measurement Technology Conference (I2MTC), Auckland, New Zealand, 20–23 May 2019; pp. 1–6. [Google Scholar]
  5. Wahyuddin, M.I.; Priambodo, P.S.; Sudibyo, H. State of Charge (SoC) Analysis and Modeling Battery Discharging Parameters. In Proceedings of the 2018 4th International Conference on Science and Technology (ICST), Yogyakarta, Indonesia, 7–8 August 2018; pp. 1–5. [Google Scholar]
  6. Huang, W.; Abu Qahouq, J.A. An online battery impedance measurement method using dc–dc power converter control. IEEE Trans. Ind. Electron. 2014, 61, 5987–5995. [Google Scholar] [CrossRef]
  7. Kim, J. A Study on SOH Estimation Method for Lithium Ion Battery Using Charging Time. Master’s Thesis, Korea University, Seoul, Korea, 2015; pp. 1–94. [Google Scholar]
  8. Oh, J. A Study on SOH Estimation using Charging Start Voltage and Charging Time for Li-ion Battery. Master’s Thesis, Korea University, Seoul, Korea, 2018; pp. 1–46. [Google Scholar]
  9. Dung, L.-R.; Wu, S.-H.; Yuan, H.-F. An SOH Estimation System based on Time-Constant-Ratio Measurement. In Proceedings of the Industrial Electronics (ISIE), IEEE 23rd International Symposium, Istanbul, Turkey, 1–4 June 2014; pp. 1784–1787. [Google Scholar]
  10. Dung, L.R.; Chen, C.E.; Yuan, H.F. A Robust, Intelligent CC-CV Fast Charger for Aging Lithium Batteries. In Proceedings of the 2016 IEEE 25th International Symposium on Industrial Electronics (ISIE), Santa Clara, CA, USA, 8–10 June 2016; pp. 268–273. [Google Scholar]
  11. Wang, H.; Wu, Z.; Shi, G.; Liu, Z. SOC Balancing Method for Hybrid Energy Storage System in Microgrid. In Proceedings of the 2019 IEEE 3rd International Conference on Green Energy and Applications (ICGEA), Taiyuan, China, 16–18 March 2019; pp. 141–145. [Google Scholar]
  12. Huang, W.; Abu Qahouq, J.A. Energy sharing control scheme for state-of-charge balancing of distributed battery energy storage system. IEEE Trans. Ind. Electron. 2015, 62, 2764–2776. [Google Scholar] [CrossRef]

Article Metrics

Citations

Article Access Statistics

Multiple requests from the same IP address are counted as one view.