A Low-Cost Digital Pulsed Coherent Spectrometer for Investigation of NQR in Layered Semiconductor GaSe and InSe Crystals
Abstract
1. Introduction
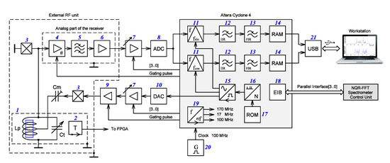
2. Measuring Setup for the Study of NQR
3. Input Stage of the Measuring Setup
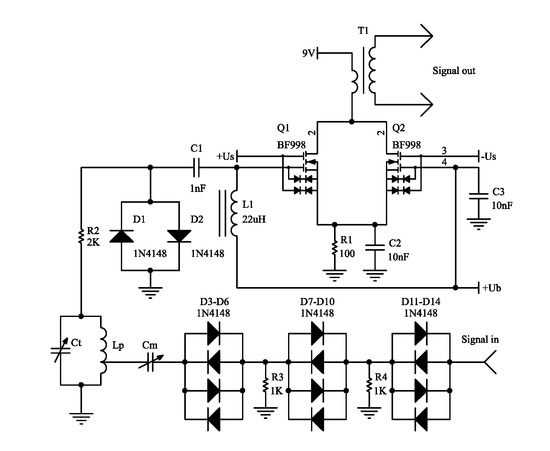
3.1. NQR Signal Sensor
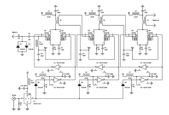
3.2. Gated Amplifier
4. Experimental Studies of the Proposed Spectrometer and Discussion
4.1. Signal Characteristics of an Analog Signal Chain
4.2. 69Ga, 115In NQR Study of GaSe and InSe
5. Conclusions
- Autonomy. The device will not require external units such as Spincore PulseBlaster, Spincore RadioProcessor, Redstone Transmitter et al.
- Total preamp gain.
- Digital receiver bandwidth.
- Accuracy. Its high accuracy is due to the fact that the generation of the excitation signal and digital processing are provided in one chip. We used a three-channel 48-bit direct digital synthesizer. The timing resolution is 10 ns.
- Power. We have developed a broadband energy-efficient RF transmitter with a pulse power of 1 kW. The device has smaller dimensions and weight.
- Price. The proposed device is much cheaper than analogues.
Author Contributions
Funding
Acknowledgments
Conflicts of Interest
References
- Samila, A.P.; Politansky, L.F.; Hotra, O.Z. A portable digital multipulse NQR spectrometer for the study of the sensory properties, structure and defects in layered semiconductors. In Proceedings of the 2020 IEEE 15th International Conference on Advanced Trends in Radioelectronics, Telecommunications and Computer Engineering (TCSET), Lviv-Slavske, Ukraine, 25–29 February 2020. [Google Scholar]
- Dind Yujie, J.; Shi, W. Widely-tunable, monochromatic, and high-power terahertz sources and their applications. J. Nonlinear Opt. Phys. Mater. 2003, 12, 557–585. [Google Scholar]
- Kovalyuk, Z.D.; Katerynchuk, V.M.; Savchuk, A.I.; Sydor, O.M. Intrinsic conductive oxide-p-InSe solar cells. J. Mater. Sci. Eng. B 2004, 109, 252–255. [Google Scholar] [CrossRef]
- Kyazym-zade, A.G.; Agaeva, A.A.; Salmanov, V.M.; Mokhtari, A.G. Optical detectors on GaSe and InSe layered crystals. Tech. Phys. 2007, 52, 1611–1613. [Google Scholar] [CrossRef]
- Grigorchak, I.I. Fizychni Protsesy u Supramolekulyarnyh Ansamblyah ta yih Praktychne Zastosuvannya [Physical Processes in Supramolecular Ensembles and Their Practical Implementation]; Ruta: Chernivtsi, Ukraine, 2016. (In Ukrainian) [Google Scholar]
- Terhell, J.C.J.M. Polytypism in the III-VI layer compounds. Prog. Cryst. Growth Charact. 1983, 7, 55–110. [Google Scholar] [CrossRef]
- Samila, A.P.; Lastivka, G.I.; Khandozhko, V.A.; Kovalyuk, Z.D. Prompt quality monitoring of InSe and GaSe semiconductor crystals by the nuclear quadrupole resonance technique. Semiconductors 2016, 50, 1034–1037. [Google Scholar] [CrossRef]
- Grechishkin, V.S. Yadernye Kvadrupolnye Vzaimodeystviya v Tverdyh Telah [Nuclear Quadrupole Interactions in Solids]; Nauka: Moscow, Russia, 1973. (In Russian) [Google Scholar]
- Bastow, T.J.; Cambell, I.D.; Whitfeld, H.J. A 69Ga, 115In NQR study of polytypes of GaS, GaSe and InSe. Solid State Commun. 1981, 39, 307–311. [Google Scholar] [CrossRef]
- Samila, A. Peculiarities of using s-simulation for parametric identification of multiplet 115In NQR spectra in InSe. Measurement 2017, 106, 109–115. [Google Scholar] [CrossRef]
- Kovalyuk, Z.D.; Lastivka, G.I.; Khandozhko, A.G. Fine structure of NQR Spectra in GaSe. Semicond. Phys. Quantum Electron. Optoelectron. 2009, 12, 370–374. [Google Scholar] [CrossRef]
- Samila, A.P.; Khandozhko, V.O.; Kovalyuk, Z.D. The nuclear quadrupole resonance and sensory properties of GaSe and InSe layered semiconductors. J. Nano Electron. Phys. 2015, 7, 03024-1. [Google Scholar]
- Polak, A.G.; Mroczka, J.; Wysoczanski, D. Tomographic image reconstruction via estimation of sparse unidirectional gradients. Comput. Biol. Med. 2017, 81, 93–105. [Google Scholar] [CrossRef] [PubMed]
- Samila, A.; Khandozhko, V.; Politansky, L. Energy efficiency increase of NQR spectrometer transmitter at pulse resonance excitation with noise signals. Solid State Nucl. Magn. Reson. 2017, 87, 10–17. [Google Scholar] [CrossRef] [PubMed]
- Samila, A.; Lastivka, G.; Politansky, L.; Kazemirskiy, T. Waveform generation for the digital synthesis systems based on embedded hardware. In Proceedings of the 2018 14th International Conference on Advanced Trends in Radioelecrtronics, Telecommunications and Computer Engineering (TCSET), Lviv-Slavske, Ukraine, 20–24 February 2018. [Google Scholar]
- Samila, A.; Hotra, O.; Politansky, L.; Khrapko, S. Application of a statically configured FPGA in the digital control system of the NQR radio spectrometer. In Photonics Applications in Astronomy, Communications, Industry, and High-Energy Physics Experiments; International Society for Optics and Photonics: Bellingham, DC, USA, 2018; Volume 10808, p. 108081K. [Google Scholar]
- Bobalo, Y.; Hotra, Z.; Hotra, O.; Politans’kyy, L.; Samila, A. Pulse sequence shaper for radiospectroscopy and relaxation methods in NQR. Metrol. Meas. Syst. 2015, 22, 363–370. [Google Scholar] [CrossRef][Green Version]
- Hotra, O.; Samila, A.; Politansky, L. Synthesis of the configuration structure of digital receiver of NQR radiospectrometer. Przegląd Elektrotechniczny 2018, 94, 58–61. [Google Scholar] [CrossRef]
- Samila, A.; Hres, O.; Rozorynov, G. Hardware and software implementation of data acquisition system for pulsed NQR spectrometer. In Proceedings of the 2018 14th International Conference on Advanced Trends in Radioelecrtronics, Telecommunications and Computer Engineering (TCSET), Lviv-Slavske, Ukraine, 20–24 February 2018. [Google Scholar]
- Gilbert Clark, W. Pulsed nuclear resonance apparatus. Rev. Sci. Instrum. 1964, 35, 316–333. [Google Scholar] [CrossRef]
- Design of Impedance Matching Networks for NMR and NQR Studies in the HF Band. Available online: http://www.phys.ufl.edu/~majewski/letters/match.pdf (accessed on 22 June 2019).
- Rudakov, T.N.; Shpilevoi, A.A. An Input Device for the Receiving Channel of a Nuclear Quadrupole Resonance Spectrometer. Instrum. Exp. Tech. 1997, 40, 215–216. [Google Scholar]
- Khandozhko, V.; Raranskii, N.; Balazjuk, V.; Samila, A.; Kovalyuk, Z. Temperature and baric dependence of nuclear quadruple resonance spectra in indium and gallium monoselenides. In Eleventh International Conference on Correlation Optics; International Society for Optics and Photonics: Bellingham, DC, USA, 2013; Volume 9066, p. 90661G. [Google Scholar]
- Kisała, P.; Skorupski, K.; Cieszczyk, S.; Panas, P.; Klimek, J. Rotation and twist measurement using tilted fibre Bragg gratings. Metrol. Meas. Syst. 2018, 25, 429–440. [Google Scholar]
- Kisała, P.; Harasim, D.; Mroczka, J. Temperature-insensitive simultaneous rotation and displacement (bending) sensor based on tilted fiber Bragg grating. Opt. Express 2016, 24, 29922–29929. [Google Scholar] [CrossRef] [PubMed]
- Kisała, P.; Mroczka, J.; Cieszczyk, S.; Skorupski, K.; Panas, P. Twisted tilted fiber Bragg gratings: New structures and polarization properties. Opt. Lett. 2018, 43, 4445–4448. [Google Scholar] [CrossRef] [PubMed]














| Parameter | Proposed Spectrometer | Magritek Kea | Tecmag Redstone |
|---|---|---|---|
| Applications | NQR | Nuclear magnetic resonance (NMR) | NMR, NQR or Magnetic resonance imaging (MRI) |
| Operating frequency range | 1–50 MHz | 0–50 MHz | 1–500 MHz |
| Total preamp gain | to 50 dB | 30–40 dB | to 30 dB |
| Preamp noise figure | 5 dB | <1.5 dB | <1.2 dB |
| Transmitter output power | up to 1 kW at 20 ms | 100 W | 500 W at 20 ms |
| Minimum pulse width | 100 ns | 100 ns | 10 ns |
| Timing resolution | 10 ns | 100 ns | 10 ns |
| Digital receiver bandwidth | 15 MHz | - | 12.5 MHz |
| Digital receiver dynamic range | 12-bits | 16-bits | 24-bits |
| Interface | USB 2.0 | USB 2.0 | USB 2.0 |
Publisher’s Note: MDPI stays neutral with regard to jurisdictional claims in published maps and institutional affiliations. |
© 2020 by the authors. Licensee MDPI, Basel, Switzerland. This article is an open access article distributed under the terms and conditions of the Creative Commons Attribution (CC BY) license (http://creativecommons.org/licenses/by/4.0/).
Share and Cite
Hotra, O.; Samila, A. A Low-Cost Digital Pulsed Coherent Spectrometer for Investigation of NQR in Layered Semiconductor GaSe and InSe Crystals. Electronics 2020, 9, 1996. https://doi.org/10.3390/electronics9121996
Hotra O, Samila A. A Low-Cost Digital Pulsed Coherent Spectrometer for Investigation of NQR in Layered Semiconductor GaSe and InSe Crystals. Electronics. 2020; 9(12):1996. https://doi.org/10.3390/electronics9121996
Chicago/Turabian StyleHotra, Oleksandra, and Andriy Samila. 2020. "A Low-Cost Digital Pulsed Coherent Spectrometer for Investigation of NQR in Layered Semiconductor GaSe and InSe Crystals" Electronics 9, no. 12: 1996. https://doi.org/10.3390/electronics9121996
APA StyleHotra, O., & Samila, A. (2020). A Low-Cost Digital Pulsed Coherent Spectrometer for Investigation of NQR in Layered Semiconductor GaSe and InSe Crystals. Electronics, 9(12), 1996. https://doi.org/10.3390/electronics9121996

