A Low-Cost Platform for Modeling and Controlling the Yaw Dynamics of an Agricultural Tractor to Gain Autonomy
Abstract
1. Introduction
2. System Description and Modeling
2.1. System Configuration
2.2. Tractor Dynamic Tire Models
2.3. Control Structure
2.4. Controller and Observer Design
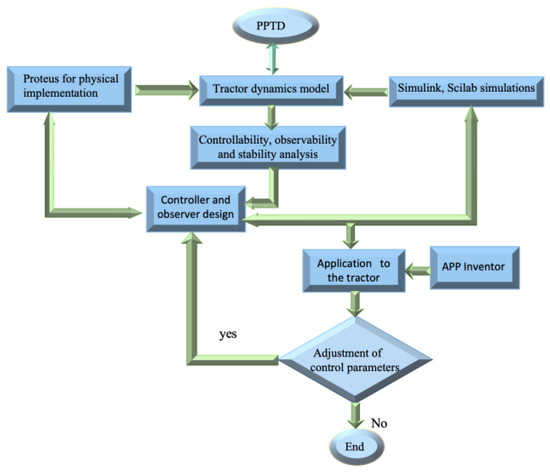
3. Computational Modeling for the PPTD
3.1. Model Simulations with LabVIEW and Arduino
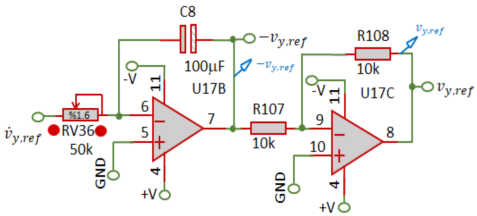
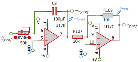
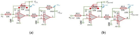
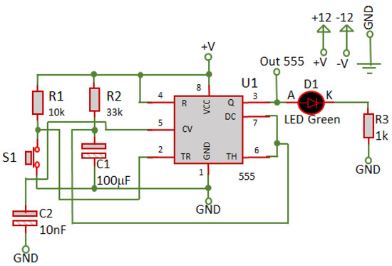
3.2. Design of an Operational Amplifier Circuits in Proteus Software for Physical Implementation
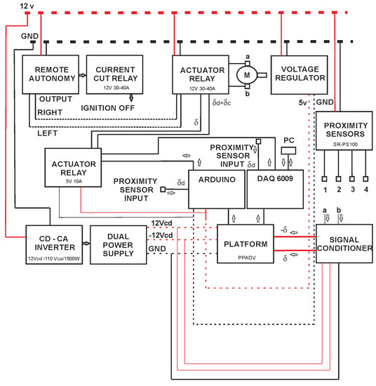
4. Hardware Implementation
4.1. Design of Circuit Board
4.2. Experimental Setup Applied on a Real Tractor
5. Results and Discussion
6. Conclusions
Author Contributions
Funding
Conflicts of Interest
Abbreviations
| Vehicle mass [kg] | |
| Moment of inertia [kg ] | |
| Lengths from the center to the front and rear, respectively [m] | |
| , | Longitudinal and lateral velocity [m/s] |
| Chassis side slide [rad] | |
| Angular velocity of turn [rad/s] | |
| Angle imposed on the front tire by driver [rad] | |
| Angular velocity response of the actuator [rad/s] | |
| Angle on the front tire of the controller [rad] | |
| Function of the angle imposed on the front tires ( [rad] | |
| Moment of turn resulting from the active brakes [N m] | |
| Lateral front and rear forces [N] | |
| Front side slip angles [rad] | |
| Rear side slip angles [rad] | |
| Input voltage to actuator [V] | |
| Resistance of the actuator [] | |
| Back electromotive force constant (back-EMF constant) [V/(rad/s)] | |
| Moment of turn resulting from the active brakes [N m] | |
| Lateral acceleration [] | |
| Longitudinal acceleration [] | |
| Reference lateral velocity [m/s] | |
| Reference angular yaw velocity [rad/s] | |
| , | Lateral and rear reference force [N] |
| Reference front and rear side slip angles [rad] | |
| Reference moment of inertia [kg ] |
Appendix A

Appendix B

Appendix C

Appendix D

Appendix E

Appendix F

References
- Lenzo, B.; Zanchetta, M.; Sorniotti, A.; Gruber, P.; de Nijs, W. Yaw Rate and Sideslip Angle Control through Single Input Single Output Direct Yaw Moment Control. IEEE Trans. Control Syst. Technol. 2020. [Google Scholar] [CrossRef]
- Acosta-Lúa, C.; di Gennaro, S.; Sánchez-Morales, M.U. An Adaptive Controller Applied to an Anti–lock Braking System Laboratory. DYNA J. Eng. 2016, 83, 69–77. [Google Scholar] [CrossRef]
- Mansour, A.; Amir, K.; Soo, J. Model Predictive Control for integrated lateral stability, traction/braking control; rollover prevention of electric vehicles. Veh. Syst. Dyn. 2019. [Google Scholar] [CrossRef]
- Hongzhou, H.; Zhihua, Z. Explicit-Implicit Co-Simulation Techniques for Dynamic Responses of a Passanger Car on Arbitrary Road Surfaces. Engineering 2019, 5, 1171–1178. [Google Scholar]
- Liqin, S.; Yong, L.; Guoqing, G.; Zhongxing, L.; Haobin, J. Research on Switching Interconnection Modes and Game Control of Interconnected Air Suspension. Energies 2019, 12, 1–23. [Google Scholar]
- Fen, L.; Kaizheng, W.; Youqun, Z.; Shaobo, W. Integrated Avoid Collision Control of Autonomous Vehicle Based on Trajectory Re-Planning and V2V Information Interaction. Sensors 2020, 20, 1079. [Google Scholar]
- Reina, G.; Milella, A.; Rouveure, R.; Nielsen, M.; Worst, R.; Blas, M.R. Ambient awareness for agricultural robotic vehicles. Special Issue: Robotic Agriculture. Biosyst. Eng. 2015, 146, 114–132. [Google Scholar] [CrossRef]
- Cavallone, P.; Botta, A.; Carbonari, L.; Visconte, C.; Quaglia, G. The Agri. q Mobile Robot: Preliminary Experimental Tests. In Proceedings of the International Conference of IFToMM Italy, 9–11 September 2020; pp. 524–532, (online conference). [Google Scholar]
- Cook, J.T.; Ray, L.E.; Lever, J.H. Dynamics modeling and robotic-assist, leader-follower control of tractor convoys. J. Terramech. 2017, 75, 57–72. [Google Scholar] [CrossRef]
- Eaton, R.; Katupitiya, J.; Siew, K.W.; Howarth, B. Autonomous Farming: Modeling and Control of Agricultural Machinery in a Unified Framework. In Proceedings of the 15 International conference on Mechatronics and Machine Vision in Practice (M2VIP08), Auckland, New Zealand, 2–4 December 2008; pp. 499–504. [Google Scholar]
- Nebot, E. Robotics: From Automation to Intelligent Systems. Engineering 2018, 4, 446–448. [Google Scholar] [CrossRef]
- Van Loon, J.; Woltering, L.; Krupnik, T.J.; Baudron, F.; Boa, M.; Govaerts, B. Scaling agricultural mechanization services in smallholder farming systems: Case studies from sub Saharan Africa, South Asia; Latin America. Agric. Syst. 2020, 180, 1–13. [Google Scholar] [CrossRef]
- Jia, C.; Qiao, W.; Qu, L. Modeling and Control of Hybrid Electric Vehicles: A case Study for Agricultural Tractors. In Proceedings of the Conference: 2018 IEEE Vehicle Power and Propulsion Conference (VPPC), Chicago, IL, USA, 27–30 August 2018; pp. 1–6. [Google Scholar] [CrossRef]
- Zang, Y.; Zhu, Z.; Song, Z.; Mao, E. Virtual Reality and the Application in Virtual Experiment for Agricultural Equipment. In Proceedings of the 4th Conference on Computer and Computing Technologies in Agriculture (CCTA), Nanchang, China, 10 October 2010; pp. 257–268. [Google Scholar]
- Kayacan, E.; Kayacan, E.; Herman, R.; Saeys, W. Modeling and Identification of the Yaw Dynamics of an Autonomous Tractor. In Proceedings of the IEEE 2013 9th Asian Control Conference (ASCC), Istanbul, Turkey, 23–26 June 2013; pp. 1–6. [Google Scholar] [CrossRef]
- Kim, Y.-Y.; Kim, B.; Shin, S.-Y.; Kim, J.; Yum, S. Development of Driving Simulator for Safety Training of Agricultural Tractor Operators. J. Biosyst. Eng. 2014, 39, 389–399. [Google Scholar] [CrossRef][Green Version]
- Ochoa-Lleras, N.; Brennan, S.; Murphy, D.; Klena, M.J.; Garvey, H.J.; Sommer, H.J., III. Development of an Open-Source Tractor Driving Simulator for Tractor Stability Test. J. Agric. Saf. Health 2016, 22, 227–246. [Google Scholar] [PubMed]
- Sun, C.; Nakashima, H.; Shimizu, H.; Miyasaka, J.; Ohdoi, K. Physics engine application to overturning dynamics analysis on banks and uniform slopes for an agricultural tractor with a rollover protective structure. Biosyst. Eng. 2018, 185, 150–160. [Google Scholar] [CrossRef]
- Arena, F.; Pau, G.; Collotta, M. A survey on driverless vehicles: From their diffusion to security. J. Internet Serv. Inf. Secur. 2018, 8, 1–19. [Google Scholar]
- Arena, F.; Ticali, D. The development of autonomous driving vehicles in tomorrow’s smart cities mobility. In Proceedings of the AIP Conference International Conference of Computational Methods in Sciences and Engineering, Thessaloniki, Greece, 14–18 March 2018; Volume 2040. [Google Scholar]
- Kuutti, S.; Bowden, R.; Jin, Y.; Barber, P.; Fallah, S. A survey of deep learning applications to autonomous vehicle control. IEEE Trans. Intell. Transp. Syst. preprint 2020, 1–22. [Google Scholar] [CrossRef]
- Fan, X.; Sun, Y. The application of ADAMS/CAR in vehicle engineering teaching. Int. J. Contin. Eng. Educ. Life Long Learn. 2018, 28, 37–53. [Google Scholar] [CrossRef]
- Alipour, K.; Babaei-Robat, A.; Tarvirdizadeh, B. Dynamics modeling and sliding mode control of tractor-trailer wheeled mobile robots subject to wheels slip. Mech. Mach. Theory 2019, 138, 16–37. [Google Scholar] [CrossRef]
- Vidal Bravo, S.; de la Cruz-Soto, J.; Arrieta Paternina, M. Light electric vehicle powertrain: Modeling, simulation; experimentation for engineering students using PSIM. Comput. Appl. Eng. Educ. 2020, 28, 406–419. [Google Scholar] [CrossRef]
- De Lorenzo, Autotronica. Available online: https://www.delorenzoglobal.com/es/autotronica/ (accessed on 12 July 2020).
- National Instruments, Plataforma Hil. Available online: https://www.ni.com/es-mx/innovations/automotive/hardware-in-the-loop.html (accessed on 12 July 2020).
- Trimble. Available online: https://agriculture.trimble.com/product/ez-guide-250/ (accessed on 13 July 2020).
- John Deere, Future of Farming. Available online: https://www.deere.co.uk/en/agriculture/future-of-farming/ (accessed on 13 July 2020).
- Bogusevschi, D.; Muntean, C.; Muntean, G.M. Teaching and Learning Physics using 3D Virtual Learning Environment: A Case Study of Combined Virtual Reality and Virtual Laboratory in Secondary School. J. Comput. Math. Sci. Teach. 2020, 39, 5–18. [Google Scholar]
- Murray-Tortarolo, G.N.; Jaramillo, V.J.; Larsen, J. Food security and climate change: The case of rainfed maize production in Mexico. Agric. For. Meteorol. 2018, 253, 124–131. [Google Scholar] [CrossRef]
- Shamah-Levy, T.; Mundo-Rosas, V.; Flores-De la Vega, M.; Luiselli-Fernández, C. Food security governance in Mexico: How can it be improved? Glob. Food Secur. 2017, 14, 73–78. [Google Scholar] [CrossRef]
- Pacejka, H.B. Tyre and Vehicle Dynamics; Elsevier: Amsterdam, The Netherlands, 2005. [Google Scholar]
- Rajamani, R. Vehicle Dynamics and Control; Springer Science and Business Media: Berlin/Heidelberg, Germany, 2011. [Google Scholar]
- Benton-Derrick, J.; Bevly, D.M. Adaptive Control of a Farm Tractor with Varying Yaw Dynamics Accounting for Actuator Dynamics and Saturations. In Proceedings of the 17th IEEE International Conference on Control Applications Part of 2008 IEEE Multi-Conference on Systems and Control, San Antonio, TX, USA, 3–5 September 2008; pp. 547–552. [Google Scholar] [CrossRef]
- Borri, A.; Bianchi, D.; di Benedetto, M.D.; di Gennaro, S. Optimal Workload Actuator Balancing and Dynamic Reference Generation in Active Vehicle Control. J. Frankl. Inst. 2017, 4, 1722–1740. [Google Scholar] [CrossRef]
- Coballes-Pantoja, J.; Gómez-Fuentes, R.; Noriega, J.R.; García-Delgado, L.A. Parallel Loop Control for Torque and Angular Velocity of BLDC Motors with DTC Commutation. Electronics 2020, 9, 279. [Google Scholar] [CrossRef]
- Zhang, H.; Heng, B.; Zhao, W. Path Tracking Control for Active Rear Steering Vehicles Considering Driver Steering Characteristics. IEEE Access 2020, 8, 98009–98017. [Google Scholar] [CrossRef]


















| Quantity | Device | Cost | Total Cost |
|---|---|---|---|
| 1 | LM555 | 0.25 | 0.25 |
| 16 | TL084 | 0.34 | 5.44 |
| 3 | Led | 0.0425 | 0.12 |
| 1 | Switch push-button | 0.431 | 0.431 |
| 30 | Pines | 0.025 | 0.75 |
| 1 | Capacitor 10 nF | 0.0645 | 0.645 |
| 5 | Capacitor 100 F/25 V | 0.086 | 0.43 |
| 2 | Capacitor 0.1 F/25 V | 0.0645 | 0.129 |
| 2 | Potentiometer 100 k | 0.3665 | 0.733 |
| 4 | Potentiometer 50 k | 0.3665 | 1.466 |
| 20 | Potentiometer 10 k | 0.3665 | 7.33 |
| 10 | Potentiometer 1 k | 0.3665 | 3.665 |
| 1 | Resistance 33 k Potentiometer 10 Resistance 33 k | 0.0215 | 0.0215 |
| 104 | Resistance 10 k | 0.0215 | 2.36 |
| 3 | Resistance 1 k | 0.0215 | 0.0645 |
| 16 | Base for integration | 0.1 | 1.6 |
| 1 | PCB PPTD | 25 | 25 |
| Total | 50.98 | ||
Publisher’s Note: MDPI stays neutral with regard to jurisdictional claims in published maps and institutional affiliations. |
© 2020 by the authors. Licensee MDPI, Basel, Switzerland. This article is an open access article distributed under the terms and conditions of the Creative Commons Attribution (CC BY) license (http://creativecommons.org/licenses/by/4.0/).
Share and Cite
Pérez, S.S.; López, J.M.G.; Jimenez Betancourt, R.O.; Villalvazo Laureano, E.; Solís, J.E.M.; Sánchez Cervantes, M.G.; Ochoa Guzmán, V.J. A Low-Cost Platform for Modeling and Controlling the Yaw Dynamics of an Agricultural Tractor to Gain Autonomy. Electronics 2020, 9, 1826. https://doi.org/10.3390/electronics9111826
Pérez SS, López JMG, Jimenez Betancourt RO, Villalvazo Laureano E, Solís JEM, Sánchez Cervantes MG, Ochoa Guzmán VJ. A Low-Cost Platform for Modeling and Controlling the Yaw Dynamics of an Agricultural Tractor to Gain Autonomy. Electronics. 2020; 9(11):1826. https://doi.org/10.3390/electronics9111826
Chicago/Turabian StylePérez, Sergio Sandoval, Juan Miguel González López, Ramón O. Jimenez Betancourt, Efraín Villalvazo Laureano, Jesús Ezequiel Molinar Solís, María Guadalupe Sánchez Cervantes, and Víctor Javier Ochoa Guzmán. 2020. "A Low-Cost Platform for Modeling and Controlling the Yaw Dynamics of an Agricultural Tractor to Gain Autonomy" Electronics 9, no. 11: 1826. https://doi.org/10.3390/electronics9111826
APA StylePérez, S. S., López, J. M. G., Jimenez Betancourt, R. O., Villalvazo Laureano, E., Solís, J. E. M., Sánchez Cervantes, M. G., & Ochoa Guzmán, V. J. (2020). A Low-Cost Platform for Modeling and Controlling the Yaw Dynamics of an Agricultural Tractor to Gain Autonomy. Electronics, 9(11), 1826. https://doi.org/10.3390/electronics9111826

