A Systematic Review of Performance Analysis in Rowing Using Inertial Sensors
Abstract
1. Introduction
2. Materials and Methods
3. Results
3.1. Journals and Years
3.2. Performance Features
3.3. Data Processing Algorithms
3.4. Study Design and Hardware
4. Discussion
4.1. General Trends
4.2. Performance Features
4.3. Algorithms
4.4. Hardware
4.5. Study Design
4.5.1. Sensor Placement
4.5.2. Study Environment
4.5.3. Participant Selection
4.6. Future Recommendations
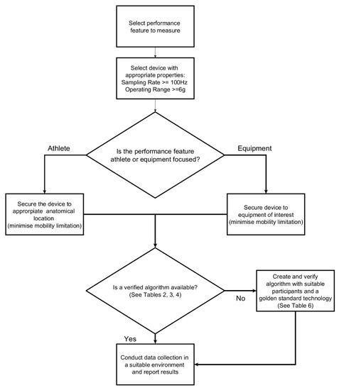
5. Operational Guidelines
6. Conclusions
Author Contributions
Funding
Conflicts of Interest
References
- Maenaka, K. MEMS inertial sensors and their applications. In Proceedings of the 2008 5th International Conference on Networked Sensing Systems, Kanazawa, Japan, 17–19 June 2008; IEEE: Kanazawa, Japan, 2008; pp. 71–73. [Google Scholar]
- Shepherd, J.B.; Giblin, G.; Pepping, G.-J.; Thiel, D.; Rowlands, D. Development and validation of a single wrist mounted inertial sensor for biomechanical performance analysis of an elite netball shot. IEEE Sens. Lett. 2017, 1, 1–4. [Google Scholar] [CrossRef]
- Worsey, M.; Espinosa, H.; Shepherd, J.; Thiel, D. Inertial sensors for performance analysis in combat sports: A systematic review. Sports 2019, 7, 28. [Google Scholar] [CrossRef]
- Espinosa, H.G.; Lee, J.; James, D.A. The inertial sensor: A base platform for wider adoption in sports science and applications. J. Fit. Res. 2015, 4, 13–20. [Google Scholar]
- Worsey, M.T.O.; Pahl, R.; Thiel, D.V.; Milburn, P.D. A comparison of computational methods to determine intrastroke velocity in swimming using IMUs. IEEE Sens. Lett. 2018, 2, 1–4. [Google Scholar] [CrossRef]
- Camomilla, V.; Bergamini, E.; Fantozzi, S.; Vannozzi, G. Trends supporting the in-field use of wearable inertial sensors for sport performance evaluation: A systematic review. Sensors 2018, 18, 873. [Google Scholar] [CrossRef] [PubMed]
- Baudouin, A. A biomechanical review of factors affecting rowing performance. Br. J. Sports Med. 2002, 36, 396–402. [Google Scholar]
- Michael, J.S.; Rooney, K.B.; Smith, R. The metabolic demands of kayaking: A review. J. Sports Sci. Med. 2008, 7, 1. [Google Scholar]
- Thornton, J.S.; Vinther, A.; Wilson, F.; Lebrun, C.M.; Wilkinson, M.; Di Ciacca, S.R.; Orlando, K.; Smoljanovic, T. Rowing Injuries: An Updated Review. Sports Med. 2017, 47, 641–661. [Google Scholar] [CrossRef]
- Shepherd, J.B.; James, D.A.; Espinosa, H.G.; Thiel, D.V.; Rowlands, D.D. A literature review informing an operational guideline for inertial sensor propulsion measurement in wheelchair court sports. Sports 2018, 6, 34. [Google Scholar] [CrossRef]
- Liberati, A.; Altman, D.G.; Tetzlaff, J.; Mulrow, C.; Gotzsche, P.C.; Ioannidis, J.P.A.; Clarke, M.; Devereaux, P.J.; Kleijnen, J.; Moher, D. The PRISMA statement for reporting systematic reviews and meta-analyses of studies that evaluate healthcare interventions: Explanation and elaboration. BMJ 2009, 339, b2700. [Google Scholar] [CrossRef]
- Armstrong, S.; Nokes, L.D. Sensor node acceleration signatures and electromyography in synchronisation and sequencing analysis in sports: A rowing perspective. Proc. Inst. Mech. Eng. Part P J. Sports Eng. Technol. 2016, 231, 253–261. [Google Scholar] [CrossRef]
- Safiee, M.S.; Ahmad, A.; Tukiran, Z.; Roslan, M.F.; Nadzri, M.M.M. Design and implementation of real-time rowing simulator (ReTRoS) for high-performance and low-injury—A preliminary work. In Proceedings of the 2016 IEEE EMBS Conference on Biomedical Engineering and Sciences (IECBES), Kuala Lumpur, Malaysia, 4–7 December 2016; IEEE: Kuala Lumpur, Malaysia, 2016; pp. 415–419. [Google Scholar]
- Avvenuti, M.; Cesarini, D.; Cimino, M. MARS, a multi-agent system for assessing rowers’ coordination via motion-based stigmergy. Sensors 2013, 13, 12218–12243. [Google Scholar] [CrossRef] [PubMed]
- Moghaddamnia, S.; Peissig, J.; Schmitz, G.; Effenberg, A.O. A simplified approach for autonomous quality assessment of cyclic movements. In Proceedings of the 2013 18th International Conference on Digital Signal Processing (DSP), Santorini, Greece, 1–3 July 2013; IEEE: Santorini, Greece, 2013; pp. 1–5. [Google Scholar]
- Dubus, G. Evaluation of four models for the sonification of elite rowing. J. Multimodal User Interfaces 2012, 5, 143–156. [Google Scholar] [CrossRef]
- Atallah, L.; Leong, J.J.H.; Lo, B.; Yang, G.-Z. Energy expenditure prediction using a miniaturized ear-worn sensor. Med. Sci. Sports Exerc. 2011, 43, 1369–1377. [Google Scholar] [CrossRef] [PubMed]
- Llosa, J.; Vilajosana, I.; Vilajosana, X.; Navarro, N.; Suriñach, E.; Marquès, J. REMOTE, a Wireless Sensor Network Based System to Monitor Rowing Performance. Sensors 2009, 9, 7069–7082. [Google Scholar] [CrossRef]
- James, D.A.; Davey, N.; Rice, T. An accelerometer based sensor platform for insitu elite athlete performance analysis. In Proceedings of the IEEE Sensors, Vienna, Austria, 24–27 October 2004; IEEE: Vienna, Austria, 2004; pp. 1373–1376. [Google Scholar]
- Lintmeijer, L.L.; Faber, G.S.; Kruk, H.R.; van Soest, A.J.K.; Hofmijster, M.J. An accurate estimation of the horizontal acceleration of a rower’s centre of mass using inertial sensors: A validation. Eur. J. Sport Sci. 2018, 18, 940–946. [Google Scholar] [CrossRef]
- Tessendorf, B.; Gravenhorst, F.; Arnrich, B.; Troster, G. An IMU-based sensor network to continuously monitor rowing technique on the water. In Proceedings of the 2011 Seventh International Conference on Intelligent Sensors, Sensor Networks and Information Processing, Adelaide, Australia, 6–9 December 2011; IEEE: Adelaide, Australia, 2011; pp. 253–258. [Google Scholar]
- Bosch, S.; Shoaib, M.; Geerlings, S.; Buit, L.; Meratnia, N.; Havinga, P. Analysis of indoor rowing motion using wearable inertial sensors. In Proceedings of the 10th EAI International Conference on Body Area Networks, Sydney, Australia, 28–30 September 2015; ICST: Sydney, Australia, 2015. [Google Scholar]
- Cesarini, D.; Lelli, G.; Avvenuti, M. Are we synchronized? Measure synchrony in team sports using a network of wireless accelerometers. In Proceedings of the 2014 International Workshop on Web Intelligence and Smart Sensing-IWWISS’14, Saint Etienne, France, 1–2 September 2014; ACM Press: Saint Etienne, France, 2014; pp. 1–6. [Google Scholar]
- Tukiran, Z.; Ahmad, A. Exploiting LabVIEW FPGA in implementation of real-time sensor data acquisition for rowing monitoring dystem. In Recent Advances on Soft Computing and Data Mining; Ghazali, R., Deris, M.M., Nawi, N.M., Abawajy, J.H., Eds.; Springer: Cham, Switzerland, 2018; Volume 700, pp. 272–281. ISBN 978-3-319-72549-9. [Google Scholar]
- Groh, B.H.; Reinfelder, S.J.; Streicher, M.N.; Taraben, A.; Eskofier, B.M. Movement prediction in rowing using a Dynamic Time Warping based stroke detection. In Proceedings of the 2014 IEEE Ninth International Conference on Intelligent Sensors, Sensor Networks and Information Processing (ISSNIP), Singapore, 21–24 April 2014; IEEE: Singapore, 2014; pp. 1–6. [Google Scholar]
- Gomes, B.B.; Ramos, N.V.; Conceição, F.A.V.; Sanders, R.H.; Vaz, M.A.P.; Vilas-Boas, J.P. Paddling force profiles at different stroke rates in elite sprint kayaking. J. Appl. Biomech. 2015, 31, 258–263. [Google Scholar] [CrossRef]
- Cuijpers, L.S.; Passos, P.J.M.; Murgia, A.; Hoogerheide, A.; Lemmink, K.A.P.M.; de Poel, H.J. Rocking the boat: Does perfect rowing crew synchronization reduce detrimental boat movements? Scand. J. Med. Sci. Sports 2017, 27, 1697–1704. [Google Scholar] [CrossRef]
- Dow, D.; Andrews, R.; Garcia, A.; Dryer, B.; Bonney, S. Rowing training system for on-the-water rehabiliation and sport. In Proceedings of the 8th International Conference on Body Area Networks, Boston, MA, USA, 30 September–2 October 2013; ACM: Boston, MA, USA, 2013. [Google Scholar]
- Formaggia, L.; Mola, A.; Parolini, N.; Pischiutta, M. A three-dimensional model for the dynamics and hydrodynamics of rowing boats. Proc. Inst. Mech. Eng. Part P J. Sports Eng. Technol. 2009, 224, 51–61. [Google Scholar] [CrossRef]
- Day, A.H.; Campbell, I.; Clelland, D.; Cichowicz, J. An experimental study of unsteady hydrodynamics of a single scull. Proc. Inst. Mech. Eng. Part M J. Eng. Marit. Environ. 2011, 225, 282–294. [Google Scholar] [CrossRef]
- Kleshnev, V. Boat acceleration, temporal structure of the stroke cycle, and effectiveness in rowing. Proc. Inst. Mech. Eng. Part P J. Sports Eng. Technol. 2009, 224, 63–74. [Google Scholar] [CrossRef]
- Schaffert, N.; Mattes, K. Influence of acoustic feedback on boat speed and crew synchronization in elite junior rowing. Int. J. Sports Sci. Coach. 2016, 11, 832–845. [Google Scholar] [CrossRef]
- Ruffaldi, E.; Peppoloni, L.; Filippeschi, A. Sensor fusion for complex articulated body tracking applied in rowing. Proc. Inst. Mech. Eng. Part P J. Sports Eng. Technol. 2015, 229, 92–102. [Google Scholar] [CrossRef]
- Cesarini, D.; Schaffert, N.; Manganiello, C.; Mattes, K. AccrowLive: A multiplatform telemetry and sonification solution for rowing. Procedia Eng. 2014, 72, 273–278. [Google Scholar] [CrossRef]
- Bifaretti, S.; Bonaiuto, V.; Federici, L.; Gabrieli, M.; Lanotte, N. E-kayak: A Wireless DAQ System for Real Time Performance Analysis. Procedia Eng. 2016, 147, 776–780. [Google Scholar] [CrossRef]
- Morgoch, D.; Galipeau, C.; Tullis, S. Sprint canoe blade hydrodynamics-modeling and on-water measurement. Procedia Eng. 2016, 147, 299–304. [Google Scholar] [CrossRef]
- Umek, A.; Kos, A. Wearable sensors and smart equipment for feedback in watersports. Procedia Comput. Sci. 2018, 129, 496–502. [Google Scholar] [CrossRef]
- Cesarini, D.; Schaffert, N.; Manganiello, C.; Mattes, K.; Avvenuti, M. A Smartphone Based Sonification and Telemetry Platform for On-Water Rowing Training. In Proceedings of the International Conference on Auditory Display, Lodz, Poland, 6–10 July 2013. [Google Scholar]
- Cloud, B.; Tarien, B.; Crawford, R.; Moore, J. Adaptive Smartphone-Based Sensor Fusion for Estimating Competitive Rowing Kinematic Metrics. Available online: https://engrxiv.org/nykuh/ (accessed on 10 October 2019).
- Ben Si Said, K.; Ababou, N.; Ouadahi, N.; Ababou, A. Embedded wireless sensor network for rower motion tracking. In Proceedings of the 2016 8th International Conference on Modelling, Identification and Control (ICMIC), Algiers, Algeria, 15–17 November 2016; IEEE: Algiers, Algeria, 2016; pp. 932–937. [Google Scholar]
- King, R.C.; McIlwraith, D.G.; Lo, B.; Pansiot, J.; McGregor, A.H.; Yang, G.-Z. Body sensor networks for monitoring rowing technique. In Proceedings of the 2009 Sixth International Workshop on Wearable and Implantable Body Sensor Networks, Berkeley, CA, USA, 3–5 June 2009; IEEE: Berkeley, CA, USA, 2009; pp. 251–255. [Google Scholar]
- Wang, Z.; Wang, J.; Zhao, H.; Yang, N.; Fortino, G. CanoeSense: Monitoring canoe sprint motion using wearable sensors. In Proceedings of the 2016 IEEE International Conference on Systems, Man and Cybernetics (SMC), Budapest, Hungary, 9–12 October 2016; IEEE: Budapest, Hungary, 2016; pp. 644–649. [Google Scholar]
- Lintmeijer, L.L.; Hofmijster, M.J.; Schulte Fischedick, G.A.; Zijlstra, P.J.; Van Soest, A.J.K. Improved determination of mechanical power output in rowing: Experimental results. J. Sports Sci. 2018, 36, 2138–2146. [Google Scholar] [CrossRef]
- Mpimis, A.; Gikas, V. Monitoring and evaluation of rowing performance using mobile mapping data. Arch. Fotogrametrii Kartografii Teledetekcji 2011, 22, 13. [Google Scholar]
- Gravenhorst, F.; Thiem, C.; Tessendorf, B.; Adelsberger, R.; Strohrmann, C.; Arnrich, B.; Troster, G. Self-aligning and drift compensated rowing seat position measurment system based on accelerometers and magnetometers. Proc. Sport. 2012, 2012, 226–231. [Google Scholar]
- Gravenhorst, F.; Muaremi, A.; Kottmann, F.; Troster, G.; Sigrist, R.; Gerig, N.; Draper, C. Strap and row: Rowing technique analysis based on inertial measurement units implemented in mobile phones. In Proceedings of the 2014 IEEE Ninth International Conference on Intelligent Sensors, Sensor Networks and Information Processing (ISSNIP), Singapore, 21–24 April 2014; IEEE: Singapore, 2014; pp. 1–6. [Google Scholar]
- Gravenhorst, F.; Turner, T.; Draper, C.; Smith, R.M.; Troester, G. Validation of a rowing oar angle measurement system based on an inertial measurement unit. In Proceedings of the 2013 12th IEEE International Conference on Trust, Security and Privacy in Computing and Communications, Melbourne, Australia, 16–18 July 2013; IEEE: Melbourne, Australia, 2013; pp. 1412–1419. [Google Scholar]
- Espinosa, H.G.; Shepherd, J.B.; Thiel, D.V.; Worsey, M.T.O. Anytime, anywhere! Inertial sensors monitor sports performance. IEEE Potentials 2019, 38, 11–16. [Google Scholar] [CrossRef]
- Medal Table. Available online: http://www.worldrowing.com/events/2019-world-rowing-under-23-championships/medals (accessed on 15 October 2019).
- Stamm, A. Velocity and Arm Symmetry Investigations in Freestyle Swimming Using Accelerometry. Ph.D. Thesis, Griffith University, Brisbane, Australia, 2013. [Google Scholar]
- Stamm, A.; James, D.A.; Thiel, D.V. Velocity profiling using inertial sensors for freestyle swimming. Sports Eng. 2013, 16, 1–11. [Google Scholar] [CrossRef]
- Kleshnev, V. Biomechanics of Rowing; Crowood: Marlborough, UK, 2016; ISBN 978-1-78500-134-5. [Google Scholar]



| Database | Search Terms |
|---|---|
| Web of Science (core collection) | TS = (Rowing AND sport AND (Inertial sensors OR Accelerometer OR IMU)) |
| Scopus | TITLE-ABS-KEY ((“Rowing” AND sport AND (“Inertial Sensors” OR “Accelerometer” OR “IMU)) |
| ProQuest | ALL (“Rowing” AND sport AND (“Inertial Sensors” OR “Accelerometer” OR “IMU)) |
| Science Direct | (“Rowing”) AND “sport” AND (“Inertial Sensors” OR “Accelerometer” OR “IMU”) Anywhere (“Rowing”) AND anywhere (sport) AND |
| Sage Journals | anywhere (“Inertial Sensors” OR “Accelerometer” OR “IMU”) |
| Google Scholar | Rowing, OR Sport, OR IMU, OR Inertial OR Sensor, OR Accelerometer |
| Citation | Sport | Stroke Quality | Instrumented Material Metrics | Athlete Physicality/Physiology Metrics | General Biofeedback |
|---|---|---|---|---|---|
| [12] | Rowing | ✓ | × | ✓ | × |
| [13] | Rowing | ✓ | × | × | × |
| [14] | Rowing | ✓ | × | ✓ | × |
| [15] | Rowing | × | × | × | × |
| [16] | Rowing | ✓ | × | × | ✓ |
| [17] | Rowing | × | × | ✓ | ✓ |
| [18] | Rowing | × | ✓ | × | × |
| [19] | Rowing | ✓ | × | × | × |
| [20] | Rowing | × | × | ✓ | × |
| [21] | Rowing | ✓ | × | × | × |
| [22] | Rowing | ✓ | × | × | × |
| [23] | Rowing | × | × | × | × |
| [24] | Rowing | × | × | × | × |
| [25] | Rowing | ✓ | ✓ | × | × |
| [26] | Kayaking | ✓ | ✓ | × | × |
| [27] | Rowing | ✓ | × | × | × |
| [28] | Rowing | × | × | ✓ | × |
| [29] | Rowing | ✓ | × | × | × |
| [30] | Rowing | ✓ | × | × | × |
| [31] | Rowing | ✓ | ✓ | × | × |
| [32] | Rowing | ✓ | × | ✓ | × |
| [33] | Rowing | ✓ | × | × | ✓ |
| [34] | Rowing | ✓ | ✓ | × | × |
| [35] | Kayaking | ✓ | ✓ | × | × |
| [36] | Canoeing | ✓ | ✓ | × | × |
| [37] | Kayaking/Canoeing | ✓ | ✓ | × | × |
| [38] | Rowing | ✓ | × | × | × |
| [39] | Rowing | × | ✓ | × | × |
| [40] | Rowing | × | × | × | × |
| [41] | Rowing | × | × | × | × |
| [42] | Canoeing | ✓ | × | × | × |
| [43] | Rowing | × | × | ✓ | × |
| [44] | Rowing | ✓ | ✓ | × | × |
| [45] | Rowing | × | ✓ | × | × |
| [46] | Rowing | ✓ | ✓ | × | × |
| [47] | Rowing | ✓ | ✓ | × | × |
| Citation | Sport | Filtering/Windowing Data | Fourier Transform (Frequency Analysis) | Machine/Deep Learning Techniques |
|---|---|---|---|---|
| [12] | Rowing | × | × | × |
| [13] | Rowing | × | × | × |
| [14] | Rowing | ✓ | × | × |
| [15] | Rowing | × | × | × |
| [16] | Rowing | × | × | × |
| [17] | Rowing | × | ✓ | KNN |
| [18] | Rowing | ✓ | ✓ | × |
| [19] | Rowing | × | × | × |
| [20] | Rowing | × | × | × |
| [21] | Rowing | × | × | × |
| [22] | Rowing | ✓ | × | KNN |
| [23] | Rowing | × | × | × |
| [24] | Rowing | × | × | × |
| [25] | Rowing | × | × | DTW |
| [26] | Kayaking | ✓ | × | × |
| [27] | Rowing | ✓ | × | × |
| [28] | Rowing | × | × | × |
| [29] | Rowing | × | × | × |
| [30] | Rowing | ✓ | × | × |
| [31] | Rowing | × | × | × |
| [32] | Rowing | × | × | × |
| [33] | Rowing | × | × | × |
| [34] | Rowing | ✓ | × | × |
| [35] | Kayaking | × | × | × |
| [36] | Canoeing | × | × | × |
| [37] | Kayaking/Canoeing | × | × | × |
| [38] | Rowing | ✓ | × | × |
| [39] | Rowing | ✓ | × | × |
| [40] | Rowing | ✓ | × | × |
| [41] | Rowing | ✓ | × | × |
| [42] | Canoeing | ✓ | × | SVM |
| [43] | Rowing | ✓ | × | × |
| [44] | Rowing | ✓ | × | × |
| [45] | Rowing | × | × | × |
| [46] | Rowing | × | × | × |
| [47] | Rowing | ✓ | × | × |
| Citation | Sport | # of Devices | Accelerometer OR | Gyroscope OR | Magnetometer OR | Sampling Frequency | Transmission |
|---|---|---|---|---|---|---|---|
| [12] | Rowing | 3 | NS | NS | NS | NS | RF |
| [13] | Rowing | 2 | NS | NS | NS | NS | RF |
| [14] | Rowing | 1x each athlete | ±16 g | ±2000°/s | ±49 Gauss | 100 Hz | BT/local |
| [15] | Rowing | 1 | NS | NA | NA | 100 Hz | NS |
| [16] | Rowing | 3 | ±6 g | NA | NA | 120 Hz | BT |
| [17] | Rowing | 1 | ±3 g | NA | NA | 50 Hz | RF |
| [18] | Rowing | 3 | ±6 g | NA | NA | 83 Hz | RF |
| [19] | Rowing | 1 | ±10 g | NA | NA | 250 Hz | NS |
| [20] | Rowing | 18 | ±16 g | ±2000°/s | ±1.9 Gauss | 240 Hz wired/60 Hz wireless | Real Time |
| [21] | Rowing | 3 | NS | ±900°/s | NS | NS | Wired |
| [22] | Rowing | 3 | ±6 g | ±2000°/s | NS | 200 Hz | RF |
| [23] | Rowing | 2 | >±4.2 g | NA | NA | NS | Wireless 802.15.4 |
| [24] | Rowing | 1 | NS | NA | NA | NS | RF |
| [25] | Rowing | 1 | ±3 g | NA | NA | 50 Hz | NS |
| [26] | Kayaking | 2x each athlete | NS | NA | NA | NS | RF |
| [27] | Rowing | 1 | ±16 g (scalable) | ±2000°/s | NA | 200Hz | Local (SD card) |
| [28] | Rowing | 1 | ±2 g | NA | NA | NS | RF |
| [29] | Rowing | 2 | ±5 g | NA | NA | NS | NS |
| [30] | Rowing | 1 | NS | NS | NS | NS | Wireless |
| [31] | Rowing | 1 | NS | NA | NA | 25 Hz | RF |
| [32] | Rowing | 1 | ±8 g (scalable) | NA | NA | ≥125 Hz | NS |
| [33] | Rowing | 5 | ±16 g (scalable) | ±2000°/s (scalable) | ±12 Gauss | 100 Hz | BT |
| [34] | Rowing | 1 | ±2 g | NA | NA | 50 Hz | Wi-Fi |
| [35] | Kayaking | 2 | ±16 g | ±2000°/s | NA | 50 Hz | BT |
| [36] | Canoeing | 1 | NS | NS | NS | NS | NS |
| [37] | Kayaking/Canoeing | 3 | NS | NS | NS | NS | NS |
| [38] | Rowing | 1 | ±2 g | NA | NA | 50 Hz | Wi-Fi |
| [39] | Rowing | 1 | NS | NA | NA | 100 Hz | Real Time |
| [40] | Rowing | 3 | ±16 g | ±2000°/s | ±8 Gauss | 100 Hz | RF |
| [41] | Rowing | 3 | ±3 g | ±500°/s | NA | 50 Hz | RF |
| [42] | Canoeing | 9 | ±6 g | ±500°/s | NA | 100 Hz | RF |
| [43] | Rowing | 14 | ±16 g | ±2000°/s | ±1.9 Gauss | 60 Hz | Real Time |
| [44] | Rowing | 1 | ±6 g | ±300°/s | NS | 50 Hz | NS |
| [45] | Rowing | 2 | ±6 g | ±2000°/s | ±4 Gauss | 128 Hz | ANT+ |
| [46] | Rowing | 1 | NS | NS | NS | 100 Hz | USB |
| [47] | Rowing | 1 | ±16 g | ±2000°/s | ±8 Gauss | 100 Hz | BT/local/cloud |
| Citation | Sport | Full Body Model | Forearm/Wrist/Hand | Instrumented Equipment | Back (Upper) | Back (Lower) | Torso/Trunk | Arm(Proximal/Distal) | Leg (Proximal/Distal) | Ear |
|---|---|---|---|---|---|---|---|---|---|---|
| [12] | Rowing | ✓ | × | × | × | × | × | × | × | × |
| [13] | Rowing | × | × | × | ✓ | × | × | × | ✓ | × |
| [14] | Rowing | × | × | Oar | × | × | × | × | × | × |
| [15] | Rowing | × | × | Erg | × | × | × | × | × | × |
| [16] | Rowing | × | × | B | × | × | × | × | × | × |
| [17] | Rowing | × | × | × | × | × | × | × | × | ✓ |
| [18] | Rowing | × | × | Oar/B | × | × | × | × | × | × |
| [19] | Rowing | × | × | B | × | × | × | × | × | × |
| [20] | Rowing | ✓ | × | × | × | × | × | × | × | × |
| [21] | Rowing | × | × | Oar/B | × | × | × | × | × | × |
| [22] | Rowing | × | × | × | ✓ | ✓ | × | × | ✓ | × |
| [23] | Rowing | × | × | Erg/Oar | × | × | × | × | × | × |
| [24] | Rowing | × | ✓ | × | × | × | × | × | × | × |
| [25] | Rowing | × | × | B | × | × | × | × | × | × |
| [26] | Kayaking | × | × | Oar/B | × | × | × | × | × | × |
| [27] | Rowing | × | × | B | × | × | × | × | × | × |
| [28] | Rowing | × | × | Oar | × | × | × | × | × | × |
| [29] | Rowing | × | × | Oar/B | × | × | × | × | × | × |
| [30] | Rowing | × | × | B | × | × | × | × | × | × |
| [31] | Rowing | × | × | B | × | × | × | × | × | × |
| [32] | Rowing | × | × | B | × | × | × | × | × | × |
| [33] | Rowing | × | × | × | × | ✓ | × | ✓ | × | × |
| [34] | Rowing | × | × | B | × | × | × | × | × | × |
| [35] | Kayaking | × | × | B | × | × | × | × | × | × |
| [36] | Canoeing | × | × | Oar | × | × | × | × | × | × |
| [37] | Kayaking/Canoeing | × | × | Oar/B | × | × | × | × | × | × |
| [38] | Rowing | × | × | B | × | × | × | × | × | × |
| [39] | Rowing | × | × | B | × | × | × | × | × | × |
| [40] | Rowing | × | × | × | × | × | ✓ | ✓ | × | × |
| [41] | Rowing | × | × | × | × | ✓ | ✓ | × | ✓ | × |
| [42] | Canoeing | × | ✓ | Oar/B | × | × | ✓ | ✓ | ✓ | × |
| [43] | Rowing | ✓ | × | B | × | × | × | × | × | × |
| [44] | Rowing | × | × | B | × | × | × | × | × | × |
| [45] | Rowing | × | × | B | × | × | × | × | × | × |
| [46] | Rowing | × | × | Oar | × | × | × | × | × | × |
| [47] | Rowing | × | × | Oar | × | × | × | × | × | × |
| Citation | Sport | Validation Technology |
|---|---|---|
| [12] | Rowing | Optical motion capture |
| [14] | Rowing | Coach qualitative assessment |
| [17] | Rowing | Manual feature labelling |
| [18] | Rowing | Controlled laboratory validation test |
| [20] | Rowing | Force plates |
| [25] | Rowing | GPS |
| [27] | Rowing | GPS |
| [30] | Rowing | GPS |
| [32] | Rowing | Navilock-550 ERS |
| [33] | Rowing | Optical motion capture |
| [38] | Rowing | GPS |
| [39] | Rowing | GPS |
| [40] | Rowing | Optical motion capture |
| [41] | Rowing | Optical motion capture |
| [42] | Canoeing | Video Camera |
| [43] | Rowing | GPS and stroke coach monitor |
| [44] | Rowing | GPS |
| [46] | Rowing | Reference measures from rowing simulator |
| [47] | Rowing | Peach innovations measurement oarlock |
| Performance Feature | Implementation Complexity | Minimum Hardware Requirements | Minimum Algorithm Implementation |
|---|---|---|---|
| Stroke Quality: Stroke phase ratios/Stroke Length/Stroke Variance | Intermediate to Advanced | Single IMU (on Oar), >6 g Operating range, >100 Hz Sampling Frequency | Threshold peak detection algorithm/advanced orientation algorithm/statistical analysis for variance. |
| Instrumented Material Metrics: Paddle stroke force/Stability/Boat Position/Boat Velocity/Boat Rotation/Oar Movement. | Advanced | Single IMU (in different positions depending on metric)), >6 g Operating range, >100 Hz Sampling Frequency | Force output estimation equation/Advanced orientation algorithm/Machine learning technique–calculus (w/GPS)/Machine learning technique–calculus (w/GPS)/Advanced orientation algorithm/Advanced Orientation algorithm. |
| Athlete Physicality/Physiology: Power output/Crew Synchronization//Energy output | Intermediate | Single IMU >6 g Operating range, >100 Hz Sampling Frequency | Power output estimation equation/Correlation analysis/MET estimation calculations |
| General Biofeedback: Split times/Activity Classification. | Simple to Advanced | Single IMU >6 g Operating range, >100 Hz Sampling Frequency | Threshold peak detection/machine learning technique |
© 2019 by the authors. Licensee MDPI, Basel, Switzerland. This article is an open access article distributed under the terms and conditions of the Creative Commons Attribution (CC BY) license (http://creativecommons.org/licenses/by/4.0/).
Share and Cite
Worsey, M.T.; Espinosa, H.G.; Shepherd, J.B.; Thiel, D.V. A Systematic Review of Performance Analysis in Rowing Using Inertial Sensors. Electronics 2019, 8, 1304. https://doi.org/10.3390/electronics8111304
Worsey MT, Espinosa HG, Shepherd JB, Thiel DV. A Systematic Review of Performance Analysis in Rowing Using Inertial Sensors. Electronics. 2019; 8(11):1304. https://doi.org/10.3390/electronics8111304
Chicago/Turabian StyleWorsey, Matthew TO, Hugo G Espinosa, Jonathan B Shepherd, and David V Thiel. 2019. "A Systematic Review of Performance Analysis in Rowing Using Inertial Sensors" Electronics 8, no. 11: 1304. https://doi.org/10.3390/electronics8111304
APA StyleWorsey, M. T., Espinosa, H. G., Shepherd, J. B., & Thiel, D. V. (2019). A Systematic Review of Performance Analysis in Rowing Using Inertial Sensors. Electronics, 8(11), 1304. https://doi.org/10.3390/electronics8111304

