A Novel Chaotic System with Two Circles of Equilibrium Points: Multistability, Electronic Circuit and FPGA Realization
Abstract
1. Introduction
2. Dynamical Model of the New Chaotic System
3. Multistability Analysis
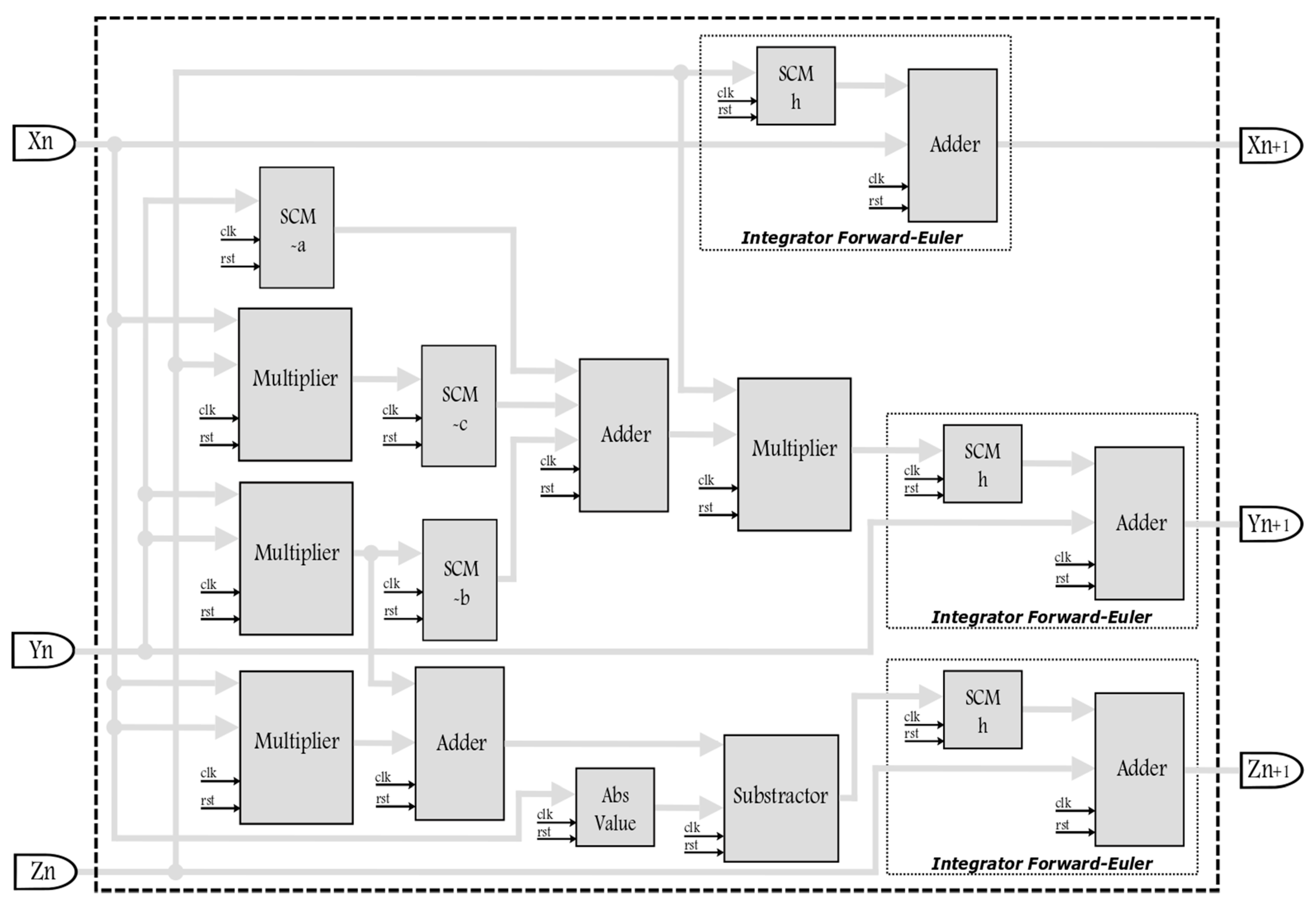
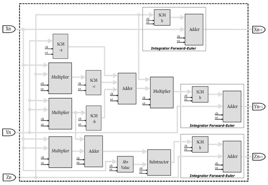
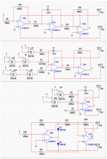
4. The Electronic Circuit Implementation
5. FPGA Realization
6. Conclusions
Author Contributions
Funding
Acknowledgments
Conflicts of Interest
References
- Strogatz, S.H. Nonlinear Dynamics and Chaos: With Applications to Physics, Biology, Chemistry and Engineering; Westview Press: Boulder, CO, USA, 2015. [Google Scholar]
- Vaidyanathan, S.; Volos, C. Advances and Applications in Chaotic Systems; Springer: Basel, Switzerland, 2016. [Google Scholar]
- Gotthans, T.; Petrzela, J. New class of chaotic systems with circular equilibrium. Nonlinear Dyn. 2015, 73, 429. [Google Scholar] [CrossRef]
- Pham, V.T.; Jafari, S.; Wang, X.; Ma, J. A chaotic system with different shapes of equilibria. Int. J. Bifurc. Chaos 2016, 26, 1650069. [Google Scholar] [CrossRef]
- Pham, V.T.; Jafari, S.; Volos, C. A novel chaotic system with heart-shaped equilibrium and its circuital implementation. Optik 2017, 131, 343–349. [Google Scholar] [CrossRef]
- Pham, V.T.; Jafari, S.; Volos, C.; Giakoumis, A.; Vaidyanathan, S.; Kapitaniak, T. A chaotic system with equilibria located on the rounded square loop and its circuit implementation. IEEE Trans. Circuits Syst. II Express Briefs 2016, 63, 878–882. [Google Scholar] [CrossRef]
- Mobayen, S.; Volos, C.; Kaçar, S.; Çavuşoğlu, Ü. New class of chaotic systems with equilibrium points like a three-leaved clover. Nonlinear Dyn. 2018, 91, 939–956. [Google Scholar] [CrossRef]
- Sambas, A.; Vaidyanathan, S.; Mamat, M.; Mohamed, M.A. A new chaotic system with a pear-shaped equilibrium and its circuit simulation. Int. J. Electr. Comput. Eng. 2018, 8, 4951. [Google Scholar] [CrossRef]
- Vaidyanathan, S.; Sambas, A.; Mamat, M. A new chaotic system with axe-shaped equilibrium, its circuit implementation and adaptive synchronization. Arch. Control Sci. 2018, 28, 443. [Google Scholar]
- Vaidyanathan, S.; Sambas, A.; Kaçar, S.; Çavuşoğlu, Ü. A new three-dimensional chaotic system with a cloud-shaped curve of equilibrium points, its circuit implementation and sound encryption. Int. J. Model. Identif. Control 2018, 30, 184. [Google Scholar] [CrossRef]
- Mobayen, S.; Vaidyanathan, S.; Sambas, A.; Kaçar, S.; Çavuşoğlu, Ü. A novel chaotic system with boomerang-shaped equilibrium, its circuit implementation and application to sound encryption. Iran. J. Sci. Technol. Trans. Electr. Eng. 2019, 43, 1–12. [Google Scholar] [CrossRef]
- Matsumoto, T. A chaotic attractor from Chua’s circuit. IEEE Trans. Circuits Syst. 1984, 31, 1055. [Google Scholar] [CrossRef]
- Chua, L.O.; Komuro, M.; Matsumoto, T. The double-scroll family. IEEE Trans. Circuits Syst. 1986, 33, 1073. [Google Scholar] [CrossRef]
- Chua, L.O.; Lin, G.N. Canonical realization of Chua’s circuit family. IEEE Trans. Circuits Syst. 1990, 37, 885. [Google Scholar] [CrossRef]
- Chua, L.O.; Wu, C.W.; Huang, A. A universal circuit for studying and generating chaos—Part I. Routes to chaos. IEEE Trans. Circuits Syst. 1993, 40, 732. [Google Scholar] [CrossRef]
- Sprott, J.C. Simple chaotic systems and circuits. Am. J. Phys. 2000, 68, 758. [Google Scholar] [CrossRef]
- Kim, H.; Kim, Y.; Ji, H.; Park, H.; An, J.; Song, H.; Kim, Y.T.; Lee, H.; Kim, K. A single-chip FPGA holographic video processor. IEEE Trans. Ind. Electron. 2019, 66, 2066. [Google Scholar] [CrossRef]
- Sambas, A.; Vaidyanathan, S.; Zhang, S.; Zeng, Y.; Mohamed, M.A.; Mamat, M. A new double-wing chaotic system with coexisting attractors and line equilibrium: Bifurcation analysis and electronic circuit simulation. IEEE Access 2019, 7, 115454–115462. [Google Scholar] [CrossRef]
- Li, C.; Hu, W.; Sprott, J.C.; Wang, X. Multistability in symmetric chaotic systems. Eur. Phys. J. Spec. Top. 2015, 224, 1493–1506. [Google Scholar] [CrossRef]
- Li, C.; Sprott, J.C. Coexisting hidden attractors in a 4-D simplified Lorenz system. Int. J. Bifurc. Chaos 2014, 24, 1450034. [Google Scholar] [CrossRef]
- Zhang, S.; Zeng, Y.; Li, Z.; Wang, M.; Xiong, L. Generating one to four-wing hidden attractors in a novel 4D no-equilibrium chaotic system with extreme multistability. Chaos Interdiscip. J. Nonlinear Sci. 2018, 28, 013113. [Google Scholar] [CrossRef]
- Zhang, S.; Zeng, Y.; Li, Z. One to four-wing chaotic attractors coined from a novel 3D fractional-order chaotic system with complex dynamics. Chin. J. Phys. 2018, 56, 793–806. [Google Scholar] [CrossRef]
- Sun, K.; Wang, X.; Sprott, J.C. Bifurcations and chaos in fractional-order simplified Lorenz system. Int. J. Bifurc. Chaos 2010, 20, 1209–1219. [Google Scholar] [CrossRef]
- Wolf, A.; Swift, J.B.; Swinney, H.L.; Vastano, J.A. Determining Lyapunov exponents from a time series. Physica D 1985, 16, 285–317. [Google Scholar] [CrossRef]
- Fernandez, O.G.; Cano, A.M.; Cuautle, E.T.; Perez, J.C.N.; Magdaleno, J.J.R. On the synchronization techniques of chaotic oscillators and their FPGA-based implementation for secure image transmission. PLoS ONE 2019, 14, e0209618. [Google Scholar]
- Cuautle, E.T.; Fraga, L.G.; Magdaleno, J.R. Engineering Applications of FPGAs; Springer: Basel, Switzerland, 2016. [Google Scholar]












| Chaotic Systems | Closed Curve of Equilibrium Points |
|---|---|
| Gotthans and Petrzela [3] | Circle |
| Pham et al. [4] | Ellipse, Square and Rectangle |
| Pham et al. [5] | Heart |
| Pham et al. [6] | Rounded Square |
| Mobayen et al. [7] | Three-Leaved Clover |
| Sambas et al. [8] | Pear |
| Vaidyanathan et al. [9] | Axe |
| Vaidyanathan et al. [10] | Cloud |
| Mobayen et al. [11] | Boomerang |
| This Work | Two Circles |
| Resources | Numerical Method | Available | |
|---|---|---|---|
| Forward Euler | Runge-Kutta fourth Order | ||
| Logics Elements | 1,440 | 6,420 | 149,760 |
| Registers | 1,793 | 2,887 | 149,760 |
| 9*9 bits multipliers | 32 | 128 | 720 |
| Maximum Frequency (MHz) | 89.96 | 70.09 | 50 |
| Clock Cycles by Iteration | 10 | 34 | - |
| Latency by Iteration (ns) | 200 | 680 | - |
© 2019 by the authors. Licensee MDPI, Basel, Switzerland. This article is an open access article distributed under the terms and conditions of the Creative Commons Attribution (CC BY) license (http://creativecommons.org/licenses/by/4.0/).
Share and Cite
Sambas, A.; Vaidyanathan, S.; Tlelo-Cuautle, E.; Zhang, S.; Guillen-Fernandez, O.; Sukono; Hidayat, Y.; Gundara, G. A Novel Chaotic System with Two Circles of Equilibrium Points: Multistability, Electronic Circuit and FPGA Realization. Electronics 2019, 8, 1211. https://doi.org/10.3390/electronics8111211
Sambas A, Vaidyanathan S, Tlelo-Cuautle E, Zhang S, Guillen-Fernandez O, Sukono, Hidayat Y, Gundara G. A Novel Chaotic System with Two Circles of Equilibrium Points: Multistability, Electronic Circuit and FPGA Realization. Electronics. 2019; 8(11):1211. https://doi.org/10.3390/electronics8111211
Chicago/Turabian StyleSambas, Aceng, Sundarapandian Vaidyanathan, Esteban Tlelo-Cuautle, Sen Zhang, Omar Guillen-Fernandez, Sukono, Yuyun Hidayat, and Gugun Gundara. 2019. "A Novel Chaotic System with Two Circles of Equilibrium Points: Multistability, Electronic Circuit and FPGA Realization" Electronics 8, no. 11: 1211. https://doi.org/10.3390/electronics8111211
APA StyleSambas, A., Vaidyanathan, S., Tlelo-Cuautle, E., Zhang, S., Guillen-Fernandez, O., Sukono, Hidayat, Y., & Gundara, G. (2019). A Novel Chaotic System with Two Circles of Equilibrium Points: Multistability, Electronic Circuit and FPGA Realization. Electronics, 8(11), 1211. https://doi.org/10.3390/electronics8111211

