Abstract
In grain storage and transportation, biological activity, including respiration and metabolism, generates heat, creating temperature gradients that can induce moisture migration and form high-humidity areas. This accelerates fungal and insect activity, leading to quality degradation. Long-term, distributed temperature monitoring inside grain piles is essential for ensuring safe storage and early risk warning. Radio Frequency Identification (RFID) technology has become widely adopted in storage temperature monitoring due to its low cost, maintenance-free operation, and high security. However, traditional RFID systems have limited communication ranges, and the large size of storage facilities necessitates the deployment of multiple readers, which increases costs. Additionally, the high density and fluctuating moisture content of bulk grain lead to significant RF signal absorption and scattering, weakening the accessibility of purely wireless systems to deeper parts of the grain pile. To address these issues, a passive distributed temperature monitoring system based on RFID technology is proposed. The system utilizes RFID readers to harvest RF energy for passive power supply, with an external antenna ensuring stable energy harvesting and data transmission. Single-bus multi-point temperature sensor modules are integrated into the system, enabling distributed temperature measurements across grain piles or warehouses. Experimental results show that the system achieves a temperature collection success rate of 98%, with an accuracy of ±1 °C and a polling cycle of less than 30 s, providing a low-cost, battery-free, and scalable solution for grain storage monitoring, significantly improving storage quality.
1. Introduction
Food security is not only influenced by production levels but also relies significantly on the safe storage and high-quality circulation of harvested crops. During storage, grains continue their metabolic processes, generating heat. As the temperature increases, this promotes higher respiration rates, fungal growth, and insect activity, leading to quality deterioration and economic losses [1,2]. In grain storage facilities, temperature differences within grain piles can induce moisture migration, creating high-humidity zones that promote mold growth and “hotspot” risks. Thus, monitoring temperature distribution is crucial for managing grain storage and controlling ventilation [3].
In the industrial sector, temperature measurement technologies are primarily classified into two categories: contact-based and non-contact-based [4]. Among these, non-contact temperature measurement technologies can be further divided into active and passive subtypes. Contact-based temperature measurement involves sensors extending into the interior of an object, allowing for high measurement accuracy. This category includes thermal expansion temperature measurement [5], thermocouples [6], semiconductor temperature sensors [7], resistance temperature detectors (RTDs) [8,9], and digital temperature sensors [10]. The most common non-contact measurement method is infrared temperature measurement technology [11,12,13], which calculates the target temperature by receiving the total spectral radiant power within the detection range. However, the measurement accuracy of infrared technology is limited to the surface temperature of the object. Moreover, its accuracy is highly susceptible to environmental factors such as humidity, dust, and distance [14,15]. Prior to 2010, temperature monitoring in storage facilities predominantly relied on active wired solutions, such as Pt100 thermistors with wired transmission. These systems were costly and power-hungry, with wiring costs often exceeding 800,000 yuan per warehouse. Between 2010 and 2020, active wireless solutions, such as ZigBee and LoRa, were developed for warehouse temperature monitoring, enabling efficient data transmission. However, these systems rely on battery power, and the batteries introduce explosion risks in high-temperature and high-humidity environments. In contrast, passive wireless solutions leverage RFID tags for temperature sensing via backscatter communication, eliminating the need for wireless power and complex wiring. However, the communication range is limited, with a maximum read/write distance of only 12 m in free space under the EPC C1G2 protocol [16]. Standard grain storage warehouses, which can span up to 50 m, require at least four times the number of readers, significantly raising costs [17]. In practical applications, grain is typically stored in bulk in silos, warehouses, or containers, where the grain pile is large, highly dense, and has low thermal conductivity. The temperature at the surface of the pile does not represent the internal conditions. Furthermore, the high density and fluctuating moisture content of bulk grain cause significant absorption and scattering of electromagnetic waves within the grain pile, which substantially reduces the accessibility of purely wireless systems to deeper parts of the grain pile [18]. Consequently, the challenge of balancing passive power supply with deep, distributed temperature sensing remains unresolved. Existing solutions, such as SAW-RFID temperature tags, only support single-point measurements [19]. Therefore, there is an urgent need to develop a passive distributed architecture that supports energy relay distribution and enhances signal penetration [20,21].
This study presents a passive distributed temperature monitoring system for grain storage, which consists of a reader, passive RFID temperature-sensing tags, and distributed single-bus temperature sensing modules. Its core innovation lies in the design of a distributed sensing network: the passive RFID temperature-sensing tags utilize radio frequency energy harvesting circuits and integrate multi-port power supply and communication interfaces. It connects to single-bus temperature sensors deployed at various locations within the grain storage container via wires. A single tag can drive multiple sensors, significantly reducing wiring complexity. The tag uses a time-division multiple access protocol to bundle data from multiple sensors into a single frame for transmission, minimizing air interface conflicts. Test data demonstrate that the single-bus communication connection between the tag circuit and the sensor modules can reach distances of over 6 m, meeting the stacking requirements of multi-layer storage containers. The comparison between this study and existing wireless technology solutions is shown in Table 1.
Table 1.
Comparison of existing wireless monitoring technologies and the proposed passive RFID-based distributed solution.
To better contextualize the contribution of this work, we conducted a comprehensive review of recent advances in passive wireless sensing and distributed monitoring systems. Table 1 provides a quantitative comparison between the proposed system and several state-of-the-art technologies published between 2022 and 2025, including passive chipless RFID, SAW-RFID, long-line 1-Wire networks, and self-powered IoT sensors. The comparison highlights our system’s unique ability to combine fully passive operation with extended wired sensing range and multi-point capability—addressing key limitations in signal penetration, deployment cost, and scalability identified in the recent literature [22,23,24,25,26].
The main contributions of this study are as follows:
- 1.
- A distributed passive sensing tag architecture is proposed, enabling a single tag to acquire temperature information from different regions.
- 2.
- A distributed passive sensing tag and a temperature sensing module are designed. The sensing tag can supply power to multiple temperature sensing modules and collect temperature data from these modules.
- 3.
- The designed distributed passive sensing tag can be used to collect physical information from multiple grain storage containers, unaffected by shielding attenuation. It is low-cost, energy-efficient, and highly reliable.
2. Design of Passive Distributed Grain Storage Temperature Monitoring Tags
The architecture of the proposed distributed low-cost passive sensing tag is shown in Figure 1. It consists of a tag antenna, tag circuit, pipeline, connecting wires, interfaces, and sensing modules. The tag antenna receives electromagnetic waves from the reader/collector, while the tag circuit harvests energy from these waves to power itself. The pipeline houses the connecting wires, with one end linked to the tag circuit and the other to interfaces that connect the sensor modules. These interfaces allow for the connection of multiple sensor modules to the tag circuit, enabling distributed sensing functionality.
Figure 1.
Distributed Low-Cost Passive Sensing Tags.
The application scenario of the proposed distributed low-cost passive sensing tag is shown in Figure 2. The yellow rectangular boxes represent grain storage containers stacked in the actual scenario. To measure the physical information inside these stacked containers, sensor modules can be placed inside the container to be measured, while the antenna is positioned externally, unaffected by obstructions. This scenario requires only one antenna and one tag circuit to measure the physical information inside multiple grain containers, significantly reducing tag costs. The antenna, placed externally, is unaffected by container stacking and can measure the internal information through pipelines and connecting wires, enhancing the system’s reliability.
Figure 2.
Applications of Distributed Low-Cost Passive Sensing Tags.
The circuit architecture of the proposed distributed low-cost passive sensing tag is shown in Figure 3. It includes a matching circuit, power divider, rectifier circuit, energy harvesting and management circuit, modulation and demodulation circuits, processor, and sensing module interfaces. The matching circuit maximizes power transmission between the antenna and the circuit. The power divider distributes the electromagnetic waves received by the antenna to the rectifier and demodulation circuits. The rectifier circuit, together with the energy harvesting and management circuit, harvests electromagnetic wave energy. The demodulation circuit converts electromagnetic signals into baseband signals, while the modulation circuit performs backscatter modulation, significantly reducing the tag’s power consumption. The processor implements wireless communication protocols and information collection functions. There are N sensing module interfaces, used to connect N sensing modules, allowing a single tag to measure targets in multiple regions, thereby reducing system costs.
Figure 3.
Circuit Architecture of Distributed Low-Cost Passive Sensing Tags.
The sensing module is shown in Figure 4 and consists of N modules. Each module is independent and includes a power supply, ground, and a single data bus. The power supply and ground provide power, while the data bus enables information transmission with the tag circuit. The tag module is small, typically consisting of one sensor chip, allowing it to be placed inside an item via a wire to measure the internal space.
Figure 4.
Distributed Sensing Modules.
The write timing sequence of the single-bus operation is shown in Figure 5. The processor pulls the bus low. After detecting the falling edge of the bus, the temperature sensor starts sampling after a period of (T1 + T2). If the processor writes a “0”, the low level is maintained for a duration of (T1 + T2 + T3). If the processor writes a “1”, the low level is maintained only for T1, after which the bus is pulled high and kept at the high level for (T2 + T3).
Figure 5.
Write Timing of Single-Bus Sensors.
Figure 6 shows the read timing sequence. The processor pulls the bus low for a duration of t0. After that, the processor detects the high or low state of the bus to determine whether the temperature sensor returns a high level (1) or a low level (0). This detection process continues until the elapse of T1. If the processor does not detect the bus being high within the T1 period, it reads the data as “0”. If the processor detects the bus being high at any point within the T1 period, it reads the data as “1”.
Figure 6.
Read Timing of Single-Bus Sensors.
The workflow of the proposed distributed low-cost passive sensing application system is shown in Figure 7. The reader/collector first identifies all the distributed passive sensing tags in its vicinity. Then, based on the tag ID, it selects each tag one by one and collects data from its sensor modules. Upon receiving the tag’s data, the system checks whether the sensor data from the tag is complete (each tag is responsible for integrating data from N sensor modules). If the data is incomplete, the reader/collector will continue to send collection commands to that tag. If the data is complete, the reader/collector uploads the tag ID and sensor data to the upper-level application system and checks whether all tags have been collected. If not, collection commands are sent to the tags with missing data, until the data from all sensor modules of all tags has been fully collected.
Figure 7.
The workflow of the proposed distributed low-cost passive sensing application system.
The working process of the distributed low-cost passive sensing tag is shown in Figure 8. First, the tag collects electromagnetic wave energy for self-power supply, and then waits for commands from the reader/collector. If it receives an identification command, it returns ID data and then waits for a data collection command. When it receives a collection command with a matching ID, it polls and reads data from the sensing modules, and then sends the sensing data to the reader/collector. This process continues until the number of read sensing data exceeds N. If it still receives a data collection command from the reader/collector, it sends a poll-ending message.
Figure 8.
The working process of the distributed low-cost passive sensing tag.
The design method of the distributed low-cost passive sensing tag proposed in this paper can solve the problems of traditional passive sensing tags, such as high cost, inability to detect internal information of objects, and complex wiring of traditional buses. It adopts a single antenna and a single tag circuit to realize energy harvesting, wireless communication, and sensing information collection. The tag circuit is externally connected with multiple sensing modules, which can detect information from multiple areas simultaneously, greatly reducing the cost of sensing tags. Meanwhile, the sensing module designed in this paper is small in size, allowing it to be placed inside items without affecting the external antenna’s reception of electromagnetic energy. This enables the detection of physical information inside items, making it applicable to scenarios with massive stacked items and enhancing the reliability of environmental perception as well as expanding its application fields.
3. Design of Passive Temperature-Sensing Tags and Sensing Modules
The demodulation circuit is used to extract the baseband signal from the signal transmitted by the reader. It includes components such as a detection circuit, a low-pass filter circuit, and a mean circuit, and its circuit schematic diagram is shown in Figure 9.
Figure 9.
Schematic Diagram of Tag Demodulation Circuit.
The modulation circuit is mainly responsible for sending the baseband data returned by the tag to the temperature collector, as shown in Figure 10. In the tag circuit, sending 0/1 can control the impedance matching degree between the tag input impedance and the antenna. When sending 0, TX_DATA is set to 0, the MOS tube is cut off, and the tag does not reflect the signal. When sending 1, TX_DATA is set to 1, the MOS tube is turned on, the radio frequency signal is mismatched, and thus the tag reflection signal is high. Since the on-resistance of a single MOS tube is relatively high, multiple MOS tubes are connected in parallel to make their impedance approach 0 in the reflection state, thereby achieving a better modulation effect.
Figure 10.
Tag Modulation Circuit.
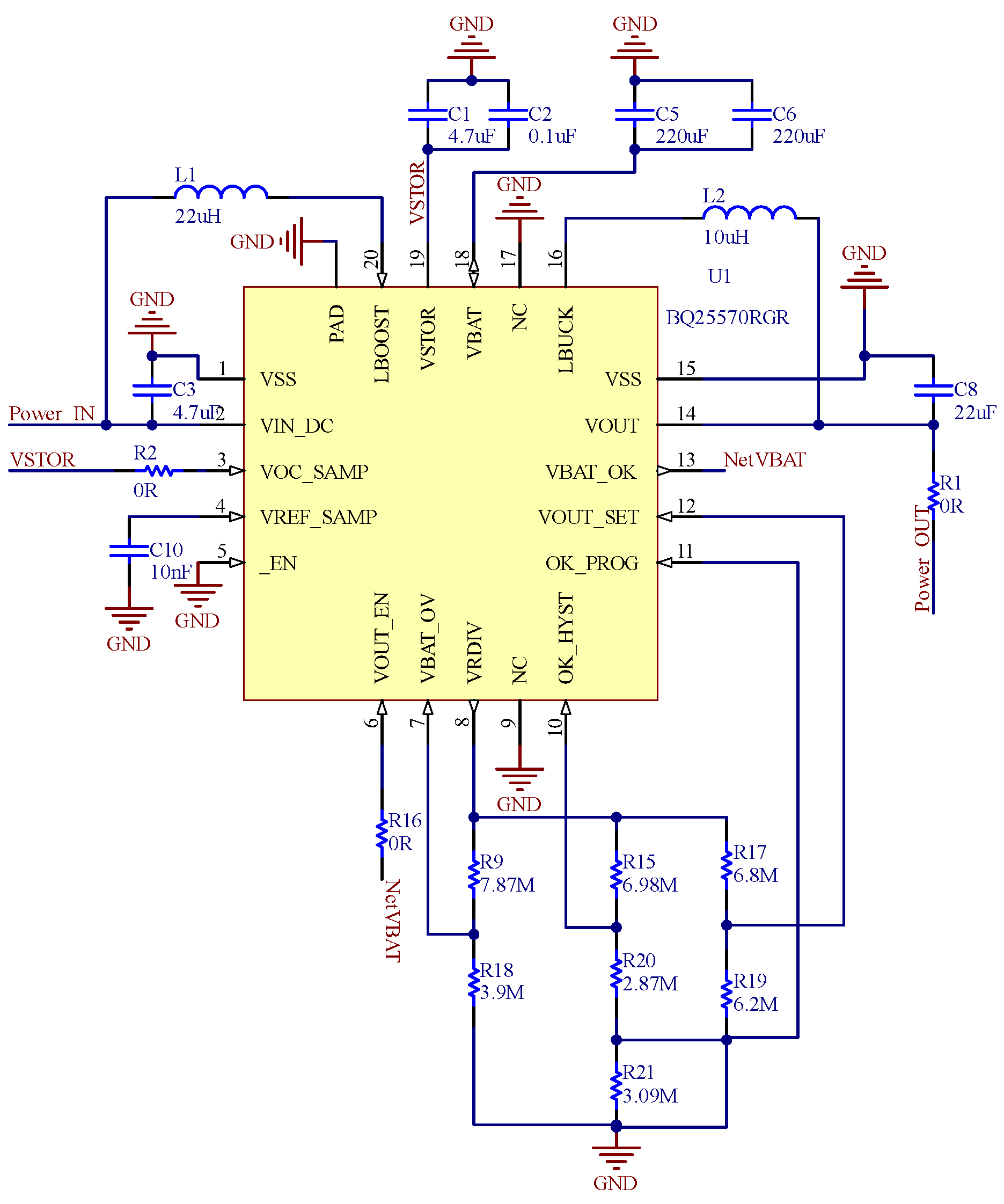
The energy management circuit is used to control the amount of stored energy required for the tag to start powering subsequent active circuits, ensuring that the tag can complete all tasks. The energy management chip selected for the tag is Texas Instruments’ BQ25570 (Dallas, TX, USA). It is a low-voltage, high-efficiency energy harvesting management chip, specifically designed to collect energy from weak energy sources such as micro-solar cells and thermoelectric generators and convert it into usable power. It features a cold-start operating voltage of 600 mV and a hot-start operating voltage of 100 mV. As shown in its circuit schematic diagram (Figure 11), the BQ25570 offers characteristics including ultra-low power consumption, compatibility with multiple energy sources, battery management capabilities, system protection functions, and flexible configuration options [27]. These features make it well-suited for the energy management needs of passive sensing tags, ensuring stable and efficient energy utilization in low-power scenarios.
Figure 11.
Schematic Diagram of the Energy Management Circuit.
The temperature sensor selected is DS18B20 [28], a high-precision digital temperature sensor widely used in scenarios requiring accurate temperature measurement. The DS18B20 has a temperature measurement range from −55 °C to +125 °C, with increments of 0.5 °C. It offers four selectable temperature measurement accuracies, with the default accuracy being 0.0625 °C. Featuring high precision, small size, simple wiring, and strong anti-interference capability, it is suitable for temperature control, industrial systems, thermometers, and any heat sensing systems. It adopts a single-bus communication protocol, requiring only one data line to communicate with a microcontroller [28]. Its circuit schematic diagram is shown in Figure 12. In addition, to optimize the accuracy characteristics of the DS18B20, the sensor’s precision register is modified. When the sampling accuracy is set to 0.25 °C, the temperature conversion time can be reduced by approximately 500 ms, significantly lowering the tag’s power consumption.
Figure 12.
Schematic Diagram of the Temperature Sensor Circuit for Temperature Acquisition Tags.
Creating the PCB component packaging library, placing components, routing, copper pouring, etc. Finally, a comprehensive check of the DRC (Design Rule Check) rules is performed, and the gerber files required for production and board processing are generated. The designed PCB of the tag circuit is shown in Figure 13, with dimensions of 55 mm × 32 mm.
Figure 13.
PCB of Temperature Acquisition Tag Circuit.
The PCB of the temperature sensing module is shown in Figure 14, with a size of 20 mm × 10 mm.
Figure 14.
PCB of the Temperature Sensing Circuit Module.
4. Testing of Passive Distributed Temperature Monitoring Tag for Tobacco Cartons
The fabricated prototype of the distributed passive temperature-sensing tag is shown in Figure 15. The tag circuit prototype is located in the center, with an antenna length of 15 cm and a circuit width of 6 cm. The temperature sensor module is shown on the right.
Figure 15.
Physical prototype of the distributed passive temperature-sensing tag.
As shown in Figure 16, the temperature tag collection test includes tests for tag rectification efficiency, reception sensitivity, and temperature collection functionality. To match the varying bus lengths of different sensor modules in industrial scenarios with stacked cartons, the bus lengths in this test were set to 1 m, 2 m, and 3 m, respectively.
Figure 16.
Temperature tag data acquisition test setup.
4.1. Tag Rectification Efficiency
The rectification efficiency of the tag is closely related to its receiving sensitivity. The higher the rectification efficiency, the higher the efficiency with which the tag converts electromagnetic energy into DC voltage, and the lower the input signal power required. One important factor in improving the tag’s rectification efficiency is the return loss of the input port: the lower the return loss, the more energy is utilized by the tag. The matching result of the tag’s RF input port is shown in Figure 17. As presented in Figure 16, the return loss of the temperature acquisition tag in the 920–925 MHz band is all lower than −15 dB, meaning most of the RF signals will enter the tag. At this point, the tag achieves good matching, which meets the expected design.
Figure 17.
Diagram of the Test Results for Tag Input Port Return Loss.
After testing, the input impedance of the energy management chip used is 6.8 kΩ. Disconnect the connection between the rectifier circuit and the subsequent circuit, connect a 6.8 kΩ resistor in parallel with the rectifier circuit, continuously change the power of the RF input signal using an RF source, record the output voltage value of the rectifier circuit with a multimeter, and calculate the output signal power. Finally, the relationship between the output voltage and efficiency of the temperature acquisition tag with the change in input power can be obtained, and the results are shown in Figure 18. It can be seen that as the input power increases, the output voltage keeps increasing, and the rectification efficiency first rises and then falls. When the input signal power of the RF source is 6 dBm, the rectification efficiency is the highest, reaching 56.18%.
Figure 18.
Diagram of Temperature Acquisition Tag’s Output Voltage and Efficiency vs. Input Power.
4.2. Tag Receiving Sensitivity
Connect the input end of the tag to the RF source using an RF coaxial cable. Set the modulation mode of the RF source’s input signal to ASK, with a modulation depth of 100% and a data rate of 40 KHz. Meanwhile, continuously reduce the input signal power of the RF source, and observe the demodulated waveform of the tag with an oscilloscope, as shown in Figure 19. It is measured that when the tag is connected to an external power supply, the minimum modulated signal (with a signal frequency of 40 kHz) that the tag can demodulate is −26 dBm. This demonstrates that the system can remain stable even under weak signal conditions. Specifically, under the interference of low-power signals, the tag is still able to maintain good signal reception and data transmission capabilities. This provides both theoretical and experimental support for applications in environments with unstable signals or longer distances.
Figure 19.
Diagram of the Result for the Tag Demodulating OOK Signals Transmitted by the RF Source.
Two 220 uF energy storage capacitors are connected in parallel to the battery pin of the energy management chip. An oscilloscope is used to test the voltage across the energy storage capacitors. When the RF source input is −13 dBm, the waveform is shown in Figure 20. Its cold start time is 145 s, and the hot start time is 20 s. When the RF source input is −14 dBm, the capacitor charges more slowly and cannot reach the hot start voltage. Therefore, the minimum receiving power of the temperature sensing tag must be −13 dBm. After testing, the gain of the dipole antenna connected to the tag is 2 dBi, so the receiving sensitivity of the tag is better than −14 dBm, which meets the design requirements.
Figure 20.
Diagram of the Charging Voltage Change in the Tag’s Energy Storage Capacitor.
4.3. Test of the Tag’s Temperature Acquisition Function
The selected temperature sensor adopts a single-bus protocol. The DS18B20 has a total of 6 signal types: reset pulse, response pulse, write 0, write 1, read 0, and read 1. All these signals, except for the response pulse, are synchronized signals sent by the master device. In addition, all commands and data sent are transmitted with the least significant bit (LSB) first. When reading temperature data, the timing sequence is shown in Figure 21. When the indoor temperature is 13.6 °C, the temperature data parsed by the MCU is measured as 12.7 °C.
Figure 21.
Timing Diagram of the Temperature Sensor.
The operating voltage of the DS18B20 is 2.5–5.5 V. As shown in Figure 22, the energy harvesting performance test of the BQ-25570 is illustrated. In the figure, the green line represents the voltage change across the energy storage capacitor during discharge, while the yellow line represents the voltage change in the circuit during discharge. It can be observed that the voltage difference during discharge is 3.31 V, which satisfies the operating voltage requirement of the DS18B20.
Figure 22.
Diagram of BQ25570 Discharge Test.
To test the temperature measurement accuracy of the system, this study uses a high-low temperature alternating humidity test chamber. The temperature-sensing tag is placed inside the chamber, with the temperature set to range from −30 °C to 60 °C at a step of 5 °C. At each temperature, the tag data is read 10 times and the average value is taken. The result of the temperature measurement accuracy of the temperature-sensing tag varying with temperature is shown in Figure 23.
Figure 23.
Diagram of the Comparison Between Tag Test Temperature and Actual Temperature.
According to the test results, it can be observed that the temperature measurement error is within ±2 °C between −30 °C and 10 °C, and within ±1 °C between 10 °C and 60 °C. These results meet the expected outcomes.
4.4. Signal Integrity Analysis Under Long Cable Conditions
To verify the impact of using long cables on signal integrity, we conducted a comparative experiment: driving the single-bus temperature sensor with 10 cm and 6 m wires, respectively, and measuring their rise and fall times. The experimental results are shown in Figure 24 and Figure 25.
Figure 24.
Rise and fall times of the sensor driven by a 10 cm wire.
Figure 25.
Rise and fall times of the sensor driven by a 6 m wire.
As can be seen from the figures, when using a 6 m wire, the rise time increased from 5 μs (with the 10 cm wire) to 12 μs, while the fall time remained very short and exhibited minimal change. This indicates that the capacitive load primarily affects the rise time of the signal, which is consistent with theoretical expectations. Based on the 12 μs rise time, the maximum operating frequency of the system under long-wire conditions can be calculated as 80 kHz, meeting the system’s designed timing requirement of 40 kHz. Therefore, even under 6 m long-wire conditions, the system remains stable and reliable, satisfying the timing requirements for multi-sensor distributed monitoring.
5. Conclusions
In this study, a distributed low-cost RFID-based temperature-sensing tag was developed to measure the internal temperature of stacked grain containers. By placing the antenna outside the containers and connecting multiple single-bus temperature sensor modules to the tag circuit, the proposed architecture mitigates shielding effects from containers and bulk grain and enables battery-free temperature monitoring. Experimental results indicate that the proposed tag achieves a reception sensitivity of approximately −14 dBm and can power and interface with multiple single-bus temperature sensor modules within the designed operating range. The polling cycle is less than 30 s, and the temperature measurement accuracy is approximately ±1 °C under ambient conditions, demonstrating the feasibility and reliability of the proposed system for grain storage monitoring. Future work will focus on extending the operating range and further reducing power consumption through circuit- and protocol-level optimization, as well as integrating additional sensing modalities (e.g., humidity and gas concentration) and data-driven analytics to support early warning of spoilage-related risks. Furthermore, the comparative analysis with recent passive and self-powered sensing technologies (summarized in Table 1) underscores the practical advantages of our architecture in terms of reading range, distributed capability, and cost-effectiveness for deep-layer grain monitoring.
Future research can focus on further improving the system’s communication distance and low-power design to achieve more efficient energy management and reduce maintenance costs. Additionally, by integrating IoT technology and intelligent data analysis, the system can monitor environmental parameters such as temperature and, by incorporating humidity and gas concentration sensors, enhance its ability to comprehensively sense the storage environment. Further studies could involve using machine learning algorithms to analyze multi-source data, predicting and issuing early warnings for potential issues like mold growth and quality degradation. Through continuous optimization and innovation, the passive RFID distributed temperature monitoring system proposed in this paper is expected to play an important role in modern agricultural management and grain storage, particularly in enhancing the reliability of grain storage environment monitoring and reducing costs, which holds significant practical application value.
Author Contributions
Conceptualization, W.D. and Z.W.; methodology, G.L.; software, G.Y. and H.F.; validation, Q.L., C.Z. and Y.Z.; formal analysis, Y.Z. and Z.L.; investigation, Z.L.; resources, Z.W.; data curation, G.Y.; writing—original draft preparation, G.L., G.Y. and Q.L.; writing—review and editing, Q.L. and T.Y.; visualization, H.F. and G.Y.; supervision, W.D.; project administration, Z.W.; funding acquisition, Z.W. and W.D. All authors have read and agreed to the published version of the manuscript.
Funding
This research received no external funding.
Data Availability Statement
The original contributions presented in this study are included in the article. Further inquiries can be directed to the corresponding authors.
Conflicts of Interest
Authors Qiuju Liang, Zhiguo Wang, Wen Du, Hua Fan, Can Zhu, Tong Yang were employed by the company China Tobacco Hunan Industrial Co., Ltd. Yuanwei Zhou was employed by the company State Grid Chengdu Electric Power Supply Company. The remaining authors declare that the research was conducted in the absence of any commercial or financial relationships that could be construed as a potential conflict of interest.
References
- FAO. Manual of the Prevention of Post-Harvest Grain Losses; Food and Agriculture Organization of the United Nations: Rome, Italy, 1989. [Google Scholar]
- FAO. Grain Crop Drying, Handling and Storage; Food and Agriculture Organization of the United Nations: Rome, Italy, 1994. [Google Scholar]
- Cloud, H.; Morey, R. Managing of Stored Grain with Aeration; University of Minnesota Extension: St. Paul, MN, USA, 1980. [Google Scholar]
- Xie, Q.; Luo, J.; Cheng, S. Survey of Invasive Temperature Measurement Technology. China Instrum. 2017, 8, 48–53. [Google Scholar]
- Wang, C.; Tong, Y. The simulation experiment research of the thermal expansion technology in determination of the firing temperature of ancient ceramics. China Sci. Technol. Eng. 2018, 18, 86–91. [Google Scholar]
- Chang, G.; Chang, S.; Zhang, Y. Design and Analysis of High Precision Thermocouple Temperature Measurement Circuit. China Comput. Meas. Control. 2021, 29, 67–71. [Google Scholar]
- Cheng, L.; Shi, H. Research on the Characteristics of Semiconductor Temperature Sensors. China Technol. Outlook 2016, 26, 218+220. [Google Scholar]
- Hu, P.; Shi, W.; Mei, J. High precision Pt-resistance Temperature Measurement System. China Opt. Precis. Eng. 2014, 22, 988–995. [Google Scholar]
- Dong, X.; Meng, H.; Kong, L. Based on the STM32 Thermistor Partial Pressure Type Temperature Measuring System Design. China Comput. Digit. Eng. 2018, 46, 846–850. [Google Scholar]
- Cheng, F.; Zhang, K.; Guo, X.; Zhang, Y.; Qian, J. Research on Test Technology of Digital Temperature Sensor. China Electron. Mass 2021, 10, 18–21. [Google Scholar]
- Wang, W. Survey of Radiation Ther mometry Technology. China J. Astronaut. Metrol. Meas. 2005, 4, 20–24+32. [Google Scholar]
- He, S.; Wang, Y.; Dai, C.; Liu, J.; Feng, G. Research of temperature uniformity and size-of-source effect in infrared spectral ra-diance measurement. China J. Appl. Opt. 2020, 41, 737–742. [Google Scholar]
- Li, Y.; Ma, R.; Zhang, H.; Cao, L.; Huo, K.; Zhao, Q. Dual waveband colorimetric temperature accurate measurement technology. China Infrared Laser Eng. 2015, 44, 27–35. [Google Scholar]
- Sun, X.; Gao, M.; Yu, P.; Zhang, W.; Wu, Q. A Review of Industrial Contact Temperature Measurement Technology. China Electron. World 2021, 23, 23–24. [Google Scholar]
- Zhang, Y.; Wang, X.; He, M. Influence of Distance on Temperature Measurement Accuracy of Infrared Thermal Imager and Error Correction. China Infrared 2011, 32, 24–27+42. [Google Scholar]
- ISO/IEC 18000-63:2013; Information Technology—Radio Frequency Identification for Item Management—Part 63: Parameters for Air Interface Communications at 860 MHz to 960 MHz Type C. International Organization for Standardization: Geneva, Switzerland, 2013.
- Liu, Y.; Chen, Z.; Wang, J.; Xu, L. Cost Model for Large-scale RFID Deployment. IEEE Trans. Ind. Inform. 2022, 18, 2069. [Google Scholar]
- Li, X.; Wu, W.; Guo, H.; Wu, Y.; Li, S.; Wang, W.; Lu, Y. Smart Grain Storage Solution: Integrated Deep Learning Framework for Grain Storage Monitoring and Risk Alert. Foods 2025, 14, 1024. [Google Scholar] [CrossRef] [PubMed]
- Mengue, P.; Paulmier, B.; Hage-Ali, S.; Floer, C.; M’jahed, H.; Shvetsov, A.; Zhgoon, S.; Elmazria, O. SAW-RFID temperature and strain sensors on metallic substrates. In IEEE Sensors; IEEE: Piscataway, NJ, USA, 2021. [Google Scholar]
- Liu, Y.; Chen, Z. RFID-based Sensor Networks in Industrial Applications: A Survey. IEEE Trans. Ind. Inform. 2022, 18, 2067–2078. [Google Scholar]
- Shouzhi, X.; Zhou, H.; Changzhi, W.; Chungming, H.; Moon, S. Spatial Signal Attenuation Model of Active RFID Tags. IEEE Access 2018, 6, 6947–6960. [Google Scholar] [CrossRef]
- Anam, H.; Abbas, S.M.; Collings, I.B.; Mukhopadhyay, S. Development of Passive Chipless RFID Temperature Sensor. In Proceedings of the 2024 18th European Conference on Antennas and Propagation (EuCAP), Glasgow, UK, 17–22 March 2024; IEEE: Piscataway, NJ, USA, 2024; pp. 1–5. [Google Scholar]
- Nicolau, V.; Andrei, M.; Olteanu, B. Data Switch in Long Line 1-Wire Networks for Monitoring System of Large Sensor Arrays. In Proceedings of the 2023 IEEE 29th International Symposium for Design and Technology in Electronic Packaging (SIITME), Craiova, Romania, 18–22 October 2023; IEEE: Piscataway, NJ, USA, 2023; pp. 265–268. [Google Scholar]
- Rouhi, M.; Nepal, R.; Chathanat, S.; Kotak, N.; Johnston, N.; Ansariyan, A.; Kaur, K.; Patel, K.; Zhou, N.; Shaker, G. Wireless Battery-Free Self-Powered Water Leak Detection Through Hydroelectric Energy Harvesting. IEEE Sens. J. 2024, 24, 37822–37835. [Google Scholar] [CrossRef]
- Jang, J. Self-Powered IoT Sensor System Based on Piezoelectric Magneto-Mechano-Electric Generator. In Proceedings of the 2023 IEEE SENSORS, Vienna, Austria, 29 October–1 November 2023; IEEE: Piscataway, NJ, USA, 2023; p. 1. [Google Scholar]
- Pislaru, C.; Ursutiu, D.; Samoila, C. SWOT Analysis of Self-Powering Wearable Sensors for Biomedical Applications. In Proceedings of the 2025 IEEE 31st International Symposium for Design and Technology in Electronic Packaging (SIITME), Brasov, Romania, 22–25 October 2025; IEEE: Piscataway, NJ, USA, 2025; pp. 306–309. [Google Scholar]
- Texas Instruments. BQ25570: Integrated Fuel Gauge and Battery Management IC with PMIC. Available online: https://www.ti.com/product/BQ25570 (accessed on 24 November 2025).
- Maxim Integrated. DS18B20: 1-Wire Digital Thermometer. Available online: https://www.maximintegrated.com/en/products/sensors/DS18B20.html (accessed on 24 November 2025).
Disclaimer/Publisher’s Note: The statements, opinions and data contained in all publications are solely those of the individual author(s) and contributor(s) and not of MDPI and/or the editor(s). MDPI and/or the editor(s) disclaim responsibility for any injury to people or property resulting from any ideas, methods, instructions or products referred to in the content. |
© 2026 by the authors. Licensee MDPI, Basel, Switzerland. This article is an open access article distributed under the terms and conditions of the Creative Commons Attribution (CC BY) license.
























