Next Article in Journal
Lightweight Multi-Scale Feature Fusion Network for Salient Object Detection in Optical Remote Sensing Images
Previous Article in Journal
Underwater Communication Systems and Their Impact on Aquatic Life—A Survey
 
 
Font Type:
Arial Georgia Verdana
Font Size:
Aa Aa Aa
Line Spacing:
Column Width:
Background:
Article

Comparison of Different Modulation Control Strategies for Wireless Power Transfer System

Faculty of Electrical Engineering and Computer Science, University of Maribor, 2000 Maribor, Slovenia
*
Author to whom correspondence should be addressed.
Electronics 2025, 14(1), 6; https://doi.org/10.3390/electronics14010006
Submission received: 7 November 2024 / Revised: 8 December 2024 / Accepted: 20 December 2024 / Published: 24 December 2024
(This article belongs to the Section Power Electronics)

Abstract

When designing a wireless power transfer system, overall system efficiency is one of the key parameters. The efficiency depends on several parameters, which also includes control modulation, used for excitation of the transmitter coil. However, how much the modulation technique impacts the efficiency is studied rarely. In this paper, we compare the three most popular control modulation techniques for transmitter voltage of a wireless power transfer system. First, the theory behind the methods is presented by highlighting the difference between them and their implementation. The methods are implemented, together with a linear PI control scheme, to evaluate the efficiency and performance of each of the methods. Finally, the practical tests were performed, under different output power levels, in order to evaluate the practical performance of each modulation strategy further.

1. Introduction

Inductive power transfer (IPT) is the most popular and widely used method for wireless power transfer [1]. The energy is transferred using a high-frequency magnetic field from the transmitter side to the receiver side. A magnetic field is generated by the transmitter coil and received using a receiver coil. IPT is usually used for transferring energy and the charging of smaller, battery powered devices, such as smartphones, wireless headphones, and smart watches [2,3,4]. The method can also be scaled up for charging larger devices, such as laptops, robots, and even electric vehicles [5,6,7,8,9], or even in underwater applications [10].
The main disadvantage of IPT is lower system efficiency when compared to power transfer using electric cables. The efficiency depends on the magnetic coupling between the transmitter and the receiver side. The efficiency can be increased at low coupling by using a higher transfer frequency and magnetic resonance [11]. Usually, systems use single coil configuration, which can result in misalignment problems between the sides. This results in a further decrease in the system’s efficiency. This can be circumvented by using multiple transmitter or receiver coils, increasing the system complexity and cost or using different, more complex coil compensation topologies [12,13].
The basic system for wireless power transfer consists of a transmitter and a receiver coil, each connected to their respective compensation circuits. The transmitter coil is excited using a high-frequency inverter. The receiver coil is further connected to a full-wave rectifier and the load or battery charging power electronics. Modulation of the high-frequency inverter on the transmitter side is important in order to control the output of the system. The type of modulation is dependent on the system implementation and the type of high-frequency inverter used. However, the type of the modulation also affects the efficiency of the system. Some modulation techniques are more efficient than others. In order to optimize the system and improve the system’s efficiency further, the most efficient modulation should be chosen if possible.
In this paper, we will compare the efficiency, advantages, and disadvantages of the three most popular modulation techniques used in IPT systems. Those are frequency modulation (FM) [14,15,16], phase shift modulation (PSM) [17,18,19], and pulse density modulation (PDM) [20,21,22,23,24]. All three modulations are implemented on the same IPT system and tested under the same circumstances in order to evaluate which modulation is the most efficient and has the most benefits. The modulations are implemented on a system which uses linear PI control. The use case for all three modulation methods is discussed based on their implementation, the practical results, and other parameters. Using the presented results and limitations regarding implementation, one can make more informed decisions, including which modulation to use for the IPT system, during the design phase. The main objectives of the proposed research are as follows:
-
The implementation of three main inverter voltage modulation techniques on the experimental system, with separate transmitter current and output voltage control.
-
Former statistical analysis and a comparison of the efficiency at different output power levels.
-
Interpretation of the experimental results.
-
Creating the criteria and determining which modulation should be used in specific circumstances.
After the Introduction, Section 2 describes the IPT system used in the comparison. This includes the equations and calculations of the theoretical DC-DC efficiency. The basic control scheme used during the experiments is also presented. In Section 3, the three main modulation strategies are theoretically described. Practical implementation and comparison are described in Section 4. This also includes the former statistical analysis, which serves as a basis for determining the advantages and disadvantages of each method compared. Finally, Section 5 serves as a conclusion to the discussion presented in the paper.

2. Basic System Description

This paper focuses on a system using a single transmitter and a single receiver coil, which is one of the most popular configurations of IPT systems. The basic structure of the system is presented in Figure 1. The transmitter side consists of a DC power source and a full-bridge high-frequency inverter connected to the compensated transmitter coil. The receiver side consists of the compensated receiver coil connected to the full-wave synchronous transistor rectifier. RL represents the load connected to the system. Series-series (SS) compensation topology was used in order to increase the system’s efficiency and set the resonant frequency of the system. The transmitter and receiver coil both resonate at the same frequency, determined by the following equation:
ω r = 1 L T C T = 1 L R C R
where ωr is the resonant angular frequency of the system, LT is the self-inductance of the transmitter coil, LR is the self-inductance of the receiver coil, CT is the compensating capacitor of the transmitter side, and CR is the compensating capacitor of the receiver side. The operating frequency can be chosen based on the design parameters.
The transmitter and the receiver side are coupled through coupling coefficient k, or mutual inductance M, which can be calculated as follows:
M = k L T L R
In the case of a wireless power transfer system, the k is usually below 0.5. During wireless power transfer coupling that is too strong is not recommended due to the phenomenon called frequency splitting, or bifurcation. In this case, the system starts to resonate at multiple resonant frequencies, which are different than the resonant frequency. This significantly reduces the power transferred wirelessly. The phenomenon is also reflected in the transmitter current as it loses its sinusoidal shape. The coupling coefficient, at which the system will exhibit the frequency splitting phenomenon, also depends on the resistance of the load RL.
The transmitter side of the IPT system is connected to the constant voltage source UDC. The shape of the high-frequency voltage uT is dependent on the modulation of the high-frequency inverter. The transmitter current iT is the result of the voltage uT and the impedance of the resonant circuit. The output voltage Uo and current Io can be controlled by controlling the transmitter current.
The load RL is the equivalent resistance of the load, which can be a battery or DC-DC converter used for battery charging. During the charging process, the load resistance can change based on the battery state of charge (SOC). The resistance of the load can be calculated as follows:
R L = U o I o
where Uo is the output voltage, and Io is the output current of the system.
Load is connected to the full-wave rectifier, which converts the induced AC voltage into a DC voltage for battery charging. The load RL with the rectifier can be replaced by the equivalent resistance Re.
R e = 8 π 2 R L
The basic system can be analyzed using different methods. The most popular is analysis using voltage and current loop equations under the assumption that the system operates near the resonant frequency. The system presented in Figure 1 can be reduced to the simplified versions presented in Figure 2. The wireless coils can be modeled as an air transformer [25]. The transmitter inverter is replaced with a voltage source, which represents the induced voltage on the transmitter and the receiver side. In the case of Figure 2a, coupling between the coils was modeled using voltage sources, which represent the induced voltage. The system can also be presented and modeled using the T transformer model presented in Figure 2b. Lastly, the load and full-wave rectifier are replaced with the previously described equivalent resistance Re.
In the case when the T transformer topology is used, the induced voltage, due to mutual inductance, is replaced by the structure of three coils, L1, L2, and LM. The inductances differ from the self-inductance values of the transmitter and receiver coils. The values can be calculated as follows [20]:
L 1 = L T L M L 2 = L R L M L M = M
where L1 is value of the T model inductance on the transmitter side, and L2 on the receiver side. The T model of the system can be used in circuit simulation. In theory, both models should give the same results.
Voltage loops for the transmitter and receiver coils can be described using the voltage equations. The representation using the circuit in Figure 2a can be used in this case. The circuit is analyzed under the assumption that the circuit operates near the resonant frequency and all of the signals are sinusoidal. The transmitter circuit voltage equation can be described as follows:
U T = R T I T + j ω L T 1 ω C T I T j ω M I R
where UT is the amplitude of the transmitter voltage, IT is the amplitude of the transmitter current, and IR is the amplitude of the receiver voltage.
In the case that the coupling coefficient or M between the coils is close to zero, the transmitter can increase significantly as it is only bound by the resistance of the transmitter circuit. In order to avoid damaging the components and generating losses, the transmitter should be turned off. Similarly to the transmitter circuit equation, the receiver side equation can be described as follows:
0 = j ω M I R + R R I R + j ω L R 1 ω C R I R + R e I R
Operation at the resonant frequency enables higher power transfer. In the resonance, the impedance of the self-inductance of the transmitter and receiver coil are the same as the impedance of their respective compensation capacitors.
ω L T = 1 ω C T
ω L R = 1 ω C R
Equations (6) and (7) can therefore be simplified by excluding the imaginary components as follows:
U T = R T I T j ω M I R 0 = j ω M I R + R R I R + R e I R
The simplified equations for the transmitter and receiver side can be joined together in order to calculate the impedance of the IPT circuit, which limits the transmitter current. The influence of the receiver side on the transmitter side can be determined as follows:
Z R = ω 2 M 2 R 2 + R e
The impedance of the transmitter and receiver coil also determines the maximum efficiency the system can reach. The efficiency depends on the efficiency of the transmitter and the receiver coil and can be expressed as follows:
η = η T η R = Z R R 1 + Z R R e R 2 + R e
The equation determines the maximum efficiency the system can reach at a specific coupling coefficient at the resonant frequency. The maximum efficiency of the system is limited by the physical properties of the coils and the equivalent resistance of the load. In addition, the efficiency also depends on the coupling coefficient between the transmitter and receiver coil. The theoretical efficiency of the system, used in the method comparison, is presented in Figure 3. At a coupling coefficient of 1, the maximum efficiency of the system is around 85%. During the tests, the coupling coefficient was lower, which also resulted in a lower maximum efficiency. For our experiments, an efficiency between 70% and 80% was sufficient.

Proposed Control Scheme

Wireless power transfer systems are used mostly for battery charging applications. A typical battery must be charged using a constant current (CC) and constant voltage (CV) charging profile. The charging current and voltage are based on the battery’s state of charge. The battery can be connected directly to the full-wave rectifier or to an additional DC-DC converter, which is used to charge the battery. In both cases, the voltage at the end of the rectifier should be controlled. For the sake of the comparison between the modulation techniques in this paper, we will focus on the control of the output voltage Uo at the end of the full-wave synchronous rectifier connected to the load with constant resistance.
There are multiple methods that can be used to describe the transfer function of a compensated IPT system. The basis for them are the description of the transmitter and receiver waveforms using voltage and current amplitudes and harmonic analysis [21,22]. This results in a complex system of nonlinear equations, which can be linearized at the operation point. Reference [26] proposes a reduction in the system complexity by simplifying the receiver current equations.
Assuming the sinusoidal currents, the system can also be analyzed using power equations. Input power PIN, resonant power PR, and output power POUT can be described as follows:
P I N = U T I T 2 P R = ω M I T I R 2 P O U T = U o I o = 2 π I R U o
The amplitude UT is dependent on the type of modulation.
The energy stored in the magnetic field of the transmitter coil WT and receiver coil WR, can be described as follows:
W T = L T I T 2 2 W R = L R I R 2 2
The relationship between the input and output power can be described using power balance equation, which stems from the time derivative of energy stored in the transmitter and receiver coil.
d W T d t = P I N P R R T I T 2 2 d W T d t = P R P O U T R R I R 2 2
Final equations can be expressed by inserting Equations (12) and (13) into the power balance equation. The resulting equations are as follows:
d I T d t = 1 2 L T U T ω M I R R T I T d I R d t = 1 2 L R ω M I T 4 π U o R R I R
Finally, the output voltage equation can be expressed using the output current loop.
d U o d t = 1 C f 2 π I R U o R L
where Cf is the filtering capacitor of the synchronous rectifier.
The transmitter current can be controlled by first-order Equation (15) and the transmitter voltage can be controlled by first-order Equation (16). In the state of equilibrium, Equation (16) can be simplified as follows:
U o = 2 π R L I R I R = ω M R R + 8 π R L R e I T = n I T
Using Equation (17) in (15), the dynamic model for transmitter current can be simplified as follows:
d I T d t = 1 2 L T U T R T + ω 2 M 2 R R + R e I T = 1 2 L T U T Z I N I T G I s = I T s U T s = 1 2 L T s + Z I N
where ZIN is the input impedance of the compensated receiver coil.
The output voltage transfer function can be simplified by inserting Equation (17) into (16). The resulting transfer function is as follows:
d U o d t = 1 C f 2 n π I T U o R L G U s = U o s I T s = 2 n R L π C f R L s + 1
where n is the quotient between the transmitter and the receiver current, which is also described in [22].
Figure 4 presents the proposed control scheme implemented in the IPT system. The structure consists of two linear PI controllers. The outer loop is the output voltage control loop, which generates the reference current for the inner transmitter control loop. The structure of the system is similar to the system, as proposed in [16], without the battery charging control loop. There are different strategies for the control of the output voltage. The output voltage depends on the input voltage of the system, the transmitter current, and the coupling coefficient between the coils.
The selection of the control parameters is not the subject of this paper. The main goal of the proposed control scheme is to generate constant power at the output of the IPT system, regardless of the current control modulation. The controller parameters impact the dynamic performance of the system and not the overall system efficiency.

3. Modulation of the IPT System

A full-bridge high-frequency inverter enables different modulation techniques, which can be used to control the transmitter current and voltage at the end of the full-wave rectifier. In the case of this paper, the full-wave synchronous rectifier was controlled using dedicated integrated circuits intended for rectification. Therefore, the modulation of the rectifier did not change, the change was only in the modulation of the transmitter inverter. The modulations differed from each other based on the transmitter voltage shape, frequency, and the current they excited through the transmitter coil. The different shape of the voltage and current on the inverter also results in different system efficiency. The most popular methods are phase shift modulation, frequency modulation, and pulse density modulation.

3.1. Frequency Modulation of Transmitter Voltage

The simplest modulation to implement either on a full-bridge or a half-bridge inverter is the frequency modulation technique (FM) [11,12,13]. The transmitter waveforms are presented in Figure 5. The transmitter voltage is marked with a red line, and the current is marked with a blue line. The red dotted line represents the fundamental harmonic of the square voltage UT.
The amplitude of the first harmonic component UT can be calculated as follows:
u T = 4 U D C π sin ω s t = U T sin ω s t
where UDC is the DC voltage on the input of the inverter, and ωs is the switching frequency of the inverter.
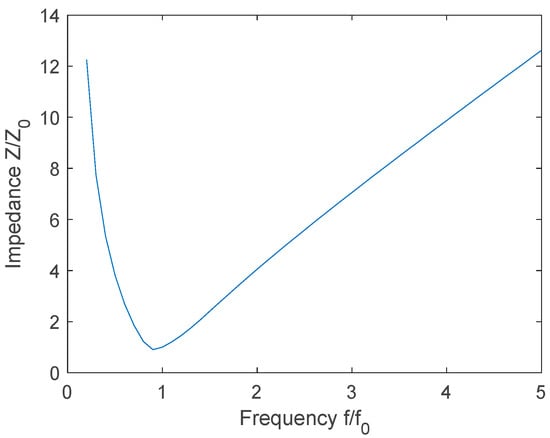
Usually, UDC is constant and does not change therefore UT is also constant. The voltage at the output of the full-wave rectifier can be reduced by reducing the transmitter current. This can be achieved by using a different switching frequency. Compensated transmitter and received coils act as a band pass filter with specific characteristics, as presented in Figure 6. The figure presents the impedance of the compensated transmitter and receiver side in relation to the switching frequency. The impedance Z0 is the impedance of the circuit at resonant frequency f0. In order to reduce the transmitter current, the frequency can be increased or decreased in relation to the resonant frequency. To ensure zero-voltage switching (ZVS), the frequency should be modulated above the resonant frequency.

3.2. Phase Shift Modulation of Transmitter Voltage

The most popular modulation method for full-bridge inverters is phase shift modulation. When driving the full-bridge inverter, phase shift angle ϕ is introduced between the transistor legs. The angle can be between 0 and π. Phase shift modulated voltage, generated by the high-frequency inverter, is presented in Figure 7. Square, modulated voltage is represented using a red line and the transmitter current is represented using a blue line. The fundamental harmonic component of the transmitter voltage is marked with a dashed red line.
Phase shift modulation enables control of the fundamental harmonic component of the transmitter voltage. The relationship between the voltage and angle can be described as follows:
u T = 4 U D C π sin ω s t = U T sin ω s t
The relationship between UT and the phase-shifted angle ϕ is nonlinear and should be linearized when using the linear control methods. The voltage has a square shape, similar to the voltage in Figure 5, when the phase shift angle is π. The voltage at the output of the full-wave rectifier can be lowered by reducing the transmitter current and decreasing the phase shift angle of the modulation. This is the main reason why the system can operate at a fixed switching frequency. The frequency should be higher than the resonant frequency of the system to ensure the zero-voltage switching condition.

3.3. Pulse Density Modulation of Transmitter Voltage

The final, least popular method of modulation is the pulse density modulation (PDM) for wireless power transfer [17,18,19,20]. This modulation differs from typical PDM that can be used in non-resonant power transfer systems, such as DC-DC converters and class D power amplifiers.
The simplest method for generating the PDM is using delta-sigma modulation. The input for delta-sigma modulation is parameter d, which describes the density of the modulation. The parameter can be between 0 and 1 in discrete, limited steps. The output of the modulator can be either 0 or 1. However, to ensure the resonant operation of the wireless power transfer system, the result from delta-sigma modulation must be multiplied by the square signal with the specific switching frequency ωs. This can be performed using logic and gates or by changing the phase shift between the inverter legs if using DSP. The result of the product is presented in Figure 8.
Switching the transmitter modulation on and off results in a lower average fundamental harmonic component. The relationship between the density index d and average transmitter voltage UT can be described as follows:
u ¯ T = 4 U D C π d sin ω s t = U ¯ T sin ω s t

4. Experimental Setup and Results

A low power experimental setup was used to test and evaluate the most popular modulation techniques. The main elements of the setup are highlighted in Figure 9. The system consists of a high-frequency full-bridge inverter controlled by a Texas instrument DSP. The inverter was connected to the compensated transmitter coil. The power was transferred wirelessly to the receiver coil with a compensation circuit. The voltage was rectified using a synchronous rectifier connected to the resistive load. The coils were mounted on the 3D mechanism, which was used to position the coils accurately and enable dynamic testing of the system.
The parameters of the experimental system are presented in Table 1. The high-frequency inverter was connected to the DC laboratory current limited power supply. The power was transferred wirelessly using two square spiral coils with ferrite block shielding. During the comparison, the distance between the coils was set to 17 mm. The resonant frequency of the system was 85 kHz. The switching frequency was 87 kHz in the case of phase shift and pulse density modulation, and in the range between 87 kHz and 250 kHz in the case of frequency modulation.
The main parts of the system used for the evaluation are additionally marked in Figure 10. The input power of the system was evaluated using constant DC voltage and the current at the input of the inverter. The output power was evaluated using the constant load current Io and output voltage Uo. The measured values were communicated to the Texas Instruments C2000 DSP with the implemented modulation method, transmitter current, and output voltage controller.

4.1. Experimental Results

In order to evaluate the three main modulation techniques, all three methods were implemented on the previously described IPT system. To compare the results, the output power was controlled to predefined power reference values. The efficiency was evaluated from 0 to 40 W. In the case of the frequency modulation, the minimum power was 3.6 W due to the limitation of the control methods. The results of each method are presented in Figure 11. The efficiency of the phase shift modulation is marked with the blue line, the efficiency of pulse density modulation with the red line, and the frequency modulation with the yellow line.
The overall maximum efficiency of the system was near the maximum theoretical limit, as calculated in the previous section. Overall, the most efficient modulation was phase shift modulation. At lower power, frequency modulation was more efficient than PDM, and at higher power, PDM was more efficient than frequency modulation. To highlight the difference between the methods further, a statistical analysis of the results is presented in the following section.
The signals measured on the system with different modulations are presented in Figure 12. Figure 12a presents the results of phase shift modulation, Figure 12b presents the results of pulse density modulation, and Figure 12c presents the results of frequency modulation. In all three cases, the output voltage was controlled to 12 V or 14.4 W. The top subfigure (blue line) represents the output voltage on the receiver side. The bottom subfigure presents the input modulated voltage uT, marked with a blue line, and the input current iT, marked with an orange line.
The main difference between the modulation was, of course, in the shape of the input voltage and the input current. In the case of frequency modulation and phase shift modulation, the current was sinusoidal with constant amplitude. However, in the case of pulse density modulation, the current had a drastically changing amplitude. This was due to the on and off states of the transmitter voltage, generated by the delta-sigma modulation method. Therefore, it was more difficult to measure the input current of the system.
We also tested the performance of a limited half-bridge inverter and its effects on the system’s efficiency. Due to the limitation, we tested only PDM and frequency modulation. The difference and performance of the modulation was the same as in the case of full-bridge operation. Therefore, the conclusion regarding the best choice for the modulation for the systems using the half-bridge inverter is the same as when designing the full-bridge inverter.
In addition to efficiency, the modulation technique impacts the voltage ripple at the output. The measured values are presented in Table 2. At lower output power, the voltage ripple is the lowest when FM is used. At higher output power, the frequency of the switching approaches the frequency used in PDM and in PSM. On the other hand, PDM had the biggest voltage ripple due to the biggest transmitter current ripple. This could be mitigated using larger output filtering capacitance Cf.

4.2. Statistical Analysis of Results

In order to evaluate the three main modulation techniques for all three methods, a formal analysis of the experiment was performed using statistical methods. The test with a nonparametric method was chosen due to the theoretical requirements of the parametric methods. The analysis was performed using the programming language R, with a user interface, BlueSky Statistic version 6.30.
During the experiments with the phase shift modulation (PSM) method and pulse density modulation (PDM) method, the measurement data were distributed between 0.025 W and 40 W. The number of data points in the case of both the PSM and PDM methods was n1 = 40.
The frequency modulation of the IPT system had a more limited power range. The frequency of the modulation was from 87 kHz up to 250 kHz. The experiment data were therefore distributed between 3.6 W and 40 W. The number of the data points in the case of the FM method was n2 = 29.
The statistical variables were the measured and calculated DC-DC efficiency values η, which were derived from the reference values Pref, using comparative methods. The analyzed statistical variables can therefore be described with PSMη, PDMη, and FMη.
The connection between the results of the compared methods were analyzed using the Spearman correlation coefficient rs. According to the theory, parameter rs determines the monotone correlation between the measured variables.
The correlation between the results of the measurements was determined using the comparison between the modulation methods. The results are presented in Table 3.
The results in Table 2 show high values of parameter rs in the case of the all-modulation methods comparison. This resulted in a high correlation between the efficiency results of the selected methods. The high value of parameter rs was expected thus further analysis of the results was possible.
Following the Spearman test, a pairwise comparison of the modulation method efficiencies was performed using a non-parametric Wilcoxon signed-rank test. We defined a general starting hypothesis for statistical testing.
  • H0: The efficiency of Method 1 is the same as the efficiency of Method 2: η1 = η2.
  • Ha: The efficiency of Method 2 is different from the efficiency of Method 2: η1 ≠ η2.
The chosen confidence factor α was 5%. This is a probability that a first-order error occurred during the measurement.
For the comparison between PSM, PDM, and FM, we performed a one-step test. When FM was included, the range of the measurements was between 3.6 W and 40 W, with n2 number of test points. The results of the performed statistical analysis are presented in Table 4.
The following conclusions were reached from the statistical analysis:
With confidence factor α = 5%, the null hypothesis can be rejected, and the alternative hypothesis can be accepted.
  • The phase shift modulation method is more efficient than the pulse density modulation method;
  • The phase shift modulation method is more efficient than the frequency modulation method.
With confidence factor α = 5%, the null hypothesis cannot be rejected, and can be retained as follows:
  • The pulse density modulation method and frequency modulation method have the same efficiency.

4.3. Interpretation of Results

The measurement results and the results of the statistical analysis can be used to highlight the main differences between the tested modulation methods, together with the difference in implementation of the tested modulation methods.

4.3.1. Advantages and Disadvantages of Phase Shift Modulation

Phase shift modulation is one of the most popular methods for modulating the transmitter voltage in wireless power transfer systems. According to our measurements and statistical analysis, it provides the best efficiency out of all three implemented modulation methods, regardless of the output power.
The modulation method is relatively simple to implement. It can be generated using two square PWM signals with a 50% duty cycle that are synchronized between each other and can be phase-shifted up to half a period. If the inverter is operating near the resonant frequency, the transmitter current is sinusoidal with constant amplitude, which can be measured using a peak detector circuit.
The main drawback of the method is that it can only be implemented on the IPT systems using full-bridge inverter structures. This means that the low power IPT systems, which use only half-bridge inverter structures, cannot gain the efficiency benefit of the phase shift modulation and is therefore less efficient to implement.

4.3.2. Advantages and Disadvantages of Pulse Density Modulation

Pulse density modulation is the least used out of the three tested modulation techniques. It can be implemented on IPT systems using a half-bridge or full-bridge inverter structure. The main observation of the statistical analysis is that it performs similar to frequency modulation, with the probability of 0.848. However, in reality, there are significant differences, which can help to determine which modulation to use.
During testing, pulse density modulation performed better than frequency modulation at higher power levels. The maximum efficiency was also similar to the phase shift modulation. It can also be used at low power, where frequency modulation can be limited due to the maximum output frequency.
The main drawback of pulse density modulation is the complexity of the implementation. The most popular method for implementation is a delta-sigma modulator. However, when implementing PDM on the microcontroller or digital signal controller, the modulator must determine the duty cycle of the PWM signal for every single period, which impacts the performance of the digital control system greatly. In addition, the transmitter current does not have constant amplitude or constant oscillation frequency. This can complicate the transmitter current measurement system.

4.3.3. Advantages and Disadvantages of Frequency Modulation

Frequency modulation is a very popular method of modulation for the transmitter side of an IPT system. As stated in the previous section, the statistical analysis determined that there is no significant difference between pulse density modulation and frequency modulation.
It is simple and effective to implement either on half-bridge or full-bridge inverters. The simplest implementation can be using a voltage-controlled oscillator. It also provided higher efficiency at lower power levels when compared to the PDM method. However, the lowest transferred energy is limited by the maximum frequency of the modulator. Therefore, it cannot be used to transfer in a full range, unlike PSM and PDM.
The transmitter current is periodic. The shape is determined by the frequency of the modulation. At lower frequencies, near the resonant frequencies, the current is sinusoidal. At higher frequencies, the current is more and more triangular. The current can also be measured using the peak current detector.
The main differences and advantages of the compared methods are joined together in Table 5. The choice of transmitter voltage modulation can first be selected based on the inverter structure, ease of implementation, and overall system performance.

5. Conclusions

The main topic of this paper is the comparison between different transmitter voltage modulation techniques and their impact on the overall efficiency and performance of the IPT system. The modulations were tested on a full-bridge inverter, which allowed for the testing of the three main modulation techniques. The compared modulations were frequency modulation (FM), pulse density modulation (PDM), and phase shift modulation (PSM). A low power IPT system, up to 40 W, was used to test the efficiency of each implemented modulation at different output power levels. The modulation methods and cascade control loop were implemented on the Texas Instruments DSP. The results were used in a statistical analysis in order to determine which modulation had the best overall performance.
The results of the formal statistic method highlighted that the phase shift modulation is the most efficient modulation method out of the three. The first and second hypothesis were confirmed. On the other hand, the analysis did not show a statistically significant difference between the pulse density modulation and frequency modulation, which disproved the third hypothesis.
Therefore, when possible, phase shift modulation should be applied to the IPT system to maximize the system efficiency. However, this is not possible when working with half-bridge inverter structures. PDM enables the control of the power at the whole range; however, it is more complex to implement and introduces a higher voltage ripple. At the values of density near 1, the efficiency is almost as good as PSM. On the other hand, FM is simpler to implement and reduces voltage ripple at the cost of the efficiency at the higher output power.
As a continuation of this work, we should also analyze and compare additional modulation techniques. In addition to the delta-sigma generated PDM, we could also include PDM signals generated by different methods, which also impact the shape of the generated signal. This could also affect the overall system efficiency. The system configuration was also only limited to the most popular series-series compensation structure, which could be expanded to multiple different resonant compensation structures in the future.

Author Contributions

Conceptualization, N.P. and J.D.; methodology, N.P.; software, J.D.; validation, N.P., J.D. and O.T.; formal analysis, J.D. and O.T.; investigation, N.P. and M.T.; resources, N.P. and M.T.; data curation, J.D. and O.T.; writing—original draft preparation, N.P.; writing—review and editing, N.P. and M.T.; visualization, J.D.; supervision, N.P.; project administration, N.P and M.T. All authors have read and agreed to the published version of the manuscript.

Funding

This research was funded by the Slovenian Research Agency (ARRS) (Research Core Funding No. P2-0028).

Data Availability Statement

Data are contained within the article.

Conflicts of Interest

The authors declare no conflicts of interest.

References

  1. Detka, K.; Górecki, K. Wireless Power Transfer—A Review. Energies 2022, 15, 7236. [Google Scholar] [CrossRef]
  2. Zhang, Z.; Pang, H.; Georgiadis, A.; Cecati, C. Wireless Power Transfer—An Overview. IEEE Trans. Ind. Electron. 2018, 66, 1044–1058. [Google Scholar] [CrossRef]
  3. Lu, X.; Niyato, D.; Wang, P.; Kim, D.I.; Han, Z. Wireless Charger Networking for Mobile Devices: Fundamentals, Standards, and Applications. IEEE Wirel. Commun. 2015, 22, 126–135. [Google Scholar] [CrossRef]
  4. Van Wageningen, D.; Staring, T. The Qi Wireless Power Standard. In Proceedings of the 14th International Power Electronics and Motion Control Conference EPE-PEMC 2010, Ohrid, Macedonia, 6–8 September 2010; IEEE: Piscataway, NJ, USA, 2010; pp. S15–S25. [Google Scholar]
  5. Lu, X.; Wang, P.; Niyato, D.; Kim, D.I.; Han, Z. Wireless Charging Technologies: Fundamentals, Standards, and Network Applications. IEEE Commun. Surv. Tutor. 2015, 18, 1413–1452. [Google Scholar] [CrossRef]
  6. Ahmad, A.; Alam, M.S.; Chabaan, R. A comprehensive review of wireless charging technologies for electric vehicles. IEEE Trans. Transp. Electrif. 2017, 4, 38–63. [Google Scholar] [CrossRef]
  7. Machura, P.; Li, Q. A Critical Review on Wireless Charging for Electric Vehicles. Renew. Sustain. Energy Rev. 2019, 104, 209–234. [Google Scholar] [CrossRef]
  8. Qiu, C.; Kt, C.; Ching, T.W.; Liu, C. Overview of Wireless Charging Technologies for Electric Vehicles. J. Asian Electr. Veh. 2014, 12, 1679–1685. [Google Scholar] [CrossRef]
  9. Huang, C.-Y.; Boys, J.T.; Covic, G.A.; Budhia, M. Practical Considerations for Designing IPT System for EV Battery Charging. In Proceedings of the 2009 IEEE Vehicle Power and Propulsion Conference, Dearborn, MI, USA, 7–11 September 2009; IEEE: Piscataway, NJ, USA, 2009; pp. 402–407. [Google Scholar]
  10. Mohsan, S.A.H.; Islam, A.; Khan, M.A.; Mahmood, A.; Rokia, L.S.; Mazinani, A.; Amjad, H. A Review on Research Challenges Limitations and Practical Solutions for Underwater Wireless Power Transfer. Int. J. Adv. Comput. Sci. Appl. 2020, 11, 554–562. [Google Scholar] [CrossRef]
  11. Kurs, André and all Wireless power transfer via strongly coupled magnetic resonances. Sci. Access 2007, 317, 83–866.
  12. Villa, J.L.; Sallán, J.; Osorio, J.F.S.; Llombart, A. High-Misalignment Tolerant Compensation Topology for ICPT Systems. IEEE Trans. Ind. Electron. 2011, 59, 945–951. [Google Scholar] [CrossRef]
  13. Lu, F.; Zhang, H.; Hofmann, H.; Mi, C. A Double-Sided LCLC-Compensated Capacitive Power Transfer System for Electric Vehicle Charging. IEEE Trans. Power Electron. 2015, 30, 6011–6014. [Google Scholar] [CrossRef]
  14. Zahid, Z.U.; Zheng, C.; Chen, R.; Faraci, W.E.; Lai, J.-S.J.; Senesky, M.; Anderson, D. Design and Control of a Single-Stage Large Air-Gapped Transformer Isolated Battery Charger for Wide-Range Output Voltage for EV Applications. In Proceedings of the 2013 IEEE Energy Conversion Congress and Exposition, Denver, CO, USA, 15–19 September 2013; IEEE: Piscataway, NJ, USA, 2013; pp. 5481–5487. [Google Scholar]
  15. Zheng, C.; Lai, J.-S.; Chen, R.; Faraci, W.E.; Zahid, Z.U.; Gu, B.; Zhang, L.; Lisi, G.; Anderson, D. High-Efficiency Contactless Power Transfer System for Electric Vehicle Battery Charging Application. IEEE J. Emerg. Sel. Top. Power Electron. 2014, 3, 65–74. [Google Scholar] [CrossRef]
  16. Zhang, W.; Wong, S.-C.; Chi, K.T.; Chen, Q. Design for Efficiency Optimization and Voltage Controllability of Series–Series Compensated Inductive Power Transfer Systems. IEEE Trans. Power Electron. 2013, 29, 191–200. [Google Scholar] [CrossRef]
  17. Zhu, G.; Dong, J.; Shi, W.; Soeiro, T.B.; Xu, J.; Bauer, P. A Mode-Switching-Based Phase Shift Control for Optimized Efficiency and Wide ZVS Operations in Wireless Power Transfer Systems. IEEE Trans. Power Electron. 2022, 38, 5561–5575. [Google Scholar] [CrossRef]
  18. Zhong, W.X.; Hui, S. Maximum Energy Efficiency Tracking for Wireless Power Transfer Systems. IEEE Trans. Power Electron. 2014, 30, 4025–4034. [Google Scholar] [CrossRef]
  19. Buja, G.; Bertoluzzo, M.; Mude, K.N. Design and Experimentation of WPT Charger for Electric City Car. IEEE Trans. Ind. Electron. 2015, 62, 7436–7447. [Google Scholar] [CrossRef]
  20. Li, H.; Fang, J.; Chen, S.; Wang, K.; Tang, Y. Pulse density modulation for maximum efficiency point tracking of wireless power transfer systems. IEEE Trans. Power Electron. 2017, 33, 5492–5501. [Google Scholar] [CrossRef]
  21. Bal, G.; Unal, K.; Oncu, S.; Ozturk, N. Pulse Density Modulation Controlled WPT Charger for LEVs. In Proceedings of the 2022 10th International Conference on Smart Grid (icSmartGrid), Istanbul, Turkey, 27–29 June 2022; IEEE: Piscataway, NJ, USA, 2022; pp. 271–274. [Google Scholar]
  22. Li, H.; Wang, K.; Fang, J.; Tang, Y. Pulse Density Modulated ZVS Full-Bridge Converters for Wireless Power Transfer Systems. IEEE Trans. Power Electron. 2018, 34, 369–377. [Google Scholar] [CrossRef]
  23. Li, Y.; Cui, X.; Chen, J.; Liu, Y.; Liu, S.; Hu, J.; He, Z. Enhanced On-Off Keying Modulation for Wireless Power Transfer Systems to Improve Efficiency over a Wide Load Range. IEEE Trans. Veh. Technol. 2023, 73, 6409–6419. [Google Scholar] [CrossRef]
  24. Zahid, Z.U.; Dalala, Z.M.; Zheng, C.; Chen, R.; Faraci, W.E.; Lai, J.-S.J.; Lisi, G.; Anderson, D. Modeling and Control of Series–Series Compensated Inductive Power Transfer System. IEEE J. Emerg. Sel. Top. Power Electron. 2014, 3, 111–123. [Google Scholar] [CrossRef]
  25. Detka, K.; Górecki, K.; Ptak, P. Model of an Air Transformer for Analyses of Wireless Power Transfer Systems. Energies 2023, 16, 1391. [Google Scholar] [CrossRef]
  26. Aditya, K.; Williamson, S. Linearization and Control of Series-Series Compensated Inductive Power Transfer System Based on Extended Describing Function Concept. Energies 2016, 9, 962. [Google Scholar] [CrossRef]
Figure 1. Basic structure of IPT system.
Figure 1. Basic structure of IPT system.
Electronics 14 00006 g001
Figure 2. Equivalent models of SS compensated IPT system: (a) representation using induced voltages; (b) representation using T model transformer.
Figure 2. Equivalent models of SS compensated IPT system: (a) representation using induced voltages; (b) representation using T model transformer.
Electronics 14 00006 g002
Figure 3. Theoretical maximum efficiency of wireless power transfer system.
Figure 3. Theoretical maximum efficiency of wireless power transfer system.
Electronics 14 00006 g003
Figure 4. Implemented cascade control scheme for modulation method comparison.
Figure 4. Implemented cascade control scheme for modulation method comparison.
Electronics 14 00006 g004
Figure 5. Input waveforms in case of frequency modulation.
Figure 5. Input waveforms in case of frequency modulation.
Electronics 14 00006 g005
Figure 6. Input impedance dependent on excitation frequency.
Figure 6. Input impedance dependent on excitation frequency.
Electronics 14 00006 g006
Figure 7. Input waveforms in case of phase shift modulation.
Figure 7. Input waveforms in case of phase shift modulation.
Electronics 14 00006 g007
Figure 8. Input waveforms in case of pulse density modulation.
Figure 8. Input waveforms in case of pulse density modulation.
Electronics 14 00006 g008
Figure 9. Low power experimental setup.
Figure 9. Low power experimental setup.
Electronics 14 00006 g009
Figure 10. Highlighted parts of experimental system.
Figure 10. Highlighted parts of experimental system.
Electronics 14 00006 g010
Figure 11. Efficiency of system at different output power levels.
Figure 11. Efficiency of system at different output power levels.
Electronics 14 00006 g011
Figure 12. Measurements on system at 12 V reference voltage: (a) phase shift modulation (PSM); (b) pulse density modulation (PDM); (c) frequency modulation (FM).
Figure 12. Measurements on system at 12 V reference voltage: (a) phase shift modulation (PSM); (b) pulse density modulation (PDM); (c) frequency modulation (FM).
Electronics 14 00006 g012
Table 1. Parameters of experimental system.
Table 1. Parameters of experimental system.
ParameterValue
Input voltage UDC30 V
Input current (max.) IDC2 A
Resonant frequency fr85 kHz
Switching frequency fs87 kHz–250 kHz
Transfer coil self-inductance LT, LR45 µH
Transfer coil DC resistance RT, RR400 mΩ
Compensating capacitance CT, CR78 nF
Load resistance RL10 Ω
Distance between coils d17 mm
Table 2. Output voltage ripple comparison.
Table 2. Output voltage ripple comparison.
Modulation MethodVoltage RippleAdditional Information
PSM160 mVConstant frequency, constant amplitude
PDM270 mVConstant frequency, large difference in amplitude
FM135 mVNon-constant frequency, larger at higher output voltages
Table 3. Result of statistic correlation between measured results.
Table 3. Result of statistic correlation between measured results.
The Compared MethodsNumber of PointsHaProbability pCorrelation Coefficient rs
PSM and PDMn1rs ≠ 0p = 00.9996
PSM and FMn2rs ≠ 0p = 00.9995
PDM and FMn2rs ≠ 0p = 00.9995
Table 4. Results of statistical analysis.
Table 4. Results of statistical analysis.
The Compared
Methods
Number of PointsHaProbability pResult
PSM and PDMn1η1 > η2p = 0η1 > η2
PSM and FMn2η1 > η2p = 0η1 > η2
PDM and FMn2η1 ≠ η2p = 0η1 = η2
Table 5. Summary of compared transmitter voltage modulation methods.
Table 5. Summary of compared transmitter voltage modulation methods.
Modulation MethodEfficiencyInverter StructureImplementationPerformance
Phase Shift ModulationThe highest on the whole output power rangeFull-bridgeSimple, using phase-shifted PWMConstat frequency, medium voltage ripple. Can operate on the whole output power range.
Pulse Density ModulationHigh at higher output power, lower at low output powerHalf- and full-bridgeComplex, using delta-sigma modulatorConstat frequency, high transmitter current and output voltage ripple. Can operate on the whole output power range.
Frequency ModulationLower at higher output power, higher at low output powerHalf- and full-bridgeSimple, using PWM or VCOVariable frequency, low output voltage ripple at high frequencies, medium at lower. It cannot operate on the whole output power range.
Disclaimer/Publisher’s Note: The statements, opinions and data contained in all publications are solely those of the individual author(s) and contributor(s) and not of MDPI and/or the editor(s). MDPI and/or the editor(s) disclaim responsibility for any injury to people or property resulting from any ideas, methods, instructions or products referred to in the content.

Share and Cite

MDPI and ACS Style

Domajnko, J.; Težak, O.; Truntič, M.; Prosen, N. Comparison of Different Modulation Control Strategies for Wireless Power Transfer System. Electronics 2025, 14, 6. https://doi.org/10.3390/electronics14010006

AMA Style

Domajnko J, Težak O, Truntič M, Prosen N. Comparison of Different Modulation Control Strategies for Wireless Power Transfer System. Electronics. 2025; 14(1):6. https://doi.org/10.3390/electronics14010006

Chicago/Turabian Style

Domajnko, Jure, Oto Težak, Mitja Truntič, and Nataša Prosen. 2025. "Comparison of Different Modulation Control Strategies for Wireless Power Transfer System" Electronics 14, no. 1: 6. https://doi.org/10.3390/electronics14010006

APA Style

Domajnko, J., Težak, O., Truntič, M., & Prosen, N. (2025). Comparison of Different Modulation Control Strategies for Wireless Power Transfer System. Electronics, 14(1), 6. https://doi.org/10.3390/electronics14010006

Note that from the first issue of 2016, this journal uses article numbers instead of page numbers. See further details here.

Article Metrics

Back to TopTop